上消化道出血护理常规
- 格式:doc
- 大小:24.50 KB
- 文档页数:5
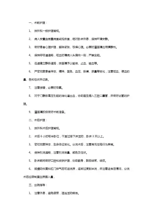
一、术前护理:
1、按外科一般护理常规。
2、病人安置自傲重病室或抢救室,绝对卧床休息,保持环境安静。
3、做好患者心理护理,解除紧张、恐惧心理。
必要时遵医嘱应用镇静剂。
4、保持呼吸道通畅,呕血时嘱病人头偏向一侧,严禁坐起。
5、迅速建立静脉通路,按医嘱予以输液、止血、输血等。
6、严密观察患者神志、精神、面色、血压、脉搏、尿量等变化,注意呕血、便血的量、色和性状并记录。
7、注意保暖,必要时吸氧。
8、对于门静脉高压引起的消化道出血,协助医生插入三腔二囊管,并做好此管的护理。
9、遵医嘱积极做好术前准备。
二、术后护理:
1、按外科术后护理常规。
2、术后6小时取半卧位,不宜过早下床活动,卧床3天以上。
3、密切观察神志,生命体征变化。
分流术后,注意有无性格行为异常。
4、保持引流通畅,注意引流液量、颜色及性状。
5、卧床期间做好口腔和皮肤护理,协助翻身,鼓励咳嗽、咳痰。
6、肠蠕动恢复和肛门排气后可进流质,逐渐过度到半流,并注意进食后情况,分流术后应限制蛋白质摄入量,
三、出院指导:
1、注意休息,避免疲劳,适当活动锻炼。
2、进营养丰富、易消化软食,避免食用油炸、粗糙及刺激性食物。
3、戒烟、禁酒。
4、门脉高压者,继续保肝治疗。
5、定期门诊复查。
上消化道出血的案例及其护理病例介绍:患者为一名60岁的男性,主诉持续呕血3天,呕血量逐渐增多,伴有黑便。
查体时患者面色苍白、意识清楚,呼吸平稳,心率100次/分钟,血压90/60mmHg,体温37℃。
腹部轻压痛,肝脾未及,无明显压痛。
护理措施:1.病情评估:护士需要详细询问患者的病史、症状、既往就医情况,并进行身体检查,了解患者的一般情况、生命体征、疼痛程度等,以便及时采取相应的护理措施。
2.密切监测生命体征:护士应密切监测患者的心率、血压、呼吸频率、体温等生命体征的变化,重点观察是否存在休克等并发症,及时采取相应措施。
3.静脉保持通畅:患者出血后,需保持静脉通路的畅通,便于输液或静脉药物的应用,并随时准备止血药物的使用。
4.保持患者安静:患者出血时需要保持卧床休息,减少活动,以减少肠道血流量,防止出血加重。
5.控制出血:根据医生的指示,护士可以给予患者药物止血或使用内镜手术控制出血点。
6.给予输血:如果患者血红蛋白水平较低,护士应及时安排输血,平衡患者的体液和电解质。
7.观察临床症状:护士需密切观察患者的症状变化,如呕血、黑便的情况,以及腹胀、腹痛等不适症状。
8.维持水电解质平衡:由于出血导致患者失血,护士需要监测患者的血常规、电解质和体重情况,及时补充失血量,维持水电解质平衡。
9.提供心理支持:对于患者而言,上消化道出血会带来一定的心理压力,护士可以提供心理支持,鼓励患者积极配合治疗,保持乐观心态。
10.宣教及出院指导:患者恢复期间,护士要向患者及家属详细解释疾病的原因、治疗及护理措施,并指导患者合理饮食、避免过度劳累和精神紧张,定期复查。
总结:上消化道出血是一种常见的消化道疾病,对于患者的病情评估、生命体征监测、输液、止血、观察症状变化、维持水电解质平衡等都十分重要。
护士在护理过程中要具备综合分析和判断能力,并积极配合医生进行治疗,提供患者所需的心理支持和宣教,以便患者尽早康复。
上消化道大出血的急救护理上消化道大出血是一种危及生命的紧急情况,可能源自食管、胃或十二指肠等部位的破裂或溃疡。
在进行化验和影像学检查以明确出血原因之前,护士应为患者提供紧急护理,以控制出血和保证患者安全。
以下是上消化道大出血的急救护理介绍。
1.确保患者安全:将患者放在侧卧位,以防止窒息和窒息物引起的呼吸道梗阻。
2.吸氧:保证患者有足够的氧气供应。
低流量氧疗可使用鼻导管给予,高流量氧疗可使用面罩。
3.维持静脉通路:迅速建立静脉通路,以便进行输液和药物治疗。
4.晶体液和血液:根据患者的血压、血红蛋白水平和血容量状况,决定给予晶体液和输血。
补液的目的是维持组织灌注和稳定循环系统。
5.输血:若患者出血严重,可考虑给予输血。
输血前进行血型交叉试验和配型,确保安全。
6.药物治疗:根据患者的具体情况,可考虑使用药物控制出血。
药物选择包括质子泵抑制剂、H2受体拮抗剂、止血药物和血管紧张素转换酶抑制剂。
这些药物可以减少胃酸分泌,保护胃黏膜,控制出血。
7.监测:对患者的生命体征进行密切监测,如心率、呼吸、血压、血氧饱和度和尿量。
监测血红蛋白和血细胞比容以评估出血量和治疗效果。
8.病情观察:观察患者的意识状态、呼吸困难、持续呕吐、皮肤苍白或湿滑以及腹痛等症状,及时报告医生。
9.饮食控制:暂停患者的口服饮食,切勿给予含咖啡因或刺激性的食物及液体。
10.与家属交流:告知患者及其家属关于病情严重性和治疗措施,回答他们的问题和提供支持。
上消化道大出血是一种严重且危险的情况,需要紧急处理和护理。
护士在处理这种情况时应始终保持冷静,迅速采取措施,密切监测患者的生命体征和病情变化,并及时报告医生。
此外,控制出血是至关重要的,以确保患者的生命安全。
上消化道出血护理措施1.监测生命体征:及时监测患者的血压、脉搏、呼吸等生命体征的变化,以便了解患者的病情变化和采取相应的处理措施。
2.密切观察病情:注意观察患者的疼痛程度、呕血或黑便的情况以及血压的变化等,及时向医生汇报。
3.保持患者平卧位:将患者保持在平卧位,以减少出血并防止血液逆流至呼吸道。
4.减少患者活动:限制患者的体力活动和行动,以防止出血加重。
5.给予静脉导管留置:为患者留置一根静脉导管以便输液及补充所需药物。
6.给予氧气吸入:提供适宜的氧气吸入,保持患者呼吸道通畅。
7.协助医生进行内镜检查:患者稳定后需进行内镜检查,以确定出血的具体原因及部位。
在此过程中,护士应提供必要的帮助和配合。
8.辅助止血治疗:如患者持续大量出血,护士应及时协助医生实施止血治疗,例如内镜下止血、内镜手术等。
9.注意患者的精神状态:给予患者足够的关心和支持,尽力减少患者的不安和紧张情绪。
10.做好药物管理:根据医嘱及时给予止血药物、抗酸药物等,配合医生的治疗。
11.注意观察可能的并发症:上消化道出血可能引起感染、电解质紊乱、肺炎等并发症,护士应密切观察患者的病情变化,及时采取相应的护理措施。
12.提供适宜的饮食:在医生指导下,根据患者的病情和需要,给予适宜的饮食保证患者的营养摄入。
13.给予教育和指导:对患者及家属进行病情、治疗和护理的相关知识教育,以便提高患者的自我护理能力和减少复发风险。
总之,上消化道出血的护理措施涉及到患者的监测、观察、体位保持、活动限制、氧气吸入等方面,同时也包括了协助医生进行检查、实施治疗、药物管理、教育和指导等方面的工作。
护士应密切关注患者的病情变化,并及时采取相应的护理干预措施,以帮助患者尽早康复。
消化道出血护理计划单消化道出血是一种常见的疾病,严重时可危及患者的生命安全。
因此,对于消化道出血患者的护理工作显得尤为重要。
本护理计划单将为护理人员提供详细的护理指导,以确保患者得到全面、科学、有效的护理。
一、病情观察。
1.密切观察患者的病情变化,包括血压、心率、呼吸、体温等指标的监测,及时发现异常情况并及时报告医生。
2.注意观察患者的精神状态和意识水平的变化,及时发现和处理意识障碍、烦躁不安等情况。
3.注意观察患者的排便情况,特别是便便的颜色和量的变化,及时发现出血情况。
二、护理措施。
1.保持患者卧床休息,避免剧烈运动,保持患者体位的舒适。
2.严格控制患者的饮食,禁食禁饮,避免刺激性食物的摄入,保持口腔清洁,避免口腔创伤。
3.保持患者的导尿通畅,监测尿量,及时发现和处理尿潴留的情况。
4.保持患者的皮肤整洁,预防压疮和感染的发生。
5.密切观察患者的出血情况,包括呕血、便血、鼻衄等,及时处理出血情况。
6.保持患者的心理安慰,密切关注患者的情绪变化,给予患者足够的关怀和支持。
三、药物治疗。
1.根据医嘱给予患者药物治疗,包括止血药物、胃肠道保护药物等。
2.监测患者的用药情况,包括药物的剂量、用药时间、用药途径等,及时发现和处理药物不良反应。
3.密切观察患者的病情变化,包括药物治疗的效果和不良反应的发生,及时报告医生。
四、危重护理。
1.对于病情危重的患者,应加强监护,密切观察患者的生命体征,及时发现和处理危急情况。
2.保持患者的呼吸道通畅,及时处理呼吸困难的情况,保障患者的呼吸功能。
3.密切观察患者的心脏功能,包括心率、心律、心音等,及时处理心脏相关的紧急情况。
总之,对于消化道出血患者的护理工作,需要全面、科学、有效地进行护理,密切观察患者的病情变化,采取相应的护理措施,加强药物治疗,对于危重患者要加强监护和危重护理,以确保患者得到最佳的护理效果。
希望护理人员能够严格执行护理计划单,确保患者得到最好的护理服务。
上消化道出血护理常规一、概念上消化道出血,指屈氏韧带以上的消化道,包括食管、胃、十二指肠、胃空肠吻合术的空肠以及胰、胆病变的出血,是常见急症之一。
二、临床特点呕血、黑便,常伴有血容量减少引起的急性周围循环衰竭。
当失血量在短期内超过全身总量的25%时,会出现心跳加快、血压下降、引起头晕、心慌、出冷汗、口渴、精神萎靡、意识模糊甚至由于灌注量不足引起休克等症状。
三、护理评估1.询问患者有无引起上消化道出血的疾病,如食管疾病、胃十二指肠疾病、门静脉高压症、肝胆疾病及血管性疾病等。
2.评估患者呕血与黑便的量、颜色和性状,判断出血的量、部位及时间。
3.评估患者体温、脉搏和血压,观察患者面色,评估有无失血性周围循环衰竭。
4.了解患者的饮食习惯、工作性质,评估患者对疾病的心理反应。
四、护理措施(一)一般护理1.出血期卧床休息,随着病情的好转,逐渐增加活动量。
2.呕血时,随时做好口腔护理,保持口腔清洁。
3.出血期禁食,出血停止后,按顺序给予温凉流质、半流质及易消化的软食。
4.经常更换体位,避免局部长期受压。
保持床单位平整清洁、干燥,无皱褶。
5.安慰、体贴病人,消除紧张恐惧心理。
及时清理一切血迹和胃肠引流物,避免恶性刺激。
(二)特殊护理1.呕血的护理:(1)侧卧位或半卧位,意识不清头偏向一侧,必要时准备负压吸引器。
(2)观察出血情况,并记录颜色、量。
(3)遵医嘱输血、输液、止血,保持静脉通畅。
2.便血的护理:便后应擦净,保持肛周清洁、干燥。
排便后应缓慢站立。
3.疼痛的护理(1)硬化治疗后,观察疼痛的性质、程度,及时通知医师。
(2)遵医嘱给予抑酸、胃粘膜保护剂等药物。
4.发热的护理:硬化治疗后可有发热,遵医嘱给予输液及抗炎药物,定时观察体温变化情况。
(三)病情观察1.血压、脉搏、血氧饱和度。
2.24小时出人量,如出现尿少,常提示血容量不足。
3.呕血与黑便的量、次数、性状。
4.皮肤颜色及肢端温度变化。
5.估计出血量:(1)胃内出血量达250ml-300ml,可引起呕血。
上消化道出血护理常规分析上消化道出血是指发生在食管、胃和十二指肠等上消化道黏膜的出血情况。
这种情况严重程度不一,一般可分为轻、中、重三个级别。
上消化道出血的发生率较高,病情严重时可能危及生命。
因此,在护理上需要采取一系列的常规措施,以及及时的护理干预。
1.监测生命体征:上消化道出血可能造成患者血容量减少,导致休克的发生。
护士需要持续监测患者的血压、脉搏、呼吸和体温等生命体征,及时发现和处理休克等并发症。
2.保持呼吸道通畅:患者出血时可能引起呕吐,护士需要及时疏通患者的呼吸道,保持呼吸道通畅。
如果患者有大量呕血,可将患者头偏向一侧,以减少误吸的风险。
3.胃肠减压:上消化道出血时,应及时进行胃肠减压,以减轻胃肠道内压力,减少出血量。
护士在减压时要确保管道通畅,并观察抽出的胃液颜色和量,及时记录和报告医生。
4.静滴支持治疗:上消化道出血时,患者可能需要输血或输液来补充丧失的血容量。
护士应按医嘱进行静滴治疗,并密切观察患者对治疗的反应和副作用,如过敏反应等。
5.高位抬头位:上消化道出血时,抬头位可以减少食管和胃静脉压力,减轻出血情况。
护士可以将患者的床头抬高,使患者保持半坐位或半卧位。
6.管道护理:患者出血时,可能需要插入导尿管或胃管等管道,护士要确保插管操作正确,并对管道进行定时护理,如更换导尿管袋、冲洗胃管等。
7.精心观察病情变化:护士应密切观察患者的症状和体征变化,包括出血颜色、量和性状的变化、腹痛程度、出血后的血压和脉搏变化等,及时向医生汇报。
8.积极预防感染:上消化道出血时,患者可能需要留置胃管或呼吸机等医疗器械,护士应加强卫生消毒措施,预防感染的发生。
9.安抚患者情绪:上消化道出血是一种紧急情况,患者往往情绪不稳定,护士要耐心对待,安抚患者情绪,减轻其对病情的恐惧和焦虑。
10.配合医生治疗:护士在护理上需与医生密切配合,及时向医生汇报患者的病情变化,主动配合医生进行必要的检查和治疗。
总之,上消化道出血的护理需要全面的观察和护理措施,包括监测生命体征、保持呼吸道通畅、胃肠减压、静滴支持治疗、高位抬头位、管道护理、观察病情变化、预防感染、安抚患者情绪和配合医生治疗等。
上消化道出血的护理计划上消化道出血是指发生在食管、胃或十二指肠的出血,是一种常见的急性疾病,严重时可危及患者的生命。
因此,对于上消化道出血患者的护理工作至关重要。
下面将从护理计划的角度,对上消化道出血的护理进行详细介绍。
一、患者评估。
1. 详细了解患者的病史,包括出血的时间、频率、量及颜色等情况。
2. 对患者进行全面的体格检查,包括生命体征、皮肤黏膜的颜色、腹部压痛等情况。
3. 进行相关实验室检查,如血常规、凝血功能、肝功能、电解质等。
二、护理诊断。
1. 高危因素,上消化道出血本身就是一种高危疾病,患者可能出现休克、贫血等情况。
2. 患者可能出现的并发症,如感染、消化道穿孔等。
3. 患者可能出现的心理问题,如焦虑、恐惧等。
三、护理干预。
1. 确保患者的休息,患者需要保持卧床休息,避免剧烈运动。
2. 观察出血情况,密切观察患者的呕血、便血情况,记录出血量和出血颜色。
3. 维持呼吸道通畅,保持患者呼吸道通畅,及时清除呕吐物。
4. 维持水电解质平衡,根据实验室检查结果,及时补充液体和电解质。
5. 监测生命体征,密切观察患者的心率、血压、呼吸等生命体征,及时发现异常情况。
6. 心理护理,给予患者情绪上的支持,减轻其焦虑和恐惧。
四、预防并发症。
1. 预防感染,保持患者的皮肤清洁,及时更换床单、衣物等,避免交叉感染。
2. 预防消化道穿孔,避免患者进食刺激性食物,保持胃肠道的休息。
3. 预防贫血,根据实验室检查结果,及时给予患者红细胞输血或口服铁剂。
五、护理效果评价。
1. 观察患者的病情变化,包括出血情况、生命体征等。
2. 根据实验室检查结果,评估患者的血红蛋白水平、凝血功能等。
3. 观察患者的心理状态,评估其焦虑和恐惧程度。
六、护理记录。
1. 准确记录患者的出血情况,包括出血量、出血颜色等。
2. 记录患者的生命体征,如心率、血压、呼吸等。
3. 记录患者的实验室检查结果,如血常规、凝血功能、肝功能等。
总结,上消化道出血是一种常见但危险的急性疾病,对于护理工作者来说,需要对患者进行全面的评估,制定科学的护理计划,并及时进行干预和观察,以预防并发症的发生,提高护理效果。
临床观察.1 严密观察生命体征对血压的观察:消化道大出血可导致休克,失血性休克的主要原因是血容量不足,表现为血压下降和脉压差缩小;对脉搏的观察:脉搏的改变是观察休克的主要标志,休克早期脉搏加速,休克晚期脉搏细而慢;对体温的观察:失血者体温多低于正常或不升。
一般休克纠正后可有低热或中度热,一般≤38.5 ℃,持续数日或数周,原因系出血后分解产物吸收,血容量减少,体温调节中枢失调而引起发热,若体温≥38.5 ℃,应考虑出血后诱发感染,如体温持续不退或退热后又不升则应考虑再出血。
.2 观察呕血、便血性质和量消化道出血>60 ml可出现黑便,呈柏油样,有腥臭;出血量多,血液在肠道停留时间短,可出现暗红色或鲜红色大便,出血部位在幽门以上可出现呕血,幽门以下则表现为黑便,反复呕血或黑便次数多而稀薄,提示有继续出血。
3 观察尿量尿量可反映全身循环状况及肾血流情况,所以应正确观察24 h出入量。
.4 观察神志、四肢情况出血量在5%以下无明显症状,出血量在5%以上可出现眩晕、眼花、口渴,出血量在20%以上可出现烦躁不安、表情淡漠、四肢厥冷等休克症状。
5 观察有无再出血迹象上消化道出血患者病情经常反复,出血控制后仍应观察有否再出血,如患者反复呕血、黑便,颜色由黯黑变为暗红,甚至呕吐物转为鲜红色,血压、脉搏不稳定皆提示再出血。
.护理1 及时补充血容量迅速建立两条静脉通道,及时补充血容量,抢救治疗开始滴速要快,但也要避免因过多、过快输液、输血引起肺水肿或诱发再出血,从而加重病情。
2 加强基础护理体位护理:出血期间绝对卧床休息,采取平卧位,头偏向一侧,防止因呕血引起窒息;饮食护理:严重呕血或明显出血时,必须禁食,24 h后如不继续出血,可给少量温热流质易消化的饮食,病情稳定后,指导患者要定时定量,少食多餐,避免进食粗糙、生冷、辛辣等刺激性食物,同时要禁烟、酒、浓茶和咖啡;口腔护理:每次呕血后,及时做好口腔护理,减少口腔中的血腥味,以免再次引起恶心、呕吐,同时能增加患者舒适感;皮肤护理保持皮肤清洁及床铺清洁、干燥,呕血、便后及时清洁用物。
上消化道出血护理常规上消化道出血是指食管、胃及十二指肠等消化道黏膜出血的病情,常见原因包括溃疡、食管静脉曲张、胃肠道疾病等。
上消化道出血是一种严重的病情,患者需要全面、科学的护理,以提高治疗效果。
下面是上消化道出血护理的常规内容。
1.观察病情变化:护理人员应密切观察病人的体温、呼吸、血压、脉搏、血氧饱和度等生命体征的变化,特别是持续和逐渐加重的上腹部疼痛、呕血、黑便等病情变化。
2.保持卧床休息:病人应保持卧床休息,降低胃肠道血流量,减少出血量。
3.保持呼吸道通畅:因为上消化道出血时可能出现呕血,护理人员应保持呼吸道通畅,及时清除病人的呕吐物,避免窒息的发生。
4.避免刺激胃肠道:病人需要遵守禁食禁水的原则,以减少胃肠道刺激和出血量。
5.注意饮食摄入:病情稳定后,可以逐渐给予液体饮食,并根据病人的病情逐渐恢复正常饮食。
饮食应清淡易消化,避免过热、刺激性食物,同时避免喝含酒精的饮料。
6.观察病人的尿量:上消化道出血可能引起失血性休克,需要密切观察病人的尿量,判断肾功能和血容量的恢复情况。
如病人尿量减少或出现少尿、无尿等情况,要及时报告医生。
7.动态监测血常规:护理人员需密切关注病人的血红蛋白浓度、红细胞计数、血小板计数等指标的变化情况,及时发现可能的出血、感染等并进行干预处理。
8.给药:根据医生的嘱托,护理人员需正确给药,如使用抗酸药物、止血药物等,注意给药时间、剂量和途径。
9.营养支持:适当时机应选择合适的途径给予营养支持,例如胃管或鼻饲管,并密切观察病人接受营养支持后的病情变化。
10.心理支持:上消化道出血会给病人造成巨大的生理和心理压力,护理人员需要与病人进行心理上的沟通,给予他们安全感和信心,减轻他们的恐惧和焦虑。
总之,上消化道出血护理的常规内容是多方面的,包括观察病情变化、保持卧床休息、保持呼吸道通畅、避免刺激胃肠道、注意饮食摄入、观察尿量、动态监测血常规、给药、营养支持及心理支持等。
护理人员需要全面、科学地进行护理,以提高病人的治疗效果,促进其尽早康复。
上消化道出血护理常规上消化道出血是指屈氏韧带以上的消化道,包括食管、胃、十二指肠和胰、胆道病变引起的出血,以及胃空肠吻合术后的空肠病变的出血。
上消化道出血是临床常见的严重的症状。
常表现为呕血和黑便。
一、收集资料进行护理评估,实施护理程序。
二、护理措施(一)安慰患者,说明安静休息有利于止血。
经常巡视病房,大出血时陪伴患者,以减轻患者的紧张情绪,使其有安全感。
(二)大出血时患者绝对卧床休息,平卧位并将下肢略抬高,以保证脑部供血。
保持呼吸道通畅,呕血时抬高床头10°~15°,头偏向一侧,避免误吸。
必要时吸氧。
(三)限制活动期间,协助患者完成日常生活活动。
呕吐后应及时漱口,排便次数多者注意肛周皮肤的清洁和完整,卧床者尤其是老年人和重症患者注意防止压疮。
(四)迅速建立静脉通道,宜选择粗大血管,立即配血。
配合医师迅速、准确的实施补充血容量、各种止血治疗及用药等抢救措施。
输液开始宜快,必要时测定中心静脉压来调整输液量和速度,避免因输液、输血过多、过快引起急性肺水肿。
(五)备好抢救车、负压吸引器、麻醉机、三腔两囊管等各种抢救仪器。
(六)监测生命体征,大出血时根据病情一般30分钟至1小时测量生命体征一次。
观察患者有无微循环血流灌注不足的现象,如是否出现烦躁不安、面色苍白、皮肤湿冷、四肢冰凉等。
必要时进行心电监护。
注意保暖,必要时加盖棉被。
(七)准确记录24小时出入量,疑有休克时应留置导尿管,监测每小时尿量,并保持每小时尿量大于30mL。
(八)定期复查红细胞计数、血细胞比容、血红蛋白、网织红细胞计数,以了解出血是否停止。
(九)食管胃底静脉曲张破裂出血、急性大出血伴恶心、呕吐者应禁食,止血后l-2天渐进高热量、高维生素饮食,限制钠和蛋白质摄入,避免粗糙、坚硬、刺激性食物,且应细嚼慢咽,防止损伤曲张静脉而再次出血。
少量出血无呕吐者,可进温凉、清淡流食,出血停止后渐改为营养丰富、易消化、无刺激性半流质、软食,开始少量多餐,以后改为正常饮食。
消化道出血的护理
一、定义:
消化道出血是指从食管到肛门之间消化道的出血,是消化系统常见的病症。
轻者可无症状,临床表现多为呕血,黑便或血便,伴有贫血及血容量减少,甚至休克,严重者危及生命。
二、护理问题:
1,潜在并发症:血容量不足。
2,活动无耐力与失血性周围循环衰竭有关。
3,恐惧与生命或健康受到威胁有关。
三、照护要点:
上消化道出血的照护详见本节消化道大出血。
中下消化道岀血的照护:
1,炎症及免疫性病变应通过抗炎达到止血的目的,合理使用糖皮质激素,生长抑素和5-氨基水杨酸类药物,详见本章第一节炎症性肠病。
2,血管畸形:小肠、结肠黏膜下静脉和黏膜毛細血管发育不良常可自行停止,但再出血率高,可达50%,内镜下高频电凝或氣离子凝固器烧灼可使血管残端凝固止血。
对于左半结肠出血,可使用凝血酶保留灌肠止血。
3,动脉性出血:急诊肠镜如能发现出血灶,可在内镜下止血,对内镜不能止血的病灶, 可行肠系膜上下动脉血管栓塞治疗。
4,肠息肉和痔疮:前者多在内镜下切除,后者可通过局部药物治疗,注射硬化剂及结扎治疗。
四、健康教育:
1,规律饮食,三餐定时定量,避免暴饮暴食;选择高蛋白、高维生素、低脂肪、易消化、低纤维的食物,避免粗纤维的食物,如芹菜、冬笋等。
2,保持大便通畅,避免使用腹压,必要时使用缓泻剂。
3,以休息为主,避免重体力劳动,保持心情愉悦。
4,按医嘱服药,避免漏服,多服或错服,严密观察药物的不良反应,及时停药。
5,2周后门诊复查,1年后复查肠镜,如有腹痛,呕血,黑便不适,及时来院就医。
消化道大出血护理常规【定义】消化道出血(gastrointestinal bleeding)是指从食管到肛门之间消化道的出血,是消化系统常见的病症。
轻者可无症状,临床表现多为呕血、黑粪或血便等,伴有贫血及血容量减少,甚至休克,严重者危及生命。
屈氏韧带以近的消化道出血称上消化道出血,屈氏韧带至回盲部出血为中消化道出血,回盲部以远的消化道出血称下消化道出血。
【观察要点】(一)监测病人的生命体征、精神和意识状态。
(二)观察皮肤和甲床色泽。
(三)观察呕吐物和粪便的性质、颜色及量。
(四)定期复查各项实验室检查。
(五)周围循环状况的观察,包括皮肤颜色、温度,估计出血量并正确判断是陈旧性出血还是再次出血。
(六)继续观察病人原发病的病情变化。
【护理措施】(一)执行ICU一般护理常规。
(二)患者应绝对卧床休息,取平卧位并将下肢略抬高,以保正脑部供血。
呕吐时头偏向一侧,防止窒息或误吸,保持呼吸道通畅,必要时用负压吸引器清除气道内的分泌物、血液、呕吐物,同时给予吸氧。
注意保暖。
(三)严密监测病情变化并作好记录,尤其注意中心静脉压及尿量的变化,应保持在30ml/h以上;观察患者意识状况、皮肤颜色及温度;观察呕吐物的量、性质:观察大便次数、量、颜色,必要时留取标本;定期检测血常规及血生化指标等。
(四)保持有效的静脉通路,积极实施液体复苏,备好林格液,血浆代用品等,及时抽血作血型及交叉配血试验,必要时加压输血,密切观察输液、输血反应。
(五)配合医生及时迅速止血。
(六)活动性出血期间禁饮食,保持胃肠减压管的畅通,防止血液在胃内积存引起呕吐少量出血无呕吐者,可进温凉、清淡流质,出血停止后改为营养丰富、易消化、无刺激性半流质、软食,少量多餐,逐步过渡到正常饮食。
(七)口腔护理,保持口腔清洁。
(八)观察病人心理反应,关心、安慰病人,解释情绪稳定有利于止血;抢救工作应迅速而不忙乱,以减轻病人的紧张情绪;及时清除血迹、污物,以减少对病人的不良刺激;大出血时陪伴病人,使其有安全感。
(完整版)上消化道出血术后护理记录术后护理记录
特殊风险提示
患者因上消化道出血进行手术治疗,手术后需要密切观察,可能出现以下并发症:术后出血、感染、吸入性肺炎等。
术后护理措施
1. 温暖提供:保持手术室和病房的温度适宜,保护患者免受寒冷和低温刺激。
2. 牢固加压:保证手术部位的压力,防止再次出血。
定期观察手术部位有无出血迹象。
3. 呼吸畅通:保持气道通畅,预防气道梗阻,注意患者的呼吸道分泌物排出。
4. 监测生命体征:密切观察患者的体温、脉搏、呼吸、血压等生命体征,及时发现异常情况。
5. 液体管理:根据患者的病情和医嘱,合理调整补液方案,维持患者体内水电解质平衡。
6. 药物管理:按照医嘱及时给予患者使用的药物,并注意药物的剂量和频次。
7. 饮食指导:术后患者需要适度进食,避免摄入过热或刺激性食物,防止再次刺激消化道出血点。
8. 康复护理:配合康复科进行康复训练,帮助患者恢复功能。
护理观察记录
饮食及药物记录
患者进食状况:术后2小时,给予患者流质饮食,患者饮食量正常。
餐后1小时给予口服药物。
护理小结
本次手术后,患者病情稳定,生命体征正常。
护理措施得当,患者术后恢复较好。
下一步将继续密切观察患者病情变化,加强护理宣教,配合医生进行进一步的治疗和康复训练。
以上护理记录供参考,具体操作以医生指示和患者实际情况为准。
上消化道出血的护理1.病情评估:对患者进行全面评估,包括病情的轻重、病因的确定、伴随症状的记录等。
及时观察患者出血的性质、颜色及量的变化,以便及时采取措施。
2.患者的休息:患者出现出血后,应给予充分的休息,保持卧床休息,避免剧烈运动或者干扰休息的因素。
3.护理常规:护理人员需要经常监测患者的生命体征,包括血压、脉搏、呼吸等。
还需要密切观察病情的变化,及时发现并报告异常状况。
4.温暖保暖:要保持患者的体温正常,防止受凉。
出现出血后,患者往往处于虚弱状态,需要避免因为寒冷导致更大的疾病风险。
5.维护水电解质平衡:患者出血会导致体内的水电解质丧失,护理人员应定期记录体温、大便,尤其是颜色和性质。
同时,注意监测患者的尿量和尿液性质,及时发现异常情况。
6.平稳情绪:患者由于出血而可能出现情绪波动,护理人员需要给予患者充分的关心和精神支持,保持患者的情绪稳定。
7.控制出血:对于严重出血的患者,应迅速采取措施止血。
常用的方法有内镜治疗、导管止血等。
护理人员需要密切配合医生进行相关操作,并监测患者的出血情况。
8.药物治疗:根据医嘱给予药物治疗,如给予抑酸药、止血药等。
同时,需要监测药物的副作用和病情的变化,及时调整治疗方案。
9.饮食调理:患者需要进食易消化、营养丰富的食物,如流质饮食或者高蛋白、高维生素的食物。
避免粗糙食物和辛辣刺激物的摄入,以减轻胃肠道的负担。
10.安全防护:护理人员需要保持患者周围环境的清洁,防止感染的发生。
同时,还要预防跌倒和其他事故的发生,确保患者的安全。
对于上消化道出血患者的护理,还需要注重教育患者及其家属。
告诉他们疾病的相关知识,如病因、发病机制等。
教育患者注意休息,定期复查,遵从医嘱,合理饮食,保持良好的生活方式等,以预防疾病的再次发生。
总之,上消化道出血是一种严重的疾病,护理人员需要及时评估病情,采取相应措施,并注重创造良好的休息环境。
通过维护水电解质平衡、控制出血、药物治疗等手段,帮助患者恢复健康。
文件类别:护理常规制度编号:
修改日期:2012.12 生效日期:2013-2 文件名称:上消化道出血护理常规责任部门:护理部负责人:
定期更新:隔年1次版本:第二版
1.执行一般护理常规。
2.保持病人安静,取平卧位,呕血患者床头抬高10-15度或头偏向一侧,及时清理呕吐物,做好口腔护理,注意保暖,禁食。
3.迅速建立有效静脉通道,合血、备血,遵医嘱输血输液及其他止血治疗等抢救措施。
4.严密观察并记录生命体征变化,记录出入量。
大出血时每15~30min测血压、脉搏。
5.观察呕吐物、大便颜色、性状、量,并准确记录出血量。
6.备好抢救物品及药品。
7.因门脉高压引起的食管胃底静脉曲张破裂者,应置三腔两囊管压迫止血。
8.肝硬化出血者,应密切观察神志情况及肝性脑病征兆。
9.做好心理护理,消除恐惧等心理对疾病的影响。
10. 判断有无再次出血的症状与体征。
11.出血停止病情稳定后,遵医嘱给予冷流质,执行相应护理常规,进行相应健康教育指导。
参考文件
中国人民共和国卫生部中国人民解放军后勤部卫生部《临床护理实践指南》天津市卫生局天津市护理质量控制中心《常见疾病护理常规》
获经批准:
院长日期。
上消化道出血护理常规
一、概念
上消化道出血,指屈氏韧带以上的消化道,包括食管、胃、十二指肠和胰、胆病变的出血,以及胃空肠吻合术后的空肠病变出血。
出血的病因可为上消化道疾病或全身性疾病。
二、临床特点
呕血、黑便,常伴有血容量减少引起的急性周围循环衰竭。
三、护理评估
1.询问患者有无引起上消化道出血的疾病,如食管疾病、胃十二指肠疾病、门静脉高压症、肝胆疾病及血管性疾病等。
2.评估患者呕血与黑便的量、颜色和性状,判断出血的量、部位及时间。
3.评估患者体温、脉搏和血压,观察患者面色,评估有无失血性周围循环衰竭。
4.了解患者的饮食习惯、用药情况、工作性质,评估患者对疾病的心理反应。
四、治疗要点:
①补充血容量;②止血;
五、常用护理诊断、护理问题
1.潜在并发症:血容量不足;
2.活动无耐力:与失血性周围循环衰竭有关;
3.恐惧:与生命或健康受到威胁有关;
4.知识缺乏:缺乏有关引起上消化道出血的疾病及其防治的知识。
五、护理措施
(一)体位与休息
少量出血(<70毫升)仅有黑便者,卧床休息,可下床上厕所;出血量>250毫升者卧床休息,活动有人帮助;出血量>1000毫升者,绝对卧床休息,保持安静,生活不能自理,需在床上大小便。
宜取平卧,大出血时将下肢略抬高,以保证脑部供血。
呕血时,头偏向一侧,防止窒息或误吸,保持呼吸道通畅,给予吸氧。
必要时使用负压吸引器清理呼吸道。
(二)饮食护理
对食管、胃底静脉曲张破裂出血,急性大出血伴恶心、呕吐者应禁食。
出血停止后1~2天后方可进高热量、高维生素流质。
对仅有黑粪者或无明显活动性出血者,可选用温凉、清淡流质。
出血停止后改为无渣半流饮食,逐渐过渡至软食,开始少量多餐,以后改为正常饮食。
不食生拌菜及粗纤维的蔬菜,避免刺激性食物和饮料,如咖啡、浓茶等。
避免进硬食和带刺食物,如鱼、排骨、花生、核桃等,嘱病人细嚼慢咽,避免损伤食管黏膜而再次出血。
(三)病情观察
(1)病情观察内容:体温、脉搏、呼吸和血压;精神和意识状态;呕血、黑粪的量、性质、次数以及伴随症状;皮肤、指甲、肢端色泽与温暖,以及静脉充盈情况;24小时出人量,尤其是尿量
(2)出血量的估计
①根据呕血与黑粪的情况估计:—般来说,
粪便隐血试验阳性提示每日出血量>5~10ml;
出现成形黑粪者,提示每日出血量在50~100ml;
胃内积血量达250~300ml可引起呕血。
②根据全身症状估计:出血后15分钟内无症状,提示出血量较少;—次出血量
<400ml时为血容量轻度减少,可由组织间液与脾脏储存的血液所补充,—般不引起全身症状;出血量在400~500ml,可出现全身症状,如头晕、心悸、乏等;若短时间内出血量超过全身血量的20%(1000ml)时,出现口渴、出冷汗、脉速、血压下降等周围循环衰竭的表现。
③动态观察血压、心率:若收缩压<80mmhg,心率>120次/分,需积极抢救。
给予输血,酌情给林格液、右旋糖酐或其他血浆代用品,以尽快补足血容量
(3)判断是否继续出血和预测再出血:出现以下征象认为有继续出血或再出血:
①反复呕血及(或)黑粪次数增多,粪质稀薄,甚至呕血转为鲜红色、黑粪变成暗红色,伴肠鸣音亢进。
②虽经输血、补液,临床观察或中心静脉压监护发现周围循环衰竭未能改善。
③红细胞计数、血红蛋白测定与红细胞压积继续下降,网织红细胞计数持续增加。
④无脱水或肾功能不全依据而氮质血症持续升高超过3~4天者或再次升高。
一般来说,一次出血后48小时以上未再出血,再出血的可能性小;而过去有多次大量出血史、本次出血量大24小时内反复大量出血、出血原因为食管、胃底静脉曲张破裂者,再出血可能性较大。
(四)、心理护理
及时清除血迹、污物,以减少对病人的不良刺激。
解释各项检查及治疗措施的目的意义,耐心解答病人及家属的提问,避免焦虑恐惧心理。
(五)、大出血用药护理
(1)立即配血,建立两条以上静脉通路,尽快用大号针静脉输液,必要时静脉切开;
(2)应用止血药物时需注意观察不良反应,如血管加压素滴速过快可引起腹痛、心律失常和诱发心肌梗死,药物外渗可致局部组织缺血坏死,故需加强巡视;生长抑素使用必须使用输液泵控制速度,原则要24小时缓慢均匀输人。
(六)、安全的护理
轻症病人可起身稍事活动,可上厕所大小便。
但应注意有活动性出血时,病人常因有便意而至厕所,在排便时或便后起立时晕厥。
指导病人坐起、站起时动作缓慢;出现头晕、心慌、出汗时立即卧床休息并告知护士;必要时由护士陪同如厕或暂时改为在床上排泄。
重症病人应多巡视,用床栏加以保护。
(七)、生活护理
限制活动期间,协助病人完成个人日常生活活动,例如进食、口腔清洁、皮肤清洁、排泄。
卧床者特别是老年人和重症病人注意预防压疮。
呕吐后及时漱口。
排便次数多者注意肛周皮肤清洁和保护。
(八)、食管胃底静脉曲张破裂出血的特殊护理
①潜在并发症(血容量不足)②有受伤的危险:创伤、窒息、误吸
具体护理详见《护理常规霍孝蓉版》P34到35页
六、健康指导
1.疾病预防指导①注意饮食卫生和饮食的规律;进营养丰富、容易消化的食物;避免过饥或暴饮暴食;避免粗糙、刺激性食物,或过冷、过热、产气多的食物、饮料;应戒烟、戒酒。
②生活起居规律,保持乐观情绪;避免紧张劳累;
③遵医嘱服药,避免服用阿司匹林、消炎痛、激素类药物。
2.疾病知识指导引起上消化道出血的原因很多,帮助病人和家属掌握自我护理的有关知识,减少再度出血的危险。
3.病情监测指导病人及家属应学会早期识别出血征象及应急措施:出现头晕、心悸等不适,或呕血、黑便时,立即卧床休息,保持安静,减少身体活动;呕吐时取卧位以免误吸;立即送医院治疗。
慢性病者定期门诊随访。
1.保持良好的心境和乐观主义精神,正确对待疾病。
2.生活要规律,避免过饥、过饱,避免粗糙、酸辣刺激性食物,如醋、辣椒、蒜、浓茶等,避免食用过冷、过热食物。
3.戒烟、禁酒。
4.5.定期复查,如出现呕血、黑便,立即到医院就诊。