公积金贷款买二手房的程序总结
- 格式:doc
- 大小:28.00 KB
- 文档页数:4
公积金买二手房的全部流程及注意事项下载温馨提示:该文档是我店铺精心编制而成,希望大家下载以后,能够帮助大家解决实际的问题。
文档下载后可定制随意修改,请根据实际需要进行相应的调整和使用,谢谢!并且,本店铺为大家提供各种各样类型的实用资料,如教育随笔、日记赏析、句子摘抄、古诗大全、经典美文、话题作文、工作总结、词语解析、文案摘录、其他资料等等,如想了解不同资料格式和写法,敬请关注!Download tips: This document is carefully compiled by theeditor.I hope that after you download them,they can help yousolve practical problems. The document can be customized andmodified after downloading,please adjust and use it according toactual needs, thank you!In addition, our shop provides you with various types ofpractical materials,such as educational essays, diaryappreciation,sentence excerpts,ancient poems,classic articles,topic composition,work summary,word parsing,copy excerpts,other materials and so on,want to know different data formats andwriting methods,please pay attention!公积金购买二手房的全流程与注意事项在购房时,使用公积金贷款可以大大减轻我们的经济压力。
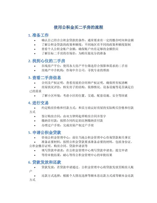
使用公积金买二手房的流程1. 准备工作•确认自己符合公积金贷款的条件:通常要求有一定的缴存时间和金额•了解公积金贷款的政策和额度:不同地区有不同的政策和额度限制•查看个人公积金账户余额:确保账户内有足够的金额供应•了解目标二手房的市场价:为购买做充分的准备2. 找到心仪的二手房•在线房产平台:使用各大房产平台筛选符合预算和需求的二手房•房地产中介机构:咨询中介公司,寻找专业的帮助3. 查看二手房信息•合同及产权证明:查看房屋的合同和产权证明,确保所有权清晰•房屋状况评估:核实房子的结构、装修情况、设备设施等是否满足自己的需求•了解小区环境:考虑小区的位置、交通、配套设施、安全等因素4. 进行交易•约定购房价格和付款方式:和卖方商议好房屋的实际购买价格和付款方式•签订购房合同:由双方律师起草购房合同并签字•缴纳首付款:按照合同约定的比例缴纳首付款•办理过户手续:完成房屋产权过户手续5. 申请公积金贷款•咨询公积金管理中心:前往当地公积金管理中心咨询贷款相关事宜•准备必要材料:按照公积金贷款要求准备必要的材料,包括身份证、公积金缴存证明、购房合同、贷款申请表等•填写贷款申请表:在公积金管理中心填写贷款申请表,提交申请•等待审批结果:耐心等待公积金管理中心的审批结果6. 贷款发放和还款•贷款发放:若贷款申请通过,公积金管理中心将贷款发放至购房人账户•还款方式选择:根据个人情况选择等额本息还款方式或等额本金还款方式•按时还款:按照约定的还款日期和金额按时还款,确保信用记录良好7. 办理相关手续•缴纳个税:购房人根据相关规定缴纳个人所得税•办理按揭手续:若购房人选择了商业贷款进行购房的部分支付,需要办理商业贷款手续•办理房屋权属变更手续:完成购房贷款和其他相关手续后,办理房屋权属变更手续8. 入住二手房•检查房屋及设施:入住前仔细检查房屋和设施情况,保证一切正常•迁户口:将户口迁移到新的住址•办理物业过户:将物业费过户到新业主名下结论使用公积金买二手房的流程包括准备工作、寻找二手房、查看信息、进行交易、申请公积金贷款、贷款发放和还款、办理相关手续以及入住二手房等多个环节。
买二手房可以用公积金吗买二手房公积金贷款首付多少
买二手房公积金贷款流程
在大多数城市,购买二手房可以使用公积金贷款,但是使用公积金贷
款有一些条件限制,例如申请人必须是本地户籍且有一定的连续缴存公积
金的时间要求。
另外,还需要满足购房所在城市的政策规定,如购买二手
房的面积、户型等。
公积金贷款的首付具体金额也因地区政策而异。
一般来说,首付比例
一般不低于30%,具体的金额还会受到购房者的信用评级和还款能力等因
素的影响。
下面是购买二手房公积金贷款的一般流程:
2.进件审批:公积金中心会通过初审购房者的材料,并进行贷款审批。
审批通过后,购房者可以获得贷款额度。
3.资金发放:购房者提供完整的购房手续,并与卖家完成买卖合同签
订后,将需要的款项通过公积金贷款方式支付给卖家。
4.还款:购房者按照公积金贷款合同规定的还款方式和利率每月按时
进行还款。
需要注意的是,以上流程只是一般情况下的流程,具体的操作流程还
需要根据当地的政策规定和相关具体情况进行办理。
总之,购买二手房可以使用公积金贷款,但具体的贷款流程、首付比
例等相关政策需根据当地的规定进行具体了解。
公积金二手房贷款办理流程二手房贷款是指贷款人向贷款机构申请贷款,用于购买二手房的贷款。
有很多种贷款,其中最常见的是公积金贷款,即通过家庭公积金缴存情况,申请贷款购买二手房。
在办理公积金贷款办理二手房贷款之前,需要贷款人首先办理公积金缴存,然后确定公积金缴存基数,再申请公积金贷款,获得公积金证明。
一、办理公积金缴存1、参保缴费理公积金贷款之前,需要贷款人在当地公积金管理中心参保缴费,按照本单位的缴费比例,全额缴纳公积金。
2、缴存基数确定款人需满足一定的缴存基数要求,即每个月缴存金额要达到一定的数额。
该基数一般是当地月最低工资标准的35倍之间。
3、缴费确认费信息一旦确认,公积金管理中心会发放公积金账户,并向贷款人开放此账户,凭此账户可进行查询,根据信息可提供公积金证明。
二、办理公积金贷款1、申请贷款二手房贷款人需在所在地房贷中心提出贷款申请。
在提交贷款申请时需准备一系列有关资料,包括但不限于:公积金账户缴存证明,公积金账户月度明细,身份证明,就业状况证明等。
2、信息审查款机构会对贷款申请和所提供的资料进行审查,通过网络全国公积金查询平台实时查询贷款人的公积金缴存情况,从而对贷款申请进行审核。
3、贷款批准果审查通过,银行会对贷款人的贷款申请进行审批,批准书中会包含贷款金额,利率,利息,期限,还款方式等信息,一旦批准,贷款申请成功。
4、签署贷款合同后,贷款机构会与贷款人签订贷款合同,其中将包含信息:贷款人姓名,贷款期限,贷款利率,贷款金额,还款日期,担保方式,费用等内容,此时贷款申请就正式结束了。
通过以上步骤,可以成功办理公积金二手房贷款,但是贷款人在办理贷款时,还要关注贷款产品折扣,以及贷款利率变化等,贷款人可以根据实际情况和贷款期望,合理选择贷款产品,在节约贷款成本的同时,确保贷款合法合规。
公积金二手房的流程和手续1.公积金贷款购买二手房需提供购房合同及产权证明。
For using housing provident fund loan to buy a second-hand house, you need to provide the purchase contract and property ownership certificate.2.买方需提供个人有效身份证明和公积金缴存证明。
The buyer needs to provide valid personal identification and provident fund deposit certificate.3.卖方需提供房屋产权证明及相关手续。
The seller needs to provide property ownershipcertificate and related documents.4.买方首先需向住房公积金管理中心提出贷款申请。
The buyer first needs to submit a loan application to the housing provident fund management center.5.审核通过后,办理房屋评估手续。
After approval, proceed with the house appraisal procedures.6.根据评估结果确定贷款额度。
Determine the loan amount based on the appraisal results.7.签订贷款合同并提交抵押材料。
Sign the loan contract and submit mortgage materials.8.办理二手房的过户手续。
Complete the transfer procedures for the second-hand house.9.等待公积金贷款审批通过。
本人今年7月办的房产过户(二手房),8月中办的公积金贷款,9月初贷款已到账。
这些流程都是本人亲自办理,虽然贷款很快就到账了(不到一个月),但中间还是走了不少弯路,所以现在发文把自己的经历分享给大家,目的也是想让那些想要或者将要办二手房贷款或者过户的同学们少走些弯路。
购买二手房的大致流程如下:签订购房合同支付首付款(自行协商,贷款的话必须按照当地规定,比如首套房、二手房必须30%以上)中介、资金监管(没找中介可以跳过,不找中介的条件是你一次性付清或者和房主关系很好可以打欠条)过户(二手房交易中心)两周后领取房产证(二手房交易中心,一次性付款的到此就结束了)打印盖章的购房合同准备贷款(领取房产证一周后,到二手房交易中心打印,可以多打印一份自己留着)公积金中心或者银行办理贷款电话通知审核通过,准备相应银行的银行卡准备面签面签(快的话办理贷款后2周)放款(快的话面签后2周)。
注意:1、身份证不能过期,身份证到期了就什么都办理不了,过期当天也不能用。
2、如果办理商业贷款或者公积金贷款的话,首付额度还和你的贷款额度有关,因此先需要自己评估一下你的贷款额度,公积金贷款的话先把准备好的资料去公积金中心咨询一下,资料提交给他们,他们会评估出你的贷款额度,提交哪些资料请看下文。
购房合同,首付这些没有什么可讲的,跳过。
如果找中介的那么中介应该会提示你办理流程,你只有准备好相关资料就可以,如果是自己办理的那就多注意一下办理流程。
一、办理房产过户需要准备的资料:买卖双方需要准备的资料有如下:1、业主本人和购房人本人到场,如果是和家庭成员共同所有那就需要双方到场,总之有关系的人都到场;2、业主及配偶身份证(军官证)、结婚证、户口本、房产证原件和复印件;3、到二手房交易中心拿标准版的“二手房购房合同”填写好;4、购房人及配偶的身份证、结婚证、户口本、小孩出生证明原件及复印件;(注意:1、户口本复印需要将户主和本人的页面复印在一张纸上,自己是户主除外;2、有小孩的,如果小孩户口在自己户口下那就不需要提供出生证明,如果是在爷爷的户口下那就需要提供;3、由于二手房交易中心的标准合同条款比较简单,只适合在二手房交易中心及贷款时用,所以建议大家先私下签订一个购房协议,把各种条款写清楚。
二手房公积金贷款办理流程一、前期准备。
宝啊,这要办二手房公积金贷款,前期准备可不能马虎。
你得先确认自己有没有公积金,公积金账户里有多少钱。
这就像是你去超市买东西,得先看看自己兜里有多少钱一样。
然后呢,你得看看自己的公积金缴存状态是不是正常,要是断缴了,那可能就有点小麻烦喽。
你还得有一份稳定的工作哦,毕竟公积金贷款也是要考虑你有没有还款能力的嘛。
有些地方可能还需要你提供收入证明之类的东西,这就像你告诉别人,“看,我有能力还钱的啦”。
再说说房子这边的事儿,你要买的二手房得符合公积金贷款的要求。
不是所有二手房都能行的哦。
这房子得产权清晰,不能有什么纠纷,要是房子还牵扯着什么官司之类的,那公积金贷款可不会给它开绿灯的。
二、选房看房。
这一步可有意思啦。
你就像个小探险家,在二手房的海洋里找自己的小窝。
不过呢,在看房的时候,除了看房子的格局、装修、周边环境这些常规的东西,你还得想着公积金贷款这事儿。
你得问清楚卖家房子的情况,比如房子有没有抵押呀,有没有什么其他特殊情况。
要是房子有抵押没解押,那公积金贷款也不好办呢。
三、评估房子。
选好房子后,就该评估房子啦。
这就像是给房子定个价格标准。
公积金中心得知道这房子到底值多少钱,才好确定能给你贷多少钱。
这个评估可不能自己瞎评估哦,得找公积金中心认可的评估机构。
这个评估机构就像个裁判,给房子一个公平的价值评判。
评估的时候,人家评估师会到房子里到处看看,从房子的面积、户型、装修到房子所在的地段,都会考虑进去的。
四、提出贷款申请。
这时候就到关键一步啦。
你要向公积金管理中心提出贷款申请。
你得带着一堆资料去,比如说身份证、户口本、结婚证(要是已婚的话)、收入证明、购房合同啥的。
这些资料就像你的“通行证”,没有它们,你可进不了公积金贷款的大门。
公积金管理中心的工作人员会审核你的这些资料,看看你是不是符合贷款条件。
这个过程可能需要一点时间,你就耐心等等,就像等快递一样,总会有结果的。
2024年苏州市二手房公积金贷款流程是
什么
2024年苏州市二手房公积金贷款流程是什么
随着苏州房地产市场的不断发展壮大,二手房的交易量也越来越大。
很多购房者为了能够更好地购买自己心仪的二手房,选择了公积金贷款作为购房资金的来源。
那么,2024年苏州市二手房公积金贷款的流程是怎样的呢?本文将为读者详细介绍。
1.符合条件的购房者准备材料
2.向公积金管理中心申请
购房者准备好上述材料后,需要前往苏州市公积金管理中心进行申请。
购房者在申请时需要填写相应的申请表格,并提交上述准备好的材料。
苏州市公积金管理中心将对购房者的申请进行审核,审核结果通常在7个工作日内出来。
3.贷款额度评估
苏州市公积金贷款额度的评估是这个流程中的重要环节。
购房者在申请贷款时,需要根据自己的公积金账户缴存情况和还贷能力来确定贷款额度。
通常,苏州市二手房公积金贷款的额度为购房总价的70%。
4.购房者选择购买的二手房
在确定了贷款额度后,购房者可以根据自己的需求和贷款额度选择适合自己的二手房。
购房者可以通过房产中介或者自行搜寻合适的二手房信息,进行预约看房、核实房屋的真实情况,并与卖方进行价格的谈判。
5.签订购房合同
购房者在选择了心仪的二手房后,与卖方进行价格的最终谈判后,双方达成一致后需要签订正式的购房合同。
购房合同是双方之间的法律文件,包含详细的房屋交易条件和付款方式等相关信息。
6.提交贷款申请材料
购房者在签订购房合同后,将购房合同和相关材料提交给苏州市公积金管理中心。
购房者需要填写贷款申请表格,并附上购房合同、房屋评估报告等材料。
20XX 专业合同封面COUNTRACT COVER甲方:XXX乙方:XXX公积金贷款买二手房流程2024年通用本合同目录一览1. 概述1.1 定义1.2 合同主体1.3 合同目的2. 公积金贷款购买二手房流程2.1 贷款申请2.1.1 提交申请材料2.1.2 审核申请2.1.3 审批结果2.2 房屋交易2.2.1 签订房屋买卖合同2.2.2 办理房屋过户手续2.2.3 交易资金支付2.3 贷款发放与还款2.3.1 贷款发放2.3.2 还款方式2.3.3 还款期限3. 合同的履行与保障3.1 双方义务3.2 违约责任3.3 争议解决4. 合同的变更与终止4.1 合同变更4.2 合同终止5. 保密条款5.1 保密内容5.2 保密期限5.3 泄露后果6. 适用法律6.1 合同适用法律6.2 法律解释7. 其他条款7.1 合同的生效7.2 合同的解除7.3 合同的转让8. 附件8.1 贷款申请材料清单8.2 房屋买卖合同范本8.3 还款计划表9. 双方签字9.1 买方签字9.2 卖方签字9.3 贷款机构签字10. 合同生效日期10.1 合同签署日期10.2 生效条件11. 合同份数11.1 合同正本份数11.2 合同副本份数12. 联系方式12.1 买方联系方式12.2 卖方联系方式12.3 贷款机构联系方式13. 合同修订历史13.1 修订日期13.2 修订内容14. 附则14.1 名词解释14.2 合同的补充条款第一部分:合同如下:第一条概述1.1 定义本合同是指甲方(买方)、乙方(卖方)在自愿、公平、诚实信用的原则基础上,就甲方通过公积金贷款购买乙方所持有的二手房事宜,经协商一致而订立的书面合同。
1.2 合同主体甲方(买方):【甲方姓名】身份证号码:【甲方身份证号码】乙方(卖方):【乙方姓名】身份证号码:【乙方身份证号码】1.3 合同目的本合同旨在明确双方在公积金贷款购买二手房过程中的权利、义务和责任,确保交易的顺利进行。
用公积金买二手房流程公积金是指由国家和单位共同为职工缴存的一种住房公积金,它是职工在工作期间按月缴存一定比例的工资,用于购买住房、修缮住房、还贷等用途。
而二手房则是指已经有人居住过的房屋,可以通过购买二手房来实现自己的住房需求。
那么,如何利用公积金来购买二手房呢?接下来,我们将为大家详细介绍用公积金买二手房的流程。
首先,申请贷款。
如果你想用公积金来购买二手房,首先需要向所在单位的住房公积金管理中心提出贷款申请。
在申请贷款时,需要提供相关的材料,包括个人身份证、户口簿、结婚证(如有)、购房合同、房产证等。
同时,还需要提供银行流水账单、工资单等财务证明材料。
在提交完申请材料后,需要等待住房公积金管理中心的审批,一般情况下,审批时间为1个月左右。
其次,选择合适的二手房。
在贷款申请获得批准后,你需要开始寻找合适的二手房。
在选择二手房时,需要考虑房屋的地理位置、房屋的面积、房屋的朝向、房屋的装修情况等因素。
同时,还需要查验房屋的产权证、房屋的抵押情况等重要信息。
在确定了合适的二手房后,需要与卖方签订购房合同,并在合同中明确公积金贷款的使用方式和相关条款。
然后,办理贷款手续。
在购房合同签订后,你需要携带购房合同、个人身份证、户口簿、结婚证(如有)、房产证等材料到住房公积金管理中心办理贷款手续。
在办理贷款手续时,需要填写相关的申请表格,并进行贷款的抵押登记等手续。
在办理完贷款手续后,你需要等待银行的放款,一般情况下,放款时间为1个月左右。
最后,过户与交割。
在贷款放款到账后,你需要与卖方进行房屋过户手续。
在过户时,需要携带购房合同、个人身份证、户口簿、结婚证(如有)、房产证等材料到房屋所在地的房地产交易中心进行过户手续。
在过户完成后,你就可以正式成为该房屋的合法所有者。
同时,还需要与卖方进行房屋的交割手续,确认房屋的交割情况,并办理相关的税费等手续。
通过以上流程,你就可以顺利地利用公积金来购买二手房。
在整个过程中,需要注意保管好相关的证件和合同,确保交易的安全和合法性。
公积⾦贷款买⼆⼿房办理流程是怎样的对于很多朋友来说,虽然知道公积⾦可以⽤来贷款买房,但是并不是很清楚公积⾦⽤来贷款买房需要注意哪些流程,因此⼩编为⼤家收集了有关七个办理公积⾦贷款买⼆⼿房的流程介绍。
公积⾦贷款买⼆⼿房办理流程:借款⼈到住房公积⾦中⼼咨询,领取申请表,由房...想要了解更多关于公积⾦贷款买⼆⼿房办理流程是怎样的的知识,跟着店铺⼩编⼀起看看吧。
公积⾦贷款买⼆⼿房办理流程:⼀、借款⼈到住房公积⾦中⼼咨询,领取申请表:由房屋买卖双⽅及配偶(未婚或离异应出具证明),持卖⽅名下的《房屋所有权证》、《国有⼟地使⽤证》两证原件,以及户⼝薄、⾝份证和结婚证原件,到市住房公积⾦中⼼进⾏预登记,领取公积⾦贷款申请表。
⼆、提醒⼤家:借款⼈需向市公积⾦中⼼提交以下贷款资料:(1)公积⾦贷款申请表;(2)公积⾦缴存证明(或住房公积⾦对账簿)及经济收⼊证明;(3)所购房屋的评估报告书;(4)买卖双⽅签定的《存量房购房合同》;(5)原卖⽅名下的《房屋所有权证》、《国有⼟地使⽤证》(原件及复印件);(6)夫妻双⽅⾝份证、户⼝薄、婚姻证明(原件及复印件,单⾝职⼯应提供单⾝证明);三、住房公积⾦中⼼受理审批:市住房公积⾦中⼼受理借款申请⼈资料,审批确定贷款额度及年限;四、交易过户:房屋买卖双⽅到房产局及⼟地局办理权证交易过户⼿续;五、签订合同:提⽰⼤家,借款⼈持已办理交易过户的权证及契税完税发票(原件及复印件)到市住房公积⾦中⼼,由市住房公积⾦中⼼出具贷款承诺书到指定银⾏签订《借款合同》、《抵押合同》等贷款⽂件,卖⽅在贷款银⾏开⽴存款专户;六、办理抵押:借款⼈到房产局办理抵押房屋登记并领取《房屋他项权证》;七、发放贷款:贷款⼿续全部办妥后,由市住房公积⾦中⼼将贷款资⾦通过银⾏直接划转到卖房⽅已开⽴的存款专户内。
如今是⼀个法制的社会,很多与⽣活息息相关的事情都离不开法律,所以我们对⼀些平常的法律知识应该有所认识。
法律的存在可以帮助我们更好的应对⾝边的⼀些事情,如果你还有⼀些其他的想了解的知识,欢迎来店铺找律师进⾏咨询。
二手房交易流程以买家公积金贷款为例二手房交易流程以买家公积金贷款为例引言:在城市化进程中,买卖房屋是人们生活中重要的一环。
其中,二手房交易是指将已经有人居住并有所有权的房屋再次交易给其他人的过程。
在二手房交易中,买家的资金来源多种多样,包括商业贷款、公积金贷款等。
本文将以买家公积金贷款为例,简要介绍二手房交易的流程。
一、准备阶段在进行任何一笔交易之前,买家需要做好充分的准备工作。
在寻找合适的二手房之前,买家首先需要确定购房的预算和贷款额度。
对于选择公积金贷款的买家来说,他们需要前往当地公积金贷款管理中心,了解自己的公积金贷款额度、利率、贷款期限等相关信息。
此外,买家还需要提供申请公积金贷款的必要材料,如身份证、户口本、公积金账户等。
二、选择房源在准备阶段完成后,买家开始选择合适的房源。
买家可以通过中介机构、房屋交易平台等途径浏览二手房房源信息,同时也可以通过自己的社交网络等渠道获取相关信息。
在选择房源时,买家需要考虑诸多因素,如地理位置、房屋面积、价格等。
三、交易过程1.签订购房合同买卖双方在了解房屋状况、价格等情况后,需要签订购房合同。
购房合同是双方达成意向的书面表达,其中包括房屋的基本信息、买卖双方的权益和义务、交付时间等内容。
买家在签订合同时可以附上公积金贷款的相关材料,以便后续办理贷款手续。
2.完成贷款申请买家在签订购房合同时,可以向银行或公积金贷款管理中心申请贷款。
买家需要提供完整的贷款申请材料,并根据要求进行相应的申请流程。
一般来说,公积金贷款的审批时间较短,但仍需符合相关条件。
3.办理产权过户手续在贷款审批过程中,买家可同时办理房屋的产权过户手续。
产权过户是指将房屋产权从卖方过户给买方的过程。
买家需要提供身份证件、购房合同、贷款批准文件等材料,办理相关手续。
过户手续完成后,买方即真正成为房屋的合法所有者。
4.支付首付款及其他费用买家在产权过户手续完成后,需要支付首付款及其他费用。
首付款是买家购房的一部分资金,其金额一般为房屋总价的一定比例。
20XX 专业合同封面COUNTRACT COVER甲方:XXX乙方:XXX2024公积金贷款买二手房流程本合同目录一览1. 贷款申请1.1 借款人条件1.1.1 借款人年龄要求1.1.2 借款人收入要求1.1.3 借款人信用记录要求1.2 贷款额度1.2.1 首套房贷款额度1.2.2 二套房贷款额度1.3 贷款利率1.3.1 公积金贷款利率1.3.2 商业贷款利率1.4 贷款期限1.4.1 最长贷款期限1.4.2 最短贷款期限2. 房产评估2.1 房产价值评估2.2 评估机构选择2.3 评估费用支付3. 贷款审批3.1 贷款申请材料准备3.2 贷款审批流程3.3 贷款审批结果通知4. 合同签订4.1 合同条款确认4.2 合同签订时间4.3 合同签订地点5. 房产交易5.1 房产过户5.2 交易税费支付5.3 房产交付6. 贷款发放6.1 贷款发放时间6.2 贷款发放方式6.3 贷款发放金额7. 还款责任7.1 还款方式7.2 还款金额7.3 还款时间8. 合同变更8.1 合同变更条件8.2 合同变更程序9. 违约责任9.1 借款人违约情形9.2 贷款人违约情形9.3 违约责任处理方式10. 争议解决10.1 争议解决方式10.2 争议解决机构11. 合同解除11.1 合同解除条件11.2 合同解除程序12. 合同终止12.1 合同终止条件12.2 合同终止程序13. 合同效力13.1 合同生效条件13.2 合同生效时间13.3 合同失效条件14. 其他事项14.1 贷款人服务承诺14.2 借款人权利与义务14.3 贷款人权利与义务第一部分:合同如下:第一条贷款申请1.1 借款人条件1.1.1 借款人年龄要求借款人年龄应在18周岁至65周岁之间。
1.1.2 借款人收入要求借款人应具有稳定的收入来源,月收入不少于人民币2000元。
1.1.3 借款人信用记录要求借款人应无不良信用记录,未发生逾期、欠款等违约行为。
买二手房用公积金贷款流程买二手房是许多人的梦想,而公积金贷款则是许多购房者的首选。
公积金贷款流程相对简单,但也需要购房者了解清楚,以便顺利办理贷款手续。
下面将详细介绍买二手房用公积金贷款的流程。
1. 公积金贷款条件。
首先,购房者需要了解自己是否符合公积金贷款的条件。
一般来说,购房者需要在本地有连续缴纳公积金的记录,且有一定的公积金缴存年限。
此外,购房者还需要有稳定的工作和收入,并且没有其他不良的信用记录。
只有符合这些条件的购房者才能申请公积金贷款。
2. 寻找合适的房屋。
在确定符合公积金贷款条件后,购房者需要开始寻找合适的二手房。
购房者可以通过房产中介、房产网站或者个人房源信息等途径寻找心仪的房屋。
在选择房屋时,购房者需要考虑房屋的位置、面积、朝向、楼层等因素,并且需要确保房屋的产权证、房屋证等手续齐全。
3. 办理贷款申请。
当购房者找到心仪的二手房后,便可以开始办理公积金贷款申请。
购房者需要携带自己的身份证、户口本、结婚证(如有)、工作证明、公积金缴存证明等相关材料到当地公积金管理中心办理贷款申请。
在申请过程中,购房者需要填写相关的申请表格,并且根据银行要求提供相关的贷款担保材料。
4. 审核贷款申请。
经过购房者的申请后,公积金管理中心将对贷款申请进行审核。
审核过程中,公积金管理中心会核实购房者的个人信息、工作情况以及贷款用途等情况。
同时,公积金管理中心还会对购房者的房屋进行评估,以确定房屋的价值和贷款额度。
5. 签订贷款合同。
一旦贷款申请通过审核,购房者便可以与公积金管理中心签订贷款合同。
在签订合同前,购房者需要仔细阅读合同条款,并确保自己了解合同内容。
签订合同后,购房者需要按照合同约定的时间和金额进行还款。
6. 过户和放款。
最后,购房者需要完成房屋的过户手续,并等待公积金贷款的放款。
在放款前,购房者需要将房屋的产权证等相关手续办理完毕,并确保房屋的所有权转移。
一旦放款成功,购房者便可以完成二手房的购买。
住房公积金贷款程序流程住房公积金贷款是一种帮助个人购房的贷款方式,具有低利率和长期还款的优势。
为了帮助大家更好地了解住房公积金贷款的程序流程,以下是一个详细的指南。
第一步:了解政策和条件首先,要仔细研读当地住房公积金管理中心的相关政策和条件。
这些信息通常可以在官方网站上找到。
了解贷款额度、利率、贷款期限和申请条件等是非常重要的。
第二步:办理公积金账户如果你还没有住房公积金账户,你需要前往当地住房公积金管理中心办理。
带上有效身份证件和相关材料,如贷款申请表格、银行卡等。
填写申请表格后,递交给工作人员进行审核。
审核通过后,你将获得自己的公积金账户。
第三步:缴纳公积金在获得公积金账户后,你需要每月将一定比例的工资以及雇主缴纳的公积金存入账户中。
这部分存款将用于购买房屋或申请住房公积金贷款。
第四步:选择合适的贷款产品在满足公积金缴存要求后,你可以根据自己的需求选择合适的贷款产品。
通常,住房公积金贷款提供了购房贷款、二手房贷款和装修贷款等不同种类的产品。
根据自己的具体情况,选择适合自己的贷款类型。
第五步:提交贷款申请在选择好贷款产品后,你需要填写贷款申请表格,并准备相关的材料,如户口本、有效身份证件、婚姻状况证明、收入证明等。
将申请表格和相关材料一起提交给当地住房公积金管理中心。
第六步:等待审核贷款申请提交后,你需要耐心等待审核结果。
通常,审核时间需要一段时间,一般为1个月左右。
在等待期间,你可以咨询贷款进度以及补充一些可能需要的材料。
第七步:签署合同一旦贷款申请审核通过,你需要前往住房公积金管理中心签署贷款合同。
在签署合同前,仔细阅读合同内容,并提前了解还款方式及相关规定。
签署合同后,你将获得公积金贷款。
第八步:房屋交易如果你是购买新房,你需要按照合同约定的时间和方式完成房屋交易程序。
如果你是购买二手房,你需要办理房屋过户手续,并支付相应的款项。
第九步:按期还款一旦房屋交易完成,你将按照合同规定的还款方式和时间进行还款。
⽤公积⾦贷款买房的时候需要经过的流程有哪些想必⼤家在买房的时候⼀定都有⽤到公积⾦,那么我们在⽤公积⾦贷款买房的时候需要经过的流程有哪些呢?店铺⼩编为您整理了相关内容,请阅读下⽂进⾏了解,希望对您有所帮助,祝您阅读愉快!⽤公积⾦贷款买房的时候需要经过的流程有哪些⼀、办理流程第⼀步:⾸先咨询当地公积⾦管理中⼼,⽐如申请条件、准备材料等等第⼆步:准备材料,如果⾃⼰符合贷款条件,那就要⾸先准备:买卖合同、房款收据、夫妻双⽅⾝份证份、夫妻双⽅户⼝簿、结婚证等相关资料,资料明细请以当地公积⾦管理部门规定为准;第三步:向公积⾦管理部门提交公积⾦贷款申请表和材料,住房公积⾦结合材料和申请表进⾏初步审查,审核的内容包括:贷款资格、额度期限等。
申请⼈资格、贷款的额度、贷款的期限,如果初审通过就会给你出具⼀份《抵押物审核评估通知单》。
第四步:申请⼈拿着这份通知单到指定的评估机构,对所购买的房⼦价值进⾏评估。
这⾥要注意,经济适⽤房则不需要进⾏评估。
第五步:拿着评估机构出具的《评估报告》再到公积⾦中⼼。
假如评估的价格与你的贷款⾦额相符,就会开具《住房资⾦管理担保委托贷款调查通知单》。
第六步:办理担保⼿续;第七步:签订贷款合同;第⼋步:指定⽇期内到公积⾦管理中⼼代办银⾏窗⼝划款,并领取银⾏回执。
⼆、办理⽅式1、借款⼈直接向省(市)资⾦中⼼申请办理贷款。
2、借款⼈委托中介公司代办⼿续。
购买⼆⼿房,可以⽤公积⾦贷款,但是他的可贷款相当于购买商品房来说是低了许多的,所以提醒⼀下⼤家在缴纳公积⾦的时候⼀定要咨询⼀下当地镇的政策,这样才是对你最有益的。
以上是店铺⼩编整理的知识,谢谢您的阅读,想了解更多内容,请继续关注店铺。
买房公积金贷款流程最详细步骤第一步:了解公积金贷款政策要想获取公积金贷款,首先需要了解所在城市的公积金贷款政策。
不同的城市对公积金贷款的额度、利率、还款期限等方面有不同的规定。
因此,有必要仔细研究当地的公积金贷款政策,了解商贷和公积金贷款的区别,以及贷款的还款方式和利率等信息。
可以通过向公积金管理中心咨询,或者查询相关政策文件来了解。
第二步:办理公积金账户如果尚未拥有公积金账户,需要前往当地的公积金管理中心办理。
在办理公积金账户的时候,需要提供身份证、户口本、婚姻证明、劳动合同等相关证件和资料。
有些城市还需要提供银行卡和个人照片等信息。
办理公积金账户时,需要填写相关的申请表格并交纳一定的公积金存款。
第三步:缴存公积金在拥有了公积金账户之后,需要开始缴存公积金。
公积金的缴存比例一般为个人缴存6%,单位缴存6%,这个比例是由国家规定的,不同的地区可能有所差异。
每个月的公积金缴存都会记录在公积金账户上,作为贷款的依据。
第四步:核实职工及家属身份信息在公积金贷款申请之前,需要核实职工及家属的身份信息。
需要提供的资料包括身份证、户口本、结婚证、离婚证等。
这些信息是银行和公积金管理中心进行审核的基础,因此必须真实有效。
第五步:了解房贷政策在选择公积金贷款之前,需要了解当地的房贷政策。
哪些房子可以使用公积金贷款购买,贷款利率是多少,还款期限是多久等都是需要了解的信息。
这些信息可以从银行、房地产中介,或者政府网站等处获取。
第六步:选择购买房子经过以上步骤的准备工作之后,接下来就是选择购买房子了。
在选择房子的时候,需要考虑的因素有很多,比如房子的地理位置、房子的价格、房子的质量等等。
根据自己的经济状况和购房需求,选择一套合适的房子。
第七步:了解购房所需的材料在开始申请公积金贷款之前,需要了解购房所需的材料和证件。
这些材料包括购房合同、房产证、国土资源部门出具的不动产权证,还需要提供购房者的身份证、户口本等证件。
这些材料是购房和贷款的必备资料,必须事先准备好。
公积金贷款买二手房的程序总结青岛中智劳务派遣服务有限公司总结了用公积金买二手房的程序如下:
一、初审贷款资格
申请人持本人及配偶身份证到青岛市住房公积金管理中心进行业务咨询。
工作人员根据申请人的公积金缴存情况、
房屋价格、房屋竣工年限初步计算可贷额度和年限,并向符合条件的申请人发放《青岛市住房公积金贷款申请审批表》。
二、测绘评估
(1)买方持身份证复印件、所购房屋产权证复印件到青岛市房地产交易中心1~9号窗口对交易的二手房进行上市资格审查、测绘。
(2)买卖双方到指定房屋评估机构进行房屋评估。
三、发放贷款承诺函
(1)卖方持本人身份证、农行存折、产权证原件及复印件(须在复
印件上签字按手印);
买方及其配偶持身份证、户口簿、婚姻状况证明、公积金查询单、《青岛市住房公积金贷款申请审批表》纠贷款部申领《二手房贷款承诺书》,并在承诺书上签字按手印。
(2)办理完中领《二手房贷款承诺书》的手续后,买卖双方持《房屋买卖契约》或《青岛市已购公有住房出售合‘同》
(合同中需注明贷款划入的卖方存折号)、《评估报告》、《抵押贷款补充协议》等到贷款部申请,工作人员审查无误后向申请人发放贷款承诺函。
四、贷款受理
买方持贷款申请材料(见本材料反面《二手房贷款所需材料》)到贷款部递交贷款申请。
五、签订借款合同和抵押合同
贷款批准后,借款人应跟踪房地产交易中心过产情况,待买方缴纳税费后,持交费凭证和相关材料(详见见本材料反面的《二手房贷
款所需材料》)于规定时间内到贷款部(东海西路l0号:电话:3899503、)签订借款合同和抵押合同,办理保险,提交抵押登记材料等。
六、发放贷款
抵押登记办理完华,贷款部应于收到《房屋他项权证》后发放贷款(每月23~28日不划款)。
申请人应按合同要求每月27目前,将应还款金额存入还款卡,以避免出现透支。
七、正常还款
贷款划款后当月27日(如贷款划款日在当月27日后,则于次月27日)向青岛市住房公积金管理中心支付自贷款划款之日起至该日的贷款利息(按日计算)。
第一次偿还贷款利息的次月起,借款人于每月27日按合同约定的月还款额偿还贷款本息。
八、结清还款
按合同约定还清贷款后,借款人应持本人身份证,借款合同和抵押合同到青岛市住房公积金管理中心领取撤押证明、《房屋他项权证》等,然后到房产管理部门办理撤押手续。
青岛中智劳务派遣服务有限公司 。