华南理工大学网上学习指南在线考试答案
- 格式:doc
- 大小:409.51 KB
- 文档页数:5
网络教育重生学习指南本次练习有15题,你已做15题,已提交15题,此中答对15题。
目前页有10题,你已做10题,已提交10题,此中答对10题。
1.《网上学习指南》是网络教育学生的()A.必修课B.专业选修课C.通识课D.专业限选课答题: A. B. C. D.(已提交)参照答案:A问题分析:2.对于重生登录华南理工大学网络教育平台的方法,以下说法正确的选项是()使用学号(或用户名)及密码进行登录使用准考据号码及密码进行登录使用手机号码及密码进行登录使用身份证号和初始密11码登录答题: A. B. C. D.(已提交)参照答案:D问题分析:3.远程教育学习的实质特点()A.自主性学习B.自学.C.面授学习D.整日制学习答题: A. B. C. D.(已提交)参照答案:A问题分析:4.下述对于网络教育主要特点和优势的说法全面的是()A.不受时空限制B.交互性强C.以学习者为中心.学习资源丰富D.以上都是答题: A. B. C. D.(已提交)参照答案:D问题分析:5.华南理工大学网络教育学院主页域名地点()答题: A. B. C. D.(已提交)参照答案:A问题分析:6.我院推行的是计划指导的学分制。
学生修满我校规定的相应专业学分,切合毕业条件,达到毕业标准,能够获取毕业文凭。
此中高中起点专科.专科起点本科理工类一般为()学分,文史经管类一般为()学分,80,80,80,85答题: A. B. C. D.(已提交)参照答案:B问题分析:7.远程开放高等教育发源于19世纪中叶的()A.美国B.法国C.英国D.德国答题: A. B. C. D.(已提交)参照答案:C问题分析:8.以网上课件学习为主的课程(由持续教育学院负责查核),其课程成绩查核构成()A.60%期末考试成绩+40%平常成绩B.100%期末考试成绩C.50%期末考试成绩+50%平常成绩D.100%平常成绩答题: A. B. C. D.(已提交)参照答案:C问题分析:以下说法不正确的选项是()A.我校网络教育推行预定学习与预定考试制度.学员一定在规定的时间内预定每个学期要修读的课程.学员一定在考试预定期内预定本学期考试的课程,不然不可以参加考试D.学员可预定学习后直接参加考试答题: A. B. C. D.(已提交)参照答案:D问题分析:10.以下相关网络教育课程查核说法不正确的选项是()课程查核一般采纳集中笔试(开卷或闭卷)方式部分课程查核采纳课程论文.课程作业等形式课程成绩往常综合考试成绩和平常查核成绩课程查核只有集中笔试方式答题: A. B. C. D.(已提交)参照答案:D问题分析:11.重生获得学籍的必需条件是(A.经过入学资格审察B.办理缴费)C.准时报到注册D.同时具备和C三个条件答题: A. B. C. D.(已提交)A.参照答案:DB.问题分析:C.12.以下相关学费说法不正确的选项是()D.华南理工大学网络教育推行严格完费注册制度E.远程学习固然是弹性学制,但我校规定按学年收取学费在有效的学制限期内,学生只需按规定连续交齐学费后,无需再交学费所有学生每学年须依据同样的学分收费标准缴纳学费答题: A. B. C. D.(已提交)参照答案:D问题分析:13.现代远程教育推行弹性学分制,高升专、专升本的学习年限为()5年年答题: A. B. C. D.(已提交)参照答案:C问题分析:平常成绩由以下部分构成()A.作业B.随堂练习C.随堂问答、课程议论D.由上述三项按必定比率构成答题: A. B. C. D.(已提交)参照答案:D问题分析:15.以下对于我校网络教育课程考试的说法,不正确的选项是()A.考试一律以笔试的方式进行B.笔试有开卷和闭卷两种方式C.考试时间一般为90分钟D.课程查核一般由形成性查核和期末考试构成答题: A. B. C. D.(已提交)参照答案:A问题分析:现代远程学习概论·讲义PPT本次练习有13题,你已做13题,已提交13题,此中答对13题。
第一部分:网络教育新生学习指南1. 《网上学习指南》是网络教育学生的()A.必修课B. 专业选修课C.通识课D.专业限选课参考答案:A2. 关于新生登录华南理工大学网络教育V3.0平台的方法,下列说法正确的是()A. 使用学号(或用户名)及密码进行登录B. 使用准考证号码及密码进行登录C. 使用手机号码及密码进行登录D. 使用身份证号和初始密11码登录参考答案:D3. 远程教育学习的本质特征()A.自主性学习B.自学.C.面授学习D.全日制学习参考答案:A4. 下述关于网络教育主要特色和优势的说法全面的是()A.不受时空限制B.交互性强C.以学习者为中心.学习资源丰富D.以上都是参考答案:D5. 华南理工大学网络教育学院主页域名地址()参考答案:A6. 我院实行的是计划指导的学分制。
学生修满我校规定的相应专业学分,符合毕业条件,达到毕业标准,可以获得毕业文凭。
其中高中起点专科.专科起点本科理工类一般为()学分,文史经管类一般为()学分A.90,80B.85,80C.80,80D.85,85参考答案:B7. 远程开放高等教育起源于19世纪中叶的()A.美国B.法国C.英国D.德国参考答案:C8. 以网上课件学习为主的课程(由继续教育学院负责考核),其课程成绩考核构成()A.60%期末考试成绩+40%平时成绩B.100%期末考试成绩C.50%期末考试成绩+50%平时成绩D.100%平时成绩参考答案:C9. 下列说法不正确的是( )A.我校网络教育实行预约学习与预约考试制度B.学员必须在规定的时间内预约每个学期要修读的课程C.学员必须在考试预约期内预约本学期考试的课程,否则不能参加考试D.学员可预约学习后直接参加考试参考答案:D10. 下列有关网络教育课程考核说法不正确的是()A.课程考核一般采用集中笔试(开卷或闭卷)方式B.部分课程考核采用课程论文.课程作业等形式C.课程成绩通常综合考试成绩和平时考核成绩D.课程考核只有集中笔试方式参考答案:D11. 新生取得学籍的必要条件是()A.通过入学资格审查B.办理缴费C.按时报到注册D.同时具备A.B和C三个条件参考答案:D12. 下列有关学费说法不正确的是()A.华南理工大学网络教育实行严格完费注册制度B.远程学习虽然是弹性学制,但我校规定按学年收取学费C.在有效的学制期限内,学生只要按规定连续交齐学费后,无需再交学费D.所有学生每学年须按照相同的学分收费标准交纳学费参考答案:D13. 现代远程教育实行弹性学分制,高升专、专升本的学习年限为( )A.2年B.2-3年C.2.5-5年D.2-5年参考答案:C14. 平时成绩由以下部分组成( )A.作业B.随堂练习C.随堂问答、课程讨论D.由上述三项按一定比例组成参考答案:D15. 下列关于我校网络教育课程考试的说法,不正确的是( )A.考试一律以笔试的方式进行B.笔试有开卷和闭卷两种方式C.考试时间一般为90分钟D.课程考核一般由形成性考核和期末考试组成参考答案:A第二部分:现代远程学习概论·讲义PPT1. 现代远程教育的培养对象是各级各类型专门人才()。
答案:第一章1.A2.A3.D4.A5.C6.A7.数据库管理系统(DBMS)、数据库管理员(DBA)8. 概念模式或逻辑模式9.人工管理、数据库10.概念模式第二章1.B2.C3.C4.C5.A6.A7.B8.109. 课程名,课程号10. 答:外键的充要条件:1) FK和K的取值域是一样的;2) 对于R中任何一个元组t,要么t[FK]上的值为null,要么存在R'中的元组 t',使得t[FK]=t'[K]。
作用:形成关系(表)与关系(表)之间的联系11. 答:每个关系应有一个主键,每个元组的主键的应是唯一的。
这就是实体完整性约束。
如关系:student(学号,姓名,性别)中,有一个主键“学号”,每条学生记录的学号都不同,这是就关系student中的实体完整性约束。
12.R4为:A Ba1 b1a2 b113.ПENO(EPM σmanager=’001’(DEPT))= ПENO(σmanager=’001’(EPM╳DEPT))SELECT ENO FROM EMP, DEPT WHERE DEPT.MANAGER=‘001’ AND EMP.DNO=DEPT.DNO14.答:1.2.客户(身份证号,客户姓名,联系电话,地址,邮政编码) 主键:身份证号业务员(业务员代号,业务员姓名,电话号码)主键:业务员代号房间(房间号,居室数,使用面积,建筑面积,单位,金额,合同号) 主键:房间号 外键:合同号合同(合同号,日期,付款方式,总金额,身份证号,业务员代号) 主键:合同号 外键:身份证号,业务员代号15.司机(驾照号,姓名,地址,邮编,电话)PK=驾照号机动车(牌照号,型号,制造厂,生产日期)PK=牌照号警察(警察编号,姓名)PK=警察编号处罚通知(编号,日期,时间,地点,驾照号,牌照号,警告,罚款,暂扣,警察编号)PK=编号FK=驾照号,牌照号,警察编号第三章1.B2.A3.B4.A5.B6.B7.D8.grant revoke9.(1)select sname from student,course,sc where credit>3 and grade<70 and student.sno=sc.sno and o=o(2) ПSNAME(σs.sno=sc.sno and o=o and credit>3 and grade<70 (STUDENT×COURSE×SC))(3) select sname,o,credit from student, course ,sc where grade is null and student.sno=sc.sno and o=o(4) Select cno,count(sno),max(grade),min(grade), avg(grade) from sc where group by cno order by cno(5) 二步:第一步:CREATE TABLE FGRADE(SNAME VARCHAR(8) NOT NULL,CNO CHAR(6) NOT NULL,GRADE DEC(4,1) DEFAULT NULL);第二步:INSERT INTO FGRADE SELECT SNAME,CNO,GRADE FROM STUDENT,SC WHERE STUDENT.SNO=SC.SNO AND SEX=‘女’;10.(1) select ename,dname from emp,dept where salary>=600 and emp.dno=dept.dno(2)select dname from emp,dept where eno=’001’and emp.dno=dept.dnoПdname(σeno=’001’and emp.dno=dept.dno (emp×dept)) 或者Пdname dept)(3) update emp set salary=salary*1.1 where salary<600 and dno in (select dno from dept where dname=’销售部’)(4) 查询编号为“001” 的部门经理的职工号。
2.函数与是相等的。
参考答案:×3.函数与是相等的。
错2.某产品每日的产量是件,产品的总售价是元,每一件的成本为元,则每天的利润为多少?()A.元3.某产品当售价为每件元时,每天可卖出(即需求量)1000件.如果每件售价每降低或提高a元,则可多卖出或少卖出b件,试求卖出件数与售价之间的函数关系?().C.1.的反函数是?()C.2.的反函数是?B.3.下面关于函数哪种说法是正确的?D.它是单值、单调增函数4.反余弦函数的值域为。
参考答案:√1.已知的定义域是,求+,的定义域是?()C.2.设,则x的定义域为?()C.3.可以看做是哪些基本初等函数的复合或有限次四则运算步骤组成?参考答案:ABCD1.求?()D.2.当时,函数的极限不存在。
√1.下式是否计算正确:参考答案:×2.下式是否计算正确:答案:×3.下式是否计算正确:答案:×1.计算? B.2.计算?C.3.下式是否计算正确:答案:×4.下式是否计算正确:答案:×1. 求的取值,使得函数在处连续。
()A.答案:A2.设,则在处连续。
()答案:√3.在定义域上的每一点都连续答案:√1.设,且极限存在,则此极限值为答案:B .:2.试求+在的导数值为()A .B .C .D.答题: A. B. C. D. (已提交)参考答案:B问题解析:3.可导的函数是连续的,连续的函数不一定可导。
()答题:对. 错. (已提交)参考答案:√问题解析:.若,则=?A.B.C.D.答题: A. B. C. D. (已提交)参考答案:C问题解析:2.()答题:对. 错. (已提交)参考答案:√问题解析:3.若,则()答题:对. 错. (已提交)参考答案:√问题解析:4.()答题:对. 错. (已提交)参考答案:×问题解析:1.设某产品的总成本函数为:,需求函数,其中为产量(假定等于需求量),为价格,则边际成本为?()A.B.C.D.答题: A. B. C. D. (已提交)参考答案:B问题解析:2.在上题中,边际收益为?()A.B.C.D.答题:A.B.C.D. (已提交)参考答案:B问题解析:3. 在上题中,边际利润为?( ) A .B .C .D .答题:A.B.C.D. (已提交)参考答案:B 问题解析:4. 在上题中,收益的价格弹性为?( ) A .B .C .D .答题:A.B.C.D. (已提交)参考答案:C 问题解析: . 已知函数,则?( )A .B .C .D .答题:A.B.C.D. (已提交)参考答案:A 问题解析: 2. 已知函数,则?( )A .B .C .D .答题:A.B.C.D. (已提交)参考答案:C 问题解析: 3. 已知函数,则?( )A .B .C .D .1. 求函数的微分。
网络教育新生学习指南本次练习有15题,你已做15题,已提交15题,其中答对15题。
当前页有10题,你已做10题,已提交10题,其中答对10题。
1.《网上学习指南》是网络教育学生的()A.必修课B. 专业选修课C.通识课D.专业限选课答题: A. B. C. D. (已提交)参考答案:A问题解析:2.关于新生登录华南理工大学网络教育V3.0平台的方法,下列说法正确的是()A. 使用学号(或用户名)及密码进行登录B. 使用准考证号码及密码进行登录C. 使用手机号码及密码进行登录D. 使用身份证号和初始密11码登录答题: A. B. C. D. (已提交)参考答案:D问题解析:3.远程教育学习的本质特征()A.自主性学习B.自学.C.面授学习D.全日制学习答题: A. B. C. D. (已提交)参考答案:A问题解析:4.下述关于网络教育主要特色和优势的说法全面的是()A.不受时空限制B.交互性强C.以学习者为中心.学习资源丰富D.以上都是答题: A. B. C. D. (已提交)参考答案:D问题解析:5.华南理工大学网络教育学院主页域名地址()答题: A. B. C. D. (已提交)参考答案:A问题解析:6.我院实行的是计划指导的学分制。
学生修满我校规定的相应专业学分,符合毕业条件,达到毕业标准,可以获得毕业文凭。
其中高中起点专科.专科起点本科理工类一般为()学分,文史经管类一般为()学分A.90,80B.85,80C.80,80D.85,85答题: A. B. C. D. (已提交)参考答案:B问题解析:7. 远程开放高等教育起源于19世纪中叶的( )A.美国B.法国C.英国D.德国答题: A. B. C. D. (已提交)参考答案:C问题解析:8. 以网上课件学习为主的课程(由继续教育学院负责考核),其课程成绩考核构成( )A.60%期末考试成绩+40%平时成绩B.100%期末考试成绩C.50%期末考试成绩+50%平时成绩D.100%平时成绩答题: A. B. C. D. (已提交)参考答案:C问题解析:9. 下列说法不正确的是 ( )A.我校网络教育实行预约学习与预约考试制度B.学员必须在规定的时间内预约每个学期要修读的课程C.学员必须在考试预约期内预约本学期考试的课程,否则不能参加考试 D.学员可预约学习后直接参加考试答题: A. B. C. D. (已提交)参考答案:D问题解析:10. 下列有关网络教育课程考核说法不正确的是( )A.课程考核一般采用集中笔试(开卷或闭卷)方式B.部分课程考核采用课程论文.课程作业等形式C.课程成绩通常综合考试成绩和平时考核成绩D.课程考核只有集中笔试方式答题: A. B. C. D. (已提交)参考答案:D问题解析:11. 新生取得学籍的必要条件是( )A.通过入学资格审查B.办理缴费C.按时报到注册D.同时具备A.B 和C 三个条件答题: A. B. C. D. (已提交)参考答案:D问题解析:12.下列有关学费说法不正确的是()A.华南理工大学网络教育实行严格完费注册制度B.远程学习虽然是弹性学制,但我校规定按学年收取学费C.在有效的学制期限内,学生只要按规定连续交齐学费后,无需再交学费D.所有学生每学年须按照相同的学分收费标准交纳学费答题: A. B. C. D. (已提交)参考答案:D问题解析:13.现代远程教育实行弹性学分制,高升专、专升本的学习年限为( )A.2年B.2-3年C.2.5-5年D.2-5年答题: A. B. C. D. (已提交)参考答案:C问题解析:14.平时成绩由以下部分组成( )A.作业B.随堂练习C.随堂问答、课程讨论D.由上述三项按一定比例组成答题: A. B. C. D. (已提交)参考答案:D问题解析:15.下列关于我校网络教育课程考试的说法,不正确的是( )A.考试一律以笔试的方式进行B.笔试有开卷和闭卷两种方式C.考试时间一般为90分钟D.课程考核一般由形成性考核和期末考试组成答题: A. B. C. D. (已提交)参考答案:A问题解析:现代远程学习概论·讲义PPT本次练习有13题,你已做13题,已提交13题,其中答对13题。
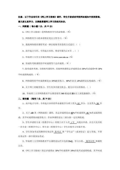
注意:以下作业均可在《网上学习指南》课件、学生手册或者学院网站通知中找到答案,请大家认真学习,以熟练掌握网上学习的相关知识。
一、判断题( 每小题2分,共20分)1、《网上学习指南》是网络教育学生的必修课。
(√)2、网络教育学习的本质特征是自主性学习。
(√)3、我校网络教育课程考试一律以校统考闭卷的方式进行。
(×)4、高中起点专科、专科起点本科,修业年限为2-4年。
(×)5、华南理工大学主页域名网址为(√)6、形成性考核课程的平时成绩等于总评成绩。
(√)7、除形成性考核、全国统考课程外,其他网络课程总评成绩是由50%考试成绩+和50%平时成绩构成的。
(√)8、网络课程的平时成绩都是由50%随堂练习、40%作业及10%课程论坛构成的。
(√)9、关于网上的随堂练习,学生有多次提交机会,提交后可以再修改。
(×)10、华南理工大学网络教育平台推荐使用360极速或IE8以上浏览器操作。
(√)二、填空题(每空2分,共30分)1、高中起点专科、专科起点本科的毕业最低学分理工类为85 学分,文史类为80 学分。
2、关于AB类(网络面授)课程,其总评成绩是由60%平时成绩和40 %考试成绩组成;其平时成绩则由随堂练习、作业和课程论坛三部分按一定比例组成。
3、学生申请转专业(转教学中心)原则上应于入学1年内提出申请,并且只允许转一次专业(转教学中心)。
转专业(转教学中心)学生在校学习年限不变。
4、学生参加考试须携带有效证件准考证和“学生证”(或身份证)进入考场,不带有效证件一律不准参加考试。
5、华南理工大学网络教育平台课程论坛栏目包括FAQ、学习小组、随堂问答和课程公告。
6、《网上学习指南》的总评成绩由50%平时成绩和50%在线考试成绩构成,其平时成绩包括50%随堂练习、40% 作业和10% 课程论坛。
7、华南理工大学网络教育学院部分公共基础课全国统一考试每年组织3次,考试时间在每年的4月、9 月和12 月。
在线学习指南目录在线学习指南 (1)1. 进入“在线学习” (1)1.1操作位置......................................................................................................... 错误!未定义书签。
1.2功能描述......................................................................................................... 错误!未定义书签。
2. 随堂练习..................................................................................................................... 错误!未定义书签。
2.1操作位置......................................................................................................... 错误!未定义书签。
2.2功能描述......................................................................................................... 错误!未定义书签。
3. 我的作业..................................................................................................................... 错误!未定义书签。
3.1操作位置......................................................................................................... 错误!未定义书签。
2019年华南理工网上学习指南之网络学习环节随堂练习提交截止时间:2019-06-15 23:59:591.(单选题) 下列有关学费说法不正确的是()A. 华南理工大学网络教育实行严格完费注册制度B. 远程学习虽然是弹性学制,但我校规定按学年收取学费、教材费C. 在有效的学制期限内,学生只要按规定连续交齐学费、教材费后,无需再交费D. 所有学生每学年须按照相同的学分收费标准交纳学费答题: A. B. C. D. (已提交)参考答案:D问题解析:2.(单选题) 新生取得学籍的必要条件是()A.通过入学资格审查 B. 缴清学费C. 按时报到注册D. 同时具备A. B和C三个条件答题: A. B. C. D. (已提交)参考答案:D问题解析:3.(单选题) 我校网络教育按年收费,实行()制度,即只有按时缴纳相关费用才可注册学籍、预约学习和考试。
A. 完费注册学籍B. 完费预约学习C. 完费预约考试D. 包含以上说法。
答题: A. B. C. D. (已提交)参考答案:D问题解析:4.(单选题) 下列说法不正确的是()A. 本科学生毕业. 学位申请必须同时进行B. 申请延迟毕业后,最长学习年限没有限制C. 达到毕业条件的但不符合学位授予条件的,如没有申请延迟毕业,学校直接按毕业处理D. 学生参军,其服役时间不计算入学习年限。
答题: A. B. C. D. (已提交)参考答案:B问题解析:5.(单选题) 我校网络教育学生应按录取专业坚持学习,一般不得转专业或学习中心,学生在原专业或学习中心学习确有困难或因其他特殊原因需要转专业或学习中心的,一般在入学注册之后()之内办理。
A. 一年B. 两年C. 三年D. 四年答题: A. B. C. D. (已提交)参考答案:A问题解析:6.(单选题) 我校网络教育实行的是计划指导的学分制。
学生修满我校规定的相应专业学分,符合毕业条件,达到毕业标准,可以获得毕业文凭。
其中高中起点专科. 专科起点本科理工类一般为()学分,文史经管类一般为()学分A. 90,80B. 85,80C. 80,80D. 85,85答题: A. B. C. D. (已提交)参考答案:B问题解析:7.(单选题) 具有学籍的学生在学校规定的年限内,按教学计划修完全部课程修得规定的学分,达到毕业的学分要求,学校准予毕业,并颁发经()电子注册. 国家承认学历的毕业证书。
1.《网上学习指南》是网络教育学生的()A.必修课B. 专业选修课C.通识课D.专业限选课参考答案: A2. 关于新生登录华南理工大学网络教育平台的方法,下列说法正确的是()A. 使用学号(或用户名)及密码进行登录B. 使用准考证号码及密码进行登录C. 使用手机号码及密码进行登录D. 使用身份证号和初始密11码登录参考答案: D3. 远程教育学习的本质特征()A.自主性学习B.自学.C.面授学习D.全日制学习参考答案: A4. 下述关于网络教育主要特色和优势的说法全面的是()A.不受时空限制B.交互性强C.以学习者为中心.学习资源丰富D.以上都是参考答案: D5. 华南理工大学网络教育学院主页域名地址()参考答案: A6. 我院实行的是计划指导的学分制。
学生修满我校规定的相应专业学分,符合毕业条件,达到毕业标准,可以获得毕业文凭。
其中高中起点专科.专科起点本科理工类一般为()学分,文史经管类一般为()学分,80 ,80 ,80 ,85参考答案: B7. 远程开放高等教育起源于19世纪中叶的()A.美国B.法国C.英国D.德国参考答案: C8. 以网上课件学习为主的课程(由继续教育学院负责考核),其课程成绩考核构成()%期末考试成绩+40%平时成绩%期末考试成绩%期末考试成绩+50%平时成绩%平时成绩参考答案: C9. 下列说法不正确的是( )A.我校网络教育实行预约学习与预约考试制度B.学员必须在规定的时间内预约每个学期要修读的课程C.学员必须在考试预约期内预约本学期考试的课程,否则不能参加考试D.学员可预约学习后直接参加考试参考答案: D10. 下列有关网络教育课程考核说法不正确的是()A.课程考核一般采用集中笔试(开卷或闭卷)方式B.部分课程考核采用课程论文.课程作业等形式C.课程成绩通常综合考试成绩和平时考核成绩D.课程考核只有集中笔试方式参考答案: D11. 新生取得学籍的必要条件是()A.通过入学资格审查B.办理缴费C.按时报到注册D.同时具备和C三个条件参考答案: D12. 下列有关学费说法不正确的是()A.华南理工大学网络教育实行严格完费注册制度B.远程学习虽然是弹性学制,但我校规定按学年收取学费C.在有效的学制期限内,学生只要按规定连续交齐学费后,无需再交学费D.所有学生每学年须按照相同的学分收费标准交纳学费参考答案: D13. 现代远程教育实行弹性学分制,高升专、专升本的学习年限为( )参考答案: C14. 平时成绩由以下部分组成( )A.作业B.随堂练习C.随堂问答、课程讨论D.由上述三项按一定比例组成参考答案: D15. 下列关于我校网络教育课程考试的说法,不正确的是( )A.考试一律以笔试的方式进行B.笔试有开卷和闭卷两种方式C.考试时间一般为90分钟D.课程考核一般由形成性考核和期末考试组成参考答案: A1. 现代远程教育的培养对象是各级各类型专门人才()。