七年级数学上册数据收集与整理4统计图选择件新版北师大版
- 格式:pptx
- 大小:7.08 MB
- 文档页数:16
第四节统计图的选择【学习目标】1.理解三种统计图各自的特点.2.根据不同问题选择适当的统计图.3.能从条形统计图、折线统计图、扇形统计图中获取信息.【学习重难点】重点:三种不同统计图的特点.难点:根据实际问题选择合适的统计图,制作三种统计图并会从中获取有用的信息.【学习过程】模块一预习反馈一.知识回顾1.三种统计图的特点:(1)条形统计图的特点:(2)折线统计图的特点:(3)扇形统计图的特点:; ; ;二 .自主学习(P175—176)1.某学校对图书馆数、理、化三科书籍的藏书量进行统计,如图,请求出表示化学的扇形的圆心角,并制作出相应的扇形统计图.2.下图反映了我国2009年对三个地区的货物出口额情况。
(1)根据这个条形统计图,2009年我国对哪个地区货物出口额最大?对哪个地区货物出口额最小?(2)最多的大约是最小的几倍?图中所表现出的直观情况与此相符吗?为什么?(3)为了更为直观、清楚地反映我国对三个地区货物出口额之间的比例关系,应做怎样的改动?归纳:在绘制条形统计图时,为了使所绘统计图更为直观、清晰,应注意纵轴上的起始值从“”开始,最好标明具体数据,以及写完整横纵坐标所表示的意义,图表名称等,从而避免造成“误导”、引起“错觉”.模块二、合作探究1、如图,图中折线表示一辆自行车离家的路程与时间的关系,骑车者九点离开家,十五点到家,根据这个折线图提供的信息,回答下列问题:(1)到达离家最远的地方是什么时间?离家多远?(2)他何时开始第一次休息?休息了多长时间?(3)他在何时至何时停止前进并休息吃午餐?(4)何时距家22千米?E2、.某音像制品店某一天的销售情况如图所示:(1)从条形统计图直观的看,民歌类唱片与流行歌曲唱片销售量之比大约是多少?从扇形统计图看呢?(2)要使读者清楚地看出各类音像制品的销售量之比,条形统计图应做怎样的改动?模块三 小结反思讲一下你本节课学习了哪些新知识?用到了什么方法或数学思想?一、本课知识:三种统计图各自的特点,根据不同问题选择适当的统计图,能从条形统计图、折线统计图、扇形统计图中获取信息;能从条形统计图、折线统计图、扇形统计图中获取信息.制作统计图。
北师大版数学七年级上册《统计图的选择》教学设计一. 教材分析《统计图的选择》是北师大版数学七年级上册第五单元《数据的收集与处理》中的一个教学内容。
本节课主要让学生掌握条形统计图、折线统计图和扇形统计图的特点和作用,能够根据情况选择合适的统计图来展示数据。
通过本节课的学习,培养学生运用统计图解决实际问题的能力。
二. 学情分析七年级的学生已经初步接触过统计图,对条形统计图和折线统计图有一定的了解。
但是,学生对于统计图的选择和应用还不够熟练,需要通过本节课的学习,进一步巩固和提高。
此外,学生对于扇形统计图的认识和应用还比较陌生,需要重点讲解和练习。
三. 教学目标1.知识与技能目标:掌握条形统计图、折线统计图和扇形统计图的特点和作用,能够根据情况选择合适的统计图来展示数据。
2.过程与方法目标:通过观察、分析、实践等活动,培养学生的数据分析能力和解决问题的能力。
3.情感态度与价值观目标:培养学生对数据的敏感性,培养学生的统计观念,使学生认识到统计图在生活中的重要作用。
四. 教学重难点1.重点:掌握条形统计图、折线统计图和扇形统计图的特点和作用,能够根据情况选择合适的统计图来展示数据。
2.难点:对于不同类型的数据,如何选择合适的统计图,以及如何解读和分析统计图。
五. 教学方法1.情境教学法:通过生活实例,激发学生的学习兴趣,引导学生主动参与课堂活动。
2.案例分析法:通过分析具体的统计图案例,使学生更好地理解统计图的特点和作用。
3.小组合作学习法:引导学生进行小组讨论和合作,培养学生的团队协作能力和解决问题的能力。
六. 教学准备1.教学课件:制作精美的教学课件,包括统计图的案例、图片等,以便于学生更好地理解和掌握知识。
2.统计图素材:准备一些统计图素材,如条形统计图、折线统计图、扇形统计图等,以便于学生进行实践操作。
3.练习题:准备一些练习题,包括选择题、填空题、解答题等,以便于巩固所学知识。
七. 教学过程1.导入(5分钟)利用多媒体展示一些生活中的统计图,如商店的商品销售统计图、学校的成绩统计图等,引导学生关注统计图在日常生活中的应用。
6.4 统计图的选择(第1课时)一、学生状况分析1.学生在小学已经从事过一些统计工作,例如体验了简单数据收集和整理的过程,认识了简单的条形统计图和统计表,能根据统计图表回答简单的问题等。
当时学生对统计过程的理解比较单一、对于统计知识的学习还不完整。
进入初中后,将进一步补充统计知识,按照统计的过程、按照问题解决的实际情况,以数据收集——整理和表示——处理分析数据----作出判断的顺序展开。
在前几节已学了扇形统计图、条形统计图和折线统计图,三种统计图的特点有所了解,并能制作一些简单的统计图,因此,学生已具备了学习本节《统计图的选择》的基础知识和基本技能。
2.此年龄段的学生有较强烈自我发展意识,对与自己的直觉经验相冲突的现象,对“有挑战性”的任务很感兴趣,他们的独立思考能力在提高,敢于大胆发表自己的见解,喜欢怀疑、争论、辩驳和提出一些新奇的想法,已开始能从具体的事例中归纳问题的本质,通过分析、比较、类比等活动,抽象出概念、原理或解题方法。
教师应当在课堂上给学生充足的时间,让学生经历在具体问题中,分析不同统计图的特点,在此基础上要求学生根据不同问题选择适当的统计图尽可能清晰、有效地描述数据。
使他们能够在这些活动中表现自我、发展自我,获得成功的体验。
二、教学任务分析本课时的教学内容安排,首先提供了某家报纸公布的反映世界人口情况的数据图的实际情景,激发学生兴趣,导出三幅统计图,以此来复习三种统计图,然后以问题串的形式,引导学生对这三幅统计图进行思考,通过合作交流归纳出三种统计图的特点。
最后,在巩固练习的基础上加深对三种统计图的特点的进一步理解,发展学生对数据的处理能力,并在学生自我评价小结的的基础上结束。
本节课采用启发式教学,教学过程中始终遵循学生合作交流、自主探究的原则,让学生在探究过程中体会到成功的快乐。
采用多媒体辅助教学拓展学生的眼界和思维,培养学生理论联系实际的能力。
根据以上分析,确定本节课的教学目标如下:1.通过实例,理解三种统计图的特点,能根据具体问题选择合适的统计图清晰、有效地描述数据。
汽车行车12040%35%30%25%20%15%10%5%表扬建议房产建设环境保护道路交通其他投诉奇闻轶事6.4 统计图的选择第1课时班别 姓名 成绩 基础题:4.上图是某校初一学生到校方式的条形统计图, 根据图形可得出骑自行车人数点初一总人数_______%.提高题:如上图中是某报社“百姓热线”一周内接到热线电话的统计图, 其中有关环境保护问题的电话最多,共70个,请回答下列问题. (1)本周“百姓热线”共接热线电话多少个?(2)有关道路交通问题的电话有多少个?6.4 统计图的选择 第2课时班别 姓名 成绩基础题:1.下面两个统计图分别表示出该市中回族人口占全市人口的百分比。
下面几个说法中正确的是( )A .甲市的回族人口比乙市的回族人口少B .乙市的回族人口约是甲市的回族人口的两倍C .甲、乙两市的回族人口之和等于某一个市的全市人口D .甲市的回族人口与其他民族人口总数之比约为50%2.上面是某药业集团一厂、二厂工业产值增长情况统计图,则下列说法正确的是( ) A .二厂的工业产值增长得快 B .2002年两厂的工业产值差距最大 C .2001年一厂比上一年的产值增加幅度达到最大 D .2001年二厂比上一年产值增加幅度达到最大3.“一班有学生40人.男生52,女生53”用________统计图来表示男女生所占人数最为合适.4.“一班有学生40人.男生16,女生24”用________统计图来表示现有人数合适.5. 小明家2002年的四个季度的用电量如下:其中各种电器用电量如下表:小明根据上面的数据制成下面 的统计图.根据以上三幅统计图回答.(1)从哪幅统计图可以看出各种季度用电量变化情况? (2)从哪幅统计图中可以看出冰箱用电量超过总用电量的41. (3)从哪幅统计图中可以清楚地看出空调的用电量?。
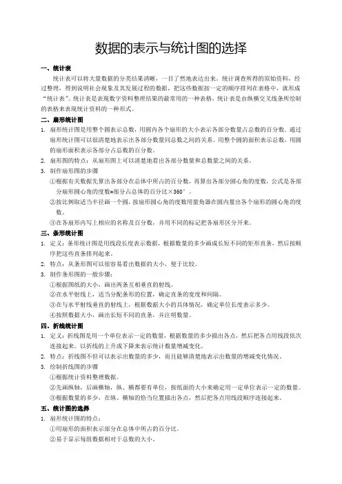
数据的表示与统计图的选择一、统计表统计表可以将大量数据的分类结果清晰,一目了然地表达出来。
统计调查所得的原始资料,经过整理,得到说明社会现象及其发展过程的数据,把这些数据按一定的顺序排列在表格中,就形成“统计表”。
统计表是表现数字资料整理结果的最常用的一种表格,统计表是由纵横交叉线条所绘制的表格来表现统计资料的一种形式。
二、扇形统计图1. 扇形统计图是用整个圆表示总数,用圆内各个扇形的大小表示各部分数量占总数的百分数.通过扇形统计图可以很清楚地表示出各部分数量同总数之间的关系。
用整个圆的面积表示总数,用圆的扇形面积表示各部分占总数的百分数。
2. 扇形图的特点:从扇形图上可以清楚地看出各部分数量和总数量之间的关系。
3. 制作扇形图的步骤①根据有关数据先算出各部分在总体中所占的百分数,再算出各部分圆心角的度数,公式是各部分扇形圆心角的度数=部分占总体的百分比×360°。
②按比例取适当半径画一个圆,按扇形圆心角的度数用量角器在圆内量出各个扇形的圆心角的度数。
③在各扇形内写上相应的名称及百分数,并用不同的标记把各扇形区分开来。
三、条形统计图1. 定义:条形统计图是用线段长度表示数据,根据数量的多少画成长短不同的矩形直条,然后按顺序把这些直条排列起来。
2. 特点:从条形图可以很容易看出数据的大小,便于比较。
3. 制作条形图的一般步骤:①根据图纸的大小,画出两条互相垂直的射线。
②在水平射线上,适当分配条形的位置,确定直条的宽度和间隔。
③在与水平射线垂直的射线上,根据数据大小的具体情况,确定单位长度表示多少。
④按照数据大小,画出长短不同的直条,并注明数量。
四、折线统计图1. 定义:折线图是用一个单位表示一定的数量,根据数量的多少描出各点,然后把各点用线段依次连接起来。
以折线的上升或下降来表示统计数量增减变化。
2. 特点:折线图不但可以表示出数量的多少,而且能够清楚地表示出数量的增减变化情况。
第六章数据的收集与整理6.1丰富的数据世界1.初步经历数据的收集与整理的过程,发展学生的统计意识和数据处理能力;2.从数据中获取信息,区别定性数据和定量数据.重点数据的收集与整理.难点区别定性数据和定量数据.一、导入新课收集你所在班级全班同学的性别、身高、体重、左右眼视力、肺活量、立定跳远成绩、课间操成绩、美术成绩、上学采用的交通方式及一周内每天到校所用时间等数据,并用适当的方式进行整理.二、探究新知1.收集数据小亮收集了他所在班级全班同学的上述数据,并将部分数据整理得到表6-1.表6-1七(1)班全班学生部分数据表学号性别身高/cm体重/kg立定跳远成绩/cm美术成绩上学采用的交通方式到校所用时间/min周一周二周三周四周五1男16544180优步行15151516152男14836154良自行车12101010103女15960165优电动自行车988884男17360172中私家车1010101095男16451183优电动10109101025女16257165中私家车171515151526女15951152优步行5555527女16651150优自行车101010101028女16866150优电动自行车6666629男15543180良步行77777 30女17260163优步行1313131313(1)你能从表6-1中得到哪些信息?(2)根据表6-1你能提出哪些问题?你能用表中的数据解决你提出的问题吗?2.整理数据对于表6-1,如果关注全班学生上学采用的交通方式及到校所用时间,那么你能解决下列问题吗?(1)全班学生上学采用了哪些不同的交通方式?如何表示全班学生上学所采用交通方式的情况?(2)学号为1的学生周一至周五每天到校所用的时间相同吗?预测一下,他下周一到校需要多长时间?其他学生有类似的规律吗?与同伴进行交流.对于上学采用的交通方式及到校所用时间,你还有什么发现和建议?与同伴进行交流.3.分析数据对于表6-1,如果关注全班学生的身高,那么你能解决下列问题吗?(1)全班学生最高身高是多少?最矮呢?出现次数最多的身高数据是哪个?全班学生身高的平均数是多少?(2)你能用适当的统计图表示全班学生的身高情况吗?在你画的统计图中能找出(1)中要求的各个数值吗?(3)图6-1和图6-2都是根据表6-1中的身高数据画出的统计图.你能从这两幅图中得到哪些信息?这两幅图与你画的统计图有什么区别和联系?三、课堂练习下面哪些数据是定量数据,哪些数据是定性数据?(1)全班同学所穿鞋子的尺码;(2)河南省2023年空气质量情况;(3)某市初中学生平均每天阅读的时间;(4)端午节期间市场上粽子的质量情况.【答案】定量数据为(1)(3),定性数据为(2)(4)四、课堂小结这节课你有什么收获?五、课后作业1.教材P166“随堂练习”;2.教材P166习题6.1第1,2题.教学过程中,应鼓励学生积极参与教学活动,在活动中,体会数学的实用性,从而产生对数学的好奇心与求知欲.6.2数据的收集第1课时数据的收集1.了解并掌握普查、抽样调查、总体、样本、个体等基本概念;2.在调查中,会选择合理的调查方式;3.初步经历数据的收集与整理的过程,发展学生的统计意识和数据处理能力;4.通过调查过程,培养学生的探索精神,提高分析问题、处理问题的能力.重点了解并掌握普查、抽样调查、总体、样本、个体等基本概念.难点掌握数据收集的基本方法,设计调查问卷.一、导入新课课件出示:享有“杂交水稻之父”美称的袁隆平爷爷,为了寻找理想的水稻育种材料,他北至黑龙江,南到海南,观察了数不清的稻田,他对水稻生长的土壤肥沃情况、植株生长高度、植株的产量等各方面的数据进行了系统地收集,然后进行比较,最后筛选出了满意的材料,培育出了深受农民喜爱的杂交水稻.教师:要想发现一个事物的规律,就需要我们收集大量的数据,从中发现它们隐含的规律.教师:在生活中,我们会从报纸、电视或者网络上见到很多的数据,它们是信息的载体,我们的生活离不开数据,我们随时随地都在和数据打交道.本节课我们来学习如何收集数据.二、探究新知1.数据的收集教师:为更好地了解全班同学参加体育活动的情况,体育委员小刚设计了一份简单的调查问卷,并对全班40名同学进行了调查.如果由你来策划这次活动,你将如何进行调查?学生合作探究,然后由代表发言.教师点评.教师:要想解决这个问题,我们需要经历这样的活动过程:第一步:明确调查问题——同学们参加什么样的体育活动;第二步:明确调查对象——全班每位同学;第三步:选择调查方法——采用调查问卷法;第四步:展开调查——每位同学填写问卷;第五步:记录结果,分析数据;第六步:得出结论.教师:这次调查问卷是如何设计的?你知道如何来设计调查问卷吗?教师总结:首先要明确调查的对象、目的,然后根据调查的对象、目的,决定调查问卷的内容与问题,设计的问卷中,还应注明问卷收交的方式和时间等.调查问卷1.你最喜欢参加的体育活动项目是什么?(单选)A.篮球B.足球C.排球D.乒乓球E.羽毛球F.跳绳G.跑步H.游泳I.其他2.你每周参加体育活动的时间是多少?A.0~1 h B.1~2 h C.2~3 hD.3~4 h E.4~5 h F.5~6 hG.不少于6 h根据调查结果,小刚绘制出图6-3和图6-4.(1)该班学生最喜欢参加的体育活动项目排名前三的分别是什么?(2)该班每周参加体育活动的时间不少于3 h的学生有多少名?学生回答,教师点评:如果你们班准备按男女生分别组织体育活动,为了使活动受到更多人欢迎,你准备如何设计调查问卷进行调查?你设计的调查问卷和小刚设计的有什么不同?(1)为得到“掷一枚质地均匀的硬币50次,出现正面朝上的次数”,你打算如何收集这个数据?(2)如果想了解我国近两次全国人口普查的数据,你打算怎么做?(3)获得数据的常用方式有哪些?与同伴进行交流.学生小组讨论、交流,学生代表回答.教师:收集数据的直接方法有访问、调查、观察、测量、试验等,间接方法有查阅资料、上网查询等.2.普查和抽样调查教师:像前面提到的收集数据的活动中,全班同学是我们要考察的对象,我们采用问卷对全体同学做了逐一调查,像这种为某一特定目的而对所有考察对象进行的全面调查叫做普查.调查、试验如采用普查可以收集到比较全面、准确的数据,但普查的工作量比较大,有时受人力、财力等客观条件的限制难以进行,有时由于调查具有破坏性,不允许普查.在这些情况下,常常采用抽样调查,即从被考察的全体对象中抽出一部分对象进行调查.在一个统计问题中,我们把所要考察对象的全体叫做总体,而组成总体的每一个考察对象叫做个体,从总体中所抽取的一部分个体叫做总体的一个样本,样本中个体的数目叫做样本容量.教师:例如,在通过试验考察500只新工艺生产的灯泡的使用寿命时,从中抽取50只进行试验.这500只灯泡的使用寿命的全体是总体,其中每只灯泡的使用寿命是个体,抽取的50只灯泡的使用寿命是一个样本,50是这个样本的样本容量.你能用普查的方式了解下面的信息吗?你准备如何调查?与同伴进行交流.(1)我国七年级学生每周参加体育活动的时间;(2)中央电视台春节联欢晚会的收视率;(3)一批电视机的使用寿命.三、课堂练习教材第169页“随堂练习”.课件出示问题1:要调查下面的问题,你觉得用什么调查方式比较合理?(1)调查你们班的同学是如何安排周末时间的.(2)调查我国濒临灭绝的植物数量;(3)调查某种玉米种子的发芽率;(4)调查学校门口十字路口每天7:00~7:10时的车流量.学生讨论,并举手回答.教师:采用什么调查方式一定要结合实际问题来定.在解决问题(1)的过程中,不但要同学们动手调查,并且对全班所有学生都要调查,像这样对全体对象进行的调查叫做全面调查(普查).同学们还知道哪些数据的收集需要全面调查吗?学生:如人口普查、调查本班同学的出生年月、调查某班学生50米跑成绩等.课件出示问题2:下列问题适合采用普查方式来收集数据吗?(1)了解某批次炮弹的杀伤半径;(2)了解某一天全国牛肉的平均价格;(3)一批罐头产品的质量检查;(4)对某条河的河水的污染情况的调查.学生讨论、分析,并举手回答,教师点评.课件出示问题3:(1)电视台准备在某市调查一电视节目的收视率,需要对所有看电视的人进行全面调查吗?对一所中学学生的调查结果能否作为该节目的收视率?(2)对本年级同学是否喜欢某电视节目调查的结果,能代表学校全体同学的意见吗?如果不适用,应如何改进调查方法?学生回答,教师点评.课件出示问题4:在以下问题中,总体、个体、样本、样本容量各指什么?(1)为了考察某学校学生每天参加课外体育活动的情况,调查了其中20名学生每天参加课外体育活动的时间.(2)为了解一批电池的使用寿命,从中抽取10节进行试验.学生思考回答,教师点评.强调:总体、个体、样本都是指统计的数据,而不是调查的对象,不能混淆,样本容量是指样本中的个体数目,无单位.四、课堂小结1.通过本节课的学习,你有什么收获?2.收集数据的方法有哪些?整理数据的方法有哪些?五、课后作业教材第173页习题6.2第1~2题.在小学阶段的学习中,学生已经掌握了一些有关收集和处理数据的简单知识.本节课是在此基础上,更深入地了解数据收集与整理的过程及其注意的事项.在教学过程中,通过实例让学生明白收集数据的过程要有组织性,体会数据在解决实际问题中的作用,逐步养成用数据说话的良好习惯.第2课时样本的代表性与广泛性1.让学生明确抽样调查的优点和局限性,懂得抽样调查要注意样本的代表性和广泛性;2.会设计恰当的抽样调查方案.重点让同学们懂得抽样调查要注意样本的代表性和广泛性.难点会设计恰当的抽样调查方案.一、导入新课教师:同学们,你们放学回家后是否帮父母做过一些力所能及的家务活?你们认为家务活都包括什么?你常在家干什么?每位同学统计自己每周干家务活大约有多长时间.教师:要想了解你在家干家务活时间的多少相对于你们班其他同学干家务活时间的多少,你该开展哪些调查工作?学生讨论后汇报答案,教师点评.二、探究新知1.样本的代表性与广泛性为了解你所在地区70岁以上老年人的健康状况,你准备怎样收集数据?下面分别是小明、小颖、小亮三个小组的调查结果:小明:我们小组在公园里调查了100名70岁以上老年人他们一年中生病的次数.小颖:我们小组在医院调查了100名70岁以上老年患者,他们一年中生病的次数.小亮:我们小组调查了10名70岁以上老年邻居他们一年中生病的次数.(1)你同意他们的做法吗?说说你的理由.(2)为了解该地区70岁以上老年人的健康状况,你认为应当怎样收集数据?与同伴进行交流.(3)小华利用派出所的户籍网随机调查了该地区10%的70岁以上老年人,发现他们一年平均生病3次左右.你认为他的调查方式如何?归纳:抽样调查只考察总体的一部分个体,因此它的优点是调查范围小,节省时间、人力、物力和财力,但其调查结果往往不如普查得到的结果准确.为了获得较为准确的调查结果,抽样时要注意样本的代表性和广泛性,可以进行随机调查:按机会均等的原则进行调查,即总体中每个个体被选中的可能性都相等.例:为了使抽取的50只灯泡能很好地反映500只灯泡的情况,抽取时要对每只灯泡逐一进行编号,再把编号写在小纸片上,将小纸片揉成团,放在一个不透明的容器内,充分搅拌后,从中一个个地抽取50个号签.上面抽取样本的过程中,总体中的每个个体都有相等的机会被抽到,像这样的抽样方法是一种简单随机抽样.2.活动探究某校七年级共有16个班,每个班50名学生.为了解该校七年级学生的课外阅读情况,从全部800名学生中随机抽取10%作为样本进行调查.(1)为保证样本的代表性,你认为应该怎样抽取样本?(2)下面分别是三个小组的抽样方法,你能理解他们的做法吗?他们得到的样本具有代表性吗?①将800名学生的学号做成号签放入盒中,从盒中无放回地连续随机抽取80个号签,对应的80名学生即为抽取的样本.②从每个班级随机抽取5名学生,汇总得到80名学生即为抽取的样本.③七年级全体学生会议前,在会议室门口从第1个进入会议室的学生起,每隔9人抽取1名学生,得到的80名学生即为抽取的样本.学生回答,教师点评.三、课堂练习1.教材第172项“随堂练习”.2.某课外兴趣小组为了解所在地区老年人的健康状况,分别作了四种不同的抽样调查.你认为抽样比较合理的是( D )A.在公园调查了800名老年人的健康状况B.在医院调查了800名老年人的健康状况C.调查了20名老年邻居的健康状况D.利用派出所的户籍网随机调查了该地区15%的老年人的健康状况.四、课堂小结1.通过本节课的学习,你有什么收获?2.回顾你经历过的统计活动,在数据收集环节你积累了哪些经验?五、课后作业教材第174页第3,4,5,6题.本节课是了解数据收集与整理的过程后,进一步学习数据调查的方法.在教学过程中,利用实例,让学生领会抽样调查的优点和局限性,体会不同的抽样可能得到不同的结果.通过实例的辨别,使学生能根据具体情境设计恰当的抽样调查方案.体会数据在解决实际问题中的作用,进一步发展统计意识.鼓励学生说出自己的收获和疑惑,培养学生总结、归纳所学知识的能力.6.3数据的表示第1课时扇形统计图1.会依据已知数据绘制扇形统计图,理解扇形统计图的含义和特点;2.能从扇形统计图中获取正确的信息,并能作出合理的解释、推断.重点会依据已知数据绘制扇形统计图,理解扇形统计图的含义和特点.难点能从扇形统计图中获取正确的信息,并能作出合理的解释推断.一、导入新课书籍是人类进步的阶梯,阅读能使人不断进步.为办好学校阅读周的活动,校图书馆计划购买200册图书,奖励在阅读周各项活动中表现优异的学生.图书馆张老师想了解现在同学们更喜欢读什么类型的图书,以便购买的图书受同学们欢迎.学生思考后回答问题,教师点评.教师:要想回答上面的问题,我们需要先设计调查问卷,利用统计图形象地表示收集到的数据,今天我们将学习用扇形统计图表示收集到的数据.调查问卷A.文学B.历史C.科普D.军事E.艺术F.其他调查结果如下表:最喜欢阅读文学历史科普军事艺术其他的图书类型人类36242712129(1)如果让你协助张老师买书,你会提出什么购买建议?你是如何考虑的?(2)喜欢文学类图书的人数占调査总人数的百分比是多少?喜欢历史、科普、军事、艺术、其他类型图书的人数占调査总人数的百分比分别是多少?上述所有百分比之和是多少?(3)你能尝试用扇形统计图表示上述结果吗?二、探究新知1.扇形统计图的特征教师:大家在小学已经学过扇形统计图,有印象吗?是怎样的一个图?学生发表看法,教师点评.课件出示一个扇形统计图(如图),提出问题:(1)你能从图中得到哪些信息?(2)哪种球类运动最受欢迎?哪两种球类运动受欢迎的程度差不多?(3)图中的各个扇形分别代表了什么?你认为图中的各个百分比是如何得到的?所有的百分比之和是多少?学生举手回答,教师点评,并进一步讲解:用圆和扇形分别代表关于总体和各个组成部分数据的统计图叫作扇形统计图,它的作用是可以更清楚地了解各部分数量同总数之间的关系.教师:你能总结出扇形统计图的特点吗?引导学生得出扇形统计图的特点:(1)圆代表总体.(2)扇形代表总体中的不同部分.(3)扇形的大小反映部分占总体的百分比.2.制作扇形统计图课件出示导入问题中的调查结果,按如下方法绘制扇形统计图.调查结果如下表:最喜欢阅读文学历史科普军事艺术其他的图书类型人类36242712129 提出问题:(1)计算各选项人数占调查总人数的百分比,并填在下表中.(2)计算各个扇形圆心角的度数,并填在下表中.最喜欢阅读文学历史科普军事艺术其他的图书类型百分比30%20%22.5%10%10%7.5%对应的圆108°72°81°36°36°27°心角度数(3)在图6-7的圆中画出各个扇形,并标上百分比.扇形统计图可以直观地反映各部分在总体中所占的比例.3.扇形统计图的应用思考一、观察图6-8,回答下列问题:(1)如果用整个圆表示总体,那么哪个扇形表示总体的25%?(2)如果用整个圆表示你们班的人数,那么扇形B大约表示多少人?3)如果用整个圆表示9 hm2稻田,那么扇形C表示多少公顷稻田?思考二:图6-9是甲、乙两家庭全年支出费用的扇形统计图.根据统计图,小刚认为就全年食品支出费用来说,乙家庭比甲家庭多,你同意他的看法吗?为什么?与同伴进行交流.答:不同意,因为两个家庭全年食品支出费用不同,虽然乙家庭所占比例较高,但不一定花费的钱就越多.思考三:小亮对全班40名学生进行了“你对哪些课程非常感兴趣”的调查,获得如下数据:语文20人,数学25人,英语18人,生物学10人,信息科技34人,其他12人.他想用扇形统计图表示这些数据,却发现6项的百分比之和大于1,为什么会这样呢?答:因为有的同学不光对单独的课程感兴趣,可能有同学既喜欢语文又喜欢数学.学生独立完成后汇报答案,教师点评,并引导学生总结出制作扇形统计图的步骤:①根据所给的各部分量和总量,求出各部分量占总量的百分比.②用360°乘相应百分比,得出扇形统计图中各部分所对扇形的圆心角度数.③画一个半径适当的圆,根据圆心角度数画出对应扇形(注意各部分扇形加起来必须是整个圆);④分别在各个扇形中标出对应部分的名称和百分比.三、课堂练习1.教材第178页“随堂练习”.2.某市3月天气状况的统计表如下:(1)计算晴天、阴天、雨天的天数和它们各自占总天数的百分比(精确到0.1%);(2)绘制扇形统计图.【答案】2.(1)晴天有11天,占比为1131 ×100%≈35.5% 阴天有12天,占比为1231 ×100%≈38.7% 雨天有8天,占比为831×100%≈25.8% (2)略四、课堂小结1.通过本节课的学习,你有什么收获? 2.什么是扇形统计图?它有什么特点? 五、课后作业教材第185页习题6.3第1~2题.学生在小学里重点学习过条形统计图和折线统计图,对条形统计图、折线统计图的特点有所了解.在本节课中,明确学习了扇形统计图的概念,知道是用圆和扇形分别代表关于总体和各个组成部分数据的统计图.通过实际问题,能说出扇形统计图的特点,探索扇形统计图中圆心角的求法,了解绘制扇形统计图的步骤;并从中获取正确的信息,作出合理的解释和决策.在统计过程中体会数据的客观真实性,感受数学与现实生活的密切联系,增强数学应用意识,养成以科学数据为依据分析问题、解决问题的良好习惯.第2课时 频数直方图1.理解频数直方图的概念,会绘制频数直方图; 2.能根据频数直方图作出合理的判断与决策.重点理解频数直方图的概念,会绘制频数直方图. 难点能根据频数直方图作出合理的判断与决策.一、导入新课教师:用扇形统计图表示数据有什么特点? 指名学生回答.教师:这节课我们将学习另一种表示数据的方法. 二、探究新知课件出示教材第178页表格,提出问题:(1)你能用恰当的统计图表表示该班学生的美术成绩吗?从你的图表中能看出大部分学生处于哪个等级吗?成绩的整体分布情况怎样?(2)你能用恰当的统计图表表示该班学生的课间操成绩吗?从你的图表中能看出大部分学生处于哪个分数段吗?分数的整体分布情况怎样?先引导学生独立思考第(1)题后,在小组内进行交流.美术成绩优良中人数(频数)225 3教师:我们能不能借助美术成绩的表示,来表示课间操成绩呢?引导学生回答:将课间操成绩每10分为一段分组,统计每个分数段的学生数,得到下面的表格和统计图:课间操60~7070~8080~9090~100成绩/分人数(频数)1518 6教师点评,并讲解(课件出示教材第180页图6-11):例(课件出示教材第180页例题)解:(1)确定所给数据中的最大值和最小值:上述数据中最大值是26.8,最小值是2.2.(2)将数据适当分组:最大值和最小值相差26.8-2.2=24.6,组数太多或太少,都会影响对数据整体状况的了解.考虑以4为组距(每组两个端点之间的距离称为组距),24.6÷4=6.15,可以考虑分成7组.(3)统计每组中数据出现的次数:(4)绘制频数直方图.要求学生动手绘制后给出答案,教师点评.归纳:当遇到大量的数据或数据连续取值时,我们通常先将数据适当分组,然后可以制作频数直方图直观地反映整体的分布情况.思考:你认为频数直方图有什么特点?与条形统计图相比有哪些不同?学生讨论后回答,教师点评.三、课堂练习教材第182页“随堂练习”.四、课堂小结1.通过本节课的学习,你有什么收获?2.什么是频数直方图?它有什么特点?3.怎样绘制频数直方图?五、课后作业1.教材第186页第3,4,5题.学生在上一节课学习过利用扇形统计图进行数据的表示,在小学对条形统计图的特点有所了解,通过表格描述数据也是一种常见的形式,学生在看到一组数据后会采用不同的表示方法,为本节引入频数分布直方图奠定基础.在教学过程中,通过对比,使学生了解频数直方图的定义及其特点,明白使用频数直方图的优越性.利用实例,让学生动手操作,引导学生得出绘制频数直方图的步骤.能从频数分布直方图中获取信息,作出合理的决策.在统计过程中体会数据的客观真实性,感受数学与现实生活的密切联系,增强数学应用意识,初步培养学生以科学数据为依据分析问题、解决问题的良好习惯.6.4统计图的选择1.理解条形统计图、折线统计图、扇形统计图的特点;2.根据不同的问题选择适当的统计图.重点理解条形统计图、折线统计图、扇形统计图的特点.难点根据实际问题选择合适的统计图.一、导入新课教师:我们学过哪些表示数据的方式?指名学生回答.教师:它们各有什么特点呢?二、探究新知1.统计图的选择课件出示教材第182页图6-14,提出问题:请同学们观察下面的统计图,你能获得哪些信息?学生1:从统计图中,我们可知2050年,世界人口将达到90亿.学生2:我们还可以看到从1957年到2050年世界人口的变化情况.。