第五章 城市维护建设税与教育费附加练习题
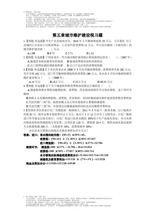
- 格式:doc
- 大小:103.50 KB
- 文档页数:5
正保远程教育旗下品牌网站美国纽交所上市公司(NYSE:DL)中华会计网校会计人的网上家园注册会计师考试辅导《税法》第五章练习城市维护建设税法一、单项选择题1、下列各项中,不符合城市维护建设税有关规定的是()。
A.城市维护建设税的计税依据是纳税人实际缴纳增值税、消费税、营业税的税额B.因减免税而发生增值税、消费税、营业税退库的,城市维护建设税也同时退库C.纳税人因偷漏增值税、消费税、营业税应该补税的,也要补缴城市维护建设税D.纳税人偷漏“三税”而加收的滞纳金、罚款,一并计入城市维护建设税的计税依据2、某流动经营等无固定纳税地点的单位,在经营地缴纳“三税”的,其城建税的缴纳按()适用税率执行。
A.经营地B.由税务机关认定C.按7%固定D.按5%固定3、以下各个项目中,可以作为计算城市维护建设税的依据的是()。
A.补缴的消费税税款B.滞纳金C.因漏缴营业税而交纳的罚款D.进口货物缴纳的增值税税款4、市区某专营进出口业务的生产企业在2011年11月,计算出口货物应退税额20万元,免抵税额为20万元;当月进口货物向海关缴纳增值税35万元、消费税25万元。
该企业当月应缴纳城市维护建设税及教育费附加()万元。
A.5.6B.1.4C.4.2D.25、关于城建税及教育费附加的减免规定,下列表述正确的是()。
A.对海关进口产品征收的增值税和消费税,应征收城建税及教育费附加B.对“三税”实行先征后返、先征后退、即征即退办法的,除另有规定外,对随同“三税”附征的城市维护建设税,一律不予退(返)还C.对出口产品退还增值税、消费税的,可以同时退还已征的城建税及教育费附加D.对因减免税而需要进行增值税、消费税退库的,不可以同时退还已征的城建税及教育费附加6、某企业地处市区,2011年10月被税务机关查补增值税45000元、消费税25000元、所得税30000元;还被加收滞纳金20000元、被处罚款50000元。
该企业应补缴城市维护建设税和教育费附加()元。
5.方茴说:“那时候我们不说爱,爱是多么遥远、多么沉重的字眼啊。
我们只说喜欢,就算喜欢也是偷偷摸摸的。
”6.方茴说:“我觉得之所以说相见不如怀念,是因为相见只能让人在现实面前无奈地哀悼伤痛,而怀念却可以把已经注定的谎言变成童话。
”7.在村头有一截巨大的雷击木,直径十几米,此时主干上唯一的柳条已经在朝霞中掩去了莹光,变得普普通通了。
8.这些孩子都很活泼与好动,即便吃饭时也都不太老实,不少人抱着陶碗从自家出来,凑到了一起。
9.石村周围草木丰茂,猛兽众多,可守着大山,村人的食物相对来说却算不上丰盛,只是一些粗麦饼、野果以及孩子们碗中少量的肉食。
第五章城市维护建设税与教育费附加练习题一、单项选择题1、位于某市的卷烟生产企业委托设在县城的烟丝加工厂加工一批烟丝,提货时,加工厂代收代缴的消费税为1600元,其城建税和教育附加按以下办法处理( )。
A、在烟丝加工厂所在地缴纳城建税及附加128元B、在烟丝加工厂所在地缴纳城建税及附加80元C、在卷烟厂所在地缴纳城建税及附加80元D、在卷烟厂所在地缴纳城建税及附加112元2、某县城一服务公司,2012年8月份餐饮收入600万元,提供垃圾处置劳务取得垃圾处置费20万元,经批准从事代销福利彩票业务取得手续费30万元。
该公司本月缴纳教育费附加为()万元.A、31。
5B、0。
9C、0。
95D、0.983、关于城市维护建设税的适用税率,下列表述错误的是()。
A、货运业按代开发票纳税人管理的纳税人,在代开货物运输业发票时一律按营业税税款7%预征城市维护建设税B、由受托方代收、代扣“三税"的纳税人应按受托人缴纳“三税”所在地的规定税率就地缴纳城市维护建设税C、流动经营等无固定纳税地点的纳税人可按纳税人缴纳“三税"所在地的规定税率就地缴纳城市维护建设税D、铁道部应纳城市维护建设税的税率统一为7%4、某市一生产企业为增值税一般纳税人。
本期进口原材料一批,向海关缴纳进口环节增值税10万元;本期在国内销售甲产品缴纳增值税30万元、消费税50万元,消费税滞纳金1万元;本期出口乙产品一批,按规定退回增值税5万元。
1.不悔梦归处,只恨太匆匆。
2.有些人错过了,永远无法在回到从前;有些人即使遇到了,永远都无法在一起,这些都是一种刻骨铭心的痛!3.每一个人都有青春,每一个青春都有一个故事,每个故事都有一个遗憾,每个遗憾都有它的青春美。
4.方茴说:“可能人总有点什么事,是想忘也忘不了的。
”5.方茴说:“那时候我们不说爱,爱是多么遥远、多么沉重的字眼啊。
我们只说喜欢,就算喜欢也是偷偷摸摸的。
”6.方茴说:“我觉得之所以说相见不如怀念,是因为相见只能让人在现实面前无奈地哀悼伤痛,而怀念却可以把已经注定的谎言变成童话。
”7.在村头有一截巨大的雷击木,直径十几米,此时主干上唯一的柳条已经在朝霞中掩去了莹光,变得普普通通了。
8.这些孩子都很活泼与好动,即便吃饭时也都不太老实,不少人抱着陶碗从自家出来,凑到了一起。
9.石村周围草木丰茂,猛兽众多,可守着大山,村人的食物相对来说却算不上丰盛,只是一些粗麦饼、野果以及孩子们碗中少量的肉食。
第五章城市维护建设税习题1.【例题·单选题】甲生产企业地处市区,2010年5月缴纳增值税28万元,当月委托位于县城的乙企业加工应税消费品,乙企业代收消费税15万元。
甲企业应缴纳(含被代收)的城市维护建设税()万元。
A.1.96B.0.75C.2.71D.1.312.【例题·多选题】下列各项中,符合城市维护建设税计税依据规定的有()。
(2007年)A.偷逃营业税而被查补的税款B.偷逃消费税而加收的滞纳金C.出口货物免抵的增值税税额D.出口产品征收的消费税税额3.【例题·单选题】位于市区的某企业2009年3月份共缴纳增值税、消费税和关税562万元,其中关税102万元、进口环节缴纳的增值税和消费税260万元。
该企业3月份应缴纳的城市维护建设税为()。
(2009年)A.14万元B.18.2万元C.32.2万元D.39.34万元4.【例题·多选题】以下关于城建税和教育费附加的规定正确的是()。
5.方茴说:“那时候我们不说爱,爱是多么遥远、多么沉重的字眼啊。
我们只说喜欢,就算喜欢也是偷偷摸摸的。
”6.方茴说:“我觉得之所以说相见不如怀念,是因为相见只能让人在现实面前无奈地哀悼伤痛,而怀念却可以把已经注定的谎言变成童话。
”7.在村头有一截巨大的雷击木,直径十几米,此时主干上唯一的柳条已经在朝霞中掩去了莹光,变得普普通通了。
8.这些孩子都很活泼与好动,即便吃饭时也都不太老实,不少人抱着陶碗从自家出来,凑到了一起。
9.石村周围草木丰茂,猛兽众多,可守着大山,村人的食物相对来说却算不上丰盛,只是一些粗麦饼、野果以及孩子们碗中少量的肉食。
第五章城建税、教育费附加、印花税等其他税费与会计实务第一节、城市维护建设税一、城市维护建设税的纳税人:对缴纳增值税、消费税、营业税的单位和个人;二、城市维护建设税的计税依据和税率:计税依据:按纳税人实际缴纳的增值税、消费税、营业税的税额;税率:市区7% ;县城建制镇5%;三、城市维护建设税应纳税额计算方法和会计分录:应纳税额=缴纳的增值税、消费税、营业税税额*适用税率例:某市区一家工业企业09年5月应缴纳增值税12万元,消费税2万元,城市维护建设税税率7%,计算当月应缴纳的城市维护建设税税额并编制会计分录(1)应纳税额=(12+2)*7%=0.98(万元)(2)会计分录:月末计提时:借:主营业务税金及附加9800贷:应交税金-应交城市维护建设税9800次月上交时:借:应交税金-应交城市维护建设税9800贷:银行存款9800第二节、教育费附加一、教育费附加的缴纳单位:包括各类缴纳增值税、消费税、营业税的单位和个人;二、教育费附加的计税依据和附加率:计征依据:以纳税人实际缴纳的增值税、消费税、营业税的税额;附加率3% 另外,地方教育附加2%三、教育费附加应纳税额的计算方法和会计分录:应纳教育费附加=缴纳的增值税、消费税、营业税税额*适用附加率例:某企业2009年8月实际缴纳增值税52万元,应纳教育费附加的适用附加率3%,地方教育费附加2%,计算该企业当月应纳教育费附加并编制会计分录(1)应纳教育费附加=52万元*3%=1.56(万元)应纳地方教育附加=52万元*2%=1.04(万元)(2)会计分录:月末计提时:借:主营业务税金及附加26000贷:其他应交款-应交教育费附加15600-应交地方教育附加10400次月上交时:借:其他应交款-应交教育费附加15600-应交地方教育附加10400贷:银行存款26000第三节、印花税1.“噢,居然有土龙肉,给我一块!”2.老人们都笑了,自巨石上起身。
城建税及教育税附加1.某旅游开发公司总公司在市区,分公司在县城。
2010年10月,总公司自营业务应纳营业税12万元,分公司取得旅游景点门票收入2万元,歌舞厅收入25万元。
计算2010年10月该旅游开发公司应纳城市维护建设税。
2.某市区一企业2011年6月缴纳进口关税65万元,进口环节增值税15万元,进口环节消费税26.47万元;本月实际缴纳增值税36万元,营业税13万元,消费税85万元。
在税务检查过程中,税务机关发现,该企业所属宾馆上月隐瞒饮食服务收入50万元,本月被查补相关税金。
本月收到上月报关出口自产货物应退增值税35万元。
计算该企业6月份应纳城市维护建设税税额。
3.下列有关城市维护建设税的说法,正确的有()。
A.某外商投资企业己缴纳增值税,但不需要缴纳城市维护建设税B.某企业总机构在甲地,在乙地缴纳增值税,城市维护建设税也在乙地缴纳C.某企业已缴纳了营业税,没有缴纳城市维护建设税,可以单独进行处罚D.某企业增值税实行先征后返,城市维护建设税同时返还E.城市维护建设税的适用税率,一律按纳税人所在地的适用税率执行4.某外贸公司(位于县城)2011年8月出口货物退还增值税l5万元,退还消费税30万元;进口半成品缴纳进口环节增值税60万元,内销产品缴纳增值税200万元;本月将一块闲置的土地转让,取得收入500万元,购入该土地时支付土地出让金340万元、各种税费10万元。
计算该企业本月应纳城市维护建设税和教育费附加。
个人所得税1. 中国公民宋某是一家公司的营销主管,2010年2月份取得工资收入4000元。
当月参加公司组织的国外旅游,免交旅游费15000元,另外还取得3000元的福利卡一张。
计算宋某2月份应缴纳个人所得税。
2.下列收入中,应按“劳务报酬所得”缴纳个人所得税的是()。
A.在其他单位兼职取得的收入B.退休后再受雇取得的收入C.在任职单位取得董事费收入D.个人购买彩票取得的中奖收入3.韩国居民崔先生受其供职的境外公司委派,来华从事设备安装调试工作,在华停留60天,期间取得境外公司支付的工资40000元,取得中国体育彩票中奖收入20000元。
第五章城市维护建设税法和烟叶税法〔课后作业〕一、单项选择题1.以下单位或个人不属于城建税纳税人的是〔〕。
A.位于农村的化工企业B.转让土地使用权的个人C.缴纳车船税的个人D.开采销售煤炭的煤矿企业2.位于县城的A企业受市区的B企业委托加工实木地板,B企业提供原材料,A企业提供加工劳务并收取加工费,以下对B企业城建税的税务处理中正确的选项是〔〕。
A.由B企业在市区按7%缴纳城建税B.由B企业将按7%计算的城建税交A企业代收代缴C.由B企业按7%的税率自行选择纳税地点D.由A企业按5%的税率代收代缴B企业的城建税3.某市甲企业2021年12月份进口货物,向海关缴纳增值税10万元、消费税6万元;向当地主管税务机关实际缴纳增值税50万元、营业税15万元、企业所得税20万元、房产税10万元。
甲企业当月应缴纳城建税、教育费附加和地方教育附加〔〕万元。
A.6.5B.7.8C.8.1D.9.14.某县甲化装品生产企业系增值税一般纳税人,2021年1月购进生产用原材料100万元,从境外进口生产用香水精,海关审定的关税完税价格折合人民币为50万元,进口后全部领用生产化装品;在国内销售化装品取得不含税销售收入300万元。
香水精的关税税率为40%,化装品消费税税率为30%,假设当月均已取得相关票据并通过税务机关认证,那么该企业应缴纳城建税、教育费附加和地方教育附加合计〔〕万元。
A.10.7B.12.4C.7.7D.17.15.位于市区的某生产企业为增值税一般纳税人,经营内销与出口业务。
2021年1月进口货物缴纳增值税20万元,实际向税务机关缴纳增值税50万元,当期出口货物免抵税额8万元,取得增值税出口退税款6万元。
该企业2021年1月应缴纳城建税、教育费附加、地方教育附加〔〕万元。
A.10.08B.9.36C.6.96D.66.某市A公司2021年1月应缴纳增值税17万元,实际缴纳21万元〔含以前年度欠缴的增值税4万元〕。
5.方茴说:“那时候我们不说爱,爱是多么遥远、多么沉重的字眼啊。
我们只说喜欢,就算喜欢也是偷偷摸摸的。
”6.方茴说:“我觉得之所以说相见不如怀念,是因为相见只能让人在现实面前无奈地哀悼伤痛,而怀念却可以把已经注定的谎言变成童话。
”7.在村头有一截巨大的雷击木,直径十几米,此时主干上唯一的柳条已经在朝霞中掩去了莹光,变得普普通通了。
8.这些孩子都很活泼与好动,即便吃饭时也都不太老实,不少人抱着陶碗从自家出来,凑到了一起。
9.石村周围草木丰茂,猛兽众多,可守着大山,村人的食物相对来说却算不上丰盛,只是一些粗麦饼、野果以及孩子们碗中少量的肉食。
05-第五章城市维护建设税和教育费附加二、城建税基本规定纳税人:外商投资企业和外国企业暂不缴纳城市维护建设税。
【例题】下列经营中,不需缴纳城市维护建设税的是()。
A.加工、修理、修配的私营企业B.生产、销售货物的国有企业C.生产化妆品的集体企业D.外贸企业进口由海关代征增值税、消费税的产品时[答疑编号20050101:针对该题提问]【答案】D(三)税率:7%;5%;1%。
二个具体规定:1.由受托方代收、代扣“三税”的单位和个人;【例题】某城市一卷烟厂委托某县城一卷烟厂加工一批雪茄烟,委托方提供原材料40000元,支付加工费5000元(不含增值税),雪茄烟消费税税率为25%,这批雪茄烟无同类产品市场价格。
受托方代收代缴的城市维护建设税为()元。
[答疑编号20050102:针对该题提问]答案:代收代缴的城市维护建设税=(40000+5000)÷(1-25%)×25%×5%=750(元)2.流动经营等无固定纳税地点的单位和个人。
(四)计税依据城建税的计税依据是纳税人实际缴纳的消费税、增值税、营业税税额。
不包括加收的滞纳金和罚款。
【例题】某城市税务分局对辖区内一家内资企业进行税务检查时,发现该企业故意少缴营业税58万元,遂按相关执法程序对该企业作出补缴营业税、城建税和教育费附加并对税金加收滞纳金(滞纳时间50天)和罚款(与税款等额)的处罚决定。
城市维护建设税与教育费附加练习试卷8(题后含答案及解析) 题型有:1. 单项选择题单项选择题共40题,每题1分。
每题的备选项中,只有l个最符合题意。
1.某市区书画院2008年2月,将其书画院大厅和部分展览厅租赁给某画家举办个人书画活动,取得个人上交的使用费12万元;馆内举办书画培训取得经营收入14万元;书画院自办国内名家书画展,取得第一道门票收入3万元。
该书画院当月应纳营业税为()。
A.0.07万元B.0.98万元C.0.84万元D.1万元正确答案:A解析:纪念馆、博物馆、文化馆、美术馆、展览馆、书画院、图书馆、文物保护单位举办文化活动的门票收入,宗教场所举办文化、宗教活动的门票收入免征营业税。
这里所说的纪念馆、博物馆、文化馆、美术馆、展览馆、书画院、图书馆、文物保护单位举办文化活动,是指这些单位在自己的场所举办的属于文化体育业税目征税范围的文化活动,其售票收入是指第一道门票收入。
将上述场所租赁给其他人从事活动,不属于文化体育业,而是按租赁业征收营业税;上述活动场所举办非文化体育业的文化活动,取得门票收入依法缴纳营业税。
应纳城建税=(12×5%+4×3%)×7%=0.7 (万元) 知识模块:城市维护建设税与教育费附加(四)2.某县城运输公司2008年8月客运收入60万元、保价收入2万元;货运收入100万元、集装箱使用费3万元;经税务机关审核购进税控收款机,取得普通发票,注明价款0.234万元。
该公司2008年8月应纳城建税()万元。
A.0.48B.0.49C.0.25D.0.26正确答案:C解析:该公司2008年8月应纳营业税=(60+2+ 100+3)×3%-0.234÷1.17×0.17=4.9(万元),应纳城建税=4.9×5%=0.25(万元) 知识模块:城市维护建设税与教育费附加(四)3.北京市某银行2007年第四季度买卖企业债券出现负差55万元;2008年第一季度购买企业债券共支付564万元,其中包括各种税费0.7万元;第二季度转让企业债券取得收入690万元,在转让企业债券过程中,支付各种税费1.1万元。
第五章城市维护建设税法一、本章命题常规城市维护建设税在最近3年的考试中平均分值为5分,属于CPA考试的非重点章。
二、本章新增考点1.新增“自2010年12月1日起,对外商投资企业、外国企业及外籍个人(以下简称外资企业)征收城市维护建设税和教育费附加”的内容。
【例题·单选题】注册会计师审核某市外商投资企业的纳税情况,发现该企业2010年11月经营少交营业税14万元、12月经营少交增值税16万元,则该企业应补交城建税()。
A.0B.1.12万元C.1.5万元D.2.1万元【答案】B【解析】对外资企业2010年12月1日(含)之后发生纳税义务的增值税、消费税、营业税征收城市维护建设税;对外资企业2010年12月1日之前发生纳税义务的“三税”,不征收城市维护建设税。
该企业应补交城建税=16×7%=1.12(万元)。
2.对国家重大水利工程建设基金免征城建税和教育费附加。
三、本章重要考点真题及习题示例1.城建税的特点【真题·判断题】城市维护建设税是增值税、消费税、营业税的附加税,因此它本身没有独立的征税对象。
()(2004年)【答案】√2.城建税的税率【真题·判断题】由受托方代收代缴消费税的,应代收代缴的城市维护建设税按委托方所在地的适用税率计算。
()(2001年)【答案】×3.城建税的计税依据、税额计算和税收优惠【真题·多选题】下列各项中,可以作为城市维护建设税计税依据的是()。
(1999年)A.纳税人滞纳增值税而加收的滞纳金B.纳税人享受减免后实际缴纳的营业税C.纳税人偷逃增值税被处的罚款D.纳税人偷逃消费税被查补的税款【答案】BD【真题·单选题】位于市区的某内资生产企业为增值税一般纳税人,经营内销与出口业务。
2010年4月份实际缴纳增值税40万元,出口货物免抵税额5万元。
另外,进口货物缴纳增值税17万元、消费税30万元。
该企业4月份应缴纳的城市维护建设税为()。
城建税教育费附加题和答案1【单选题】根据城市维护建设税法律制度的规定,下列表述中,不正确的有A、纳税人因违反增值税、消费税的规定而加收的滞纳金和罚款,不作为城建税的计税依据B、纳税人被查补增值税、消费税和处以罚款时,应同时对其城建税进行补税、征收滞纳金和罚款c、海关对进口产品代征的增值税、消费税,不征收城市维护建设税D、对出口产品退还增值税、消费税的,也要同时退还已经缴纳的城市维护建设税正确答案:D2【单选题】下列纳税人中应缴纳城建税和教育费附加的是()A、印花税的纳税人B、个人所得税的纳税人c、车船使用税的纳税人D、既交增值税又交消费税的纳税人3【单选题】县城的B企业按规定代收代缴市区的A企业的消费税,则下列处理正确的是()A、由B企业按5%税率代征代扣城建税B、由A企业按5%税率回所在地缴纳C、由B企业按7%税率代征代扣城建税D、由A企业按7%税率自行缴纳城建税正确答案:A4【单选题】纳税人所在地为县城、建制镇的,城市维护建设税的税率为()A、7%B、5%c、3%D、1%正确答案:B5【单选题】教育费附加的计税依据包括()A、增值税税额B、个人所得税税额c、印花税税额D、城市维护建设税税额6【单选题】现行教育费附加的征收率为()A、1%B、2%c、3%D.5%正确答案:c7【单选题】城市维护建设税的适用税率,一般按()的适用税率执行()A、纳税人的户籍所在地B、纳税人缴纳增值税所在地C、纳税人的生产经营地D、纳税人总机构所在地正确答案:B8【单选题】某城市税务分局对辖区内一家企业进行税务检查时,发现该企业故意少缴增值税58万元,遂按相关执法程序对该企业作出补缴增值税、城建税和教育费附加并加收滞纳金(滞纳时间50天)和罚款(与税款等额)的处罚决定。
该企业于当日接受了税务机关的处罚,补缴的增值税、城建税及滞纳金、罚款合计为() 。
A、1215100元B、1216115元c、1241200元D、1256715元正确答案:D9【多选题】下列各项中,可以作为城市维护建设税计税依据的是() 。
城市维护建设税与教育费附加练习试卷2(题后含答案及解析)全部题型 2. 多项选择题多项选择题共30题,每题2分。
每题的备选项中,有2个或2个以上符合题意。
错选,本题不得分;少选,所选的每个选项得0.5分。
1.城市维护建设税的计算依据包括()。
A.增值税税额B.消费税税额C.营业税税额D.企业所得税税额正确答案:A,B,C 涉及知识点:城市维护建设税与教育费附加(一)2.城市维护建设税的特点有()。
A.税款专款专用,具有受益税性质B.属于附加税C.根据城建规模设计税率D.征收范围较窄正确答案:A,B,C 涉及知识点:城市维护建设税与教育费附加(一)3.城市维护建设税的立法原则包括()。
A.扩大了财政收入规模B.补充城市维护建设的资金不足C.限制对企业的乱摊派D.调动地方政府进行城市建设和维护的积极性,为推行分税制创造条件正确答案:B,C,D 涉及知识点:城市维护建设税与教育费附加(一)4.下列属于城市维护建设税范围的是()。
A.乡B.城市C.县城D.建制镇E.农村正确答案:B,C,D 涉及知识点:城市维护建设税与教育费附加(一)5.下列情况,需要交纳城市维护建设税的有()。
A.缴纳增值税的国有企业B.缴纳消费税的集体企业C.缴纳所得税私营企业D.缴纳营业税的个体工商业户正确答案:A,B,D 涉及知识点:城市维护建设税与教育费附加(一) 6.从事工商经营,并缴纳消费税、增值税、营业税的下列单位应缴纳城市维护建设税的有()。
A.中外合资企业B.中外合作企业C.私营企业D.外国企业E.集体企业正确答案:C,E 涉及知识点:城市维护建设税与教育费附加(一)7.根据城市维护建设税的规定,下列提法正确的有()。
A.外商投资企业应缴纳城市维护建设税B.城市维护建设税的计税依据是纳税人实际缴纳的消费税、增值税、营业税税额C.城市维护建设税实行地区差别比例税率D.对因减免税而需进行增值税、消费税、营业税退库的,城市维护建设税也可同时退库正确答案:B,C,D 涉及知识点:城市维护建设税与教育费附加(一) 8.下列说法正确的是()。
5.方茴说:“那时候我们不说爱,爱是多么遥远、多么沉重的字眼啊。
我们只说喜欢,就算喜欢也是偷偷摸摸的。
”6.方茴说:“我觉得之所以说相见不如怀念,是因为相见只能让人在现实面前无奈地哀悼伤痛,而怀念却可以把已经注定的谎言变成童话。
”7.在村头有一截巨大的雷击木,直径十几米,此时主干上唯一的柳条已经在朝霞中掩去了莹光,变得普普通通了。
8.这些孩子都很活泼与好动,即便吃饭时也都不太老实,不少人抱着陶碗从自家出来,凑到了一起。
9.石村周围草木丰茂,猛兽众多,可守着大山,村人的食物相对来说却算不上丰盛,只是一些粗麦饼、野果以及孩子们碗中少量的肉食。
第五章城建税习题与答案一、单项选择题1.下列说法正确的有( )。
A.只要缴纳增值税就会缴纳城建税B.同时缴纳增值税、消费税、营业税的纳税人才能成为城建税的纳税人C.只要退还“三税”就退还城建税D.城建税的纳税人是缴纳增值税、消费税、营业税的单位和个人2.下列项目中,不作为城建税计税依据的是( )。
A.纳税人被认定为偷税少缴的增值税款B.纳税人被认定为抗税少缴的消费税款C.纳税人欠缴的营业税D.对欠缴增值税加收的滞纳金3.某外贸公司(位于县城)2012年8月出口货物退还增值税15万元,退还消费税30万元;进口半成品缴纳进口环节增值税60万元,内销产品缴纳增值税200万元;本月将一块闲置的土地转让,取得收入500万元,购入该土地时支付土地出让金340万元、各种税费10万元。
该企业本月应纳城市维护建设税和教育费附加( )万元。
A.21.44 B.17.84 C.17.6 D.16.644.某生产企业为增值税一般纳税人(位于市区),主要经营内销和出口业务,2012年4月实际缴纳增值税40万元,出口货物免抵税额4万元。
另外,进口货物缴纳增值税17万元,缴纳消费税30万元。
该企业2012年4月应纳城市维护建设税( )万元。
A.2.80 B.3 08 C.2.52 D.5.8l5.设在县城的A企业代收代缴市LX-B企业的消费税,对B企业城建税的处理办法是( )。
5.方茴说:“那时候我们不说爱,爱是多么遥远、多么沉重的字眼啊。
我们只说喜欢,就算喜欢也是偷偷摸摸的。
”6.方茴说:“我觉得之所以说相见不如怀念,是因为相见只能让人在现实面前无奈地哀悼伤痛,而怀念却可以把已经注定的谎言变成童话。
”7.在村头有一截巨大的雷击木,直径十几米,此时主干上唯一的柳条已经在朝霞中掩去了莹光,变得普普通通了。
8.这些孩子都很活泼与好动,即便吃饭时也都不太老实,不少人抱着陶碗从自家出来,凑到了一起。
9.石村周围草木丰茂,猛兽众多,可守着大山,村人的食物相对来说却算不上丰盛,只是一些粗麦饼、野果以及孩子们碗中少量的肉食。
第五章城市维护建设税与教育费附加练习题一、单项选择题1、位于某市的卷烟生产企业委托设在县城的烟丝加工厂加工一批烟丝,提货时,加工厂代收代缴的消费税为1600元,其城建税和教育附加按以下办法处理()。
A、在烟丝加工厂所在地缴纳城建税及附加128元B、在烟丝加工厂所在地缴纳城建税及附加80元C、在卷烟厂所在地缴纳城建税及附加80元D、在卷烟厂所在地缴纳城建税及附加112元2、某县城一服务公司,2012年8月份餐饮收入600万元,提供垃圾处置劳务取得垃圾处置费20万元,经批准从事代销福利彩票业务取得手续费30万元。
该公司本月缴纳教育费附加为()万元。
A、31.5B、0.9C、0.95D、0.983、关于城市维护建设税的适用税率,下列表述错误的是()。
A、货运业按代开发票纳税人管理的纳税人,在代开货物运输业发票时一律按营业税税款7%预征城市维护建设税B、由受托方代收、代扣“三税”的纳税人应按受托人缴纳“三税”所在地的规定税率就地缴纳城市维护建设税C、流动经营等无固定纳税地点的纳税人可按纳税人缴纳“三税”所在地的规定税率就地缴纳城市维护建设税D、铁道部应纳城市维护建设税的税率统一为7%4、某市一生产企业为增值税一般纳税人。
本期进口原材料一批,向海关缴纳进口环节增值税10万元;本期在国内销售甲产品缴纳增值税30万元、消费税50万元,消费税滞纳金1万元;本期出口乙产品一批,按规定退回增值税5万元。
该企业本期应缴纳城市建设维护税()万元。
A、4.55B、4C、4.25D、5.65、市区某专营进出口业务的生产企业在2012年11月,计算出口货物应退税额20万元,免抵税额为20万元;当月进口货物向海关缴纳增值税35万元、消费税25万元。
该企业当月应缴纳城市维护建设税及教育费附加()万元。
A、5.6B、1.4C、4.2D、26、位于某市甲地板厂为外商投资企业,2012年8月份进购一批木材,取得增值税发票注明不含税价格800000元,当月委托位于县城的乙工厂加工成实木地板,支付不含税加工费150 000元。
乙工厂11月份交付50%实本地板,12月份完工交付剩余部分。
已知实木地板消费税税率为5%,乙工厂11月份应代收代缴城市维护建设税及教育费附加()。
A、2000元B、4000元1.“噢,居然有土龙肉,给我一块!”2.老人们都笑了,自巨石上起身。
而那些身材健壮如虎的成年人则是一阵笑骂,数落着自己的孩子,拎着骨棒与阔剑也快步向自家中走去。
5.方茴说:“那时候我们不说爱,爱是多么遥远、多么沉重的字眼啊。
我们只说喜欢,就算喜欢也是偷偷摸摸的。
”6.方茴说:“我觉得之所以说相见不如怀念,是因为相见只能让人在现实面前无奈地哀悼伤痛,而怀念却可以把已经注定的谎言变成童话。
”7.在村头有一截巨大的雷击木,直径十几米,此时主干上唯一的柳条已经在朝霞中掩去了莹光,变得普普通通了。
8.这些孩子都很活泼与好动,即便吃饭时也都不太老实,不少人抱着陶碗从自家出来,凑到了一起。
9.石村周围草木丰茂,猛兽众多,可守着大山,村人的食物相对来说却算不上丰盛,只是一些粗麦饼、野果以及孩子们碗中少量的肉食。
C、2500元D、5000元二、多项选择题1、根据规定,下列关于城市维护建设税的纳税地点的说法中,正确的有()。
A、流动经营的单位和个人,按纳税人缴纳“三税”所在地缴纳B、代扣代缴增值税、消费税和营业税的,在委托方所在地缴纳C、纳税人销售不动产,在不动产所在地缴纳城建税D、流动经营的单位和个人,随“三税”在户籍地按适用税率缴纳E、各银行缴纳的营业税,由取得业务收入的核算单位在当地缴纳2、下列各项中,属于城市维护建设税及教育费附加计税依据的有()。
A、外商投资企业缴纳的增值税B、偷逃消费税加收的滞纳金C、出口免抵的增值税税额D、进口产品征收的消费税E、进口产品征收的增值税3、根据现行规定,下列关于教育费附加的说法中正确的有()。
A、海关对进口产品代征消费税的,不代征教育费附加B、对于减免增值税、消费税、营业税而发生退税的,可以同时退还已征收的教育费附加C、出口产品退还增值税、消费税的,同时退还已经征收的教育费附加D、对下岗失业人员从事个体经营(除建筑业、娱乐业以及广告业、桑拿、按摩、网吧、氧吧外)的,自领取税务登记证之日起,3年内免征教育费附加E、流动经营无固定纳税地点的单位和个人,不缴纳教育费附加4、企业2011年发生的下列行为中,需要缴纳城建税和教育费附加的有()。
A、事业单位出租房屋行为B、企业购买房屋行为C、油田开采天然原油并销售行为D、外商投资企业销售货物行为E、进口应税消费品的行为5、某县城一家食品加工企业,为增值税小规模纳税人,2012年8月购进货物取得普通发票的销售额合计50000元,销售货物开具普通发票销售额合计70000元,出租小货车取得收入10000元。
下列选项中表述正确的有()。
A、应纳城建税54.13元B、应纳城建税126.94元C、应纳教育费附加95.77元D、应纳教育费附加76.16元E、不需要交纳城建税和教育费附加6、关于城市维护建设税减免税优惠政策的说法,正确的有()A、某企业出口服装已退增值税后,应退还城市维护建设税1.“噢,居然有土龙肉,给我一块!”2.老人们都笑了,自巨石上起身。
而那些身材健壮如虎的成年人则是一阵笑骂,数落着自己的孩子,拎着骨棒与阔剑也快步向自家中走去。
5.方茴说:“那时候我们不说爱,爱是多么遥远、多么沉重的字眼啊。
我们只说喜欢,就算喜欢也是偷偷摸摸的。
”6.方茴说:“我觉得之所以说相见不如怀念,是因为相见只能让人在现实面前无奈地哀悼伤痛,而怀念却可以把已经注定的谎言变成童话。
”7.在村头有一截巨大的雷击木,直径十几米,此时主干上唯一的柳条已经在朝霞中掩去了莹光,变得普普通通了。
8.这些孩子都很活泼与好动,即便吃饭时也都不太老实,不少人抱着陶碗从自家出来,凑到了一起。
9.石村周围草木丰茂,猛兽众多,可守着大山,村人的食物相对来说却算不上丰盛,只是一些粗麦饼、野果以及孩子们碗中少量的肉食。
B、减免“三税”而发生退税的,可以同时退还已征收的城建税及教育费附加C、某企业享受增值税先征后返的税收优惠政策,城市维护建设税同时先征后返D、某企业进口小汽车,海关征收了增值税和消费税,应同时征收城市维护建设税E、纳税人因偷漏增值税、消费税、营业税应该补税的,也要补缴城市维护建设税答案部分一、单项选择题1、【正确答案】A【答案解析】代收代缴“三税”的单位和个人同时也是城市维护建设税的代收代缴义务人,其城建税的纳税地点在代收地。
本题目应该在加工厂缴纳城市维护建设税,按照加工厂所在地区的税率缴纳城建税,应纳城建税和教育费附加税额=1600×(5%+3%)=128(元)【该题针对“城建税和教育费附加(综合)”知识点进行考核】2、【正确答案】C【答案解析】提供垃圾处置劳务取得垃圾处置费不征收营业税。
该公司本月应缴纳营业税=(600+30)×5%=31.5(万元)本月应纳教育费附加=31.5×3%=0.95(万元)【该题针对“教育费附加的计税依据和计算”知识点进行考核】3、【正确答案】D【答案解析】对铁道部应纳城建税的税率,鉴于其计税依据为铁道部实际集中缴纳的营业税税额,难以适用地区差别税率,税率统一为5%。
【该题针对“城建税的征税范围、纳税人和税率”知识点进行考核】4、【正确答案】D【答案解析】按城建税有关规定,城建税是以纳税人实际缴纳的增值税、消费税、营业税三税为依据的,进口不征,出口不退。
滞纳税金缴纳的滞纳金不作为计征城建税的依据。
该企业本期应缴纳城市建设维护税=(30+50)×7%=5.6(万元)【该题针对“城建税的计税依据和计算”知识点进行考核】5、【正确答案】D【答案解析】当期的免抵税额是城建税的计税依据;同时城建税是进口不征,出口不退。
该企业当月应缴纳城建税及教育费附加=20×(7%+3%)=2(万元)【该题针对“城建税的计税依据和计算”知识点进行考核】1.“噢,居然有土龙肉,给我一块!”2.老人们都笑了,自巨石上起身。
而那些身材健壮如虎的成年人则是一阵笑骂,数落着自己的孩子,拎着骨棒与阔剑也快步向自家中走去。
5.方茴说:“那时候我们不说爱,爱是多么遥远、多么沉重的字眼啊。
我们只说喜欢,就算喜欢也是偷偷摸摸的。
”6.方茴说:“我觉得之所以说相见不如怀念,是因为相见只能让人在现实面前无奈地哀悼伤痛,而怀念却可以把已经注定的谎言变成童话。
”7.在村头有一截巨大的雷击木,直径十几米,此时主干上唯一的柳条已经在朝霞中掩去了莹光,变得普普通通了。
8.这些孩子都很活泼与好动,即便吃饭时也都不太老实,不少人抱着陶碗从自家出来,凑到了一起。
9.石村周围草木丰茂,猛兽众多,可守着大山,村人的食物相对来说却算不上丰盛,只是一些粗麦饼、野果以及孩子们碗中少量的肉食。
6、【正确答案】A【答案解析】应代收代缴城市维护建设税及教育费附加=(800000+150000)÷(1-5%)×5%×(5%+3%)÷2=2000(元)。
【该题针对“城建税和教育费附加(综合)”知识点进行考核】二、多项选择题1、【正确答案】ACE【答案解析】代扣代缴增值税、消费税和营业税的,在代扣代缴方所在地缴纳;流动经营等无固定纳税地点的单位和个人按纳税人缴纳“三税”所在地的规定税率就地缴纳城市维护建设税。
【该题针对“城建税的征收管理”知识点进行考核】2、【正确答案】AC【答案解析】滞纳金不是城建税的计税依据。
进口环节征收增值税、消费税,但不作为城建税的计税依据。
【该题针对“教育费附加的计税依据和计算”知识点进行考核】3、【正确答案】ABD【答案解析】出口产品退还增值税、消费税的,不退还已经征收的教育费附加;流动经营无固定纳税地点的单位和个人,需要在缴纳三税的同时,缴纳教育费附加。
【该题针对“教育费附加减免税”知识点进行考核】4、【正确答案】ACD【答案解析】企业购买房屋行为,可能会涉及印花税、契税,不会涉及“三税”,所以不缴纳城市维护建设税;2010年12月1日开始,外商投资企业和外国企业需要缴纳城建税及教育费附加;进口货物不需要缴纳城建税和教育费附加。