烟叶外观质量及烟叶物理特性
- 格式:doc
- 大小:37.50 KB
- 文档页数:5
烟叶分析报告引言烟叶作为一种重要的农产品,在全球范围内被广泛种植和消费。
烟草制品的质量和口感直接受烟叶的质量影响。
为了确保烟叶质量的稳定和提高烟草制品的质量,进行烟叶分析是非常重要的。
本报告旨在通过对烟叶样品的分析,提供关于烟叶的物理特性、化学成分和品质评估等方面的数据,以帮助烟草产业生产者和消费者更好地了解烟叶的性质和品质。
方法为了进行烟叶分析,我们采集了来自不同烟草产区的烟叶样品。
样品收集后,我们采用以下方法对烟叶样品进行分析:1. 物理特性分析物理特性分析主要包括烟叶的大小、形状、颜色和含水率等方面的测量。
我们使用显微镜对烟叶的细胞结构进行观察,并使用电子天平测量烟叶的平均含水率。
2. 化学成分分析化学成分分析是通过测量烟叶中各种化学物质的含量来评估烟叶的质量。
我们使用高效液相色谱法(HPLC)测量烟叶中尼古丁、烟碱和烟酸等化学成分的含量。
同时,我们也使用气相色谱法(GC)测量烟叶中有害物质如苯并芘和氰化物等的含量。
3. 品质评估品质评估是通过对烟叶的感官特性进行评估,如烟叶的香气、口感和燃烧性能等。
我们使用烟叶评估专家对烟叶样品进行盲测,记录评估者的感官评分来评估烟叶的品质。
结果1. 物理特性分析结果我们对收集到的烟叶样品进行了物理特性分析,结果如下:•平均烟叶大小为 X cm•烟叶形状主要为 X 形状•烟叶颜色主要为 X 颜色•平均烟叶含水率为 X %2. 化学成分分析结果通过对烟叶样品的化学成分分析,我们得到了以下结果:•平均尼古丁含量为 X mg/g•平均烟碱含量为 X mg/g•平均烟酸含量为 X mg/g•苯并芘平均含量为 X ng/g•氰化物平均含量为X μg/g3. 品质评估结果通过对烟叶样品的品质评估,我们得到了以下结果:•平均烟叶香气评分为 X 分•平均烟叶口感评分为 X 分•平均烟叶燃烧性能评分为 X 分讨论根据我们的烟叶分析结果,可以得出以下结论:首先,烟叶的物理特性表明样品收集自不同烟草产区的烟叶具有一定的差异。
烤烟国家标准品级因素设置及识别方法外观质量烟叶外观质量是指人们感官可以作出判断的外观质量因素。
目前仍是以眼观、手摸、鼻闻等方法。
主要因素有部位、颜色、成熟度、结构、油分、色度、长宽等。
优质烤烟外观评价部位:中部、上下二棚烟叶成熟度好,闻香突出颜色橘黄、金黄色。
叶片颜色基本一致,正反面色差小,色度饱满鲜亮身份适中均匀,组织疏松,油分多,弹性强,柔软度好。
叶长50-65-70 cm,宽≥25(20)cm,宽长比≥0.4-0.6,叶厚0.08-0.10-0.12-0.14mm单叶重7-10-15g,平均8-10 g判定烟叶外观质量的方法?眼看、手摸、鼻闻判定烟叶外观质量的依据?首先,了解品级因素的有哪些;其次,掌握各品级因素的概念及外观特征,并能熟练运用品质因素指反映烟叶内在质量的外观因素。
它是本身固有的(天生)特征,按等级必须达到的规定。
控制因素指影响烟叶内在质量的外观因素,不是本身固有的特征,而是因外因影响产生的。
按等级限制一定的允许度。
烤烟品级因素包括成熟度、叶片结构、身份、油分、色度、长度等6个品质因素,残伤1个控制因素品级因素--成熟度烤烟的成熟度是反映烟叶质量最重要的因素,是烟叶分级中的首要因素。
它是烟叶烤后所具有的成熟程度,它反映了两个层次的成熟程度,一个是大田中的成熟程度,一个是烘烤后的成熟程度。
判定烟叶的成熟程度,主要通过眼看、手摸、鼻闻等方式来进行。
①完熟产生于上部烟叶,颜色从橘黄到红棕色,叶片结构表现出疏松状态,一般油分较少,叶面有皱缩感,身份趋于中等。
用手摸有棘手感。
鼻闻有香甜味。
辅助的判定方法还有:叶面成熟颗粒较多,赤星病斑(蛙眼病斑)较多,叶片完整性差。
此类烟叶在国内目前水平下,产量很少,据知美国每年产量仅为总产量的0.3%~3%。
•识别方法:•烟叶状态——烟叶达到高度成熟,或者过熟。
•产生部位——上二棚及顶叶位置。
•视觉反映——有明显的成熟斑,常伴有赤星病斑,并且有焦边焦点现象。
烤烟分级因素与质量的关系烟叶的成熟度反映烟叶内在化学成分的变化程度,而叶片内在化学成分指标又是衡量烟叶质量的主要因素,因此,成熟度与烟叶质量有着密切关系。
1.成熟度与烟叶外观质量(1)成熟度与烟叶颜色。
颜色是烤烟的分组因素,在同等条件下,不同的烟叶颜色就意味着烟叶成熟度的不同。
一般情况下,随成熟度的增加(欠熟→尚熟→成熟→完熟),烟叶的颜色逐渐加深,在整个颜色档次中,橘黄叶被广泛认为是成熟最佳,组织结构、身份、油分最好,质量最优的烟叶。
成熟度越接近工艺成熟的烟叶,越容易生产出漂亮的橘黄烟叶;相反,成熟度差的烟叶,则容易出现淡黄色和青黄色,且成熟度越差的烟叶,含青度越高,色度也随含青度的增加而减弱。
(2)成熟度与烟叶身份。
就烤烟而言,烟叶的身份以中等至稍厚为最佳。
一般情况下,随成熟度的增加,烟叶的身份由厚逐渐向薄的方向发展,成熟好的橘黄烟最容易形成中等身份。
需要注意的是,这种随成熟而由厚渐薄的变化,是指同一片烟叶而言。
若用不同的烟叶相比较,认为较薄的成熟度高,较厚的成熟度低,那就错了。
(3)成熟度与叶片结构。
不熟的烟叶细胞排列紧密,茸毛稠密,气孔较小,整个组织呈紧密状态,易形成光滑烟;随着成熟度的增加,细胞逐渐纵向拉长,横向拉开,气孔开张,整个叶组织呈现出疏松多孔状态。
从而使烟叶的弹性、填充性、出丝率、工艺加香、保湿保润性、燃烧性都得到明显的改善。
(4)成熟度与烟叶油分。
从不熟到成熟,烟叶油分逐渐呈上升趋势,但从成熟→完熟→过熟,其油分呈下降趋势,过熟叶和假熟叶的油分大大减少,完熟叶的油分较少,但香气、吃味较好,内在质量较佳。
(5)成熟度与烟叶损伤。
烟叶损伤包括机械的、人为的、气候的和各种病、虫损伤,但不包括调制不当造成的废叶。
成熟度越高,意味着烟叶在田间历时越长,受外界各种因素干扰的机会就越多,其损伤呈上升趋势。
但这种损伤与其内在质量的提高相比,是微不足道的。
许多外商都把正常的病虫害(如赤星病)、老年斑看作是烟叶成熟和优质的外观特征。
烟叶不同区段质量指标差异研究进展周康刘超贾玉红刘杰刘仡雷金山李品鹤*(四川中烟工业有限责任公司长城雪茄烟厂,四川什邡618400)摘要随着成熟进程的推进,烟叶中的养分在烟株内部会发生迁移,造成烟叶不同区段物质含量存在差异。
烟叶不同区段各项质量指标的差异影响其卷烟配方的可用性,研究烟叶不同区段质量指标差异对提高卷烟质量和生产效益具有重要意义。
本文综述了烟叶不同区段外观质量、物理特性、化学成分、感官质量等指标差异的研究进展,认为通过合理的分切可以实现烟叶的最优化利用,从而提高烟叶可用性,缓解优质原料紧缺现状。
关键词烟叶区段;质量指标差异;分切中图分类号S572文献标识码A文章编号1007-5739(2023)12-0200-04DOI:10.3969/j.issn.1007-5739.2023.12.050开放科学(资源服务)标识码(OSID):Research Progress on Quality Indicators Differences in Different Sections of Tobacco Leaves ZHOU Kang LIU Chao JIA Yuhong LIU Jie LIU Yi LEI Jinshan LI Pinhe*(Great Wall Cigar Factory,China Tobacco Sichuan Industry Co.,Ltd.,Shifang Sichuan618400)Abstract As the maturity period progresses,nutrients in tobacco leaves will migrate within the tobacco plant, which can lead to differences in material content among different sections of the tobacco leaf.The differences in various quality indicators among different sections of tobacco leaf affect the usability of its cigarette formula.Studying the differences in quality indicators among different sections of tobacco leaves is of great significance for improving cigarette quality and production efficiency.This paper reviewed the research progress on the differences in appearance quality, physical characteristics,chemical composition,sensory quality and other indicators among different sections of tobacco leaves.It was believed that reasonable cutting could achieve optimal utilization of tobacco leaves,thereby improving their usability and alleviating the current shortage of high-quality raw materials.Keywords tobacco leaf section;quality indicator difference;cutting不同产地、栽培方式、品种、部位、等级的烟叶质量特征有所不同。
烟叶成熟度的判定方法1.外观判定法:外观是评判烟叶成熟度的关键指标之一、成熟烟叶通常呈金黄色或棕褐色,而不是绿色。
烟叶全面变黄,边缘变为红褐色,手感变硬、厚实,并带有自然裂纹。
此外,观察烟叶表面的毛细管密度和油脂含量等也可以作为判断成熟度的参考指标。
2.叶片厚度测定法:成熟烟叶的叶片相对较厚,厚度可以通过直接测量或使用显微镜观察来判断。
通常情况下,成熟叶片较厚,不易被捻断或拉长,而且还能保持叶肉和叶背之间的合适比例。
3.叶背颜色判定法:成熟烟叶的叶背颜色通常比叶面暗一些。
可以通过观察叶背颜色的深浅程度来判断烟叶的成熟度。
成熟的烟叶叶背通常呈暗绿色或棕褐色,而不是浅绿色。
4.叶片中化学成分测定法:通过测量叶片中的化学成分含量,可以间接地判断烟叶的成熟度。
成熟烟叶通常含有较高的糖分和低的氮含量。
可以通过分析糖含量和氮含量来判断烟叶的成熟程度。
5.干燥后重量变化法:将烟叶进行干燥后再次称重,可以通过观察烟叶的重量变化来判断成熟度。
成熟的烟叶在干燥后通常会出现较小的重量变化。
6.叶面温度测定法:利用红外线测温仪等设备来测量烟叶的叶面温度,可以作为判断烟叶成熟度的一种方法。
成熟的烟叶叶面温度通常较高。
7.化学试剂检测法:通过使用化学试剂对烟叶进行检测,可以判断烟叶的成熟度。
常用的试剂包括改性硫酸和硝酸银等,它们可以与烟叶中的一些化学成分发生反应,从而判断烟叶是否成熟。
总之,烟叶成熟度的判定需要综合考虑多个因素,并使用多种方法进行判断。
以上介绍的方法只是一些常见的判定方法,实际应用中还可以结合其他因素和指标进行综合评估,以提高判断的准确性。
同时,烟叶成熟度的判断也需要根据具体的烟草品种和栽培地区的特点来进行调整和适应。
反映烟叶质量的几个标准
烟叶质量是指烟叶在满足卷烟工业需求和符合消费者利益方面所表现出的优劣程度。
烟叶质量主要由外观质量、物理质量、化学质量、感官质量和安全性等方面构成。
1.外观质量
烟叶的外观质量是指烟叶的形状、颜色、大小、结构等感官特征,它对于烟叶的等级评定和市场价值具有重要影响。
烟叶外观质量的评价主要通过观察和触摸等方法进行,评价内容包括烟叶的颜色、光泽、质地、叶片结构等。
2.物理质量
烟叶的物理质量是指烟叶的物理特性,如密度、含水率、填充能力等。
这些特性直接影响卷烟的加工和品质。
烟叶的物理质量可以通过测量和计算等方法进行评估。
3.化学质量
烟叶的化学质量是指烟叶中各种化学成分的含量和比例,如总糖、还原糖、烟碱、氯等。
这些化学成分对卷烟的口感、香气和安全性有重要影响。
烟叶的化学质量可以通过化学分析方法进行测定。
4.感官质量
烟叶的感官质量是指吸烟者对烟叶的感受和评价,如香气、口感、烟雾性质等。
感官质量是评价烟叶品质的重要指标之一,它直接影响消费者的吸烟体验。
烟叶的感官质量可以通过专业人员进行评价和测定。
5.安全性
烟叶的安全性是指烟叶中是否存在对人体有害的物质,如焦油、亚硝胺等。
这些有害物质会对人体健康造成危害,因此烟叶的安全性是评价烟叶品质的重要指标之一。
烟叶的安全性可以通过对烟叶进行安全检测和分析来确定。
白肋烟分级标准是白肋烟生产过程中的一项重要环节,主要依据烟叶的外观特征、物理特性、化学成分和感官质量进行分级。
以下是一些常见的白肋烟分级标准:
1. 外观质量:白肋烟的叶片颜色、大小、形状、整齐度以及叶片上的瑕疵和破损情况等都是外观质量的重要指标。
根据这些指标,可以将白肋烟分为不同的等级。
2. 物理特性:白肋烟的物理特性包括叶片厚度、填充值、弹性等。
这些特性与烟支的燃烧速度、口感和吸阻有关,因此也是分级的重要依据。
3. 化学成分:白肋烟的化学成分含量也是分级的重要指标之一。
例如,烟碱、总糖、还原糖、氯等化学成分的含量都会影响白肋烟的口感和品质。
4. 感官质量:感官质量是指白肋烟在抽吸时给人的感觉,包括香气、口感、刺激性和杂气等。
感官质量的好坏直接影响消费者的吸食感受,因此也是分级的重要依据之一。
根据以上标准,可以将白肋烟分为不同的等级,如特级、一级、二级等。
不同等级的白肋烟在价格和市场认知上也存在差异。
同时,为了确保分级标准的准确性和公正性,通常会制定相应的标准和操作规程,并由专业人员进行分级和鉴定。
改进的烤烟烟叶质量综合评价方法烤烟烟叶的质量主要包括外观质量、化学成分、感官质量、物理特性、安全性等方面。
烤烟烟叶外观质量主要是依赖于烤后烟叶的颜色、成熟度、叶片结构、身份、油分、色度等指标加以评判的; 化学品质主要是各类化学物质的含量,如还原糖、总糖、总氮、氯、钾等物质的含量; 感官质量主要依赖于人们对卷烟的评吸而得出的结论,具有主观偏好性,主要包括光泽、香气、协调性、杂气、刺激性、余味等指标。
烟叶质量的综合评价,就是综合考虑烟叶的各个质量因素,对烟叶的质量进行评判。
因此,烤烟质量评价体系牵涉很多指标,具有复杂性、可变性、模糊性。
其中,如何确定各个质量因素的权重比例,是一个核心的问题。
目前,烤烟质量综合评价常利用多元统计学与主观、客观赋权法相结合的方法进行,利用较多的方法为决策分析法,主要包括主成分分析法、灰色关联度分析法、雷达图评价法,以及各类主观赋权法和客观赋权法。
笔者将对决策分析法在烤烟质量综合中的应用进行综述,以期为烤烟质量综合评价方法研究提供借鉴。
1 各类决策分析法在烤烟质量综合评价中的应用1.1 主成分分析法主成分分析主要是从多个指标中选出有代表性的指标,计算出各指标的综合值,以达到方案决策的目的,其特点在于能消除各指标之间的相关性。
叶协锋等基于主成分分析评价模型,对河南省平顶山市42 个烟叶样品的8 个外观质量指标和8 个化学成分指标进行综合评价,并对比Fisher 判别函数和聚类分析的结果,两者有较好的一致性。
吕中显等对39 个烤烟样本的10 项化学指标进行主成分分析,得到各样品的综合分值,在此基础之上对综合分值进行系统聚类,该结果与指数和法相比,评价结果较吻合。
因此,主成分分析法在烤烟质量综合评价中可行。
张延军等利用主成分分析和逐步回归分析的方法建立了感官质量指标与外观质量指标的关系模型,结果表明,颜色、成熟度和油分是决定烤烟感官质量的主要因素,其次是叶片结构和身份等因素。
1.2 灰色关联度分析法灰色关联度分析方法由邓聚龙教授提出,随着灰色系统研究的深入,现已应用于很多领域。
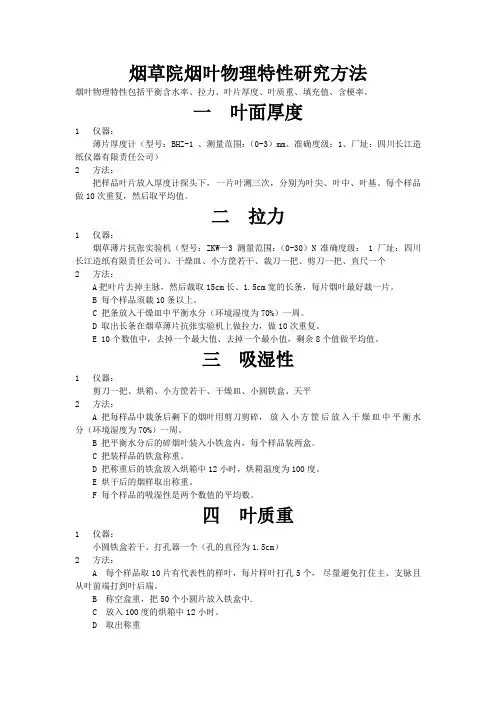
烟草院烟叶物理特性研究方法烟叶物理特性包括平衡含水率、拉力、叶片厚度、叶质重、填充值、含梗率。
一叶面厚度1仪器:薄片厚度计(型号:BHZ-1 、测量范围:(0-3)mm、准确度级:1、厂址:四川长江造纸仪器有限责任公司)2方法:把样品叶片放入厚度计探头下,一片叶测三次,分别为叶尖、叶中、叶基。
每个样品做10次重复,然后取平均值。
二拉力1仪器:烟草薄片抗张实验机(型号:ZKW—3 测量范围:(0-30)N 准确度级: 1 厂址:四川长江造纸有限责任公司)、干燥皿、小方筐若干、裁刀一把、剪刀一把、直尺一个2方法:A把叶片去掉主脉,然后裁取15cm长、1.5cm宽的长条,每片烟叶最好裁一片。
B 每个样品须裁10条以上。
C 把条放入干燥皿中平衡水分(环境湿度为70%)一周。
D 取出长条在烟草薄片抗张实验机上做拉力,做10次重复。
E 10个数值中,去掉一个最大值、去掉一个最小值,剩余8个值做平均值。
三吸湿性1仪器:剪刀一把、烘箱、小方筐若干、干燥皿、小圆铁盒、天平2方法:A 把每样品中裁条后剩下的烟叶用剪刀剪碎,放入小方筐后放入干燥皿中平衡水分(环境湿度为70%)一周。
B 把平衡水分后的碎烟叶装入小铁盒内,每个样品装两盒。
C 把装样品的铁盒称重。
D 把称重后的铁盒放入烘箱中12小时,烘箱温度为100度。
E 烘干后的烟样取出称重。
F 每个样品的吸湿性是两个数值的平均数。
四叶质重1仪器:小圆铁盒若干、打孔器一个(孔的直径为1.5cm)2方法:A 每个样品取10片有代表性的样叶,每片样叶打孔5个,尽量避免打住主、支脉且从叶前端打到叶后端。
B 称空盒重,把50个小圆片放入铁盒中.C 放入100度的烘箱中12小时。
D 取出称重五填充值1.仪器:填充值仪(烟草院自产)、天平2.方法:1 把切丝后的烟样放入恒温(28度)恒湿(60%)室中平衡24小时。
2 称10克烟样放入填充值仪圆桶里。
3 做3次重复,取平均值。
注意事项:1.烟叶的填充性:按切成烟丝的填充性测定。
机器视觉的烟叶物理特性表征方法烟叶是一种重要的经济作物,其物理特性对于研发和生产高质量烟草产品至关重要。
机器视觉作为一种先进的技术手段,可以有效地对烟叶的物理特性进行表征和分析。
本文将介绍几种常见的机器视觉方法,用于烟叶的物理特性表征。
一、颜色特征提取颜色是烟叶物理特性中的重要指标之一,可以反映烟叶的成熟度、品质等信息。
通过机器视觉技术,可以将颜色特征进行定量化的提取和表征。
常用的颜色特征提取方法包括颜色直方图、颜色空间转换等。
通过这些方法,可以获取到烟叶的颜色特征分布情况,进而对烟叶的品质进行评估和分级。
二、纹理特征分析烟叶表面的纹理特征也是烟叶物理特性的重要指标之一。
机器视觉技术可以通过图像处理方法,提取并分析烟叶表面的纹理特征。
常用的纹理特征分析方法包括灰度共生矩阵、小波变换等。
通过这些方法,可以获取到烟叶表面的纹理特性,进而对烟叶的质量和口感等进行评估。
三、形态特征提取除颜色和纹理外,烟叶的形态特征也是其物理特性的重要组成部分。
机器视觉技术可以通过图像分析算法,提取并表征烟叶的形态特征。
常用的形态特征提取方法包括轮廓提取、面积测量等。
通过这些方法,可以获取到烟叶的形态特性,如长度、宽度、曲率等,进而对烟叶的外形和大小进行评估。
四、组分分析烟叶的物理特性中还包括烟叶中的化学成分和营养成分等。
机器视觉技术可以通过光谱分析等方法,对烟叶中的组分进行定量化的检测和分析。
通过这些方法,可以获取到烟叶中各种组分的含量和分布情况,进而对烟叶的品质和营养价值进行评估。
总结起来,机器视觉技术在烟叶物理特性的表征中发挥着重要的作用。
通过对烟叶的颜色特征、纹理特征、形态特征以及组分分析等进行综合分析,可以全面地了解烟叶的质量、品质和营养价值等信息。
这些方法为烟草行业的研发和生产提供了科学的依据和技术支持,也为改进烟草产品的品质和市场竞争力提供了新的思路和方法。
烤烟等级划分依据集团公司文件内部编码:(TTT-UUTT-MMYB-URTTY-ITTLTY-目前,烟叶收购在即,如何准确划分烟叶等级,以确保烟叶收购质量。
工作在烟站一线的烟叶技术员们,应当未雨绸缪,结合以往的工作经验,及时掌握新的验级知识,进一步做好今年的烟叶收购工作。
一、烤烟等级标准(共分42级如表所示)二、烟叶外观质量烟叶外观质量,是指人们以感官可以作出判断的外在质量因素。
目前以眼观、手摸、鼻闻等方法,对烟叶外观质量进行感官判断。
判定烟叶外在质量的主要因素有:部位、颜色、成熟度、组织结构、身份、色度、宽度、长度、残伤与破损等。
烟叶部位:不同部位的烟叶质量有明显的差异。
分清部位就把不同性质、不同质量档次的烟叶大体上划分开。
就烤烟五个部位来讲,国内一般认为,上二棚、腰叶质量好,其次为下二棚、顶叶,脚叶最差。
白肋烟以中部叶质量为好。
香料烟以顶部叶质量为好。
烟叶颜色、色度:烟叶颜色是指烟叶调制后烟叶的相关色彩、色泽的状态。
烤烟以桔黄、桔红色烟叶质量最佳;白肋烟烟叶以近红黄、红黄质量为好;香料烟则以桔黄、金黄、深黄为好。
色度系,指烟叶表面颜色的饱和程度、均匀程度和光泽强度。
烤烟色度分为:浓、强、中、弱、淡五个档次。
烟叶成熟度:烟叶成熟度是指烟叶调制后成熟的程度。
是烟叶分级的核心因素。
成熟度好的烤烟烟叶外观:颜色桔黄、桔红,色度浓、组织结构疏松,有明显的成熟斑,燃烧性强,这种烟叶质量好、吸食香气足、吃味醇和。
抽吸时香味芬芳、浓度高,无青、杂怪味。
成熟度差的烟叶,颜色浅淡,且易褪色,有的带青甚至青黄色,组织结构密至紧密,还有的叶面光滑,此种烟叶质量差,吸味不好,有杂气。
成熟度分完熟、成熟、尚熟、假熟五个档次。
烟叶叶片结构:叶片结构是指烟叶发育程度和细胞排列的疏密程度,与部位、成熟度都有密切关系。
部位下松上密,成熟度好的疏松,成熟度差的紧密。
烤烟分疏松、上疏松、稍密、紧密四个档次,以疏松质量为好。
白肋烟分松、疏松、稍疏松、稍密、密五个档次,以稍疏松、疏松质量为好。
烟叶醇化过程中外观质量变化探究摘要:烟叶醇化是烟叶原料投产前的一道重要环节,其目的是为了提高烟草制品的质量。
经过适当的醇化后,烟叶的外观质量将有所提升,烟叶颜色将分布的更为均匀,烟叶吸湿性将有所下降,烟叶本身自带的青杂气将逐步消失,进而能够满足生产制造要求。
但随着烟叶醇化时间变长,会出现过度醇化现象,导致烟叶外观质量变差,影响烟叶分级和使用。
关键词:烟叶;物理特性;质量评价引言烟叶是卷烟生产的最主要原料,随着中式卷烟的快速发展和烟草行业卷烟结构的不断提升,对烟叶原料的品质提出了更高的要求。
烟叶在库养护是提升烟叶品质的重要环节,新烟复烤后其本身的特性难以满足卷烟制造要求,存在烟气粗糙、刺激性大、香气不浓、色泽不均匀等缺陷,而通过在库养护的方式可以不断改善烟叶的品质,进而满足生产制造要求。
1烟叶外观质量由于烟叶内部含有糖类、蛋白质、有机酸、烟碱等多种化学元素,使得其在储存过程中会因为微生物发生化学反应,导致烟叶外观质量发生变化。
烟叶外观质量评价指标包括烟叶颜色、烟叶油分、烟叶色度、烟叶闻香、烟叶压油等方面。
1.1烟叶颜色不同产地、不同部位、不同年份和不同等级的烟叶其呈现的颜色是不同的,烟叶颜色按照深浅可以划分五个层级,分别是金黄、橘黄、红棕、棕褐、黑褐。
1.2烟叶油分烟叶经过库内储存后,其组织内部含有的液体物质会呈现出外观特性,在烟叶外观上反映为油润、丰满、枯燥的程度,对于烟叶的弹性、韧性产生影响。
根据烟叶储存的油分情况,可以分为多、有、稍有、少等四个层级。
1.3烟叶色度烟叶色度指的是烟叶表面烟叶色均匀度、明亮度、饱和度等,是烟叶外观色素的综合表现,均匀度指的是烟叶颜色分布情况,明亮度指的是烟叶的鲜亮程度,一般划分为浓、强、中、弱和淡等五个层级。
1.4烟叶闻香烟叶会散发出气味影响人的嗅觉反应,一般而言烟叶闻香分为生青、本香、醇香、微酸、酸刺五个层级。
1.5烟叶压油烟叶在库养护过程中,由于外界环境的影响,会出现烟叶组织内部的液体或半液体溢出的现象,使得烟叶外观呈现油浸痕迹或者油斑的情况。
目前,烟叶收购在即,如何准确划分烟叶等级,以确保烟叶收购质量;工作在烟站一线的烟叶技术员们,应当未雨绸缪,结合以往的工作经验,及时掌握新的验级知识,进一步做好今年的烟叶收购工作;一、烤烟等级标准共分42级如表所示二、烟叶外观质量烟叶外观质量,是指人们以感官可以作出判断的外在质量因素;目前以眼观、手摸、鼻闻等方法,对烟叶外观质量进行感官判断;判定烟叶外在质量的主要因素有:部位、颜色、成熟度、组织结构、身份、色度、宽度、长度、残伤与破损等;烟叶部位:不同部位的烟叶质量有明显的差异;分清部位就把不同性质、不同质量档次的烟叶大体上划分开;就烤烟五个部位来讲,国内一般认为,上二棚、腰叶质量好,其次为下二棚、顶叶,脚叶最差;白肋烟以中部叶质量为好;香料烟以顶部叶质量为好;烟叶颜色、色度:烟叶颜色是指烟叶调制后烟叶的相关色彩、色泽的状态;烤烟以桔黄、桔红色烟叶质量最佳;白肋烟烟叶以近红黄、红黄质量为好;香料烟则以桔黄、金黄、深黄为好;色度系,指烟叶表面颜色的饱和程度、均匀程度和光泽强度;烤烟色度分为:浓、强、中、弱、淡五个档次;烟叶成熟度:烟叶成熟度是指烟叶调制后成熟的程度;是烟叶分级的核心因素;成熟度好的烤烟烟叶外观:颜色桔黄、桔红,色度浓、组织结构疏松,有明显的成熟斑,燃烧性强,这种烟叶质量好、吸食香气足、吃味醇和;抽吸时香味芬芳、浓度高,无青、杂怪味;成熟度差的烟叶,颜色浅淡,且易褪色,有的带青甚至青黄色,组织结构密至紧密,还有的叶面光滑,此种烟叶质量差,吸味不好,有杂气;成熟度分完熟、成熟、尚熟、假熟五个档次;烟叶叶片结构:叶片结构是指烟叶发育程度和细胞排列的疏密程度,与部位、成熟度都有密切关系;部位下松上密,成熟度好的疏松,成熟度差的紧密;烤烟分疏松、上疏松、稍密、紧密四个档次,以疏松质量为好;白肋烟分松、疏松、稍疏松、稍密、密五个档次,以稍疏松、疏松质量为好;香料烟分细致、稍细致、较疏松、疏松四个档次,以细致为好;烟叶身份:烟叶身份是指烟叶的厚度、细胞密度和单位面积重量;一般来讲,过薄过厚的烟叶质量低,厚度适中、油分多、弹性强的烟叶质量高,过厚的烟叶往往劲头大、杂气重、刺激强;过薄的烟叶虽然填充性强,但吸食淡而无味;烤烟分适中、稍厚、稍薄、厚、薄五个档次;烟叶长宽度:烟叶长宽度也是判断质量的一个因素,一般叶片大的烟叶生长期间营养丰富,发育完全,可达到充分成熟,组织结构疏松,质量高;叶片小说明烟叶生长营养不良,发育不好,不可能充分成熟,质量不高;目前,我国烟叶分级标准中只对烟叶长度作了规定;烟叶油分:油分是指烟叶组织细胞内含有一种柔软半液体或液体物质;油分多少反映在烟叶外观有油润或枯燥的感觉,多油分的烟叶,香气质好,香气量多,刺激性小,杂气少;烤烟烟叶油分分为多、有、稍有、少四个档次;烟叶残伤与破损:烟叶残伤是指烟叶组织受到破坏,失去成丝的强度和韧性; 烟叶破损是指烟叶因受机械损伤而失去原有的完整性;烟叶残伤与破损是田间生产期间的病、虫害或烘烤、分级加工中造成的;对成丝率有影响,所以残伤与破损,都规定了一定的控制限度;三、烟叶内在质量烟叶的内在质量烟质是指烟支或烟丝通过燃烧所产生的烟气的特征特性;衡量烟质的因素很多,主要有香气、杂气、刺激性、吃味浓度、余味等;烟叶香气:香气是给人以愉快和舒适的气香物质在鼻腔的生理反应;包括香气类型、香气质、香气量三个方面;烟叶的香气是卷烟香气的基础,烟叶的香气直接影响到卷烟制品的风格和香气;香气类型:根据烟叶在卷烟配方中的作用进行分类,一般分为香味型和中性型;香味型烟叶在卷烟配方中提供基础的香气和吃味,作为主料烟使用;中性型烟叶在配方中起填充作用,该类型烟叶一般烟味较平淡,燃烧性与填充性较好;形成香气类型的因素极为复杂,它是气候、土壤、品种、农业生产措施等共同作用的结果;香气质:香气质是指香气质量的好坏;质量好的香气,芬香宜人,令人乐于感受;根据人们感官上的差异,把香气质分为好、较好、尚好、较差、差;香气量:香气的多少即为香气量;好的香气,量越多越好,香气量少而微弱者则使不利的成分增加;根据感官感觉,香气量的多少可分为充足、尚足、有、较少、少;以香气充足为好;杂气:烟支燃烧时产生的烟叶香气以外的不良气息就是杂气,杂气是不利的因素,越少越好;青杂气:又称生青气或青草气,青黄烟叶和带青色的烟叶具有这种杂气;地方性杂气:某些地区烟叶所带有的特殊的气息;木质气:多存在下部叶和叶梗,因纤维素含量较多,燃烧后产生一种似木头燃烧的气息;枯焦黑糟气:病斑烟叶燃烧吸时所带来的类似食品烧焦的气息;土腥气或土怪味:由于某种生态环境的关系而具有的一种令人不愉快的气息;松脂气:类似松脂的气息;劲头:劲头是指烟气通过喉部时对喉部的冲击强度,是烟气生理强度的重要指标,它反映的是烟气的风格;取决于烟气烟碱量及形态、氮化合物含量及形态和烟气PH值;劲头与烟草类型、品种、地区、栽培措施有关;就同株烟而言,上部叶的劲头较大;劲头按大小分下列档次:小、较小、适中、较大、大;劲头以适中为宜;刺激性:刺激性是指烟气对感官上所造成的,轻微的和明显的不适感受;如对鼻腔、口腔、喉部的冲刺,毛棘火燎等;刺激性主要与挥发碱类及含N化合物含量有关;如含N化合物在燃烧时呈碱性反应,刺激性就比较大,刺激性过大会引起咳嗽、鼻腔辛辣难忍;此外,木质素、纤维素在燃吸时也会引起刺激性的咳嗽;刺激性属不利因素,应该是愈小愈好;鉴别档次有小、较小、中等、较大、大;吃味浓度:吸烟感觉到的烟气的浓淡程度就是吃味浓度,它与烟叶内各成分之间的协调、平衡程度有关;一般说来它是有利因素,以中等至略大为宜;太小会觉得少香无味,太浓会掩蔽其它有利因素的发挥;鉴别档次分为小、较小、中等、较大、大;余味:余味是指烟气从口腔、鼻腔呼出后,遗留下来的味觉感受;余味的好环直接影响到吸烟者精神状况的好坏;有纯净舒适、不舒适、稍滞舌、以及甜、苦、酸、辣、涩等区别;余味纯净舒适略带甜味者为好,不舒服及涩者差;四、烟叶物理特征烟叶的物理特征是指影响烟叶质量以及工艺加工的一些物理方面的特性;主要有燃烧性、吸湿性、填充性、弹性、含梗率、以及机械强度、单位面积重量、出丝率等;燃烧性:燃烧性是烟叶的重要物理特性之一;它包括阴燃性、燃烧速度、燃烧均匀性、燃烧完全性、烟灰灰色及凝聚性;阴燃性或称阴燃值:是指无明火燃烧的烟叶,继续阴燃持火的能力;燃烧速度可分快、中等、慢;燃烧快者一般称为燃烧性强,慢者成为燃烧性弱;一般以中等燃烧速度较为理想,既不太快又不太慢有利于燃吸;燃烧不完全,它的香气、吸味亦较差,并有不良气味,焦油量及有害物质产生亦多;灰色系指烟叶燃烧后剩余烟灰的颜色;灰色一般有白、灰白、灰黑花灰、黑;白色者为最好,灰白次之,黑色最差,而且要求烟灰粘聚在一起,不过早散落或飞散为佳;灰色反映烟叶燃烧的完全性;吸湿性:烟叶具有从大气中吸收水分或向大气中散发水分的特性,谓之吸湿性;一般同一地区的烤烟,质量愈好者吸湿性愈强,反之则吸湿性愈弱;中部叶吸湿性大于上部叶,上部叶大于下部叶;吸湿性与烟叶的含糖量关系密切,含糖量高者吸湿性强,反之则弱;吸湿性的强弱对贮存保管和工艺加工关系很大;在烟叶整个加工过程中,须严格控制温湿度;填充性:填充性又称填充能力,系指单位重量的烟丝在标准压力下经过一定时间所占有的体积;一般情况下,质量好的烟叶填充能力较小,质量差的烟叶填充能力较大,另外,薄叶比厚叶填充性能好,部位不同,填充能力也有明显差异,一般下部叶比上部叶大些;填充能力的大小影响卷烟单箱耗丝量,还影响卷烟的燃吸品质、卷制质量、焦油量等;弹性:烟叶在一定的条件下具有的能够拉伸并复原的程度称弹性;弹性的强弱与烟叶质量有关,质量愈好,愈富有弹性;质量愈差,弹性愈差;油分与弹性有相关性,油分愈多,弹性愈强,反之则愈差;含梗率:含梗率系指烟叶里烟梗占有的比例,以百分比表示,含梗率与烟梗粗细、叶片厚薄有关;部位不同含梗率差异很大,下部最高,中部次之、上部次次之;烤烟含梗率一般约为25%左右;含梗率高低影响着烟叶的使用价值,反映烟叶可用性大小;烟叶的机械强度:烟叶的机械强度,主要通过其抗张强度、延伸率和抗破碎性来度量;烟叶的抗张强度:是指烟叶所能承受的最大张力;烟叶的延伸率:是指烟叶由于拉力作用,在断裂瞬间,拉伸方向的烟叶伸长量与其原长的能力;烟叶的抗破碎性:是指烟叶在受到冲击、摩擦、挤压等外力作用时而不会发生破碎的能力;五、烟叶的化学成分烟叶的主要化学成分与烟叶质量有密切的关系;目前,烟叶中被鉴定出来的物质有2549种,烟气中的物质有3875种;烟叶的化学成分可以分为两大类:一类为有机化合物,一类为无机化合物;糖、淀粉、糊精、纤维、色素、有机酸、蛋白质、烟碱、氨基酸等属有机化合物;氯、钾、磷钙、镁、硫的无机盐类属无机化合物;六、烟叶安全性烟叶安全性主要表现在烟叶的农药残毒、霉菌污染、焦油、烟碱和烟气一氧化碳量等方面;以上几个关键指标,还望广大烟叶技术员们熟记在心;同时,结合往年烟叶收购实践,恰如其分地正确划分烟叶等级,严格把好烟叶收购质量关,为提高企业经济效益做贡献;。
烟草化学成分分析讲义任课教师:保志娟第一章:绪论第一节烟草质量与烟草化学成分一、烟草质量(综合概念)烟草质量是一个综合概念,主要包括:外观质量、内在质量、物理特性、化学成分、安全性。
1、外观质量是指人体感官直接感触和识别的烟叶外观特性,即人体感官可以作出判定的烟叶外观质量因素,是以眼观、手摸、鼻闻等经验性感觉判定,是烟叶分级的主要依据。
2、内在质量是指烟叶燃烧时,吸烟者对香气、吃味的综合感受,包括香气、吃味、劲头、杂气、刺激性、余味等。
评吸是鉴定内在质量的重要手段。
3、物理特性是指烟叶的外部形态和物理性能,包括烟叶的填充性、抗碎性、吸湿性、燃烧性、弹性等。
4、化学成分包括烟叶化学成分和烟气化学成分。
烟草品种特征由烟草的化学成分决定,任何影响烟草化学成分的因素(包括烟草品种、种植、加工等)都会改变烟草的品种特征。
因此对烟草化学成分的研究对于指导烟草的工农业生产具有重要意义。
5、安全性是指化学农药残毒和卷烟烟气中的有害物质状况等。
(焦油、烟碱、亚硝酸盐、亚硝胺、CO、NO、NH2、HCN 等)小结:优质烟叶和烟制品:具有完美的外观特征、优良的内在品质(即香气和吃味)、完善的物理特性、协调的化学成分、无毒无害相对安全。
烟叶和烟制品的质量概念具有地域性、时间性和适应性。
二、烟叶化学成分与烟草质量的关系烟草化学成分的结构、性质和含量,是烟草化学研究的基础。
烟草内在化学成分是烟叶品质的“ 内在” 标准,烟叶外观特征是内在化学成分的具体体现。
(一)烟叶化学成分与外观质量的关系 1. 颜色与光泽烟叶的颜色是鉴别烟叶外观品质的重要因素之一。
一般情况下,烟叶中总氮量、烟碱含量和石油醚提取物含量较高时,烟叶的颜色较深。
同时,一些化学成分的变化也直接影响烟叶颜色与光泽。
(1)烟叶生长过程产生的色素。
如质体色素中的叶绿素、胡萝卜素和叶黄素,这些色素在烟叶调制过程中绝大部分被分解。
新鲜烟叶中色素的组成及总量随着烟草的品种类型和生长阶段的不同而变化。
烟叶外观质量及烟叶物理特性烟叶质量,指烟叶的外观质量、物理特性、化学成分及吸食质量,同时也包括烟叶生产质量、收购质量、工商交接质量,集中体现在烟叶对卷烟工业可用性方面。
烟叶外观质量,指人们感官可以作出判断的质量因素,用感观和经验来判定烟叶的等级质量,判定的方法通常是眼观、手摸、耳听、鼻闻。
判定烟叶质量的主要因素有部位、颜色、成熟度、组织结构、身份、油份、色度、宽度、长度、残伤和破损。
烟叶的外观质量是内在质量的外部反映,是烟叶收购过程中分级的主要依据。
一般认为优质烟叶的外观特征是:成熟度好,组织疏松,厚薄适中,颜色金黄、桔黄,油分足,光泽强,长度50~60cm,弹性好。
国标GB2635-92烤烟,对不同部位烟叶外观质量要求见表1。
(1)部位
烟叶不同的部位,有着不同的外观特征和内在品质。
部位可分为下部叶(X)、中部叶(C)、上部叶(B)。
下部烟叶(X):包括脚叶(P)、下二棚叶(X);中部烟叶(C)包括上腰叶、正腰叶、下腰叶;上部烟叶(B):包括上二棚叶(B)、顶叶(T)。
不同部位的烟叶有其不同的外观特征。
烟叶外观特征,因品种、土壤、气候条件和栽培措施的不同,会发生一些变化。
通常以脉相和叶形作为划分部位的主要依据。
表1 不同部位烟叶的外观特征
(2) 颜色
烟叶颜色,是指烟叶烘烤后的相关色彩、色泽饱和度和色值的状
态。
柠檬黄是“100%的黄色”;桔黄是“70%的黄色+30%的红色”;红棕是“30%的黄色+70%的红色”。
烟叶分级中基本色,包括柠檬黄、桔黄、红棕;非基本色,包括青黄、微带青、杂色。
(3) 成熟度
成熟度,是分级中衡量烟叶品质的中心因素,也是影响卷烟质量的基础,是烤烟分级首要因素。
世界各产烟国家的烟叶分级标准中,都把成熟度列为第一重要的分级因素。
烟叶成熟度好,其外观特征的表现是:颜色桔黄、桔红、金黄,色度浓,组织结构疏松,有明显的成熟斑,燃烧性好,香气量足,吃味醇和;烟叶成熟度差,其外观特征的表现是:颜色浅淡,易退色,叶面光滑,组织结构密至紧密,有的烟叶微带青甚至青黄色。
成熟度可分为五档:完熟、成熟、尚熟、欠熟、假熟。
(4) 叶片结构
叶片结构,指烟叶细胞排列的疏密程度,划分为四档:疏松、尚疏松、稍密、紧密。
(5) 烟叶油分
烟叶油分,指烟叶组织细胞内含有的一种柔软液体或半液体物质,在烟叶外观上反映为油润、丰满、枯燥的程度,是烟叶在一定含水量条件下,人们眼看、手摸有油润或枯燥的不同感觉。
油分可分为四档:多、有、稍有、少。
(6) 烟叶身份
烟叶身份,指烟叶的厚薄程度,包括烟叶的细胞密度和单位叶面积的
重量状态。
可分五个档次:中等、稍厚、稍薄、厚、薄。
(7) 叶片长度和宽度
长度,是指烟叶主脉基部至叶尖的直线量度。
分级标准中,将叶片长度划分为大于或等于45cm、40cm、35cm、30cm、25cm五个档次,以5cm为递进梯度,根据不同等级的要求,规定某个等级不低于某个长度。
四十二级标准中,规定长度下限为25cm,宽度未作要求,是标准的一项缺陷。
发育好的烟叶,长宽比大多在1﹕0.4~0.5之间。
美国的分级标准中,将宽度作为一项分级因素。
(8) 残伤与破损
残伤,指烟叶组织受到破坏,失去成丝的强度和坚实性,基本无使用价值。
比如,过熟烟叶产生的病斑、焦尖、焦边等,以百分数(%)表示。
破损,指烟叶受到机械损伤而失去原有的完整性,每片烟叶的破损面积,不超过50%,以百分数表示。
残伤与破损是自燃灾害、病斑或者采、烤、加工过程中造成的,对烟叶质量有影响,需对其进行控制。
烟叶的物理特性是与卷烟加工有关的因素,主要有燃烧性、吸湿性、弹性、填充性、单位面积重量、含梗率。
(1)燃烧性
燃烧性是烟叶的重要物理特性之一,包括阴燃性、燃烧速度、燃烧均匀性、燃烧完全性、灰色及凝聚性。
判断烟叶燃烧性的强弱和完全程度有两个方面,一是阴燃性,指无明火燃烧的烟叶继续燃烧持火
的能力。
烟叶阴燃时间在2s以下者,属于熄火烟叶。
下部烟叶燃烧快,
上部烟叶燃烧慢,中部烟叶居中。
二是灰色。
白色最好,灰白色次之。
(2)吸湿性
烟叶含有纤维素、糖类、蛋白质、果胶质、有机酸、盐类等亲水性化学成分,还具有多孔性,便形成了烟叶的吸湿和散湿的特性。
同一生态环境条件下的烟叶,质量好,吸湿性强。
中部烟叶吸湿性大于上部烟叶,上部烟叶大于下部烟叶。
含糖高的烟叶吸湿性强,云南、福建烟叶吸湿性强,河南烟叶吸湿性较弱。
(3)填充性
填充性指单位重量的烟丝在标准压力下所占有的体积,cm3/g表示。
质量好的烟叶填充能力较小,质量差的烟叶填充能力较强。
下部烟叶填充能力最强,上部烟叶次之,中部烟叶最差。
(4)单位面积重量
指已平衡水分的烟叶单位面积重量。
用g/m2表示。
(5)含梗率
含梗率指烟叶里烟梗占有的比例。
烤烟含梗率一般约为25%左右。
下部烟叶含梗率最高,中部烟叶次之,上部烟叶较低。