绝缘工具预防性试验
- 格式:xlsx
- 大小:11.82 KB
- 文档页数:1
电力安全工器具预防性试验规程电力安全工器具是用于预防和防止电击事故的一类工具。
为了确保电力安全工器具的质量和可靠性,需要进行预防性试验。
下面是电力安全工器具预防性试验规程,包括试验内容、试验方法和试验要求。
一、试验内容电力安全工器具预防性试验包括以下内容:1. 防护性能试验:包括绝缘性能、防电击性能、防静电性能等试验;2. 可靠性试验:包括使用寿命试验、机械强度试验、耐热性试验等试验;3. 安全性能试验:包括电击保护试验、漏电保护试验、过电压保护试验等试验;4. 标志和标记试验:包括产品标志、说明书标志、标识标记等试验。
二、试验方法1. 防护性能试验方法:(1)绝缘性能试验:根据产品的具体情况,选择适当的绝缘试验方法,如击穿电压试验、绝缘电阻试验等。
(2)防电击性能试验:通过对产品导电部分进行试验,评估其防护电击的能力。
(3)防静电性能试验:通过对产品的导电靴和接地体进行试验,评估其防静电效果。
2. 可靠性试验方法:(1)使用寿命试验:模拟产品在使用过程中的环境和实际负载情况,检测其性能和使用寿命。
(2)机械强度试验:对产品的外壳和内部结构进行试验,评估其机械强度和耐用性。
(3)耐热性试验:将产品放入高温环境中,检测其在高温条件下的性能和安全性能。
3. 安全性能试验方法:(1)电击保护试验:将产品与电源连接,通过对产品上的电流和电压进行测量,评估其对电击的保护能力。
(2)漏电保护试验:通过对产品的漏电保护器进行试验,评估其对漏电的保护能力。
(3)过电压保护试验:通过对产品的过电压保护装置进行试验,评估其对过电压的保护能力。
4. 标志和标记试验方法:对产品的标志、说明书标志和标识标记进行检查和评估,确保其符合相关规定和标准。
三、试验要求1. 电力安全工器具在生产前必须进行预防性试验,确保其质量和可靠性。
2. 试验要按照规定的试验方法进行,试验设备和仪器要求符合相关标准。
3. 试验结果必须满足相关规定和标准,否则产品不合格。
带电⽤绝缘遮蔽⼯器具预防性试验有效性探讨2019-10-15【摘要】随着对供电可靠性要求的提⾼,10kV带电作业在电⼒系统的使⽤就愈来愈普遍,⽽作为带电作业⽤的防护⽤具检测是保证作业安全的⼀项重要措施,其安全性⽇益受到作业⼈员的重视。
由于遮蔽⽤具规则不⼀,为此本⽂就绝缘遮蔽⽤具绝缘检测有效性进⾏论述,并针对绝缘试验中的技术关键问题即电极的形状、电极的材质、电极边缘距离的确定等问题进⾏了解决。
本⽂认为⽂中提供的遮蔽罩绝缘检测时,试验电极的改进较为科学和简便,适合在我国电⼒系统中推⼴。
【关键词】预防性试验;电极引⾔⽬前国内10kV配电带电作业所采⽤的作业⽅式主要采⽤杆上绝缘⼯具间接作业法、绝缘平台间、直接作业法、绝缘⽃臂车直接作业法,因此为保证作业⼈员的安全,⽆论是间接还是直接作业,使⽤中的防护⽤具检测是否有效合格,其优劣直接关系到作业⼈员的安全。
在国内已有相应的⾏业标准《带电作业⼯具、装置和设备预防性试验规程》。
对绝缘防护⽤具检测⽅法、标准进⾏了明确规定。
但由于遮蔽防护⽤具形状不⼀,在预防性试验检测中,试验电极形状及材质没有进⾏明确阐述,给试验⼈员在检测时绝缘⼯器具是否检测有效带来质疑性。
为此通过对绝缘遮蔽防护⽤具检测试验时,电极的形状改进及电极的材质、电极边缘距离确定,使绝缘防护⽤具检测时简单、⽅便、有效。
1、绝缘遮蔽罩的形状1.1根据遮蔽罩不同⽤途,可分以下⼏种类型:a).导线遮蔽罩;b).绝缘⼦遮蔽罩c).耐张装置遮蔽罩e).线夹遮蔽罩d).横担遮蔽罩f).跌落式开关遮蔽罩g).棒式绝缘⼦遮蔽罩h).横担遮蔽罩1.2遮蔽⼯具绝缘试验时,试验电极选定:由于遮蔽⼯具形状不⼀,在绝缘检测时加压电极及试验电压不能有效加在有效绝缘层⾯上,造成绝缘防护⽤具检测是否有效产⽣质疑。
1.2.1通常采⽤锡箔纸粘贴做为试验电极,试验⼈员在粘贴过程中操作复杂浪费时间且粘贴⾯可能存在⽓隙,沿边缘锡箔纸尖端易发⽣沿⾯闪络,不能有效保证检测的有效性。
用外界电源作设备的绝缘预防性试验范本1. 引言绝缘预防性试验是电力设备和电路安全的重要环节。
通过使用外界电源进行绝缘试验,我们可以检测设备的绝缘性能,并采取相应的措施来减少绝缘故障的发生。
本文将详细介绍如何使用外界电源进行绝缘预防性试验。
2. 设备准备在进行绝缘预防性试验之前,首先需要准备好以下设备:- 绝缘测试仪:用于测量试验物体的绝缘电阻。
- 电源:使用外界电源供电进行试验。
- 试验物体:需要进行绝缘试验的设备或电路。
3. 连接电源接下来,将电源与待测试设备或电路连接起来。
确保连接正确无误,电源正极连接到设备正极,负极连接到设备负极。
在进行试验之前,应仔细检查连接是否牢固,以确保试验的准确性和安全性。
4. 设置绝缘测试仪在进行绝缘预防性试验之前,需要设置绝缘测试仪。
首先,选择合适的绝缘电阻测量范围,以确保测试结果的准确性。
然后,根据测试物体的性质和试验要求,选择适当的测试电压。
应该根据设备的额定电压和试验标准来确定测试电压的大小。
5. 进行绝缘预防性试验一切准备就绪后,可以开始进行绝缘预防性试验了。
按下绝缘测试仪上的测试按钮,仪器将输出测试电压并测量试验物体的绝缘电阻。
测试结果将显示在仪器的屏幕上。
根据试验要求,记录下测试结果。
6. 结果评估与分析完成绝缘测试后,需要对测试结果进行评估和分析。
首先,将测试结果与设备的额定绝缘电阻进行比较。
如果测试结果低于额定绝缘电阻,说明设备存在绝缘故障,需要采取相应的措施进行修复或更换。
其次,可以将测试结果与过去的测试数据进行对比,以确定设备绝缘性能的变化。
7. 绝缘故障处理如果测试结果表明设备存在绝缘故障,应立即采取措施进行处理。
绝缘故障可能会导致电流泄露、触电等危险情况的发生,因此必须及时修复。
可以根据故障的具体情况,采取维修、更换绝缘材料等方法进行处理,确保设备的安全性。
8. 测试报告和记录完成绝缘预防性试验后,应及时撰写测试报告并做好记录。
测试报告应包括测试日期、测试对象、测试方法、测试结果等信息。
电力安全工器具预防性试验规程
以下是电力安全工器具预防性试验规程的一般原则和步骤:
1. 范围:该规程适用于电力安全工器具的预防性试验,包括绝缘电器、绝缘脚手架、绝缘工具等。
2. 目的:通过预防性试验,检测电力安全工器具的绝缘性能和安全可靠性,确保其符合相关标准和要求,从而确保电力工作的安全。
3. 原则:试验应在无载荷、正常环境条件下进行,并按照标准要求测量和记录试验结果。
4. 步骤:
a. 准备工作:包括试验设备、试验样品、试验记录表等。
b. 绝缘电阻试验:将试验样品接通电源,测量其绝缘电阻,并与标准要求进行对比。
c. 绝缘耐电压试验:将试验样品放入浸水池中,施加一定电压,持续一定时间,然后观察试验样品的情况,检查是否存在绝缘击穿等现象。
d. 安全可靠性试验:对工器具的结构和材料进行检查,确保无明显缺陷,包括外观、连接件和标志等。
e. 试验报告和记录:将试验结果和相关数据记录在试验报告中,包括试验日期、试验样品信息、试验方法、试验结果等。
以上是电力安全工器具预防性试验规程的一般原则和步骤,具体的试验要求和指标应根据实际情况和相关标准进行确定。
第 1 页共 1 页。
电力安全工器具预防性试验规范标准1.总则2.试验内容3.试验方法4.试验结果的处理和评定5.报告的编制和保存电力安全工器具预防性试验规程(试行)1.总则为了保证电力安全工器具的安全性能,预防事故的发生,制定本规程。
2.试验内容电力安全工器具预防性试验内容包括:外观检查、绝缘试验、耐压试验、接地电阻试验、漏电流试验、保护接零电阻试验、机械强度试验、防护性能试验、功能试验等。
3.试验方法试验应在实验室或场地内进行,试验仪器、设备应符合国家标准或行业标准的要求。
试验方法应严格按照本规程的规定进行。
4.试验结果的处理和评定试验结果分为合格和不合格两种情况。
试验结果应当及时处理和评定,对不合格的电力安全工器具应当及时整改或淘汰。
5.报告的编制和保存试验报告应当详细记录试验过程、试验结果、评定意见等内容,并加盖试验人员签名和日期。
试验报告应当保存至少5年以上。
范围本标准规定了电力工作人员在进行带电作业时,应配备的个人防护用品和工具的种类、性能、要求、试验方法、检验规则和使用注意事项。
引用标准本标准引用了以下标准:GB 191包装通用术语GB 5296.1-1997安全标志和标签一般规则GB 6819-2006高压交流电工作人员用绝缘防护用品的选择、使用和检验GB 7247.1-2001电工安全第1部分:一般规定GB 7247.2-2001电工安全第2部分:电工用绝缘手套GB 8965.1-2009防护用品用人体模型的第1部分:手套和手部防护GB/T -2009绝缘杆和绝缘梯的试验方法GB/T -1998高压交流电器用金属涂层的技术条件GB/T -1998高压交流电器用绝缘涂层的技术条件GB/T -1998高压交流电器用陶瓷和玻璃的技术条件GB/T -2002高压交流输电线路绝缘子串的选用和安装GB/T -2008带电作业用绝缘工具的选择、使用和检验GB/T -2009带电作业用绝缘手套GB/T 2811-2007绝缘杆和绝缘梯的一般技术条件GB/T 2951.21-2008绝缘材料试验方法第21部分:电压应力下介电强度的测定GB/T 2951.22-1997绝缘材料试验方法第22部分:介质损耗角正切测定GB/T 2951.31-2008绝缘材料试验方法第31部分:直流电阻测定GB/T 2951.32-2008绝缘材料试验方法第32部分:电容测定GB/T 2951.33-2008绝缘材料试验方法第33部分:体积电阻率和表面电阻率的测定GB/T 2951.35-2008绝缘材料试验方法第35部分:极化/去极化曲线测定GB/T 2951.36-2008绝缘材料试验方法第36部分:介电常数和介质损耗测定GB/T 2951.37-2008绝缘材料试验方法第37部分:介质击穿强度测定GB/T 2951.41-2008绝缘材料试验方法第41部分:电压应力下介电强度的测定GB/T 5599-XXX用橡胶绝缘材料的分类GB/T 6109-2008带电作业用绝缘鞋GB/T 6977-2008电工用绝缘手套GB/T 7922-2008带电作业用绝缘手套GB/T 8430-2008高压交流电工作人员用绝缘手套GB/T 9439-2008高压交流电工作人员用绝缘靴GB/T -2008高压交流电工作人员用绝缘杆和绝缘梯GB/T -2009电工用绝缘手套GB/T .1-1998高压交流电器用陶瓷和玻璃的技术条件第1部分:陶瓷GB/T .2-1998高压交流电器用陶瓷和玻璃的技术条件第2部分:玻璃GB/T .1-2008带电作业用绝缘工具的选择、使用和检验第1部分:一般规定GB/T .2-2008带电作业用绝缘工具的选择、使用和检验第2部分:绝缘剪、钳GB/T .3-2008带电作业用绝缘工具的选择、使用和检验第3部分:绝缘扳手GB/T .4-2008带电作业用绝缘工具的选择、使用和检验第4部分:绝缘螺丝刀GB/T .5-2008带电作业用绝缘工具的选择、使用和检验第5部分:绝缘螺母扳手GB/T .6-2008带电作业用绝缘工具的选择、使用和检验第6部分:绝缘扳手GB/T .7-2008带电作业用绝缘工具的选择、使用和检验第7部分:绝缘刀GB/T .8-2008带电作业用绝缘工具的选择、使用和检验第8部分:绝缘钳GB/T .9-2008带电作业用绝缘工具的选择、使用和检验第9部分:绝缘锤GB/T .10-2008带电作业用绝缘工具的选择、使用和检验第10部分:绝缘电缆剥刀GB/T .11-2008带电作业用绝缘工具的选择、使用和检验第11部分:绝缘管钳GB/T .12-2008带电作业用绝缘工具的选择、使用和检验第12部分:绝缘螺丝刀GB/T .13-2008带电作业用绝缘工具的选择、使用和检验第13部分:绝缘钳GB/T .14-2008带电作业用绝缘工具的选择、使用和检验第14部分:绝缘锤GB/T .15-2008带电作业用绝缘工具的选择、使用和检验第15部分:绝缘电缆剥刀GB/T .16-2008带电作业用绝缘工具的选择、使用和检验第16部分:绝缘管钳GB/T .17-2008带电作业用绝缘工具的选择、使用和检验第17部分:绝缘钳GB/T .18-2008带电作业用绝缘工具的选择、使用和检验第18部分:绝缘锤GB/T .19-2008带电作业用绝缘工具的选择、使用和检验第19部分:绝缘电缆剥刀GB/T .20-2008带电作业用绝缘工具的选择、使用和检验第20部分:绝缘管钳GB/T .21-2008带电作业用绝缘工具的选择、使用和检验第21部分:绝缘螺丝刀GB/T .22-2008带电作业用绝缘工具的选择、使用和检验第22部分:绝缘扳手GB/T .23-2008带电作业用绝缘工具的选择、使用和检验第23部分:绝缘扳手GB/T .24-2008带电作业用绝缘工具的选择、使用和检验第24部分:绝缘扳手GB/T .25-2008带电作业用绝缘工具的选择、使用和检验第25部分:绝缘扳手GB/T .26-2008带电作业用绝缘工具的选择、使用和检验第26部分:绝缘扳手GB/T .27-2008带电作业用绝缘工具的选择、使用和检验第27部分:绝缘扳手GB/T .28-2008带电作业用绝缘工具的选择、使用和检验第28部分:绝缘扳手GB/T .29-2008带电作业用绝缘工具的选择、使用和检验第29部分:绝缘扳手GB/T .30-2008带电作业用绝缘工具的选择、使用和检验第30部分:绝缘扳手GB/T .31-2008带电作业用绝缘工具的选择、使用和检验第31部分:绝缘扳手GB/T .32-2008带电作业用绝缘工具的选择、使用和检验第32部分:绝缘扳手GB/T .33-2008带电作业用绝缘工具的选择、使用和检验第33部分:绝缘扳手GB/T .34-2008带电作业用绝缘工具的选择、使用和检验第34部分:绝缘扳手GB/T .35-2008带电作业用绝缘工具的选择、使用和检验第35部分:绝缘扳手GB/T .36-2008带电作业用绝缘工具的选择、使用和检验第36部分:绝缘扳手GB/T .37-2008带电作业用绝缘工具的选择、使用和检验第37部分:绝缘扳手GB/T .38-2008带电作业用绝缘工具的选择、使用和检验第38部分:绝缘扳手GB/T .39-2008带电作业用绝缘工具的选择、使用和检验第39部分:绝缘扳手GB/T .40-2008带电作业用绝缘工具的选择、使用和检验第40部分:绝缘扳手GB/T .41-2008带电作业用绝缘工具的选择、使用和检验第41部分:绝缘扳手GB/T .42-2008带电作业用绝缘工具的选择、使用和检验第42部分:绝缘扳本规程旨在规定各种常用电力安全工器具的预防性试验项目、周期和要求,并提供相应的试验方法,以确保这些工器具符合使用条件,保障工作人员的人身安全。
什么是预防性试验1作者:佚名转贴自:电力安全论坛点击数:184 更新时间:2009-4-19什么是预防性试验?答:高压电气设备还是带电作业安全用具,它们都有各自的绝缘结构。
这些设备和用具工作时要受到来自内部的和外部的比正常额定工作电压高得多的过电压的作用,可能使绝缘结构出现缺陷,成为潜伏性故障。
另一方面,伴随着运行过程,绝缘本身也会出现发热和自然条件下的老化而降低。
预防性试验就是针对这些问题和可能,为预防运行中的电气设备绝缘性能改变发生事故而制订的一整套系统的绝缘性能诊断、检测的手段和方法。
根据各种不同设备的绝缘结构原理,对表征其特性的参数进行仪器测量,它们的试验项目和标准《电气设备预防性试验规程》中都作了相应的详细规定。
电气设备预防性试验应分别按照各自规定的周期进行。
配电变压器预防性试验有以下项目:(1)绝缘电阻测量:标准一般不做规定。
与以前测量的绝缘电阻值折算至同一温度下进行比较,一般不得低于以前测量结果的70%。
(2)交流耐压试验:标准是6kV等级加21kV;10kV等级加30kV;低压400V绕组加4kV。
(3)泄漏电流测定:一般不做规定,但与历年数值进行比较不应有显著变化。
(4)测绕组直流电阻:标准是630kVA及以上的变压器各相绕组的直流电阻相互间的差别不应大于三相平均值的2%,与以前测量的结果比较(换算到同一温度)相对变化不应大于2%;630kVA以下的变压器相间差别应不大于三相平均值的4%,线间差别不大于三相平均值的2%。
(5)绝缘油电气强度试验:运行中的油试验标准为20kV。
电力设备预防性试验和检修的现状及改进建议预防性试验和检修是电力设备运行和维护工作中一个重要环节,是保证电力设备安全运行的有效手段之一。
多年来,独山子自备电网的高压电力设备基本上都是按照原电力部颁发的《电力设备预防性试验规程》的要求进行试验的,对及时发现、诊断设备缺陷起到重要作用。
随着炼化装置的停工检修周期的加长,对供电的可靠性和安全性提出了更高的要求,传统的预防性试验和检修方式愈来愈显示出许多不足。
2023年电力安全工器具预防性试验规程第一章总则第一条为了加强对电力安全工器具的质量控制和安全性能评估,保障电力行业工作人员的人身安全和电力设施的正常运行,制定本规程。
第二条本规程适用于电力行业生产、销售、使用的各类电力安全工器具的预防性试验。
第三条电力安全工器具预防性试验的目标是验证其安全性能,减少使用过程中可能存在的事故风险,确保其可靠性和稳定性。
第四条本规程的试验内容包括但不限于外观检查、电气性能测试、绝缘电阻测试、机械强度试验、防护性能测试等。
第五条本规程的试验方法应参照国家、行业及企业标准进行,如无相关标准,则参照国际标准进行。
第二章试验对象第六条本规程适用于下列电力安全工器具:(一)绝缘手套、绝缘靴、绝缘台垫等个人防护装备。
(二)绝缘杆、绝缘梯、绝缘隔板等工作装备。
(三)测量仪器设备,如电流表、电压表、绝缘电阻仪等。
(四)安全工器具,如绝缘工具、带电作业用具等。
(五)其他电力行业生产、销售、使用的安全工器具。
第三章试验流程第七条电力安全工器具的试验流程包括如下步骤:(一)外观检查:对电力安全工器具的外观进行检查,包括表面损坏、标识是否清晰、是否存在锈蚀等。
(二)电气性能测试:对电力安全工器具的电气性能进行测试,包括测定其电压、电流、功率等参数。
(三)绝缘电阻测试:对电力安全工器具的绝缘电阻进行测试,确保其绝缘性能能够达到要求。
(四)机械强度试验:对电力安全工器具的机械强度进行试验,包括受力测试、耐磨测试等,确保其在使用过程中不会发生破损或断裂。
(五)防护性能测试:对电力安全工器具的防护性能进行测试,包括防护效果检测、防护材料抗拉强度测试等。
(六)其他试验:根据需要,对电力安全工器具进行其他相关试验。
第四章试验要求第八条电力安全工器具的试验要求应符合以下标准:(一)外观检查:电力安全工器具的外观应具备完整、清晰、无锈蚀、无损坏等特点。
(二)电气性能测试:电力安全工器具的电气性能应符合国家相关标准或技术规范的要求。
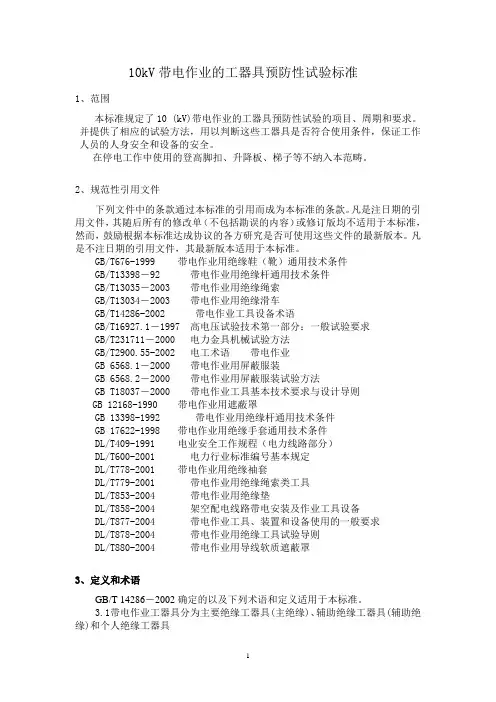
10kV带电作业的工器具预防性试验标准1、范围本标准规定了10 (kV)带电作业的工器具预防性试验的项目、周期和要求。
并提供了相应的试验方法,用以判断这些工器具是否符合使用条件,保证工作人员的人身安全和设备的安全。
在停电工作中使用的登高脚扣、升降板、梯子等不纳入本范畴。
2、规范性引用文件下列文件中的条款通过本标准的引用而成为本标准的条款。
凡是注日期的引用文件,其随后所有的修改单(不包括勘误的内容)或修订版均不适用于本标准,然而,鼓励根据本标准达成协议的各方研究是否可使用这些文件的最新版本。
凡是不注日期的引用文件,其最新版本适用于本标准。
GB/T676-1999 带电作业用绝缘鞋(靴)通用技术条件GB/T13398-92 带电作业用绝缘杆通用技术条件GB/T13035-2003 带电作业用绝缘绳索GB/T13034-2003 带电作业用绝缘滑车GB/T14286-2002 带电作业工具设备术语GB/T16927.1-1997 高电压试验技术第一部分:一般试验要求GB/T231711-2000 电力金具机械试验方法GB/T2900.55-2002 电工术语带电作业GB 6568.1-2000 带电作业用屏蔽服装GB 6568.2-2000 带电作业用屏蔽服装试验方法GB T18037-2000 带电作业工具基本技术要求与设计导则GB 12168-1990 带电作业用遮蔽罩GB 13398-1992 带电作业用绝缘杆通用技术条件GB 17622-1998 带电作业用绝缘手套通用技术条件DL/T409-1991 电业安全工作规程(电力线路部分)DL/T600-2001 电力行业标准编号基本规定DL/T778-2001 带电作业用绝缘袖套DL/T779-2001 带电作业用绝缘绳索类工具DL/T853-2004 带电作业用绝缘垫DL/T858-2004 架空配电线路带电安装及作业工具设备DL/T877-2004 带电作业工具、装置和设备使用的一般要求DL/T878-2004 带电作业用绝缘工具试验导则DL/T880-2004 带电作业用导线软质遮蔽罩3、定义和术语GB/T 14286-2002确定的以及下列术语和定义适用于本标准。
电力安全工器具预防性试验规程
是指针对电力安全工器具,为了保证其安全使用和防止事故发生,进行的一系列预防性试验。
以下是电力安全工器具预防性试验规程的一般内容:
1. 试验对象:包括绝缘手套、绝缘靴、绝缘工具、绝缘板、绝缘杆等电力安全工器具。
2. 试验方法:根据工器具的不同特点,采用不同的试验方法,例如使用高压电源对绝缘手套进行绝缘性能试验,使用重物对绝缘板进行负载试验等。
3. 试验标准:制定相应的试验标准,确定试验参数和要求。
试验标准应参考国家相关标准或行业规范。
4. 试验设备:使用符合要求的试验设备,包括高压电源、负载器、万用表等。
5. 试验步骤:按照试验标准的要求进行试验,包括准备试验设备、检查试验对象、设置试验参数、执行试验、记录试验数据等。
6. 试验结果评价:根据试验结果,评价工器具的安全性能。
如果符合要求,则可以继续使用;如果不符合要求,则需要进行修理或更换。
7. 试验周期:根据工器具的使用频率和使用环境,制定相应的试验周期。
一般来说,一年进行一次试验是比较常见的。
以上是电力安全工器具预防性试验规程的一般内容,具体的规程应根据实际情况进行制定和执行。
10kV带电作业的工器具预防性试验标准1、范围本标准规定了10 (kV)带电作业的工器具预防性试验的项目、周期和要求。
并提供了相应的试验方法,用以判断这些工器具是否符合使用条件,保证工作人员的人身安全和设备的安全。
在停电工作中使用的登高脚扣、升降板、梯子等不纳入本范畴。
2、规范性引用文件下列文件中的条款通过本标准的引用而成为本标准的条款。
凡是注日期的引用文件,其随后所有的修改单(不包括勘误的内容)或修订版均不适用于本标准,然而,鼓励根据本标准达成协议的各方研究是否可使用这些文件的最新版本。
凡是不注日期的引用文件,其最新版本适用于本标准。
GB/T676-1999 带电作业用绝缘鞋(靴)通用技术条件GB/T13398-92 带电作业用绝缘杆通用技术条件GB/T13035-2003 带电作业用绝缘绳索GB/T13034-2003 带电作业用绝缘滑车GB/T14286-2002 带电作业工具设备术语GB/T16927.1-1997 高电压试验技术第一部分:一般试验要求GB/T231711-2000 电力金具机械试验方法GB/T2900.55-2002 电工术语带电作业GB 6568.1-2000 带电作业用屏蔽服装GB 6568.2-2000 带电作业用屏蔽服装试验方法GB T18037-2000 带电作业工具基本技术要求与设计导则GB 12168-1990 带电作业用遮蔽罩GB 13398-1992 带电作业用绝缘杆通用技术条件GB 17622-1998 带电作业用绝缘手套通用技术条件DL/T409-1991 电业安全工作规程(电力线路部分)DL/T600-2001 电力行业标准编号基本规定DL/T778-2001 带电作业用绝缘袖套DL/T779-2001 带电作业用绝缘绳索类工具DL/T853-2004 带电作业用绝缘垫DL/T858-2004 架空配电线路带电安装及作业工具设备DL/T877-2004 带电作业工具、装置和设备使用的一般要求DL/T878-2004 带电作业用绝缘工具试验导则DL/T880-2004 带电作业用导线软质遮蔽罩3、定义和术语GB/T 14286-2002确定的以及下列术语和定义适用于本标准。
电力安全工器具预防性试验规程1. 引言电力安全工器具是一种用于保护工作人员免受电击和其他电力危害的特殊工具。
为确保电力安全工器具的使用效果和可靠性,预防性试验是必不可少的环节。
本规程旨在规定电力安全工器具预防性试验的具体要求和程序。
2. 试验目的与意义电力安全工器具的预防性试验是为了验证和评估工器具的绝缘能力、防护能力和耐久性,确保它们在工作时能够有效地保护人员免受电击和其他电力危害。
通过预防性试验,可以检测和排除工器具的潜在缺陷,提高其可靠性和安全性。
3. 试验对象电力安全工器具预防性试验的对象包括但不限于绝缘手套、绝缘靴、防护眼镜、绝缘垫、绝缘柜等工器具。
试验对象应符合国家相关标准和规范。
4. 试验方法4.1 绝缘能力试验绝缘能力试验用于验证电力安全工器具的绝缘材料和绝缘结构是否符合要求。
试验应按照国家标准进行,包括击穿电压试验、绝缘电阻试验等。
4.2 防护能力试验防护能力试验用于验证电力安全工器具的防护能力,包括防护屏蔽性能、防护作用时间等。
试验应按照国家标准进行,包括阻抗匹配试验、电弧侵害试验等。
4.3 耐久性试验耐久性试验用于验证电力安全工器具的使用寿命和耐久性。
试验应按照国家标准进行,包括机械强度试验、耐热试验等。
5. 试验结果评定5.1 绝缘能力试验结果应符合国家标准要求,绝缘材料和绝缘结构不得存在明显的破损和缺陷。
5.2 防护能力试验结果应符合国家标准要求,防护效果应达到设计要求。
5.3 耐久性试验结果应符合国家标准要求,工器具的使用寿命应达到设计要求。
6. 试验记录与报告6.1 试验记录应详细记录试验过程中的各项数据和观察结果,确保数据的准确性和可靠性。
6.2 试验报告应根据试验记录编写而成,包括试验结果、评定意见等内容。
7. 试验设备与环境7.1 试验设备应符合国家相关标准和规范,确保测试结果的准确性和可信度。
7.2 试验环境应符合国家相关标准和规范,确保试验过程的安全性和可靠性。
电气绝缘预防性试验的意义及分类电气绝缘预防性试验是在设备、系统或装置投入运行之前或定期维护期间进行的一项重要检测手段。
该试验的意义在于发现和解决潜在的电气绝缘问题,以确保设备的正常运行、延长设备的使用寿命、降低事故风险。
通过定期进行绝缘试验,可以及时发现并排除设备中的隐患,提前预防设备故障和电气事故的发生,保障电力系统的安全稳定运行。
1.绝缘电阻测试:绝缘电阻测试主要用于评估设备绝缘的状态,检测绝缘材料的损耗和老化程度。
通过测量电气设备中的绝缘电阻值,可以判断设备绝缘的质量是否符合要求,以及绝缘材料的老化程度,从而采取相应的措施确保设备的正常运行。
2.绝缘耐压测试:绝缘耐压测试是一种检测绝缘能力的方法,用于检测设备是否能够承受额定电压下的工频耐压,以验证设备的绝缘质量和安全性能。
通常有相间耐压测试、相地耐压测试和母导体与金属部件的耐压测试。
3.极化指数测试:极化指数测试是一种评估设备绝缘质量的方法,通过测量绝缘材料的电阻和电容等参数,计算出极化指数的数值。
极化指数的数值越高,表示绝缘材料的质量越好,具有更好的绝缘性能。
4.绝缘功率因数测试:绝缘功率因数测试是一种评估设备绝缘状态的方法,通过测量设备绝缘电阻和极化电流,计算出绝缘功率因数的数值。
绝缘功率因数的数值越高,表示绝缘状况越好,绝缘质量越高。
5.发光试验:发光试验主要用于测试设备绝缘材料中存在的破损、裂纹以及其他绝缘故障的情况。
通过观察设备绝缘材料在高压下是否有发光现象,可以判断绝缘材料是否完好,是否存在缺陷。
综上所述,电气绝缘预防性试验在电力系统中的意义重大,并可根据不同的检测要求进行分类。
通过选择适合的试验方法和指标,可以及时发现和解决电气绝缘问题,提高设备的可靠性和安全性,保障电力系统的稳定运行。
用外界电源作设备的绝缘预防性试验进行电气设备的绝缘预防性试验(如漏泄电流试验、耐压试验等)都需要采纳外界电源。
在检修的设备上进行试验时,若不实行必要的平安措施,很简单造成工作人员的触电事故。
一、高压试验发生触电事故的缘由依据高压试验工作的普遍状况,一般在下列状况下简单发生人身触电事故:(1)在加电压时,设备上还有人进行工作,或有其他无关人员在设备四周逗留。
(2)在加电压设备的四周没有装设临时防护遮栏,也没有指派专人看管,其他无关人员突然进入有电压的试验场所。
(3)试验接线错误或在接线中由于工作人员相互联系不够,造成接地线断线或误合电源等。
二、防止发生高压试验触电事故的措施为了防止高压试验时的触电事故,应实行以下平安措施:(1)应避开在同一电气连接部分,同时进行试验工作和其他工作。
在一个电气连接部分上同时有检修和试验工作,可填用一张工作票。
工作负责人可由检修负责人担当,也可由试验负责人担当,但工作负责人均应对加压试验时全体人员的平安负责。
在同一电气连接部分,假如高压试验和检修工作两者分别开工作票,则在加压试验时,现场只允许有一张试验工作票,检修工作票应收回,以保证在加压试验过程中,被试回路中没有检修人员进入。
加压部分和检修部分之间一般由隔离开关或断路器断开,断开点按试验电压要有足够的平安距离,不能产生空气闪络或绝缘油击穿等现象。
在有接地短路线的一侧,只要工作人员对加压试验部分有足够的平安距离,断开点挂有“止步,高压危急!”的标示牌,并设有专人监护,就可以连续工作。
(2)试验现场应装设临时遮栏,在遮栏上挂“止步,高压危急!”标示牌,并派人看管。
试验现场装设临时遮栏,并挂警告牌,一方面表明白试验人员的工作地点,防止走错,另一方面限制他人误入试验场地,防止发生危急。
派专人看管,是为了防止他人接近或误入发生触电。
看管人员在试验期间未得到通知,任何状况都不得离开。
在进行电缆试验时,在电缆的一端加电压,在另一端应装设遮栏,并派人看管。
电力安全工器具预防性试验规程范文1.引言本规程旨在确保电力安全工器具的正常运行及使用中的安全性。
本规程适用于对电力安全工器具进行预防性试验的各个阶段,并规定了试验的具体步骤、要求以及报告的编写格式。
2.试验目的电力安全工器具的预防性试验旨在通过对其进行系统性的检测和评估,确保其性能满足安全要求,减少因其造成的安全事故的风险。
3.试验内容3.1 试验对象电力安全工器具包括但不限于绝缘手套、绝缘靴、绝缘工具、绝缘跳线等。
3.2 试验方法以标准试验方法为基础,具体试验方法采用现场试验配套设备进行模拟试验。
3.3 试验项目试验项目包括但不限于外观检查、绝缘性能试验、耐张力试验、耐弯曲试验、耐热试验等。
4.试验步骤4.1 外观检查检查器具的外观是否完好,无明显裂纹、变形、脱胶等缺陷。
4.2 绝缘性能试验电力安全工器具的绝缘性能试验应符合相应的标准要求,如GB/T 17621-2020《电工安全规范电工检查理化试验》等。
4.3 耐张力试验通过模拟应力状态,检验工器具的耐张力能力,以保证其在使用时不会发生破裂、断裂等情况。
4.4 耐弯曲试验模拟工器具在使用中的真实情况,检验其在承受外力时的耐弯曲能力。
4.5 耐热试验模拟工器具在高温环境下的使用情况,测试其耐热性能是否符合要求。
5.试验要求5.1 外观检查工器具应该外观完好,无明显的破损、变形等缺陷。
5.2 绝缘性能试验工器具的绝缘电阻应满足标准规定的要求,如不低于1MΩ。
5.3 耐张力试验工器具在指定的拉力下应保持完好,无破裂、断裂等情况。
5.4 耐弯曲试验工器具在经受一定弯曲力矩后应保持完好,无断裂、脱胶等情况。
5.5 耐热试验工器具在指定的温度下应能保持完好,无破损、变形等情况。
6.试验报告编写要求试验报告应包括以下内容:6.1 试验目的和背景介绍简要说明试验目的以及试验开展的背景和意义。
6.2 试验方法和步骤详细描述试验所采用的方法和具体步骤。
6.3 试验结果和数据分析对试验数据进行分析,说明试验结果是否符合要求。
电力安全工器具预防性试验方案报告一、背景介绍电力安全工器具是为保障电力工作安全而设计的专用工具,用于预防电击事故发生。
根据相关法规要求,电力安全工器具需要进行预防性试验,以确保其使用过程中的可靠性和安全性。
本报告旨在制定一份电力安全工器具预防性试验方案,以保障电力工作人员的安全。
二、试验目的1.确保电力安全工器具的绝缘性能符合相关标准要求。
2.检测电力安全工器具的机械强度是否满足要求。
3.评估电力安全工器具的防护性能以及使用寿命。
三、试验内容1.绝缘性能试验:1.1器具的外观检查:检查器具表面是否有明显的破损、划痕、裂纹等,确保器具外观完好。
1.2绝缘电阻试验:使用绝缘电阻计,按照相关标准要求,测量器具的绝缘电阻。
各类器具的绝缘电阻要求应符合相关标准要求。
1.3绝缘击穿试验:使用高压试验仪,按照相关标准要求,施加额定电压的试验电压,计量器具能否承受试验电压的时间和电流,以及试验过程中是否发生击穿现象。
各类器具的绝缘击穿试验要求应符合相关标准要求。
2.机械强度试验:2.1器具的外观检查:检查器具表面是否有明显的破损、划痕、裂纹等,确保器具外观完好。
2.2抗弯试验:按照相关标准要求,以一定的载荷施加在器具的不同位置,检测器具能否承受该载荷而不发生破裂或形变。
各类器具的抗弯试验要求应符合相关标准要求。
2.3抗压试验:按照相关标准要求,以一定的载荷施加在器具的不同位置,检测器具能否承受该载荷而不发生破裂、变形或损坏。
各类器具的抗压试验要求应符合相关标准要求。
3.防护性能及使用寿命评估:3.1使用寿命限制试验:按照相关标准要求,以模拟器具正常使用过程中的操作,检测器具能否正常工作并达到预期的使用寿命。
各类器具的使用寿命限制试验要求应符合相关标准要求。
3.2防护性能试验:按照相关标准要求,使用配备相应仪器设备和模拟环境,对器具的防护性能进行检测,包括防护等级、绝缘防护、防护接地等方面。
各类器具的防护性能试验要求应符合相关标准要求。
电力安全工器具预防性试验规程1. 引言电力安全工器具是保障电力行业从业人员工作安全的重要装备。
为了确保电力安全工器具的可靠性和有效性,进行预防性试验是必不可少的。
本文档旨在提供一套详细的电力安全工器具预防性试验规程,以确保电力行业从业人员使用的工器具符合相关安全要求。
2. 试验范围本规程适用于以下电力安全工器具的预防性试验:•绝缘手套•绝缘靴•绝缘垫•电力安全帽•绝缘工具3. 试验目的通过预防性试验,验证电力安全工器具的绝缘性能、耐压性能以及防护能力,以确保其在使用过程中能够有效预防电击、电弧灼伤及其他电力事故的发生。
4. 试验准备4.1 试验设备•高压发生装置•接地装置•电阻测量仪器•绝缘电阻测量仪•绝缘耐压试验仪4.2 试验环境试验环境应符合以下要求:•温度:在20-25摄氏度范围内•相对湿度:在45%-75%范围内•空气质量:无腐蚀性气体和明显灰尘5. 试验内容及方法5.1 绝缘手套的试验5.1.1 外观检查通过仔细观察绝缘手套的外观,检查是否存在明显的磨损、划痕、裂纹等缺陷。
5.1.2 绝缘性能试验1.将绝缘手套穿戴在手中,确保符合正确的尺寸;2.使用绝缘电阻测量仪,测量绝缘手套的绝缘电阻;3.经过测量的绝缘电阻应满足相关标准的要求。
5.2 绝缘靴的试验5.2.1 外观检查观察绝缘靴的外观,检查是否存在明显的磨损、划痕、裂纹等缺陷。
5.2.2 绝缘性能试验1.穿戴绝缘靴,确保符合正确的尺寸;2.使用绝缘电阻测量仪,测量绝缘靴的绝缘电阻;3.经过测量的绝缘电阻应满足相关标准的要求。
5.3 绝缘垫的试验5.3.1 外观检查仔细检查绝缘垫的外观,确认是否存在明显的磨损、划痕、腐蚀等问题。
5.3.2 绝缘性能试验1.将绝缘垫放置在测试台面上;2.使用绝缘电阻测量仪,测量绝缘垫的绝缘电阻;3.经过测量的绝缘电阻应满足相关标准的要求。
5.4 电力安全帽的试验5.4.1 外观检查仔细检查电力安全帽的外观,检查是否存在明显的磨损、变形、开裂等问题。