铁人三项专业运动员比赛积分
- 格式:docx
- 大小:39.09 KB
- 文档页数:7
国家铁人三项队成绩奖励发放办法(2019-2020年)第一条总则为进一步调动国家队运动员、教练员及辅助人员积极性,更好完成2020年东京奥运周期备战参赛各项任务,依据体育总局有关文件精神,结合国家铁人三项队的实际情况,制定本办法。
第二条奖励原则按绩分配,激励争先,鼓励进步。
第三条适用范围(一)本办法适用于进入国家铁人三项队集训名单的运动员、教练员和辅助人员(包括陪练队员,科研、医务及管理等工作人员)。
(二)本办法适用的比赛包括奥运会、世界系列赛分站赛和总决赛(世锦赛)、世界杯赛、亚洲锦标赛、洲际杯赛、世界青年锦标赛(世青赛)、亚洲青年锦标赛(亚青赛)以及其他由中国铁人三项运动协会(以下简称“中铁协”)另行说明的比赛。
(三)依据本办法发放的成绩奖励,由中铁协从自有资金中拨付。
第四条奖励额度成绩奖励发放额度的分档依据是运动员在指定比赛中获得的名次,浮动依据是比赛成绩与表现(比赛整体水平,与第一名完成时间的差距等)。
(一)个人赛第一档:30~50万元,奥运会、世锦赛奖牌;第二档:15~30万元,奥运会、世锦赛前8名,世界系列赛奖牌;第三档:5~10万元,获得奥运会参赛资格,世锦赛前15名,世界系列赛前8名,世界杯赛奖牌,世青赛奖牌;第四档:3~5万元,奥运会、世锦赛前20名,世界系列赛前15名,世界杯赛前8名,亚锦赛金牌,世青赛前8名;第五档:1~3万元,获奥运会、世锦赛历史最好成绩,世界系列赛前20名,世界杯赛前15名,亚锦赛奖牌,洲际杯赛金牌,世青赛前15名,亚青赛金牌;第六档:0.5~1万元,洲际杯赛奖牌,获世青赛历史最好成绩,亚青赛奖牌。
(二)混合接力赛第一档:30~50万元,奥运会、世锦赛奖牌;第二档:15~30万元,获得奥运会参赛资格,世界系列赛奖牌,世青赛金牌;第三档:5~10万元,世锦赛前12名,世界系列赛前8名,亚锦赛金牌,世青赛奖牌;第四档:3~5万元,世锦赛前16名,世界系列赛前12名,世青赛前8名,亚青赛金牌;第五档:1~3万元,获世锦赛历史最好成绩,世界系列赛前16名,亚锦赛奖牌,世青赛前12名;第六档:0.5~1万元,获世青赛历史最好成绩,亚青赛奖牌。
第十四届全国运动会铁人三项项目竞赛规程(征求意见稿)一、竞赛项目(一)男子个人(二)女子个人(三)混合团体接力二、运动员资格(一)符合《第十四届全国运动会运动员代表资格规定》(体竞字〔2018〕128号)的有关要求。
(二)符合《体育总局办公厅关于印发中华人民共和国第十四届运动会竞赛规程总则的通知》(体竞字〔2019〕121号)和《体育总局办公厅关于印发中华人民共和国第十四届运动会竞赛规程总则补充规定的通知》(体竞字〔2020〕168号)的有关规定。
(三)符合《体育总局办公厅关于配合做好全军专业体育力量调整改革工作的通知》(体竞字〔2020〕176号)的有关规定。
(四)运动员年龄要求1.男子个人、女子个人比赛:年满16岁(2005年12月31日之前出生)。
2.混合团体接力比赛:年满14岁(2007年12月31日之前出生)。
(五)经县级以上医务部门检查证明身体健康,并符合《中国铁人三项运动协会参赛运动员体检指导意见》,该文件可到中国铁人三项运动协会官方网站“规则规定”栏查阅和下载。
三、参加办法(一)符合《体育总局办公厅关于印发中华人民共和国第十四届运动会竞赛规程总则的通知》(体竞字〔2019〕121号)和《体育总局办公厅关于印发中华人民共和国第十四届运动会竞赛规程总则补充规定的通知》(体竞字〔2020〕168号)的有关规定。
(二)香港特别行政区、澳门特别行政区代表团直接获取决赛参赛名额,决赛名额分配参见《第十四届全国运动会铁人三项参赛名额分配办法》。
(三)资格赛1.个人比赛,每单位报名人数不限,运动员不可兼项(混合团体接力除外);混合团体接力比赛,由参加同场比赛个人比赛的3男3女合计6名运动员组队参赛,每单位参赛队数不限,不允许跨单位联合组队,具体参加办法参见混合团体接力竞赛规则。
2.资格赛实施体能测试准入制度,未达标的运动员不得参加资格赛和决赛(香港、澳门特别行政区代表团运动员除外);体能准入测试将结合第一站资格赛组织实施,具体测试时间和地点、测试方法另行通知,体能测试方案详见附件。
中国铁人三项运动协会分龄组比赛积分排名办法第一条总则(一)为鼓励和支持分龄组运动员和团体会员参与铁人三项运动,中国铁人三项运动协会(以下简称“中铁协”)设立分龄组运动员和团体会员比赛积分排名,该排名将及时更新并发布在中铁协会员信息系统上。
(二)分龄组运动员和团体会员比赛积分排名将作为本协会评价运动员或团体会员发展水平、制定奖励方案的主要依据。
第二条积分比赛范围和计分标准(一)中国铁人三项联赛分站赛和总决赛,其他由本协会主办或承办的国际、全国铁人三项分龄组比赛,在本协会注册认证的地方铁人三项分龄组比赛,以及其他本协会另行说明的比赛。
(二)在竞赛规程未特别说明的情况下,个人和团体积分按照本办法计算;特殊赛事或特殊组别(如:精英组、大师组等),以竞赛规程说明为准,可给予更高标准的个人和团体积分。
(三)本办法适用于铁人三项全程、半程比赛,长距离铁人三项、越野铁人三项、冬季铁人三项、小铁人等比赛序列,积分排名办法另行规定,积分排名另行计算。
第三条积分排名对象列入本办法所指积分排名的运动员或团体包括:(一)男子个人排名,女子个人排名报名参加第二条所述比赛并获得有效成绩的运动员。
(二)男子团体排名,女子团体排名报名参加中国铁人三项联赛分站赛和总决赛、其他由本协会主办或承办的国际、全国铁人三项分龄组比赛并获得有效成绩的本协会团体会员。
第四条积分周期运动员和团体会员积分以自然年为单位,年度积分的时限为每年1月1日至12月31日,前一年的积分按20%计入下一年。
第五条个人积分和排名(一)个人积分1.全程个人积分比赛级别中国铁人三项联赛总决赛中国铁人三项联赛分站赛其他中铁协比赛注册认证B级比赛注册认证C级比赛注册认证A级比赛冠军积分1200分900分600分300分150分2.半程个人积分比赛级别中国铁人三项联赛总决赛中国铁人三项联赛分站赛其他中铁协比赛注册认证B级比赛注册认证C级比赛注册认证A级比赛冠军积分600分450分300分150分75分说明:以上表格中“其他中铁协比赛”是指除中国铁人三项联赛之外的其他由中铁协主办或承办的国际、全国铁人三项分龄组比赛(不含注册认证的地方比赛)。
国家铁人三项队参加有奖比赛
奖金分配实施办法
第一条根据《体育总局关于印发<运动员比赛奖金管理办法(试行)>的通知》(体人字〔2019〕12号),制定本办法。
第二条本办法适用于运动员参加的赛会本身设有奖金的各类铁人三项比赛。
第三条运动员参加比赛奖金全额分配给获奖运动员。
第四条由我协会组队参赛的,我协会负责协调比赛组委会领取奖金,及时将奖金发放给获奖运动员,并按照有关规定代扣代缴个人所得税。
第五条经国家铁人三项队同意,运动员以个人名义参赛的,比赛奖金由运动员直接领取并依法依规纳税。
第六条运动员参加比赛获得的奖品等非奖金类奖励参照本办法执行。
第七条本办法自2019年3月15日起实施,期间如体育总局出台新政策,执行新政策。
原《国家铁人三项队参加有奖比赛奖金分配实施办法》同时废止。
第八条本办法由中国铁人三项运动协会负责解释。
国际铁人三项联盟竞赛规则2014年12月17日版本2014年12月经国际铁联执委会批准国际铁联竞赛规则是最重要的基础文件,可在国际铁联官方网站()上查阅。
该文件作为官方参考文件,由国际铁联技术委员会提出修订意见,经国际铁联执委会批准后生效。
联系方式:国际铁人三项联盟(ITU)地址:Maison du Sport InternationalAv. de Rhodanie 54Lausanne CH -1007, Switzerland电话:+41 21 614 60 30传真:+41 21 614 60 39电邮:ituhdq@更多关于国际铁联的信息可查阅目录1 绪论 (4)2 运动员行为 (6)3 犯规及处罚 (13)4 游泳 (18)5 自行车 (23)6 跑步 (30)7 转换区 (31)8 比赛组别 (32)9 奖励 (33)10 赛事 (35)11技术官员 (39)12 抗议 (42)13 申诉 (44)14 室内铁人三项 (47)15 中长距离铁人三项 (48)16 团体和接力赛 (49)17 伤残铁人三项(略) (51)18 冬季铁人三项(略) (51)19 越野铁人三项和越野铁人两项(略) (51)20预选赛流程(略) (51)附件A 竞赛距离和年龄要求....................... 错误!未定义书签。
附件B 比赛抗议书............................... 错误!未定义书签。
附件C 比赛申诉书............................... 错误!未定义书签。
附件D 名词解释(略)........................... 错误!未定义书签。
附件E 参赛资格分配办法和积分排名办法........... 错误!未定义书签。
附件F 国际铁联比赛服和装备细则................. 错误!未定义书签。
附件G 伤残运动员比赛分级办法................... 错误!未定义书签。
说明:此表根据《中华人民共和国第十二届运动会铁人三项项目参赛名额分配办法》拟定,并将根据名额分配进展情况不断更新,不代表最终的参赛名额分配结果。
说明:此表根据《中华人民共和国第十二届运动会铁人三项项目参赛名额分配办法》拟定,并将根据名额分配进展情况不断更新,不代表最终的参赛名额分配结果。
说明:此表根据《中华人民共和国第十二届运动会铁人三项项目参赛名额分配办法》拟定,并将根据名额分配进展情况不断更新,不代表最终的参赛名额分配结果。
说明:此表根据《中华人民共和国第十二届运动会铁人三项项目参赛名额分配办法》拟定,并将根据名额分配进展情况不断更新,不代表最终的参赛名额分配结果。
说明:此表根据《中华人民共和国第十二届运动会铁人三项项目参赛名额分配办法》拟定,并将根据名额分配进展情况不断更新,不代表最终的参赛名额分配结果。
说明:此表根据《中华人民共和国第十二届运动会铁人三项项目参赛名额分配办法》拟定,并将根据名额分配进展情况不断更新,不代表最终的参赛名额分配结果。
说明:此表根据《中华人民共和国第十二届运动会铁人三项项目参赛名额分配办法》拟定,并将根据名额分配进展情况不断更新,不代表最终的参赛名额分配结果。
中国铁人三项运动协会业余铁人三项运动管理办法(试行)第一章概述第一条目的和意义为进一步推广和发展铁人三项运动,充分发挥铁人三项运动在全民健身方面的作用与优势,更加充分地调动业余爱好者参与铁人三项运动的积极性,为业余爱好者参与铁人三项运动提供激励、保障与帮助,规范业余铁人三项活动的开展,根据《中国铁人三项运动协会章程》,特制定本办法。
第二章中国铁人三项运动协会业余团体会员注册管理办法第二条业余团体会员入会条件(一)自愿申请加入中国铁人三项运动协会(以下简称“本协会”)。
(二)同意遵守本协会章程和各项规章制度、管理办法。
(三)具备法人地位,或经法人授权、代表该法人的团体。
(四)法人或团体的个人成员人数不少于10人。
(五)积极开展铁人三项运动训练、参赛等活动。
第三条业余团体会员的权利(一)参加本协会组织的各项活动的权利。
(二)优先得到本协会支持和奖励的权利。
(三)优先得到更好的参赛服务的权利。
(四)对本协会的工作有批评建议权和监督权。
(五)入会自愿、退会自由。
第四条业余团体会员的义务(一)遵守本协会章程和各项规章制度、管理办法,执行本协会的各项决议。
(二)积极促进铁人三项运动的发展,维护本协会的合法权益。
(三)积极开展铁人三项活动;对本协会的工作给予支持与配合;每年至少组队参加一次由本协会组织的比赛或其他活动,并领导、组织和管理自身个人成员参赛和训练。
(四)监督并确保自身所有个人成员在参加本协会比赛或其他活动时,都已办理个人意外伤害保险。
(五)按照本协会要求提供开展铁人三项运动的有关情况和资料。
第五条业余团体会员注册(一)业余团体注册入会,须经历以下程序:1.提交入会申请材料。
2.经本协会常务委员会讨论通过。
(二)首次注册的业余团体须提供以下申请材料:1.入会申请表(见附件一)。
2.法人或所代表法人的资格证明(社会团体登记证或企业法人营业执照等)。
3.非法人团体的,需提供法人的授权委托书。
(三)业余团体入会申请得到批准后,将成为本协会业余团体会员,本协会将在官方网站上公布。
1. 蓝色字体表示总站数超过6站或ITU洲际杯赛超过3站而不计入总积分的某单场比赛积分;
2. 绿色字体表示因代表国家队参加国际比赛而无法参加国内比赛的情况下,额外给予的国内比赛积分;
3. 黄色底纹、橘色底纹表示该运动员在比赛当年不满18岁的情况下所获得的“全程”积分不作为分配十二运会参赛名额的有效依据,作清零处理;
4. 香港、澳门运动员不参加“专业运动员国内积分排名”部分的参赛名额分配,从积分排名表中抹除;
5. “名额分配排名”是剔除无效积分、抹除港澳运动员后的排名,此排名作为十二运会铁人三项参赛名额分配的依据。
1. 蓝色字体表示总站数超过6站或ITU洲际杯赛超过3站而不计入总积分的某单场比赛积分;
2. 绿色字体表示因代表国家队参加国际比赛而无法参加国内比赛的情况下,额外给予的国内比赛积分;
3. 黄色底纹、橘色底纹表示该运动员在比赛当年不满18岁的情况下所获得的“全程”积分不作为分配十二运会参赛名额的有效依据,作清零处理;
4. 香港、澳门运动员不参加“专业运动员国内积分排名”部分的参赛名额分配,从积分排名表中抹除;
5. “名额分配排名”是剔除无效积分、抹除港澳运动员后的排名,此排名作为十二运会铁人三项参赛名额分配的依据。
国际铁三的标准国际铁人三项比赛(ITU,International Triathlon Union)的标准赛事分为五个距离:1. 超级 Sprint 距离:游泳750米,自行车20公里,跑步5公里2. Sprint 距离:游泳1500米,自行车40公里,跑步10公里3. Olympic 距离:游泳1500米,自行车40公里,跑步10公里4. Long Distance 距离:游泳3000米,自行车120公里,跑步25公里5. Ultra Distance 距离:游泳5000米,自行车200公里,跑步50公里这些距离是世界铁人三项联盟(ITU)认可的标准赛事距离。
各个国家和地区可以根据实际情况进行调整,但必须得到 ITU 的批准。
此外,还有冬季铁人三项比赛,其标准距离为:游泳750米,自行车20公里,跑步5公里。
在我国,铁人三项比赛按照距离和规模分为多个级别,包括全程铁人三项、半程铁人三项、超级铁人三项等。
全程铁人三项比赛的距离与 ITU 的 Olympic 距离相同,半程铁人三项比赛的距离为游泳750米,自行车20公里,跑步10公里。
超级铁人三项比赛的距离则包括游泳1900米,自行车40公里,跑步10公里。
参加国际铁人三项比赛,运动员需要达到一定的竞技水平。
根据 ITU 规定,运动员的参赛资格主要分为以下几种:1. 精英选手(Elite):具备国际铁人三项竞赛水平的选手,需参加 ITU 举办的各类比赛。
2. 青年选手(Youth):18 岁以下的选手,参加特定年龄段组别的比赛。
3. 业余选手(Age Group):19 岁至 65 岁的选手,按照年龄分组参加比赛。
各类选手需遵循 ITU 制定的竞赛规则,以确保比赛公平、安全、有序进行。
在我国,铁人三项比赛同样遵循国际铁人三项联盟的规则,并由中国铁人三项运动协会进行管理和指导。
铁三三项等级标准-概述说明以及解释1.引言1.1 概述铁三三项是一项综合性极高的运动项目,由游泳、公路自行车和长跑三个项目组成。
作为一项挑战极限的运动,铁三三项要求运动员在有限的时间内完成长距离游泳、骑行和跑步,对身体素质和耐力要求非常高。
近年来,铁三三项在全球范围内逐渐受到关注,吸引了越来越多的人加入其中。
本文将对铁三三项的等级标准进行探讨和分析。
等级标准是对运动员在铁三三项中的表现进行评估和归类的指标,这不仅对运动员个人有着重要意义,也有助于提高整个运动项目的发展水平。
首先,我们将介绍铁三三项的定义,包括其由哪些项目组成,以及运动员需要具备怎样的体能和技术水平。
接着,我们将详细探讨铁三三项的等级标准,包括不同等级的要求和评估方法。
这些等级标准将充分考虑运动员在游泳、骑行和跑步项目中的表现,并综合评估其整体水平。
本文的目的在于探讨铁三三项等级标准在运动员发展中的重要性,并展望未来对这些标准的进一步改进和发展。
希望通过本文的阐述,可以为铁三三项运动员提供一个参考,帮助他们更好地评估自己的水平和进步方向。
在接下来的章节中,我们将更详细地介绍铁三三项的定义和等级标准,并分析其对运动员和整个运动项目的意义。
通过深入研究和分析,我们希望能够为铁三三项的发展和推广做出贡献,为广大热爱这项运动的人们提供更好的指导和支持。
1.2 文章结构文章结构部分的内容可以包括以下内容:1. 文章的整体结构:在本篇文章中,首先会介绍铁三三项的定义,然后重点探讨铁三三项的等级标准。
最后,会总结铁三三项等级标准的重要性,并对其未来发展进行展望。
2. 各节的内容主旨:- 引言部分主要概述了全文的内容、文章的结构以及撰写本文的目的。
- 正文部分分为两个部分,首先会对铁三三项进行定义的解释,然后重点介绍铁三三项的等级标准,包括各个等级的要求和评定标准。
- 结论部分会总结铁三三项等级标准的重要性,强调其对促进运动员的训练和提高竞技水平的作用,并对未来的发展提出展望。
铁人三项专业运动员比赛积分铁人三项是一种非常挑战性、高强度的综合性运动,包括游泳、骑车和跑步三个环节。
对于铁人三项专业运动员来说,比赛积分是评定整个赛季表现的重要指标。
本文将介绍铁人三项专业运动员比赛积分的相关知识。
概述铁人三项专业联赛是世界铁人三项协会(ITU)主办的国际比赛,该联赛包括了许多国家和地区的精英运动员。
在这个联赛中,铁人三项专业运动员需要参加若干个比赛,赛季结束后,根据参赛成绩和表现,会对每个运动员的积分进行统计、排序和评估,以表彰最优秀的运动员。
积分制度铁人三项专业运动员比赛积分的计算方式有所不同,联赛通常会制定一套比较复杂的积分制度。
在这个积分制度中,各个比赛的参赛人数、成绩、赛事等级、天气、违规行为等都会被考虑在内,最终计算得到一个综合积分。
以ITU铁人三项世界杯比赛为例,以下是积分计算的具体方法:•参赛者必须完成比赛,否则无法获得积分。
•参赛者获得的积分根据比赛成绩进行排名,第一名获得1000分,以此类推。
•计算积分时,比赛等级和参赛人数会影响积分计算。
例如,在人数较少的比赛中,根据成绩排名前八名的选手将获得更多的积分。
•如果比赛中出现违规行为,比如骑车时超速或违章,选手将被罚分。
•在计算积分时,将选手的积分总和除以比赛总数,以平均分的形式进行排名。
积分排名在铁人三项专业联赛中,积分排名是铁人三项专业运动员表现的重要参考指标。
排名靠前的选手通常会得到更多的赞助和关注,也更容易被邀请参加更高水平的比赛。
因此,在积分计算过程中,选手要尽力表现出色,保持好的成绩和状态。
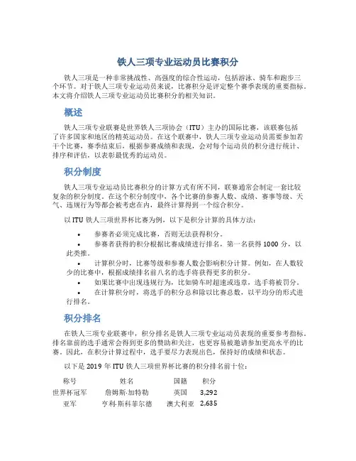
以下是2019年ITU铁人三项世界杯比赛的积分排名前十位:称号姓名国籍积分世界杯冠军詹姆斯·加特勒英国3,292亚军亨利·斯科菲尔德澳大利亚2,635季军胡春杰中国2,484第四名皮特·赖顿新西兰2,386第五名卢卡斯·哈姆德国2,260第六名弗朗西斯卡·丹尼瑞士2,080第七名布拉德·汉森美国2,057第八名费尔南德斯·阿莫罗瑞士1,992第九名扎克·博拉美国1,818第十名亨利·穆伊雷纳·凯默尔西班牙1,770结论比赛积分是对铁人三项专业运动员表现的评估和激励,也是选手们展示实力和争夺荣誉的关键因素。
中国铁人三项运动协会B级、C级赛事活动注册和认证标准为进一步加强和规范全国铁人三项体育竞赛管理工作,促进铁人三项运动繁荣、健康、有序发展,以及进一步普及与推广铁人三项运动,中国铁人三项运动协会(以下简称“中铁协或本协会”)研究并制定了B级C级赛事活动注册和认证标准。
一、赛事分级按照铁人三项比赛主办方、比赛性质和规模、中铁协赛事活动分为A、B、C三个级别。
A级比赛为:由本协会主办或参与主办的全国性以上级别的铁人三项比赛。
B级比赛为:由省、市政府体育主管部门或同级铁人三项运动协会、俱乐部主办的比赛。
C级比赛为:由区、县政府体育主管部门或同级铁人三项运动协会、俱乐部举办的比赛。
二、B级、C级赛事注册比赛承办单位须于比赛日前60天向本协会提出注册申请,经审核认证后,可列入本协会年度积分排名赛事。
赛事注册需向本协会提交注册申请函,注册申请函应该包含以下内容:(1)办赛的宗旨和理由(2)拟办比赛的名称、时间、地点和规模(3)建议的主办单位和承办单位(4)经费来源说明:中铁协不作为国内B级、C级赛事的主办单位或承办单位;注册和认证成功的赛事将被列入中铁协年度积分排名赛事,并提供相应的技术服务与支持。
三、B级、C级赛事认证标准(一)竞赛距离标准竞赛距离需为半程、全程、双倍全程。
允许各分项竞赛距离存在误差,但必须符合以下标准:半程、全程竞赛距离中游泳距离误差小于1.5%,自行车距离小于10%;双倍全程竞赛距离中游泳距离误差小于1.5%,自行车距离小于5%。
(二)比赛组别设置标准原则上应参照中铁协A级比赛设置比赛组别。
考虑到参赛规模、场地条件、奖励方式等因素,允许各比赛承办单位结合实际情况设置比赛组别。
(三)比赛成绩标准比赛成绩须于赛后7天之内提交至本协会审核,比赛成绩需包含以下内容:比赛名称、比赛时间、比赛地点、比赛组别、运动员成绩(运动员姓名、运动员名次、身份证号码、总成绩)。
注:运动员身份证号码将作为参加B级C级比赛获得中铁协个人积分的唯一凭证。
中国铁人三项运动协会优秀组和U系列组运动员比赛积分排名办法(征求意见稿)一、目的与原则(一)参照国际铁人三项联盟有关积分排名规则,结合我国铁人三项运动的实际情况,制定本办法。
(二)运动员比赛积分排名将作为评价运动员运动成绩和水平,以及选拔运动员进入国家队集训和代表国家队参赛的主要依据之一。
二、积分比赛范围中国铁人三项运动协会(以下简称“中铁协”)主办或承办的全国铁人三项比赛,包括全运会、全国锦标赛、全国冠军赛、青运会、全国青少年锦标赛、全国U系列冠军赛以及海峡杯赛等其他由中铁协另行说明的比赛。
三、积分排名对象(一)中国铁人三项运动协会管辖范围内的运动员(队)。
(二)连续两年未获得任何积分的运动员(队)以及退役运动员,其排名和积分信息将被从积分排名表中删除。
四、积分周期和场数(一)运动员(队)积分以年为单位,年度积分时限为1月1日至12月31日。
(二)运动员(队)每年度积分取积分值较高的6站比赛积分之和计,超出站数不计入总积分。
(三)运动员(队)前一年度的积分按三分之一计入下一年度。
(四)U系列组别运动员因年龄增长跨组,原组别积分排名作废,前一年度积分按照三分之一计为下一年度新组别积分,并相应计算排名;如U19组运动员跨组(年龄增长为20岁),且原先在优秀组已经拥有积分,则运动员新年度积分将为U19组带入积分与优秀组已有积分之和(均为前一年度的三分之一)。
五、积分计算办法(一)优秀组运动员积分1.运动员参加优秀组、23岁以下组的比赛可获得优秀组积分。
2.运动员可获得以下两部分积分之和:(1)名次分运动员按照下表所示名次范围和分值获得积分,比赛冠军可以获得与基准分等值的积分,后一名次的运动员可以获得比前一名次少7.5%的积分,依此类推。
积分分值计算按照“四舍五入”的原则精确到小数点后两位。
(2)单项成绩分(优秀组和23岁以下组等同)运动员在比赛中获得前10名、单项成绩达到或优于以下标准的,每达到一个标准可获得50分单项成绩分。
中国铁人三项运动协会运动员和教练员参加有奖比赛奖金分配实施办法为调动国家队运动员和教练员训练、比赛的积极性,更好的完成备战新的奥运会周期各项任务,根据国家体育总局《关于印发<国家队运动员有奖比赛奖金管理暂行办法>的通知》及自剑中心《国家队运动员参加有奖比赛奖金分配暂行办法》等相关文件要求,结合本项目的实际情况,制定本管理办法(以下简称“本办法”)。
一、奖励原则奖励的发放是为了更好的调动运动员和教练员的训练和参加国际比赛热情,促进队内的合理竞争和训练质量提高,保证训练工作顺利开展,按照“按绩分配”、“促进竞争”的原则进行奖励分配,以保证运动员、教练员的切身利益。
二、定义(一)本办法所称国内外有奖比赛是指由国际或亚洲体育单项组织主办或批准的各类设有奖金的比赛,以及其他由有关赛事组委会举办的设有奖金的比赛;(二)运动员:进入国家集训队名单的运动员;(三)陪练运动员:进入国家集训队名单的陪练运动员;(三)教练员:进入国家集训队名单的教练员;(四)有功人员:进入国家集训队名单的医生以及长期跟队的其他工作人员。
三、本办法适用于国家集训队或省、市地方队运动员代表国家参加的由国际、洲际或其他国外体育组织主办(批准)的各类有奖比赛。
四、发放办法(一)国家集训队运动员(入选国家集训队训练6个月以上)在国内和国外参加由国际或洲际体育单项组织主办(批准)的各类有奖比赛获得奖金,按以下分配原则:1、其奖金的40%奖励给获奖运动员,15%奖励国家队教练员,5%奖励国家队有功人员,10%奖励陪练运动员,20%奖励获奖运动员所在省市教练员,10%捐赠给中华全国体育基金会建立运动员、教练员保障基金。
如无陪练运动员,其奖金的45%奖励给获奖运动员,18%奖励国家队教练员,7%奖励国家队有功人员,20%奖励获奖运动员所在省市教练员,10%捐赠给中华全国体育基金会建立运动员、教练员保障基金。
2、代表地方省市参赛的国家集训队运动员,获得奖金后,按以下原则分配:奖金的20%奖励国家队教练员,5%奖励陪练运动员,5%奖励国家队有功人员,70%奖励获奖运动员以及获奖运动员所在省市教练员。
铁人三项目录[隐藏]简介发展现状赛事级别比赛距离设置特点战术规则简介发展现状赛事级别比赛距离设置特点战术规则∙器材∙场地∙观战礼仪∙奥运资格∙中国人与铁人三项∙国际铁人三项联盟∙铁人三项世界记录[编辑本段]简介铁人三项运动(triathlon)是体育运动项目之一,属于新兴综合性运动竞赛项目。
比赛由天然水域游泳、公路自行车、公路长跑三项目按顺序组成,运动员需要一鼓作气赛完全程。
2000年成为奥运会项目,2006年成亚运会项目。
铁人三项起源铁人三项起源于美国。
1974年2月17日,一群体育官员聚集在夏威夷群岛的一个酒吧里争论:世界上究竟哪一种体育运动项目最具有刺激性,挑战性;最能考验人的意志和体能?有的说是橄榄球,有的说是渡海游泳,有的说是足球,还有的说是长距离自行车,登山马拉松等等,他们各抒己见,争论不休。
最后,美铁人三项国海军准将约翰·科林斯提出:谁能在一天之内在波涛汹涌的大海游泳3.8公里,再环岛骑自行车180公里,最后跑完42.195公里的马拉松全程,中途不得停留,谁就是真正的铁人。
科林斯的想法得到大家的的支持,于是第二天就有15人参加了比赛,其中还有1位女选手。
结果有14人赛完全程,就这样一项挑战自然、战胜自我的新型体育运动项目就在这种充满戏剧性、冒险性的情况下诞生了。
该比赛第一名的成绩为11小时46分。
该次比赛后人们就把这项一次连续组合完成游泳、自行车和长跑,并在运动员体能、速度和技巧上提供挑战的综合性体育运动项目称之为"铁人三项"。
并追认该次比赛为首届世界铁人三项锦标赛。
[编辑本段]发展铁人三项运动在夏威夷诞生后,最初仅在夏威夷和加利福尼亚流行,后逐渐在澳大利亚、新西兰、西班牙、法国、英国、日本、中国等国家广泛开展。
美国的圣地亚哥从1974年开始便正式开展了铁人三项比赛,随后铁人三项运动便迅速风靡了欧美和世界各地,为越来越多的人所喜爱。
为了更好地发展该运动,国际铁人三项联盟于1989年4月正式成立以管理国际上的铁人三项及铁人两项运动,总部设在加拿大。
铁人三项专业运动员比赛积分
排名办法(2009版)
一、目的与原则
(一)参照国际铁人三项联盟“积分表”规则(见附件),结合我国铁人三项
运动的实际情况,制定本办法。
(二)运动员比赛积分排名将作为评价运动员运动成绩和水平,以及选拔
运动员进入国家集训队和代表国家队参赛的主要依据之一。
二、积分比赛范围
(一)国家体育总局和中国铁人三项运动协会批准举办或出访参加的国内外铁人三项比赛,包括全运会、全国锦标赛、全国冠军杯系列赛等全国比赛,奥运会、青年奥运会、世界锦标赛总决赛和系列赛、世界杯系列赛、亚运会及其他亚洲综合性运动会、亚洲锦标赛、洲际杯赛等国际比赛,以及其他中国铁人三项运动协会另行说明的比赛。
(二)参加国际比赛获得的积分直接按照国际铁联公布的“积分表”中的积
分值计算,参加全国比赛的积分按照本办法计算。
本办法所指积分包括上述
两部分积分。
三、积分排名对象
(一)在中国铁人三项运动协会参加国家体育总局年度注册且获审核通过的各代表单位运动员。
(二)中国香港、中国澳门铁人三项协会在国际铁联注册或报名参加上述铁人三项赛事的运动员。
四、积分周期和场数
、 、 全国比赛的积分不执行上述规则。
(一)运动员积分以年为单位,年度积分时限为 1 月 1 日至 12 月 31 日。
(二)运动员每年度积分取积分值较高的 6 站比赛积分之和计,超出站数
不计入总积分。
五、积分计算办法
(一)标准距离积分
1.运动员参加优秀组、23 岁以下组的比赛可获得标准距离积分。
2.运动员可获得以下两部分积分之和: (1)名次分
运动员按照下表所示名次范围和分值获得积分,比赛冠军可以获得与基
准分等值的积分,后一名次的运动员可以获得比前一名次少 7.5%的积分,依
此类推。
积分分值计算按照“四舍五入”的原则精确到小数点后两位。
运动员参加国际比赛的积分按照国际铁联“积分表”规则,执行“3.2 完成
时间限制” “3.3 额外加分” “3.4
可以获得积分的比赛场数”等条款;运动员参加
-2-
标准可获得50分单项成绩分:
在世
界
杯
赛
以
上
级
别
的
比
赛
(
世
界杯、世
锦
男子获得前30名的运动员、女子获得前20名的运动员;在亚运会以下级别的
比赛(亚运会、亚沙会、洲际杯、亚锦赛、全运会、全国锦标赛、全国冠军杯赛)上,获得前10名的运动员;单项成绩如达到或优于以下标准的,每达到一个
(二)
青
少
年
短距离积分
1.运动员参加青少年短距离组的比赛可获得短距离积分。
2.运动员可获得以下两部分积分之和:
(1)名次分
-3-
依此类推。
积分分值计算按照“四舍五入”的原则精确到小数点后两位。
获得 50 分单项成绩分:
运动员按照下表所示名次范围和分值获得积分,比赛冠军可以获得与基
准分等值的积分,后一名次的运动员可以获得比前一名次少 22.5%的积分,
在世界杯系列赛以上级别的比赛(世界杯、世锦
赛系列
赛、世锦赛总决赛)
上,总成绩男子获得前 20 名的运动员、女子获得前 15 名的运动员;在亚洲锦
标赛以下级别的比赛(洲际杯、亚锦赛、全国锦标赛、全国冠军杯赛)上总成绩
获得前 10 名的运动员;单项成绩达到或优于以下标准的,每达到一个标准可
-4-
六、特殊规则
(一)国际国内比赛发生冲突的情况
如运动员由于代表国家队参加国际比赛而无法参加国内比赛,则这部分
运动员将获得以下两项积分之和:
1.参加国际比赛获得的国际积分。
2.奖励分:
(1)如运动员获得了国际积分,则将按照国际比赛名次的先后顺序,依次
获得与相关国内比赛第一、二、三……名应获积分等值的积分;例如:A、B、C 三名运动员参加国际比赛分别获得第6、3、9名,且均获得国际比赛积分,则他们将分别获得与相关国内比赛第二、一、三名应获积分等值的积分,依此类推。
(2)如运动员完成比赛但未能获得国际积分,则将按照国际比赛名次的先后顺序,依次获得相关国内比赛相应名次应获积分的二分之一的积分。
奖励分不受每年度积分场次限制,即使运动员获得积分的场次超过6站,该奖励分也予以保留。
(二)几个级别的赛事同场同时举行的情况下(即一场比赛计多个名次),
运动员积分按所获积分中的分值较高者计算。
七、附则
(一)本办法将根据国际铁联有关规则的改变进行必要的调整。
(二)本办法解释权属中国铁人三项运动协会。
(三)本办法自2009年1月1日起实施。
附件:
国际铁联积分表规则
1.目的:
1.1国际铁联积分表将用于决定运动员参加国际铁联铁人三项世界锦标赛系列赛、铁人三项世界杯系列赛和铁人三项洲际锦标赛的资格。
1.2洲际铁人三项联合会也可以使用国际铁联积分表决定各会员协会参加洲际锦标赛的名额。
1.3国际铁联积分表将公布在国际铁联官方网站,但不作为一项“排名”。
2.运动员资格:
2.1运动员必须与其所属的国际铁联会员协会保持良好的关系,方可被列入国际铁联积分表。
3.积分规则:
3.1总则
a)、b)、c)国际铁联积分按照下表计算:
d)后一名次的运动员可以获得比前一名次少7.5%的积分(例如:世界锦标赛总决赛冠军可以获得1000分,第二名可以获得925分,第三名可以获得855.62分,第四名791.45分,第五名732.09分,等等)。
3.2完成时间限制:只有在规定时间范围内完成比赛的运动员才可以获得积分。
完成比赛的时间限制是男子不超过冠军完成时间的5%,女子不超过8%。
3.3额外加分:参赛运动员中每有一名运动员在当前的国际铁联积分表中位列前20名,即额外增加该场比赛积分2%,总增加比例最大为20%。
3.4可以获得积分的比赛场数:在指定年份内某一名运动员的积分总额为本年度内6站最高积分之和加上前一年积分的三分之一,其中洲际杯赛和高级洲际杯赛不超过3站。
3.5除名:运动员两整年未获得任何积分将被除名。
此更新于每年1月1日进行。