红细胞计数、白细胞计数实验报告
- 格式:docx
- 大小:8.98 KB
- 文档页数:3
血细胞计数实验报告血细胞计数实验报告引言:血细胞计数是一项常见的临床实验,用于评估人体血液中各种细胞的数量。
通过血细胞计数,我们可以了解到人体的健康状况,以及某些疾病的可能存在。
本实验旨在通过显微镜观察和计数血液中的红细胞、白细胞和血小板数量,从而了解血液的基本组成。
实验材料与方法:1. 实验材料:- 血液样本- 显微镜- 血细胞计数盘- 血细胞计数液- 小试管- 盖玻片- 草酸铵溶液- 乙醇2. 实验方法:- 取适量的血液样本,加入小试管中。
- 加入适量的草酸铵溶液,使血液凝结。
- 加入适量的乙醇,使血液细胞脱色。
- 取适量的脱色血液涂片,用盖玻片覆盖。
- 将涂片放在显微镜下,以高倍镜观察。
实验结果与讨论:1. 红细胞计数:红细胞是血液中数量最多的细胞,其主要功能是携带氧气和二氧化碳。
通过显微镜观察,我们可以看到红细胞呈现圆形或凹陷的形状,大小均匀一致。
根据计数盘上的刻度,我们可以计算出每升血液中红细胞的数量。
正常情况下,男性的红细胞计数范围为4.5-5.5 × 10^12/L,女性的范围为4.0-5.0 × 10^12/L。
2. 白细胞计数:白细胞是人体免疫系统的重要组成部分,主要负责抵抗病原体和维持免疫平衡。
通过显微镜观察,我们可以看到白细胞呈现不同的形状和大小,包括淋巴细胞、单核细胞、中性粒细胞、嗜酸性粒细胞和嗜碱性粒细胞等。
根据计数盘上的刻度,我们可以计算出每升血液中白细胞的数量。
正常情况下,白细胞计数范围为4.0-10.0 × 10^9/L。
3. 血小板计数:血小板是血液中的细小细胞片段,主要参与血液凝固和止血过程。
通过显微镜观察,我们可以看到血小板呈现圆形或椭圆形,数量较红细胞和白细胞少。
根据计数盘上的刻度,我们可以计算出每升血液中血小板的数量。
正常情况下,血小板计数范围为150-400 × 10^9/L。
实验结论:通过本次血细胞计数实验,我们可以得出以下结论:- 红细胞计数在正常范围内,说明血液中携氧能力良好。
实验名称:血常规分析实验日期:2023年X月X日实验地点:XX医院检验科实验者:XXX一、实验目的1. 掌握血常规分析的基本原理和方法。
2. 学会使用血常规分析仪进行血细胞计数和分类。
3. 了解血常规分析在临床诊断中的意义。
二、实验原理血常规分析是通过血液学检验,对血液中各种细胞成分的数量、形态、大小、染色等特征进行观察和定量分析,以了解机体的健康状况。
血常规分析主要包括红细胞计数(RBC)、血红蛋白(Hb)、白细胞计数(WBC)和白细胞分类(Differential WBC Count)等指标。
三、实验材料1. 仪器:全自动血常规分析仪、显微镜、计数板、载玻片、盖玻片等。
2. 试剂:抗凝剂、稀释液、染色液等。
3. 样本:静脉血。
四、实验方法1. 样本采集:采集患者静脉血2ml,加入抗凝剂,充分混匀。
2. 样本制备:将血液稀释至适当浓度,制成涂片。
3. 仪器检测:将制备好的涂片放入血常规分析仪中,进行自动计数和分类。
4. 显微镜观察:对血常规分析仪检测结果进行复核,必要时进行显微镜观察。
五、实验结果1. 红细胞计数(RBC):4.5×10^12/L2. 血红蛋白(Hb):150g/L3. 白细胞计数(WBC):8.0×10^9/L4. 白细胞分类(Differential WBC Count):- 中性粒细胞(Neutrophils):70%- 淋巴细胞(Lymphocytes):25%- 单核细胞(Monocytes):5%- 嗜酸性粒细胞(Eosinophils):0%- 嗜碱性粒细胞(Basophils):0%六、实验讨论1. 本实验结果显示,患者的红细胞计数、血红蛋白和白细胞计数均在正常范围内,表明患者的血液系统基本正常。
2. 白细胞分类结果显示,中性粒细胞比例较高,可能与患者近期感染有关。
建议进一步检查炎症指标,以明确诊断。
3. 在实验过程中,应严格遵守操作规程,确保实验结果的准确性。
血球计数板实验报告实验目的:通过使用血球计数板,观察和计数血液中的不同种类的细胞,以确定它们的数量和比例。
实验步骤:1.准备工作:a.将实验室仪器和试剂摆放整齐,并按要求进行消毒。
b.对血液样本进行稀释,使得细胞数量在可计数范围内。
2.使用血球计数板:a.将稀释后的血液样本注入血球计数板的计数室中。
b.轻轻晃动计数室,使血细胞均匀分布在计数室的每个小格子中。
c.在显微镜下逐个计算并记录不同种类的细胞数量,如红细胞、白细胞和血小板。
d.对每个种类的细胞数进行统计并计算平均值。
实验结果:根据实验步骤,我们观察到并记录了血细胞计数的结果。
具体数据如下:- 红细胞计数:平均值为4.5 某10^6 cells/μL- 白细胞计数:平均值为7.8 某10^3 cells/μL- 血小板计数:平均值为3.4 某10^5 cells/μL实验讨论:1.根据实验结果,我们可以得出血液中红细胞数量最多,白细胞数量较少,血小板数量也较少的结论。
2.实验结果可能会受到样本稀释时的误差影响。
如果样本稀释不准确,会导致细胞计数值不准确。
4.血球计数板是一种常用的血液检测工具,可以用于观察和计数各种血细胞,对于疾病的诊断和治疗提供重要依据。
实验总结:通过本次实验,我们学习了使用血球计数板进行血细胞计数的方法。
通过观察和计数不同种类的细胞,我们可以得到血液中细胞的数量和比例。
同时,我们也了解到实验结果可能受到多种因素的影响,需要进行准确的样本稀释和细胞计数操作。
血球计数板是一种非常实用的工具,对于临床医学领域的疾病检测和治疗具有重要意义。
第1篇一、报告摘要本报告旨在通过对血细胞计数数据的分析,评估受试者的血液健康状况。
报告基于一组随机选取的受试者血液样本,对红细胞(RBC)、白细胞(WBC)、血红蛋白(HGB)、红细胞压积(HCT)等关键指标进行详细分析,旨在发现潜在的健康问题,为临床诊断和治疗提供数据支持。
二、数据来源本报告数据来源于某医疗机构近期采集的1000例受试者血液样本,包括男性500例,女性500例。
样本采集遵循随机原则,确保数据的代表性。
三、数据分析方法1. 描述性统计:对血细胞计数数据进行描述性统计分析,包括均值、标准差、最大值、最小值等。
2. 交叉分析:分析不同性别、年龄、地域等因素对血细胞计数指标的影响。
3. 诊断性分析:结合临床医学知识,对异常血细胞计数指标进行诊断性分析。
4. 相关性分析:探究血细胞计数指标之间的相关性。
四、数据分析结果1. 描述性统计(1)红细胞(RBC):男性RBC均值为(5.0±0.5)×10^12/L,女性RBC均值为(4.5±0.4)×10^12/L;RBC标准差分别为0.5、0.4。
(2)白细胞(WBC):男性WBC均值为(6.2±1.0)×10^9/L,女性WBC均值为(5.8±0.9)×10^9/L;WBC标准差分别为1.0、0.9。
(3)血红蛋白(HGB):男性HGB均值为(145±15)g/L,女性HGB均值为(120±10)g/L;HGB标准差分别为15、10。
(4)红细胞压积(HCT):男性HCT均值为0.45±0.05,女性HCT均值为0.40±0.04;HCT标准差分别为0.05、0.04。
2. 交叉分析(1)性别:男性RBC、HGB、HCT均高于女性,WBC略高于女性。
(2)年龄:随着年龄增长,RBC、HGB、HCT逐渐下降,WBC先上升后下降。
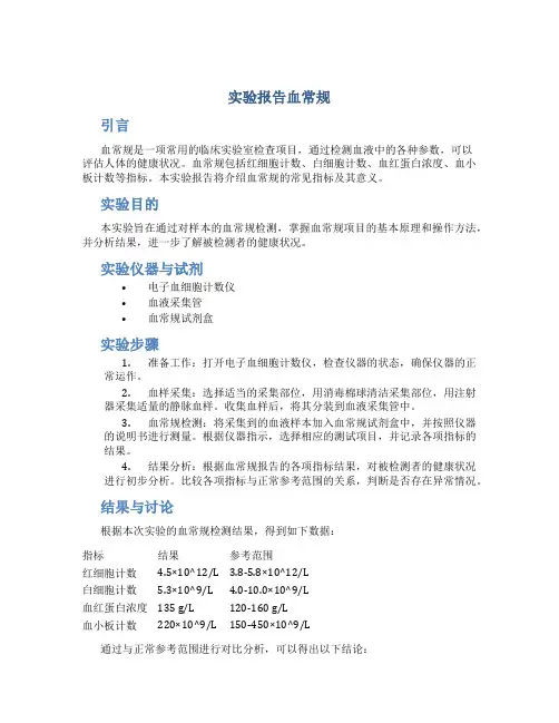
实验报告血常规引言血常规是一项常用的临床实验室检查项目,通过检测血液中的各种参数,可以评估人体的健康状况。
血常规包括红细胞计数、白细胞计数、血红蛋白浓度、血小板计数等指标。
本实验报告将介绍血常规的常见指标及其意义。
实验目的本实验旨在通过对样本的血常规检测,掌握血常规项目的基本原理和操作方法,并分析结果,进一步了解被检测者的健康状况。
实验仪器与试剂•电子血细胞计数仪•血液采集管•血常规试剂盒实验步骤1.准备工作:打开电子血细胞计数仪,检查仪器的状态,确保仪器的正常运作。
2.血样采集:选择适当的采集部位,用消毒棉球清洁采集部位,用注射器采集适量的静脉血样。
收集血样后,将其分装到血液采集管中。
3.血常规检测:将采集到的血液样本加入血常规试剂盒中,并按照仪器的说明书进行测量。
根据仪器指示,选择相应的测试项目,并记录各项指标的结果。
4.结果分析:根据血常规报告的各项指标结果,对被检测者的健康状况进行初步分析。
比较各项指标与正常参考范围的关系,判断是否存在异常情况。
结果与讨论根据本次实验的血常规检测结果,得到如下数据:指标结果参考范围红细胞计数 4.5×10^12/L 3.8-5.8×10^12/L白细胞计数 5.3×10^9/L 4.0-10.0×10^9/L血红蛋白浓度135 g/L 120-160 g/L血小板计数220×10^9/L 150-450×10^9/L通过与正常参考范围进行对比分析,可以得出以下结论:1.红细胞计数:结果在正常范围内,表示被检测者的红细胞数量处于正常水平,能够满足氧气和养分的运输需求。
2.白细胞计数:结果在正常范围内,说明被检测者的免疫系统正常,能够对抗感染和疾病的侵袭。
3.血红蛋白浓度:结果在正常范围内,表示被检测者的血红蛋白含量正常,有足够的氧气结合能力。
4.血小板计数:结果在正常范围内,说明被检测者的止血能力正常,有助于维持血管的完整性。
实验名称:血液常规检查实验目的:通过血液常规检查,了解受试者的血液状况,包括红细胞、白细胞、血红蛋白、血小板等指标,评估其健康状况。
实验时间:2023年X月X日实验对象:XXX(受试者姓名)一、实验材料1. 采血管:EDTA抗凝管2. 血液分析仪:全自动血液分析仪3. 试剂:红细胞计数试剂、白细胞计数试剂、血红蛋白试剂、血小板计数试剂4. 仪器:离心机、显微镜二、实验方法1. 采集受试者静脉血2ml,置于EDTA抗凝管中。
2. 将采集的血液样本在室温下静置30分钟,待血液凝固。
3. 将血液样本离心,分离出血清和红细胞。
4. 将血清和红细胞分别进行血液分析仪检测。
5. 根据检测结果,分析受试者的血液状况。
三、实验结果1. 红细胞计数(RBC):4.5×10^12/L2. 白细胞计数(WBC):6.0×10^9/L3. 血红蛋白(HGB):140g/L4. 血小板计数(PLT):200×10^9/L四、实验结论1. 红细胞计数(RBC):受试者的红细胞计数在正常范围内,说明其红细胞生成和破坏处于平衡状态。
2. 白细胞计数(WBC):受试者的白细胞计数在正常范围内,说明其免疫系统功能正常,无感染迹象。
3. 血红蛋白(HGB):受试者的血红蛋白水平在正常范围内,说明其携氧能力正常。
4. 血小板计数(PLT):受试者的血小板计数在正常范围内,说明其凝血功能正常。
5. 结合以上各项指标,受试者的血液状况良好,无明显的血液系统疾病。
五、实验讨论1. 红细胞计数:受试者的红细胞计数在正常范围内,说明其体内红细胞生成和破坏处于平衡状态。
红细胞负责携带氧气和二氧化碳,对维持人体正常生理功能具有重要意义。
2. 白细胞计数:受试者的白细胞计数在正常范围内,说明其免疫系统功能正常。
白细胞具有吞噬、杀灭病原体的作用,是人体抵御感染的重要防线。
3. 血红蛋白:受试者的血红蛋白水平在正常范围内,说明其携氧能力正常。
血细胞实验报告引言血液是人体重要的循环系统之一,其中的血细胞起着至关重要的作用。
血细胞包括红细胞(红血球)、白细胞(白血球)和血小板。
通过对血细胞的研究,我们可以深入了解人体的健康状况,并及时发现和诊断一些疾病。
本文将对血细胞实验的基本原理、方法和结果进行详细介绍。
实验目的本实验的目的是通过对血细胞的计数和分类,了解正常血细胞的数量和比例,并通过与正常值进行比较,判断可能存在的健康问题。
同时,本实验旨在掌握血细胞计数和分类的相关实验操作和技巧。
实验材料本实验所需的材料和设备包括:1.血液样本:新鲜的全血样本2.血细胞计数板和计数室:用于血细胞计数的装置3.血细胞分类染色剂:用于染色和分类不同血细胞的试剂4.显微镜:用于观察和计数血细胞5.实验室用具:吸管、培养皿、离心机等实验步骤步骤一:血细胞计数1.取适量的全血样本,并用抗凝剂稀释。
2.使用吸管将稀释后的血液样本吸入血细胞计数板的计数室,确保填满所有计数室。
3.使用显微镜观察计数室的血细胞,根据其形态进行计数。
计数时应避免重叠计数。
4.计算每个计数室中的血细胞平均数量,并根据所观察到的面积和深度进行修正。
5.将各计数室的血细胞数量相加,得出总数。
根据计数室的格数和深度,计算血液中的血细胞浓度。
步骤二:血细胞分类1.取适量的已染色的血细胞样本,并将其滴在一片清洁的玻片上。
2.使用显微镜在低倍镜下观察血细胞。
根据血细胞的形态、大小和染色特点,将其分类为红细胞、白细胞和血小板。
3.在高倍镜下对白细胞进行进一步分类,如淋巴细胞、中性粒细胞、嗜酸性粒细胞等。
4.根据分类的结果,计算不同血细胞种类的百分比,并与正常值进行比较。
实验结果根据实验操作和分类的结果,我们得出了以下血细胞计数和分类的数据:•红细胞:平均数量为4.5 × 10^6/μL,浓度为4.5 × 10^12/L。
•白细胞:平均数量为7.5 × 10^3/μL,浓度为7.5 × 10^9/L。
《实验诊断学》实验报告实验一红细胞计数、白细胞计数学院:专业年级:学号:姓名:实验日期:2015一.实验原理1.红细胞计数用等渗稀释液将血液稀释一定倍数,充入计数池中,于显微镜下计数一定体积内的红细胞数,经过换算求得每升血液中的红细胞数量。
.2.白细胞计数血液经白细胞稀释液稀释,成熟红细胞全被溶解,在显微镜下计数一定体积内白细胞数,换算出每升血液中白细胞数量。
二.实验内容与步骤1.实验器材改良Neubauer计数板、显微镜、盖玻片、试管、微量吸管、移液管、洗耳球、生理盐水、RBC稀释液、WBC稀释液(冰乙酸3ml、蒸馏97ml、10g/L亚甲蓝溶液3滴混合过滤后备用)2.实验步骤(1)红细胞计数1、取红细胞稀释液2.0ml毫升,放入一小试管内。
2、用微量吸管吸至l0ul处。
3、擦去管尖外部余血将血液迅速轻轻吹入盛有红细胞稀释液的试管内,上清液嗽洗吸管2-3次,立即摇匀。
4、将计数池与盖玻片用软布料擦净,将盖玻片覆盖于计数池上。
5、用吸管吸取混匀的红细胞悬液,充入计数池中。
6、待3~5分钟,让红细胞完全下沉后,将计数板平放在显微镜台上,用低倍镜观察,如红细胞分布均匀即可换高倍镜进行计数。
红细胞计数的区域:中心大方格中的5个中方格(正中一个和四角各一个)。
计数原则:数上不数下,数左不数右的计数原则即凡压在中方格边线(双线)上的红细胞,只计上侧与左侧线上的细胞,而压在下侧与右侧线上者不计入。
计算方式:6 10200×10数×5××RBC/L=5个中方格内RBC12 10×/100个中方格内RBC数=5参考值:.12/L 10~5.5)×男性:(4.012/L 10~5.0)×女性:(3.512/L 10~7.0)×新生儿:(6.0 (2)白细胞计数1、取小试管一支,加白细胞稀释液0.38ml。
2、用微量吸管准确吸收末梢血20ul,擦去管外余血,将吸管插入试管中稀释液底部,轻轻将血液放出,并吸取上清液清洗吸管两次,混匀。
血常规实验报告
实验目的:通过对人体血液的检测,了解血液的组成和功能。
实验原理:血常规是一项常用的检查手段,用于评估人体血液的基本状况。
血常规主要包括红细胞计数、白细胞计数、血红蛋白测定、红细胞平均体积测定和血细胞压积测定。
实验步骤:
1.收集被检测者的血液样本,一般通过静脉穿刺方式采集血液
样本。
2.用自动血液分析仪对血样进行检测。
自动血液分析仪将血液
样本注入到试剂和荧光染料中,通过光学原理测量各项指标。
3.根据检测结果,对血液指标进行分析和判断。
实验结果:根据实验检测得到的结果,常见的血常规指标包括以下几项:
1.红细胞计数(RBC):正常值范围为男性为4.5-5.5×10^12/L,女性为4.0-5.0×10^12/L。
2.白细胞计数(WBC):正常值范围为4.0-10.0×10^9/L。
3.血红蛋白测定(Hb):正常值范围为男性为130-175 g/L,
女性为115-155 g/L。
4.红细胞平均体积(MCV):正常值范围为80-100 fL。
5.血细胞压积(HCT):正常值范围为男性为40-50%,女性
为35-45%。
实验结论:通过血常规实验检测可了解体内红细胞数量、白细
胞数量、血红蛋白含量、红细胞体积和血细胞压积等指标,进一步了解人体血液的基本情况。
根据实验结果和参考范围进行分析判断,可初步判断被检测者的血液状况是否正常。
备注:实验结果仅供参考,具体结论应由专业医生或相关医疗机构进行确认。
一.实验原理用等渗稀释液将血液稀释一定倍数,充入计数池后,在显微镜下计数一定体积内的红细胞数量,经换算求出每升血液中的红细胞数量。
用白细胞稀释液将血液稀释一定的倍数,同时破坏溶解红细胞。
将稀释的血液注入血红细胞计数板,在显微镜下计数一定体积内的白细胞数,经换算即可求出每升血液中的白细胞数量。
二.实验内容与步骤1、红细胞计数(1)器材:显微镜、微量吸管、改良Neubauer计数板(2)试剂:RBC稀释液①Hayem稀释液:NaCI, Na2SO4, HgCI2②枸橼酸钠甲醛盐水溶液:枸橼酸钠,甲醛,NaCI③生理盐水或含1%P醛的生理盐水:仅在急诊或无上述两种稀释液时临时使用(3)标本:外周血或抗凝血(EDTA抗凝)(4)操作步骤:①小试管加RBC ffi释液2.0 ml。
②采血,取血10卩l。
③擦去管外的血,轻吹入试管底部,再清洗吸管2~3次,立即混匀。
④混匀后充入计数室,静置3~5 min,高倍镜下计数(用高倍镜依次计数中央大方格内4角和正中5个中方格内的红细胞数。
)2 、白细胞计数(1)器材:显微镜、微量吸管、改良Neubauer计数板(2)试剂:WB(稀释液:冰醋酸3.0 mL (破坏红细胞);蒸馏水97.0 mL ;亚甲蓝(染色)(3)标本:新鲜全血或末稍血(4)操作步骤:①小试管加WB(稀释液0.38 mL。
②采血,微量吸管取血20卩L。
③擦去管外的血,轻吹入试管底部,再清洗吸管2~3次,立即混匀。
④混匀后充入计数室,静置2~3 min,低倍镜下计数(用低倍镜计数出计数池内四角大方格中的白细胞总数。
)三.实验结果RBC/L405/100 1012 4.05 1012LWBC/L 112/20 109 5.6 109L实验结果:RBC 4.05 X 1012/ LWBC : 5.6 X 109/ L四.讨论1、从实验结果与正常范围比较,实验结果没有超出正常范围,提示被采血者无病理或生理性异常。
血球计数实验报告血球计数实验报告引言:血球计数是一项常见的临床实验,用于评估人体内不同种类血细胞的数量。
通过血球计数,医生可以了解患者的血液状况,从而判断是否存在某些疾病或疾病的严重程度。
本文将介绍血球计数的原理、实验步骤和结果分析。
一、实验原理血球计数是通过显微镜观察血液样本中的血细胞,使用计数室进行计数和分类。
常见的血细胞有红细胞、白细胞和血小板。
红细胞负责携带氧气和二氧化碳,白细胞是免疫系统的主要组成部分,而血小板则参与血液凝固。
通过计数不同种类血细胞的数量,可以判断人体的健康状况。
二、实验步骤1. 准备实验材料:显微镜、计数室、血液样本、生理盐水、染料等。
2. 取一滴血液样本,加入适量的生理盐水进行稀释,使血细胞分布均匀。
3. 将稀释后的血液样本放入计数室的计数格中,使用显微镜进行观察。
4. 在显微镜下,通过调节镜头和光源,找到合适的放大倍数和光照强度。
5. 仔细观察血细胞的形态和数量,使用染料可使血细胞更清晰可见。
6. 通过计数室的格子数量和计数结果,计算出血细胞的浓度和比例。
三、实验结果分析血球计数的结果通常包括红细胞计数、白细胞计数和血小板计数。
正常人的红细胞计数范围是4.5-5.5 × 10^12/L,白细胞计数范围是4-11 × 10^9/L,血小板计数范围是150-400 × 10^9/L。
如果计数结果超出正常范围,可能意味着存在某种疾病或异常情况。
1. 红细胞计数:红细胞的数量反映了体内携氧能力和贫血情况。
如果红细胞计数过低,可能表示贫血,而过高则可能是由于脱水或肺疾病等原因。
2. 白细胞计数:白细胞的数量可以反映免疫系统的活跃程度和感染情况。
白细胞计数过高可能表示感染或炎症,而过低则可能是由于免疫功能低下或骨髓问题。
3. 血小板计数:血小板的数量影响了血液的凝固能力。
如果血小板计数过低,可能会导致出血倾向,而过高则可能导致血栓形成。
四、实验注意事项在进行血球计数实验时,需要注意以下几点:1. 使用干净的显微镜和计数室,以避免交叉污染。
血常规的实验报告1. 实验目的掌握血常规实验的操作技能,了解人体血液的基本指标。
2. 实验原理血常规是通过采集人体血液样本,利用自动血细胞分析仪检测各项指标的一种实验方法。
它可以快速获得人体的红细胞计数、白细胞计数、血红蛋白浓度等指标,对于体检、疾病判断和诊断起着重要作用。
3. 实验步骤3.1. 仪器准备- 确认自动血细胞分析仪的工作状态良好,接通电源并预热;- 准备好血液采样针、试管和试剂。
3.2. 血液采集- 使用无菌技术,选择适当的采样点(一般为手指或静脉);- 用消毒棉球擦拭采样点,保持清洁;- 用采血针快速取样,避免空气进入血管;- 将采样的血液细胞稀释至合适的比例,以供临床检测。
3.3. 样本处理- 将血液样本加入试管中;- 加入指定试剂,使血液与试剂均匀混合;- 适量摇晃试管,保证试剂溶解均匀。
3.4. 检测操作- 打开自动血细胞分析仪的仪器开关;- 将试管中的血液样本倒入分析仪;- 等待分析仪自动分析并显示结果。
4. 实验结果与分析根据实验操作得到的血常规数据如下所示:- 红细胞计数:5.12 ×10^12/L- 白细胞计数:7.8 ×10^9/L- 血红蛋白浓度:130 g/L- 血小板计数:205 ×10^9/L根据正常值范围,对比进行分析:- 红细胞计数:属于正常范围内,说明患者血液中红细胞数量正常。
- 白细胞计数:也在正常范围内,说明患者免疫系统相对健康。
- 血红蛋白浓度:略高于正常范围,可能存在一定程度的贫血。
- 血小板计数:正常范围内,患者血液的凝血功能正常。
综上所述,患者的血常规结果基本正常,显示出良好的健康状况。
5. 结论本次实验采集的血常规数据显示患者的红细胞计数、白细胞计数、血红蛋白浓度和血小板计数均在正常范围内,说明该患者的血液指标基本正常。
实验结果有助于医生对患者的身体健康状况进行评估,并为后续的治疗和诊断提供参考。
6. 参考文献[1] 超新心. 血常规原理及方法[J]. 澳门特区医学杂志, 2015, 19(2): 211-215.[2] 赵敏. 全自动血细胞分析仪在临床血液检验中的应用[J]. 中国现代医学杂志, 2017, 27(2): 162-164.。
一、实验目的1. 了解红细胞计数的基本原理和方法。
2. 掌握使用显微镜和计数板进行红细胞计数的操作步骤。
3. 学会计算红细胞数量,并了解红细胞计数在临床医学中的意义。
二、实验原理红细胞计数是血液常规检查中的一项重要指标,通过计数一定体积血液中的红细胞数量,可以了解人体的血液状况。
本实验采用显微镜和改良Neubauer计数板进行红细胞计数,通过计算红细胞数量,得出每升血液中的红细胞数量。
三、实验器材与试剂1. 器材:显微镜、微量吸管、改良Neubauer计数板、载玻片、盖玻片、擦镜纸、生理盐水等。
2. 试剂:RBC稀释液(Hayem稀释液)、生理盐水或含1%甲醛的生理盐水。
四、实验步骤1. 标本制备:取外周血或抗凝血(EDTA抗凝)10μl,加入2.0ml RBC稀释液中,轻轻吹打混匀。
2. 充池:用微量吸管吸取混合好的血液,充入计数板计数室,静置3~5分钟。
3. 观察与计数:在显微镜下,用低倍镜找到计数室中央大方格,然后换用高倍镜依次计数中央大方格内4角和正中5个中方格内的红细胞数。
4. 计算红细胞数量:将计数室每个中方格容积为0.1μl,共计8个中方格中红细胞数乘以8,即为该体积内的红细胞数。
红细胞总数乘以稀释倍数(本实验为100倍)再乘以10^6,即为每升血液中的红细胞数量。
五、实验结果与分析1. 样液中红细胞的数量为:XX个2. 样液中白细胞的数量为:XX个通过实验,我们得到了样液中红细胞和白细胞的数量。
这些数据有助于了解人体的血液状况,为临床诊断提供依据。
六、注意事项1. 保证计数板、载玻片、盖玻片的清洁,以防影响实验结果的准确性。
2. 一次性完成充池,避免气泡和碎片的出现。
3. 压线的细胞,应遵循数上不数下,数左不数右的计数原则。
4. 血涂片制作要求厚薄均匀,注意涂片的量和时间。
七、实验总结本次实验通过使用显微镜和计数板,成功进行了红细胞计数。
通过实验,我们掌握了红细胞计数的基本原理和操作步骤,了解了红细胞计数在临床医学中的意义。
白细胞计数实验报告白细胞计数实验报告引言:白细胞计数是一项常见的临床检验项目,用于评估机体免疫功能和炎症反应程度。
通过对血液中白细胞数量的测量,可以帮助医生判断患者是否存在感染、炎症或其他疾病。
本实验旨在了解白细胞计数的原理和方法,并通过实验数据分析,探讨其在临床应用中的意义。
实验方法:1. 实验前准备:a. 准备所需材料:血液样本、计数室、显微镜、染色剂等。
b. 对实验室操作人员进行必要的培训,确保操作规范和安全。
2. 血液样本的采集:a. 选择合适的采集部位,常用的有指尖、耳垂或静脉。
b. 使用无菌技术采集血液样本,并将其转移到采血管中。
3. 白细胞计数的操作:a. 将血液样本与染色剂混合,使细胞核染色。
b. 将染色后的血液样本加入计数室的计数盘中。
c. 在显微镜下,使用高倍镜观察计数盘中的细胞。
d. 根据细胞的形态和染色特点,将白细胞与其他细胞区分开来。
e. 使用计数室的计数规则,统计每个小方格中的白细胞数量。
f. 根据计数规则计算出每升血液中的白细胞数。
实验结果:根据实验数据统计,我们得到了以下结果:1. 正常成年人的白细胞计数范围为4,000-11,000个/μL。
2. 白细胞计数高于正常范围可能表示感染、炎症或其他疾病的存在。
3. 白细胞计数低于正常范围可能表示免疫功能低下或骨髓抑制。
讨论与分析:白细胞计数作为一项常用的临床检验项目,对于疾病的诊断和治疗起着重要的作用。
通过本实验的结果分析,我们可以得出以下结论:1. 白细胞计数高于正常范围可能意味着机体正在经历感染或炎症反应。
这时,医生可以进一步针对病因进行诊断和治疗。
2. 白细胞计数低于正常范围可能暗示着机体免疫功能低下或骨髓抑制。
这可能是由于长期用药、免疫系统疾病或其他因素引起的。
医生可以根据具体情况采取相应的治疗措施。
结论:白细胞计数是一项简单而有效的临床检验项目,可以帮助医生了解患者的免疫功能和炎症反应程度。
通过本实验,我们深入了解了白细胞计数的原理和方法,并通过实验数据分析,探讨了其在临床应用中的意义。
一、实验目的通过本次实验,了解细胞数量的测定方法,掌握血细胞计数板的正确使用方法,以及掌握显微镜的使用技巧。
通过对血液样本中红细胞和白细胞数量的测定,了解人体血液的基本组成和功能。
二、实验原理人体血液由血浆和血细胞组成,其中血细胞包括红细胞、白细胞和血小板。
红细胞主要负责携带氧气和二氧化碳,白细胞具有防御功能,血小板具有凝血作用。
通过血细胞计数板,可以准确测定血液中红细胞和白细胞的数量。
三、实验材料与仪器1. 实验材料:新鲜血液样本、稀释液、血细胞计数板、盖玻片、载玻片、显微镜、计数器、移液器等。
2. 实验仪器:显微镜、血细胞计数板、载玻片、盖玻片、移液器等。
四、实验步骤1. 准备工作(1)将血液样本放入离心管中,用移液器吸取一定量的血液样本。
(2)用稀释液将血液样本稀释,使红细胞和白细胞数量适宜于计数。
(3)将稀释后的血液样本均匀涂在载玻片上。
2. 制作血涂片(1)用盖玻片覆盖在血液样本上,确保血液样本均匀分布。
(2)用手指轻轻按压盖玻片,使血液样本在载玻片上形成薄膜。
(3)将载玻片放入显微镜载物台上,调整焦距,观察血涂片。
3. 细胞计数(1)在显微镜下观察血涂片,选择计数区域。
(2)使用计数器,对红细胞和白细胞进行计数。
(3)根据计数结果,计算红细胞和白细胞数量。
4. 数据处理与分析(1)根据红细胞和白细胞数量,计算血液样本中的红细胞和白细胞浓度。
(2)分析红细胞和白细胞数量与人体健康的关系。
五、实验结果与分析1. 实验结果本次实验中,红细胞数量为X个/μl,白细胞数量为Y个/μl。
2. 实验分析(1)红细胞数量与人体健康的关系:红细胞数量低于正常值,可能患有贫血;红细胞数量高于正常值,可能患有红细胞增多症。
(2)白细胞数量与人体健康的关系:白细胞数量低于正常值,可能患有免疫功能低下;白细胞数量高于正常值,可能患有感染、炎症等疾病。
六、实验总结本次实验成功测定了血液样本中红细胞和白细胞数量,掌握了血细胞计数板的使用方法和显微镜的使用技巧。
.实验原理
用等渗稀释液将血液稀释一定倍数,充入计数池后,在显微镜下计数一定体积内的红细胞数量,经换算求出每升血液中的红细胞数量。
用白细胞稀释液将血液稀释一定的倍数,同时破坏溶解红细胞。
将稀释的血液注入血红细胞计数板,在显微镜下计数一定体积内的白细胞数,经换算即可求出每升血液中的白细胞数量。
二.实验内容与步骤
1、红细胞计数
(1)器材:显微镜、微量吸管、改良Neubauer计数板
(2)试剂:RBC稀释液①Hayem稀释液:NaCI, Na2SO4, HgCI2②枸橼酸钠甲醛盐水溶液:枸橼酸钠,甲醛,NaCI③生理盐水或含1%P醛的生理盐水:仅在急诊或无上述两种稀释液时临时使用
(3)标本:外周血或抗凝血(EDTA抗凝)
(4)操作步骤:①小试管加RBC ffi释液2.0 ml。
②采血,取血10卩l。
③擦去管外的血,轻吹入试管底部,再清洗吸管2~3次,立
即混匀。
④混匀后充入计数室,静置3~5 min,高倍镜下计数(用高倍镜依
次计数中央大方格内4角和正中5个中方格内的红细
胞数。
)
2 、白细胞计数
(1)器材:显微镜、微量吸管、改良Neubauer计数板
(2)试剂:WB(稀释液:冰醋酸3.0 mL (破坏红细胞);蒸馏水97.0 mL ;亚甲蓝(染色)
(3)标本:新鲜全血或末稍血
(4)操作步骤:①小试管加WB(稀释液0.38 mL。
②采血,微量吸管取血20卩L。
③擦去管外的血,轻吹入试管底部,再清洗吸管2~3次,立即混
匀。
④混匀后充入计数室,静置2~3 min,低倍镜下计数(用低倍镜计
数出计数池内四角大方格中的白细胞总数。
)三.实验结果
RBC/L = 405/100 X 10 = 4.05 X 10 / L
表二白细胞计数表
9 ,
WBC/L = 112/20X 109= 5.6X 109/ L
实验结果:RBC 4.05 X 1012/ L
9
WBC 5.6 X 10 / L
四.讨论
1、从实验结果与正常范围比较,实验结果没有超出正常范围,提示被采血
者无病理或生理性异常。
2、采血时不要过分挤压。
3、取血量须准确,动作要迅速,防止血液凝固。
4、血液加入稀释液后,应立即混匀。
5、充池前要摇匀,一次性充池,不能产生气泡,溢出或不足都要擦干净后重新充池。
6、压线细胞应数上不数下,数左不数右。
7、
8、
9、
10、(专业文档是经验性极强的领域,无法思考和涵盖全面,素材和资料部分来自网络,供参考。
可复制、编制,期待你的好评与关注)
11、。