酒店入住登记专题培训课件
- 格式:ppt
- 大小:362.50 KB
- 文档页数:36
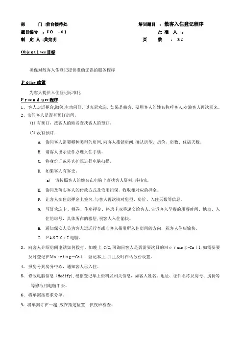
部门:前台接待处培训题目:散客入住登记程序题目编号:FO– 01批准人:制定人:黄宪明页数:32Objectives目标确保对散客入住登记提供准确无误的服务程序Policy政策为客人提供入住登记标准化Procedure程序1、客人走近柜台,微笑,主动问好,以表示欢迎。
如果是熟客,要用客人的姓名称呼客人,欢迎客人再次回来。
2、询问客人是否有预订房间。
(1)有预订,按客人的姓名查找客人的预订。
(2)没有预订:A.询问客人需要哪种类型的房间,向客人推销房间,确认房型、房价、房数、住店天数。
B.请客人出示证件办理入住手续。
C.将身份证或外宾护照进行电脑扫描。
D.如果客人有客史:a)请按照客人的姓名在电脑上查找客人资料,并核实,E.询问及落实客人的付款方式及信用担保,收取相对应的押金。
F.让客人在住房押金上签名,与客人再次核对房型、房价、入住天数等信息。
G.写好欢迎卡、餐券、住房押金、将房卡双手递交给客人,告诉客人早餐的用餐时间、地点、入住的房号,具体所在的楼层,祝客人入住愉快。
H.通知保安人员为客人运送行李或向客人指引所入住房间的方向,祝客人住店愉快。
I.FAST C/I电脑。
3、向客人介绍房间电话如何拨打。
如晚上C/I,可询问客人是否需要次日的Morning-Call,如需要要及时登记在Morning-Call登记本上,并且及时在话务台设置。
4、报房号到房务中心,通知客人已入住。
5、修改电脑信息(Modify),根据登记单上资料及相关信息,如客人姓名、地址、证件名称及房号、房价等等修改到电脑中去。
6、将单据按要求分单。
9、将单据订在一起,放在指定位置,供夜班检查。
主题:预订散客入住登记服务Objectives目标确保预定散客入住登记程序的完成Policy政策使预定散客入住登记程序提供政策依据Procedure程序1、面带微笑用友好的态度向客人表示问候。
2、询问客人的姓名和有无预订。
3、如果已经订房, 与客人确认订房全部内容,无误后,请客人出示证件登记。