欧式向上敲出看涨认购权证的鞅方法定价
- 格式:wps
- 大小:360.85 KB
- 文档页数:7
欧式向上敲出看涨认购权证的鞅方法定价【摘要】在普通的认购权证上嵌入障碍期权的特点,便会得到一类新型的权证敲出( 敲入) 型认购权证本文以向上敲出看涨认购权证为例,先给出它的定义,根据该定义,以鞅定价方法推导出欧式向上敲出看涨认购权证的封闭解评价模型,为实践者提供理论上的参考价格。
关键词:敲出期权,几何布朗运动,鞅定价,Girsanov定理1、引言普通认购权证( 以下简称权证)其实是一种买权( 看涨期权),它赋予权证持有者在规定的期限内按交易双方约定的价格( 执行价格) 购买一定数量的标的资产的权利. 利用权证, 人们可以有效地回避风险, 也用来投机冒险. 但是权证的持有者只有当标的资产( 以下假定为股票) 到期时的价格高于其约定价格时, 才会行使权证所赋予的权利, 用规定的较低的执行价格去购买股票, 然后在市场上以较高的价格卖出, 赚取这两个价格之间的价差. 如果该股票到期时的价格低于权证的执行价格时, 则该权证毫无价值.障碍期权是一种路经依赖型期权, 它在初始时就确定两个价格水平, 其一为约定价格, 另一个是特定的障碍价格. 当标的资产的价格达到或越过障碍价格会发生什么情况取决于障碍期权的类型. 敲出型期权( K nock - ou t o pt ion s) 一开始与标准期权一样, 但当障碍价格水平被突破时就会消失; 敲入型期权( K nock - i n opt ion s) 是当价格达到障碍价格水平时就被激活.为了减少投资者的投资风险, 提高投资的收益率, 增加投资者购买认购权证的兴趣, 发行者有时将普通的权证带上障碍期权的特点, 创造出了一类新型的认购权证, 称之为敲出或敲入型认购权证. 如 19 93 年, 瑞士医药公司Roche 发行了 10 亿美元的七年期债券, 每一万美元债券附带 46 份欧式敲出认购权证. 实践表明, 在认购权证中嵌入障碍期权的特点, 减少了投资的风险,增加了权证的吸引力, 实际收益率也明显提高, 受到了市场的青睐.但障碍期权的嵌入给这类新型的认购权证的定价带来了一定的困难, 对于普通的认购权证, 已经有了解析形式的公式. 本文利用鞅方法给欧式向上敲出看涨认购权证进行了定价, 同时, 欧式向上敲出看跌认购权证等其它七种新型的认购权证也可以类似推出, 为实践中敲出或敲入型认购权证价格的合理确定提供理论上的参考.2、向上敲出看涨认购权证的定义向上敲出看涨认购权证是为适应市场需要而产生的一种新型认购权证,它有两个明显特 征: 第一,它带有普通认购权证所具有的买入期权的特点,在权证的有效期内, 若股票价格能按着预期增长,该权证的持有者在到期时拥有以约定的价格( 设为1k ) 购买既定数量股票的权利。
资料范本本资料为word版本,可以直接编辑和打印,感谢您的下载金融衍生工具_课程习题答案(2)地点:__________________时间:__________________说明:本资料适用于约定双方经过谈判,协商而共同承认,共同遵守的责任与义务,仅供参考,文档可直接下载或修改,不需要的部分可直接删除,使用时请详细阅读内容第一章1、衍生工具包含几个重要类型?他们之间有何共性和差异?2、请详细解释对冲、投机和套利交易之间的区别,并举例说明。
3、衍生工具市场的主要经济功能是什么?4、“期货和期权是零和游戏。
”你如何理解这句话?习题答案1、期货合约::也是指交易双方按约定价格在未来某一期间完成特定资产交易行为的一种方式。
期货合同是标准化的在交易所交易,远期一般是OTC市场非标准化合同,且合同中也不注明保证金。
主要区别是场内和场外;保证金交易。
二者的定价原理和公式也有所不同。
交易所充当中间人角色,即买入和卖出的人都是和交易所做交易。
特点:T+0交易;标准化合约;保证金制度(杠杆效应);每日无负债结算制度;可卖空;强行平仓制度。
1)确定了标准化的数量和数量单位、2)制定标准化的商品质量等级、(3)规定标准化的交割地点、4)规定标准化的交割月份互换合约:是指交易双方约定在合约有效期内,以事先确定的名义本金额为依据,按约定的支付率(利率、股票指数收益率)相互交换支付的约定。
例如,债务人根据国际资本市场利率走势,将其自身的浮动利率债务转换成固定利率债务,或将固定利率债务转换成浮动利率债务的操作。
这又称为利率互换。
互换在场外交易、几乎没有政府监管、互换合约不容易达成、互换合约流动性差、互换合约存在较大的信用风险期权合约:指期权的买方有权在约定的时间或时期内,按照约定的价格买进或卖出一定数量的相关资产,也可以根据需要放弃行使这一权利。
为了取得这一权利,期权合约的买方必须向卖方支付一定数额的费用,即期权费。
期权主要有如下几个构成因素①执行价格(又称履约价格,敲定价格〕。
欧式期权的主观预期估价方法及投资决策*秦学志**吴冲锋(上海交通大学管理学院,200030)摘要 考虑投资者对股票价格的推断或权衡等主观因素,给出欧式期权的主观预期估价及投资决策方法。
方法的建立无需特别设定假设条件,且计算公式十分简单。
关键词 期权 定价 投资 决策1 引言标准的Black-Scholes 欧式期权定价模型是建立在一系列的假设条件基础上的,如,市场无摩擦性假设,标的股票价格变化服从对数正态分布等。
假设在t 时刻股票价格为t s ,],0[T t ∈,T 为期权执行日,t 时指定的期权执行价格为X ,则Black-Scholes 欧式看涨期权定价公式为[1])()()]0,[max (2)(1)(d N Xe d N s X s E e c t T r t T t T r t -----=-= (1) 其中t T t T r X s d t --++=σσ))(2/()/ln(21,t T d d --=σ12,2σ为股票预期收益的方差,r 为利率,)(⋅N 为标准正态分布的概率分布函数,)(⋅E 为期望值算子。
为克服标准Black-Scholes 模型的不足,相继出现了一些修正的模型和方法,如,Merton 的随机利率模型[2],Cox-Ross-Rubinstein 的二叉树方法及其扩展[3],有限差分方法,Monte-Carlo 模拟方法等。
上述方法中没有直接反映投资者对股票价格的推断与权衡等主观因素。
为此,本文尝试建立反映投资者对股票价格推断与权衡等主观因素的欧式期权估价方法,该方法建立在较少的假设之上,且易于计算。
2 方法的建立2.1 基本假设*国家杰出青年基金(70025303)和教育部跨世纪人才基金资助项目**秦学志,1965年出生,博士后,副教授。
主要研究方向:金融工程、系统工程。
Email:qinxz0994@(1)无税收、无交易成本;(2)无风险利率为r ;(3)在],0[T 期间内股票不分红。
第五届“中金所杯”全国大学生金融知识大赛参考题库Word版一、单选题1.关于基础货币与中央银行业务关系表述正确的是(D)。
A.基础货币属于中央银行的资产B.中央银行减少对金融机构的债权,基础货币增加C.中央银行发行债券,基础货币增加D.中央银行增加国外资产,基础货币增加2.由于股票市场低迷,在某次发行中股票未被全部售出,承销商在发行结束后将未售出的股票退还给了发行人,这表明此次股票发行选择的承销方式是(A)。
A.代理推销B.余额包销C.混合推销D.全额包销3. 2010年9月12日,巴塞尔银行监管委员会宣布《巴塞尔协议Ⅲ》,商业银行的核心资\本充足率由原来的4%上调到(B)。
A.5%B.6%C.7% D.8%4.公司发行在外的期限20年,面值为1000元,息票利率为8%的债券(每年付息一次)目前出售价格为894元,公司所得税率为30%,则该债券的税后资本成本为(C)A.4.2%B.5.1%C.5.6%D.6.4%5. 在斯旺图形中,横轴表示国内支出(C+I+G),纵轴表示本国货币的实际汇率(直接标价法),在内部均衡线和外部均衡线的右侧区域,存在(B)。
A.通胀和国际收支顺差B.通胀和国际收支逆差C.失业和国际收支顺差D.失业和国际收支逆差6. 第一代金融危机理论认为金融危机爆发的根源是(C)。
A.信息不对称B.金融中介的道德风险C.宏观经济政策的过度扩张D.金融体系的自身不稳定性7.根据外汇管制的情况不同,汇率可以分为(A)。
A.官方汇率和市场汇率B.开盘汇率和收盘汇率C.单一汇率与复汇率D.名义汇率与实际汇率8. 1982年,美国堪萨斯期货交易所推出(B)期货合约。
A.标准普尔500指数B.价值线综合指数C. 道琼斯综合平均指数D.纳斯达克指数9. 沪深300指数依据样本稳定型和动态跟踪相结合的原则,每(B)审核一次成份股,并根据审核结果调整成份股。
A.一个季度B.半年C.一年D.一年半10.属于股指期货合约的是(C)。
欧式期权定价基本原理及其计算公式信阳师范学院(自然科学版)第19卷第2期2006年4月JournalofXinyangNormalUniversity(NaturalScienceEdition)V o1.19No.2Apr.2006综述?评论?争鸣?欧式期权定价基本原理及其计算公式孙胜利,豁祖顺.(1.清华大学数学科学系,北京100084;2.商丘职业技术学院,河南商丘476000:3.信用职业技术学院,河南信阳464OOO)摘要:文献【1]给出了买入和卖出期权定价的基本概念,费产定价定理和资产定价的数学结构,本史进一步阐述了欧式买入和卖出期权定价的基本原理殛其数学模型,并导出Slack-Scholes期权定价公式.关键词:Redundant债权;期权;套利;完备市场;Slack-Scholes公式中图分类号:0157.5文献标识码:A文章编号:1003-0972(2OO6)02.0233-03令=(五).,表示一项风险资产的价格序列,那么,就具有一种"风险,为了降低这种风险,我们可以利用"期权"即在时刻按照O时刻规定的价格买人权利.这个规定的价格称为"履约价格",这就是一个期权即买人期权.类似地,履约价格为的卖出期权在时刻的盈利表示为日(n,)=(一(埘)).这就是卖出期权.但它们是彼此联系的【,即一K=(+)'一(一),称为平价公式.考虑期权日=F()r=F(Xr;O≤J《T),它是的轨道函数.若有右连左极轨道有F.D—R+,其中D是右连左极函数:[0,]一只+组成的空间.若期权只能在截止日期实施,则称欧式期枕令日是上的随机变量.它表示一个未定债权.令表示它在t时刻的价值(或价格).从传统概率论观点可知=E{圳,如果考虑通货膨胀,把时问价值贴现回去,并且假定一个固定的利息率为,和时刻的盈利,那么可用£,={万}取代={圳.根据"无套利机会"原,-/'理,用新的概率P'来代替P,使得证券价格x=(置)l10.r是鞅,只需选P'使得的期望为常数,即'{}为常数.其中E'表示在概率测度P'下的数学期望.从而,未定债权日的"无套利价格"不是{圳,而是'{圳,否则就会存在无风险的套利机会,其中P是实际控制证券变化的概率,而P'是人为计算出来的概率我们通过{}=E'{}来求P',然后得到P'近.II12,,似等于P'=1f1一l+Il,那么在P'下,'\\—//仍旧是二项的,但是此时它的均值为几P,方差为nP'(1'一P'),则((2以一n)/)均值为一(+)/,方差●渐近收敛到1.由中心极限定理,当n趋于无穷,s.收敛到一个对数正态分布:logS.均值为l0昏so一1/2t,方差为.厶这样St=Soe~p(o-,/iZ一.:1t),其中z在P'下为N(0,I)分布.这个方法就称为"二项式近似"方法].1Redundant债权若给定一个证券价格过程s.根据数值不变性,取R.;1.令=(s,;r《t),F-=VN,其中Ⅳ是(r2,F,P)中F的零测度集合,且F=V.,并取=n.那么,对某个给定的,s上的一个未定债权是一个随机变量日EFr.如果是一个非常数的随机过程,就可能改变所取的最小子域,那么利率过程将是(R.,s.),而不只是es..由金融资产定价理论可知,存在投资策略(口,b),使得它在时刻是日或尽可能地接近扭定义l令s为一项风险证券的价格过程,R为一项无风险债券的价格过程,并把它设为常数过程1.未定债权日EFr称为~dundant.当存在可容许的自融资策略(口.b). I1使得日口o+6.风+上atd~.+上asd~s-若把s标准化并记M=(1/R)S.那么,日在下为redundant,则有(对所有t,取R.一1)H=ao^f0+b0+.r【atdg,.如果P'是一个等价鞅测度使得是鞅,且日在P'下的数学期望有限,那么有'{圳=E'{口o+60}+-fE'{【口I埘.},若期望都是存在的,则有{圳=E'{口.矾+bo}+O.定理1设为redundant未定债权,并存在等价鞅测度P'满足日EL'(M),那么,存在日的惟一无套利价格E'{圳.证明由于对任一个等价鞅测度'{圳是不变收稿日期:2005-03-24;it订日期:2005-10-20作者简介:孙胜利(1963.),男,河南民权人,副教授,清华大学访问学者,主要从事随机分析与金融数学研究.233第19卷第2期信阳师范学院(自然科学版)2OO6年4月的,设Q.和Q:是两个等价鞅测度,那么,r{日f={ao+6oI+{【asdMsl,i=I,2?.r但是E口.{【}=0,且EQ.{aoMo+bol=aoMo+bo,由于ao,%和bo在0时刻是已知的,不失一般性.取它们为常数.假设有一个价格仃>E'{H}=a0+6o,那么用策略口=(口.)舢(忽视交易的手续费),在时刻要交给期权的买方金额为日,那么就无风险地获得了仃一n0+6o>0的利润,这是一个套利机会.另一方面,如果以仃<a0Mo+6.的价格购入债权金额为,那么时刻可以无风险地获得(口0+60)一仃的利润.定义2如果日是一个redundant债权,那么存在一个可容许的自融资策略(a,6),使得日=no+6o+JI.dM.,则称策略为复制债权且推论如果日是一个redundant债权,那么可以用一个自融资的方式复制债权日,且最初资本等于E'{Hf.P是标准化价格过程的任意等价鞅测度.令工'(M)表示P'意义下策略的集合.如果让完备市场(见下面定义)定义在P'下,实际上定义在P下更合适,但如果能在一个良好的情况下价格过程是P下的局部鞅,那么这个问题就解决了.定义3如果每个债权HEL'(,dP')对工()是redundant的,即对任意日∈L'(,dP'),存在一个可容许的自融资投资策略(口,b),口L'(M),满足H=‰Mo+,r,r占o+【asdM,,且(【as)..是一致可积,则称市场模型(肘.工'(M),P')是完备的.实际上.一个完备市场就是其中的每个债权都redundant,即每个未定债权都是可复制的.可料表示这条性质是非常好的性质,但只有极少数的鞅具有这个性质,比如布朗运动,补偿泊松过程和Azema鞅【3】,这样一来绝大多数的模型都不是完备的,并且绝大部分操作者也都认为实际的金融市场不是完备的.我们有下面的结果:定理2若存在惟一P',使JIlf是局部鞅仅当市场完备定理3若有连续轨道,存在惟一P'使』l,是意义下的一鞅当且仅当市场完备由于日是redundant债权.那么目的无套利价格是E'{日},对任意等价鞅测度P(如果曰是redundant,那么E'{驯在每个P下都相等).然而,如果一个良好的市场模型不是完备的,那么(i)会出现不可复制的债权;(ii)等价鞅测度不惟一.所以,当日是redundant时,总存在复制策略若日不是redundant时,它不可能被复制;这种情况只能在某种恰当的意义下尽可能处理(例如expectedsquared errorloss),称这种策略为对冲策略.2342寻找复制策略'实际上要计算出一个复制策略的精确表示是比较困难的,而计算出对冲策略的精确表示就更难了,然而在一些简单情况下还是有精确表示的;若没有精确表示时候,但可用数值技巧来准确的近似对冲策略.一个相对简单标准形式的未定债权形式为日=,(Sr),其中s是风险证券的价格.欧式买人和卖出期权是相关联的[1],但两者之间的区别是(—sr)'是值域[0,K]的有界随机变量,而(s,一)是一个无界的随机变量.我们通过一个数值变换取R;1,并设=,(5r)是一个redundant债权,在t时刻债权的一个复制自融资投资组合价值是=E{,(s,)l}=口o+bo+【d.现作一系列假设来进行更简单的分析.假设1若S在某个等价局部鞅测度P'下是马尔可夫过程.在假设1下有=E's)J}=E'Sr)J},但由测度论可知,对每个t,存在函数9(t,?)使得E'{,(Sr)ISI}=9(t,S.).假设2若9(t,)对£是,而对是.根据伊藤公式=E'{_,(Sr)I}=(t,)=(o,so)+【,(5,s,一)d.一+【,一)山+^l^,寺上"(5,.)d[s,s]:+∑{(s,)一(j,SJ.)一(s,.)△S.}.假设3若s有连续轨道.由假设3和伊藤公式可推出=妒(f,)=妒(o,)+【妒,(J,)aS.+.(s,S,)ds+妒"(j,)d[s,s]..(1)由于在O'下是鞅,(1)的右边也一定在P'下是鞅,这需要l.(j,)山+寺l"(s,)d[s,s].=0?(2)为了使(2)式成立,自然就要求[s,s]有几乎处处绝对连续的轨道.但可让假设的更强一些,即假设[s,s]有一个特殊的结构:假设4[s,s]=【III(s,)ds,h为+×一的联合.-7测函数.由此可知,当tp为偏微分方程i1III(5,). (s,)警(s,)=o,(边界条件9(,);))的解时,(2)一定成立.如果结合假设1—4,便得到一个具有二次变差【h(5, s.)ds的连续马尔可夫过程{S.},一个明显的满足条件的孙胜利,等:欧式期权定价基本原理及其计算公式过程就是随机微分方程=.II(5,s.)dB,+b(s,S,,r≤5)(Is的解,其中是P下的标准布朗运动,.s在P'下是连续马尔可夫过程,且二次变差[s,s].=【^(1,s.).(Is满足假设条件,所以,二次变差具有轨道性质,在等价概率测度P' 改变时它是不变的,但是马尔可夫性呢?为什么当b是依赖轨道的时候,s在P'下是马尔可夫过程吗?因为P等价于P,可以令Z=dP/dP,且Z>0口.8. (dP).令={ZI}(它显然是鞅),由Girsanov定理,)dB.一Z-~[Z,)dBr]I(3)是一个P'鞅.若假设=1+【Z.dB.,因为B有鞅表示且z是鞅,那么(3)变为.II(S)dB.一..II(S)山;.II(5,S,)dB.一上.II(J,s.)山-如果取=b(J,;r≤s)/h(s,sI),那么有sl=【.II(J,sJ)dB.+【6(J,S,;r≤5)山是P'下的鞅;于是有=+是一个P'鞅;因为【肘,肘]=[B,B].=I,由Levy定理它是一个P'一布朗运动,并且有.=h(t,s.)dM,,从而S是P'下的马尔可夫过程.最后构造P'.由于半鞅S的随机指数是"指数方程"dr,=d置的解,其中=1.而这个解为=exp(五一1[,]:)n(1+)e,如果连续,那么=exp(X,一÷[,剐.),记作=g()..只需dg,=l-l,Z,dB.;令ⅣI=【dB.,并且有=()..然后设=一b(t;S,;r≤t)/h(t,),且令dP'=dP,因为Z>0a.s.(dP),所以有P和P'等价.为此假设有一个价格过程dS,=h(t,)凹.+6(t,S,;r≤t)dt.现在我们用dP'=dP来构造P',其中=().且=二爵..令妒为边值问题()()()=0(4((T,x)=,(),其中(t,)对t是',而对是)的(惟一)解,那么=(I,s|)=(o,)十(5,S.),所以,由这4个约束性更强的假设,便找到了所需的复制策略!即口=却(5,s.)/Ox.并且也得到了价值过程II,=(t,s1),通过解偏微分方程(4)即可得到.假如没有显式解,但也可以用数值近似求得.从而得出结论:风险资产的价格过程S是服从一个由布朗运动导出的随机微分方程.注1尽管假设价格过程服从SDE,dS,=h(I,)+b(t;S,;r≤I)dt.但是我们看到PDE(4)中根本没有漂移系数6,这样价格和复制策略中也不会含有b,经济学的解释有两层:首先,漂移系数b已经在市场价格中反映出来了,它是建立在证券的基本原则上的;第二,重要的是风险的程度,而它已经在h这一项中反映了.注2假设2不是一个宽泛的假设,因为是一个PDE的解,并希望能发现这个解的规律.当,为光滑的时候它是对的(当然典型例子l,()=(K—)不是光滑的),问题出现在边界上,而不是内部,这样对适当的,我们可以解决边界项,实际上,这项分析可以解决欧式买入卖出期权的情形.3Black—Scholes公式由上面可假设S服从一个常系数线性SDE:dS,=+dt,so=1(5)令五=.+,有(=S.dX,,So=1,则S.=().=e呐一(I/2).(5)的过程5是几何布朗运动,在这种简单的情形下PDE(4)的解可以表示为:'I)=佣1))e(6)在欧式买入期权的情形中有,()=(—K),那么可得=叫(10g素+1_f)))一K(l0g素一l2(-I)))),其中(z)=l_..LJI*~ae-w2/1d".对欧式买入期权还可以计算出复制策略(岳log+())-(7)下面我们计算欧式买人期权的价格(这里假设So=s)=(,0)=(1og素+1))一叫kg素一)),(8)(7)和(8)就是着名的Black-Scholcs期权公式,R=1.当存在利息率的时候,情况会有什么变化,为此假设有一个常数利息率r,则R.=e一,则公式(8)变成;=(,0)=(1og素十(r+12))一e(10g素+(r一))).(9)(下转第238页)235第19卷第2期信阳师范学院(自然科学版)2OO6年4月较大的小波系数,需要对阈值多次减半才能得以扫描到,这是本文算法的不足.参考文献:[I]M3~I.ATS.A~oryforMulti-resolutionDecomposition-t帅AnalysisandMachineIntelligence,1989,11(7):674-693-[2]SHAPIROJM.EmbeddingImageCodingUsingZerotreesofWaveletcD[J]'IEEETransa ctionsonSignalProe~sa~ing,1993,41(12):3445-3462.[3]ISO/IECFCD15444.I.JPEG2000StillimageCodingSystem【S/0L].httrC/March,20OO.[4]黄卓君,马争鸣.一种零树与游程相结合的小波图像编码方法[J].中国图象图形,2001,6(11):1118—1124-AnOrderedQuad.treeAlgorithmBased0nWa_veletTransformFENGY an(DepartmentofComputerScience,XinyangNormalUniversity,Xinyang464OOO,China) Abstract:AnimprovedalgorithmispresentedbasedondiscussingthealgorithmofEZW.Na melythelowestfre—quencysubbandisencodedseparately.theorderedquad-treeisdefinedinhighfrequencysub bandsSOthattheimportantwaveletcoefficientsaretransmittedbypriority,andtherun—lengthisapplied.Theoreticalanalysisand experimentalresultsshowthattheschemeisbetterthantheEZWintheaspectsofencoding/de codingtimeandrecoveryimagequality.Keywords:EZW;imagecoding;orderedquad—tree责任编校:郭红建(上接第235页)这些相对简单,精确,且容易计算的公式使得计算欧式买入卖出期权变得十分简单,这可能是由几何布朗运动构造出的价格模型比较简单,且Black-Scholcs公式中不出现漂移系数,但有时候它对真实市场模拟的并不精确.Black.scholea公式的应用广泛.如风险管理方法的设参考文献:计.融资和投资策略等;①期权定价公式可用于一般衍生物期权定价;②期权定价理论及其公式可用于债务定期和贷款担保;③期权定价理论及其公式可用于投资决策.一般来说,凡是具有期权特点的问题(已知目标.求初始投资)都可以利用Black—sc}10k期权定价理论和方法进行研究.[I]宋福庆,孙胜利.期权定价的数学模型[J].安阳师范学院,2005(2):14-16.[2]COXJ,ROSSS,RUBINSTEINM.OptionPricing:口鼢r归dApproach[1].J.FinancialEcon,1979(7):229-263.[3]DELBAENF,scHAcHERMAYERW.TheExistenceofAbsolutelyContinuousLocalM artingaleMeasures[J].AnnApplProbab,1995(5):926-945.[4]DRITSCHELM,pleteMarketswithDiscontinuousSecurityPrice[J].F inanceStochastice,1999(3):203-214.[5]DELBAENF,sc卧cHE砌AYERW.AGeneralV ersionoftheFundamentalTheoremofAssetPricing[J].MathAnn.1994(300);463-520.[6]DELBAENF,sc卧cHERMAⅥ'Rw.TheFundamentalTheorem向r占DHStochasticP,∞艄[J].MathAnn,1998(312):215-250.[7]孙胜利,刘永建.欧式期权定价原理及其应用[J].河南科学,2005,23(6):794-797.[8]DALANGR,MORTONA.WILLINGERw.Equi~le.zMartingaleMeasuresand110Arb itrageinStochaaic,&MarketMode/,[J].StochastiesStochasticRep,1990(29):185-201. TheBasicTheoryandAccountformulaofthePricingoftheEuropeanOptions SUNSheng.1il..HUOZu.shun(1.DepartmentofMathematicsScience,TsinghuaUniversity,Beijing100084,China;2.ShangqiuV ocational&TechnicalCollege,Shangqiu476000.China;3.XinyangV ocational&TechnicalCollege,Xinyang464OOO,China)Abstract:ThebasictheoryofbuyingandsellingtheassetpricingoftheEuropeanoptionsin[I]i sgiven.1'}le articleprobesintothebasictheoryofpricingEuropeanputandcalloptionandmathematicalm odeloftheEuro-pearloptions,andtheBlack.Scholesoptionformula.Keywords:redundantdebtee;options;arbitrage;completemarkets;black.scholesformula 责任编校:郭红建238。
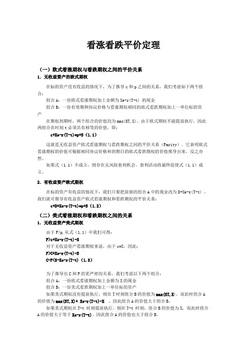
看涨看跌平价定理(一)欧式看涨期权与看跌期权之间的平价关系1.无收益资产的欧式期权在标的资产没有收益的情况下,为了推导c和p之间的关系,我们考虑如下两个组合:组合A:一份欧式看涨期权加上金额为Xe-r(T-t) 的现金组合B:一份有效期和协议价格与看涨期权相同的欧式看跌期权加上一单位标的资产在期权到期时,两个组合的价值均为max(ST,X)。
由于欧式期权不能提前执行,因此两组合在时刻t必须具有相等的价值,即:c+Xe-r(T-t)=p+S(1.1)这就是无收益资产欧式看涨期权与看跌期权之间的平价关系(Parity)。
它表明欧式看涨期权的价值可根据相同协议价格和到期日的欧式看跌期权的价值推导出来,反之亦然。
如果式(1.1)不成立,则存在无风险套利机会。
套利活动将最终促使式(1.1)成立。
2.有收益资产欧式期权在标的资产有收益的情况下,我们只要把前面的组合A中的现金改为D+Xe-r(T-t) ,我们就可推导有收益资产欧式看涨期权和看跌期权的平价关系:c+D+Xe-r(T-t)=p+S(1.2)(二)美式看涨期权和看跌期权之间的关系1.无收益资产美式期权由于P>p,从式(1.1)中我们可得:P>c+Xe-r(T-t)-S对于无收益资产看涨期权来说,由于c=C,因此:P>C+Xe-r(T-t)-SC-P<S-Xe-r(T-t)(1.3)为了推导出C和P的更严密的关系,我们考虑以下两个组合:组合A:一份欧式看涨期权加上金额为X的现金组合B:一份美式看跌期权加上一单位标的资产如果美式期权没有提前执行,则在T时刻组合B的价值为max(ST,X),而此时组合A 的价值为max(ST,X)+ Xe-r(T-t)-X。
因此组合A的价值大于组合B。
如果美式期权在T-t 时刻提前执行,则在T-t 时刻,组合B的价值为X,而此时组合A的价值大于等于Xe-r(T-t)。
因此组合A的价值也大于组合B。
(下转第157页)Excel 计算欧式看涨期权的价格二叉树鲍世杰(衡水学院数学与计算机学院河北衡水053000)【摘要】:欧式看涨期权是基于标的股票的衍生证券,可以利用股票的二叉树模型通过链锁法求解欧式看涨期权的初始价格,本文主要采用excel 通过股票的二叉树计算欧式看涨期权的初始价格,并且可以把其中的参数设为变量,表单建立后只需修改参数值就可以重新计算欧式看涨期权的价格,因此具有很大的实用性。
【关键词】:欧式看涨期权;衍生证券;二叉树一、引言:随着金融市场的不断发展衍生证券也逐渐的引入中国的证券市场,欧式看涨期权作为基本的衍生证券也进入中国的证券市场,欧式看涨期权的定价主要由标的的股票决定的,【1】股票的二叉树、欧式看涨期权二叉树是其中重要的一种分析方法,本文利用excel 工具计算欧式看涨期权。
二、股票二叉树、期权二叉树【2】欧氏看涨期权:认购期权(call)是一种合约。
合约持有者有权利却无义务在规定的时间或之前按指定的价格买入特定数量的某种标的资产。
建立股票简化二叉树应用【3】链式法则计算欧式看涨期权二叉树三、利用excel 计算欧式看涨期权打开excel 以J1单元格为顶点建立股票的二叉树模型,J11为顶点建立欧氏看涨期权的二叉树模型。
A1键入100,B1键入股价,B 列键入为解释A 列数值代表的意义,以下同理。
A2单元格键入105,B2键入执行价格,A3单元格键入5,B3键入期数,A7键入0.9,B7键入d 值,A8键入1.1,B8键入u 值,A11键入0.95,B11键入,A12键入0.7564,B12键入q ,A13键入0.2436,B13键入1-qJ1中键入公式“=A1”,I2中键入“=J1*$A$7”,在K2中键入公式“=J1*$A$8”,然后选择I2单元格的左下对角单元格复制I2中公式即可,直到E6。
在K2右下单元格中复制K2公式直到Q6,依次类推填满所需要的单元格,从而得到股票的二叉树。
毕业设计说明书欧式看涨期权设计[摘要]本文主要介绍了期权分析的原理及相关应用,简要地介绍了利用欧式看涨期权来计算股票及期权的涨幅空间,通过观察数据的变化来达到对股市和期货市场的预估及评判。
[关键字]投资期权、期权分析、欧式看涨将期权理论引入资本投资决策的理论研究越来越引起国内有关学者的关注。
但从目前研究的情况看,国内学者大多否认以NPV法为核心的传统投资决策方法,而从其他途径寻求解决问题的方法。
相反,近年来国外学者却并不完全否认传统的投资决策方法,而是将其与期权理论结合,对其进行改进,从而更好地解决资本投资决策问题。
这种改进方法的关键是确定基于期权理论的资本投资决策准则。
本文将利用资本投资决策的期权特性来对投资决策重新进行评估,从而为投资决策提供依据。
1现阶段投资决策的特征分析1.1投资的不可逆性所谓投资不可逆性是指当环境发生变化时,投资所形成的资产不可能在不遭受任何损失的情况下变现。
资产专有性是造成投资不可逆的重要原因之一。
因为资本所形成的资产都存在一定程度的专有性,而专有性资产在二级市场上的流动性较差。
换言之,这些具有某个企业或行业特性的资产很难为其他企业或行业使用,投资后很难收回而变为沉没成本。
现阶段投资的不可逆性更加突出,每个企业都想开发出具有市场独占性的产品,以获得超额利润。
这种产品往往是以前是市场从未出现的,对其的投资也是前所未有的。
所以新产品的开发一旦失败,其投资不可收回也就不言而喻了。
例如:银根紧缩可能使国内外投资者无法出售资产以收回他们的资金。
1.2投资的可推迟性所谓投资的可推迟性是指投资项目在一段不很长的时间内可以被推迟的可能性。
也就是说投资机会是可以选择的。
多数投资选择并不是那种“now or never”的机遇,即“要么现在投资,要么永远不投资”。
这是说投资者在投资时机上有一定的回旋余地。
投资者可以推迟行动以获得有关未来的更多信息。
在大多数情况下,只要某项投资存在可推迟性,则在面临外生风险的情况下,企业就可能通过推迟现在的投资以期获得更多的收益。
毕业论文欧式期权定价理论及其数值计算方法摘 要随着全球金融市场的迅猛发展,期权也越来越受到很多人的关注,有必要对期权进行更加深入的研究。
前人已经对欧式期权定价进行了很深入的研究,在1973年Fischer Black 和Myron Scholes 建立了看涨期权定价公式并因此获得诺贝尔学奖。
本文对欧式期权的定价的讨论主要在其定价模型和数值计算方法两个方面,探讨其理论知识和进行实例分析,并得出简单的结论。
本文将从以下六个方面讨论。
第一:介绍问题的背景和意义,先前的研究成果以及本文框架;第二:讨论期权的基础知识,了解期权损益和定价界限;第三:研究二项式模型,由浅入深的分别给出股价运动一期、二期和多期的欧式期权定价公式;第四:研究Black-Scholes 模型,通过求解Black-Scholes 方程得到Black-Scholes 公式()12(,)()()r T t C S t SN d Xe N d --=-,并探讨Black-Scholes 模型和二项式模型的联系,即得到波动率,就可以求出与之相匹配的二项式模型中的,和;关键词 欧式期权定价 二项式模型 Black-Scholes 模型 有限差分 二叉树图目 录1 前言 (1)1.1 选题的背景和意义 (1)1.2 前人的研究成果 (2)1.3 论文的研究框架 (3)2 期权基本理论 (3)2.1 期权的相关术语 (3)2.2 期权的损益与期权价格的界限 (4)2.2.1 期权的损益 (4)2.2.2 欧式期权价格的界限 (5)3 二项式模型 (6)3.1 二项期权定价模型介绍 (6)3.2 欧式期权定价模型 (7)3.2.1 一期模型的欧式看涨期权定价 (7)3.2.2 二期模型的欧式看涨期权定价 (9)3.2.3 多期二项式期权定价公式 (10)4 Black-Scholes模型 (12)4.1 股票价格的行为模式 (12)4.2 历史回顾 (13)4.3 Black-Scholes方程 (14)4.4 Black-Scholes公式(欧式看涨期权的定价) (15)4.5 二项式模型和Black-Scholes的模型的关系 (17)5 欧式期权定价的数值方法 (18)5.1 二项式模型的数值计算 (18)5.1.1 二叉树图方法 (18)5.1.2 实例分析 (19)5.2 Black-Scholes公式(欧式期权定价)的数值计算 (23)5.2.1 有限差分方法 (23)5.2.2 实例分析 (26)6 总结 (28)6.1 本文结论 (28)6.2 展望未来 (30)致谢 (31)参考文献 (32)Abstract (33)附录 (34)本科专业毕业论文成绩评定表 (39)1 前言1.1 选题的背景和意义期权交易的出现已达几个世纪之久。
期权定价的二叉树模型学习笔记(II)编者按:二叉树模型的第二部分学习笔记中涉及到欧式看涨看跌期权的定价公式和所谓的平价公式,从形式上来看,该公式还不算特别复杂的.由于欧式期权是在到期日时实施期权,因此它相比美式期权(在到期日之前皆可实施)来说还是较为简单的.关于欧式看涨和看跌期权的平价公式,其刻画了两个期权之间的等量关系,往后所要学习到的美式期权则没有类似的平价公式.因此可以说,平价公式是欧式期权所独有的,这也是欧式期权相比美式期权多的一个差异点.笔记后半部分涉及到的鞍和鞍测度等概念,严格来说其实涉及到测度论的知识,因此首先需要了解的是测度的基本概念.引进鞍的一大目的是为了阐述这样一个核心结论:在二叉树模型下,市场的无套利性质与鞍测度之间具有等价性(if and noly if).尽管我们假设市场是无套利的(动态的无套利),然而要想从数学这个视角精细地刻画这点就不得不寻找等价条件.毫无疑问的是,资产定价基本定理为我们揭示了鞍测度与市场无套利之间的微妙联系.二叉树模型的期权价计算Denote .,We consider possible values of option at :.Question:If are given, how can we determineIn particular,Answer:We can determine by us-ing backward induction in the one period and two-state model.Notice that.Meanwhile, we can calculateThen we want to find二叉树模型欧式期权定价公式Define a risk-neural measure :Then,we will getSo that for any ,When ,=0.折现价二叉树模型的平价公式Denote Then the European call option valuation formula isEspecially,when ,,For the binomial tree method,the call-put parity(in discrete form) becomes鞅(Martingale)的概念the bet at game,the next bet.If under the condition that complete information of all previous game are available,the expectation of equals the previous stake i.e.then we say the gamble is fair.In Mathematics, is called -algebra in stochastic theory.Definition1(Martingale):The best sequence that satisfies conditionas a discrete random process,is called a Martingale.Remark:Martingle is often used to refer to a fair gamble.Then,we give mathematical definition of Martingale.Definition1'(Martingale ):A sequence is a Martingale with respect to sequence if for all :••鞅测度Under the risk-neutral measure ,the discount prices of an underlying asset ,as a discrete random process,satisfy the equation:Remark:Hence the discount price sequence of an underlying asset is a martingale.Definition2(Martingale measure):The risk-neutral measure is called the martingale measure.概率测度等价定义Definition3(Equivvalent measure):Probability measure and Probability measure are said to be equivalent if and only if for any probability event (set) there isi.e. the Probability measure and have the same null set.The European option valuation formula under the sense of equivalent Martingale measure ,can be written asEspecially,鞅测度和无套利等价性;用倒向归纳法证明期权不等式Theorem1(The fundamental theorem of asset pricing):If an underlying asset price moves as a binomial tree, there exists an equivalent Martingale measure if and only if the market is arbitrage-free.Dividend-Paying(股息支付):An underlying asset pays dividends in t-wo ways:•Pay dividends discretely at certain times in a year;•Pay dividends continuously at a certain rate.We only consider the continuous model. For studying the continuous Model, there are two reasons.Meanwhile,we meet the example:A company needs to buy Euro at time to pay a German company. To avoid any loss if Euro goes up, the company buys a call option of Euro with Expiration date at rate .How much premium should the company pay?[上文链接]: 期权定价的二叉树模型学习笔记(I)预知后事如何,请听下回分解......。
关于期权定价模型霍红一、 引言期权(option )是一种选择权,期权交易实质上是一种权利的买卖。
期权的买方在向卖方支付一定数额的货币后,即拥有在一定的时间内以一定价格向对方购买或出售一定数量的某种商品或有价证券的权利,而不负必须买进或卖出的义务。
按期权所包含的选择权的不同,期权可分为看涨期权和看跌期权;按期权合约对执行时间的限制,期权可分为欧式期权和美式期权。
期权的交易由来已久,但金融期权到20世纪70年代才创立,并在80年代得到广泛应用。
1973年4月26日美国率先成立了芝加哥期权交易所,使期权合约在交割数额,交割月份以及交易程序等方面实现了标准化。
在标准化的期权合约中,只有期权的价格是唯一的变量,是交易双方在交易所内用公开竞价方式决定出来的。
而其余项目都是事先规定的。
因此,我们的问题就是如何确定期权的合理价格。
目前两个经典的期权定价模型是Black-Scholes 期权定价模型和Cox-Ross-Rubinstein 二项式期权定价公式。
尽管它们是针对不同状态而言的,但二者在本质上是完全一致的。
在讨论期权定价模型之前,我们先对金融价格行为进行分析。
二、 金融价格行为资产价格的随机行为是金融经济学领域中的一个重要内容。
价格波动的合理解释在决定资产本身的均衡价格及衍生定价中起着重要的作用。
资产价格波动的经典假设,也是被广泛应用的一个假设是资产价格遵循一扩散过程,称其为几何布朗运动,即)()()()(t dB t S dt t S t dS σα+= (1)其中,S(t)为t 时刻的资产价格,μ为飘移率,σ为资产价格的波动率,B(t)遵循一标准的维纳过程。
为说明问题的方便,下面我们引入Itô引理:设F(S,t)是关于S 两次连续可微,关于t 一次可微的函数,S(t)是满足随机微分方程(1)的扩散过程,则有以下随机变量函数的Itô微分公式 dt F dS F dt F t S dF SS S t 221),(σ++= (2)Black-Scholes 期权定价模型的一个重要假设是资产价格遵循对数正态分布,即)(ln ),(t S t S F =。
521 / 10欧式期权的主观预期估价方法及投资决策*秦学志** 吴冲锋(上海交通大学管理学院,200030)摘要 考虑投资者对股票价格的推断或权衡等主观因素,给出欧式期权的主观预期估价及投资决策方法。
方法的建立无需特别设定假设条件,且计算公式十分简单。
关键词 期权 定价 投资 决策1 引言标准的Black-Scholes 欧式期权定价模型是建立在一系列的假设条件基础上的,如,市场无摩擦性假设,标的股票价格变化服从对数正态分布等。
假设在t 时刻股票价格为t s ,],0[T t ∈,T 为期权执行日,t 时指定的期权执行价格为X ,则Black-Scholes 欧式看涨期权定价公式为[1])()()]0,[max (2)(1)(d N Xe d N s X s E e c t T r t T t T r t -----=-= (1)*国家杰出青年基金(70025303)和教育部跨世纪人才基金资助项目 **秦学志,1965年出生,博士后,副教授。
主要研究方向:金融工程、系统工程。
Email:qinxz0994@其中tTt TrXsd t--++=σσ))(2/()/ln(2 1,tTdd--=σ12,2σ为股票预期收益的方差,r为利率,)(⋅N为标准正态分布的概率分布函数,)(⋅E为期望值算子。
为克服标准Black-Scholes模型的不足,相继出现了一些修正的模型和方法,如,Merton的随机利率模型[2],Cox-Ross-Rubinstein的二叉树方法及其扩展[3],有限差分方法,Monte-Carlo模拟方法等。
上述方法中没有直接反映投资者对股票价格的推断与权衡等主观因素。
为此,本文尝试建立反映投资者对股票价格推断与权衡等主观因素的欧式期权估价方法,该方法建立在较少的假设之上,且易于计算。
2方法的建立2.1 基本假设522 / 10523 / 10(1)无税收、无交易成本;(2)无风险利率为r ;(3)在],0[T 期间内股票不分红。
欧式向上敲出看涨认购权证的鞅方法定价【摘要】在普通的认购权证上嵌入障碍期权的特点,便会得到一类新型的权证敲出( 敲入) 型认购权证本文以向上敲出看涨认购权证为例,先给出它的定义,根据该定义,以鞅定价方法推导出欧式向上敲出看涨认购权证的封闭解评价模型,为实践者提供理论上的参考价格。
关键词:敲出期权,几何布朗运动,鞅定价,Girsanov定理1、引言普通认购权证( 以下简称权证)其实是一种买权( 看涨期权),它赋予权证持有者在规定的期限内按交易双方约定的价格( 执行价格) 购买一定数量的标的资产的权利. 利用权证, 人们可以有效地回避风险, 也用来投机冒险. 但是权证的持有者只有当标的资产( 以下假定为股票) 到期时的价格高于其约定价格时, 才会行使权证所赋予的权利, 用规定的较低的执行价格去购买股票, 然后在市场上以较高的价格卖出, 赚取这两个价格之间的价差. 如果该股票到期时的价格低于权证的执行价格时, 则该权证毫无价值.障碍期权是一种路经依赖型期权, 它在初始时就确定两个价格水平, 其一为约定价格, 另一个是特定的障碍价格. 当标的资产的价格达到或越过障碍价格会发生什么情况取决于障碍期权的类型. 敲出型期权( K nock - ou t o pt ion s) 一开始与标准期权一样, 但当障碍价格水平被突破时就会消失; 敲入型期权( K nock - i n opt ion s) 是当价格达到障碍价格水平时就被激活.为了减少投资者的投资风险, 提高投资的收益率, 增加投资者购买认购权证的兴趣, 发行者有时将普通的权证带上障碍期权的特点, 创造出了一类新型的认购权证, 称之为敲出或敲入型认购权证. 如 19 93 年, 瑞士医药公司Roche 发行了 10 亿美元的七年期债券, 每一万美元债券附带 46 份欧式敲出认购权证. 实践表明, 在认购权证中嵌入障碍期权的特点, 减少了投资的风险,增加了权证的吸引力, 实际收益率也明显提高, 受到了市场的青睐.但障碍期权的嵌入给这类新型的认购权证的定价带来了一定的困难, 对于普通的认购权证, 已经有了解析形式的公式. 本文利用鞅方法给欧式向上敲出看涨认购权证进行了定价, 同时, 欧式向上敲出看跌认购权证等其它七种新型的认购权证也可以类似推出, 为实践中敲出或敲入型认购权证价格的合理确定提供理论上的参考.2、向上敲出看涨认购权证的定义向上敲出看涨认购权证是为适应市场需要而产生的一种新型认购权证,它有两个明显特 征: 第一,它带有普通认购权证所具有的买入期权的特点,在权证的有效期内, 若股票价格能按着预期增长,该权证的持有者在到期时拥有以约定的价格( 设为1k ) 购买既定数量股票的权利。
第二,权证还带有敲出买入期权, 不妨设该买权的约定价格为1k (1k <2k ) ,障碍价格为B (1k <B <2k ) , 这样在权证的有效期内, 若股价未能按预期增长,而且一直未突破过事先规定 的障碍价格B , 则该权证还相当于一份以1k 为执行价格的买权的价值.除非在权证的有效期 限内股价触及障碍价格B 而消除该买入期权. 当然大多数投资者会认为,如果股价达到B , 该股不可能下跌. 因此, 敲出期权的嵌入,使得当股票价格未能按预期增长的情况下, 为权证的持有者提供一定的保护作用.敲出看涨认购权证的到期现金流量( 或到期价值) 以公式表示如下:T V =⎪⎪⎩⎪⎪⎨⎧<≥<<≥≥-≥<-212121110,,K S B S K S B S K S B S K S K S B S K S T T T T 及或及若若若 其中:t S t S =)( 表示表示股票于t 时的价格, 210,max K B K S S t Tt <<=≤≤. 一旦敲出认购权证的到期现金流量决定后,其评价模型可根据鞅定价(M artin gle Pricing)的方法求解:在风险中立下,其价值是到期现金流量期望值的现值,并以无风险利率折现。
3、模型的假设及概率测度的计算基本假设: 1)世界是风险中性的,2)市场无风险利率r 与股票的价格波动率σ在权证有效期内为已知的常数,3)在风险中性下股价)(t S 遵循如下几何布朗运动:()T t dz t RS dt t rS t dS Q t ≤≤+=0)()()( (1) 其中:r 为股票期望瞬间报酬率,σ为股票期望瞬间报酬率的标准差,Q 为鞅测度(风险中性测度),随机过程{}T t Z Q t ≤≤0,是()Q F ,,Ω上的布朗运动。
由(1),结合∧o It 定理,有:)0(,)2/()(ln 2T t dZ dt r t S d Q t ≤≤+-=σσ (2) 进而求得在测度Q 下,股票价格的动态过程为:])2/exp[()(2Q t Z t r S t S ∆+-=σσ (3)其中:S 为起初股价,Q Q t Q t Z Z Z 0-=∆且),0(~t N Z Q Q t ∆,),0(t N Q 为在中性测度Q 下,均值为0,方差为t 的正态分布。
)(∙Q E 在Q 测度下的数学期望得:)0(,)()()()(2T t dZ t S dt t S r t dS R t ≤≤++=σσ (4) )0(,)2/()(ln 2T t dZ dt r t S d R t ≤≤++=σσ (5) 在测度R 下,股票价格的动态过程为:])2/exp[()(2R t Z t r S t S ∆++=σσ (6)其中,R R t R z Z Z 0-=∆且),0(~t N Z T R t ∆,),0(t N R 为在中性测度R 下,均值为0,方差为t 的正态分布。
4、欧式向上敲出看涨认购权证的定价:Martingle P r ici n g根据欧式向上敲出看涨认购权证的定义,它在现在(0时刻)的价格V 为: ])[(])[(},{2},{111K s B s T Q rT K s B s T Q rT T T I K S E e I K S E e V ≥≥-≥<--+-= (7) 令(7)式的第一,二大项分别为1V 和2V ,则 ][][},{1},{111K s B s Q rT K sB s T Q rT T T I E e K I S E e V ≥<-<<--= (8)先求(8)式的第二期望值: ][},{1K s B s Q T I E <<=),()(1K S B S P B S P T Q Q <<-< =)ln ln ,ln (ln )ln (ln1SB S S S K S S P S B S S P T Q Q <<-<得:(8)式的第二期望值为: )())2(()()(223)21(32d N T T r d N B S d N r ------σσσ+)ln2()(2)21(2T S B d N B S r σσ--- (9) 再求(8)式的第一期望值:][},{1K s B s T Q T I S E ≥<=]])2/exp[([},{21K s B s Q t Q T I Z t r S E ≥<∆+-σσ =]))2/[exp((},{21K s B s Q T Q rT T I Z T E Se ≥<∆+-σσ =][},{1K s B s R rT T I E Se ≥< 上式期望值的计算与1V 第二期望值的计算相同,期望值为:)())2(()()(223)21(32d N T T r d N B S d N r -----+σσσ+)ln2()(2)21(2T S Bd N B S r σσ--+ (10)其中:TT r k S d σσ)2(ln 212++=,T T r B S d σσ)2(ln 23++= 把(9)(10)式代入(8)式得1V =)}ln2()()())2(()()({2)21(223)21(322T S Bd N B S d N T T r d N B S d N S r r σσσσσ-+--+---+-+- -)ln2()()())2(()()({2)21(223)21(3122T S Bd N B S d N T T r d N B S d Ne K r r rT σσσσσ--+---------} 再来看(7)式的第二大项2V ,由于 ][][},{2},{222K s B s Q rT K sB s T Q rT T T I E e K I S E e V ≥≥-≥≥--= (11) 先求(11)式的第二期望值: ][},{2K s B s Q T I E ≥≥ = ()2,K s B s P T Q ≥≥ =⎪⎪⎭⎫ ⎝⎛≥≥S B S S S K S S P T Q ln ln ,ln ln 2 = 1-⎪⎪⎭⎫ ⎝⎛<-⎪⎭⎫ ⎝⎛<S B S S P S K S S P Q T Qln ln ln ln 2+ ⎪⎪⎭⎫ ⎝⎛<<S B S S S K S S P T Q ln ln ,ln ln 2 解得,上式的值为⎪⎪⎪⎪⎭⎫ ⎝⎛---⎪⎪⎭⎫ ⎝⎛--+--T S B d B S T T r d N B S d N rr σσσσσln 2)()2()()(4)21(23)21(322 (12) 其中:T T r B S d σσ)2(ln 23-+=,TT r k S d σσ)2(ln 224-+=再求(11)式的第一期望值:[]},{2K s B s T Q T I S E ≥≥= []},{22))2/exp((K s B s Q T Q n T I Z t E Se ≥≥∆+-σσ = []},{2K s B s R n T I E Se ≥≥该式的期望值与2V 的第二期望值的计算相同,值为: ⎪⎪⎪⎪⎭⎫ ⎝⎛---⎪⎪⎭⎫ ⎝⎛+-++-+-T S B d N B S T T r d N B S d N r r σσσσσln 2)()2()()('4)21(2'3)21('322 其中: T T r B S d σσ)2(ln 2'3++=,TT r k S d σσ)2(ln 22'4++= (13) 把(12)(13)式代入(11)式得⎪⎭⎪⎬⎫⎪⎩⎪⎨⎧---+--=+-+-)ln 2()())2(()()('4)21(2'3)21('3222T S B d N B S T T r d N B S d N S V r r σσσσσ ⎪⎪⎭⎪⎪⎬⎫⎪⎪⎩⎪⎪⎨⎧⎪⎪⎪⎪⎭⎫ ⎝⎛-----+---T S B d N B S T T r d N B S d N e K r r rT σσσσσln 2)())2(()()(4)21(23)21(3222由(7)式及1V 和2V 的值,最后得到该欧式敲出看涨认购权证的现值V 为: 21V V V +=1V 和2V 上面均已求出,代入即可。