企业会计准则第33号合并财务报表应用指南
- 格式:doc
- 大小:47.48 KB
- 文档页数:14
为了进一步完善企业会计准则体系,提高企业合并财务报表质量,根据《企业会计准则——基本准则》,财政部对《企业会计准则第33号——合并财务报表》进行了修订,自2014年7月1日起在所有执行企业会计准则的企业范围内施行,鼓励在境外上市的企业提前执行。
原准则三十一条,修订后的准则五十四条,企业财务报表的合并范围和合并程序都有较大变化。
重新规定了母公司的合并范围,如果母公司是投资性主体,且不存在为其投资活动提供相关服务的子公司,则不应当编制合并财务报表,该母公司以公允价值计量其对所有子公司的投资,且公允价值变动计入当期损益。
母公司应当统一子公司所采用的会计政策,使子公司采用的会计政策与母公司保持一致。
子公司所采用的会计政策与母公司不一致的,应当按照母公司的会计政策对子公司财务报表进行必要的调整;或者要求子公司按照母公司的会计政策另行编报财务报表。
合并财务报表的合并范围应当以控制为基础予以确定,并对“控制”概念重新加以界定,是指投资方拥有对被投资方的权力,通过参与被投资方的相关活动而享有可变回报,并且有能力运用对被投资方的权力影响其回报金额。
增加了特殊交易的会计处理,对企业发生因追加投资等对非同一控制下的被投资方实施控制、母公司在不丧失控制权的情况下部分处臵对子公司的长期股权投资、企业通过多次交易分步处臵对子公司股权投资直至丧失控制权等情况的会计处理做了详细的规定。
并规定首次采用本准则的企业应当根据本准则的规定对被投资方进行重新评估,确定其是否应纳入合并财务报表范围。
因首次采用本准则导致合并范围发生变化的,应当进行追溯调整,追溯调整不切实可行的除外。
比较期间已丧失控制权的原子公司,不再追溯调整。
企业会计准则第33号——合并财务报表23条如何理解合并财务报表是企业集团整体财务状况、经营成果和现金流量的重要反映。
企业会计准则第33号——合并财务报表中的23条规定,为合并财务报表的编制和列报提供了明确的指导。
以下将详细解读这23条规定,以帮助读者更好地理解和应用。
一、合并财务报表的基本要求1.合并财务报表的编制应以企业集团为整体,全面反映企业集团内的财务状况、经营成果和现金流量。
2.编制合并财务报表时,应遵循一致性原则,确保同一企业集团在不同会计期间的财务报表具有可比性。
3.合并财务报表应按照企业会计准则——基本准则和其他相关会计准则的规定进行确认、计量和列报。
二、合并范围4.合并财务报表的合并范围应包括母公司及其全部子公司。
5.对于不满足控制定义的子公司,如参股公司、联营企业等,应采用权益法进行核算。
6.母公司应对子公司进行实质性控制,包括对子公司的经营政策、财务决策等方面具有决定权。
三、合并程序7.编制合并财务报表时,应采用购买法或权益结合法进行合并。
8.购买法下,合并成本为购买方在购买日支付的现金或现金等价物、发行股份的公允价值、或有对价的公允价值等。
9.权益结合法下,合并双方的净资产按公允价值进行调整后合并。
四、合并抵销10.合并财务报表应抵销母公司与子公司、子公司相互之间的内部交易和债权债务。
11.内部交易包括内部销售、内部投资、内部借款等,其收入、成本、利润等应予以抵销。
12.抵销分录应确保合并财务报表中的各项数据真实、准确地反映企业集团的财务状况、经营成果和现金流量。
五、特殊事项处理13.对于企业集团内的资产重组、债务重组等特殊事项,应在合并财务报表中进行适当处理。
14.在合并财务报表中,应披露特殊事项的性质、原因、金额以及对财务报表的影响。
六、合并财务报表的列报15.合并财务报表应包括合并资产负债表、合并利润表、合并现金流量表、合并所有者权益变动表和附注。
16.合并财务报表中的各项数据应按照企业会计准则的要求进行列报。
企业会计准则第33号——合并财务报表》应用指南企业会计准则第33号——合并财务报表》应用指南一、引言企业会计准则第33号,即《合并财务报表》,是我国会计准则体系中非常重要的一部分。
它规定了企业合并财务报表编制的基本准则和方法。
对于上市公司、大型企业以及跨国公司来说,合并财务报表扮演着至关重要的角色。
本文将从深度和广度两个方面对《合并财务报表》进行全面评估,并据此撰写一篇有价值的文章。
二、《合并财务报表》基本内容概述1. 合并财务报表的概念和作用《合并财务报表》是指一个企业集团的母公司对其控制的子公司以及与其有控制关系的法律实体合并编制的财务报表,它展示了整个企业集团的财务状况、经营成果和现金流量。
合并财务报表是投资者、债权人、监管机构和其他利益相关者了解企业全貌的重要信息来源,具有很高的参考价值。
2. 《合并财务报表》的基本原则在编制《合并财务报表》时,需要遵循一些基本原则,比如商业实质原则、关联交易原则、账面价值原则等。
这些原则的遵循,保证了合并财务报表的真实、可靠和全面。
3. 在合并财务报表编报中的一些关键问题在实际编制合并财务报表的过程中,涉及到一些关键问题,比如合并成本的计量、合并日的确定、收购成本的确认、控制的确认等。
这些问题都需要结合具体情况,遵循相应的会计准则进行处理。
三、《合并财务报表》的深度探讨1. 合并财务报表与单体财务报表的异同在《合并财务报表》中,往往涉及到多个子公司的合并,而在单体财务报表中,只涉及到一个公司的财务状况。
合并财务报表与单体财务报表在编制方法、会计处理等方面存在着一些显著的区别。
在合并财务报表中,需要进行合并调整,而在单体财务报表中则不需要。
2. 合并财务报表的编制方法及核算在进行合并财务报表的编制时,需要遵循一定的核算方法,比如合并成本法、股权法等。
这些方法对于不同类型的企业以及不同控制形式的子公司可能有所不同,需要根据实际情况进行选择和运用。
3. 合并财务报表中的复杂交易处理在实际运用过程中,往往会遇到一些复杂的交易,比如跨境合并、收购、重组等。
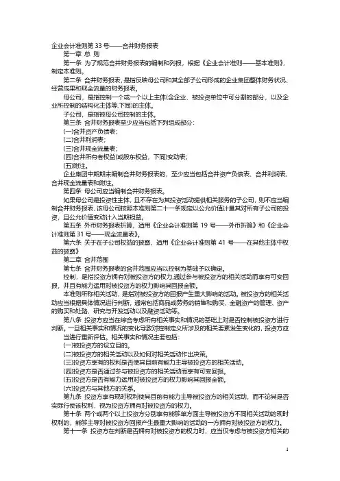
企业会计准则第33号——合并财务报表第一章总则第一条为了规范合并财务报表的编制和列报,根据《企业会计准则——基本准则》,制定本准则。
第二条合并财务报表,是指反映母公司和其全部子公司形成的企业集团整体财务状况、经营成果和现金流量的财务报表。
母公司,是指控制一个或一个以上主体(含企业、被投资单位中可分割的部分,以及企业所控制的结构化主体等,下同)的主体。
子公司,是指被母公司控制的主体。
第三条合并财务报表至少应当包括下列组成部分:(一)合并资产负债表;(二)合并利润表;(三)合并现金流量表;(四)合并所有者权益(或股东权益,下同)变动表;(五)附注。
企业集团中期期末编制合并财务报表的,至少应当包括合并资产负债表、合并利润表、合并现金流量表和附注。
第四条母公司应当编制合并财务报表。
如果母公司是投资性主体,且不存在为其投资活动提供相关服务的子公司,则不应当编制合并财务报表,该母公司按照本准则第二十一条规定以公允价值计量其对所有子公司的投资,且公允价值变动计入当期损益。
第五条外币财务报表折算,适用《企业会计准则第19号——外币折算》和《企业会计准则第31号——现金流量表》。
第六条关于在子公司权益的披露,适用《企业会计准则第41号——在其他主体中权益的披露》第二章合并范围第七条合并财务报表的合并范围应当以控制为基础予以确定。
控制,是指投资方拥有对被投资方的权力,通过参与被投资方的相关活动而享有可变回报,并且有能力运用对被投资方的权力影响其回报金额。
本准则所称相关活动,是指对被投资方的回报产生重大影响的活动。
被投资方的相关活动应当根据具体情况进行判断,通常包括商品或劳务的销售和购买、金融资产的管理、资产的购买和处臵、研究与开发活动以及融资活动等。
第八条投资方应当在综合考虑所有相关事实和情况的基础上对是否控制被投资方进行判断。
一旦相关事实和情况的变化导致对控制定义所涉及的相关要素发生变化的,投资方应当进行重新评估。
企业会计准则第33号——合并财务报表首先,企业会计准则第33号对合并财务报表的定义进行了界定。
合并财务报表是指母公司与其所控制的子公司之间的财务报表根据一定的规定进行合并编制的报表。
该准则要求,合并财务报表应当真实、完整地反映出母公司与子公司的经济实质和财务状况。
其次,该准则规定了合并财务报表的编制方法和基本原则。
合并财务报表的编制应当基于实体理论,即将母公司与其所控制的子公司视为一个整体,通过合并核算的方式反映出整个经营实体的财务状况。
同时,在编制合并财务报表时,对于子公司的经济实质、财务状况和交易应当按照公允价值进行确认和处理。
在编制合并财务报表时,准则规定了如何处理母子公司之间的交易和内部交易。
对于母子公司之间的交易,应当按照市场价格进行确认,即以公允价值计量资产和负债。
对于内部交易,准则要求在合并财务报表中予以消除,以避免重复计算和重复确认。
此外,该准则还对合并财务报表中的合并范围和合并日期、合并方法、合并过程中的资产负债表、利润表、现金流量表等项目进行了详细规定。
其中,合并范围应当包括母公司及其直接或间接控制的子公司,以及与母公司存在重大影响的联营企业和合营企业。
合并日期应当是最早的合并当天,合并方法则可以选择购买方法或股权法。
最后,准则对合并财务报表的披露要求进行了明确规定。
合并财务报表应当分别列示出母公司和子公司之间的贡献和共同投资者的权益,同时,应当披露合并提供的信息和母子公司之间的关联交易等。
此外,若合并财务报表中存在非控制权益,应当在报表中披露相应信息。
综上所述,企业会计准则第33号《合并财务报表》规定了合并财务报表的定义、编制方法和基本原则、处理交易和内部交易的要求、合并范围和日期、披露要求等内容,为企业编制合并财务报表提供了明确的指导,有助于提升财务报告的透明度和准确性。
企业会计准则33号应用指南简介企业会计准则33号(ASBE 33)是中国会计准则体系中的一项重要准则,提供了企业在编制财务报告过程中的指导原则。
为了更好地理解ASBE 33的应用,本文将探讨该准则的背景、适用范围、主要内容以及对企业会计实务的影响。
1. 背景在现代市场经济条件下,企业作为一种经济主体,需要将其经济活动及其财务状况及其经营绩效等信息告知利益相关者。
因此,会计准则作为一套准则体系,用以规范企业财务报告编制和呈现的过程,并提高财务报告的透明度,是企业会计实务中不可或缺的组成部分。
2. 适用范围ASBE 33适用于中国的所有企业,无论其规模大小、所有制形式以及注册地是否在中国境内。
这意味着无论是国有企业、民营企业还是合资企业,包括在中国注册的外资企业,都需遵守ASBE 33的规定。
三级标题:适用对象 1. 国有企业 2. 民营企业 3. 合资企业 4. 外资企业3. 主要内容ASBE 33主要内容涵盖以下几个方面:三级标题:资产计量基础 1. 成本计量 2. 公允价值计量三级标题:资产数的确认 1. 资产的定义 2. 资产的分类 3. 资产的初始确认三级标题:资产的测量和计价 1. 持有成本法 2. 公允价值法三级标题:资产的减值 1. 预计信用损失模型 2. 减值测试4. 对企业会计实务的影响ASBE 33对企业会计实务产生了深远的影响,主要表现在以下几个方面:三级标题:1. 财务报告的透明度提升 - ASBE 33要求企业在财务报告中披露相关的会计政策,从而提高了财务报告的透明度。
- 企业在编制财务报告时,需要按照ASBE 33的规定对资产进行准确计量,增强了财务信息的可比性和可靠性。
三级标题:2. 公允价值法的引入 - ASBE 33规定了基于公允价值计量的会计处理方法,使企业从成本计量法向公允价值计量法转变。
这对于一些金融工具、投资性房地产等具有公允价值波动的资产,更加准确地反映了企业的财务状况和经营绩效。
《企业会计准则第33 号——合并财务报表》应用指南(2014)第一章总则一、合并财务报表概述《企业会计准则第33 号——合并财务报表》(以下简称“本准则”)第二条规定,合并财务报表,是指反映母公司和其全部子公司形成的企业集团整体财务状况、经营成果和现金流量的财务报表。
与个别财务报表相比,合并财务报表具有下列特点:1. 合并财务报表反映的对象是由母公司和其全部子公司组成的会计主体。
2. 合并财务报表的编制者是母公司,但所对应的会计主体是由母公司及其控制的所有子公司所构成的合并财务报表主体(简称为“合并集团”)。
3. 合并财务报表是站在合并财务报表主体的立场上,以纳入合并范围的企业个别财务报表为基础,根据其他有关资料,抵销母公司与子公司、子公司相互之间发生的内部交易,考虑了特殊交易事项对合并财务报表的影响后编制的,旨在反映合并财务报表主体作为一个整体的财务状况、经营成果和现金流量。
二、关于编制合并财务报表的豁免规定本准则第四条规定,母公司应当编制合并财务报表。
如果母公司是投资性主体,且不存在为其投资活动提供相关服务的子公司,则不应编制合并财务报表。
除上述情况外,本准则不允许有其他情况的豁免。
本准则主要规范合并财务报表合并范围的确定及合并财务报表的编制和列报,以及特殊交易在合并财务报表中的处理,不涉及外币财务报表的折算和在子公司权益的披露。
外币报表的折算由《企业会计准则第19 号——外币折算》(以下简称“外币折算准则”)和《企业会计准则第31 号——现金流量表》(以下简称“现金流量表准则”)规范;在子公司权益的披露由《企业会计准则第41 号——在其他主体中权益的披露》规范。
第二章合并范围本准则第七条规定,合并财务报表的合并范围应当以控制为基础予以确定,不仅包括根据表决权(或类似权利)本身或者结合其他安排确定的子公司,也包括基于一项或多项合同安排决定的结构化主体。
控制,是指投资方拥有对被投资方的权力,通过参与被投资方的相关活动而享有可变回报,并且有能力运用对被投资方的权力影响其回报金额。
企业会计准则第33号--合并财务报表正文:---------------------------------------------------------------------------------------------------------------------------------------------------- 企业会计准则第33号--合并财务报表(财会[2006]3号二○○六年二月十五日)第一章总则第一条为了规范合并财务报表的编制和列报,根据《企业会计准则--基本准则》,制定本准则。
第二条合并财务报表,是指反映母公司和其全部子公司形成的企业集团整体财务状况、经营成果和现金流量的财务报表。
母公司,是指有一个或一个以上子公司的企业(或主体,下同)。
子公司,是指被母公司控制的企业。
第三条合并财务报表至少应当包括下列组成部分:(一)合并资产负债表;(二)合并利润表;(三)合并现金流量表;(四)合并所有者权益(或股东权益,下同)变动表;(五)附注。
第四条母公司应当编制合并财务报表。
第五条外币财务报表折算,适用《企业会计准则第19 号--外币折算》和《企业会计准则第31 号--现金流量表》。
第二章合并范围第六条合并财务报表的合并范围应当以控制为基础予以确定。
控制,是指一个企业能够决定另一个企业的财务和经营政策,并能据以从另一个企业的经营活动中获取利益的权力。
第七条母公司直接或通过子公司间接拥有被投资单位半数以上的表决权,表明母公司能够控制被投资单位,应当将该被投资单位认定为子公司,纳入合并财务报表的合并范围。
但是,有证据表明母公司不能控制被投资单位的除外。
第八条母公司拥有被投资单位半数或以下的表决权,满足下列条件之一的,视为母公司能够控制被投资单位,应当将该被投资单位认定为子公司,纳入合并财务报表的合并范围。
但是,有证据表明母公司不能控制被投资单位的除外:(一)通过与被投资单位其他投资者之间的协议,拥有被投资单位半数以上的表决权。
会计准则33号-合并会计报表
会计准则33号,简称ASBE 33,是指中国财政部于2006年颁布的《企业会计准则第33号—合并财务报表》。
该准则规定了企业在合并报表编制过程中应遵循的会计原则和报告要求。
ASBE 33适用于有多个子公司或控股企业的母公司,以及其他关联关系下的企业。
目的是为了提供一个准确、完整、可比较和可理解的合并财务报告,反映母公司及其子公司的综合财务状况、经营成果和现金流量。
根据ASBE 33的规定,合并财务报表的编制应包括以下步骤:
1.确定母公司的控制能力,即确定母公司对子公司的控制权。
2.计算合并范围内的资产、负债、所有者权益、收入和费用。
在计算的过程
中,需要处理投资溢价、合并前后的内部交易等情况。
3.调整合并财务报表,包括调整关联交易、消除合并范围内的内部交易、调
整合并日起的资产负债表和利润表等项目。
4.编制合并资产负债表、利润表和现金流量表,并提供相关附注和财务分析。
ASBE 33明确了关于关联方交易、合并确认、合并日选择、合并报表表述等方面的具体规定,为企业合并财务报表的编制提供了明确的准则。
总之,ASBE 33为企业在合并会计报表编制过程中提供了明确的指导,并促进了合并报表的准确性和可比性。
遵循ASBE 33的要求,企业可以更好地展示其整体财务状况和经营成果,提高信息透明度,增强投资者和利益相关方的信任。
企业会计准则第33号--合并财务报表
企业会计准则第33号规定,如果一家企业控制其他企业,则控制方应该对被控制企业进行合并财务报表的编制。
合并财务报表应该去除掉所有关联企业之间的内部交易和每一家关联企业所持有的其他关联企业的股份。
合并财务报表应该包括全体控制方持有的所有被控制企业的资产、负债、收入和财务状况,以及在合并周期中发生的所有交易和事件的影响。
控制方应该对财务报表进行披露并提供必要的解释和分析。
在进行合并财务报表编制时,应当注意以下几点:
1、确认被控制企业:应该确认哪些企业被控制,即控制方能够对该企业进行重大经营决策。
2、处理差异:合并财务报表应该根据实际情况进行调整,以去除掉不实际的差异或恢复实际的差异。
3、处理间接持有股份:如果控制方通过其他被控制企业间接持有股份,则应该在合并财务报表中体现出来。
4、处理少数股权:如果被控制企业中存在少数股权,则应该将其单独体现在合并财务报表中,以充分反映控制方对该企业的控制程度。
5、披露:合并财务报表中应包括必要的披露,在注释部分提
供详细解释和分析。
最后,需要注意的是,合并财务报表应该符合企业会计准则的要求,并且应该由具有合适职业资格且经过培训并且熟悉企业会计准则的人员进行编制。
企业会计准则第33号合并财务报表应用指南随着社会经济的不断发展和企业规模的不断扩大,企业的合并财务报表成为了重要的财务信息披露内容。
相应的,会计准则也随之不断完善,企业会计准则第33号合并财务报表应用指南(以下简称“新准则”)即是其中之一。
新准则规定了合并财务报表编制的具体要求和程序,对于企业的财务报告和信息披露具有重要的指导作用。
本文将从多个角度探讨新准则的涵义以及其应用指南,帮助读者更加深入全面地理解这一重要的会计准则。
一、新准则的主要内容1. 合并财务报表的范围和定义合并财务报表是指母公司为了全面、真实地反映整个集团公司的财务状况、经营业绩和现金流量,按照统一的会计政策和会计期间编制的财务报表。
新准则对合并财务报表所涉及的公司范围和定义进行了明确和详细的规定,要求企业在编制合并财务报表时要全面考虑并纳入相关子公司、联营企业和合营企业的财务信息,确保报表的真实、可靠。
2. 合并财务报表的编制方法和程序新准则明确了合并财务报表的编制方法和程序,包括合并财务报表的资产负债表、利润表、现金流量表和财务附注的内容和要求。
新准则还对合并财务报表中的合并核算、合并调整以及一揽子交易进行了具体的规定,确保了合并财务报表的真实性和准确性。
3. 合并财务报表的披露要求在合并财务报表的披露要求上,新准则强调了合并财务报表的透明度和公允性,要求企业应当在合并财务报表中充分披露相关的会计政策、会计估计和重大会计政策变更等信息,确保了投资者和利益相关者对于整个集团公司的财务状况和经营业绩有一个清晰的了解。
二、新准则的影响和应用新准则的出台对于企业的财务报告和信息披露产生了重大的影响,需要企业在编制合并财务报表时严格按照新准则的要求进行。
新准则的实施也对于投资者和利益相关者产生了积极的影响,他们可以更加清晰地了解企业的财务状况和经营业绩,提高了财务信息的透明度和可比性。
三、个人观点和理解作为一项全面、深度和广度兼具的会计准则,新准则对于企业的财务报告和信息披露具有重要的指导作用。
企业会计准则第33号--合并财务报表
企业会计准则(ASBE)第33号是中国公司会计准则的一部分,规定了合并财务报表编制的要求。
合并财务报表是指将母公司和其子公司的财务信息合并到一起,以提供更全面、准确的财务信息。
以下是该准则的一些重要内容:
背景和适用范围
企业会计准则第33号适用于中国境内各类企业,包括股份有限公司、有限责任公司等。
凡是存在控制关系的母公司和其子公司都需要遵守该准则。
合并方法
合并财务报表的编制通常采用母公司主导的方法。
根据该准则,母公司应当对其子公司具有控制权,即能够对子公司的财务和经营活动产生重大影响。
合并时,母公司需要将其子公司的财务信息纳入自己的财务报表中。
合并范围
合并范围包括母公司及其可控制下的子公司,以及在控制关系形成前后具有主动权和被动权的实体。
但是,准则也明确规定了一些例外情况,如合并周期过短、子公司破产等。
合并报表的编制要求
合并报表应当按照企业会计准则的规定进行编制,并且需要包括合并资产、负债、所有者权益、收入、成本和利润等方面的信息。
同时,还需要进行相关的披露,以提供充分的信息给利益相关者。
审计要求
合并财务报表需要接受独立注册会计师事务所的审计。
审计工作由具备相关资质的注册会计师完成,并按照国际审计准则进行。
审计报告是合并财务报表的重要组成部分。
以上是企业会计准则第33号--合并财务报表的一些基本内容。
通过遵守该准则,企业可以更好地展示整体财务状况,增强透明度,提供有关合并实体的全面信息。
《企业会计准则第33号
——合并财务报表》应用指南
一、以控制为基础确定合并财务报表的合并范围
(一)应当纳入合并财务报表合并范围的被投资单位。
母公司应当将其控制的所有子公司,无论是小规模的子公司还是经营业务性质特殊的子公司,均应纳入合并财务报表的合并范围。
以控制为基础确定合并财务报表的合并范围,应当强调实质重于形式,综合考虑所有相关事实和因素进行判断,如投资者的持股情况、投资者之间的相互关系、公司治理结构、潜在表决权等。
(二)母公司控制的特殊目的主体也应纳入合并财务报表的合并范围。
判断母公司能否控制特殊目的主体应当考虑如下主要因素:
1.母公司为融资、销售商品或提供劳务等特定经营业务的需要直接或间接设立特殊目的主体。
2.母公司具有控制或获得控制特殊目的主体或其资产的决策权。
比如,母公司拥有单方面终止特殊目的主体的权力、变更特殊目的主体章程的权力、对变更特殊目的主体章程的否决权等。
3.母公司通过章程、合同、协议等具有获取特殊目的主体大部分利益的权力。
1
4.母公司通过章程、合同、协议等承担了特殊目的主体的大部分风险。
(三)不能控制的被投资单位,不纳入合并财务报表的合并范围。
原采用比例合并法的合营企业,应当改用权益法核算。
二、合并报表格式
合并财务报表的格式及其中各项目,涵盖了母公司和从事各类经济业务的子公司的情况,包括一般企业、商业银行、保险公司和证券公司等。
合并资产负债表、合并利润表、合并现金流量表、合并所有者权益变动表的格式如下:
2
合并资产负债表
会合01表编制单位: 年月日单位: 元
期年负债和所有者权期年
余余(或股东权益余余
流动负债流动资产
货币资短期借
向中央银行借结算备付拆出资吸收存款及同业存交易性金融资拆入资应收票交易性金融负
应付票应收账预付款应付账
应收保预收款卖出回购金融资产应收分保账应收分保合同准备应付手续费及佣应收利应付职工薪
其他应收应交税
买入返售金融资产应付利息
存货其他应付款
一年内到期的非流动资产应付分保账款
3
其他流动资保险合同准备代理买卖证券流动资产合
非流动资产代理承销证券一年内到期的非流动负发放贷款及垫其他流动负可供出售金融资
持有至到期投流动负债合非流动负债长期应收长期股权投长期借应付债投资性房地
长期应付固定资在建工专项应付
工程物预计负固定资产清递延所得税负
其他非流动负生产性生物资油气资非流动负债合无形资负债合开发支所有者权益(或股东权益实收资本(或股本商长期待摊费资本公递延所得税资减:库存其他非流动资盈余公积 4
5
合并利润表
会合02表
编制单位:年月单位:元
6
合并的当期,)还应单独列示被合并方在合并前实现的净利润。
2(
合并现金流量表7
会合03表编制单位:年月单位:元
8
9
10
合并所有者权益变动表
会合:04表
编制单位: 年度单位:元
上年金归属于母公司所有者权少所有所有减实权股权资
合权合或股)
11
上年金归属于母公司所有者权所有少所有减实权股权资合权合或股) 12
13
14
15
16
17
三、合并报表附注
企业应当按照规定披露附注信息,主要包括下列内容:
(一)企业集团的基本情况
(二)财务报表的编制基础
(三)遵循企业会计准则的声明
(四)重要会计政策和会计估计
(五)会计政策和会计估计变更以及差错更正的说明
(六)报表重要项目的说明
(七)或有事项
(八)资产负债表日后事项
(九)关联方关系及其交易
(十)风险管理
以上(一)至(十)项,应当比照《企业会计准则第30号——财务报表列报》应用指南的相关规定进行披露。
合并现金流量表,还应遵循《企业会计准则第31号——现金流量表》应用指南的相关规定进行披露。
(十一)母公司和子公司信息
1.子公司有关信息的披露格式如下:
19
2.母公司拥有被投资单位表决权不足半数但能对被投资单位形成控制的原因。
3.母公司直接或通过其他子公司间接拥有被投资单位半数以上的表决权但未能对其形成控制的原因。
4.子公司所采用的会计政策与母公司不一致的,母公司编制合并财务报表的处理方法。
5.子公司与母公司会计期间不一致的,母公司编制合并财务报表的处理方法。
6.本期不再纳入合并范围的原子公司,说明原子公司的名称、注册地、业务性质、母公司的持股比例和表决权比例,本期不再成为子公司的原因。
原子公司在处置日和上一会计期间资产负债表日资产、负债和所有者权益的金额以及本期期初至处置日的收入、费用和利润的金额。
7.子公司向母公司转移资金的能力受到严格限制的情况。
8.作为子公司纳入合并范围的特殊目的主体的业务性质、业务活动等。
20。