沈阳市正常工资薪金法定扣除标准
- 格式:docx
- 大小:20.73 KB
- 文档页数:14
国税发[2000]84号《企业所得税税前扣除办法》国税发【2000】第84号各省、自治区、直辖市和计划单列市国家税务局、地方税务局:为规范企业所得税税前扣除,加强企业所得税管理,国家税务总局制定了《企业所得税税前扣除办法》,现印发给你们,请贯彻执行。
企业所得税税前扣除办法第一章总则第一条根据《中华人民共和国企业所得税暂行条例》及其实施细则(以下简称“条例”,“细则”)的规定精神,制定本办法。
第二条条例第四条规定纳税人每一纳税年度的收入总额减去准予扣除项目后的余额为应纳税所得额。
准予扣除项目是纳税人每一纳税年度发生的与取得应纳税收入有关的所有必要和正常的成本、费用、税金和损失。
第三条纳税人申报的扣除要真实、合法。
真实是指能提供证明有关支出确属已经实际发生的适当凭据;合法是指符合国家税收规定,其他法规规定与税收法规规定不一致的,以税收法规规定为准。
第四条除税收法规另有规定者外,税前扣除的确认一般应遵循以下原则:(一)权责发生制原则。
即纳税人应在费用发生时而不是实际支付时确认扣除。
(二)配比原则。
即纳税人发生的费用应在费用应配比或应分配的当期申报扣除。
纳税人某一纳税年度应申报的可扣除费用不得提前或滞后申报扣除。
(三)相关性原则。
即纳税人可扣除的费用从性质和根源上必须与取得应税收入相关。
(四)确定性原则。
即纳税人可扣除的费用不论何时支付,其金额必须是确定的。
(五)合理性原则。
即纳税人可扣除费用的计算和分配方法应符合一般的经营常规和会计惯例。
第五条纳税人发生的费用支出必须严格区分经营性支出和资本性支出。
资本性支出不得在发生当期直接扣除,必须按税收法规规定分期折旧、摊销或计入有关投资的成本。
第六条除条例第七条的规定以外,在计算应纳税所得额时,下列支出也不得扣除:(一)贿赂等非法支出;(二)因违反法律、行政法规而交付的罚款、罚金、滞纳金;(三)存货跌价准备金、短期投资跌价准备金、长期投资减值准备金、风险准备基金(包括投资风险准备基金),以及国家税收法规规定可提取的准备金之外的任何形式的准备金;(四)税收法规有具体扣除范围和标准(比例或金额),实际发生的费用超过或高于法定范围和标准的部分。
沈阳市正常工资薪金法定扣除标准沈阳最低工资标准2021从2021年7月1日起:1、和平区、沈河区、铁西区、皇姑区、大东区、东陵区浑南新区、于洪区、沈北新区、苏家屯区、沈阳经济技术开发区、沈阳综合保税区月最低工资标准由1100元调整为1300元,小时最低工资标准由11元调整为13元。
2、新民市、辽中县、法库县、康平县月最低工资由900元调整为1100元,小时最低工资标准由8.5元调整为9.8元。
温馨提示:最低工资标准,是指劳动者在法定工作时间或依法签订的劳动合同约定的工作时间内提供了正常劳动的前提下,用人单位依法应支付的最低劳动报酬。
最低工资标准不包括以下各项:一延长工作时间工资;二中班、夜班、高温、低温、井下、有毒有害等特殊工作环境、条件下的津贴;三法律、法规和国家规定的劳动者福利待遇等。
实行计件工资或提成工资等工资形式的用人单位,在科学合理的劳动定额基础上,其支付劳动者的工资不得低于相应的最低工资标准。
沈阳市正常工资薪金各项法定扣除标准:关于工资薪金涉及个人所得税的难点1、工资福利化减少所得税支出1以购物券的形式提供午餐补贴及交通费用补贴,取得的是费用发票2企业为职工提供上下班接送服务。
3企业通过食堂经费补助给职工4以企业名义租赁房屋供职工居住5职工使用企业提供的家具及住宅设备。
6企业为职工提供办公用品和设施。
如为职工提供高档计算机等。
7企业提供教育福利。
条例第十三条规定,对按照国务院规定发给的政府特殊津贴和国务院规定免纳个人所得税的补贴、津贴,免予征收个人所得税。
其他各种补贴、津贴均应计入工资、薪金所得项目征税。
关于误餐补助1国税发[1994]089号文件规定不征税的误餐补助,是指按财政部门规定,个人因公在城区、郊区工作,不能在工作单位或返回就餐,确实需要在外就餐的,根据实际误餐顿数,按规定的标准领取的误餐费。
一些单位以误餐补助名义发给职工的补贴、津贴,应当并入当月工资、薪金所得计征个人所得税。
沈阳市人力资源和社会保障局关于调整沈阳市最低工
资标准的通知
文章属性
•【制定机关】沈阳市人力资源和社会保障局
•【公布日期】2021.10.22
•【字号】沈人社发〔2021〕39号
•【施行日期】2021.11.01
•【效力等级】地方规范性文件
•【时效性】现行有效
•【主题分类】工资福利
正文
沈阳市人力资源和社会保障局关于调整沈阳市最低工资标准
的通知
各区、县(市)人民政府,市政府各部门,各直属机构:
根据《辽宁省人力资源和社会保障厅关于调整全省最低工资标准的通知》(辽人社发〔2021〕13号),经市政府同意,报省政府批准,现公布我市最低工资标准:
一、月最低工资标准
(一)和平区、沈河区、铁西区、皇姑区、大东区、浑南区、于洪区、沈北新区、苏家屯区由1810元调整为1910元。
(二)辽中区、新民市、法库县、康平县由1540元调整为1640元。
二、小时最低工资标准
(一)和平区、沈河区、铁西区、皇姑区、大东区、浑南区、于洪区、沈北新区、苏家屯区由18.3元调整到19.2元。
(二)辽中区、新民市、法库县、康平县由15.6元调整为16.5元。
三、实施时间
调整后的最低工资标准自2021年11月1日起实施。
自本通知实施之日起,原《沈阳市人力资源和社会保障局关于调整沈阳市最低工资标准的通知》(沈人社发〔2019〕65号)即行废止。
沈阳市人力资源和社会保障局
2021年10月22日。
工资扣税标准与工资个人所得税计算方法一、工资扣税标准1.个人所得税的基本扣除标准:个人所得税法规定,个人所得税的每年基本扣除标准为5000元。
2.工资的扣税标准:根据中国现行个人所得税法规定,工资的扣税标准是根据月收入额和相关扣除项目来确定的。
具体扣税标准如下:应纳税额=月应纳税所得额×3%-0元应纳税额=月应纳税所得额×10%-2520元需要注意的是,按月计算的相关金额,仅作为基础计算单位。
具体扣税还需根据该月所得到的部分月份来进行计算。
3.专项扣除:根据我国税法,个人所得税的应纳税额可以扣除一些特定项目。
具体的专项扣除项目包括:-住房贷款利息扣除-住房租金扣除-子女教育扣除-继续教育扣除-赡养老人扣除-商业健康保险扣除以上这些扣除项目有一些具体的限制和要求,需要根据自身的具体情况来确定扣除的金额。
个人所得税的计算方法包括以下几个步骤:1.计算月收入总额:将工资、奖金、补贴、津贴等所得项目加总,得到个人的总收入。
2.计算专项扣除:根据自身的实际情况,确定专项扣除的金额。
3.计算税前收入:税前收入=月收入总额-专项扣除金额。
4.计算月应纳税所得额:根据税前收入,按照政府规定的适用的税率表,计算出月应纳税所得额。
5.计算应纳税额:根据月应纳税所得额,使用适用的税率表中的税率计算出应纳税额。
6.计算实际到手收入:实际到手收入=月收入总额-应纳税额。
需要说明的是,以上方法是按照当前个人所得税法规定的税率计算方法。
税率表和扣税标准有可能会随着国家政策的改变而变化,因此在具体计算时需要及时了解最新的税率和扣税标准。
综上所述,工资扣税标准与工资个人所得税计算方法是每个工薪阶层都需要了解的内容。
只有了解扣税标准和计算方法,才能合理规划个人财务,避免不必要的经济损失。
辽宁省工资支付规定为了保护劳动者获得劳动报酬的权利,规范用人单位的工资支付行为,维护和谐的劳动关系,辽宁省制定了辽宁省工资支付,下面就跟一起看看辽宁省工资支付规定的详细内容吧。
辽宁省工资支付规定第一条为了保护劳动者获得劳动报酬的权利,规范用人单位的工资支付行为,维护和谐的劳动关系,根据《中华人民共和国劳动法》和有关法律、法规,结合我省实际,制定本规定。
第二条我省行政区域内的各类企业、个体经济组织、民办非企业单位(以下统称用人单位)和与之形成劳动关系的劳动者,适用本规定。
国家机关、事业单位、社会团体和与之建立劳动关系的劳动者,依照本规定执行。
第三条省、市、县(含县级市、区,下同)劳动和社会保障行政部门负责本行政区域用人单位的工资支付管理工作。
建设、财政、税务、人事、工商行政管理、经济综合管理等有关行政部门按照各自职责,做好工资支付管理的有关工作。
第四条工会组织依法对用人单位的工资支付进行监督,有权对用人单位的工资支付违法行为予以纠正或者向政府及其有关部门提出建议,并为劳动者依法维护获得劳动报酬的权利提供支持和帮助。
第五条任何组织和个人都有权举报用人单位的工资支付违法行为。
政府鼓励、支持并依法保护新闻媒体对用人单位的工资支付行为实施舆论监督。
第六条省、市劳动和社会保障等有关部门应当根据本行政区域经济社会发展水平和劳动力供求状况等因素,定期制定和发布工资水平宏观调控政策。
第七条用人单位应当根据当地政府有关工资水平宏观调控政策,结合劳动力市场价位和本单位经济效益,经与工会组织或者劳动者集体协商,确定本单位的工资水平。
第八条用人单位应当根据本单位的经济效益增长情况、当地政府发布的工资指导线、工资指导价位和本地区、行业的劳动者平均工资水平,逐步提高劳动者的工资水平。
第九条用人单位应当依法制定本单位的工资支付,并向本单位全体劳动者公布。
工资支付制度主要包括下列事项:(一)工资支付的项目、标准和形式;(二)工资支付的周期和日期;(三)加班工资计算基数;(四)工资扣除事项;(五)特殊情况下的工资支付;(六)有关工资支付的其他事项。
个人工资扣税标准
个人工资扣税是指根据个人所得税法规定,根据个人的工资收入计算
应缴纳的税款金额。
个人所得税是一种在个人所得上征收的逐季度预提和
年度结算的间接税收。
个人所得税是按照工资收入的大小,根据不同的税
率和税率调整幅度,计算出应纳税额,再减去税率规定的各种减免税额后,最终确定个人所得税的缴纳金额。
个人工资扣税标准是根据中国个人所得税法和税务部门的规定确定的。
根据最新的规定,个人工资所得税的税率分为7个级别,分别是3%、10%、20%、25%、30%、35%和45%。
这些税率是根据个人的收入水平划分的。
1.月收入5000元以下的,适用3%的税率;
2.月收入5001-8000元的,适用10%的税率;
此外,个人所得税还有一些减免税额和专项附加扣除项目。
减免税额
包括子女教育、赡养老人和住房贷款利息等。
专项附加扣除项目包括子女
教育、继续教育、大病医疗等费用。
对于计算个人工资扣税,可以采用月累计计税方式,也可以采用年度
汇算清缴方式。
月累计计税方式是指每个月的工资收入按照税率计算扣除
个人所得税。
年度汇算清缴方式是指将全年的工资收入总和按照税率计算
扣除个人所得税,然后每月扣除一部分个人所得税。
个税新政9月执行费用扣除标准每月3500元今年6月30日,十一届全国人大常委会第二十一次会议通过了关于修改《个人所得税法》的决定,从今年9月1日起,我国个人所得税减除费用标准(通常称为个税起征点)由现行的每月2000元提高到每月3500元。
上月29日,财政部、国家税务总局又发布通知(财税[2011]62号),对个体工商户、个人独资企业和合伙企业自然人投资者个人所得税费用扣除标准也相应作了调整,统一确定为42000元/年,折算到月即是3500元/月,并将从9月1日起执行。
同时规定个体户向其从业人员实际支付的合理的工资、薪金支出,允许在税前扣除,但是投资者的工资不得在税前扣除。
临近9月,政策即将执行。
记者就个税新政执行中的细节问题采访了唐山市地税局的有关负责人。
■新政规定的调整变化据了解,工资薪金个人所得税有了调整变化。
一是新政规定,工资薪金个人所得税费用扣除标准(通常所说的起征点)从现行的2000元提高到3500元。
二是税率和应纳税所得额调整。
新政将现行工薪所得9级超额累进税率修改为7级,取消了15%和40%两档税率,扩大5%和10%两个低档税率的适用范围。
第一级5%税率修改为3%,对应的应纳税所得额由现行不超过500元扩大到1500元,第二级10%税率对应月应纳税所得额由现行的500元至2000元扩大为1500元至4500元。
同时,还扩大了最高税率45%的覆盖范围,将现行适用40%税率的应纳税所得额,并入了45%税率,加大了对高收入者调节力度。
申报纳税时限延长,新个税法将扣缴义务人、纳税人申报缴纳税款的时限由现行的次月7日内延长至15日内,与企业所得税、增值税、营业税等税种申报缴纳税款的时间一致。
个体工商户、个人独资企业和合伙企业自然人投资者个人所得税调整变化包括:一是新政规定,个体工商户业主、个人独资企业和合伙企业自然人投资者本人的费用扣除标准统一确定为42000元/年,折算到月即是3500元/月。
工资扣税标准2023标准2023工资扣税标准如下:1、工资范围在1-5k元之间的,包括5000元,税率为0%;2、工资范围在5k-8k元之间的,包括8000元,税率为3%;3、工资范围在8k-17k元之间的,包括17000元,个人所得税税率为10%;4、工资范围在17k-30k元之间的,包括30000元,个人所得税税率为20%;5、工资范围在30k-40k万元之间的,包括4万元,适用个人所得税税率为25%。
《中华人民共和国个人所得税法》第三条个人所得税的税率:(一)综合所得,适用百分之三至百分之四十五的超额累进税率(税率表附后);(二)经营所得,适用百分之五至百分之三十五的超额累进税率(税率表附后);(三)利息、股息、红利所得,财产租赁所得,财产转让所得和偶然所得,适用比例税率,税率为百分之二十。
2023年个人所得税征收标准是什么2023年工资扣除个税标准。
个人工资所得,应当按照法律规定的标准缴纳个人所得税。
具体标准如下:1、工资范围在1-5000元之间的,包括5000元,适用个人所得税税率为0%;2、工资范围在5000-8000元之间的,包括8000元,适用个人所得税税率为3%;3、工资范围在8000-17000元之间的,包括17000元,适用个人所得税税率为10%;4、工资范围在17000-30000元之间的,包括30000元,适用个人所得税税率为20%;5、工资范围在30000-40000元之间的,包括40000元,适用个人所得税税率为25%;6、其他扣除个税的标准。
《中华人民共和国个人所得税法》第六条_应纳税所得额的计算:(一)居民个人的综合所得,以每一纳税年度的收入额减除费用六万元以及专项扣除、专项附加扣除和依法确定的其他扣除后的余额,为应纳税所得额。
(二)非居民个人的工资、薪金所得,以每月收入额减除费用五千元后的余额为应纳税所得额;劳务报酬所得、稿酬所得、特许权使用费所得,以每次收入额为应纳税所得额。
⼯资薪⾦及其福利费扣除标准是怎样的
“⼯资薪⾦”为企业每⼀纳税年度⽀付给在本企业任职或者受雇的员⼯的所有现⾦和⾮现⾦形式的劳动报酬,包括基本⼯资、奖⾦、津贴、补贴、年终加薪、加班⼯资,以及与任职或者受雇有关的其他⽀出。
那么⼯资薪⾦及其福利费扣除标准是怎样的?下⾯店铺⼩编整理了以下内容为您解答,希望对您有所帮助。
⼯资薪⾦及其福利费扣除标准是怎样的
1、按国家规定⽐例由个⼈负担并实际交付的基本养⽼保险费、医疗保险费、失业保险费、住房公积⾦。
超过国家或地⽅政府规定的⽐例缴付的住房公积⾦、医疗保险⾦、基本养⽼保险⾦、失业保险费,应将其超过部分并⼊个⼈当期的⼯资、薪⾦收⼊计缴个⼈所得税。
个⼈领取提存的住房公积⾦、医疗保险⾦、基本养⽼保险⾦,免予缴纳个⼈所得税。
2、津贴和补贴。
(1)独⽣⼦⼥补贴,托⼉补助费。
(2)符合税法规定的差旅费津贴和误餐补贴。
差旅费津贴、误餐补助只允许在国家财政规定的范围内,超过部分也是要计算交纳个⼈所得税。
不征税的误餐补助,是指按财政部门规定,个⼈因公在城区、郊区⼯作,不能在⼯作单位或返回就餐,确实需要在外就餐的,根据实际误餐顿数,按规定的标准领取的误餐费。
企业以现⾦形式发给个⼈的住房补贴、医疗补助费、补充养⽼保险⾦应全额计⼊领取⼈的当期⼯资、薪⾦收⼊计征个⼈所得税。
(3)通讯补助的扣除标准各地不⼀,总体上来讲,标准之内的可以据实扣除,超出标准的应并⼊⼯薪所得征个⼈所得税。
如果希望能够⽤法律维权,建议你可以进⾏店铺在线咨询,专业的律师团队会为你解答问题,及时合法的保护你的权益。
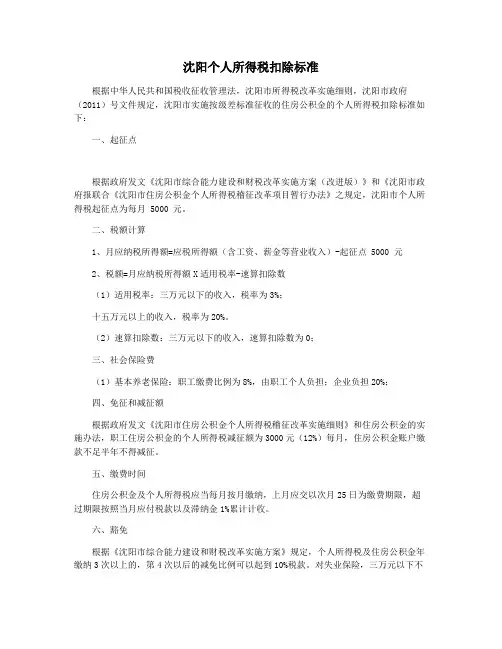
沈阳个人所得税扣除标准
根据中华人民共和国税收征收管理法,沈阳市所得税改革实施细则,沈阳市政府(2011)号文件规定,沈阳市实施按级差标准征收的住房公积金的个人所得税扣除标准如下:
一、起征点
根据政府发文《沈阳市综合能力建设和财税改革实施方案(改进版)》和《沈阳市政府报联合《沈阳市住房公积金个人所得税稽征改革项目暂行办法》之规定,沈阳市个人所得税起征点为每月 5000 元。
二、税额计算
1、月应纳税所得额=应税所得额(含工资、薪金等营业收入)-起征点 5000 元
2、税额=月应纳税所得额X适用税率-速算扣除数
(1)适用税率:三万元以下的收入,税率为3%;
十五万元以上的收入,税率为20%。
(2)速算扣除数:三万元以下的收入,速算扣除数为0;
三、社会保险费
(1)基本养老保险:职工缴费比例为8%,由职工个人负担;企业负担20%;
四、免征和减征额
根据政府发文《沈阳市住房公积金个人所得税稽征改革实施细则》和住房公积金的实施办法,职工住房公积金的个人所得税减征额为3000元(12%)每月,住房公积金账户缴款不足半年不得减征。
五、缴费时间
住房公积金及个人所得税应当每月按月缴纳,上月应交以次月25日为缴费期限,超过期限按照当月应付税款以及滞纳金1%累计计收。
六、豁免
根据《沈阳市综合能力建设和财税改革实施方案》规定,个人所得税及住房公积金年缴纳3次以上的,第4次以后的减免比例可以起到10%税款。
对失业保险,三万元以下不
征税;三万元-十五万元范围内,税率从15.5%降低到7.5%;十五万元以上,税率从30%降低到20%。
个人所得税工资薪金扣除标准一、税收征收范围1、工资薪金所得:指从任何法人、其他组织或个人取得的财产,包括年终奖、工资、薪金、补贴、特许金、劳务报酬及生产经营活动收入,但不包括佣金、咨询费,以及依据税法或其他法律、行政法规规定不征收所得税的收入。
2、其他财产所得:指不在工资薪金所得范围内的财产所得,如:利息、股息、红利、租金所得、财产转让所得、财产继承所得以及依据税法或其他法律、行政法规规定应纳税的其他所得。
二、扣除标准1、工资薪金个人所得税应当按照月应纳税所得额的累进税率表和速算扣除数来计算纳税人的应纳税额。
2、月应纳税所得额计算公式:应纳税所得额=月收入金额-专项附加扣除-适用的税前扣除3、根据《中华人民共和国个人所得税法》,税前扣除有四种:(1)根据当地收入所得税法规定的居民身份证所在月应纳税所得额的最低标准,居民个人可在计算应纳税所得额时扣除;(2)居民个人缴纳的住房公积金可以按照《中华人民共和国个人所得税法》第三条及其实施条例第五条的规定计入税前扣除;(3)居民可根据法律规定享受抵免除税待遇的,可在计算月应纳税所得额时扣除抵免除税;(4)纳税人依照有关规定,适用减免税政策,确定其有权享受减免税优惠的,其减免税额可以扣除。
四、纳税提示1、个人月应纳税所得额,计算时必须遵守税法法规,按照正确的计算方法,准确的计算到养老保险等五险一金的缴纳。
2、每月的月应纳税所得额,按月计算缴纳,累计年应税所得额,进行年终申报汇算清缴。
3、税收征收机关对纳税人计算应缴税款时对个人所得税累计年应税所得额有两种正常核定标准:一种是企业按照当期应课征税额缴纳税款;另一种是当使用正常核定标准计算后,企业缴纳的税款大于当期应缴税款时,税务机关可以按照正常核定标准、最大税务损失的原则来取消企业的税款负担,降低企业的负担。
4、建议办薪酬工资的单位,定期核实职工的居民身份证,准确计算应缴税款,避免因不添码而产生额外的税款负担。
工资薪金税前扣除标准根据《财政部关于企业加强职工福利费财务管理的通知》(财企[2021]242号):一、职工福利是指企业向职工提供的除职工工资、奖金、津贴、纳入工资总额管理的补贴、职工教育基金、社会保险费、补充养老保险费(年金)、补充医疗保险费、住房公积金以外的福利费用,包括支付给员工的以下现金补贴和非货币性集体福利:(一)为职工卫生保健、生活等发放或支付的各项现金补贴和非货币性福利,包括职工因公外地就医费用、暂未实行医疗统筹企业职工医疗费用、职工供养直系亲属医疗补贴、职工疗养费用、自办职工食堂经费补贴或未办职工食堂统一供应午餐支出、符合国家有关财务规定的供暖费补贴、防暑降温费等。
(二)未分离的企业内部集体福利部门发生的设备、设施和人员费用,包括职工食堂、职工浴室、理发店、诊所、托儿所、疗养院、集体宿舍等集体福利部门设备和设施的折旧和维修费,以及集体福利部门工作人员的工资、社会保险费、住房公积金、劳动成本和其他劳动成本。
(三)职工困难补助,或者企业统筹建立和管理的专门用于帮助、救济困难职工的基金支出。
(四)退休人员的计划外支出包括退休人员的医疗费用和退休人员的其他计划外支出。
涉及企业改制的离退休人员计划外费用,按照财政部《关于企业改制职工安置费用财务管理的通知》(财企[2022]117号)执行。
国家另有规定的,从其规定。
(五)按规定发生的其他职工福利费,包括丧葬补助费、抚恤费、职工异地安家费、独生子女费、探亲假路费,以及符合企业职工福利费定义但没有包括在本通知各条款项目中的其他支出。
二、如果企业向员工提供的交通、住房和通讯福利已经实行货币化改革,那么住房补贴、交通补贴、,按月发放或按月发放的车改补贴、通讯补贴,计入职工工资总额,不再纳入职工福利费管理;未实施货币化改革的,企业发生的相关费用作为职工福利费管理。
但是,根据国家关于企业住房制度改革政策的统一规定,不得再为职工购买和建造住房。
企业给职工发放的节日补助、未统一供餐而按月发放的午餐费补贴,应当纳入工资总额管理。
2022工资扣税标准表2022工资扣税标准表工资扣税,其实就是个人所得税,这个税种不是必须缴纳的,必须达到一定工资水平才缴纳,个人所得税,属于地税的报税范围,因此,每个月都要申报缴纳。
以下是店铺为大家整理的工资扣税标准表,仅供参考,大家一起来看看吧。
一、个人所得税计算公式工资个税的计算公式为:应纳税额=(工资薪金所得-“五险一金”-扣除数)×适用税率-速算扣除数个税起征点是5000,使用超额累进税率的计算方法如下:缴税=全月应纳税所得额*税率-速算扣除数实发工资=应发工资-四金-缴税。
全月应纳税所得额=(应发工资-四金)-5000二、征收方法个人所得税实行源泉扣缴和自行申报两种征收方式,支付所得的单位或个人为个人所得税的扣缴义务人;在两处以上取得工资薪金所得和没有扣缴义务人的,以及有扣缴义务人,但扣缴义务人没有依照税法规定代扣代缴税款的,纳税义务人应当自行申报纳税。
注:1、本表所列含税级距与不含税级距,均为按照税法规定减除有关费用后的所得额;2、含税级距适用于由纳税人负担税款的工资、薪金所得;不含税级距适用于由他人(单位)代付税款的工资、薪金所得。
个人所得税减免政策免征额公众对“起征点”存在误解。
正确的说法应该是“个人所得税免征额”。
“起征点”与“免征额”有着严格的区别:所谓起征点,是征税对象达到征税数额开始征税的界限。
征税对象的数额未达到起征点时不征税。
一旦征税对象的数额达到或超过起征点时,则要就其全部的数额征税,而不是仅对其超过起征点的部分征税。
所谓免征额是在征税对象总额中免予征税的数额。
它是按照一定标准从征税对象总额中预先减除的数额。
免征额部分不征税,只对超过免征额部分征税。
二者的区别是:假设数字为2000元,你当月工资是2001元,如果是免征额,2000元就免了,只就超出的1元钱缴税,如果是起征点,则是不够2000元的不用交税,超出2000元的`全额缴税,即以2001元为基数缴税。
工资个税标准
一、扣除标准
根据中国个人所得税法规定,个人所得税扣除标准为每月5000元。
这意味着,个人每月工资收入超过5000元的部分需要缴纳个人所得税。
二、专项扣除
专项扣除是指在计算个人所得税时,可以扣除一些特定的费用。
这些费用包括但不限于社保费用、住房公积金等。
具体的扣除标准会根据不同的地区和政策而有所不同。
三、子女教育
子女教育是指子女的学历教育,包括幼儿园、小学、中学、大学等。
根据个人所得税法规定,每个子女每月可以享受1000元的子女教育扣除。
四、继续教育
继续教育是指个人为了提升自身素质和能力而参加的各种非学历教育,如语言学习、技能培训等。
根据个人所得税法规定,每年可以享受3600元的继续教育扣除。
五、大病医疗
大病医疗是指个人因患病而产生的医疗费用。
根据个人所得税法规定,每年可以享受最高8万元的大病医疗扣除。
六、住房贷款利息
住房贷款利息是指个人购买住房时产生的贷款利息。
根据个人所得税法规定,每月可以享受最高1000元的住房贷款利息扣除。
七、住房租金
住房租金是指个人租房时支付的租金。
根据个人所得税法规定,每月可以享受最高1500元的住房租金扣除。
八、赡养老人
赡养老人是指赡养父母或其他无生活能力亲属的费用。
根据个人所得税法规定,每月可以享受最高2000元的赡养老人扣除。
需要注意的是,被赡养人必须是年满60周岁的父母或其他无生活能力亲属。
员工工资扣税标准是多少工资个人所得税标准工资个人所得税的征收标准是工资在五千以内的,不需要缴纳个人所得税,如果工资在五千到八千的情况下,其税费标准为百分之三,因此收入越高,需要缴纳的税费就越高。
2022工资扣税比例是多少超过5000怎么扣一、2022工资扣税比例是多少劳动者的工资的税收需要按照《个人所得税》的规定执行,目前的起征点为5000元。
《个人所得税法》第三条个人所得税的税率:(一)、工资、薪金所得,适用超额累进税率,税率为百分之三至百分之四十五(税率表附后)。
(二)、个体工商户的生产、经营所得和对企事业单位的承包经营、承租经营所得,适用百分之五至百分之三十五的超额累进税率(税率表附后)。
(三)、稿酬所得,适用比例税率,税率为百分之二十,并按应纳税额减征百分之三十。
(四)、劳务报酬所得,适用比例税率,税率为百分之二十。
对劳务报酬所得一次收入畸高的,可以实行加成征收,具体办法由国务院规定。
(五)、特许权使用费所得,利息、股息、红利所得,财产租赁所得,财产转让所得,偶然所得和其他所得,适用比例税率,税率为百分之二十。
二、工资超过5000怎么扣税1、2022个人所得税起征点提高至5000元;因此工资5000元是不扣税的,超过5000开始扣税。
2、部分税率级距进一步优化。
扩大3%、10%、20%三档低税率的级距,缩小25%税率的级距,30%、35%、45%三档较高税率级距不变;3、增加专项附加扣除项目。
包括子女教育、继续教育、大病医疗、住房贷款利息或者住房租金、赡养老人等支出。
三、工资扣税标准是怎样的1、工资扣除标准5000元/月应纳个人所得税税额=应纳税所得额×适用税率-速算扣除数应纳税所得额=扣除三险一金后月收入-扣除标准2、工资个税的计算公式为:应纳税额=(工资薪金所得-“五险一金”-扣除数)×适用税率-速算扣除数个税起征点是5000,使用超额累进税率的计算方法如下:缴税=全月应纳税所得额*税率-速算扣除数实发工资=应发工资-四金-缴税全月应纳税所得额=(应发工资-四金)-5000扣除标准:个税按5000元/月的起征标准算如果某人的工资收入为6500元,他应纳个人所得税为:(6500—5000)×3%—0=45(元)。
薪资扣税标准薪资扣税是每个劳动者都需要面对的问题,了解薪资扣税标准对于合理规划个人财务至关重要。
本文将对薪资扣税标准进行详细介绍,帮助大家更好地了解薪资扣税相关知识。
首先,我们需要了解薪资扣税的基本原则。
薪资扣税是按照《中华人民共和国个人所得税法》规定进行的。
根据该法律,个人所得税是以月收入为计税期限,按照超额累进税率计算的。
税率分为7个档次,分别是3%、10%、20%、25%、30%、35%和45%。
超过3,500元至12,000元的部分按10%税率计征,超过12,000元至25,000元的部分按20%税率计征,超过25,000元至35,000元的部分按25%税率计征,超过35,000元至55,000元的部分按30%税率计征,超过55,000元至80,000元的部分按35%税率计征,超过80,000元的部分按45%税率计征。
其次,我们需要了解薪资扣税的具体计算方法。
个人所得税的计算公式为,应纳税所得额 = 月收入个税起征点。
其中,个税起征点是指个人月收入在3,500元以下的部分。
应纳税所得额超过3,500元的部分按照相应的税率进行计算。
例如,某人月收入为5,000元,那么应纳税所得额为5,000元 3,500元 = 1,500元,按照10%的税率计算个人所得税。
再次,我们需要了解薪资扣税的相关优惠政策。
根据《中华人民共和国个人所得税法》规定,个人在取得工资、薪金所得时,可以享受一定的税前扣除和税后减免。
例如,子女教育支出、赡养老人支出、住房贷款利息支出等,都可以在计算个人所得税时进行相应的扣除和减免。
最后,我们需要了解薪资扣税的申报和缴纳程序。
根据国家税务总局的规定,纳税人可以通过电子税务局或者前往当地税务机关进行个人所得税的申报和缴纳。
在每年的3月1日至6月30日为个人所得税汇算清缴的申报时间,纳税人需要在规定的时间内进行申报和缴纳个人所得税。
综上所述,了解薪资扣税标准对于每个劳动者来说都是非常重要的。
沈阳市正常工资薪金法定扣除标准沈阳最低工资标准2014从2013年7月1日起:1、和平区、沈河区、铁西区、皇姑区、大东区、东陵区(浑南新区)、于洪区、沈北新区、苏家屯区、沈阳经济技术开发区、沈阳综合保税区月最低工资标准由1100元调整为1300元,小时最低工资标准由11元调整为13元。
2、新民市、辽中县、法库县、康平县月最低工资由900元调整为1100元,小时最低工资标准由8.5元调整为9.8元。
温馨提示:最低工资标准不包括以下各项:(一)延长工作时间工资;(二)中班、夜班、高温、低温、井下、有毒有害等特殊工作环境、条件下的津贴;实行计件工资或提成工资等工资形式的用人单位,在科学合理的劳动定额基础上,其支付劳动者的工资不得低于相应的最低工资标准。
沈阳市正常工资薪金各项法定扣除标准:关于工资薪金涉及个人所得税的难点1、工资福利化减少所得税支出(2)企业为职工提供上下班接送服务。
(3)企业通过食堂经费补助给职工(4)以企业名义租赁房屋供职工居住(5)职工使用企业提供的家具及住宅设备。
条例第十三条规定,对按照国务院规定发给的政府特殊津贴和国务院规定免纳个人所得税的补贴、津贴,免予征收个人所得税。
其他各种补贴、津贴均应计入工资、薪金所得项目征税。
关于误餐补助(1)国税发[1994]089号文件规定不征税的误餐补助,是指按财政部门规定,个人因公在城区、郊区工作,不能在工作单位或返回就餐,确实需要在外就餐的,根据实际误餐顿数,按规定的标准领取的误餐费。
一些单位以误餐补助名义发给职工的补贴、津贴,应当并入当月工资、薪金所得计征个人所得税。
关于交通、通讯补贴企业采用报销私家车燃油费等方式向职工发放交通补贴的行为,扣除一定标准的公务费用后,按照“工资、薪金”所得项目计征个人所得税。
公务费用扣除标准由当地政府制定,如当地政府未制定公务费用扣除标准,按交通补贴全额的30%作为个人收入扣缴个人所得税。
关于住房公积金企业和个人按照国家或地方政府规定的比例提取并向指定金融机构实际缴付的住房公积金、……,不计入个人当期的工资、薪金收入,免予征收个人所得税。
超过国家或地方政府规定的比例缴付的住房公积金、……,应将其超过部分并入个人当期的工资、薪金收入,计征个人所得税。
关于差旅费包干收入《辽宁省地方税务局关于明确个人所得税若干政策问题的通知》(辽地税发[2002]4号)医疗补助费企业以现金形式发给个人的住房补贴、医疗补助费,应全额计入领取人的当期工资、薪金收入计征个人所得税。
企业发放补充养老保险金邮电系统将结余工资,以每人3000元的标准发放给职工作为补充养老基金。
对在职职工取得的该笔所得,应全额计人发放当月个人的工资、薪金收入,合并计征个人所得税。
对离退休职工取得的该笔所得,应单独作为一个月的工资、薪金收入,按税法规定计征个人所得税。
企业为职工购买商业保险辽地税发[2001]93号对单位超过规定标准,为职工个人购买的保险,均属于职工个人的工资、薪金收入,应计征个人所得税。
《关于对铁岭市烟草公司为职工投保的国寿永泰团体年金保险(分红型)征收个人所得税的批复》(辽地税函[2003]320号)对“单位交费”部分应在存入个人专户时,由投保人按照“工资、薪金所得”代扣代缴个人所得税;对“个人交费”部分,不得在当月计算个人所得税时扣除,应按照规定计征个人所得税离退休人员受聘在企事业单位工作(辽地税发[2002]4号和现《转发国家税务总局关于离退休人员取得单位发放离退休工资以外奖金补贴征收个人所得税的批复》(辽地税函〔2008〕221号)对离退休人员受聘在企事业单位工作而取得的离退休工资以外的收入,应按照“工资、薪金所得”项目征收个人所得税。
单位发放双薪。
国税发(2005)9号[2009]121号一、(国税函〔2002〕629号)第一条有关“双薪制”计税方法停止执行暖气费(1)《关于明确个人所得税若干政策问题的通知》(辽地税发[2002]4号)(2)个人领取的采暖费不属于工资、薪金性质的补贴,不征收个人所得税。
工资、薪金所得与劳务报酬所得的区分(国税发[1994]089号)工资、薪金所得是任职、受雇而得到的报酬;劳务报酬是个人独立提供各项劳务取得的报酬。
区别是存在雇佣与被雇佣关系。
本单位员工应是与用人单位签订劳动用工合同,为其办理社会保险手续同时按照规定缴纳各项社会保险费用为雇员。
2、员工报销的手机费的个人所得税分析●当地有规定扣除标准,则应采用实报实销的方法●浙地税发(2001)118号《浙江省地税局关于个人取得通讯费补贴收入征收个人所得税问题的通知》规定:按照企事业单位规定取得通讯费补贴的工作人员,其单位主要负责人在每月500元额度内按实际取得数予以扣除,其他人员在每月300元额度内按实际取得数予以扣除。
3、关于企业年金个人所得税征收管理有关问题的通知(1)国税函[2009]694号(2)企业年金的个人缴费部分,不得在个人当月工资、薪金计算个人所得税时扣除。
(3)企业年金的企业缴费计入个人账户的部分,应视为个人一个月的工资、薪金(不与正常工资、薪金合并),不扣除任何费用,按照“工资、薪金所得”项目计算当期应纳个人所得税款,并由企业在缴费时代扣代缴。
4、取得一次性补偿收入(财税〔2001〕157号)(1)个人因解除劳动关系而取得的一次性补偿收入,在当地上年职工平均工资3倍数额内部分免税;超过的部分,可视为一次取得数月的工资、薪金收入,按工作年限平均计算。
超过12年的按12年计算。
(2)对于企业宣告破产,企业职工从该破产企业中取得的一次性安置费收入,免缴个人所得税。
取得的住房汽车等实物福利关于企业为股东个人购买汽车征收个人所得税的批复国税函〔2005〕364号辽宁:企业购买车辆并将车辆所有权办到股东个人名下,应按照“利息、股息、红利所得”项目征收个人所得税。
考虑到同时也为企业经营使用的实际情况,允许合理减除部分所得;减除的具体数额由主管税务机关根据车辆的实际使用情况合理确定。
关于企业为个人购买房屋或其他财产征收个人所得税问题的批复财税〔2008〕83号江苏省财政厅、地方税务局:一、根据《中华人民共和国个人所得税法》和《财政部国家税务总局关于规范个人投资者个人所得税征收管理的通知》(财税[2003]158号)的有关规定,符合以下情形的房屋或其他财产,不论所有权人是否将财产无偿或有偿交付企业使用,其实质均为企业对个人进行了实物性质的分配,应依法计征个人所得税。
(一)企业出资购买房屋及其他财产,将所有权登记为投资者个人、投资者家庭成员或企业其他人员的;(二)企业投资者个人、投资者家庭成员或企业其他人员向企业借款用于购买房屋及其他财产,将所有权登记为投资者、投资者家庭成员或企业其他人员,且借款年度终了后未归还借款的。
6、单位发放服装(1)《关于对锦州商业银行发放行服的批复》(辽地税函[2001]64号(2)单位按照规定的劳动保护范围和标准给职工发放的劳保性质的服装,不征收个人所得税;不属于劳动保护范围的各类服装,均应并入个人的当月工资全额计算征收个人所得税。
(3)任何单位以现金形式支付给职工的服装费,均应并入职工的当月工资中计算征收个人所得税。
(1)《关于企业以免费旅游方式提供对营销人员个人奖励有关政策的通知》(财税[2004]ll号)(2)对企业雇员享受的此类奖励,应与当期的工资、薪金合并,按照“工资、薪金所得”项目征税;(3)对其他人员享受的此类奖励,应作为当期的劳务收入,按照“劳务报酬所得”项目征税。
8、个人截留公司收入(1)《关于王家强截留公司收入征收个人所得税问题的批复》(国税函[1999]192号)9、残疾、孤老人员、烈属所得减免个人所得税管理办法根据个人所得税法第五条第一款规定残疾、孤老人员和烈属享受减征个人所得税的纳税人,个体工商户(含个人独资、合伙企业)为本人实际从事生产经营的,均按本办法管理。
工资薪金、劳务报酬、稿酬、特许权使用费等所得为一次性审批,减征幅度50%。
10、个人办学《关于社会力量办学征收个人所得税问题》(国税函[1998]738号)对于个人取得执照,从事办学取得的所得,应按“个体工商户的生产、经营所得”计税。
(辽地税个[1998]48号)未取得执照按劳务报酬征税。
11,非法从事彩票销售业务而取得所得(国税函[1998]84号)一、个人发售幸运彩票是违反国家有关规定的行为,在未能对其取缔、没收非法所得的情况下,对取得的所得应按个体工商户的生产、经营所得项目征收个人所得税。
合法彩票业务《关于个人所得税若干政策问题的批复》(国税函[2002]629号)个人因从事彩票代销业务而取得所得,应按照“个体工商户的生产、经营所得”项目计征个人所得税。
12,劳务报酬所得地区和次劳务报酬所得,属于同一项目连续性收入的,以一个月内取得的收入为一次。
《关于个人所得税偷税案件查处中有关问题的补充通知》(国税函发[1996]602号)规定以县(含县级市、区)为一地,其管辖内的一个月内的劳务服务为一次;当月跨县地域的,则应分别计算。
毛阿敏偷税行政诉讼案接案例29本案管辖权和听证权分析分析:1;管辖权为何在浙江嘉兴。
2;为何两次听证。
929--10233;处罚三倍是否过重。
扣缴义务有一倍罚款。
4;行政诉讼为何撤诉。
5;毛阿敏与扣缴义务人是不同的法律主体,毛阿敏是否应该为扣缴义务人的偷税行为负责分析:国税函[1998]205号1998年11月27日《关于在查处个人所得税案件中对纳税义务人不缴或少缴税款是否按偷税进行行政处罚的通知》。
纳税人采用虚假收入合同隐瞒收入或者进行虚假纳税申报等手段造成不缴或少缴税款的不适用(国税函(1998)172号)的规定,而适用征管法偷税处理。
(国税函(1998)172号)1998年3月31日《国家税务总局关于在查处个人所得税案件中对纳税义务人是否追缴税款的通知》:扣缴义务人应扣而未扣个人所得税税款且纳税义务人又未向税务机关申报缴纳的,一律按《税收征收管理法》第47条关于扣缴义务人应扣未扣、应收未收的规定执行,对纳税义务人不再追缴税款也不按偷税进行行政处罚。
13,董事费所得个人由于担任董事职务所取得的董事费收入,属于劳务报酬所得征。
但是对于本企业的职工或高级管理人员同时兼任本企业董事所取得的董事费,应与其当月工资、薪金合并,按“工资、薪金所得”项目计算缴纳个人所得税。
关于明确个人所得税若干政策执行问题的通知国税发[2009]121号二、关于董事费征税问题董事费按劳务报酬所得项目征税方法,仅适用于个人担任公司董事、监事,且不在公司任职、受雇的情形。
个人在公司(包括关联公司)任职、受雇,同时兼任董事、监事的,应将董事费、监事费与个人工资收入合并,统一按工资、薪金所得项目缴纳个人所得税。