【青山评论】新司法解释来了,行贿要小心了!
- 格式:doc
- 大小:16.66 KB
- 文档页数:7
贪污贿赂:两高发布新“解释”作者:白岩松来源:《党的生活(黑龙江)》2016年第05期因为《刑法修正案(九)》在涉及贪污贿赂案件时,把过去具体的数额拿掉了,只是划分成“数额较大”“数额巨大”“数额特别巨大”等几个量刑标准。
这就让各地司法部门在做具体裁量的时候难免产生疑惑:究竟什么算“较大”?什么算“巨大”?什么又算“特别巨大”?公众一直在等待这样的司法解释。
白岩松:今天上午,最高人民法院、最高人民检察院联合召开关于《最高人民法院、最高人民检察院关于办理贪污贿赂刑事案件适用法律若干问题的解释》(以下简称《解释》)新闻发布会。
在对腐败“零容忍”的背景下,这个新的司法解释自然引发媒体和社会的高度关注。
让我们看看一些媒体报道的标题——“终身监禁不得减刑假释”“受贿一万元可追刑责”“多次受贿累计达一万元以上可定罪”“今后上下级间‘感情投资’将入刑”……可见,此次司法解释给出很多新的提法,并且从即日起开始施行。
那么,这意味着什么呢?跟过去相比,究竟是严了还是宽了?让我们一起关注。
贪污贿赂入罪的金额有了新界定解说:受贿多少算是“数额巨大”,抑或是“数额特别巨大”?《解释》对近年来社会上最为关注的贪污受贿金额界定做出较为详细的解释。
最高人民法院刑二庭庭长裴显鼎(发布会现场画面):1997年《刑法》所确定的定罪量刑标准,已经不能适应社会的发展变化。
《解释》对贪污罪、受贿罪的定罪量刑标准做出规定,包括将“数额较大”的一般标准由1997年《刑法》确定的5000元调整至3万元。
此外,《解释》还明确规定:“数额巨大”的标准为“二十万元以上不满三百万元”;“数额特别巨大”的标准为“三百万元以上”。
中国刑法学研究会会长赵秉志(电话采访):1997年将5000元定为起刑点,如今,人均GDP近20年间增长了近7倍,而起刑点却一直没有变化,严重不符合对社会危害程度的衡量。
解说:对于3万元以下的贪污受贿金额是否就免于处罚了呢?最高人民法院刑二庭庭长裴显鼎(发布会现场画面):这并不意味着低于3万元的贪污受贿行为就一概不作为犯罪处理。
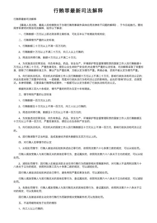
⾏贿罪最新司法解释⾏贿罪最新司法解释《最⾼⼈民法院、最⾼⼈民检察院关于办理⾏贿刑事案件具体应⽤法律若⼲问题的解释》,于今⽇起施⾏。
慧剑⽹李军律师对照该司法解释,现作以下解读:⼀、⾏贿数额⼀万元以上即达到该罪⽴案标准,可处五年以下有期徒刑或拘役;⼆、⾏贿罪情节严重的认定标准;1、⾏贿数额⼆⼗万元以上不满⼀百万元的;2、⾏贿数额⼗万元以上不满⼆⼗万元,向三⼈以上⾏贿的;3、⽤违法所得⾏贿,数额⼗万元以上不满⼆⼗万元;4、为实施违法犯罪活动,向负有⾷品、药品、安全⽣产、环境保护等监督管理职责的国家⼯作⼈员⾏贿数额⼗万元以上不满⼆⼗万元,严重危害民⽣、侵犯公众⽣命财产安全的;对此情节严重的认定标准,司法解释采取了双重标准,即除了⾏贿数额标准之外,兼以产⽣严重后果,⽅能认定为情节严重。
两者必备,否则不能认定为情节严重。
5、向⾏政执法机关、司法机关的国家⼯作⼈员⾏贿数额⼗万元以上不满⼆⼗万元,影响⾏政执法和司法公正的;对此也是采取了双重评价标准,⼀是数额,⽽是对⾏政执法⾏为和司法公正的影响性。
此处的“影响”的认定,应很宽泛。
本律师理解,只要具备⾏贿罪构成要件,⼀般都可以认定为影响了⾏政执法和司法公正。
根据刑法第三百九⼗条规定,情节严重的刑罚为五⾄⼗年有期徒。
三、情节特别严重的认定标准1、⾏贿数额⼀百万元以上的;2、⾏贿数额五⼗万元以上不满⼀百万元,向三⼈以上⾏贿的;3、⽤违法所得⾏贿,数额五⼗万元以上不满⼀百万元的;4、为实施违法犯罪活动,向负有⾷品、药品、安全⽣产、环境保护等监督管理职责的国家⼯作⼈员⾏贿数额五⼗万元以上不满⼀百万元,严重危害民⽣、侵犯公众⽣命财产安全的;5、向⾏政执法机关、司法机关的国家⼯作⼈员⾏贿数额五⼗万元以上不满⼀百万元,影响⾏政执法和司法公正的。
6、因⾏贿谋取不正当利益,造成直接经济损失数额在五百万元以上的。
四、对⾏贿⼈犯罪情节的认定1、从轻处罚情节:⾏贿⼈被追诉后如实供述⾃⼰罪⾏的,依照刑法第六⼗七条第三款的规定,可以从轻处罚。
贿赂罪最新司法解释是怎样的受贿罪是指国家机关⼯作⼈员物是利⽤职务的便利,这他⼈谋取不正当的利益从⽽收受他⼈财物的⾏为,受罪罪严重影响了我国政府的形象,必须要进⾏严厉的打击。
受罪可以是通过他⼈介绍的,那么介绍贿赂罪最新司法解释?下⾯由店铺⼩编为读者进⾏解答。
⼀、什么是介绍受贿罪介绍贿赂罪是指向国家⼯作⼈员介绍贿赂,情节严重的⾏为。
介绍贿赂罪在主观⽅⾯属于故意,即明知是在为受贿⼈或者⾏贿⼈牵线效劳,促成贿赂交易。
在客观⽅⾯表现为⾏为⼈在⾏贿⼈和受贿⼈之间进⾏联系、沟通关系、引荐、撮合,促使⾏贿与受贿得以实现的⾏为。
构成介绍贿赂罪还必须具备情节严重的条件。
《刑法》有关介绍贿赂罪的条⽂规定:第三百九⼗⼆条向国家⼯作⼈员介绍贿赂,情节严重的,处三年以下有期徒刑或者拘役。
⼆、介绍贿赂罪最新司法解释[刑法条⽂]第三百九⼗⼆条向国家⼯作⼈员介绍贿赂,情节严重的,处三年以下有期徒刑或者拘役,并处罚⾦。
介绍贿赂⼈在被追诉前主动交待介绍贿赂⾏为的,可以减轻处罚或者免除处罚。
第九⼗三条本法所称国家⼯作⼈员,是指国家机关中从事公务的⼈员。
国有公司、企业、事业单位、⼈民团体中从事公务的⼈员和国家机关、国有公司、企业、事业单位委派到⾮国有公司、企业、事业单位、社会团体从事公务的⼈员,以及其他依照法律从事公务的⼈员,以国家⼯作⼈员论。
[司法解释]最⾼⼈民检察院《关于⼈民检察院直接受理⽴案侦查案件⽴案标准的规定(试⾏)》(1999.9.9⾼检发释字〔1999〕2号)⼀、贪污贿赂犯罪案件(七)介绍贿赂案(第392条)介绍贿赂罪是指向国家⼯作⼈员介绍贿赂,情节严重的⾏为。
“介绍贿赂”是指在⾏贿⼈与受贿⼈之间沟通关系、撮合条件,使贿赂⾏为得以实现的⾏为。
涉嫌下列情形之⼀的,应予⽴案:1.介绍个⼈向国家⼯作⼈员⾏贿,数额在2万元以上的;介绍单位向国家⼯作⼈员⾏贿,数额在20万元以上的;2.介绍贿赂数额不满上述标准,但具有下列情形之⼀的:(1)为使⾏贿⼈获取⾮法利益⽽介绍贿赂的;(2)3次以上或者为3⼈以上介绍贿赂的;(3)向党政领导、司法⼯作⼈员、⾏政执法⼈员介绍贿赂的;(4)致使国家或者社会利益遭受重⼤损失的。
刑法修正案(十二)解读2023年12月29日,十四届全国人大常委会第七次会议表决通过了《刑法修正案(十二)》,自2024年3月1日起施行。
此次 《刑修十二》共对7项刑法条文作出修订,内容虽少,意义却十分重大,其与国家近年来反复强调的保护民营企业、优化营商环境等政策精神紧密契合,新增的刑法条文为民营企业治理内部贪腐提供了强有力的法律武器。
同时,还完善了行贿、单位行受贿等犯罪行为的处罚规定,加大了对行贿犯罪、单位行受贿行为的刑事追责力度,“重受贿轻行贿”的现象或将成为过去式。
从具体内容看,本次刑修涉及两大类犯罪,经济类犯罪和职务类犯罪。
以上七项修改内容分别对应《刑修十二》的七个实质性条文。
下面我将结合具体条文解读修订要点。
首先在经济类犯罪中突出严惩民营企业内部腐败问题。
第一点非法经营同类营业罪改动两个方面:1. 犯罪主体从过去的“董事”、“经理”,扩大至公司的董监高。
2. 不仅是国有公司、企业的董监高可以构成本罪,非国有公司、企业董监高非法经营同类营业的,也可构成本罪。
第二点为亲友非法牟利罪修改两个方面:1.除商品采买外,与亲友开展非法的服务采买也可构成本罪2.任何公司、企业的工作人员 (不限于董监高)违反法律、行政法规为亲友牟利的,也可构成本罪。
第三点徇私舞弊低价折股、出售企业资产罪:将犯罪主体扩大至所有类型的公司、企业直接负责的主管人员。
结合以上三条可以看出,《刑修十二》的相关修订,落实了对国有企业和民营企业的平等保护,有效降低了民企反腐的报案门槛,切中了民企腐败治理的痛点,同时与新修订的 《公司法》形成联动,共同组成打击民营企业内部腐败的法律武器。
下一部分,在职务类犯罪中,完善行贿犯罪处罚规定,从严处罚、对齐受贿;同时调整涉单位行受贿刑期,均衡处罚。
第一点关于行贿罪的处罚规定修改两个方面:1. 增设7种从重处罚情形。
2. 将行贿罪前两档刑期的5年以下、5-10年调低至3年以下、3-10年,使之与受贿罪的3档刑期基本对齐。
Hesitation can certainly avoid the possibility of doing something wrong, but it also loses the chance of success.精品模板助您成功(页眉可删)最高法最高检单位行贿司法解释的内容有哪些最高法最高检关于单位行贿的司法解释的内容是单位为了谋取不正当利益行贿的,构成行贿罪,单位行贿罪的立案金额是20万元以上,但是,单位向三个人以上行贿的,行贿致使国家遭受重大损失的,行贿数额够10万元不满20万元的也要追究刑事责任。
一、最高法最高检单位行贿司法解释的内容有哪些?单位行贿罪是指公司、企业、事业单位、机关、团体为谋取不正当利益而行贿,或者违反国家规定,给予国家工作人员以回扣、手续费,情节严重的行为。
涉嫌下列情形之一的,应予立案:1、单位行贿数额在20万元以上的;2、单位为谋取不正当利益而行贿,数额在10万元以上不满20 万元,但具有下列情形之一的:(1)为谋取非法利益而行贿的;(2)向3人以上行贿的;(3)向党政领导、司法工作人员、行政执法人员行贿的;(4)致使国家或者社会利益遭受重大损失的。
因行贿取得的违法所得归个人所有的,依照本规定关于个人行贿的规定立案,追究其刑事责任。
《刑法》第三百九十三条,单位为谋取不正当利益而行贿,或者违反国家规定,给予国家工作人员以回扣、手续费,情节严重的,对单位判处罚金,并对其直接负责的主管人员和其他直接责任人员,处五年以下有期徒刑或者拘役。
因行贿取得的违法所得归个人所有的,依照本法第三百八十九条、第三百九十条的规定定罪处罚二、不认罪可以判刑吗?可以的,只有证据就可以定罪。
刑事诉讼法第五十三条对一切案件的判处都要重证据,重调查研究,不轻信口供。
只有被告人供述,没有其他证据的,不能认定被告人有罪和处以刑罚;没有被告人供述,证据确实、充分的,可以认定被告人有罪和处以刑罚。
贪污犯最新判刑指南来了(附司法解释全文)贪污罪、受贿罪的定罪量刑“数额较大”的一般标准由五千元调整至三万元,“数额巨大”的一般标准定为二十万元以上不满三百万元,“数额特别巨大”的一般标准定为三百万元以上。
贪污、受贿一万元以上不满三万元,同时具有特定情节的,亦应追究刑事责任;数额不满“数额巨大”“数额特别巨大”,但达到起点一半,同时具有特定情节的,亦应认定为“严重情节”或“特别严重情节”,依法从重处罚。
最高人民法院、最高人民检察院18日联合发布《最高人民法院、最高人民检察院关于办理贪污贿赂刑事案件适用法律若干问题的解释》,明确贪污罪、受贿罪的定罪量刑标准以及贪污罪、受贿罪死刑、死缓及终身监禁的适用原则等,强调依法从严惩治贪污贿赂犯罪。
该司法解释自公布之日起施行。
记者就公众关心的一系列问题采访了最高法、最高检相关负责人以及相关专家学者,助您更快读懂这份重要的司法解释。
一问:贪污受贿“数额较大”如何起步?该司法解释的一项重要规定是对贪污罪、受贿罪的定罪量刑标准进行了明确,其中两罪“数额较大”的一般标准由1997年刑法规定的五千元调整至三万元,这样是否合理?北京师范大学法学院院长赵秉志认为,对贪腐行为的“零容忍”并不等于对贪污受贿犯罪要实行刑事犯罪门槛的“零起点”。
我国对贪污、受贿起刑点的设置经历了从两千元到五千元再到《刑法修正案(九)》“数额较大”的概括规定。
这期间经济社会发展变化巨大,人均GDP自1997年至2014年增长了约6.25倍,将五千元的起刑点进行适度的提升也是势在必行的。
“五千到三万,似乎存在较大幅度提高。
但从1997年到2016年近二十年间,五千元的定罪数额确已不适应社会发展。
从司法实践看,这种定罪数额的调整对于贪污受贿罪的实际惩治其实不会发生太大的影响,也不会让贪污受贿罪的犯罪圈骤然缩小。
”北京大学法学院教授陈兴良说。
最高人民法院刑二庭副庭长苗有水表示,《刑法修正案(九)》对贪污罪、受贿罪的定罪量刑标准由过去单纯的“计赃论罚”修改为数额与情节并重,也就是说认定贪污、受贿行为构成犯罪、判什么刑,既要看数额,也要看情节。
贪腐案新司法解释亮点扫描作者:来源:《四川党的建设·农村版》2016年第06期去年颁布的《刑法修正案(九)》对贪污贿赂犯罪的定罪量刑做出了五个重大修改,但对贪污贿赂犯罪的认定标准等问题仍然需要细化。
在此背景下,最高人民法院与最高人民检察院联合发布《关于办理贪污贿赂刑事案件适用法律若干问题的解释》(下称《解释》),对《刑法修正案(九)》中涉及贪污贿赂罪的条款进行了明确解释。
4月18日上午,《最高人民法院、最高人民检察院关于办理贪污贿赂刑事案件适用法律若干问题的解释》正式出台,并从当天开始实施。
这份司法解释,对贪污受贿多少钱入刑,贪官判死刑、死缓、终身监禁到底如何界定,官员“身边人”敛财怎么惩治等反腐热点问题,都作出了明确规定。
贪污受贿多少钱入刑《刑法修正案(九)》取消了贪污罪、受贿罪定罪量刑的数额标准,代之以“数额较大”“数额巨大”“数额特别巨大”以及“较重情节”“严重情节”“特别严重情节”。
这次发布的《解释》对贪污罪、受贿罪的定罪量刑标准作出规定,包括将两罪“数额较大”的一般标准由1997年《刑法》确定的5000元调整至3万元,“数额巨大”的一般标准定为20万元以上不满300万元,“数额特别巨大”的一般标准定为300万元以上。
那么,贪污受贿不满3万元的就不构成犯罪?答案当然是否定的。
根据《刑法修正案(九)》关于数额与情节并重的立法精神,《解释》同时规定,贪污、受贿1万元以上不满3万元,具有其他较重情节的即应追究刑事责任。
为便于操作,《解释》对其他较重情节作了具体明确的列举,包括贪污救灾、抢险、防汛、优抚、扶贫、移民、救济、防疫、社会捐助等特定款物等。
这样的规定将促进司法机关严格执行贪污受贿1万元的入罪标准,增加“老虎苍蝇一起打”的实效。
此外,贪污、受贿没有达到1万元的,将会受到党纪政纪处分。
对于国家工作人员而言,一旦被追诉,其政治、职业生涯即告终结,这种刑罚之外的效果也令国家工作人员十分畏惧。
最新贪污贿赂司法解释对罪刑法定原则的重申与背离纪冬雨;纪康【摘要】司法解释如何在罪刑法定原则的指导下对立法者原意进行解读,一直以来就存在很大争议,新出台的贪污贿赂司法解释也不例外。
《解释》对于贪腐类犯罪情节加数额的规定体现了罪刑法定原则对于合理性和合法性的要求,明确了刑法修改之后的一些争议问题。
但从体系解释的角度上来说,贪污贿赂一章的犯罪内部以及贪污贿赂与其他财产犯罪之间都存在对接上的障碍。
另外,模糊性用语的出现,也给司法解释的适用带来了很大的难题。
%It has always been a controversy of reading judicial interpretation under the guidance of the principle of a legally prescribed punishment and the interpretation of legislators ’ intent ,and the new corrup‐tion of judicial interpretation was no exception .“Explanation” was mor e legal and reasonable ,especially inthe regulation of plot and amount ,making it clear of somecontroversy .But ,from the angle of system ex‐plaining ,the chapter crimeof corruption reveals the obstacles within and between corruption and other property crimes .In addition ,the emergence of vague words makes it more difficult to apply to the judicial in‐terpretation .【期刊名称】《安徽广播电视大学学报》【年(卷),期】2016(000)004【总页数】6页(P22-27)【关键词】罪刑法定;司法解释;贪污贿赂【作者】纪冬雨;纪康【作者单位】华东政法大学法律学院,上海 200042;华东政法大学法律学院,上海 200042【正文语种】中文【中图分类】D924.3922016年4月18日,最高人民法院、最高人民检察院联合发布《关于办理贪污贿赂刑事案件适用法律若干问题的解释》(以下简称《解释》),《解释》对于《刑法修正案(九)》中遗留的问题以及刑法理论界关于职务犯罪一直争论的问题进行了解释,前者包括贪污罪、贿赂罪、挪用公款罪、行贿罪、利用影响力行贿罪、非国家工作人员行贿罪等罪中各个数额区间的界定,后者则主要包括了对于“财物”“为他人谋取利益”“重大案件”等刑法用语的解释。
【半月谈时事政治】行贿者为何频频逃出“法网”近日,山西女商人丁书苗因涉嫌行贿罪等被检方公诉。
根据铁道部原部长刘志军案的起诉书,丁书苗行贿金额惊人。
行贿者被司法追究,这种情形似乎并不“普遍”。
“众所周知,‘行贿’与‘受贿’作为对合性犯罪,是相互依存的。
但人们在为贪官受严惩而拍手称快的同时,却较少有人关注隐蔽在背后的行贿者。
”中国政法大学教授洪道德为记者估算,当前,行贿者受到司法追究的比例,可能仅为受贿者的1%。
有人把这种现象概括为“严惩受贿,宽纵行贿”。
行贿者为何能频频逃出“法网”?行贿受贿“冰火两重天”甘肃华亭原县委书记任增禄案,安徽萧县原县委书记毋保良案,河南安阳原副市长张胜涛案……盘点近一个月曝光的官员受贿案,一个共性细节浮出水面:随着收受贿赂的“主角”锒铛入狱,作为“配角”的行贿者去向如何?却往往不为人知。
而上述案件里的行贿群体,均数量庞大,却十分隐蔽。
记者梳理发现,任增禄因受贿、巨额财产来源不明两罪并罚,已被判处无期徒刑,其受贿金额达991万元,行贿者竟包括了当地129名官员,“几乎完整覆盖了该县所有的部门和机关”。
毋保良被检方起诉,其于10年间总共受贿109起,涉及近300名行贿者,单笔行贿金额最高达900万元。
而行贿者中,既包括从事建筑、房地产、矿产等行业的数十名商人,也包括萧县县直机关和乡镇干部。
张胜涛背后的“行贿网”,同样触目惊心。
法院判处其有期徒刑15年,并认定,先后向他行贿的商人达14名,人民币贿金计825万元,以取得工程建筑、土地使用、企业融资等方面的“便利”;同时参与行贿的,还有张胜涛的137名下属,他们用628.68万元贿金,试图换取“职务晋升”的机会。
但受贿者身陷囹圄之后,这些行贿者去了哪儿?记者检索媒体报道发现,截至发稿,尽管起诉书中已明列了姓名及职务,但任增禄案的129名行贿者中,仅4人被治罪,不少“至今还在位”;毋保良案尚未宣判,行贿者是否面临起诉,目前检索不到明确消息;张胜涛案的行贿者多达百余名,但记者检索到“行贿者被判刑”的信息只有一条:2011年底,为承揽工程,被告蔡某因向张胜涛行贿18万元,被判处有期徒刑二年,缓刑三年。
为何新解释行贿、受贿同等数额入罪?此文告诉你答案
行贿犯罪执法困局及其对策
【长期以来,由于“重受贿轻行贿”思想作怪,我国司法机关对行贿犯罪一直打击不力;惩治行贿犯罪的刑事政策亦模糊不清,甚至相互矛盾。
此种状况,导致行贿人一再行贿,有恃无恐,结果是社会公正坍塌、公众普遍不满。
这种状况之所以存在,既有社会心理方面的原因,也有立法、司法方面的原因。
今后,我们应当大力倡导“惩办行贿与惩办受贿并重”原则,修正行贿犯罪的刑法规范,并努力提升查办贿赂犯罪的执法能力,切实遏制行贿犯罪。
】
行贿犯罪是受贿等职务犯罪的重要诱因和源头,已成为当前滋生腐败的突出问题。
长期以来,由于“重受贿轻行贿”观念导向的作用,行贿犯罪惩治不力的现象一直存在。
此种现象,既冲击了“从源头上治理腐败”的正确理念,又反过来助长了贿赂案件的多发势头。
如何破解行贿犯罪惩治不力等执法困局,遏制行贿犯罪向多领域、多行业不断蔓延的态势,是当前亟待思考的问题。
一、行贿犯罪执法困局的现实表征
长期以来,对于行贿犯罪的惩治已经陷入难以破解的执法困局。
其现实表征有很多,现择其要者述之:
(一)司法机关对行贿犯罪惩治不力
1.职务犯罪案件中大量行贿人未被追究刑事责任。
2.人民法院审理的行贿犯罪案件数远远低于受贿犯罪案件数。
3.人民法院判决的行贿案件刑罚适用量过低,缓免刑适用率过高。
(二)惩治行贿犯罪刑事政策模糊不清。
最新贪贿犯罪立案标准(有关贪贿罪司法解释)在工作中,有些人利用自己工作职位的优势,私下收受贿赂,出卖公司的利益,谋取不法的钱财,这不仅使公司的利益受损,如果被查出来了,本人也会受到相应的处罚。
那么受贿罪的立案标准是多少?一、受贿罪主体有哪些1、国家机关工作人员。
即在国家机关中从事公务的人员,包括在各级国家权力机关、行政机关、检察机关、审判机关、军事机关中从事公务的人员。
2、国有公司、企业、事业单位、人民团体中从事公务的人员。
国有公司是指公司财产完全属于国家的公司、包括国有独资公司、两个以上国有企业组成的有限责任公司、股份有限公司以及国家控股的股份有限公司。
3、国家机关、国有公司、企业、事业单位委派到非国有公司、企业、事业单位、社会团体从事公务的人员。
二、受贿罪的立案标准是多少受贿罪的立案标准为五千元,单位受贿罪的立案标准为十万元,个人受贿数额不满五千元,单位受贿数额不满十万元,但具有下列情形之一的也会立案:1、因受贿行为而使国家或者社会利益遭受重大损失的;2、故意刁难、要挟有关单位、个人,造成恶劣影响的;3、强行索取财物的。
法律依据:《最高人民法院、最高人民检察院关于办理某某某刑事案件具体应用法律若干问题的解释》第一条某某某公私财物价值三千元至一万元以上、三万元至十万元以上、五十万元以上的,应当分别认定为刑法第二百六十六条规定的“数额较大”、“数额巨大”、“数额特别巨大”.各省、自治区、直辖市高级人民法院、人民检察院可以结合本地区经济社会发展状况,在前款规定的数额幅度内,共同研究确定本地区执行的具体数额标准,报最高人民法院、最高人民检察院备案。
三、受贿罪怎么减刑达到减刑条件的,可以申请减刑。
减刑只能适用于特定的对象。
依照我国刑法第78条之规定,被判处管制、拘役、有期徒刑、无期徒刑的犯罪分子,在执行期间,如果认真遵守监规,接受教育改造,确有悔改表现的,或者有立功表现的,可以减刑;有下列重大立功表现之一的,应当减刑:1、阻止他人重大犯罪活动的;2、检举监狱内外重大犯罪活动,经查证属实的;3、有发明创造或者重大技术革新的;4、在日常生产、生活中舍己救人的;5、在抗御自然灾害或者排除重大事故中,有突出表现的;6、对国家和社会有其他重大贡献的。
《关于办理贪污贿赂刑事案件适用法律若干问题的解释》理解与适用文章属性•【公布机关】最高人民法院•【公布日期】2016.04.18•【分类】司法解释解读正文《关于办理贪污贿赂刑事案件适用法律若干问题的解释》理解与适用一、人民法院审理职务犯罪案件的基本情况司法审判是反腐败工作的重要组成部分,是依法惩治腐败的最后一道程序。
对腐败分子,能不能定罪,判多重的刑罚,最终要由人民法院的裁判来一锤定音。
中央惩治腐败的决心,人民群众惩治腐败的愿望,很大程度上要通过人民法院的定罪量刑来实现。
近年来,全国各级人民法院充分发挥审判职能作用,审判了一大批贪污贿赂犯罪案件,依法惩治了包括XXX、XXX、刘志军、XXX等一大批贪污贿赂犯罪分子,有力推动和保障了反腐败工作的深入开展。
据统计,2013年至2015年,全国法院一审受理贪污贿赂案件81805件,审结69017件,生效判决人数73158人。
人民法院对这些案件的依法审判,既彰显了中央惩治腐败犯罪的坚定决心,也增强了广大人民群众的信心。
二、《关于办理贪污贿赂刑事案件适用法律若干问题的解释》的制定背景党的十八大以来,党中央把从严惩治腐败放在突出位置,把坚决遏制腐败蔓延势头作为重要任务,坚持有腐必反、有贪必肃,坚持反腐败无禁区,“老虎”“苍蝇”一起打,赢得了人民群众的衷心拥护和交口称赞。
同时,我们注意到,由于贪污贿赂犯罪的刑事立法修订不久,贪污贿赂犯罪案件办理当中存在不少法律适用问题需要解决。
这些问题集中体现在以下三个方面:一是刑法对于贪污贿赂犯罪的认定标准亟需明确细化。
刑法修正案(九)对贪污贿赂犯罪的定罪及量刑作了五方面的重大调整。
一是取消贪污罪、受贿罪定罪及量刑的具体数额标准,突出数额之外其他情节在定罪量刑中的作用;二是对贪污罪、受贿罪增设死刑缓期二年执行减为无期徒刑后终身监禁;三是对贪污罪和贿赂犯罪增设罚金刑;四是增设对有影响力的人行贿罪;五是对行贿罪的从宽处罚设定更为严格的条件。
两高发布贿赂犯罪律适用问题的司法解释2016年4月反腐败2016年4月18日,最高人民法院和最高人民检察院发布司法解释(“司法解释”)对中国刑法在贿赂腐败犯罪中的适用原则进行了规定。
该司法解释为理解2015年生效的《刑法修正案(九)》提供了额外的指引。
其中,特别值得注意的是该司法解释:(1)扩展了贿赂财物的范围以涵盖无形的财产性利益;(2)规定了在为他人提供利益之事后收受财物依旧被认定为贿赂;(3)重新明确并提高了贿赂犯罪的定罪量刑标准,且对国家工作人员贿赂犯罪与非国家工作人员贿赂犯罪适用不同的定罪量刑标准;与(4)明确了自首及获取从轻减轻免除处罚的具体要求。
背景这份标题为《关于办理贪污贿赂刑事案件适用法律若干问题的解释》由最高人民法院和最高人民检察院联合发布并自发布日起生效。
科文顿为该司法解释提供了英文翻译,并整理了该司法解释中所涉及的重点刑法条文。
将贿赂的外延扩展至无形的财产性利益中国刑法规定,给予国家工作人员或商业交易对手“财物”以换取不正当利益属犯罪行为。
1该司法解释规定,贿赂犯罪中的“财物”包括货币、物品和“财产性利益”。
2“财产性利益”包括“可以折算为货币的物质利益如房屋装修、债务免除等,以及需要支付货币的其他利益如会员服务、旅游等”。
3在2008年最高人民法院与最高人民检察院联合发布的一个司法解释里,“财产性利益”被首次提出,并做出具体的定义,但其适用范围仅限于商业贿赂犯罪。
4而最新的司法解释则正式将该概念的1刑法第389条:“为谋取不正当利益,给予国家工作人员以财物的,是行贿罪”。
刑法第164条:“为谋取不正当利益,给予公司、企业或者其他单位的工作人员以财物,数额较大的,处三年以下有期徒刑或者拘役,并处罚金;数额巨大的,处三年以上十年以下有期徒刑,并处罚金”。
2司法解释第12条:“贿赂犯罪中的‘财物’,包括货币、物品和财产性利益”。
3同上。
4见《关于办理商业贿赂刑事案件适用法律若干问题的意见》第7条:“商业贿赂中的财物,既包括金钱和实物,也包括可以用金钱计算数额的财产性利益,如提供房屋装修、含有金额的会员卡、代币卡(券)、旅游费用等”。
行贿受贿量刑标准
行贿受贿是一种严重的违法行为,不仅损害了社会公平正义,
也破坏了经济秩序。
为了严惩行贿受贿行为,我国法律对行贿受贿
的量刑标准做出了明确规定。
首先,对于行贿行为,根据《中华人民共和国刑法》规定,行
贿的数额较大或者有其他严重情节的,处三年以下有期徒刑或者拘役,并处罚金;数额巨大或者有其他特别严重情节的,处三年以上
七年以下有期徒刑,并处罚金。
可以看出,对于行贿行为,法律给
予了严厉的打击,并且对于数额较大或者有其他严重情节的行贿行为,处罚更加严格。
这也从侧面反映了行贿行为的危害性和社会的
不容忍态度。
其次,对于受贿行为,根据《中华人民共和国刑法》规定,受
贿数额较大或者有其他严重情节的,处五年以下有期徒刑或者拘役,并处罚金;数额巨大或者有其他特别严重情节的,处五年以上十年
以下有期徒刑,并处罚金。
可以看出,对于受贿行为,法律同样给
予了严厉的打击,并且对于数额较大或者有其他严重情节的受贿行为,处罚更加严格。
这也表明了法律对受贿行为的严肃态度和对其
危害性的认识。
总的来说,行贿受贿是一种严重的违法行为,对社会造成了严重的危害。
因此,对于行贿受贿行为,法律必须给予严厉的打击和惩罚。
只有通过严格的法律制裁,才能有效遏制行贿受贿行为的蔓延,维护社会的公平正义和经济的健康发展。
在实际生活中,我们每个人都应该自觉遵守法律法规,坚决抵制行贿受贿行为,不为个人利益而违法犯罪。
只有全社会形成了对行贿受贿的零容忍态度,才能建设一个公平正义、廉洁清廉的社会环境。
希望每个人都能自觉遵守法律,共同维护社会的公平正义和经济的健康发展。
新刑法修正案九⾏贿罪有什么新规定
在有些案件中,政府官员⼤肆敛财,受贿⾦额冲击着⼈们的神经,这背后和相关⼈员的⾏贿活动密不可分。
刑法对⾏贿罪也有明⽂规定,那么⾏贿罪有什么新规定?下⾯店铺⼩编结合新刑法有关知识帮⼤家做个简单分析。
⾏贿罪有什么新规定
《刑法》第三百⼋⼗九条和第三百九⼗条对⾏贿罪进⾏了规定。
《刑法》第三百⼋⼗九条,为谋取不正当利益,给予国家⼯作⼈员以财物的,是⾏贿罪。
在经往来中,违反国家规定,给予国家⼯作⼈员以财物,数额较⼤的,或者违反国家规定,给予国家⼯作⼈员以各种名义的回扣、⼿续费的,以⾏贿论处。
因被勒索给予国家⼯作⼈员以财物,没有获得不正当利益的,不是⾏贿。
第三百九⼗条,对犯⾏贿罪的,处五年以下有期徒刑或者拘役,并处罚⾦;因⾏贿谋取不正当利益,情节严重的,或者使国家利益遭受重⼤损失的,处五年以上⼗年以下有期徒刑,并处罚⾦;情节特别严重的,或者使国家利益遭受特别重⼤损失的,处⼗年以上有期徒刑或者⽆期徒刑,并处罚⾦或者没收财产。
⾏贿⼈在被追诉前主动交待⾏贿⾏为的,可以从轻或者减轻处罚。
其中,犯罪较轻的,对侦破重⼤案件起关键作⽤的,或者有重⼤⽴功表现的,可以减轻或者免除处罚。
以上就是店铺⼩编为您介绍的“新刑法修正案九⾏贿罪有什么新规定”的法律知识。
如果您情况⽐较复杂,欢迎您进⾏法律咨询。
2022最新⾏贿罪的⽴案标准规定我们都知道任何⼀种刑事罪名都需要达到了⽴案标准之后才会构成犯罪,如果是⼴义的⾏贿罪则包括了具体的⾏贿罪、对单位⾏贿罪以及单位⾏贿罪。
⽽在,不同的⾏贿情况下,法律规定的⽴案标准都是不⼀样的。
那么⾏贿罪的⽴案标准是什么呢?接下来由店铺的⼩编为⼤家整理了⼀些关于最新⾏贿罪的⽴案标准规定⽅⾯的知识,欢迎⼤家阅读!⼀、⾏贿案(刑法第三百⼋⼗九条、第三百九⼗条)⾏贿罪是指为谋取不正当利益,给予国家⼯作⼈员以财物的⾏为。
在经济往来中,违反国家规定,给予国家⼯作⼈员以财物,数额较⼤的,或者违反国家规定,给予国家⼯作⼈员以各种名义的回扣、⼿续费的,以⾏贿罪追究刑事责任。
涉嫌下列情形之⼀的,应予⽴案:1.为谋取不正当利益,向国家⼯作⼈员⾏贿,数额在1万元以上的,应当依照刑法第三百九⼗条的规定以⾏贿罪追究刑事责任。
2.⾏贿数额在不满1万元,具有下列情形之⼀的,应当依照刑法第三百九⼗条的规定以⾏贿罪追究刑事责任:⼆、对单位⾏贿案(刑法第三百九⼗⼀条)对单位⾏贿罪是指为谋取不正当利益,给予国家机关、国有公司、企业、事业单位、⼈民团体以财物,或者在经济往来中,违反国家规定,给予上述单位各种名义的回扣、⼿续费的⾏为。
涉嫌下列情形之⼀的,应予⽴案:1.个⼈⾏贿数额在⼗万元以上、单位⾏贿数额在⼆⼗万元以上的;2.个⼈⾏贿数额不满⼗万元、单位⾏贿数额在⼗万元以上不满⼆⼗万元,但具有下列情形之⼀的:(1)为谋取⾮法利益⽽⾏贿的;(2)向三个以上单位⾏贿的;(3)向党政机关、司法机关、⾏政执法机关⾏贿的;(4)致使国家或者社会利益遭受重⼤损失的。
三、单位⾏贿案(刑法第三百九⼗三条)单位⾏贿罪是指公司、企业、事业单位、机关、团体为谋取不正当利益⽽⾏贿,或者违反国家规定,给予国家⼯作⼈员以回扣、⼿续费,情节严重的⾏为。
涉嫌下列情形之⼀的,应予⽴案:1.单位⾏贿数额在⼆⼗万元以上的;2.单位为谋取不正当利益⽽⾏贿,数额在⼗万元以上不满⼆⼗万元,但具有下列情形之⼀的:(1)为谋取⾮法利益⽽⾏贿的;(2)向三⼈以上⾏贿的;(3)向党政领导、司法⼯作⼈员、⾏政执法⼈员⾏贿的;(4)致使国家或者社会利益遭受重⼤损失的。
【青山评论】新司法解释来了,行贿要小心了!
刑法第九修正案及司法解释对行贿罪的重大影响作者1对行贿犯罪的处理向从严转变党的十八大以后,对于处理行贿犯罪上有一个大的思路上的转变,原来考虑的对行贿人同时追责,会不会促使行贿、受贿双方形成更加坚实的利益同盟,不利于打击受贿犯罪,现在考虑的是追究行贿人责任,有利于从行贿这个源头抓起,遏制受贿犯罪的发生。
长期
以来,在惩治腐败犯罪中,一直存在重受贿轻行贿问题。
一些办案机关为了顺利查证受贿犯罪,通常与行贿人作“辩诉交易”,以对行贿犯罪网开一面或者大幅宽大为交换条件,鼓励行贿人认罪和揭发受贿人犯罪,导致人民法院每年判处的行贿罪犯和受贿罪犯相差悬殊。
行贿与受贿系对象犯,行贿是受贿的重要诱因,如不能使行贿罪受到应有法律制裁,就会让社会公众以及行贿人产生“行贿无罪”的错觉,行贿人就会
有恃无恐甚至变本加厉,就不可能从源头上有效遏制受贿犯罪。
没有买卖就没有杀害,没有行贿就没有受贿。
舆论对
于打击受贿罪和行贿罪之间的不平衡颇多微词,认为对受贿、行贿的惩治存在明显的“剪刀差”,导致打击行贿犯罪失之于宽、失之于软,难以形成有效震慑。
很多人认为,轻纵行贿犯罪是反腐败斗争中一个亟需解决的问题,针对行贿犯罪,刑法只设置了自由刑,难以使行贿者“吐出”不当获利,坐在
“金山”上服刑的情况不时见诸报端。
2行贿与受贿不平衡,根子在立法,在不正当利益一般人都以为,受贿和行贿是一对儿。
有行贿就有受贿,两者互为因果。
实际上,根子在立法上。
这里的主要区别就是,受贿以“利用职务便利为他人谋取利益”为前提,而行贿以“谋取不正当利益”为前提。
于是,行贿者所谋取的利益是否“正当”成为能否认定行贿犯罪的重要条件。
世界各国的刑法大多规定,只要对国家工作人员行贿即构成犯罪,并没有须以“谋取不正当利益”为前提的限制。
而“不正当利益”并非严格的法律用语,司法实践中很难确认利益是否“正当”,严重影响了对行贿犯罪的打击力度。
所以,多次修改《刑法》过程中都有删除行贿罪以“谋取不正当利益”为前提的建议,但最终都未被采纳。
于是就出现了司法机关查处行贿犯罪案件大大少于受贿犯罪案件的不平衡现象。
3三大变化1对行贿罪的从宽处罚设定更为严格的条件针对实践中存在的“重打击受贿轻打击行贿”这一突出问题,为进一步加大对行贿罪的处罚力度,从源头上惩治和预防腐败犯罪,《刑法修正案(九)》对行贿罪从宽处罚的条件和幅度作了重要调整,对行贿罪减轻或者免除处罚设定了更为严格的适用条件,明确行贿人在被追诉前主动交待行贿行为,只有在“犯罪较轻的,对侦破重大案件起关键作用的,或者有重大立功表现的”三种情况下才可以减轻或者免除处罚。
为便于司法机关正确掌握、严格适用,《解释》对“犯罪较轻”、“对侦破重大案件起关键作用”以及“重大案件”等规定的具体理解作出了明确规定。
明确只有可能判处三年有期徒刑以下刑罚的犯罪才属于较轻犯罪,可能判处十年有期徒刑以上刑罚的案件才属于重大案件。
第十四条根据行贿犯罪的事实、情节,可能被判处三年有期徒刑以下刑罚的,可以认定为刑法第三百九十条第二款规定的“犯罪较轻”。
根据犯罪的事实、情节,已经或者可能被判处十年有期徒刑以上刑罚的,或者案件在本省、自治区、直辖市或者全国范围内有较大影响的,可以认定为刑法第三百九十条第二款规定的“重大案件”。
具有下列情形之一的,可以认定为刑法第三百九十条第二款规定的“对侦破重大案件起关键作用”:(一)主动交待办案机关未掌握的重大案件线索的;(二)主动交待的犯罪线索不属于重大案件的线索,但该线索对于重大案件侦破有重要作用的;(三)主动交待行贿事实,对于重大案件的证据收集有重要作用的;(四)主动交待行贿事实,对于重大案件的追逃、追赃有重要作用的。
这主要是为了解决过去对行贿人从宽处理存在的无边、无度问题,防止再出现行贿几百万、几千万也未依法追诉的不正常情况。
2数额+情节的变化加大经济处罚力度,规定远重于其他犯罪的罚金刑判罚标准。
一是为各类行贿犯罪普遍增设了罚金刑。
从立法精神和实践需
要看,毫无疑问,这一修改是要加重行贿人的刑事责任。
但也有人担忧,实践中会不会出现悖离立法初衷的情况,即被用作以罚代刑。
因为一旦规定罚金刑以后,对行贿人的刑罚种类更加多元,罚金可能成为实际适用率最高的刑种,自由刑适用的可能会更少。
这样的担心是多余的。
刑法规定的是“并处罚金”而非“并处或者单处罚金”,只要严格执法、公正司法,就不可能出现以罚代刑的情况。
严密法网,结合当前贿赂犯罪的新情况、新特点,对“财物”和“为他人谋取的利益”等贿赂犯罪构成要件作出明确解释。
对行贿罪的定罪量刑标准作了相应调整,同时对尚未明确定罪量刑标准的利用影响力受贿罪、对有影响力的人行贿罪以及职务侵占罪、挪用资金罪、非国家工作人员受贿罪和非国家工作人员行贿罪等非国家工作人员职务犯罪的定罪量刑标准一并作出规定。
为依法从严惩治国家工作人员“身边人”的贿赂犯罪,《解释》规定,利用影响力受贿罪、对有影响力的人行贿罪与受贿罪、行贿罪适用相同的定罪量刑标准。
根据反腐败斗争形势的需要和司法实践经验的总结,为了更有效地严惩腐败犯罪,《解释》对刑法规定的财物作出适度扩张解释,规定贿赂犯罪中的财物包括财产性利益,并进一步明确财产性利益包括可以折算为货币的物质利益和需要支付货币才能获得的其
他利益两种。
前者如房屋装修、债务免除等,其本质上是一种物质利益。
后者如会员服务、旅游,由于取得这种利益需
要支付相应的货币对价,故在法律上也应当视同为财产性利益。
实践中提供或者接受后者利益主要有两种情况:一种是行贿人支付货币购买后转送给受贿人消费;二是行贿人在社会上作为商品销售的自有利益,免费提供给行为人消费。
两种情况实质相同,均应纳入贿赂犯罪处理。
3新增为利用影响力行贿罪Q&A
答:针对三个以上不同的人。
一方面,司法解释文本用的是“三人”而非“三人次”或“三次”,因此文本上就已经排除了针对同一个人三次以上行贿的情况,否则就应该用“三次”或“三人次”。
另一方面,从体系解释的角度,毒品等其他罪名的司法解释,既有“多次”也有“多人”还有“多人次”,这说明这个几个术语的含义是固定的,不容混淆。
最后,从法理上说,向三个以上的不同的国家工作人员行贿,把三个以上的官员“拉下水”其社会危害性较大,所以要严厉打击。
解释第七条关于行贿中将“通过行贿谋取职务提拔、调整的”作为降低行贿罪门槛的条件,这里的“提拔”一般不会有问题,为了提拔而行贿,属于谋取竞争优势,违反人事法规,自当没有问题。
但是“调整”这里的问题就复杂了,因为调整包括正常调整,还是因为身体不好自愿调整到不好但清闲的部门,还有的要求提前退休,甚至辞职的,这属于“向下”的调整。
比如,某检察官身居要职,但是要辞职,但是检察长不放,该检察官没办法向检察长行贿,这属于“通过行贿谋取职务调整”吗?回
答:不包括正常的职务调整以及“向下”的职务调整。
从实质
解释的角度,正常的职务调整,比如个人原因从一个部门调到另一个部门,即使向领导行贿,因为这本身不属于“谋取不正当利益”,压根不符合行贿罪的构成要件,所以更不存在降低入罪门槛的问题了。
需要特别注意的是,实践中有的地方将行贿罪的“谋取不正当利益”进行扩大解释,认为行贿本身
是违法的,不正当的,所以只要行贿就是谋取不正当利益,这种解释是荒谬的,直接违反罪刑法定的原则,架空刑法条文关于“谋取不正当利益”的规定。
回答:“等”不得随意扩大解释,而必须与重大民生有关的监督管理职责的国家工作人员。
“行贿”与“实施非法活动”具有手段和目的关系。
关于“等”字,根据同类解释规则,这里省略的必须与前面列
举的具有同质性,从前面列举的食品、药品、环境、安全生产内容看,都是涉及重大民生问题的,不能擅自扩大解释道税务、工商、城管、民政等部门。
从法理上,这些涉及重大民生的要害部门,一旦行为人向其行贿导致其不正确履职,将可能危及人民群众的健康、生命安全。
“行贿”与“实施非
法活动”具有手段和目的关系,也就是行贿的目的是要实施非法活动,比如企业为了非法排污,而给环保局人员送礼。
不能认为行贿行为本身就是非法活动。
向司法人员及食品、药品、安全生产、环境保护等监督管理职责的国家工作人员行贿一万元就入罪,而受贿者需要三万
才入罪的悖论问题。
《解释》刚一颁布,就有人提出,第七条第二款的(四)(五)项分别规定,向负有食品、药品、安全生产、环境保护等监督管理职责的国家工作人员行贿,实施非法活动的;向司法工作人员行贿,影响司法公正的。
都是行贿一万元即可入罪,而受贿罪无此表示,存在行贿者够罪,受贿罪无罪的悖论。
但是认真解读就会发现,行贿罪的这两项都有“实施非法活动”、“影响司法公正”的要求,必须有证据证实上述情节存在才可。
如果确实存在上述情节,则受贿罪中就可以考虑适用“他人谋取不正当利益,致使公共财产、国家和人民利益遭受损失的”之规定。
因为受贿罪降低入罪门槛的这一规定没有要求损失的严重情况,只要有损失存在即可。
因此,只要合理的体系解释,完全可以实现行贿与受贿犯罪的统一。
编辑:飞儿。