最新施工总平面图
- 格式:doc
- 大小:36.00 KB
- 文档页数:3
施工总平面图
施工总平面图展示了整个工程的布置和各个施工队的位置。
其中包括面层施工队、路基施工队、综合施工队技术部、物资部、消防器材、工程指挥部、监理办公室、工程部、花园、试验室、会议室、食堂、安保部和饮水处等。
图中还注明了一些细节,如生活用水由业主提供供水口接出,施工用水可用市政取水。
施工用电出业主提供的供电口接出,每50-100米间距
设一配电箱,并自备发电机组以供急需。
该项目部的办公室、试验室、生活场所及职工住宅区采取盖临时彩钢房。
此外,图中还标注了两处临时设施,分别为土方工程施工时供土方工程机械停放及维修和临时值班棚,以及路基及路面施工时设置堆料场、搅拌站、各种施工机械停场及临时值班棚。
临时用水、电就近协商接设。
施工方向和临时设施拟施工道路也在图中标注。
同时,图中还展示了各种设施的位置,如电线、变压器、办公室、宿舍、民工宿舍、厨房、洗漱、卫生间、井、仓库、加工车间及场地、砼养生试验室、车辆设备停放区、消防器材、大门、保安室、
机械停放场地、加工场地、试验室、生活用房、办公用房、库房、材料场地和碎石拌合站等。
总之,该施工总平面图清晰地展示了整个工程的布置和各个设施的位置,为实际施工提供了重要参考。
施工总平面布置图(详细版)施工总平面布置(详细版)1施工总平面布置原则1)根据工程特点和现场周边环境的特征,充分利用现有施工现场的场地和布置,做好总平面布置规划,满足生产、文明施工要求。
2)做好现场平面布置和功能分区,对现有临建及管线进行调整。
3)加强现场平面布置的分阶段调整,科学确定施工区域和场地平面布置,尽量减少专业工种之间交叉作业,提高劳动效率。
4)加强平面施工的检查及监督整改,保证场内施工道路通畅。
5)各项施工设施布置要满足方便生产,有利生活,安全防火,环境保护和劳动保护要求。
2场地整体规划2.1施工现场划分根据施工现场情况,我公司将对施工场地进行合理规划,根据各场地的用途对施工现场进行划分。
施工现场设置材料加工、堆放场、材料库、标养室、现场办公室及员工宿舍和食堂。
2.2大门与道路的布置按照现场实际情况,在现场西面和南面设大门做为资料及职员出入口。
大门为钢管-薄铁板组合大门,门外侧在凸显位置设立一个名板,用于书写工程、业主、工程垂问、设想单位、监理单位、施工单位等的名称,书写的格式、标牌的款式和尺寸、设立的位置报送业主审批,文字将约请优等标记绘制职员书写,并在工程举行期间不时从头油漆和书写。
现场四周新建临时道路做为材料运输道路,道路设置为双通道,路宽6m,采用100厚C20现浇混凝土硬化,并按2%的坡度做好排水。
2.3排水设施的布置充分利用前期土方阶段设置在基坑周边的排水设施,在门路一侧增长宽300mm、深350mm的排水沟;按照排污口位置设置2000mm×1000mm×1000mm的沉淀池,举行有组织排水,坡度0.2%,排至排污口。
同时在大门入口处设置洗车槽,配备高压冲洗水枪,以免车辆出入带泥,引起扬尘污染。
2.4办公区临建的布置利用北侧空地做为现场临建布置场地,布置1栋2层的办公用房,主要包孕业主、监理及办理职员办公室、集会室等,共567m2.办公室为简易彩板房,门窗为铝合金门窗,地面为400mm×400mm地板砖,吊顶为600mm×600mm矿棉板吊顶。
施工总平面图施工各阶段平面布置13.1基础施工阶段工平面布置:基础施工阶段工平面布置是保证工程连续施工的最重要时期,要考虑周全,布置完善,首先要完成“三通一平”的布设,临时用水、电线路与建设单位配合,引至现场后要在开工前敷设完成。
基础工程施工前,生产、生活区暂设均要搭设完毕。
整个施工现场区按本建设工程规定搭设砖砌围墙,除设三个进出大门外,全部实行围墙封闭。
现场工程项目部、技术室、监理室、医务室、标养室、会议室、材料室、工具室、配电室、门卫室以及生活区设施食堂、水房、宿舍、休息室、淋浴室、厕所等全部设在现场内。
本标段各栋楼长度较短,施工机械难于集中配备,A-33、A-34两栋、A-29、A-30两栋各为一小区域考虑,分别配备1台塔吊,共设一座搅拌站,内配备3台H Z350型砼搅拌机。
A-32、A-35、A-28三栋独立各设一台塔吊和两台H Z350型搅拌机。
此标段共设塔吊5台,搅拌机12台。
采用电子计量,自动上料系统。
各施工作业场地钢筋加工、木工加工场棚设置齐全。
13.2主体施工阶段工平面布置:每单栋工程施工区综合设置塔吊、搅拌机,使之能够满足垂直运输及搅拌的需要。
设置木工加工场、钢筋加工场及脚手架堆场。
随主体结构工程进度搭设外钢扣件式脚手架,密目安全网外层防护。
详见主体施工平面图。
搅拌站、水泥灌、材料堆场、库房、暂设用房周围布设排水水沟,以免雨时积水,影响正常施工。
13.3装修阶段及安装阶段的平面布置进入装修施工阶段,首先设置装修所用的现场淋灰池。
当结构施工完毕,拆除塔吊,并将搅拌站改为砂浆搅拌区。
装修阶段的垂直运输,采用塔吊,各种装修材料堆放于垂直运输机械附近,避免二次倒运。
施工平面图(见附图)13.4施工平面布置的协调配合措施现场平面布置应充分考虑各种环境因素施工需要,工程基础、主体、装修各阶段的施工布置应采用如下原则措施。
施工总平面图编制人:审核人:四川兴江泰建设工程有限公司施工总平面图投标人应递交一份施工总平面图,绘出现场临时设施布置图表并附文字说明,说明临时设施、加工车间、现场办公、设备及仓储、供电、供水、卫生、生活、道路、消防等设施的情况和布置。
施工总平面布置说明一、施工总平面布置依据(1)施工现场的实际踏勘;(2)按照建筑施工安全检查标准具体要求,结合本工程实际施工现场,对施工现场进行合理布置。
二、施工总平面布置原则(1)为了保证总工期及工程质量的要求,我公司本着充分利用现有场地,合理安排施工顺序的原则,现场既要合理科学地布置,又要本着施工方便的基本原则,使临时设施的布局符合工艺流程,且最大限度的缩短工地内的运输距离,减少二次搬运,并避免现场临时设施频繁搬迁而影响工程进展。
(2)钢材堆场、钢材加工棚、周转材料堆场、砖堆场、砂石堆场、库房、办公室及住宿等均设置在现场。
三、施工现场平面布置与管理如果我公司中标,将在施工过程中针对施工现场情况依据布置原则进行具体灵活的布置。
(1)在施工现场布置时,要进行公司企业标识的体现。
具体表现为保证行政办公用品及对外交流手段统一,现场临时建筑标准统一;项目部员工着装统一等。
施工脚手架搭设完成后,结构主体统一用绿色密目安全网全封闭围挡,其中在施工层用专用隔声防尘幕布围挡。
在建筑物最高位置四面张挂横式条幅,进行建设单位和公司的宣传。
(2)为了在施工场地有序地组织现场的平面及立体交叉作业,确定文明施工,施工平面管理由项目经理负责,进行调度平衡。
(3)为了确保施工安全,本工程进行全封闭施工,建筑物四面脚手架满挂密目安全网防护,在建筑物主要出入口外搭设安全架棚,施工场地做临时围挡维护进行封闭施工。
(4)施工现场的水准点、轴线控制点、埋地电缆、水管、架空线路均设置醒目的标识,并加以保护,任何人不得损坏、移动。
(5)凡进入现场的设备,材料应按制定位置放置,不得任意堆放,并做到整齐有序,挂牌明示。
施工现场总平面图第一节施工现场平面布置总体思路1施工现场平面布置总体思路是:为确保本工程安全文明施工目标的实现,拟将施工生产区与现场办公、生活区严格分开,根据业主提供的现场条件,合理布置。
并作到生产区、办公区、生活区均实行封闭式管理。
2为作到文明施工,保持为我公司的良好形象,我们在工程中引进CI设计标准,确保创文明样板工地,外部形象做到:围档结构、大门、广告标志、清洁美观,统一规范,同周边环境协调一致,内部形象:统一临建房牌及室内装修,计算机、通信设备配置、室内墙地面色彩、及办公用品和桌椅的布置。
现场形象:现场内临时建筑、标牌、信号、图板、货场、料架、场内设备、员工着装、安全帽、身份识别卡按我公司最新规定标准执行。
第二节加工场区布置:1钢筋加工机械(切割机、弯曲机、套丝机、调直机等)根据钢筋加工流程进行布置。
2砂、石料分离放置,并且用墙砌围起,保证不混淆,搅拌机旁设沉淀池,每次使用完毕后的冲洗用水经沉淀后流入污水管道,排出场区。
3所有机械设备按照公司设备部有关要求统一进行有効标识、编号、标识清楚与实物统一。
第三节场区材料布置1周转材料:主体施工阶段在西侧作为模板的堆放场地,也是模板、钢管、碗口架、脚手板、卡子等周转材料堆放区。
2钢筋,按照原材料区、调直区、加工区、成品区分类码放在钢筋加工棚紧南侧。
3木材布置在施工现场的东南侧木工棚的周围。
4水、电管材布置在场区南侧,按规格、型号进行分类码法。
5装修阶段材料布置在场区的东侧,所有材料必须按照物资部门要求统一进行标识,码放整齐,标识清楚,与实物统一。
第四节场区道路及绿化1施工场区主要道路均为100mm厚砼压光路面,道路两边进行绿化,由专人养植,其余材料堆放区及生活区均做水泥砂浆硬化面层。
第五节办公、生活区临设房布置1项目办公室为复合钢结构轻型房屋,外墙均外白色,顶部200mm 宽兰色腰线,门窗为塑钢门窗,办公室内实行标准化装修和布置,施工队宿舍为轻型活动房,施工队生活区设浴洗室、公厕、食堂及吸烟室,并且由专人负责管理。
施工现场总平面布置施工总平面图(附表五、附表六)
现场临时设施布置图
现场临时用地表
1、落实施工用水用电
弱电施工的用水用电是进场前期准备工作的重要环节。
首先必须对各施工工程段的总用电量进行总体综合及估算,做出整体施工用电的计划报告,呈交总包单位审批,经有关部门协调,指定明确的施工用水用电方案,提供给施工单位使用。
2、施工区布置
施工区域的合理布置是施工组织的重要环节,其主要是通过立体的整体规划,平面的具体安排这两种基础手段,达到施工区域安排的合理化、程序化、系统化,有助于简化交叉施工的复杂关系,实现文明施工。
现场办公区与仓库:现场办公室,由总包方负责配备照明等设施,我方负责电脑等办公设备。
普通材料仓库、机械工具仓库,大约需要40平米左右。
具体位置与总包方协商确定。
加工区:对材料等进行加工,大约需要20平米左右。
具体位置与总包方协商确定。
厕所需要2平米,淋浴需要2平米,开水点需要2平米,消防设施需要2平米,除此外还需要宣传栏以及场地围挡。
施工总平面布置图1布置原则1、全部临时设施的平面位置和占地范围,不超过发包人规定的征地界限;2、场地布置本着有利于生产、安全可靠、方便生活、集中管理、经济合理等原则设置;3、充分利用发包人提供的现场施工条件,节约用地,因地制宜,充分利用地形并结合场内外交通道路,方便施工;4、施工布置做到充分发挥施工生产设施的能力,满足施工总进度和施工强度的要求,保证工期的实现;5、施工道路布置要满足场内外运输方式的需要,同时运输方式尽可能一致;6、充分考虑当地水文、气象特点,既要方便生产、生活,又要安全防汛和防风砂;7、因工程线路长,本项目施工同时包含土方开挖、土方回填、混凝土等内容的施工,结合工期要求,结合工程的具体特点,将工程划分为若干段进行施工,在生产区和生活区布置、风水电线路布设、临时交通道路布置、料场布置等时应避免发生相互干扰,又要考虑平行流水施工时的资源共享。
8、场地划分和布置应符合国家有关安全、防火、防汛、卫生、环保等规定,生活办公区和施工工厂区要按照消防的有关规定进行布置,并配备适量的消防设施。
2施工交通利用现有的交通条件,可满足进场的需要,本工程位于市区交通便利。
3施工供水包括取水、净化、蓄水和输送(设计、施工、采购、安装、调试、管理、维修)。
3.1供水标准(1)施工供水按《混凝土拌合用水标准》JGJ63-89的规定标准。
(2)河流取水点应设置在水质较好地点。
取水点上游IOOO米至下游100米水域内不得排入工业废水、生活废水、污水以及垃圾、污物和从事放牧等。
3.2施工部位供水主要为清洗基面、混凝土养生、水泥砂浆搅拌、混凝土拌制等。
拟在施工区域的取水口安装一台2时离心式水泵,水泵扬程30米,流量5πf7h,完全可以满足施工用水需要。
4施工用电本工程主要用电负荷为施工照明、混凝土拌制、浇筑、砂浆拌制、土石方开挖机械、钢筋加工机械、模板加工机械及生活区照明用电。
用电负荷计算如下用电总负荷P计=Ll(KlPC+K2Pa+K3Pb)式中P计一工地计算用电量;L1—用电不均匀系数;ΣPc一一全部施工用电设备额定量之和;ΣPa一一室内照明设备总和额定用电量之和;ΣPb一室外照明设备总和额定用电量之和;Kl-全部施工用电设备同时使用系数,Kl=O.7;K2一室内照明设备同时使用系数,K2=0.8;K3一室外照明设备同时使用系数,K3=1;ΣPC=66.5kw;ΣPa=Okw;不考虑照明用电。
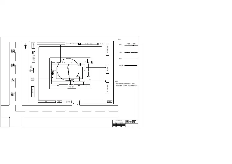
----------------------------------------------------------------------------------------------------------------------------------------------施工组织—施工总平面图施工总平面图是拟建项目施工场地的总布置图。
它按照施工方案和施工进度的要求,对施工现场的道路交通、材料仓库、附属企业、临时房屋、临时水电管线等做出合理的规划布置,从而正确处理全工地施工期间所需各项设施和永久建筑、拟建工程之间的空间关系。
一、施工总平面图设计的内容(一)建设项目施工总平面图上的一切地上、地下已有的和拟建的建筑物、构筑物以及其他设施的位置和尺寸。
(二)一切为全工地施工服务的临时设施的布置位置,包括:(1)施工用地范围,施工用的各种道路;(2)加工厂、制备站及有关机械的位置;(3)各种建筑材料、半成品、构件的仓库和生产工艺设备主要堆场、取土弃土位置;(4)行政管理房、宿舍、文化生活福利建筑等;(5)水源、电源、变压器位置,临时给排水管线和供电、动力设施;(6)机械站、车库位置;(7)一切安全、消防设施位置。
(三)永久性测量放线标桩位置许多规模巨大的建筑项目,其建设工期往往很长。
随着工程的进展,施工现场的面貌将不断改变。
在这种情况下,应按不同阶段分别绘制若干张施工总平面图,或者根据工地的变化情况,及时对施工总平面图进行调整和修正,以便符合不同时期的需要。
二、施工总平面图设计的原则(1)尽量减少施工用地,少占农田,使平面布置紧凑合理。
(2)合理组织运输,减少运输费用,保证运输方便通畅.(3)施工区域的划分和场地的确定,应符合施工流程要求,尽量减少专业工种和各工程之间的干扰。
(4)充分利用各种永久性建筑物、构筑物和原有设施为施工服务,降低临时设施的费用。
(5)各种生产生活设施应便于工人的生产生活.(6)满足安全防火、劳动保护的要求。
工地施工总平面图1. 简介本文档介绍了工地施工的总平面图,旨在提供一个全面的视觉展示,以帮助工地管理人员和施工人员更好地理解和实施施工计划。
2. 施工总平面图工地施工总平面图如下:[插入工地施工总平面图]3. 平面图说明3.1 工地地理信息工地位于[填写工地位置信息],占地约[填写工地占地面积]。
工地周边环境如下:- 东边:[填写东边环境信息]- 西边:[填写西边环境信息]- 南边:[填写南边环境信息]- 北边:[填写北边环境信息]3.2 施工区域划分根据施工计划,工地被划分为以下几个主要施工区域:3.2.1 区域1:- 位置:[填写区域1的具体位置]- 主要工作内容:[填写区域1的主要工作内容]- 施工时间:[填写区域1的施工时间安排]3.2.2 区域2:- 位置:[填写区域2的具体位置]- 主要工作内容:[填写区域2的主要工作内容]- 施工时间:[填写区域2的施工时间安排]3.2.3 区域3:- 位置:[填写区域3的具体位置]- 主要工作内容:[填写区域3的主要工作内容]- 施工时间:[填写区域3的施工时间安排]3.3 施工设施及设备在工地施工总平面图上标注了以下重要的施工设施及设备:- 塔吊位置及型号:[填写塔吊位置及型号]- 起重机位置及型号:[填写起重机位置及型号]- 施工车辆停放区域:[填写施工车辆停放区域]4. 注意事项在工地施工期间,需要注意以下事项:- 工地安全:施工人员必须遵循相关安全规定,确保工地安全。
- 施工时间:根据施工计划,严格控制施工时间,确保按时完成工程。
- 环保要求:在工地施工过程中,要严格遵守环保要求,控制噪音和污染。
- 管理沟通:工地管理人员需要与施工队伍保持良好的沟通和协调。
5. 总结本文档提供了工地施工的总平面图,并说明了工地地理信息、施工区域划分、施工设施及设备等重要内容。
在施工期间,工地管理人员和施工人员应遵循相关规定和注意事项,确保工地施工的安全和顺利进行。
精品好文档,推荐学习交流施工给水线仅供学习与交流,如有侵权请联系网站删除谢谢1仅供学习与交流,如有侵权请联系网站删除谢谢2仅供学习与交流,如有侵权请联系网站删除谢谢3三级心理咨询师案例问答题模版1.对该案例的初步印象是什么?请说明理由。
答:对本案例的初步印象是……其理由如下:(1)排除精神病性障碍:根据区分心理正常与异常的三原则,求助者的主观世界与客观世界是统一的,其心理活动是内在协调的,其人格具有相对稳定性。
本案中……因此,求助者的心理与行为不属于精神障碍范围。
(2)排除神经症:心理冲突有变形和常形之分。
变形是指与现实环境没有关系,且不带有明显的道德色彩。
心理冲突的变形是神经症的,而心理冲突的常形是大家都有的经验。
本案例中…(例:有明显的现实诱因,且含一定的道德属性,属于心理冲突常形)。
(3)一般心理问题是由现实因素激发,持续时间较短,情绪反应能在理智控制之下,不严重破坏社会功能,情绪反应尚未泛化的心理不健康状态。
严重心理问题是由相对强烈的现实因素激发,初始情绪反应剧烈、持续时间长久,而且内容充分泛化,影响了正常工作和生活,因此求助者属于……【一般心理问题的诊断】(1)由于(现实生活、工作压力、处事失误)而产生内心冲突,并因此体验到不良情绪;(2)不良情绪不间断地持续满一个月或不良情绪间断地持续两个月仍不能自行化解;(3)不良情绪反应仍在相当程度的理智控制下,始终保持行为不失常态,基本维持正常生活、学习、社会交往,但是效率有所下降。
(4)自始至终,不良情绪的引发仅仅局限于最初事件,即便是与最初事有联系的其他事件,也不引起此类不良情绪。
仅供学习与交流,如有侵权请联系网站删除谢谢4【一般心理问题的鉴别诊断】(1)与精神病鉴别:根据病与非病三原则,精神病的特点是患者的知情意不统一,没有自知力,一般不主动求医,常常表现出幻觉、妄想、逻辑思维紊乱及行为异常等。
而该求助者知情意协调一致,有自知力,主动求医,无幻觉、妄想等精神病的症状,因此可以排除精神病。
施工总平面图第1节. 施工现场总平面布置一、施工现场总平面布置原则1、根据本工程栋的特点, 本施工总平面设计依据业主提供的《建筑总平面图》及施工场地的情况及各阶段的施工重点分阶段进行布置。
2、本工程施工场地内设置现场办公室、电工房、钢筋加工房、钢筋堆场、保卫房、周转材料、木工加工房、及配套的生活设施。
3、施工总平面布置合理与否, 将直接关系到施工进度的快慢与安全文明施工管理水平的高低, 为保证现场施工顺利进行, 确定具体的施工平面布置原则为:(1) 总平面布置合理, 场内做到硬化、绿化、亮化;(2) 在总平面布置上, 实行明确施工区域的划分;(3) 科学规划现场施工道路与出入口, 以利于车辆、机械设备的进出场与物资材料的运输, 并尽可能的减少对周边环境的影响。
(4) 满足施工需要与文明施工的前提下, 尽可能减少临时建设投资;(5) 在保证场内交通畅通与满足施工对材料要求的前提下, 最大限度地减少场内运输, 特别就是减少场内二次搬运;(6) 在施工现场总平面利用上, 要尽量减少各工种间相互干扰;(7) 符合施工现场卫生及安全技术要求与防火规范。
(8) 做好对总平面的统一分配与管理, 协调各专业与各分包单位对总平面的使用。
二、施工现场围墙、大门、临时道路设置1、进入施工现场后我们将根据业主的要求, 在业主指定的红线范围按照国家与对施工现场安全与文明施工的要求, 保证施工现场的临时围墙在使用周期内结构安全与使用功能。
(1) 大门、围墙根据现场的实际情况与业主提供的施工区域范围,现场设置一个宽6m 的大门, 供施工机械与材料运输车辆进出, 在红线范围内砌筑 2.2 米高的围墙。
(2) 现场临时道路:土方开挖与回填时, 安排专人轮班在工地出入口冲洗土方运输车辆的轮胎,并设置洗车槽, 避免运输车辆轮胎的淤泥污染路面三、办公区临时设施的布置办公区主要分为业主办公室、监理办公室、施工单位办公室。
设置一幢两层办公楼, 采用彩钢板活动房。
附件五 施工总平面图
项目经理部 生活区 试验室 各分部及其他
帮扶检测
一、填空题.
说明:1.项目经理部、生活区、路基桥涵分部及中心试验室均设置在
河道一侧,临时占地共计4000m 2。
整个标段所设拌合站、料场及预制厂,设置在项目部同侧,临时占地
共计30000m 2。
2.本合同段沿线施工现场用洒水车拉水。
3.施工驻地、砼拌和站及料厂配备配套的变压器,供料厂、搅拌站及生活用电;另备4套柴油发电机组,以供停电时使用。
4.生产场地至道路及拌和站至施工现场处,利用现有道路及在路基左侧修筑一条5m 宽30cm 厚的硬化施工便道,以保证施工便道的畅通。
项目经理部、施工驻地、拌合站及料场等配备配套的消防设施。
1.三角形的三个外角中,钝角的个数最多有______个,锐角最多_____个.
2.造房子时屋顶常用三角结构,从数学角度来看,是应用了_______,而活动挂架则用了四边形的________.3.用长度为8cm,9cm,10cm的三条线段_______构成三角形.(•填“能”或“不能”)
4.要使五边形木架不变形,则至少要钉上_______根木条.
5.已知在△ABC中,∠A=40°,∠B-∠C=40°,则∠B=_____,∠C=______.
6.如图1所示,AB∥CD,∠A=45°,∠C=29°,则∠E=______.
(1) (2) (3)
7.如图2所示,∠α=_______.
8.正十边形的内角和等于______,每个内角等于_______.
9.一个多边形的内角和是外角和的一半,则它的边数是_______.
10.把边长相同的正三角形和正方形组合镶嵌,若用2个正方形,则还需要____个正三角形才可以镶嵌.
11.等腰三角形的周长为20cm,一边长为6cm,则底边长为______.
12.如果一个多边形的内角和为1260°,那么这个多边形的一个顶点有_____•条对角线.
13.如图3所示,共有_____个三角形,其中以AB为边的三角形有_____,以∠C•为一个内角的三角形有______.14.如图4所示,∠A+∠B+∠C+∠D+∠E=________.
(4) (5) (6)
二、选择题:
15.下列说法错误的是().
A.锐角三角形的三条高线,三条中线,三条角平分线分别交于一点 B.钝角三角形有两条高线在三角形外部
C.直角三角形只有一条高线
D.任意三角形都有三条高线,三条中线,三条角平分线
16.在下列正多边形材料中,不能单独用来铺满地面的是().
A.正三角形 B.正四边形 C.正五边形 D.正六边形。