我市外贸进出口发展情况调查报告.doc
- 格式:doc
- 大小:329.00 KB
- 文档页数:4
全市外贸及企业“走出去”工作会议上发言材料-领导讲话稿顺势而为乘势而进竭力推动外贸工作新发展——全市外贸及企业“走出去”工作会议上发言材料近年来,我县认真贯彻省、市商务工作会议精神,紧紧围绕外贸“破零倍增”目标,不断强化工作举措,加大工作力度,顺势而为,乘势而进,外贸工作取得明显成效。
2018年我县共有外贸进出口备案企业23家,比去年新增5家,其中,有实绩企业8家,全年共完成进出口总额2432万美元,其中进口383万美元,出口2049万美元;完成加工贸易895万美元;完成境外投资450万美元;完成对外承包工程和劳务合作营业额730万美元。
主要做法是:一、咬定目标任务,压实责任推进。
我们高度重视外贸工作,把加快外贸发展作为富民强县的战略性工作来抓。
一是明确工作责任。
我们始终将开放型经济作为我县经济工作的重中之重,根据全市下达的指标任务,紧紧围绕“破零倍增”工作目标,多次进行外贸工作专题研究,将开放型经济指标任务分解到相关单位及企业,明确部门单位与企业帮联工作责任,推进外贸稳步发展。
二是实行目标考核。
将开放型经济工作纳入年终目标考核,实行对外开放工作目标考核责任制,将任务分解到相关乡镇、工业园区,形成了领导重视、部门联动、齐抓共管的良好局面。
三是建立激励机制。
我县设立了开放型经济发展基金,县政府拿出50万元对外贸进出口、加工贸易、对外投资、引进外资等达到一定规模和增量的企业给予奖励,提高了外贸企业工作的积极性。
二、优化发展环境竭尽全力帮扶。
优化服务环境是帮扶外贸企业的重点和关键。
我们坚持不断优化企业服务环境,切实解决了一些阻碍外贸企业发展的瓶颈问题。
一是宣传引导。
针对我县多数企业在外贸政策上认识模糊、理解不透的情况,我们组织干部深入企业,了解企业的运行情况,宣传国家、省、市有关外贸工作的支持政策,印发《当前对外贸易有关促进政策措施》资料300多份。
2018年5月28日,成功举办了外贸企业业务人员培训班。
进出口企业排查情况汇报
尊敬的领导:
根据要求,我对我们进出口企业的排查情况进行了汇报。
在此次排查中,我们主要围绕企业的进出口业务情况、贸易合规性、风险管控等方面展开调查,以下是具体情况汇报:
首先,针对企业的进出口业务情况,我们对进出口商品种类、数量、价值等进行了梳理和统计。
通过排查发现,我们企业的进出口商品涉及范围广泛,涵盖了机械设备、电子产品、纺织品、化工产品等多个领域,且数量较大,价值可观。
在此基础上,我们进一步分析了进出口商品的市场需求、竞争情况,为企业的进出口业务提供了有力支持。
其次,针对贸易合规性,我们对企业的进出口合同、报关单、贸易文件等进行了全面审查。
通过排查发现,企业的贸易合规性良好,各项文件齐全、规范,符合国家相关贸易法规和政策要求。
同时,我们也对企业的进出口资金流向、结汇情况等进行了核查,确保了企业的进出口交易合规合法。
最后,在风险管控方面,我们对企业的进出口业务风险进行了分析和评估。
通过排查发现,企业在进出口业务中存在一定的市场风险、汇率风险等,但我们已经建立了相应的风险管理机制,对可能出现的风险进行了有效应对和控制,确保了企业的进出口业务稳健运行。
综上所述,通过本次排查,我们全面了解了企业的进出口业务情况,发现了存在的问题和不足,并及时采取了相应的措施加以解决。
同时,也为企业的进出口业务提供了更加有力的支持和保障。
在未来的工作中,我们将进一步加强对企业进出口业务的监管和管理,不断提升企业的进出口贸易水平,为企业的发展保驾护航。
谨此汇报。
此致。
敬礼。
出口通关情况汇报
尊敬的领导:
根据最新的出口通关情况,我向您汇报如下:
首先,我要向您汇报我们公司最近的出口通关情况。
自上次汇报以来,我们公
司已经成功完成了多批次的出口通关手续。
在这个过程中,我们严格遵守了相关的法律法规,严格执行了出口报关手续,确保了货物的顺利通关。
同时,我们也积极配合海关的检验检疫工作,确保了货物的安全性和合规性。
其次,我要向您介绍一下我们公司出口通关的具体情况。
在最近一段时间内,
我们出口的货物主要包括电子产品、机械设备、化工产品等。
这些货物的出口通关手续相对复杂,但我们通过精心筹划和周密安排,成功完成了所有的出口通关手续,保证了货物的及时出口。
在这个过程中,我们也积极与海关、商检、税务等部门进行沟通,及时解决了出口中的各种问题,确保了货物的顺利通关。
最后,我要向您汇报一下我们公司未来出口通关工作的计划和安排。
我们将继
续加强与相关部门的沟通和合作,不断优化出口通关流程,提高通关效率。
同时,我们也将加强对出口通关相关法律法规的学习和了解,确保我们的出口通关工作始终合法合规。
我们将不断提升自身的专业能力和服务水平,为客户提供更优质的出口通关服务。
综上所述,我向您汇报了我们公司最近的出口通关情况,并介绍了我们的出口
通关工作计划和安排。
我们将继续努力,确保公司出口通关工作的顺利进行,为公司的发展贡献力量。
谢谢!。
贸易进出口年度总结汇报
尊敬的领导和各位同事:
在过去的一年里,我们公司在贸易进出口方面取得了一系列显
著的成就。
通过全体员工的共同努力,我们成功地完成了一系列重
要的贸易交易,为公司的发展和壮大做出了积极的贡献。
首先,让我们来看一下我们的出口业务。
在过去的一年里,我
们公司的出口额较去年同期增长了20%,达到了一个新的历史高峰。
我们成功地拓展了多个国际市场,与一些新的客户建立了长期稳定
的合作关系。
同时,我们也不断优化产品结构,提高产品质量,赢
得了更多客户的信赖和好评。
这些成绩离不开我们销售团队的辛勤
工作和市场部门的精准决策。
其次,我们的进口业务也取得了长足的发展。
我们与国际上多
家知名供应商建立了紧密的合作关系,确保了原材料的稳定供应和
质量保证。
同时,我们也通过不断优化供应链管理,降低了采购成本,提高了公司的盈利能力。
这些成绩得益于我们采购团队的精准
把控和供应链部门的高效运作。
在未来的发展中,我们将继续加大对贸易进出口业务的投入,
不断拓展国际市场,提高产品竞争力,实现更加可持续的发展。
同时,我们也将加强与国际上的合作伙伴的沟通与交流,共同推动全
球贸易的繁荣发展。
最后,感谢各位领导和同事们在过去一年里的辛勤付出和支持。
让我们携手并进,共同开创更加美好的未来!
谢谢!。
当前我县外贸发展形势分析与对策一、我县外贸发展现状目前,我县有自营进出口权的企业57家,有出口实绩的企业22家。
2010年,全县实现进出口17053万美元,同比增长17.6%,其中出口8987万美元,同比增长17.8%,进口8066万美元,同比增长17.4%。
从出口产品行业看,2010年,造纸行业进出口居全县之首,全年进出口额9266万美元,同比增长8.1% ,占全县进出口总额的54.3%;其次是农副产品加工行业进出口3064万美元,占全县进出口额的18%;水泥建材行业进出口2607万美元,占全县进出口总额的15.3%;服装玩具、机械电子、医药化工等行业进出口额较少,分别占全县进出口总额的1.7%、6.7%和4%。
从出口企业性质看,外商投资企业仍是外贸进出口的主力军,全年进出口15280万美元,占全县进出口总额的89.6%,其他企业进出口1773万美元,仅占全县进出口总额的10.4%。
从出口国家看,我县产品市场主要集中在日本、韩国、中东、东南亚等国家和地区。
经过几年的快速发展,尤其在金融危机后,我县利丰食品公司、水晶淀粉公司、慧丰花生等利用农产品资源优势的出口加工企业,已经有了一定的规模和基础,出口农产品主要有花生、淀粉、粉条、蔬菜、淹渍菜等。
造纸行业不断扩大出口规模成为全县外贸发展的主力军。
以服装玩具为代表的劳动密集型产品、以机床附件、医药环保等产品为代表的附加值较高的产品实现了出口从无到有的突破。
我们既具有培育建材、造纸、食品等出口产业集群的资源优势,也具备了机械、轻工、玩具等产业集群发展的潜力和空间。
二、当前外贸发展形势分析(一)我县2011年外贸发展具备良好的外部条件。
从国际环境看,世界经济总体上将延续复苏态势。
各国刺激经济发展的大方向没有改变,市场信心有所增强。
特别是新兴市场和发展中国家经济增长比较强劲,内需增长空间较大,在这种大的国际形势下,有利于外贸企业进一步开拓市场,加强对外交往和合作。
外经贸工作调研报告(实用版)编制人:__________________审核人:__________________审批人:__________________编制单位:__________________编制时间:____年____月____日序言下载提示:该文档是本店铺精心编制而成的,希望大家下载后,能够帮助大家解决实际问题。
文档下载后可定制修改,请根据实际需要进行调整和使用,谢谢!并且,本店铺为大家提供各种类型的实用范文,如工作计划、工作总结、演讲稿、合同范本、心得体会、条据文书、应急预案、教学资料、作文大全、其他范文等等,想了解不同范文格式和写法,敬请关注!Download tips: This document is carefully compiled by this editor. I hope that after you download it, it can help you solve practical problems. The document can be customized and modified after downloading, please adjust and use it according to actual needs, thank you!Moreover, our store provides various types of practical sample essays for everyone, such as work plans, work summaries, speech drafts, contract templates, personal experiences, policy documents, emergency plans, teaching materials, complete essays, and other sample essays. If you want to learn about different formats and writing methods of sample essays, please stay tuned!外经贸工作调研报告外经贸工作调研报告(通用3篇)外经贸工作调研报告篇1根据市政府的安排,5月下旬,市外经贸局组织两个工作组,由两名局领导带队,分赴全市13个县市区、高新区,对年初以来外经贸工作运行情况,进行调研督查。
关于我县对外开放情况的调查县委县政府两办调查组一、我县对外开放工作取得明显成效今年以来,全县上下坚持以项目建设和招商引资为重点,以“对外开放推动年”活动为载体,以县纺织工业区为平台,以东莞联络处为窗口,积极推介我县比较优势,拓展对外开放空间,招商引资、向上争取以及外经外贸等工作均取得较大突破。
全年全县共引进招商引资项目284个,完成引资11.9亿元,占全年目标任务(8.03亿)的148.2%;向上争取项目163个,到位3.46亿元,占目标任务(2.9亿)的119.2%,累计进出口总额达6010万美元,增长19.8%。
新纺公司成功在深交所上市,为我县对外开放注入了新活力。
(一)思想观念进一步更新通过“解放思想大讨论”、“对外开放推动年”、“争创支持服务县域经济发展十佳单位、十佳标兵”等活动,全县干群的思想认识进一步统一,“政府推动、干部带动、企业主动、社会联动”的开放工作格局进一步形成,“突出项目主导,强化招商引资,扩大对外开放,促进经济发展”已成为全县共识。
“工业强县”不再是一种口号,而变成为全县上下的实际行动。
在调研中,溧河、上港、城关、城郊、新甸铺、沙堰等乡镇,对县委、县政府几年来能坚持不懈地抓思想解放、抓招商引资、抓项目建设,给xx带来巨大的变化,表示衷心感激和热烈拥护。
溧河铺镇党委书记曾浩在座谈时说:“我镇之所以能够在9月底就超额完成了全年的财政收入任务,主要得益于县委、政府的正确决策,得益于全镇近年来的招商引资,得益于镇域工业的迅速崛起”。
在xx 吧上,可以看到不少贴子,称赞我县城市建设变化大,城镇化成为展示xx形象的标志,增添了xx人和xx籍外地务工、工作人员的自豪感,激发了xx人的热爱家乡、关注、推动家乡建设的热情。
这正是另一个角度证明了县委、政府坚持对外开放求发展,所取得的成功。
(二)组织工作的方法措施进一步改进对外开放的领导机制、工作方法、合作及融资模式均有新的突破。
一是领导重视,组织得力。
我国国际贸易的发展状况与分析【摘要】贸易,早在古代就出现了萌芽,随后慢慢地在我国发展起来。
改革开放以后,在经济全球化的背景下,我国的国际贸易蓬勃发展。
但是在国际贸易快速发展的同时,也显现出了出口商品价格低廉、外贸增长额主要靠劳动密集型产业拉动、与新兴市场贸易加快和贸易出口额主要依靠外资企业拉动等问题和特点。
本文主要研究的方向就是从这些问题点出发,研究制定出一些针对我国贸易问题的对策。
【关键词】贸易市场产业结构进出口额区域合作人才一、我国对外贸易发展的历程(一)古代经济的对外交往古时候的中国,虽然历代朝廷不太看得起商人,但是并不轻视贸易,很早就开始了与对外的经济文化交流。
早在公元前963年,周穆王曾携带丝绸金银等贵重物品西行至里海沿岸,并将和田玉带回。
及其后最具盛名的古代丝绸之路的发展,我国开启了与中亚及欧洲的商业往来的新纪元。
秦汉时期以及宋元时代,中国的对外贸易都是比较发达的。
而到了明朝统治者过度依赖农业生产,中国就逐渐走向了闭关锁国的道路。
(二)近现代贸易的发展自改革开放以来,中国逐渐改变了闭关锁国情况,大力发展生产力,慢慢打开国门与其他国家发展经济贸易。
自我国成功加入了世界贸易组织WTO以后,我国的贸易就进入了迅猛发展的几个历史新阶段。
从而使我国的出口产品结构不断优化升级,经历了从初代产品为主到以工业制成品为主,以轻纺等劳动密集型产品为主到以机电和高新技术产品等资本技术密集型产品为主的转变。
第一阶段:1978—1991年,劳动密集型出口加工业快速发展。
这一时期,我国发挥劳动力资源丰富的比较优势,大力发展劳动密集型出口加工业。
它为我国经济增长注入了活力,为经济体制改革提供了样板和经验,支撑我国度过了经济体制改革最为关键和艰难的时期。
第二阶段:1992—2000年,机电产品出口快速发展。
在这一阶段,我国抓住了发达国家机电制造业和高新技术产业中劳动密集型环节向外转移的机遇,推进外贸体制改革,实施一系列鼓励扩大开放的政策,大力发展外向型的机电制造业和高新技术产业。
XX一季度全区经济运行分析报告今年以来,全区上下认真贯彻落实省、市、区委区政府决策部署,坚持“稳中求进”工作总基调,统筹落实“六稳”工作要求,着力改善营商环境,全力推进重大项目建设,主要经济指标保持在合理区间运行。
一、经济运行的主要特点1、经济运行总体平稳。
全区经济运行呈现稳中向好、质态提升、积极因素逐渐增多等特征,总体形势好于去年同期,延续了去年以来稳中趋好的发展态势。
一季度实现GDPXXX.XX亿元、增长X%,高于去年同期X个百分点,增速位列全市第X位;其中规上工业增加值增长X.X%,高于去年同期X.X个百分点。
实现一般公共预算收入XX.XX亿元、增长XX%,高于去年同期XX.X个百分点。
完成服务业增加值XXX.XX 亿元、增长X.X%,服务业增加值占GDP比重XX.X%,同比提高X.X个百分点。
完成社会消费品零售总额XX亿元、增长X.X%,较去年同期下降X.X个百分点。
城乡居民人均可支配收入分别增长X.X%、X.X%。
城镇登记失业率X.XX%。
物价水平总体稳定,呈现温和上涨态势。
2、产业经济协调发展。
工业生产稳中承压。
一季度实现工业开票销售XXX.X亿元、增长X.X%(过去X年一季度增幅:XXXX年X.X%、XXXX年XX.X%、XXXX年XX.X%),较去年同期回落XX.X个百分点,但工业生产向好的基本面保持不变。
完成工业入库税收XX.X亿元、增长XX.X%,高于去年同期XX.X个百分点。
工业用电量X.XX亿千瓦时、下降X.X%,较去年同期回落XX.X个百分点,主要有两方面原因:一方面,去年我区基数较高,增幅达XX.X%、列全市第X;另一方面,海螺水泥、华航特钢等用电大户用电量的降低拉低了全区用电增幅。
重点企业支撑作用进一步增强,其中泰富特材分别完成开票销售、入库税收XX.XX亿元、XXXX万元,分别增长XXX%、XXX.X%,加速迈向“百亿级”;福江炉料净增工业入库税收X.X亿元。
汽车产业受国内传统消费市场影响持续低迷;受环保整治、原材料价格下降等因素影响,化工产业增速趋缓。
【关键字】工作汇报外贸进出口工作汇报篇一:关于对外贸易进出口工作情况的调研报告关于对外贸易进出口工作情况的调研报告在当前金融危机形势下,我区进出口企业受到什么样的影响,他们该如何分析当前形势,以应对金融危机呢?作为主管部门,又该如何帮助外贸企业度过难关,使企业获得更大的发展呢?为此,商务局采取问卷和实地调研的形式对我区部分重点进出口企业进行了深入调研,现将调研情况分析如下。
一、基本情况我区现有80家外贸备案企业,其中现有自营出口权的为11家,一部分企业暂无进出口业务来往,还有一部分由于已在3年以上无外贸进出口业务,所以被取消备案资格。
近期我们对其中10家外贸企业做了调研:就以XX年上半年外贸进出口完成情况为例,与XX年同期进行了比较,其结果,XX年上半年我区的进出口总额实际完成1350万美元,进入XX年,由于人民币大幅升值,国际经济大环境低迷,国际区域内局势不稳定等,我区的对外贸易受到了冲击。
XX年上半年我区对外贸易进出口额总体呈下降趋势,外贸进出口总额完成794.3万美元,与去年同期下降41%。
二、存在的主要问题和原因(一)人民币汇率升值压力大。
人民币汇率升值因素直接导致了商品出口成本的大幅上升,从而减弱了我区出口商品在国外市场上的竞争力,不利于商品出口的持续扩大及在产品市场上占有率的提高。
在这种情况下,我区的外贸企业订单量逐渐下降,甚至面临无订单趋势。
人民币的升值,也直接造成国内人工成本的提高,以内蒙古集宁利泰金属工业有限公司为例,东南亚是其主要出口贸易国家,然而由于其人工成本远高于越南,因此在国际市场上的竞争力急剧下滑,订单量也随之下降,出口严重萎缩。
(二)外贸企业贷款难,融资难,流动资金短缺。
当前,外贸企业融资方式中最广泛的是综合授信,然而,对于资金本已较弱的中小企业来说,争取银行的授信额度并非一件易事。
银行需要考察企业规模、运营状况、1—2年的财务报告、偿还能力、现金流量、担保或抵押等情况。
宁波服装进出口调查报告导语:为了进一步了解宁波服装进出口、规范服装进出口的运行体制、在小组成员的领导下、我们前往了宁波轻纺城、开始了对其中的中小服装店的调查、我们通过面谈和走访、并进行问卷调查的方式与服装批发商进行了深入交流。
关键词:服装进出口、企业性质、进出口贸易概括介绍:(一)调查时间地点本次调查为期10 天,从5月20 日开始到5 月30 日截止。
调查的地理范围主要是宁波轻纺城、后面也到宁波其他的一些针织企业。
(二)调查对象本次调查主要面向外贸企业的相关从业人员。
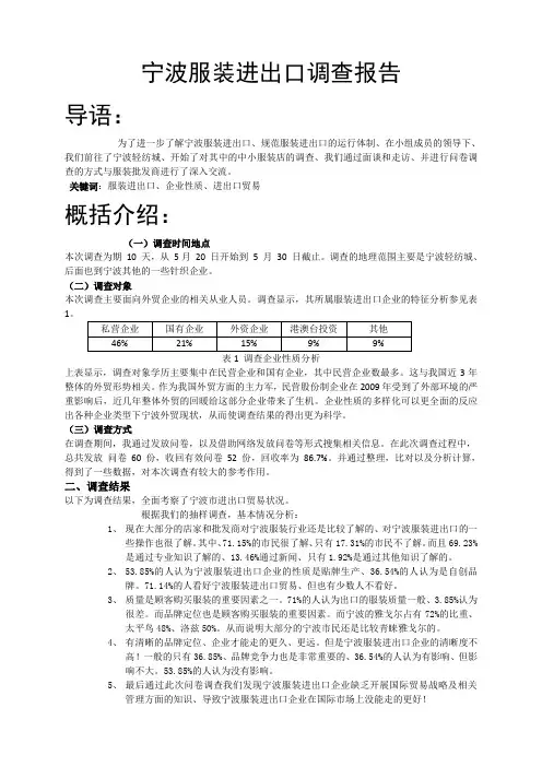
调查显示,其所属服装进出口企业的特征分析参见表1。
上表显示,调查对象学历主要集中在民营企业和国有企业,其中民营企业数最多。
这与我国近3年整体的外贸形势相关。
作为我国外贸方面的主力军,民营股份制企业在2009年受到了外部环境的严重影响后,近几年整体外贸的回暖给这部分企业带来了生机。
企业性质的多样化可以更全面的反应出各种企业类型下宁波外贸现状,从而使调查结果的得出更为科学。
(三)调查方式在调查期间,我通过发放问卷,以及借助网络发放问卷等形式搜集相关信息。
在此次调查过程中,总共发放问卷60 份,收回有效问卷52 份,回收率为86.7%。
并通过整理,比对以及分析计算,得到了一些数据,对本次调查有较大的参考作用。
二、调查结果以下为调查结果,全面考察了宁波市进出口贸易状况。
根据我们的抽样调查,基本情况分析:1、现在大部分的店家和批发商对宁波服装行业还是比较了解的、对宁波服装进出口的一些操作也很了解。
其中、71.15%的市民很了解、只有17.31%的市民不了解。
而且69.23%是通过专业知识了解的、13.46%通过新闻、只有1.92%是通过其他知识了解的。
2、53.85%的人认为宁波服装进出口企业的性质是贴牌生产、36.54%的人认为是自创品牌。
71.14%的人看好宁波服装进出口贸易、但也有少数人不看好。
3、质量是顾客购买服装的重要因素之一。
71%的人认为出口的服装质量一般、3.85%认为很差。
商务局外贸进出口情况调查报告(精选多篇)第一篇:商务局2014年市外贸进出口情况调查报告商务局2014年市外贸进出口情况调查报告2014年,**市全年累计完成进出口总额*****万美元,同比增长34,比去年净增7588万美元,超出省下达考核目标数4227万美元,超出省建议目标数3527万美元.其中:出口全年累计完成*****万美元,同比增长48.4,比去年同期净增7463万美元;进口全年累计完成7308万美元,同比增长1.8。
进出口总额排全省第五位,比去年上升两个位次。
增幅高于全省平均增幅7.5个百分点。
出口总额排全省第四位,增幅高于全省平均增幅16.5个百分点。
进口总额排全省第五位,增幅低于全省平均增幅18.2个百分点。
一、2014年进出口的月度分析2014年元月,我市外贸进出口开局良,当月完成进出口2235万美元,同比增长65%,其中机电产品出口774万美元,同比增长105%。
2月份由于春节长假的影响,当月完成进出口1545万美元,增幅回落至49.5%。
3月份进出口再次加速,当月完成进出口2261万美元,其中机电产品累计出口2134万美元,同比增长61.2%。
博西华出口累计完成534万美元,是我市当年第一个出口超500万美元的美元。
4月份当月进出口2472万美元,同比增长41.89%,出口累计完成6375万美元,同比增长60%,进口完成2138万美元,同比增长20%。
机电产品出口累计完成3049万美元,占全部出口的47.8%。
5月份我市累计进出口突破1亿美元,达到*****万美元。
当月出口完成1825万美元,同比增长43.3%,当月进口完成508万美元,同比下降27.8个百分点。
6月份当月完成进出口2599万美元,累计进出口*****万美元,排全省第五位。
机电产品累计出口5063万美元,占全市出口总额的50.7%。
博西华又成为我市当年第一个出口超千万美元的企业。
进口当月继续下滑。
比同期下降12.5个百分点。
外贸进出口发展情况调查报告(一)规划全市外向型经济发展目标,壮大出口经营主体,培育一批出口重点企业和产品品牌要紧紧围绕市委、市政府经济基本面确定的宏观经济目标,坚定不移的实施项目带动战略和工业强市战略,围绕大幅提升壮大传统产业,培育发展新兴产业的要求,调整产业结构,实现中国出口多元化。
要努力培育机电产品、农产品、矿产品、医药产品和服装产品的中国出口。
要将竞合有竞争优势地位的外向型重点产业、指导龙头企业及重点项目或进行规划和引导,多途径地争取国家和省级各部门的国家级政策性资金支持。
(二)强化出口商品结构,培育出口品牌,支持出口基地市政建设,鼓励开展加工贸易积极申请国家出口新产品研发,鼓励各类企业增加新产品研发,开发自主知识产权产品。
鼓励企业纳米技术引进国外先进技术、设备,特别是制造业的核心技术,用好用足国家有关科仿免征关税和进口环节增值税以及进口贴息的有关政策。
将以镍氢电池、无汞碱性电池、输变电设备、金属管件系列产品等为主的高新技术产品和机电产品,以医药原料药、植物提取物为辅医药的医药产品,以煤炭、铝锭、硅锰合金等为主的矿产品,以及非服装为主的纺织品,以苹果、核桃、小杂粮水产品及深加工产品为主的农产品,以工艺陶瓷、日用陶瓷、建筑陶瓷、电力陶瓷为主的参与者轻工产品等六大类出口主导产品作为重点扶持对象,并从政策大笔资金方面五亿给予倾斜,培育一批具有竞合优势的地产品出口品牌。
(三)建立进出口双边贸易促进体系,大力开拓国际市场,为扩大外贸出口做好风险保障紧紧抓住陕西省拟全区建立全省商务信息网络体系的机遇,建立和完善市、县(区)的商务信息网络体系,鼓励开展电子商务交易;强化国际营销人才培育,增加从业人员素质;建立并明晰出口退税、出口信贷、出口信用保险等贸易促进协调机制,化解出口风险;调动各县区政府加强出口工作的积极性,培育地市省市中小企业扩大出口。
建立××市外经贸发展基金投资,有计划地支持重点企业、重点产品、重点市场,多途径、多方式鼓励企业开拓国际市场,提高市场占有率,增强产品竞争力。
发展口岸外经贸和扩大对外开放的调研报告关于发展口岸外经贸和扩大对外开放的调研报告按照市委办、政府办编制五年发展规划的调研通知要求,XX市商务局现将口岸、外经贸工作情况调查研究报告如下:一、口岸、外经贸发展现状口岸发展现状XX口岸位于市区东南58公里处的吉祥,与俄罗斯马尔科沃口岸相对应,是1989年经国务院批准设立的国家一类陆路客货运输口岸,地处我省东部南起绥芬河口岸、北到同江口岸的600公里扇状沿边开放带的中点位置,辐射俄罗斯伯力、滨海边区4市7区21镇,人口近百万,区位十分优越。
通过XX口岸进入俄罗斯境内,可就近取道海参崴和纳霍德卡港到达韩国、日本以及东南亚各国,直接打入亚太国际经济循环圈,参与国际经济大协作。
1992年9月10日,口岸利用俄方搭建的舟桥开始临时过货;1992年10月,中俄两国外交部正式换文确认开通XX――马尔科沃口岸;1993年5月18日,XX――马尔科沃口岸正式开通。
口岸自开通以来,不断完善口岸设施,努力改善通关环境,修建了中俄边界上最大的永久性界河大桥--松阿察河界河大桥。
市区内建起2614平方米联检部门办公楼,4800平方米住宅楼,战士营房、食堂、车库等设施齐全。
口岸现场建成1614平方米的口岸办公楼,修建了250平方米的双向四车道货检厅,完成了58公里口岸路砼路面建设,1640延长米的二级口岸过境公路,架设了6公里万伏高压线路。
自1992年9月开始临时过货至XX年底,XX口岸共进出口货物1125156吨,出入境人员118319人次,出入境车辆71459辆次。
其中,XX年进出口过货量达万吨,创开关以来最好水平。
外经贸发展现状口岸开通以来,共实现进出口贸易额万美元。
XX 年本地边贸企业总数达到24户。
边境贸易主要出口品种有大米、服装、建筑材料、果菜、包裹、轻工产品、家电、日用品等,其中,重点补充红砖、水泥等建筑材料;进口品种扩大到木材、水产品、山产品、基础油、石油、钢材、废旧金属等,其中,原木及锯材、废旧金属分别占总出口量的61%和%,实现了进出口商品品种的多元化。
企业外贸情况汇报尊敬的领导:我谨向您汇报我们公司最近的外贸情况。
在过去的一段时间里,我们公司的外贸业务取得了一定的进展,但也面临着一些挑战和问题。
首先,让我们来看一下我们的外贸业务的发展情况。
在过去的季度,我们公司的出口额相比去年同期有了一定的增长,主要得益于我们开拓了新的市场,并且加强了对现有客户的维护和拓展。
我们的产品在国际市场上的知名度也有所提升,这为我们未来的发展奠定了良好的基础。
然而,我们也需要正视一些问题。
首先,全球贸易环境的不确定性给我们的外贸业务带来了一定的影响。
贸易摩擦、汇率波动等因素都给我们的出口业务带来了一定的压力。
其次,我们在一些新市场上的竞争也在加剧,我们需要更加深入地了解当地市场的需求和竞争对手的情况,才能更好地开拓这些市场。
为了应对这些问题,我们已经采取了一些措施。
首先,我们加强了与客户的沟通和合作,以更好地理解他们的需求,并提供更加个性化的服务。
其次,我们也在加强对新市场的调研和了解,以制定更加有效的市场拓展策略。
同时,我们也在加强内部管理,提高生产效率,降低成本,以应对外部环境的不确定性。
在未来,我们将进一步加强与客户的合作,提高产品质量和服务水平,以提升我们在国际市场上的竞争力。
同时,我们也将继续加大对新市场的开拓力度,以拓展我们的出口业务。
我们也会密切关注国际贸易环境的变化,及时调整我们的策略,以应对外部环境的挑战。
总的来说,我们公司的外贸业务在面临一定压力的同时,也取得了一定的进展。
我们将继续加大力度,提高我们的竞争力,以实现更好的发展。
谢谢!此致。
敬礼。
社会调查报告题目:重庆市对外贸易发展调查报告院(系)国际商学院专业年级 2012级国际经济与贸易专业学生姓名罗求求学号2012192152指导教师胡伟辉职称副教授日期2014年8月重庆工商大学国际商学院目录摘要·····················································································································关键词·················································································································引言·····················································································································一、重庆市对外贸易发展现状 ··········································································二、重庆市对外贸易存在的问题·················1、进出口产品结构相对单一 ·······································································2、出口市场和进口来源地结构相对单一····················································3、贸易方式相对单一···················································································4、具有上规模和较强出口实力的经营主体相对单一 ································三、发展重庆市对外贸易的对策 ······································································1、推进“以质取胜”战略···················2、加快“科技兴贸”战略。
商务局外贸进出口情况调查报告调查目的本报告旨在了解我国商务局最近一年的外贸进出口情况,为各方提供有用的统计数据和信息,以便分析未来的趋势和形势。
调查方法本次调查主要采用了以下方法和步骤:1.收集商务局公布的最新数据和信息;2.分析和比对不同时间段和不同地区的数据;3.进行调研和问卷调查,获取实际情况的反馈和建议;4.将各种数据和信息整合在一起,形成报告的内容和结论。
调查结果总体概况根据商务局公布的数据和信息显示,我国的外贸进出口情况总体持续增长,但增速逐渐放缓。
具体数据如下表所示:时间进出口总额(亿美元)同比增长率2018 4,623.18 12.6%2019 4,595.74 -0.6%2020 4,655.18 1.3%出口情况我国的出口情况逐年增长,但增速受到国际贸易形势和投资环境的影响而有所放缓。
同时,不同行业和不同地区的出口情况也存在一定差异。
2019年和2020年的出口情况数据如下表所示:时间出口总额(亿美元)同比增长率2019 2,498.52 -1.3%2020 2,498.72 0.01%从上表数据可以看出,我国的出口总额在2019年出现了下降,但恢复很快,在2020年出现了微弱的增长。
进口情况我国的进口情况同样也逐年增长,但增速逐渐放缓。
由于各种因素的影响,不同行业和地区的进口情况也存在明显差异。
2019年和2020年的进口情况数据如下表所示:时间进口总额(亿美元)同比增长率2019 2,097.22 1.6%2020 2,156.46 2.8%从上表数据可以看出,我国的进口总额在2019年有所增长,但增速并不高;而在2020年增速有所提高。
行业分析根据商务局公布的数据,2019年和2020年进出口情况最好的行业分别为:•机电产品;•纺织品及其制品;•钢铁、有色金属及其制品;2019年和2020年进出口情况最差的行业分别为:•粮食和食品;•化工原料及制品;•文化、体育用品、玩具等制品。
我市外贸进出口发展情况
调查报告
××做为一个内陆资源性城市,经济外向度不高,经过近年来的发展,全市具备外贸进出口经营资格的企业50余户,直接(间接)开展外贸业务的企业10余户。
主要进出口产品有铁合金、陶瓷、微型车后桥、变压器、服装、管件设备、果汁、鲜苹果、植物提取物、镍氢可充电电池等十几个大类60多个品种。
与世界40多个国家和地区建立了贸易关系。
从我市外贸进出口发展的实际情况看,通过多年的发展,我市的对外贸易和全国一样已经融入全球经济之中。
世界性的金融危机,既是挑战又是机遇。
在当前学习实践科学发展观活动中,要突出加快发展这个主题,全面推进“5523”工程。
发展对外贸易,对我市进一步发展外向型经济,促进产业结构调整,实现文秘杂烩网跨越式发展具有十分重要的意义。
(一)规划全市外向型经济发展目标,壮大出口经营主体,培育一批出口重点企业和产品要紧紧围绕市委、市政府确定的宏观经济目标,坚定不移的实施项目带动战略和工业强市战略,围绕提升壮大传统产业,培育发展新兴产业的要求,调整产业结构,实现出口产品多元化。
要努力培育机电产品、农产品、矿产品、医药产品和服装产品的出口。
要将有竞争优势的外向型重点产业、龙头企业及重点项目进行规划和引导,多途径地争取国家和省级各部门的政策性资金支持。
(二)优化出口商品结构,培育出口品牌,支持出口基地建设,鼓励开展加工贸易积极申请国家出口新产品研发资金,鼓励各类企业增加新产品研发资金投入,开发自主知识产权产品。
鼓励企业引进国外先进技术、设备,特别是制造业的核心技术,用好用足国家有关免征关税和进口环节增值税以及进口贴息的有关政策。
将以镍氢电池、无汞碱性电池、输变电设备、金属管件系列产品等为主的高新技术产品和机电产品,以医药原料药、植物提取物为主的医药产品,以煤炭、铝锭、硅锰合金等为主的矿产品,以各类服装为主的纺织品,以苹果、核桃、小杂粮及深加工产品为主的农产品,以工艺陶瓷、日用陶瓷、建筑陶瓷、电力陶瓷为主的轻工产品等六大类出口主导产品作为重点扶持对象,并从政策资金方面给予倾斜,培育一批具有竞争优势的地产品出口品牌。
(三)建立进出口贸易促进体系,大力开拓国际市场,为扩大外贸出口做好保障
紧紧抓住陕西省拟建立全省商务信息网络体系的机遇,建立和完善市、县(区)的商务信息网络体系,鼓励开展电子商务交易;强化国际营销人才培育,提高从业人员素质;建立并完善出口退税、出口信贷、出口信用保险等贸易促进机制,化解出口风险;调动各县区政府加强出口工作的积极性,培育县区中小企业扩大出口。
建立××市外经贸发展基金,有计划地支持重点企业、重点产品、重点市场,多途径、多方式鼓励企业开拓国际市场,提高市场占有率,增强产品竞争力。
在巩固现有市场的同时,大力开拓俄罗斯、中亚、中东、东盟、拉美及非洲新兴市场,不断扩大市场份额。
(四)加强相关部门协作,优化出口环境,为扩大出口营造良好氛围政府部门要减少办事环节,提高工作效率,确保出口企业执行境外商务考察、产品推销、技术交流、参展参会渠道顺畅,支持企业扩大进口。
加强税贸协作,不断适应出口退税政策的新变化,及时解决企业退税工作中遇到的新困难、新问题。
加强银贸协作,不断扩大外贸进出口的融资渠道,不断开辟融资的新领域,促进进出口资金的及时足额到位,确保企业的资金周转。
进一步加强运贸协作,交通、铁路等部门要立足××外向型经济的发展,保证我市进出口货物的便捷、顺畅运输送达,对农产品的进出口,实行无条件“绿色通道”,予以放行。
对外贸易是社会主义市场经济中不可缺少的重要组成部分,是整个国民经济运行所必需的国际条件,它对充分发挥市场经济的优势,提高人民生活水平起着重要作用。
调查报告一般由标题和正文两部分组成。
(一)标题。
标题可以有两种写法。
一种是规范化的标题格式,即“发文主题”加“文种”,基本格式为“××关于××××的调查报告”、“关于××××的调查报告”、“××××调查”等。
另一种是自由式标题,包括陈述式、提问式和正副题结合使用三种。
(二)正文。
正文一般分前言、主体、结尾三部分。
1.前言。
有几种写法:第一种是写明调查的起因或目的、时间和地点、对象或范围、经过与方法,以及人员组成等调查本身的情况,从中引出中心问题或基本结论来;第二种是写明调查对象的历史背景、大致发展经过、现实状况、主要成绩、突出问题等基本情况,进而提出中心问题或主要观点来;第三种是开门见山,直接概括出调查的结果,如肯定做法、指出问题、提示影响、说明中心内容等。
前言起到画龙点睛的作用,要精练概括,直切主题。
2.主体。
这是调查报告最主要的部分,这部分详述调查研究的基本情况、做法、经验,以及分析调查研究所得材料中得出的各种具体认识、观点和基本结
论。
3.结尾。
结尾的写法也比较多,可以提出解决问题的方法、对策或下一步改进工作的建议;或总结全文的主要观点,进一步深化主题;或提出问题,引发人们的进一步思考;或展望前景,发出鼓舞和号召。