第九章 公文处理流程
- 格式:ppt
- 大小:1.44 MB
- 文档页数:108
公文的基本处理程序公文的基本处理程序1.公文办理程序:公文办理分为收文和发文的办理。
收文办理普通包括传递、签收、登记、分办、拟办、承办、催办、办结、立卷、归档、销毁等程序。
公文处理工作人员,应以高度负责的精神,努力提高公文处理工作的效率和质量。
公文处理必须做到准确、及时、安全。
公文处理的各个环节,应力求当日事当日毕。
普通应在十五天内办理完毕,并答复报文单位。
因咨询题复杂,十五天内难以办结的,应向报文单位说明事情。
紧急文件随到随办。
有时限要求的文件,必须在时限内办完。
具体有以下几个环节:①签收、登记:首先应建立严格的收文签收、登记制度,加强对公文运转的治理,保证收到的公文件件有着降。
收文的签收、登记普通由秘书处(室)负责签收、拆封,并按规定编号、登记。
送领导同志的信件,除亲启、绝密件和有特别交代的以外,一律由特意收文科室拆封,按其内容和性质,分别处理。
对需纳入收文办理的,应编号、登记,按规定程序处理。
收文登记普通应登记以下内容:收文日期、收文编号、来文单位、来文标题、密级、份数、承办单位或分送范围。
②分办、拟办:凡需办理的公文,由文书处理部门依照文件内容和紧急程序,及时提出注批、注办意见,呈送机关领导人批示或交有关职能部门办理。
紧急公文应按要求时限办理完毕;普通公文应在文到之日起三日内交到承办部门或送至有关领导人。
除特殊事情外,领导同志别受理和审批未经文书处理部门登记、注批的公文。
③催办:各级国家行政机关文书处理部门必须建立健全催办、查办制度。
凡属请示性的公文, 不管是交职能部门办理的依然呈送领导人批示的,都应及时催办。
做到紧急公文跟踪催办,重要公文重点催办,普通公文定期催办。
催办普通采纳电话催办和书面催办两种形式。
对部门拖别办经多次催办无回音的,能够上门催办;对上门催办也解决别了的,可经分管领导批准后督办部门办理。
④办结;公文承办人员对已处理的文件,要定期进行清理检查,依照有关规定和事情,确定是否办毕结案。
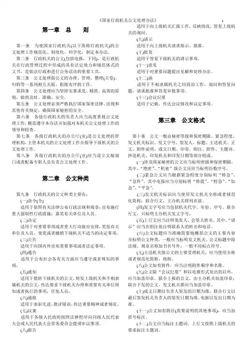
第一章总则第一条为使国家行政机关(以下简称行政机关)的公文处理工作规范化、制度化、科学化,制定本办法。
第二条行政机关的公文(包括电报,下同),是行政机关在行政管理过程中形成的具有法定效力和规范体式的文书,是依法行政和进行公务活动的重要工具。
第三条公文处理指公文的办理、管理、整理(立卷)、归档等一系列相互关联、衔接有序的工作。
第四条公文处理应当坚持实事求是、精简、高效的原则,做到及时、准确、安全。
第五条公文处理必须严格执行国家保密法律、法规和其他有关规定,确保国家秘密的安全。
第六条各级行政机关的负责人应当高度重视公文处理工作,模范遵守本办法并加强对本机关公文处理工作的领导和检查。
第七条各级行政机关的办公厅(室)是公文处理的管理机构,主管本机关的公文处理工作并指导下级机关的公文处理工作。
第八条各级行政机关的办公厅(室)应当设立文秘部门或者配备专职人员负责公文处理工作。
第二章公文种类第九条行政机关的公文种类主要有:(一)命令(令)适用于依照有关法律公布行政法规和规章;宣布施行重大强制性行政措施;嘉奖有关单位及人员。
(二)决定适用于对重要事项或者重大行动做出安排,奖惩有关单位及人员,变更或者撤销下级机关不适当的决定事项。
(三)公告适用于向国内外宣布重要事项或者法定事项。
(四)通告适用于公布社会各有关方面应当遵守或者周知的事项。
(五)通知适用于批转下级机关的公文,转发上级机关和不相隶属机关的公文,传达要求下级机关办理和需要有关单位周知或者执行的事项,任免人员。
(六)通报适用于表彰先进,批评错误,传达重要精神或者情况。
(七)议案适用于各级人民政府按照法律程序向同级人民代表大会或人民代表大会常务委员会提请审议事项。
(八)报告适用于向上级机关汇报工作,反映情况,答复上级机关的询问。
(九)请示适用于向上级机关请求指示、批准。
(十)批复适用于答复下级机关的请示事项。
(十一)意见适用于对重要问题提出见解和处理办法。
(十二)函适用于不相隶属机关之间商洽工作,询问和答复问题,请求批准和答复审批事项。
公文处理及归档管理办法第一章总则(一)为使公司日常办公的文件处理规范化、制度化,根据《国家行政机关公文处理办法》、《四川省国家行政机关公文处理实施细则》,同时结合公司目前运作的实际情况,制定此办法。
(二)公文处理应当坚持实事求是、精简、高效的原则,做到准确、及时、安全。
公文处理的各个环节,应做到急件随到随办;有时间限制的文件,应如期办完。
(三)办公室是公司公文处理工作的综合部门,其主要职责是组织、协调全公司的公文处理工作。
负责统一收文、分送、催办和以公司(含办公室)名义发出的各类文件的核稿、印制、发送、归档工作,以及机要文件、简报、资料的传递管理和部分文件的承办工作。
(四)各部门按职责分工对口办理有关公文,具体负责承办公文的办理、协调、拟稿、审稿、会稿、校稿、分发、确定办结和所办文件立卷归档工作。
第二章收文(一)送公司的所有文件、资料,由办公室签收、拆封,并按规定编号、登记。
直送公司领导或各处室的信件,分别由办公室或各处室拆封。
其中需纳入收文处理的文件交公司办公室统一编号、登记,按规定程序办理。
各部门、各单位的抄送件和简报、信息资料、情况反映等,不纳入收文登记。
(二)收文登记内容:收文编号、收文日期、来文单位、来文字号、来文标题、收文份数、秘密等级、紧急程度、处理情况。
(三)各承办处室应建立本部门内部的收文等级制度,明确人员专管或兼管(包括运转的管理)第三章收文处理(一)各类收文由办公室签注拟办意见,原则是:1。
中国中央、国务院、省委、省政府、市委、市政府文件,按阅文规定传阅。
2.市委、市政府交办件,市级有关部门的主送件,由办公室提出拟办意见后,原件存档,复印件分送公司领导批示后交有关处室直接办理。
3。
各部门、各单位的抄送件,重要的分送公司领导,一般的送有关处室阅,并留一份存档。
4.简报、资料、情况反映等,由办公室直接分送公司领导或有关处室阅处。
5.除特殊情况外,公司领导不受理未经办公室登记、批注公文。
公文处理程序及要求公文处理程序公文是国家机关传达指示、商洽指导工作与报告交流情况的重要工具,通常包含文件、简报、电报、汇报材料、典型材料等。
公文处理分收文处理与发文处理。
(一)收文处理程序1、登记。
由办公室统一分门别类地将收文的日期、来文机关、标题、要紧内容等情况,及时全面地在《收文登记簿》上登记。
对要紧的文件、材料,实行重点登记管理。
2、拟办。
来文附“处理单”,由办公室主任根据文件内容拟出传阅或者处理的初步意见,报分管领导签批。
3、传阅。
根据领导签批意见,在指定的范围内传阅,只准竖传,不准横传,保证文件处理的安全、及时。
对普发性文件材料要适当扩大传阅范围。
4、交办。
对布置工作的文件,根据领导签批意见,交承办人进行办理。
办公室要履行好交办签字手续,并登记好文件的去向与处理情况,同时,督促工作任务的落实。
5、报告。
承办人要按照文件办理时限,提早向签批领导报告办结情况,并及时将文件与有关材料送交办公室。
6、归档。
办公室要及时将来文原件、处理单、有关材料进行收集、存档。
(二)发文处理程序1、拟稿。
主办人根据领导的意图与工作需要,认真负责地、高标准高质量地做好文件的起草工作。
2、核稿。
主办人将原稿及时送办公室,办公室进行文字把关,并与主办人沟通修改。
然后,交由分管领导审核。
3、定稿。
经审核后的稿件,通常由要紧领导审定;对内容、文字单一的文稿,可直送分管领导审核、定稿;内容特别重要的,由要紧领导召集会议讨论通过。
4、签发。
根据管理权限与文件的重要程度,送分管领导或者要紧领导签字印发。
5、印制。
经领导签字同意印发的稿件,由办公室根据公文打印管理规定与统一格式再做进一步的文字校核后,进行印制。
6、登记。
办公室将发文的题目、要紧内容、发文日期、签发领导等情况,及时在《发文登记簿》上登记,并将文件原稿与正文1份收集归档。
通常性的文字材料,如:汇报、经验介绍等,可不登记,但要注意收集存档。
7、分发。
通常性的公文由办公室负责通知领取或者报送;需对文件做进一步说明与要求的,由主办人负责发送;在会议上发放的文件,根据领导安排由主办人或者签到人发放。
---------------------------------------------------------------范文最新推荐------------------------------------------------------公文的基本处理程序公文的基本处理程序1.公文办理程序:公文办理分为收文和发文的办理。
收文办理一般包括传递、签收、登记、分办、拟办、承办、催办、办结、立卷、归档、销毁等程序。
公文处理工作人员,应以高度负责的精神,努力提高公文处理工作的效率和质量。
公文处理必须做到准确、及时、安全。
公文处理的各个环节,应力求当日事当日毕。
一般应在十五天内办理完毕,并答复报文单位。
因问题复杂,十五天内难以办结的,应向报文单位说明情况。
紧急文件随到随办。
有时限要求的文件,必须在时限内办完。
具体有以下几个环节:①签收、登记:首先应建立严格的收文签收、登记制度,加强对公文运转的管理,保证收到的公文件件有着落。
收文的签收、登记一般由秘书处(室)负责签收、拆封,并按规定编号、登记。
送领导同志的信件,除亲启、绝密件和有特别交代的以外,一律由专门收文科室拆封,按其内容和性质,分别处理。
对需纳入收文办理的,应编号、登记,按规定程序处理。
收文登记一般应登记以下内容:收文日期、收文编号、来文单位、来文标题、密级、份数、承办单位或分送范围。
②分办、拟办:凡需办理的公文,由文书处理部门根据文件内容和紧急程序,及时提出注批、注办意见,呈送机关领导人批示或交有关职能部门办理。
紧急公文应按要求时限办理完毕;一般公文应在文到之日起1 / 17三日内交到承办部门或送至有关领导人。
除特殊情况外,领导同志不受理和审批未经文书处理部门登记、注批的公文。
③催办:各级国家行政机关文书处理部门必须建立健全催办、查办制度。
凡属请示性的公文,无论是交职能部门办理的还是呈送领导人批示的,都应及时催办。
做到紧急公文跟踪催办,重要公文重点催办,一般公文定期催办。
中国人民解放军机关公文处理条例文章属性•【制定机关】中央军事委员会•【公布日期】2005.10.07•【文号】•【施行日期】2006.01.01•【效力等级】军事法规•【时效性】失效•【主题分类】机关工作正文中国人民解放军机关公文处理条例(2005年10月7日)第一章总则第一条为使中国人民解放军机关公文(以下简称军队机关公文)处理工作规范化、制度化、科学化,提高公文处理的质量和效率,制定本条例。
第二条军队机关公文,是军队机关处理公务中形成的具有法定效力和规范体式的文书,是军队机关履行职能的重要工具。
第三条公文处理是指公文的拟制、办理、立卷归档和管理等一系列相互关联、衔接有序的工作。
第四条公文处理应当坚持求实、精简、高效的原则,做到准确、及时、安全、保密。
第五条中央军委办公厅指导全军的机关公文处理工作。
总部办公厅(司令部)和军区级(含)以下单位司令部或者履行相应职能的部门,指导本级和所属单位的机关公文处理工作。
第六条各级首长、机关应当严格执行本条例,切实做好机关公文处理工作。
各级首长应当加强对本单位机关公文处理工作的指导和检查。
第二章公文种类第七条军队机关公文种类分为:命令、通令、决定、指示、通知、通报、报告、请示、批复、函、通告、会议纪要。
第八条军队机关公文按照下列规定使用:(一)命令用于发布军事法规、军事规章,确定和调整体制编制,部署军事行动,调动部队,授予、变更和撤销部队番号,调配武器装备,任免干部,授予和晋升军衔,选取士官,授予荣誉称号等;(二)通令用于依据《中国人民解放军纪律条令》宣布奖惩事项(不含授予荣誉称号);(三)决定用于对重要事项做出决策或者安排,变更或者撤销下级不适当的决定事项;(四)指示用于向下级布置工作,明确工作原则和要求;(五)通知用于传达需要下级执行和有关单位周知或者办理的事项,转发上级机关和不相隶属机关的公文,批转下级机关的公文;(六)通报用于表彰先进,批评错误,传达重要精神或者重要情况;(七)报告用于向上级机关汇报工作,反映情况和意见建议,回复询问;(八)请示用于请求上级机关指示、批准事项;(九)批复用于答复下级机关请示事项;(十)函用于无隶属关系的机关之间商洽工作,询问、答复问题,通报情况;(十一)通告用于向社会公布应当遵守或者周知的事项;(十二)会议纪要用于记载会议主要情况和议定事项。
XX市xx局机关公文处理办法第一章总则第一条为加快局机关公文处理工作规范化、制度化、科学化,提高公文处理工作效率和质量,根据《唐山市政府办公厅关于规范机关公文报送工作的通知》(唐政办函〔2013〕251号)和《河北省党政机关公文处理工作实施细则》(冀发〔2013〕13号)文件精神,结合我局情况,制定本办法。
第二条局机关的公文(包括电报,下同),是在住房城乡建设行政管理过程中所形成的具有法定效力和规范体式的文书,是依法行政和进行公务活动的重要工具。
第三条公文处理分为收文办理、发文办理和整理(立卷)、归档等工作。
收文办理一般包括签收、登记、分发、传递、拟办、批办、承办、办、查办、立卷、归档、销毁等程序。
发文办理一般包括拟稿、审核、签发、会签、缮印、校对、用印、登记、分类、立卷、归档、销毁等程序。
第四条办公室是局公文处理的管理机构,主管局机关并负责指导下级单位的公文处理工作,并对上级机关和局机关下发公文的贯彻落实情况,及有关部门、地方和单位报送我局公文的办理情况实施督促检查。
第五条公文处理要深入实际、调查研究、实事求是;要克服官僚主义、形式主义和文牍主义;要少而精,注重实效;要充分运用机关办公信息系统,努力提高公文处理的效率和质量。
第六条公文处理必须做到及时、准确、安全,并严格执行国家有关保密的规定,确保国家秘密安全。
公文的收发、分办、传递、用印、立卷、归档等环节,必须分工明确、职责清楚。
第二章公文种类第七条局机关公文,根据不同内容和要求,分别采用住房和城乡建设局文件、住房和城乡建设局通知、住房和城乡建设局函、住房和城乡建设局公告、中共河北省住房和城乡建设厅党组文件、住房和城乡建设厅办公室文件等形式印发。
第八条以局名义向上级报送的请示、意见、报告,用住房和城乡建设局文件。
向下级传达贯彻党和国家的方针政策,发布指导性、指令性意见,印发局的规范性、政策性文件和标准、规范,以及其他必须以局文件形式办理的事项,用住房和城乡建设局通知。
公文处理流程
公文处理流程是指政府单位或企业在办理官方文件时所采用的一套固定的步骤和手续,包括收发、分类、转交、核实、存储、审理和归档等。
1. 收发: 对公文进行收发,将公文按规定形式送交各有关部门。
2. 分类: 根据公文类别,将公文分类并存放,以便于查阅和管理。
3. 转交: 将公文按照上级安排的流程,转交其他有关部门,保证公文的准确性和及时性。
4. 核实: 对收发的公文内容进行核实,确保公文的真实性。
5. 存储: 将收发的公文存入档案,以便查阅和检索。
6. 审理: 根据公文内容,对相应的业务进行审理,确保公文的执行。
7. 归档: 将公文归入档案,以便随时检索和使用。
行政机关公文处理办法行政机关公文处理办法第一章总则第一条为规范行政机关公文的处理程序,提高行政效能,制定本办法。
第二条本办法适用于各级行政机关的公文处理工作。
第二章公文的定义与分类第一节公文的定义第三条公文是指行政机关在履行职责过程中执行、布置、通报、询问等事务性文件。
第四条公文包括行政决定、行政命令、通知、函件、报告、请示、备忘录等类型。
第二节公文的分类第五条公文按照内容可分为行政决定类、行政命令类、通知类、函件类、报告类、请示类、备忘录类等。
第六条公文按照级别可分为中央级、省级、市级、县级等。
第三章公文的起草第七条公文应符合法律法规的要求,内容准确、清晰、简明扼要。
第八条公文应包括标题、正文、落款、附件等必要部分。
第二节公文的起草流程第九条公文起草应按照规定的程序进行,包括起草、审核、审批等环节。
第四章公文的签发与印发第一节公文的签发第十条公文的签发应由行政机关的主管领导或授权人员进行,需注明签发人姓名和签发日期。
第二节公文的印发第十一条公文的印发应统一使用行政机关规定的公章,确保印发的文件的真实性和合法性。
第五章公文的分发与传阅第一节公文的分发第十二条公文的分发应按照规定的渠道和程序进行,确保及时准确到达相关部门和人员。
第十三条公文的传阅应根据需要进行,并在传阅单上记录传阅人员。
第六章公文的存档与归档第一节公文的存档第十四条公文的存档应按照相关法律法规和行政机关的要求进行,确保公文的安全性和完整性。
第二节公文的归档第十五条公文的归档应按照规定的程序进行,确保公文的查阅和调取。
第七章公文的处理时间限制与办理时限第一节公文的处理时间限制第十六条公文的处理时间限制应根据不同类型和紧急程度进行合理安排。
第二节公文的办理时限第十七条公文的办理时限应根据行政机关的繁忙程度和工作量进行合理安排。
第八章附件附件一:行政机关公文处理流程图第九章法律名词及注释1.行政决定:行政机关在行使职权过程中做出的具有法律约束力的决定。
公文处理流程及文件管理规范第一章总则 (2)1.1 公文处理的基本原则 (2)1.1.1 合法性原则 (3)1.1.2 准确性原则 (3)1.1.3 及时性原则 (3)1.1.4 保密性原则 (3)1.1.5 统一性原则 (3)1.1.6 严谨性原则 (3)1.1.7 公文的收发、登记和传递 (3)1.1.8 公文的拟稿、审核和签发 (3)1.1.9 公文的办理和答复 (3)1.1.10 公文的归档和保管 (4)1.1.11 公文处理的指导和监督 (4)第二章公文的分类与格式 (4)1.1.12 按照性质分类 (4)1.1.13 按照作用分类 (4)1.1.14 按照内容和形式分类 (4)1.1.15 公文结构 (5)1.1.16 公文排版 (5)1.1.17 公文版式 (5)第三章公文的收文处理 (5)第四章公文的发文处理 (7)第五章公文的传递与分发 (9)1.1.18 传递前的准备工作 (9)1.1.19 传递过程 (9)1.1.20 传递后的工作 (9)1.1.21 确定分发对象 (9)1.1.22 选择分发方式 (10)1.1.23 分发过程中的注意事项 (10)1.1.24 分发后的工作 (10)第六章公文的审批与签发 (10)1.1.25 公文审批的定义与重要性 (10)1.1.26 公文审批的基本流程 (10)1.1.27 公文签发的定义与意义 (11)1.1.28 公文签发的基本程序 (11)第七章公文的归档与保管 (11)1.1.29 归档的意义 (11)1.1.30 归档的原则 (11)1.1.31 归档的程序 (12)1.1.32 保管的意义 (12)1.1.33 保管的要求 (12)1.1.34 保管的方法 (12)第八章公文的检索与利用 (12)1.1.35 公文检索的意义 (12)1.1.36 公文检索的方法 (13)1.1.37 公文检索的技巧 (13)1.1.38 公文利用的意义 (13)1.1.39 公文利用的方法 (14)1.1.40 公文利用的注意事项 (14)第九章公文的销毁与保密 (14)1.1.41 公文销毁的含义与必要性 (14)1.1.42 公文销毁的程序 (14)1.1.43 公文销毁的注意事项 (15)1.1.44 公文保密的含义与重要性 (15)1.1.45 公文保密的措施 (15)1.1.46 公文保密的注意事项 (15)第十章电子公文处理 (16)1.1.47 电子公文接收 (16)1.1.48 电子公文处理 (16)1.1.49 电子公文存储 (16)1.1.50 电子公文备份 (16)1.1.51 电子公文传输 (16)1.1.52 电子公文分发 (17)第十一章公文处理中的法律责任与监督 (17)1.1.53 公文处理法律责任的定义 (17)1.1.54 公文处理法律责任的主要内容 (17)1.1.55 公文处理法律责任的追究 (17)1.1.56 公文处理监督与检查的意义 (18)1.1.57 公文处理监督与检查的主要内容 (18)1.1.58 公文处理监督与检查的实施 (18)第十二章公文管理规范与培训 (18)1.1.59 公文分类与归档 (18)1.1.60 公文格式与排版 (19)1.1.61 公文办理程序 (19)1.1.62 公文保密与保管 (19)1.1.63 培训内容 (19)1.1.64 培训方式 (19)1.1.65 培训效果评估 (20)第一章总则1.1 公文处理的基本原则公文处理作为机关、企事业单位日常工作的重要组成部分,遵循一定的基本原则。
公文处理步骤【公文处理步骤】公文是组织机关、团体和个人之间进行信息、意见、决策和批复等交流的一种正式形式。
公文的处理流程和格式是非常规范和严谨的,本文将详细介绍公文处理的步骤,以便各机关、团体和个人参考和遵循。
一、准备阶段1.明确公文的目的和主题:在起草公文之前,需要明确公文的整体目的和主题,包括传达何种信息,解决何种问题,达到何种目标等。
2.查阅相关资料:在起草公文之前,需要对相关的法律法规、政策文件、文件模板等进行查阅,以便了解相关规定和标准,确保公文符合法律法规的要求。
3.确定公文的类别和级别:根据公文的内容、用途以及机关的级别,确定公文的具体类别和级别,如通知、报告、决议、文件等。
4.制定公文流转和审批程序:根据机关的规定和工作流程,确定公文的流转路径和审批程序,明确每个环节的责任和权限。
二、起草阶段1.制定公文的结构和格式:公文应具有明确的结构和格式,包括标题、发文机关、文号、日期、正文、附件、签字核名等内容,以及相应的字体、字号、行距、页边距等设置。
2.准备发文材料:根据公文的内容和需要,收集并整理好需要提供的材料和数据,确保其真实有效,并按照规定进行编号和注释。
3.编写公文正文:根据公文的目的和主题,以简明扼要的语言准确表达,注意使用规范的词语和句式,确保表达的准确性和权威性。
4.核对和修改草稿:在完成初稿后,对草稿进行核对和修改,检查文字的准确性、逻辑性和连贯性,确保公文的内容和形式符合规定和要求。
三、审批阶段1.请示汇报上级机关:根据规定和需要,将起草好的公文提交给上级机关请示汇报,征求上级领导的意见和批示。
2.内部审批和意见征集:按照公文处理的流转和程序,将公文发送给相关部门和人员进行审批和意见征集,确保公文的内容和决策符合政策和规定。
3.领导批示和签署:经过审批和意见征集后,将公文提交给领导进行批示和签署,确保公文具有法定的合法性和效力。
四、发文阶段1.印发公文正本:根据领导批示和签署的公文正本,按照规定的份数进行复印和盖章,确保公文的真实性和合法性。
1. 国家行政机关公文处理办法(本办法自2001年1月1日起施行)第一章总则第一条为使国家行政机关(以下简称行政机关)的公文处理工作规范化、制度化、科学化,制定本办法。
第二条行政机关的公文(包括电报,下同),是行政机关在行政管理进程中形成的具有法定效率和规范体式的文书,是依法行政和进行公务活动的重要工具。
第三条公文处理指公文的办理、管理、整理(立卷)、归档等一系列相互关联、衔接有序的工作。
第四条公文处理应当坚持实事求是、精简、高效的原则,做到及时、准确、安全。
第五条公文处理必须严格实行国家保密法律、法规和其他有关规定,确保国家秘密的安全。
第六条各级行政机关的负责人应当高度重视公文处理工作,模范遵照本办法并加强对本机关公文处理工作的领导和检查。
第七条各级行政机关的办公厅(室)是公文处理的管理机构,主管本机关的公文处理工作并指导下级机关的公文处理工作。
第八条各级行政机关的办公厅(室)应当设立文秘部门或者配备专人员负责公文处理工作。
第二章公文种类第九条行政机关的公文种类主要有:(一)命令(令)适用于依照有关法律公布行政法规和规章;宣布施行重大强制性行政措施;嘉奖有关单位及人员。
(二)决定适用于对重要事项或者重大行动做出安排,奖惩有关单位及人员,变更或者撤销下级机关不适当的决定事项。
(三)公告适用于向国内外宣布重要事项或者法定事项。
(四)通告适用于公布社会各有关方面应当遵照或者周知的事项。
(五)通知适用于批转下级机关的公文,转发上级机关和不相隶属机关的公文,转达要求下级机关办理和需要有关单位周知或者实行的事项,任免人员。
(六)通报适用于表彰先进,批评毛病,转达重要精神或者情形。
(七)议案适用于各级人民政府依照法律程序向人民代表大会或人民代表大会常务委员会提请审议事项。
(八)报告适用于向上级机关汇报工作,反应情形,答复上级机关的询问。
(九)请示适用于向上级机关要求指导、批准。
(十)批复适用于答复下级机关的请示事项。
常委会机关公文处理办法第一章总则第一条为适应人大常委会机关工作的需要,实现机关公文处理工作的科学化、制度化、规范化,制定本办法。
第二条人大机关的公文,是人大及其常委会在依法行使各项职权过程中形成的具有特定效力和规范格式的文书,是传达贯彻党和国家的方针、政策与法律、法规,发布决议、决定、公告,指导、布置和商洽工作,请示和答复问题,报告和交流情况的工具。
第三条公文处理是包括公文拟制、办理、管理、立卷归档等在内的一系列衔接有序的工作。
第四条公文处理应当做到准确、及时、安全、保密。
第五条人大常委会办公室主管人大机关公文处理工作,机关各委室负责本委室工作职责范围内的公文草拟、审核等工作,办公室综合科具体负责全机关的公文办理、管理、立卷归档等工作。
第二章公文的种类第六条人大机关公文种类主要有:(一)公告用于人大及其常委会公开发布重要事项。
(二)决议用于经人大及其常委会审议通过的本行政区域内的重大事项。
(三)决定用于人大及其常委会对本行政区域内的重大事项作出的具有普遍约束力和强制力的决策和安排。
(四)议案用于有提案权的部门、人大代表及人大常委会组成人员按照法定程序向人大及其常委会提请审议的事项。
(五)建议、批评和意见用于人大代表向人大及其常委会提出,由常委会的工作机构交由有关机关研究处理并负责答复的事项。
(六)请示用于请求指示、批准事项。
(七)批复适用于答复请示事项。
(八)报告用于汇报工作、反映情况、提出建议,或者答复询问等。
(九)通知用于发布有关规章制度、任免干部、要求“一府两院”及其部门办理、需有关单位周知或共同执行的事项。
(十)通报用于表彰先进、批评错误、传达重要精神、交流重要情况。
(十一)办法、规定、规则、守则用于对某项工作或活动作出的具体的、规范性安排和要求。
(十二)函用于不相隶属机关之间商洽工作、询问和答复问题,向有关主管部门提出请求事项等。
(十三)意见适用于对议案、“一府两院”工作审议、执法检查、视察及其他重要问题提出见解和处理办法等。
公文处理基本流程修订版)公文处理流程规范一、公文处理的原则要求1、原则:实事求是、精简、高效2、要求:及时、准确、安全二、公文的处理环节(一)公文的拟制:1、确定公文的范围,原则上一文一事,不可一文多事的报送。
2、正确选用行政公文的文种,是正确撰写行政公文的前提。
现行使用的《国家行政机关公文处理办法》规定行政公文种类有命令(令)、决定、公告、通告、通知、通报、议案、报告、请示、批复、意见、函、会议纪要等13种。
现根据企业行文实际,仅列出常用文种的适用范围3、公文的格式公文一般是由眉首、主体、版记三部组成。
眉首:首页红色反线之上的部分(此红色反线上粗下细,名为武文武文线)。
包括:公文份数序号、秘密等级和保密期限、紧急程度、发文机关标识、发文字号。
(1)公文份数序号:公文份数序号是将同一文稿印制若干份时每份公文的顺序编号。
如需标识公文份数序号,用阿拉伯数码顶格标识在版心左上角第1行。
(2)秘密等级和保密期限:需标识秘密等级,用3号黑体字,顶格标识在版心右上角第1行,两字之间空1字;如需同时标识秘密等级和保密期限,用3号黑体字,顶格标识在版心右上角第1行,秘密等级和保密期限之间用“★”隔开。
(3 )紧急程度:如需标识紧急程度,用3号黑体字,顶格标识在版心右上角第1行,两字之间空1字;如需同时标识秘密等级与紧急程度,秘密等级顶格标识在版心右上角第1行,紧急程度顶格标识在版心右上角第2行。
(4) 发文机关标识:由发文机关全称或规范化简称后面加“文件”组成。
(5) 发文字号:发文字号由发文机关代字、年份和序号组成。
发文机关标识下空2行,用3号仿宋体字,居中排布;年份、序号用阿拉伯数码标识;年份应标全称,用六角括号“〔〕”括入;序号不编虚位(即1不编为001),不加“第”字。
发文字号之下4mm处印一条与版心等宽的红色反线。
主体:即文件的正文部分。
包括:公文标题、主送机关、公文正文、附件、成文时间。
(1)公文标题:红色反线下空2行,用2号小标宋体字,可分一行或多行居中排布;回行时,要做到词意完整,排列对称,间距恰当。