钻井液滤液分析操作方法
- 格式:doc
- 大小:3.82 MB
- 文档页数:10
钻井液氯离子含量测定可以采用硝酸银滴定法。
具体步骤如下: 1. 称取约0.25g的固体样品,放入100ml烧杯中,加入约25ml蒸馏水,搅拌均匀。
2. 将烧杯置于电炉上加热至沸,并保持微沸状态10分钟,以使钻井液中的有机物充分分解。
3. 用快速滤纸过滤,将滤液收集于100ml容量瓶中,用蒸馏水定容至刻度。
4. 用移液管准确移取10ml滤液于250ml锥形瓶中,加入2滴酚酞指示剂,用硝酸银标准溶液滴定至微红色,且30秒内不褪色即可。
5. 根据硝酸银标准溶液的浓度和消耗体积计算氯离子的含量。
需要注意的是,由于钻井液成分复杂,可能含有较多的悬浮物、胶体等物质,因此在实际操作过程中,应避免产生误差。
同时,为了保证测定结果的准确性,应采用标准物质进行校准。
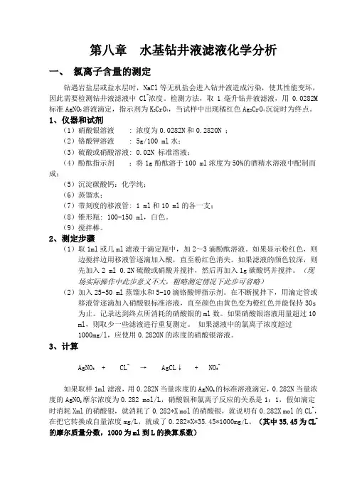
第八章水基钻井液滤液化学分析一、氯离子含量的测定钻遇岩盐层或盐水层时,NaCl等无机盐会进入钻井液造成污染,使其性能变坏,因此需要检测钻井液滤液中Cl-浓度。
检测方法,取1毫升钻井液滤液,用0.0282M 标准AgNO3溶液滴定,指示剂为K2CrO4,当试样中出现橘红色Ag2CrO4沉淀时为终点。
1、仪器和试剂(1)硝酸银溶液 : 浓度为0.0282N和0.2820N ;(2)铬酸钾溶液 : 5g/100 ml水;(3)硫酸或硝酸溶液: 0.02N 标准溶液;(4)酚酞指示剂:将1g酚酞溶于100 ml浓度为50%的酒精水溶液中配制而成;(5)沉淀碳酸钙:化学纯;(6)蒸馏水;(7)带刻度的移液管: 1 ml和10 ml的各一支;(8)锥形瓶: 100-150 ml,白色。
(9)搅拌棒。
2、测定步骤(1)取1ml或几ml滤液于滴定瓶中,加2~3滴酚酞溶液。
如果显示粉红色,则边搅拌边用移液管逐滴加入酸,直至粉红色消失。
如果滤液的颜色较深,则先加入2 ml 0.2N硫酸或硝酸并搅拌,然后再加入1g碳酸钙并搅拌。
(现场实际操作中此步意义不大,粗略测定情况下此步可省略)(2)加入25-50 ml蒸馏水和5-10滴铬酸钾指示剂。
在不断搅拌下,用滴定管或移液管逐滴加入硝酸银标准溶液,直至颜色由黄色变为橙红色并能保持30s为止。
记录达到终点所消耗的硝酸银的ml数。
如果硝酸银溶液用量超过10ml,则取少一些滤液进行重复测定。
如果滤液中的氯离子浓度超过1000mg/l,应使用0.2820N的浓度的硝酸银溶液。
3、计算AgNO3 + CL-→ AgCL↓ + NO3-如果取样1ml滤液,用0.282N当量浓度的AgNO3的标准溶液滴定,0.282N当量浓度的AgNO3摩尔浓度为0.282 mol/L,硝酸银和氯离子反应的关系是1:1,假如滴定时消耗Xml的硝酸银,就消耗了0.282*X mol的硝酸银,就说明有0.282X mol的CL-,在把它转换成自量浓度mg/L,就成了0.282*X*35.45*1000mg/L。
钻井液性能测试步骤一、高温高压滤失量测试方法:1、把温度计插入钻井液压滤器外加热套的温度计插孔中,接通电源,预热至略高于所需温度(5-6℃)。
2、将待测钻井液高速搅拌1min后,倒入压滤器中,使钻井液液面距顶部约13mm,放好滤纸,盖好杯盖,用螺丝固定。
3、将上、下两个阀杆关紧,放进加热套中,把另一支温度计插入压滤器上部温度计的插孔中。
4、连接气源管线,把顶部和底部压力调节至690kPa,打开顶部阀杆,继续加热至所需温度(样品加热时间不要超过1h)。
5、待温度恒定后,将顶部压力调节至4140kPa,打开底部阀杆并记时,收集30min的滤出液。
在试验过程中温度应在所需温度的±3℃之内。
如滤液接收器内的压力超过690kPa,则小心放出一部分滤液以降低压力至690kPa,记录30min收集的滤液体积(单位:ml)。
6、试验结束后,关紧顶部和底部阀杆,关闭气源、电源、取下压滤器,并使之保持直立的状态冷却至室温,放掉压滤器内的压力,小心取出滤纸,用水冲洗滤饼表面上的浮泥,测量并记录滤饼厚度及质量好坏。
洗净并擦干压滤器。
二、坂含的测定:1、把2ml的钻井液加到盛有10ml水的锥形瓶中。
2、加入15mlH2O2溶液和0.5mlH2SO4溶液,缓慢煮沸10min,但不能蒸干,用水稀释至50ml。
3、以每次0.5ml的量把亚甲基蓝溶液加入锥形瓶中,并旋摇30S。
在固体悬浮的状态下,用搅拌棒取一滴液体在滤纸上,当染料在染色固体周围显出蓝色环时,即以达到滴定终点,当蓝色环从斑点向外扩展时,再旋摇2min,再取一滴滴在滤纸上,如果蓝色环仍然是明显的,则以达到终点。
如果色环不出现,则继续滴定,直至摇2min后显出蓝色环为止。
4、计算公式:MBT=1000V1/70VV1—滴定时所用亚甲基蓝溶液体积(ml)。
V—钻井液体积(ml)。
滤液分析一、氯离子的测定:1、用移液管移取2ml钻井液滤液于锥形瓶中,加入蒸馏水10ml和酚酞指示液(5g/l)1滴(用0.1mol/LnaOH或0.1mol/L硝酸溶液调至粉红色刚刚消失),加入铬酸钾溶液(50g/L)1-2滴(约0.5mL),用0.1mol/L硝酸银标准溶液滴定至刚刚有砖红色沉淀出现为终点,记录消耗硝酸银标准溶液的体积。
钻井液分析操作规程一.HTHP失水操作步骤:1.把温度计插入钻井液压滤器外套加热套的温度计插孔中,接通电源,预热至略高于所需温度(高5-6度);2.将待测钻井液高搅一分钟,倒入压滤器中,使钻井液液面距顶部13mm,放好滤纸,盖好杯盖,用螺丝顶紧固定;3.将上下两个阀杆关紧,放进加热套中,把另一温度计放入压滤器上部温度计插孔中;4.连接气源管线,把顶部和底部压力调节至690Kpa(6.18atm),打开顶部阀杆,继续加热至所需温度(样品加热时间不超过一小时);5.待温度恒定后,将顶部压力调至4140Kpa(40.86atm),打开底部阀杆并计时,收集30分钟的滤液。
在实验过程中,温度应在所需温度的正负3度以内,如滤液接收器内的压力超过690Kpa(6.18atm),记录30分钟收集的滤液体积。
6.实验结束后,关紧底部和顶部阀杆,关闭气源、电源,取下压滤器,并使之保持直立状态冷却至室温,放掉压力器内压力,取出滤纸,用水冲洗泥饼表面的浮泥,测量并计录泥饼厚度和滤失量;7.计算公式:7.5分钟收集的滤液体积×2=30分钟的滤失量(ml)二.亚甲基兰含量的测试步骤及坂土含量的计算:1.取2ml钻井液加入三角烧瓶中,加入10ml蒸馏水,15ml 的3%双氧水,0.5ml的5N(2.5mol/L)硫酸溶液,缓慢煮沸10分钟,但不能蒸干,然后用水稀释至50ml.2.以每次0.5ml的量将亚甲基兰溶液(3.74g/L)加入三角烧瓶中,并旋摇30秒,在固体悬浮的状态下,用搅棒取一滴液体在滤纸上,当染料在染色固体周围显出绿----兰色环时,摇荡三角瓶2分钟,再用搅拌棒取一滴在滤纸上,若色环仍不消失,则表明已到滴定终点;若色环消失,则继续上述操作,记录所耗亚甲基兰溶液的毫升数;3.坂土含量的计算(MBT):MBC(ml)=消耗的亚甲基兰溶液体积/钻井液体积MBT(g/L) =14.3*MBC注:MBC----亚甲基兰容量MBT----坂土含量三.滤液分析:1.CL-含量的测定:a、量取1ml或更多的滤液注入锥形瓶中,加入2―3滴酚酞指试剂,如果溶液显粉红色即用移液管逐滴加酸(硫酸或硝酸),直至颜色消失,如果溶液颜色很深,可另加2毫升0.02N硫酸或硝酸搅拌,然后加入1克CaCO3搅匀;b、加入25―50毫升蒸馏水及5-10滴K2CrO4指试剂,用移液管逐滴加入AgNO3标准溶液并连续搅拌,直至溶液颜色从黄色变为橙红色30秒不消失,记下AgNO3标准溶液的毫升数;c、计算:CL-含量=(mg/L)AgNO3溶液的浓渡*AgNO3的体积×35.45×1000/所取滤液的体积2、Ca++含量的测定a、量取1毫升滤液放入三角烧瓶中,加入20ML蒸馏水和1:2的三乙醇胺溶液2ML,再用2mol/LNaOH溶液调节PH值在12-14,加入约30mg的钙指示剂,用0.01mol/L的EDTA标准溶液滴定至紫红色变为纯兰色为终点,记录消耗的EDTA标准溶液的体积;b、计算:Ca++含量(mg/L)=EDTA的浓度*EDTA消耗的体积*40.08*1000/所取滤液的体积3、Mg++含量的测定:a、用移液管量取1ML滤液至三角烧瓶中,加入蒸馏水20ML和1:2的三乙醇胺溶液2ML,摇动,再加入氨缓冲溶液5ML,加入0.5%的铬黑T指示剂6滴,用0.01mol/L的EDTA标准溶液滴定至紫红色变为纯兰色为终点,记录消耗的EDTA标准溶液的体积(V1);b、计算Mg++含量(mg/L)=EDTA的浓度*(EDTA消耗的体积-测定钙离子时消耗的EDTA的体积)×24.30×1000/所取滤液的体积4、SO4--含量的测定:a、用移液管量取1ML滤液至三角烧瓶中,加入蒸馏水20ML和1:2的三乙醇胺溶液2ML,摇动,再加入氨缓冲溶液5ML,加入0.5%的铬黑T指示剂6滴,用0.01mol/L的EDTA标准溶液滴定至紫红色变为纯兰色为终点,记录消耗的EDTA标准溶液的体积(V2);b、用移液管吸取0.02mol/L的臂-镁混合液10ML放入三角瓶中,加入蒸馏水20ML和1:2的三乙醇胺溶液2ML,摇动,再加入氨缓冲溶液5ML,加入0.5%的铬黑T指示剂6滴,用0.01mol/L的EDTA标准溶液滴定至紫红色变为纯兰色为终点,记录消耗的EDTA标准溶液的体积(V3);c、计算:SO4--含量(mg/L)=C×(V3-V2+V1)×96.06×1000/所取滤液的体积注:C——EDTA标准溶液的浓度V1——测定镁离子消耗的EDTA标准溶液的体积V2——测定SO4--(4-a)消耗的EDTA标准溶液的体积V3——测定SO4--(4-b)消耗的EDTA标准溶液的体积5、碳酸根的测定:a、用移液管吸取1ML滤液放入三角烧瓶中,加入蒸馏水20ML,加入0.05%的酚酞指示剂2-3滴,用0.1mol/L的盐酸标准溶液滴定至红色刚刚消失,记录消耗的盐酸标准溶液的体积(V1);b、在上述溶液中再加入0.1%甲基橙指示剂2-3滴,继续用0.1mol/L的盐酸标准溶液滴定至溶液显橙色即为终点,记录消耗的盐酸标准溶液的体积(V2);c、计算:㈠当V1>V2时,碳酸根的含量=C*V2*6.001*10000氢氧根的含量=C*(V1-V2)*1.701*10000㈡当V1<V2时,碳酸根的含量=C*V1*6.001*10000重碳酸根的含量=C*(V2-V1)*1.701*10000㈢当V1=V2时,重碳酸根的含量=C*V1*6.001*10000㈣当V1=0,V2≠0时,重碳酸根的含量=C*V2*6.102*10000㈤当V2=0,V1≠0时,氢氧根的含量=C*V1*1.701*10000注:C——盐酸标准溶液的浓度V1——酚酞变色时消耗盐酸标准溶液的体积V2——从酚酞变色到甲基橙变色消耗盐酸标准溶液的体积6、钠离子含量的测定:钠离子含量=(阴离子总和-阳离子总和)*22.99阴离子总和=氯离子含量/35.45+(2*硫酸根含量)/17.01+重碳酸根含量/61.02阳离子总和=(2*钙离子含量)/40.08+(2*镁离子含量)/24.03+钾离子含量/39.107、总矿化度:总矿化度=氯离子含量+钙离子含量+镁离子含量+钾离子含量+钠离子含量+硫酸根离子含量+碳酸根离子含量+氢氧根离子含量+重碳酸根离子含量/28、滤液酚酞碱度Pf、甲基橙碱度Mf的测定:a、用移液管吸取1ML滤液放入三角烧瓶中,加入蒸馏水20ML,加入0.5%的酚酞指示剂2-3滴,如无颜色显示,则Pf为零,如显粉红色用0.02N的标准酸(盐酸或硫酸)溶液滴定到粉红色刚刚消失,记录消耗的标准酸溶液的体积为Pf;b、在上述溶液中再加入0.1%甲基橙指示剂2-3滴,继续用0.02N的标准酸(盐酸或硫酸)溶液滴定至溶液从黄色变为橙色,记录消耗的标准酸溶液的总体积为Mf(包括分酚酞终点时消耗的体积);9、钻井液碱度PM的测定:a、用注射器量取1ML钻井液放入三角烧瓶中,用25-50ML蒸馏水稀释钻井液,加入4-5滴酚酞指示剂,搅拌后迅速用0.02N(或0.1N)的酸溶液进行滴定,直至粉红色消失为止。
鑽井液操作規程華北石油管理局鑽井工藝研究院目錄钻井液及滤液分析.......................................................................................... 错误!未定义书签。
一.碱度 (1)二.石灰含量: (1)三.氯含量 (1)四、钙镁含量:....................................................................................... 错误!未定义书签。
五、阳离子交换容量............................................................................... 错误!未定义书签。
钻井液流变参数的计算.................................................................................. 错误!未定义书签。
一. 表观粘度: (3)二.塑性粘度: (3)三.动切力: (3)四.静切力: (3)五.流性指数 (3)六.稠度系数 (3)七.卡森模式的τ0 (4) (4)八.卡森模式的η∞现场钻井液计算.............................................................................................. 错误!未定义书签。
一.循环周的计算: (4)二.加重计算 (4)三.稀释计算公式: (4)四.井眼容积计算: (4)五.钻井液中悬浮固体的密度: (5)六.环空返速 (5)七.环空雷诺数 (6)八.环空临界排量: (7)九.井径扩大率: (9)现场钻井液有关数据表.................................................................................. 错误!未定义书签。
钻井液现场测试程序●漏斗粘度Fv1.用手指漏斗堵住流出口,把新取的钻井液倒入洁净、干燥并垂直向上的漏斗中,直到刚好注满筛子底部为止.把刻度杯置于流出口下。
2.移去手指同时计时,记录注满1000ml刻度杯的时间(单位:s)。
3.测量并记录钻井液温度。
●密度ρ1.将密度计底座放置在水平面上。
2.用量杯量取钻井液,测量并记录钻井液温度。
3.在密度计的样品杯中注满钻井液,盖上杯盖,慢慢拧动压紧,为使样品杯中无气泡,必须使过量的钻井液从杯盖的小孔中流出。
4.用手指压住杯盖小孔,用清水冲洗并擦干样品杯外部。
5.把密度计的刀口放在底座的刀垫上,移动游码,直到平衡(水平泡位于中央)。
6.记录读值。
7.倒掉钻井液,将仪器洗净,擦干以备用。
●表观粘度A V、塑性粘度PV、切力YP1.将待测定钻井液倒入样品杯后放置在仪器的样品杯托架上,调节高度使钻井液的液面正好在转筒的测量线处。
尽快测量,并记录钻井液温度。
2.将粘度计的转速调至600rpm,待读值稳定后读取并记录。
3.将转速调至300rpm,待读值稳定后读取并记录。
4.如需要,按相同方法读取并记录200,100,6,3 rpm的读值。
5.在600rpm下搅拌10s,静止10s后在3rpm下读取并记录最大读值,再在600rpm搅拌10S,并静止10min后读值并记录3rpm下的最大读值。
6.计算表观粘度AV=Ф600塑性粘度PV=Ф600-Ф300动切力YP= (Ф300-PV)初切G10”=21Ф3终切G10’=21Ф3●中压失水FL/K1.将已用高速搅拌器搅拌1min后的钻井液倒入压滤器中,使钻井液液面到顶部刻度,在洁净、干燥的压滤器内放一张干燥的滤纸,将垫圈等按顺序装配好,盖好盖并把刻度量筒放在滤失仪流出口下面。
2.迅速加压并记时,所加压力690±35Kpa(100psi)。
压力源可用氮气、二氧化碳气体或压缩空气,禁用氧气.3.当滤出时间到30min时,将滤失仪流出口上的残流液滴收集到量筒中,移去量筒,读取并记录所采集的滤液的体积FL(单位:mL),同时测定并记录钻井液的温度。
石油钻井液滤液分析第一节滤液分析的有关知识一、溶液1、溶质与溶剂凡是几种物质均匀混合的体系都称为溶液。
所谓水溶液,就是以水为溶剂,其它物质为溶质组成的溶液。
如盐水、糖水、海水、水基钻井液等都属于水溶液。
一般来讲,溶质和溶剂没有绝对的划分界限。
一般由水和其它物质组成的溶液,都把水看成溶剂,而把其它物质看成溶质,如糖水溶液、盐水溶液、酒精水溶液,其中水是溶剂,糖、盐、酒精均是溶质。
如果是其它物质(无水情况下)组成的溶液,则把液态物质看作溶剂,而把其它固态或气态物质看成溶质。
如医用碘酒,把酒精看成溶剂,把碘(I2)看成溶质。
如果都是由液态物质组成的溶液(如酒精与苯、各种油料、汽油、柴油等),则把成分比例大者称为溶剂,量少者称为溶质。
2、真溶液与胶体溶液真溶液是指溶剂以分子或离子状态均匀地分散到溶剂之中。
如酒精溶液就是以酒精分子均匀地分散到水中形成的真溶液。
真溶液属于单相分散体系,溶质和溶剂之间不存在界面。
胶体溶液,是分散相(相当于溶质)以颗粒或粒珠、气泡等形式分散于分散介质(相当于溶剂)之中。
分散相与分散介质之间有明显的界面。
胶体溶液为多相不稳定体系。
如粘土颗粒分散到水中形成的钻井液,粘土是分散相,水是分散介质。
粘土颗粒是不连续相,水是连续相,这种胶体溶液称为“悬浮液”。
凡是分散相为固体颗粒者,一般都称为“悬浮液”。
如果是油珠分散在水中,油珠为分散相(不连续相),而水为分散介质(连续相),这种溶液称为“乳状液”。
3、溶解度把在一定温度下100g水中能溶解某物质的质量数(g 数),称为该物质的溶解度。
通常把溶解度在10g以上的物质称为易溶物质,把溶解度在1~10g的物质称为能溶物质,把溶解度在0.1~1g的物质称为微溶物质,把溶解度在0.1g 以下的物质称为难溶物质。
温度对物质的溶解度有显著的影响。
一般情况下,随着温度的升高,固体物质在水中的溶解度都有所增加。
但也有极个别的例外,随温度的升高溶解度反而降低,如熟石灰〔Ca (OH)2〕。
钻井液常规性能测定一、密度得测定1'按安全检查表内容检查仪器,确保仪器安全可靠。
2、将钻井液加热到所需温度。
3、在密度计得杯中注满钻井液,盖上杯盖慢慢拧动压紧。
4、用手指压住杯盖小孔,用清水冲洗并擦干样品杯。
5、把密度计得刀□放在底座得刀垫上,移动游码直到平衡,记录读值。
6、将密度计冼净擦干备用。
二、测定马氏漏斗粘度1'按安全检查表内容检查仪器,确保仪器安全可靠。
2、将漏斗悬挂在墙上,且保证垂直;量杯置于漏斗流出管下面。
3、用手指堵住漏斗流出管下口,将搅拌均匀得泥浆倒入漏斗至筛网底;放开手指,同时启动秒表,待泥浆流满量杯达到它得边缘时,按停秒表。
秒表所示时间即为泥浆粘度,单位为s。
4、使用完毕,将仪器洗净擦干。
三、流变得测定(ZNND6六速旋转粘度计)1 '按安全检查表内容检查仪器,确保仪器安全可靠。
2、使用前检查读数指针就是否对准刻度盘“ 0“位,落下托盘,装配好内、外筒。
3、将搅拌均匀得泥浆倒入样品杯至刻度线、将样品杯置于托盘上,上升托盘使液面至外筒刻度线,拧紧托盘手轮。
4、调整变速手把与转速开矢,迅速从高到低进行测量,待刻度盘稳定后,分别读取各转速下刻度盘得偏转格数。
5、测量完毕,落下托盘,卸下外筒,将内、外筒及样品杯洗净擦干。
四、钻井液失水得测定1'按安全检查表内容检査仪器,确保仪器安全可靠。
2、用手指堵住泥浆杯底部小孔,将搅拌均匀得泥浆倒入杯内至刻度线处,按顺序放入“ 0”型密封圈、滤纸、杯盖与杯盖卡将杯盖卡旋转90°并拧紧旋转手柄。
3、将组装好得泥浆杯组件倒置嵌入气源接头并旋转90°;将量筒置于失水仪下方并对准滤液流出孔。
4、调节气源压力至0、7MPa,打开气源手柄并同时启动秒表,收集滤液于量筒之中。
5、当秒表指示为30min时,将悬于滤液流出孔得液滴收集于量筒之中并移开量筒,此量筒中液体体积即为滤失量。
6、矢闭气源手柄,放出泥浆杯中余气;卸下泥浆杯组件,倒去泥浆并洗净擦干。
钻井液性能测试操作规程(一)钻井液马氏漏斗粘度的测定该仪器适应于测定钻井液的相对粘度(与水比较)。
由于测得数据在很大程度上受胶体和密度的影响,所测数据不能与旋转粘度计等有关仪器所测数据对比。
该仪器由漏斗、筛网及接收器组成,是被测钻井液在一定温度下流出946毫升时所用的时间。
一、主要技术参数1.筛底以下的漏斗容积1500cm32.漏斗锥体直径152mm3.漏斗锥体高度305mm4.管口长度50.8mm5.管口内径 4.7mm6.筛网12目7.接收器946mL二、仪器的校正在温度为(21℃±3℃)时,注入1500mL清水,从漏斗中流出946mL清水的时间为26±0.5s,其误差不得超过0.5s。
三、测定1.测量钻井液的温度,用℃表示。
2.手握漏斗,用手指堵住流出口,将新取的钻井液通过筛网注入洁净、干燥直立的漏斗中,直到钻井液面与筛网底部平齐为止。
3.保持漏斗垂直,移开手指的同时按动秒表,测量钻井液注满946mL所需要时间。
4.以s为单位记录马氏漏斗粘度,并以℃为单位记录钻井液的温度。
四、操作注意事项1.样品温度对测定结果有影响,测定时要记录样品温度。
2.大的分散颗粒和气泡干扰测定,应避免大颗粒进入漏斗,防止气泡产生,必要时加入消泡剂消泡。
3.液面的初始位置必须恰当,否则,由于液柱压力和惯性的影响可能会使测定结果错误。
4.钻井液倒入漏斗后立即开始测定,如拖延时间过长,钻井液可能形成凝胶,使测定结果出现正误差。
5.测定过程中尽可能使漏斗保持垂直。
(二)钻井液密度的测定钻井液密度是指单位体积钻井液的质量。
单位为g/cm3或kg/ m3。
通过用钻井液密度计来测定钻井液的密度。
钻井液密度计通常设计成臂梁一端的钻井液杯和另一端的固定平衡锤及一个可沿刻度臂梁自由移动的游码来平衡。
为使平衡准确,臂梁上装有水准泡(需要时可使用扩大量程的附件)。
一、仪器的校正1.量点的校正经常用淡水来校正仪器。
在21℃,淡水的密度值应是1.00 g/cm3。
3 滤失量测定3.1 概述3.1.1 钻井液的滤失性能和造壁性能的测定与滤液的性能,如油、水或乳状液含量的测定一样,对钻井液的控制和处理是重要的。
3.1.2 这些性能受到钻井液中的固相类型和含量以及它们之间的物理和化学作用的影响,而这些物理和化学作用又受到温度和压力的影响。
因此,在低温低压和高温高压两种条件下进行试验,而各自需要不同的仪器和技术。
3.2 低温低压试验3.2.1 低温低压试验用仪器a)滤失仪:主体是一个内径为76.2mm,高度至少为64.0mm的筒状钻井液杯。
此杯石油耐强碱溶液的材料制成,并被装配成加压介质可方便地从其顶部进入和放掉。
装配时在钻井液杯下部底座上放一张直径为90mm的滤纸。
过滤面积为(4580±60)mm2。
在底座下部安装由一个排出管,用来排放滤液至量筒内。
用密封圈密封后,将整个装置放置在一个支撑架上。
压力可用任何无危险的流体介质来施加,气体或液体均可。
加压器上应装上压力调节器,以便由便携式气瓶、小型气弹或液压装置等来提供压力。
为获得相关性好的结果,必须使用一张直径为90mm的Whatman No.50或S&S No.576或相当的滤纸。
注:使用小型或过滤面积为一半的滤失仪所得结果与使用标准尺寸滤失仪所得结果不会有直接的相关关系。
b)计时器:时间间隔为30 min。
c)量筒:10cm3 或25cm3。
3.2.2 低温低压滤失量测定程序3.2..2.1 要确保钻井液杯各部件,尤其是滤网清洁干燥,也要保证密封垫圈未变形或损坏,将钻井液注入钻井液杯中,使其液面距顶部至少13mm(以减少二氧化碳对滤液的污染),而后放好滤纸并安装好仪器。
3.2.2.2 将干燥的量筒放在排出管下面以接收滤液。
关闭减压阀并调节压力调节器,以便在30秒或更短的时间内使压力达到(690±35KPa)。
在加压的同时开始计时。
3.2.2.3 到30min后,测量滤液的体积。
关闭压力调节器并小心打开减压阀。
钻井液性能测试步骤一、高温高压滤失量测试方法:1、把温度计插入钻井液压滤器外加热套的温度计插孔中,接通电源,预热至略高于所需温度(5-6℃)。
2、将待测钻井液高速搅拌1min后,倒入压滤器中,使钻井液液面距顶部约13mm,放好滤纸,盖好杯盖,用螺丝固定。
3、将上、下两个阀杆关紧,放进加热套中,把另一支温度计插入压滤器上部温度计的插孔中。
4、连接气源管线,把顶部和底部压力调节至690kPa,打开顶部阀杆,继续加热至所需温度(样品加热时间不要超过1h)。
5、待温度恒定后,将顶部压力调节至4140kPa,打开底部阀杆并记时,收集30min的滤出液。
在试验过程中温度应在所需温度的±3℃之内。
如滤液接收器内的压力超过690kPa,则小心放出一部分滤液以降低压力至690kPa,记录30min收集的滤液体积(单位:ml)。
6、试验结束后,关紧顶部和底部阀杆,关闭气源、电源、取下压滤器,并使之保持直立的状态冷却至室温,放掉压滤器内的压力,小心取出滤纸,用水冲洗滤饼表面上的浮泥,测量并记录滤饼厚度及质量好坏。
洗净并擦干压滤器。
二、坂含的测定:1、把2ml的钻井液加到盛有10ml水的锥形瓶中。
2、加入15mlH2O2溶液和0.5mlH2SO4溶液,缓慢煮沸10min,但不能蒸干,用水稀释至50ml。
3、以每次0.5ml的量把亚甲基蓝溶液加入锥形瓶中,并旋摇30S。
在固体悬浮的状态下,用搅拌棒取一滴液体在滤纸上,当染料在染色固体周围显出蓝色环时,即以达到滴定终点,当蓝色环从斑点向外扩展时,再旋摇2min,再取一滴滴在滤纸上,如果蓝色环仍然是明显的,则以达到终点。
如果色环不出现,则继续滴定,直至摇2min后显出蓝色环为止。
4、计算公式:MBT=1000V1/70VV1—滴定时所用亚甲基蓝溶液体积(ml)。
V—钻井液体积(ml)。
滤液分析一、氯离子的测定:1、用移液管移取2ml钻井液滤液于锥形瓶中,加入蒸馏水10ml和酚酞指示液(5g/l)1滴(用0.1mol/LnaOH或0.1mol/L硝酸溶液调至粉红色刚刚消失),加入铬酸钾溶液(50g/L)1-2滴(约0.5mL),用0.1mol/L硝酸银标准溶液滴定至刚刚有砖红色沉淀出现为终点,记录消耗硝酸银标准溶液的体积。
1 钻井液密度1.1 概述本测试程序是测定给定体积流体质量的一种方法。
钻井液密度以 g/cm3或kg/m3为单位来表示。
1.2 仪器a)凡精度可达到±0.01g/cm3或±10kg/m3的任何一种仪器均可使用。
通常用钻井液密度计(见图1和图2)来测定钻井液的密度。
钻井液密度计设计成臂梁一端的钻井液杯由另一端的固定平衡锤及一个可沿刻度臂梁自由移动的游码来平衡。
为使平衡准确,臂梁上装有水准泡(需要时可使用扩大量程的附件)。
b)温度计:量程为0℃~105℃。
1.3 测定程序1.3.1 将仪器底座放置在一个水平平面上。
1.3.2 测量钻井液的温度并记录在钻井液报表上。
1.3.3 将待测钻井液注入到洁净、干燥的钻井液杯中,把杯盖放在注满钻井液的杯上,旋转杯盖至盖紧。
要保证一些钻井液从杯盖小孔溢出以便排出混入钻井液中的空气或天然气(见附录D)。
1.3.4 将杯盖压紧在钻井液杯上,并堵住杯盖上的小孔,冲洗并擦净擦干杯和盖。
1.3.5 将臂梁放在底座的刀垫上,沿刻度移动游码使之平衡。
在水准泡位于中心线下时即已达到平衡。
1.3.6 在靠近钻井液杯一边的游码边缘读取钻井液密度值。
使用扩大量程附件时,应做适当的校正。
1.3.7 记录钻井液密度值,精确到0.01g/cm3或10kg/m3。
1.4 校正程序应经常用淡水来校正仪器。
在21℃,淡水的密度值应是 1.00g/cm3或1000kg/m3。
否则,应按需要调节刻度臂梁未端的平衡螺丝或增减平衡锤小孔内的铅粒数。
1.5 钻井液密度测定补充方法1.5.1 概述含有空气或天然气的钻井液密度可用本节所描述的加压流体密度计更精确地进行测定。
加压流体密度计的操作与常规密度计类似,所不同的是在加压下将钻井液样品注入到固定体积的样品杯中。
在加压下注入样品的目的是要把混入到钻井液中的空气或天然气对钻井液密度测定的影响减少到最低程度。
1.5.2 仪器a)凡精度在±0.01g/cm3或±10kg/m3之内的任何一种仪器均可使用。
• 一手持漏斗 ,并用手指堵住管口,将充分搅拌的钻井液过筛网注入漏斗700 (用量杯两端各量一• 将量杯 500 的一端朝上,置于漏斗管口下,另一手持秒表,准备测量。
• 放开堵住管口的手指,同时开动秒表,记下流满 500 量杯时所有的时间,即为钻井液的粘度。
5⒊ 将刚搅拌过的钻井液(约 350ml)倒入样品杯,立即置于托盘上,上升托盘使液面至外筒刻度线处,固定好托盘,注意样品杯底与外筒底之间的距离不应小于1.3cm。
⒋ 从高速到低速进行测量,待刻度盘平稳后,记下各转速下的刻度盘读数。
⒌ 静切力测量先将流体用 600 r/min搅拌1分钟,然后静止1分钟,用3 r/min测量,读得的刻度盘最大值乘以0.511,即为初切力θ 1 。
再将流体用 600 r/min下搅拌1min,静止10min,用上述方法测量和计算,即得终切力θ 10 。
⒍ 数据处理 :mPasPasn(lmin) Pa(10min) Pa塑性粘度Pas表观粘度Pas流性指数(三) 实验要求⒈ 按下表记录数据读数流体Φ600Φ300Φ200Φ100Φ6Φ3油高分子溶液钻井液⒉ 计算、、、n、K、、,绝对粘度、极限高剪粘度,卡森动切应力。
⒊ 在同一张座标纸上绘制三种流体的实际流变曲线并指出它们各属何种流体。
⒋ 对钻井液按宾汉、幂律、卡森模式进行计算,并分别绘制流变曲线。
对绘制的理论曲线与实际流变曲线相比较,所测钻井液的实际曲线与哪种模式相近。
四、钻井液的滤失量、泥饼厚度及 pH值的测定钻井液滤失量的测定,对钻井液的控制及处理将起到重要作用。
该性能不仅受到钻井液中固相含量以及一些物理及化学方面的影响。
同时也将受到温度及压力变化的影响,因此,通常需要测量室温低压下滤失量及高温高压下的滤失量。
这里我们只介绍测量室温低压下的滤失量,若在生产实际中需要测高温高压下的滤失量。
可参阅有关资料。
( 1)测量仪器六联 (或ZNS)型气压失水仪,如图2.4气源输入部件由盖⑴、气瓶⑵和通气⑶组成(六联失水仪用钢瓶供气)。
钻井液滤液分析操作方法(一)亚甲基蓝容量测定1、在已加有10mL 水的锥形瓶中加入2.0mL 钻井液样品。
所用注射器的容量应大于2.0 mL ,通常为2.5mL 或3.0mL 。
使用较大的注射器则可不必除去进入注射器内的空气。
为保证准确加入2.0mL 样品,采取下列步骤:⑴ 通过搅拌或来回倾倒几次或加入几滴适当的消泡剂并缓慢搅拌清除混入钻井液样品中的空气或天然气。
搅拌钻井液以破坏其凝胶,并迅速将样品吸入注射器内。
保持注射器口浸没在钻井液中,缓慢地把注射器内的钻井液排出。
⑵ 再次将钻井液样品吸入注射器内,直至柱塞的顶端到达注射器上的最后刻度线为止(如3.0mL 注射器上的3.0mL 刻度线)。
2、加入3%过氧化氢溶液15mL 和2.5mol/L 硫酸0.5mL 。
缓慢煮沸10min ,但不要蒸干。
加水稀释至约50mL 。
3、以每次0.5mL 的量将亚甲基蓝溶液逐次加入到锥形瓶中。
每次加入亚甲基蓝溶液后,将锥形瓶摇动30s 。
在保持固相颗粒悬浮的情况下,用搅拌棒取一滴悬浮液滴在滤纸上。
当滤纸上的已被染色的固体颗粒周围出现如图2-62所示的蓝色或绿蓝色环时,即已达到最初的滴定终点。
4、当观察到固体颗粒斑点周围的蓝色环后,继续摇动锥形瓶2min ,并再取一滴悬浮液于滤纸上。
如果蓝色环仍很明显,则已达到滴定终点。
如果不出现蓝色环,则按上述操作方法,继续加入亚甲基蓝溶液,直至2min 后所取悬浮液滴显示蓝色环为止。
5、计算按下式计算并记录钻井液的亚甲基蓝容量(MBT ):dfmbV V MBT式中:MBT ──亚甲基蓝容量;V mb ──滴定消耗亚甲基蓝溶液的体积,mL ; V df ──钻井液样品的体积,mL ;另外,亚甲基蓝容量还可以g/L 或 kg/m 3膨润土当量表示(BE ,膨润土的阳离子交换容量为 70mol/100g ),按下式计算:BE =14.25×MBT式中:BE ──膨润土当量,g/L 或kg/m 3。
图2-62亚甲基蓝滴定终点的点滴试验(二)pH值的测定(pH计法)1、安装好电极杆及电极夹,并按需要的位置紧固,然后装上电极。
支好仪器背部的支架。
在开电源开关前,把“范围”开关置于中间的位置。
短路插插入电极插座。
2、电极的检查⑴将“选择”开关置于“+mV”或“-mV”。
短路插插入电极插座。
⑵“范围”开关置于中间位置,开仪器电源开关,此时电源指示灯应亮,表针位置在未开机时的位置。
⑶将“范围”开关置“7~0”档,指示电表的示值应为0mV(±10mV)位置。
⑷将“选择”置“pH”档,调节“定位”,电表示值应能调至大于8pH。
当仪器经过以上方法检验,都能符合要求后,则可认为仪器的工作基本正常。
3、仪器的pH标定⑴干放的复合电极在使用前必须浸泡8小时以上(在蒸馏水中浸泡)。
用前使复合电极的参比电极加液小孔露出,甩去玻璃电极下端气泡,将仪器的电极插座上短路插座拔去插入复合电极。
⑵仪器在使用之前,即测未知溶液的pH值之前,先要标定,但并不是每次使用前都要标定,一般说,每天标定一次已能达到要求。
仪器的标定可按如下步骤进行:a. 取一份待测样品,并使其温度达到(24±3)℃。
b. 使缓冲溶液的温度也达到与待测样品相同的温度。
c. 用蒸馏水清洗电极,电极用滤纸擦干后,即可把电极放入一已知pH值的缓冲溶液中,调节“温度”调节器,使所指定的温度同溶液的温度。
d. 置“选择”开关于所测pH标准缓冲范围这一档(如对pH=4,或pH=6.86的溶液则置“0~7”档)。
e. 调节“定位”旋钮,使电表指示该缓冲溶液的准确pH值。
⑶标定所选用的pH标准缓冲溶液同被测样品的pH值最好能尽量接近,这样能减小测量误差。
⑷经上述步骤标定的仪器,“定位”旋钮不应再有任何变动。
在一般情况下,24小时之内,无论电源是连续的开或是间隔的开,仪器不需要再标定,但遇下列情况之一,则仪器要事先标定。
a. 溶液温度与标定时的标准缓冲溶液温度有较大变化时;b. 干燥过较久的电极;c. 换过了新的电极;d. “定位”旋钮有变动,或可能有变动时;e. 测量过pH值较大(pH值大于12)或较小(pH值小于2)的溶液;f. 测量过含有氟化物且pH值小于7的溶液之后,或较浓的有机溶液剂之后。
4、pH值的测定已经过pH标定的仪器,即可用来测样品的pH值,其步骤如下:⑴把电极插入待测样品之内,稍稍摇动烧杯或量筒,使之缩短电极响应时间。
⑵调节温度电位器使指溶液的温度。
⑶置选择开关于“pH”。
⑷置“范围”开关于被测溶液的可能pH值范围。
等60s~90s以便读值恒定。
⑸记录样品的pH值,精确到0.1pH单位,并记录样品的温度。
注:为准确测定pH值,待测钻井液样品、缓冲溶液及参比电极必须都在相同温度之下。
容器标签上所标出的缓冲溶液pH值只有在24℃时才是正确的。
如果要在其他温度下进行标定,必须使用相应温度下的缓冲溶液的实际pH值。
不同温度下缓冲溶液的pH值数据表可从供应商处得到,在标定过程中应该使用它。
⑹小心清洗电极以备下次使用。
将其存放在pH为4的缓冲溶液瓶中。
决不能使电极顶端变干。
⑺关掉仪器并盖好以保护仪器。
要避免将仪器存放在极端温度下(低于0℃或高于49℃)。
5、电极维护程序⑴必须定期清洗电极,特别是玻璃电极或参比电极的多孔玻璃的表面上粘附油或粘土颗粒时,更是如此。
要用软毛刷和温和的清洁剂清洗电极。
⑵当电极发生严重堵塞,其灵敏度降低,读值发生漂移,而使用“定位”旋钮不能进行调节时,需要更换电极。
(三)pH值的测定(用pH试纸)1、取一条pH试纸放入待测滤液中,使滤液充分浸透并使之变色(不能超过30s)。
2、将变色后的试纸与色标进行对比,读取并记录pH值。
(四)滤液碱度P f、M f的测定1、取适量滤液于锥形瓶中。
加入2滴或更多的酚酞指示剂溶液。
如果指示剂变成粉红色,则用滴定管逐滴加入0.01mol/L硫酸溶液并不断摇动,直至粉红色恰好消失为止(如果样品颜色较深而干扰指示剂颜色变化,则可用pH计测定,pH值降至8.3即为滴定终点)。
2、以每单位体积(mL)滤液所消耗的0.01mol/L硫酸溶液的体积数(mL),记录滤液的酚酞碱度P f。
3、测完P f之后的样品中加入2滴~3滴甲基橙指示剂溶液。
用滴定管逐滴加入0.01 mol/L硫酸溶液并不断摇动,直至指示剂颜色从黄色变为粉红色为止(如果样品颜色较深而干扰指示剂颜色变化,也可以用pH计测定pH值降至4.3即达到滴定终点)。
4、以每单位体积(mL)滤液到达甲基橙终点所消耗的0.01mol/L硫酸溶液的总体积数(mL)(包括到达P f终点所消耗的量),记录滤液的甲基橙碱度M f。
(五)钻井液碱度P m测定程序1、用注射器取1mL钻井液于锥形瓶中。
用25mL~50mL蒸馏水稀释。
加入4滴~5滴酚酞指示剂,边摇动边用0.01mol/L硫酸溶液迅速滴定至粉红色消失(如果滴定终点的颜色变化看不清楚,则可用pH计测定pH降至8.3时即达到滴定终点)。
如果怀疑有水泥污染,则必须尽可能快地滴定,并以粉红色第一次消失为滴定终点。
2、以每单位体积(mL)钻井液所消耗的0.01mol/L硫酸溶液的体积数(mL),记录钻井液的酚酞碱度P m。
3、P f、M f的计算氢氧根、碳酸根和碳酸氢根离子的质量浓度可按表2-2估算。
表2-2OH-、CO32-和HCO3-的质量浓度(六)氯离子含量1、取1.0mL或数毫升的滤液于锥形瓶中,加入25mL~50mL蒸馏水(若滤液颜色较深,可稀释至100mL~150mL)。
加入2~3滴酚酞指示剂。
如果指示剂变为粉红色,则边摇动边用滴管逐滴加入硝酸,直至粉红色消失。
2、加入5滴~10滴铬酸钾指示剂。
在不断摇动下,用滴定管逐滴加入硝酸银溶液,直至颜色由黄色变为橙红色并能保持30s 为止。
记录到达终点所消耗的硝酸银溶液的毫升数。
如果硝酸银溶液用量超过10mL ,则取较少一些的滤液样品重复上述测定。
注:如果滤液中的氯离子质量浓度超过10000mg/L ,可使用每毫升相当于0.01g 氯离子的硝酸银溶液。
此时,把下式中的系数1000改为10000。
3、计算以mg/L 为单位记录滤液中的氯离子质量浓度时,可按下式计算:fsn V V1000)c(Cl -⨯=c (NaCl)=1.65×c(Clˉ)式中:c(Cl -) ──滤液中的Cl -质量浓度,mg/L ;V sn ──滴定中所消耗的硝酸银溶液体积,mL ; V f ──样品体积,mL ;c(NaCl) ──滤液中的NaCl 质量浓度,mg/L 。
(七)以钙离子计算的总硬度注:测试滤液的总硬度时,应该测定蒸馏水中的硬度,在不加滤液的情况下,取50mL 蒸馏水,而后按下述3~5的步骤进行测定。
如果用滤液进行测定,按以下的步骤进行测定,计算时则从滤液的测定结果中减去蒸馏水硬度后即为滤液的硬度。
1、取1.0mL 或更多滤液于锥形瓶中。
2、用蒸馏水冲洗锥形瓶内壁并将滤液稀释至50mL 。
(若滤液颜色较深,可稀释到100mL ~150mL )。
3、加入1mL ~2mL 的掩蔽剂(体积比为1∶2的三乙醇胺、水的混合液),再加5mL 的铵-氯化铵缓冲溶液。
4、加入铬黑T 指示剂溶液2滴~6滴并摇匀。
如果钙和/或镁离子存在,将会出现酒红色。
5、边摇动锥形瓶边用EDTA 标准溶液滴定至终点。
铬黑T 指示剂将由红色变成蓝色。
继续加入EDTA 溶液时不再有由红到蓝的颜色变化,即为最恰当的终点。
记录消耗的EDTA 的体积。
6、计算按下式计算以Ca 2+计的总硬度:SEDTAt V V H ⨯=400 式中:H t ──以Ca 2+计的总硬度,mg/L ;V EDTA ──滴定中所消耗的EDTA 体积,mL ;V S ──样品体积,mL 。
(八)钙离子含量注:测试滤液的钙离子含量时,应该测定蒸馏水中的钙离子含量,在不加滤液的情况下,取50mL 蒸馏水,而后按下述3~5的步骤进行测定。
如果用滤液进行测定,按以下的步骤进行测定,计算时则从滤液的测定结果中减去蒸馏水中的钙离子即为滤液的钙离子含量。
1、用移液管取1.0mL 或更多滤液于锥形瓶中。
2、用蒸馏水冲洗锥形瓶内壁并将滤液稀释至约50mL 。
(若滤液颜色较深,可稀释到100mL ~150mL )。
3、加入1mL ~2mL 的掩蔽剂(体积比为1∶2的三乙醇胺、蒸馏水的混合液),再加入10mL ~15mL 或足量的NaOH 缓冲溶液,使pH 值达到12~13。
4、加入适量的钙指示剂(0.1g ~0.2g ),如果钙离子存在,则会出现粉红色至酒红色的颜色。
指示剂加得太多,终点将会不明显。
注:如果将几滴甲基橙指示剂与钙指示剂一起加入,则可改善终点的观察。