初中物理密度试题
- 格式:doc
- 大小:58.50 KB
- 文档页数:11
初中物理密度计算题练习(含答案)1、有一只玻璃瓶,它的质量为0.1kg,当瓶内装满水时,瓶和水的总质量为0.4kg.在此空玻璃瓶中装入一些合金滚珠,瓶和金属颗粒的总质量为0.8kg,此时再往瓶中灌入水到瓶口止,瓶、金属颗粒和水的总质量为1kg,求:(1)玻璃瓶的容积;(2)金属颗粒的总质量;(3)金属颗粒的密度。
解:(1)空瓶装满水:m水=0.4kg-0.1kg=0.3kg=300g,空瓶容积:V=V水=m水/ρ水=300g/1g/cm3=300cm3,答:玻璃瓶的容积为300cm3;(2)金属粒的质量:m金=m总-m瓶=0.8kg-0.1kg=0.7kg=700g,答:合金滚珠的总质量为700g;(3)瓶中装了金属粒后再装满水,水的体积:V水′=m水'/ρ水=(1000g −800g)/g/cm3=200cm3,金属粒的体积:V金=V-V水=300cm3-200cm3=100cm3,金属粒的密度:ρ=m金V金m金=700g/100cm3=7g/cm3答:合金滚珠的密度为3.5g/cm3。
2、王慧同学利用所学知识,测量一件用合金制成的实心构件中铝所占比例。
她首先用天平测出构件质量为374g,用量杯测出构件的体积是100cm3.已知合金由铝与钢两种材料合成,且铝的密度为2.7×103kg/m3,钢的密度为7.9×103kg/m3.如果构件的体积等于原来两种金属体积之和。
求:(1)这种合金的平均密度;(2)这种合金中铝的质量。
解:(1)这种合金的平均密度:ρ=mv=3.74g/cm3=3.74×103kg/m3;答:这种合金的平均密度为3.74×103kg/m3;(2)设铝的质量为m铝,钢的质量为m钢,则m铝+m钢=374g﹣﹣﹣﹣﹣﹣﹣﹣①由ρ=mv可得V=mρ,且构件的体积等于原来两种金属体积之和,则m铝ρ铝+m钢ρ钢=100cm3,,即m铝2.7g/cm3+m钢7.9g/cm3=100cm3---------②联立①②式,解得m铝=216g.故答案为:这种合金中铝的质量为216g.3、如图所示,一个容积V0=500cm3、质量m=0.5kg的瓶子里装有水,乌鸦为了喝到瓶子里的水,就衔了很多的小石块填到瓶子里,让水面上升到瓶口。
初中物理密度试题及答案### 初中物理密度试题及答案#### 一、选择题1. 密度是物质的一种特性,其定义是单位体积的某种物质的质量。
下列关于密度的说法中,正确的是()A. 密度与物体的质量成正比B. 密度与物体的体积成反比C. 密度与物体的质量和体积无关D. 密度与物体的体积成正比答案:C2. 体积相同的不同物质,其密度大小与质量的关系是()A. 质量大的密度小B. 质量大的密度大C. 质量与密度无关D. 质量与密度成正比答案:B#### 二、填空题1. 一个物体的质量为2kg,体积为0.5立方米,其密度为 _______ kg/m³。
答案:40002. 已知水的密度为1000 kg/m³,若将体积为0.001立方米的水倒入一个体积为0.002立方米的容器中,容器中水的密度为 _______kg/m³。
答案:1000#### 三、计算题1. 一个铁球的质量为156克,体积为20立方厘米,求该铁球的密度。
解答:首先,我们需要将质量转换为千克,即156克 = 0.156千克。
然后,将体积转换为立方米,即20立方厘米= 2×10⁻⁵立方米。
根据密度公式ρ=m/V,我们可以计算出铁球的密度:ρ = 0.156 kg / (2×10⁻⁵ m³) = 7.8×10³ kg/m³。
答案:7.8×10³ kg/m³2. 一个木箱的质量为10千克,体积为0.05立方米,求该木箱的密度。
解答:根据密度公式ρ=m/V,我们可以计算出木箱的密度:ρ = 10 kg / 0.05 m³ = 200 kg/m³。
答案:200 kg/m³#### 四、实验题1. 实验目的:测量某种液体的密度。
实验器材:天平、量筒、待测液体。
实验步骤:(1) 用天平测量空量筒的质量m₁。
(2) 将待测液体倒入量筒中,记录液体的体积V。
一、质量相等问题:1.质量为9千克的冰块,密度为0.9×103 kg/m3.(ρ冰=0.9×103kg/m 3) (1) 求冰块的体积.(2)若有3dm 3的冰熔化成水,求水的质量 解:(1)由ρ= mV得铜的体积为:V 冰=mρ冰=0.01m 3;(2)由ρ= mV可得,3dm 3的冰的质量m 冰′=ρ冰V 空=0.9×103kg/m 3×3×10-3m 3=2.7kg , 冰熔化成水,状态变化、质量不变,因此冰熔化成的水的质量:m 水=m 冰′=2.7kg .答:(1)冰块的体积为0.01m3.(2)若冰块吸热后,有3分米3的冰熔化成水,水的质量是2.7kg .2.郑小胖家的一只瓶子,买0.5kg 酒刚好装满。
小胖用这只瓶子去买0.5kg 酱油,结果没有装满,小胖以为营业员弄错了。
现在请你思考一下,到底是谁弄错了?(通过计算说明)(已知:ρ酒=0.8×103kg/m 3,ρ酱油=1.13×103kg/m 3) 解:由ρ= m V得 得:0.5kg 酒的体积V 酒=m 酒ρ酒=0.625×10-3m 3;0.5kg 酱油的体积V 酱油=m 酱油ρ酱油=0.442×10-3m 3;V 酒>V 酱油由计算可知0.5kg 酱油的体积比0.5kg 酒的体积小,所以瓶子装不满,因此是小胖弄错了.二、体积相等问题:3.一个空瓶质量为50克,装满水时质量共250克,装满另一种液体称得总质量为200克,求瓶子的容积,这种液体的密度?解:(1)装满水后水的质量m 水=m 1-m 瓶=250g-50g =200g ,水的体积v 水=m 水ρ水=200cm 3(2)液体的质量m 液2瓶=200g-50g =150g 液体的体积V 液=V 水=200cm 3液体的密度ρ液=m 液V 液=0.75g/cm 3. .4.有一个瓶子装满油时,总质量是1.2kg ,装满水时总质量是1.44kg ,水的质量是1.2kg ,求油的密度. 解:m 瓶=m 1-m 水=1.44kg-1.2kg =0.24kg ;m 油=m 2-m 瓶=1.2kg-0.24kg =0.96kg ; 由ρ= m V得 瓶子的容积:v 瓶=v 水=m 水ρ水=1.2kg 1.0×103kg/m3=1.2×10-3m 3;v 瓶=v 瓶=1.2×10-3m 3; ρ油=m 油V 油=0.96kg 1.2×10-3m3=0.8×103kg/m 3.5.如图所示,一只容积为3×10-4m3的瓶内盛有0.2kg 的水,一只口渴的乌鸦每次将一块质量为0.01kg 的小石子投入瓶中,当乌鸦投了25块相同的小石子后,水面升到瓶口,求:(1)瓶内石头的总体积.(2)石块的密度. 解:(1)由ρ= m V 得0.2kg 水的体积:V 水=m 水ρ水=0.2kg 1.0×103kg/m 3=2×10-4m 3;石子总体积:V 石=V 瓶-V 水=3×10-4m 3-2×10-4m 3=1×10-4m 3; (2)石块密度:ρ石=m 石V 石=0.01kg ×251×10-4m3=2.5×103kg/m 3;答:(1)瓶内石块的总体积为1×10-4m3;(2)石块的密度为2.5×103kg/m 3.6.某钢瓶内所装氧气得密度为8 kg/m3,一次电焊用去其中的1/4,则剩余氧气的密度为多少? 解:整个过程中氧气的体积不变,设氧气瓶的体积为V . 则原来氧气的质量为:m =ρV .用去其中的14 后,还剩m ′=(1-14)m =34ρV则瓶内剩余氧气的密度为:ρ′=m ′V = 34ρV V = 34ρ = 34×8kg/m 3=6kg/m 3.7.小瓶内盛满水后称得质量为210g ,若在瓶内先放一个45g 的金属块后,再装满水,称得的质量为251g ,求金属块的密度.解:m 总1=m 瓶+m 水=210g ,m 金=45g ,m 总2=m 瓶+m 剩水+m 金=251g , ∴排开水的质量为:m 排水=m 总1+m 金-m 总2=210g+45g-251g =4g , 排开水的体积为:V 排水=m 排水ρ水=4 g1g/cm3=4cm3, 金属块的密度体积V 金=V 排水=4cm 3,金属块的密度ρ金=m 金V 金=45g 4cm3=11.25g/cm 3.答:金属块的密度为:11.25g/cm3.8.小明郊游时捡到一块外形不规则的石头.为了测定它的密度,小明称出石头和一个盛满水的容器的质量 分别为0.56kg 、2kg ,然后将石头轻轻放入容器中,又测出了容器的总质量为2.36kg .(石头吸水不计,g 取10N/kg )求: (1)石头的体积;(2)石头的密度;(3)若石头吸水,所测石头的密度是偏大还是偏小,为什么? 解:(1)排出水的质量为:m 排=m 总1+m 石-m 总2=0.56kg+2kg ﹣2.36kg =0.2kg ;石块完全浸没V 石=V 排=m 排ρ水=0.2 kg 1×103kg/m3=2×10﹣4m 3; (2)石头的密度:ρ石=m 石V 石=0.56kg 2×10-4m3=2.8×103kg/m 3; (3)由于石块吸水,导致排出水的体积小于石头的体积;根据ρ=mV可知,石头的密度偏大.9.一个石蜡雕塑的质量为4.5kg ,现浇铸一个完全相同的铜雕塑,至少需要多少千克铜?(ρ铜=8.9×103kg/m3,ρ蜡=0.9×103kg/m 3)解:由ρ= m V 可得,铜雕像中铜的体积:V =V 蜡=m 蜡ρ蜡= 4.5kg 0.9×103kg/cm3==5×10-3m 3,浇铸一个完全相同的铜雕塑时所需铜的质量:m铜=ρ铜V铜=8.9×103kg/m3×5×10-3m3=44.5kg.答:浇铸一个完全相同的铜雕塑,至少需要44.5kg的铜.三、密度相等问题:1011.地质队员测得一块巨石的体积为20m3,现从巨石上取得20cm3的样品,测得样品的质量为52g,求这块巨石的质量.(请用密度公式进行计算)解:由ρ=mV得样品密度ρ=mV= 2.6g/cm3=2.6×103kg/m3样品与巨石是同种物质,所以二者密度相同,所以巨石质量m石=ρV石=2.6×103kg/m3×20m3=5.2×104kg,四、鉴别问题12.有一件标称纯金的工艺品,其质量100g,体积为6cm3,请你用两种方法判断它是否由纯金(不含有其他常见金属)制成的?(ρ金=19.3×103kg/m3)方法一:从密度来判断ρ品=m品V品=16.7g/cm3=16.7×103kg/m3<19.3×103kg/m3.ρ品<ρ金方法二:从体积来判断设工艺品是用纯金制成的,则其体积为:V金=m品ρ金=100 g19.3g/cm3=5.2cm3<6cm3,V品>V金∴该工艺品不是用纯金制成的.方法三:从质量来判断设工艺品是用纯金制成的,则其质量应为:m金=ρ金V品=19.3g/cm3×6cm3=115.8g >100g,m品<m金,∴该工艺品不是用纯金制成的.五、判断物体是空心还是实心问题:13.有一体积为30cm3的空心铜球,它的质量为178g,铜的密度为8.9g/cm3,判断它是空心还是实心?若是空心的,计算空心部分的体积?若在空心部分装满水,求该球的总质量.解:(1)由ρ=mV得铜的体积为:V铜=mρ铜=20cm3<30cm3,∵V球>V铜,∴此球为空心;空心部分的体积:V空=V球-V铜=30cm3(2)由ρ=mV得注入水的质量:m水=ρ水V空=1g/cm3×10cm3=10g,球的总质量m球=m铜+m水=178g+10g=188g;答:(1)空心部分体积为10cm3;(2)在其空心部分注满水后,这个球的总质量188g.V14.一铁球的质量为158g,体积为30cm3,通过计算判断它是空心还是实心?若是空心的,计算空心部分的体积.若空心部分注满某种液体后,球的质量为166g.则注入液体的密度是多少kg/m3?(ρ铁=7.9×103kg/m3)解:由ρ=mV可知,实心铁球的体积:V铁=mρ铁=20cm3<30cm3,因为V铁<V球,所以此球为空心;铁球空心部分的体积为V空=V球-V铁=30cm3-20cm3=10cm3.注入液体的质量:m液=m球’-m球=166g-158g=8g,注入液体的密度:ρ液=m液V空=0.8g/cm3=0.8×103kg/m3;10cm3;注入液体的密度是0.8×103kg/m3.15.一个质量为232g 的铜铝合金球,其中含铝54g ,铜的密度为ρ铜=8.9g/cm 3,铝的密度ρ铝=2.7g/cm 3,求合金球的密度.分析:已知合金球和铝的质量,可求铜的质量,根据密度公式可求铜和铝的体积,再求出总体积,总质量除以总体积就是合金球的密度.解:铜的质量m 铜=m 球-m 铝=232g-54g =178g , 铜的体积为V 铜=m ρ铜=20cm 3铝的体积为V 铝=m 铝ρ铝=20cm 3, 球铝+V 铜=20cm 3+20cm 3=40cm 3, 合金球的密度ρ=m 球V 球=5.8g/cm 3. 答:合金球的密度为.16.密度为0.8g/cm 3的甲液体40cm 3和密度为1.2g/cm 3的乙液体20cm 3混合,混合后的体积变为原来的90%,求混合液的密度.解:由ρ=m V得两种液体的质量: m 甲=ρ甲V 甲=0.8g/cm 3×40cm 3=32g ; m 乙=ρ乙V 乙=1.2g/cm 3×20cm 3=24g ; 则混合液质量m 液=m 甲+m乙=32g+24g =56g ;混合液的体积V 液=(V 甲+V 乙)×90%=(40cm 3+20cm 3)×90%=54cm 3; 混合液密度ρ=m 液V 液 1.04g/cm 3. 答:混合液的密度为3.17.两种金属的密度分别为ρ1ρ2,取质量相同的这两种金属做成合金,试证明该合金的密度为2ρ1.ρ2ρ1+ρ2(假设混合过程中体积不变).证明:设两种金属的质量都为m ,体积分别为V 1 V 2则 合金的质量为:m 合=2m , 合金的体积为:V 合=V 1+V 2=m ρ1+mρ2合金的密度为:ρ合 =m 合V 合 = 2m m ρ1+m ρ2= 2ρ1.ρ2ρ1+ρ218.用盐水选种需用密度是 1.1×103kg/m3的盐水,现要配制500cm3的盐水,称得它的质量为600g,这样的盐水是否符合要求:如果不符合要求,需加盐还是加水?应该加多少?解:配制的盐水的密度:ρ=mV= 1.2g/cm3=1.2×103kg/m3>1.1×103kg/m3,∵ρ>ρ0设应加水的质量为△m,则加水后m总=m+△m,而△m=ρ水△V,△V=△m ρ水,∴V总=V+△V=V+△m ρ水,由ρ0=m总V总得:1.1×103kg/m3=m+△mV+△mρ水=0.6kg+△m500×10−6m3+△m1.0×103kg/m3解得:△m=0.5kg=500g.答:这样的盐水不符合要求,应该加500g的水.19.一瓶内装50cm3的盐水,盐水的密度为1.2×103 kg/m3,要将盐水稀释为密度为1.1×103 kg/m3,需加水多少克?解:由ρ=mV得原来盐水的质量:m=ρV=1.2g/cm3×50cm3=60g;设需要加的水的体积为V水,由ρ=mV得加水的质量:m水=ρ水V水,稀释后的盐水质量m′=m+m水=60g+ρ水V水=60g+1g/cm3×V水稀释后的盐水体积V′=V+V水=50cm3+V水=50cm3+V水盐水密度:ρ′=m′V′=60g+1g/cm3×V水50cm3+V水=1.1g/cm3,解得:V水=50cm3,需要加入水的质量:m=ρV水=1g/cm3×50cm3=50g.答:应向原盐水中加入50g的水.八、溢出问题20.某烧杯装满水总质量为700g,放入一块合金后,溢出一些水,这时总质量为1040g,取出合金后杯和水总质量为500g,求合金的密度。
初中物理密度计算题专题汇总1、一块物质的体积为10cm3,质量为27g,求该物质的密度。
2、一块物质的质量为50g,体积为20cm3,求该物质的密度。
3、一块物质的密度为2.5g/cm3,体积为8cm3,求该物质的质量。
4、一块物质的密度为1.2g/cm3,质量为36g,求该物质的体积。
5、一块物质的密度为0.8g/cm3,体积为50cm3,求该物质的质量。
类型三:混合密度1、将100g的盐和200g的水混合,求混合液体的密度。
2、将50g的酒精和100g的水混合,求混合液体的密度。
3、将30g的糖和50g的水混合,求混合液体的密度。
4、将80g的铁和20g的铜混合,求混合物质的密度。
类型五:根据变化量求密度1、一块物质的质量为50g,体积为20cm3,将其压缩成10cm3,求压缩后该物质的密度。
2、一块物质的体积为10cm3,质量为27g,将其拉伸成20cm3,求拉伸后该物质的密度。
类型六:液化气问题1、一罐液化气的质量为15kg,体积为20L,求该液化气的密度。
2、一罐液化气的密度为0.6g/cm3,体积为30L,求该液化气的质量。
1、在能装1kg水的中,如果能装0.9kg某种液体,则这种液体的密度为900kg/m3.2、最多能装500克水的瓶子,最多能装400克某种液体,则这种液体的密度为800g/cm3.3、一个石蜡雕塑的质量为4.5千克,现浇铸一个完全相同的铜雕塑,至少需要多少千克铜?需要至少50.56千克铜。
4、铸铁翻砂工厂有的采用木模翻砂,当木模做好后要称一称它的质量,这是为了测算木模的体积,估算铸铁的质量,掌握投料数量。
现有一木模质量为3.0kg,求此铸件的质量为多少?此铸件的质量为21.6kg。
5、一个瓶子能盛1kg水,用这个瓶子能盛多少kg酒精?酒精的密度为0.8kg/L,所以这个瓶子能盛0.8kg酒精。
6、有一空瓶子质量是50g,装满水后称得总质量为250g,装满另一种液体称得总质量为200g,求这种液体的密度。
密度计算题专题练习
1、一只容积为3×10的瓶内盛有0.2kg水,一只口渴的乌鸦每次将一块质量为0.01kg的小石子投入瓶
中,当乌鸦投了25块相同的小石子后,水面恰好升到瓶口,求:
(1)瓶内石块的体积。
(2)石块的密度。
解:(1)
,
(2)
2、“五·一”黄金周,征征和妈妈到无锡旅游,买了一只宜兴茶壶,如图所示.她听说宜兴茶壶是用宜兴特有的泥土材料制成的,很想知道这种材料的密度.于是她用天平测出壶盖的质量为44.4g,再把壶盖放入装满水的溢水杯中,并测得溢出水的质量是14.8g.
(1)请你帮征征算出这种材料的密度是多少?
(2)若测得整个空茶壶的质量为159g,则该茶壶所用材料的体积为多大?
解:⑴V盖=V水=m水/ρ水=14.8g/(1.0g/cm3)=14.8cm3
ρ泥=m盖/V盖=44.4g/14.8cm3=3.0g/cm3(或3.0×103kg/m3)
⑵V壶=m壶/ρ泥=159g/(3.0g/cm3)=53cm3(或5.3×10-5m3)。
1.一块质量为100g的冰块融化成水,体积多大?2.一个瓶子能盛1Kg水,用这个瓶子能盛多少Kg酒精?(酒精密度0.8g/cm3)3.有一块质量为9kg的冰块,密度为0.9×103kg/m3。
(1)求冰块的体积。
(2)若冰块吸热后,有3dm3的冰熔化成水,水的质量为多少Kg?4.有一质量为5.4kg的铝球,体积是3000cm3,试求这个铝球是实心还是空心?如果是空心,则空心部分体积多大?如果给空心部分灌满水,则球的总质量是多大?5.用一个瓶子盛某种液体,测出装入液体的体积V与液体和瓶子的总质量m,画出m﹣V 的关系图象如图所示.求:(1)空瓶子的质量是多少?(2)该液体的密度是多少?(3)如果在这个瓶子里装60cm3的这种液体,液体与瓶子的总质量为多少?6.细心的小明发现寒冷的冬天放在室外的盛水缸常常被冻裂,如图所示,是什么原因呢?请你先帮他做个计算:一满缸水的质量为90kg.(ρ水=1.0×103kg/m3;ρ冰=0.9×103kg/m3)(1)这缸水的体积是多少?(2)当夜晚全部结为冰时,冰的体积是多少?(3)现在请你帮他解释这种现象出现的原因.7.空心砖在建筑施工中广泛使用.如图,质量为3.6kg的某型号空心砖,空心部分占总体积的40%.求:(1)砖材料的密度.(2)生产一块空心砖将比同规格实心砖节约多少材料?(3)使用空心砖的好处有哪些?(说出两条即可)1.一块体积为100立方厘米的冰融化成水后,质量多大?1.100cm32. 0.8Kg3.(1)0.01m3(2)2.7kg4.6400g5.(1)40g;(2)1.2g/cm3;(3)112g.6.(1)0.09m3(2)0.1m3(3)水结成冰后体积变大,把水缸胀裂.7.(1)2×103kg/m3(2)2.4kg (3)利用空心砖在建筑上的好处:节约材料;保温隔音等.。
初中八年级物理《密度》专项习题(含答案)【基础训练】 一、选择题1.通常人们所说的:“铁比棉花重”,其实质是:( ) A .铁的密度比棉花大 B .铁的质量比棉花大C .棉花比铁轻一些D .铁的质量和棉花的质量实际上是一样的 2.对于密度公式ρ=Vm,下列说法正确的是:( ) A .当质量不变的时候,密度与体积成正比 B .当体积不变的时候,密度与质量成正比 C .物质密度一定,质量与体积成正比 D .密度与体积成正比,密度与质量成正比3.电影中常有这样的镜头:高墙倒塌压在众人(演员)身上,造成人员受伤。
但在实际拍摄中,倒塌的高墙并不会伤害演员,砌成这种高墙的物块最有可能是:( )A .泥土砖块B .金属块C .泡沫塑料块D .水泥砖块4.如图6-2-1所示,三只珠烧杯中,装有质量相等的水、煤油和硫酸,已知ρ酸>ρ水>ρ油,则:( ) A .甲杯中装的是水 B .乙杯中装的是煤油 C .丙杯中装的是硫酸 D .丙杯中装的是煤油5.如图6-2-2所示,是甲.乙两种物质质量与体积的关系图象,则:( ) A .乙的密度大 B .甲的密度大 C .一样大 D .无法确定6.一正方体金属块,其质量为21.6g ,其大小如图6-2-3所示(同实物等大)。
该金属块是由下表中的某一金属物质组成,请你判断,组成该金属块的物质是:( ) A .铝 B .银 C .金 D .铁7.氧气瓶里的氧气(气态)用去一半之后,则瓶内剩余的氧气:( ) A .质量和密度都不变 B .质量和密度都变小 C .质量和密度都增大 D .无法判断8.我们学校的教室里空气的质量大约是:(ρ空气=1.29kg/m 3)( ) A .几十克 B .几千克 C .几百千克 D .几十毫克 9.一瓶纯净水喝掉一半后,剩下的半瓶水与原来的一瓶水比较:( )常温下一些金属的 密度(×103kg/m 3) 金 19.3 铝 2.7 银 10.5铁 7.9A .质量减小,密度不变B .质量不变,密度不变C .体积减小,密度减小D .体积不变,密度减小10.一只瓶子最多能装l 千克酒精.若用来装水,水的质量是:( ) A .大于l 千克 B .等于l 千克 C .小于l 千克 D .都有可能11.三个完全相同的杯子,里面装满了水,把质量相等的铜块、铁块、铝块分别投入三个杯子里,则从杯子里溢出水量最少的是:( )A .放铝块的杯子B .放铜块的杯子C .放铁块的杯子D .溢出的水一样多 二、填空题1.用天平称量体积相同的木块、铝块和铁块,它们的质量____(填“相同”或“不相同”);同一物质,体积越大,质量____;如果体积增大到原来的二倍,质量也会增大到原来的___倍,也就是说,同一物体的质量跟它的体积成___比。
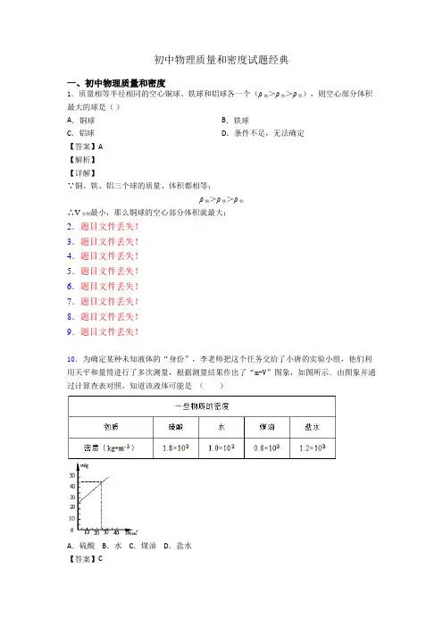
初中物理质量和密度试题经典一、初中物理质量和密度1.质量相等半径相同的空心铜球、铁球和铝球各一个(ρ铜>ρ铁>ρ铝),则空心部分体积最大的球是()A.铜球B.铁球C.铝球D.条件不足,无法确定【答案】A【解析】【详解】∵铜、铁、铝三个球的质量、体积都相等;ρ铜>ρ铁>ρ铝∴V最小,那么铜球的空心部分体积就最大;实铜2.题目文件丢失!3.题目文件丢失!4.题目文件丢失!5.题目文件丢失!6.题目文件丢失!7.题目文件丢失!8.题目文件丢失!9.题目文件丢失!10.为确定某种未知液体的“身份”,李老师把这个任务交给了小唐的实验小组,他们利用天平和量筒进行了多次测量,根据测量结果作出了“m-V”图象,如图所示.由图象并通过计算查表对照,知道该液体可能是()A.硫酸 B.水 C.煤油 D.盐水【答案】C【解析】由图象知,烧杯的质量为25g ,当烧杯和液体的质量为45g 时,液体的体积为25cm3,液体的质量为:m =m 2−m 1=45g−25g =20g ,液体的密度为:ρ32025m g V cm===0.8g/cm 3=0.8×103kg/m 3,由表可知,该物质是煤油。
故选C.11.李华同学在称量范围内用天平测质量时,在天平的托盘中无论怎样加减砝码,都不能使横梁平衡,你认为解决的办法是 A .移动游码 B .旋动平衡螺母 C .左右相互交换托盘 D .移动游码或旋动平衡螺母 【答案】A 【解析】A.在测量质量时,在天平的右盘中无论怎样加减砝码,都不能使天平平衡,此时通过移动游码,使天平的横梁重新平衡.符合题意.B.称量物体质量时,不能调节平衡螺母.不符合题意.C.天平的左盘和右盘不能调换.不符合题意.D.只能移动游码,不能调节平衡螺母.不符合题意.故选A .12.将一个边长为4cm 的正方体木块轻轻放入盛满水的溢水杯中,木块漂浮在水中静止时,从溢水杯中溢出水的体积为 38.4cm 3;若将此木块改放入密度为 0.8×103kg/m 3的酒精中,待木块静止时,下列说法正确的是 A .木块露出酒精的体积为 16cm 3 B .木块的密度为 0.6 kg/m 3C .从溢水杯中溢出酒精的体积为 38.4cm 3D .木块浸入水中的体积与浸入酒精中的体积之比为 5:4 【答案】A 【解析】由题意可知,木块的体积V =64cm 3,木块在水中漂浮,其质量等于溢出水的质量为m = 38.4g ,所以可得木块的密度为ρ=m /V=38.4g/64cm 3=0.6g/cm 3=0.6×103kg/m 3,故B 错;木块的密度是小于酒精的密度的,所以木块在酒精中是漂浮的,排开酒精的质量等于排开水的质量为38.4g ,则排出酒精的体积为38.4g/(0.8g/cm 3)=48cm 3,故C 错;木块露出酒精的体积为64cm 3-48cm 3=16cm 3,故A 正确;木块浸入水中的体积与浸入酒精中的体积之比为38.4:48 =4:5,故D 错;应选A .13.有三个完全相同的杯子,里面装有同样多的水,把质量相等的实心铜块、铁块、铅块[ρ铜=8.9g/cm 3;ρ铁=7.9g/cm 3;ρ铅=11.3g/cm 3]分别放入三个杯子的水中,则杯中水面升高较多的是( ) A .放铁块的 B .放铅块的C .放铜块的D .三者都一样【答案】A 【解析】实心铜块、铁块、铅块的质量相等,ρρρ<<铜铁铅,根据mV ρ=,密度越小时,体积越大,即:V V V 铜铁铅>>,且三种材料的密度都大于水的密度,所以三个物体在水中都是下沉的,故体积越大,排开的水的体积越大,水面升高越多,故A 符合题意. 选A .14.题目文件丢失!15.把密度不同的两种液体倒满完全相同的甲、乙两个烧杯,甲杯中两种液体质量各占一半,乙杯中两种液体体积各占一半,两烧杯中液体质量分别为m 甲和m 乙,两烧杯液体的总质量为m ,则它们的质量关系是( ) A .m 甲>m 乙 B .m 甲<m 乙 C .m 甲=m 乙 D .m =12(m 甲+m 乙) 【答案】B 【解析】 【详解】设两液体的密度分别是1ρ、2ρ,烧杯的容积是V ,那么对于甲杯,两种液体的质量都是12m 甲,两种液体的体积分别是 111122m m V ρρ==甲甲 222122m m V ρρ==甲甲 甲杯中液体的体积是()12121212+222m m m V V V ρρρρρρ+=+==甲甲甲对于乙杯,两种液体的体积相等,即为12V ,那么()()()()21212121212121211112222222m m m V V V ρρρρρρρρρρρρρρ++=+=+=⋅⋅+=⋅甲甲乙 可以得到()()2212121212---0224m m m m m ρρρρρρρρ+=⋅=⋅>甲乙甲甲甲即m m >乙甲;可以知道两烧杯液体的总质量是m m m =+甲乙16.月球表面有很多陨石撞击造成的大大小小的陨石坑,关于造成陨石坑大小不一的因素,下列猜测不合理的是( ) A .陨石的质量 B .陨石的撞击速度C .被撞处的硬度D .被撞处是否在阴影中 【答案】D 【解析】 【分析】 【详解】A .陨石的质量越大,在速度相同时动能就越大,在撞击时做功越多,所以造成的坑就会越大,因此这一猜测合理,故A 不符合题意;B .陨石的撞击速度越大,在质量相同时动能就越大,在撞击时做功越多,所以造成的坑会越大,因此这一猜测合理,故B 不符合题意;C .被撞处的硬度越大,越不容易形变,相反,被撞处的硬度越小,则越容易形变,所以被撞处的硬度会影响陨石坑的大小,因此这一猜想合理,故C 不符合题意;D .被撞处是否在阴影中不会造成力的作用效果的不同,故与之无关,因此这一猜测不合理,故D 符合题意; 故选D 。
一、选择题1.关于密度下列说法正确的是()A.质量越大,密度越大B.体积越大,密度越大C.将一袋米从贵州运到北京密度变小D.密度是物质的一种属性,它不会随着质量、体积和地理位置的变化而变化2.在生产和生活中,人们常把密度作为所选材料的主要考虑因素之一,下面主要从密度的角度考虑选材的是()A.用铁作为炒锅的材料B.用铜作为导线线芯的材料C.用铝合金作为制作飞机的材料D.用橡胶作为汽车轮胎的材料3.测定石块的密度需要进行如下的实验操作:①将石块用细线系好后放入量筒,慢慢没入水中并记录下总的体积;②把游码放在标尺的零刻度线处,调节横梁上的螺母,使横梁平衡;③把天平放在水平桌面上;④将石块放在天平左盘中,在右盘中增减砝码并移动游码直至横梁平衡;⑤在量筒中倒入适量的水并记下水的体积.为保证测量的准确性,正确的操作顺序应是()A.①②③④⑤B.③②④⑤①C.⑤①③②④D.③②⑤①④4.在测量铝块密度的实验中,利用托盘天平测量铝块的质量,测量铝块质量前没有将铝块上的水擦干),这种做法将导致()A.所测铝块的体积偏大B.所测铝块的质量偏大C.所测铝块的密度偏大D.所测铝块的密度偏小二、计算题5.小明利用天平和量杯测量了液体和量杯的总质量m及液体的体积V,得到几组数据并绘制出了m-v图像,如图所示。
(1)根据图像信息计算液体的密度;(2)若将这种液体与等质量的密度为0.8x103kg/m3的酒精混合(混合后液体体积不变),求混合液体的密度。
(结果可保两位小数)6.小明测量柑橘的密度,于是他用天平测出一个柑橘的质量是114g、装满水的溢水杯的总质量是360g,借助牙签使这个柑橘浸没在溢水杯中,溢水杯停止后取出柑橘,接着测得溢水杯的总质量是240g。
(1)溢水杯中排出水的质量是多大?(2)这个柑橘的体积和密度各是多大?(3)小明用这种方法测出的这个柑橘的密度与它的实际密度比较,是偏大还是偏小?三、实验题6.如图1是天平的结构示意图.(1)请写出图中托盘天平主要结构的名称:①②③④(2)用托盘天平称以一盛有试剂的烧杯,如果右盘上放有100克的砝码1个,50克砝码2个,20克砝码1个,游码位置如图2所示,天平的指针在刻度盘的中间.则烧杯和试剂的总质量为克.(3)注意事项:①用天平测量物体质量时不能超过天平的,不能用手直接拿砝码,应用拿.②天平的托盘要保持干、清洁,不要把物品直接放在天平托盘里.③天平调节平衡后,如果天平移动位置,那么天平必需重新调节平衡.7.用天平和量筒测量一块不规则小矿石(质量分布均匀)密度的实验中:(1)实验原理:.(2)将天平放置在水平台上,用镊子把游码轻轻拨至标尺左侧刻度处,调节平衡螺母使横梁平衡.(3)用天平测量小矿石的质量,当盘中所加砝码及游码位置如图(甲)所示时天平平衡,则此小矿石的质量为 g.在量筒内装有一定量的水,该小矿石放入前后的情况如图(乙)所示,则矿石的体积为 cm3,矿石的密度为 g/cm3.(4)小矿石磨损后,它的密度(选填“变大”、“不变”或“变小”).8.小明利用实验室的器材测量一块矿石的密度,他选用的器材有:天平(最大称量为200g)、量筒、烧杯、杠杆、弹簧测力计(量程为0~5N)、细线、水。
初中物理密度经典题1.一个物体的质量为80克,体积为40立方厘米,求其密度。
答案:密度=质量/体积=80g/40cm³=2g/cm³2.一块铁块的质量为5千克,体积为2000立方厘米,求其密度。
答案:密度=质量/体积=5kg/2000cm³=0.0025kg/cm³3.一个物体的质量为320克,密度为4克/立方厘米,求其体积。
答案:体积=质量/密度=320g/4g/cm³=80cm³4.一只铝球的质量为100克,密度为2.7克/立方厘米,求其体积。
答案:体积=质量/密度=100g/2.7g/cm³≈37.04cm³5.一个木块的质量为120克,密度为0.4克/立方厘米,求其体积。
答案:体积=质量/密度=120g/0.4g/cm³=300cm³6.一块金属板的质量为600克,体积为200立方厘米,求其密度。
答案:密度=质量/体积=600g/200cm³=3g/cm³7.一个物体的密度为1.2克/立方厘米,体积为180立方厘米,求其质量。
答案:质量=密度*体积=1.2g/cm³*180cm³=216g8.一根杆子的质量为0.25千克,密度为0.5千克/立方米,求其体积。
答案:体积=质量/密度=0.25kg/0.5kg/m³=0.5m³9.一块不锈钢的密度为7.8克/立方厘米,体积为500立方厘米,求其质量。
答案:质量=密度*体积=7.8g/cm³*500cm³=3900g=3.9千克10.一个物体的密度为0.8克/立方厘米,质量为400克,求其体积。
答案:体积=质量/密度=400g/0.8g/cm³=500cm³11.已知一个物体的质量为m,体积为V,求其密度ρ。
其中,物体的质量可以用天平进行测量,单位为千克(kg)或克(g)。
【物理】物理质量和密度题20套(带答案)一、初中物理质量和密度1.一只氧气瓶总质量为60 kg ,刚启用时瓶内氧气密度为ρ,使用1小时后,氧气瓶的总质量变为45 kg ,瓶内氧气的密度为23ρ;再使用一段时间,氧气的总质变为24 kg ,则此时氧气瓶内氧气的密度为 A .13ρ B .14ρ C .15ρ D .16ρ 【答案】C 【解析】 【详解】设氧气瓶质量为m 0,容积为V ,则由mVρ=得: 060kg m Vρ-=① 045kg 23m Vρ-=②联立①②两式可解得氧气瓶的质量:m 0=15kg ,质量为60kg 的氧气瓶,瓶内纯氧气质量60kg-15kg=45kg ,瓶内氧气密度为ρ0,再使用一段时间,氧气瓶内氧气的质量为24kg-15kg=9kg ,氧气体积一定,根据m=ρV 可知,氧气密度和氧气质量成正比,因此可得'9kg =45kg ρρ即'1=5ρρ故选C 。
2.题目文件丢失! 3.题目文件丢失! 4.题目文件丢失! 5.题目文件丢失!6.下列验证性小实验中,错误的是( )A. 将压瘪的乒乓球放入开水中,发现球恢复原状,说明温度升高使球内气体密度变大B. 将一滴红墨水滴入清水中,发现水变红了,说明液体分子之间可以发生扩散现象C. 用等质量的煤油和水研究物质吸热本领时,吸收相同热量后升温快的比热容小D. 将酒精涂在温度计的玻璃泡上,发现温度计的示数逐渐降低,说明蒸发吸热【答案】A【解析】【解答】解:A、乒乓球中气体温度升高,分子的平均动能增大,乒乓球能恢复原状,是气体压强增大的缘故,故A错误;B、红墨水分子不停地做无规则运动,经过扩散运动分布到整杯水中,因此将一滴红墨水滴入清水中,发现水变红了,故B正确;C、由Q=cm△t可知,用等质量的煤油和水研究物质吸热本领时,吸收相同的热量,升温快的比热容小,故C正确;D、在温度计的玻璃泡上擦上酒精,过一会温度计的示数下降,说明酒精蒸发吸热,故D 正确.故选A.【分析】(1)被压瘪但尚未破裂的乒乓球放在热水里泡一会儿,重新鼓起来,这过程乒乓球内的气体对外做功,温度升高,内能增大,根据热力学第一定律分析可知是吸热的.(2)物质是由分子组成的,组成物质的分子不停地做无规则运动,分子间存在相互作用的引力与斥力;(3)由Q=cm△t可知,质量相同的不同物质,吸收(或放出)相同的热量,比热容大的物质温度升高(或降低)的少;(4)物质由液态变成气态的过程称为汽化,汽化有蒸发和沸腾两种方式,汽化吸热.7.如图所示,一冰块下面悬吊一物块A,正好悬浮在水中,物块A的密度为ρ,且1.4×103千克/米3<ρ<2.0×103千克/米3,冰块熔化后,水面下降了1厘米。
密度公式的应用一.选择题(共10小题)1.(2015•自贡)甲、乙、丙三个正方体,边长之比为1:2:3,质量分别为3g、24g、36g,已知它们是同一材料制成的,但有一个是空心的,则空心的正方体是()A.甲B.乙C.丙D.无法判断2.(2015•广州)规格相同的瓶装了不同的液体,放在横梁已平衡的天平上,如图所示,则()A.甲瓶液体质量较大B.乙瓶液体质量较大C.乙瓶液体密度较大D.两瓶液体密度相等3.(2015•德州)已知空气的密度为1.29kg/m3,一间普通教室内空气的质量与下列哪个物体最接近()A.一个苹果B.一名中学生C.一头牛D.一辆家用轿车4.(2015•营口)我国自主研发生产的一种碳纤维材料,各项性能均达到国际先进水平,其密度是钢的四分之一,下列关于碳纤维材料说法正确的是()A.碳纤维材料适合制作打夯的重锤B.有两个等体积的实心航空器部件,分别用钢和碳纤维材料制成,它们的质量比为4:1C.用碳纤维材料制成同一个航空器部件,在地球上的质量要比在月球上的质量大D.碳纤维材料的质量越大密度越大5.(2015•南京)分别由甲、乙两种物质组成的不同物体,其质量与体积的关系如图所示.分析图象可知,两种物质的密度之比ρ甲:ρ乙为()A.1:2B.2:1C.4:1D.8:16.(2015•夏邑县二模)世界上密度最小的固体“气凝胶”是人类探索新材料取得的重要成果.该物质的坚固耐用程度不亚于钢材,且能承受1400℃的高温,而密度只有3kg/m3.一架用钢材(ρ钢=7.9×103kg/m3)制成的质量约160t的大型飞机,如果用“气凝胶”做成,其质量大约是()A.几千克B.几十千克C.几百千克D.几千千克7.(2015•高邮市模拟)下列数据中与实际情况相符的是()A.初中学生人体体积大约是50dm3B.正常人步行的速度约15m/sC.一个苹果的重力约0.2ND.书写台灯的正常工作电流约1.5A8.(2015•长沙一模)用盐水选种时,需要配置密度为1.1g/cm3的盐水.现已有500mL的盐水,其质量为600g,则应()A.加水B.加盐C.既不加盐,也不加水D.无法判断9.(2015•犍为县模拟)三个体积、质量都相同的空心铜球、铁球和铝球,其中空心部分体积最大的是(已知ρ铜>ρ铁>ρ铝)()A.铜球B.铁球C.铝球D.无法判断10.(2015•江西模拟)学习了密度知识后,小明同学根据日常生活经验,对一个鸡蛋的体枳进行了估算,下列估算值最接近实际的是()A.5cm3B.50cm3C.500cm3D.5000cm3二.解答题(共10小题)11.新华网2013年3月19日报道,浙江大学的科学家们研制出了一种超轻材料,这种被成为“全碳气凝胶”的固体材料密度为0.16毫克每立方厘米,用该种材料制成的体积为8立方厘米的“碳海绵”放置在鲜花上;成都全搜索新闻网2013年5月2日报道,5月2日下午,成都开展了“二环路改造工程主线高架桥标准段结构极限承载能力模型试验研究”.根据测试结果,桥墩所受总荷载达到了2800吨,约为正常设计的4.3倍.求8立方厘米“全碳气凝胶”的质量为多少克?有一种新型建筑用砖块,其密度为1.4×103kg/m3,所能承受的最大压强为5.6×105Pa,用此种新型砖块来建高楼时,最高能砌多高?12.细心的小红发现煤气公司价格牌上所标煤气的价格在随季节的变更而变化:冬季55元/瓶,夏季51元/瓶.为了探明其中的原因,小红查找了有关煤气的一些资料:煤气在冬季的密度为0.88×103kg/m3,在夏季的密度为0.8×103kg/m3,煤气瓶的容积为0.015m3.(1)通过计算说明每千克煤气的价格,夏季与冬季哪个高一些?(2)若要求冬季每千克煤气的价格与夏季的一样,那么冬季每瓶煤气的价格应标多少元?13.有两个容积相等、质量都等于0.5kg的瓶子,分别盛满水和某种液体,盛水的瓶子总质量为4.5kg,盛某种液体的瓶子总质量为3.5kg.求:(1)水的质量是多少?(2)瓶子的容积是多少?(3)该液体的密度是多少?14.如表是小明为辨别一铁制工艺品是否空心的,用天平和量筒测量得到的一组数据,试求:(1)该工艺品是空心还是实心的?=7.9×103kg/m3)(2)如果该工艺品是空心的,则空心部分体积有多大?(ρ铁铁球质量g水的体积mL水和铁球的体积mL79607515.影视剧中大家常常看到“墙倒屋塌”的场景,剧中人物被压死伤,而演员其实安然无恙!因为拍摄时房屋墙壁都是由一些特殊材料建成的,如一种叫“飞机木”的材料,密度只有5kg/m3,用这种材料做成长、宽、高分别为20cm、10cm、5cm的砖块,如果砌一堵墙使用了1000块这样的砖,请你算算整个一堵墙的质量是多少?16.如图所示,一个重2N,底面积为20cm2的玻璃杯放在水平桌面上,杯里装有20cm高、体积为500cm3的水,g取10N/kg.求:(1)容器中水的质量(2)容器中水的重力(3)水对玻璃杯底部的压强和压力(4)玻璃杯对桌面的压力和压强.17.如图所示是一桶金龙鱼牌食用油,已知食用油的密度为0.85×103kg/m3.问:(1)油桶的塑料盖上设计许多条纹目的为了;欣雨的妈妈在洗用完油的空桶时,先倒入热水迅速摇动,把热水倒出后盖上了桶盖,一会儿听到了“嘎嘎”的响声,同时看到油桶已经扭曲变形,这是作用的缘故.(2)不计桶的质量,这桶油有多重?(1L=1dm3)(3)桶盖的面积为10cm2,如果将它装满油倒立在水平地面,会对地面产生多大的压强?(4)已知倒立时,桶内油面高28cm,桶盖受到油的压强多大?18.硫酸在工业上有很多用途,但直接用浓硫酸具有危险性,所以经常需要将浓硫酸进行稀释后使用.现在实验室里有一瓶体积为500毫升,溶质质量分数为98%,密度为1.84克/毫升的浓硫酸.求:(1)该瓶浓硫酸中溶质的质量为多少克;(2)取该硫酸100克稀释长9.8%的稀硫酸,需水多少毫升.19.十字路口红绿灯设置的时间长短包含着许多科学道理.汽车遇红灯在路口等待时,通常是不熄火的,这不但会白白消耗能源,同时还会造成环境污染.有研究显示,汽车不熄火等候10s,约需消耗汽油11mL.若在路口等候30s,消耗的汽油质量约为多少g?(ρ汽油=0.8×103kg/m3)20.判断某汽车零件(铁)是否为空心,某同学做了如下实验:测出一个装满水的烧杯的质量为300g,放入该零件后,溢出15g水,此时烧杯的总质量为385g(铁的密度约ρ铁=7.9×103kg/m3)(1)该零件的体积?(2)该零件的质量?(3)通过计算说明该零件是否为空心?(4)该零件全部采用新材料制作后,零件的质量减少了20g,求:该新材料的密度?密度公式的应用参考答案与试题解析一.选择题(共10小题)1.(2015•自贡)甲、乙、丙三个正方体,边长之比为1:2:3,质量分别为3g、24g、36g,已知它们是同一材料制成的,但有一个是空心的,则空心的正方体是()A.甲B.乙C.丙D.无法判断考点:密度公式的应用.专题:密度及其应用.分析:已知三个正方体是由同种物质制成的,如果都是实心的密度都相等,密度不同的就是空心的;设它们的边长分别为1cm,2cm,3cm.然后可求它们的体积,根据密度公式求出各自的密度进行比较即可.解答:解:甲、乙、丙三个正方体它们的边长分别为1cm,2cm,3cm.则它们的体积分别为:V 甲=(1cm)3=1cm 3,V 乙=(2cm)3=8cm 3,V 丙=(3cm)3=27cm 3,它们的密度分别为:ρ甲===3g/cm 3,ρ乙===3g/cm 3,ρ丙==≈1.3g/cm 3,不相同的是丙,所以可以肯定丙是空心的.故选:C.点评:密度可以鉴别物质是否是空心的、还可以鉴别物质的种类.因为同种物质密度是一定的,质量与体积成正比;不同物质密度一般不同,所以掌握密度知识很有必要的.2.(2015•广州)规格相同的瓶装了不同的液体,放在横梁已平衡的天平上,如图所示,则()A.甲瓶液体质量较大B.乙瓶液体质量较大C.乙瓶液体密度较大D.两瓶液体密度相等考点:密度公式的应用.专题:密度及其应用.分析:规格相同的瓶装了不同的液体,由图可知液体的体积不同,天平平衡,说明液体的质量相等,根据密度公式分析即可得出结论.解答:解:规格相同的瓶装了不同的液体,放在横梁已平衡的天平上,说明液体的质量相等,由图可知,甲瓶液体的体积大于乙瓶液体的体积,由ρ=可知,甲瓶液体的密度小于乙瓶液体密度,故只有选项C正确.故选C.点评:此题只要考查密度公式的应用,同时也考查了天平的使用,有一定的综合性,是一道好题.3.(2015•德州)已知空气的密度为1.29kg/m3,一间普通教室内空气的质量与下列哪个物体最接近()A.一个苹果B.一名中学生C.一头牛D.一辆家用轿车考点:密度公式的应用.专题:密度及其应用.分析:首先估测出一间普通教室的长、宽、高,计算出体积,根据公式m=ρV算出教室内空气的质量,换算出我们比较熟悉的斤,然后根据生活经验估算4个选项的质量,比较即可做出选择.解答:解:一般情况下,教室长为8m、宽为5m、高为4m,则教室的容积V=8m×5m×4m=160m3,由ρ=得教室里空气的质量:m=ρV=1.29kg/m3×160m3=206.4kg=412.8斤.从选项中可以看出,选项AB选项的苹果和人的质量都没有这么大,D选项汽车的质量在1000kg以上,只有C选项一头牛的质量有400斤左右,所以本选项比较符合实际.故选C.点评:本题考查了密度公式的应用,能正确估计苹果、人、牛、汽车的质量是解答本题的关键.4.(2015•营口)我国自主研发生产的一种碳纤维材料,各项性能均达到国际先进水平,其密度是钢的四分之一,下列关于碳纤维材料说法正确的是()A.碳纤维材料适合制作打夯的重锤B.有两个等体积的实心航空器部件,分别用钢和碳纤维材料制成,它们的质量比为4:1C.用碳纤维材料制成同一个航空器部件,在地球上的质量要比在月球上的质量大D.碳纤维材料的质量越大密度越大考点:密度公式的应用.专题:密度及其应用.分析:(1)碳纤维产品其密度是钢的四分之一,在同体积的情况下质量较轻.强度是钢的十倍耐磨,不易折断.航空器部件就需要用这样的材料制成.(2)利用密度公式变形计算其质量之比;(3)质量是物体本身的一种属性,和物体的形状、状态、位置无关,只和物体所含物质的多少有关.(4)密度是物质本身的一种特性,与物质的种类、状态和温度有关,与质量、体积、形状无关.解答:解:A、碳纤维产品其密度是钢的四分之一,在同体积的情况下质量较轻.而打夯的重锤要求密度较大的材质.故A错误;B、由可得,===.故B正确;C、用碳纤维材料制成同一个航空器部件,在地球上的质量和在月球上的质量一样大.故C 错误;D、同种物质(状态不变)密度相同,与其质量大小无关.故D错误.故选B.点评:此题以我国自主研发生产的碳纤维材料为载体综合考查了碳纤维的特点及应用,密度公示及其应用,质量及其特性,密度及其特性等多个知识点,是一道综合性较强的题目.5.(2015•南京)分别由甲、乙两种物质组成的不同物体,其质量与体积的关系如图所示.分析图象可知,两种物质的密度之比ρ甲:ρ乙为()A.1:2B.2:1C.4:1D.8:1考点:密度公式的应用.专题:密度及其应用.分析:在图象上找出任意一组质量和体积的对应值,根据密度公式求出甲乙物质的密度,然后求出两者的密度之比.解答:解:由图象可知,当m甲=40g时,V甲=10cm3;当m乙=20g时,V乙=20cm3,则甲乙的密度分别为:ρ甲===4g/cm3;ρ乙===0.5g/cm3,所以,甲乙的密度之比:ρ甲:ρ乙=4g/cm3:0.5g/cm3=8:1.故选D.点评:本题考查了密度和密度比值的计算,关键是根据图象得出质量和体积的对应值.6.(2015•夏邑县二模)世界上密度最小的固体“气凝胶”是人类探索新材料取得的重要成果.该物质的坚固耐用程度不亚于钢材,且能承受1400℃的高温,而密度只有3kg/m3.一架用钢材(ρ钢=7.9×103kg/m3)制成的质量约160t的大型飞机,如果用“气凝胶”做成,其质量大约是()A.几千克B.几十千克C.几百千克D.几千千克考点:密度公式的应用.专题:应用题;密度及其应用.分析:先算出大型飞机的体积,再由“气凝胶”的密度算出质量确定正确选项.解答:解:飞机体积:V==≈20.25m3,需要气凝胶的质量为m胶=ρ胶V=3kg/m3×20.25m3=60.75kg.故选B.点评:此题还可以利用飞机的体积一定,列出方程=求解,更方便.7.(2015•高邮市模拟)下列数据中与实际情况相符的是()A.初中学生人体体积大约是50dm3B.正常人步行的速度约15m/sC.一个苹果的重力约0.2ND.书写台灯的正常工作电流约1.5A考点:密度公式的应用;速度与物体运动;重力大小的估测;电流的大小.专题:估算综合应用题.分析:估测是一种科学的近似值,它不仅是一种常用的解题方法和思维方法而且是一种重要的科学研究方法,在生产和生活中也有着重要的作用,应用日常知识积累解答此题利用生活中我们熟悉的一些数据作为根据,进行单位换算,有时要利用基本公式求未知物理量.解答:解:A、人的质量m=50kg,人的密度ρ人≈ρ水=1.0×103kg/m3,根据密度计算公式ρ=得:V===0.05m3=50dm3.故A正确;B、我们正常走路的速度在每分钟80步,每步0.8米,速度应该在1m/s左右.故B错误;C、一只苹果的质量约为150g左右,则其重力G=mg=0.15kg×10N/kg=1.5N左右,故C错误;D、因为照明电路电压为220V,家用台灯的额定功率在40W以上,由I=,可得I=≈0.18A,故D错误.故选A.点评:本题考查的知识点覆盖率较高,知识横向跨度大,且注重基础和能力的考查,加大了对科学探究能力和研究方法的考查,还考查学生对理论与实际差异的应变能力,本题考查对常见的一些量要有数据的认识,估测的题目,要求学生对相关物理量的数据有一个明确的概念,多注意日常积累,培养自己的估测能力.8.(2015•长沙一模)用盐水选种时,需要配置密度为1.1g/cm3的盐水.现已有500mL的盐水,其质量为600g,则应()A.加水B.加盐C.既不加盐,也不加水D.无法判断考点:密度公式的应用.专题:密度及其应用.分析:知道配制好盐水的质量和体积,根据公式ρ=求出其密度,和要求的达到的密度值进行比较即可得出是否符合要求;密度大时,需加水;密度小时,需加盐;解答:解:盐水的体积V=500ml=500cm3,盐水密度:ρ′===1.2g/cm3因为ρ′>ρ,所以盐水不符合要求,密度太大,应加水.故选A.点评:此题主要考查的是学生对密度计算公式的理解和熟练应用,理解加水后盐水的质量和体积都会发生变化是解决此题的关键.9.(2015•犍为县模拟)三个体积、质量都相同的空心铜球、铁球和铝球,其中空心部分体积最大的是(已知ρ铜>ρ铁>ρ铝)()A.铜球B.铁球C.铝球D.无法判断考点:密度公式的应用.专题:应用题;密度及其应用.分析:根据铜、铁、铝制成的三个质量、体积都相等的空心球,已知ρ铜>ρ铁>ρ铝,由密度公式变形可分别算出三种材料的体积,从而比较出三球的空心体积大小关系.解答:解:由题知,铜球、铁球、铝球的质量都相同,并且ρ铜>ρ铁>ρ铝,由ρ=得V=可知:铜的体积最小,铝的体积最大,由于三球的体积相同,所以铜球的空心部分最大.故选A.点评:本题考查学生对密度公式及其变形的灵活运用,从公式可直接看出三个实心球的体积大小,从而判断出空心部分的体积;同时锻炼学生的空间想象能力.10.(2015•江西模拟)学习了密度知识后,小明同学根据日常生活经验,对一个鸡蛋的体枳进行了估算,下列估算值最接近实际的是()A.5cm3B.50cm3C.500cm3D.5000cm3考点:密度公式的应用.专题:应用题;密度及其应用.分析:首先估计出一个鸡蛋的质量约为50g,密度与水的密度差不多,再用公式V=算出鸡蛋的体积,选出正确的答案.解答:解:一个鸡蛋的质量约m=50g,密度约ρ=1g/cm3,由ρ=得:一个鸡蛋的体积V===50cm3.故选B.点评:估算是中学生要掌握的一种基本能力,平时要对日常生活中的质量、长度、体积、密度、电压、功率、速度等物理问题进行留心观察,注意思考,积累和培养估算的能力.二.解答题(共10小题)11.新华网2013年3月19日报道,浙江大学的科学家们研制出了一种超轻材料,这种被成为“全碳气凝胶”的固体材料密度为0.16毫克每立方厘米,用该种材料制成的体积为8立方厘米的“碳海绵”放置在鲜花上;成都全搜索新闻网2013年5月2日报道,5月2日下午,成都开展了“二环路改造工程主线高架桥标准段结构极限承载能力模型试验研究”.根据测试结果,桥墩所受总荷载达到了2800吨,约为正常设计的4.3倍.求8立方厘米“全碳气凝胶”的质量为多少克?有一种新型建筑用砖块,其密度为1.4×103kg/m3,所能承受的最大压强为5.6×105Pa,用此种新型砖块来建高楼时,最高能砌多高?考点:密度公式的应用;压强的大小及其计算.专题:计算题;密度及其应用;压强、液体的压强.分析:此种新型砖块来建高楼时,高楼是规则的柱状物体,已知砖块能承受的最大压强p 和砖的密度ρ(墙的密度),那么可利用压强的变形式p=ρgh来进行计算最大高度h.解答:解:由于F=G=mg=ρVg,则p===ρgh,所以,h===40m.答:用此种新型砖块来建高楼时,最高能砌40m.点评:固体压强的计算方法一般为先压力,后根据p=计算压强;但对于形状规则的柱状物体,运用压强公式的变形式p=ρgh来进行分析会更简单.12.细心的小红发现煤气公司价格牌上所标煤气的价格在随季节的变更而变化:冬季55元/瓶,夏季51元/瓶.为了探明其中的原因,小红查找了有关煤气的一些资料:煤气在冬季的密度为0.88×103kg/m3,在夏季的密度为0.8×103kg/m3,煤气瓶的容积为0.015m3.(1)通过计算说明每千克煤气的价格,夏季与冬季哪个高一些?(2)若要求冬季每千克煤气的价格与夏季的一样,那么冬季每瓶煤气的价格应标多少元?考点:密度公式的应用.专题:密度及其应用.分析:(1)先利用密度的变形公式m=ρV算出夏季和冬季煤气的质量,再算出每kg煤气的价格进行比较即可.(2)用夏季煤气的单价乘以冬季瓶内煤气的质量,即可求出冬季一瓶煤气的价格.解答:解:(1)由ρ=得夏季一瓶煤气的质量:m 1=ρ1V=0.8×103kg/m3×0.015m3=12kg;夏季每千克金额=4.25元;冬季一瓶煤气的质量:m2=ρ2V=0.88×103kg/m3×0.015m3=13.2kg;则冬季每千克金额≈4.17元;所以,夏季每千克煤气的价格高一些;(2)冬季每瓶的价格应标:4.25元×13.2=56.1元.答:(1)通过计算可知夏季价格高一些;(2)冬季每瓶煤气的价格应标56.1元.点评:本题联系实际生活,增强学生实际生活的经验.注意:无论是夏季还是冬季,煤气瓶的容积不变.13.有两个容积相等、质量都等于0.5kg的瓶子,分别盛满水和某种液体,盛水的瓶子总质量为4.5kg,盛某种液体的瓶子总质量为3.5kg.求:(1)水的质量是多少?(2)瓶子的容积是多少?(3)该液体的密度是多少?考点:密度公式的应用;密度的计算.专题:计算题;密度及其应用.分析:(1)盛满水后瓶子的质量减去空瓶子的质量即为水的质量;(2)知道水的质量和密度,根据密度公式求出水的体积即为瓶子的容积;(3)盛满某种液体后的瓶子的质量减去空瓶的质量即为液体的质量,液体的体积等于瓶子的容积,根据密度公式求出液体的密度.解答:解:(1)水的质量:m水=m总水﹣m瓶=4.5kg﹣0.5kg=4kg;(2)因装满水后水的体积和瓶子的容积相等,所以,由ρ=可得,瓶子的容积:V=V水===4×10﹣3m3;(3)盛满某种液体后,液体的质量:m液=m总液﹣m瓶=3.5kg﹣0.5kg=3kg,液体的体积:V液=V=4×10﹣3m3,该液体的密度:ρ液===0.75×103kg/m3.答:(1)水的质量是4kg;(2)瓶子的容积是4×10﹣3m3;(3)该液体的密度是0.75×103kg/m3.点评:本题考查质量、体积、密度的计算,关键是公式及其变形的灵活运用,本题隐含的条件是瓶子的容积、水的体积和液体的体积相等.14.如表是小明为辨别一铁制工艺品是否空心的,用天平和量筒测量得到的一组数据,试求:(1)该工艺品是空心还是实心的?(2)如果该工艺品是空心的,则空心部分体积有多大?(ρ铁=7.9×103kg/m3)铁球质量g水的体积mL水和铁球的体积mL796075考点:密度公式的应用.专题:密度及其应用.分析:(1)利用排水法求出铁制工艺品的实际体积,根据密度公式ρ=求出此时铁的实心体积,再与铁制工艺品的体积(1800cm3)相比较,如果相等,则是实心的,如果实心体积小于实际体积,则是空心的.(2)用铁制工艺品的实际体积减去铁的体积就是空心部分的体积.解答:解:(1)铁制工艺品的体积为V工艺品=V水铁总﹣V水=75ml﹣60ml=15ml=15cm3,由ρ=得:铁的体积为V铁===10cm3,因为V工艺品>V铁,所以铁制工艺品为空心.(2)空心部分体积:V空=V工艺品﹣V铁=15cm3﹣10cm3=5cm3.答:(1)该工艺品是空心的;(2)空心部分体积为5cm3.点评:此题主要通过实例计算考查了学生对密度知识的应用.此题主要有三种做法,可以通过密度、体积或质量来判断实心还是空心.但要计算空心体积最好根据体积进行计算.15.影视剧中大家常常看到“墙倒屋塌”的场景,剧中人物被压死伤,而演员其实安然无恙!因为拍摄时房屋墙壁都是由一些特殊材料建成的,如一种叫“飞机木”的材料,密度只有5kg/m3,用这种材料做成长、宽、高分别为20cm、10cm、5cm的砖块,如果砌一堵墙使用了1000块这样的砖,请你算算整个一堵墙的质量是多少?考点:密度公式的应用.专题:计算题;密度及其应用.分析:已知砖的长、宽、高可求其体积,根据密度公式求出一块砖的质量,进一步求出整个一堵墙的质量.解答:解:一块砖的体积:V=20cm×10cm×5cm=1000cm3=10﹣3m3,由ρ=可得,一块砖的质量:m=ρV=10﹣3m3×5kg/m3=5×10﹣3kg,整个一堵墙的质量:=1000m=1000×5×10﹣3kg=5kg.m总答:整个一堵墙的质量为5kg.点评:本题考查了密度公式的灵活应用,计算过程要注意单位的换算,是一道基础题目.16.如图所示,一个重2N,底面积为20cm2的玻璃杯放在水平桌面上,杯里装有20cm高、体积为500cm3的水,g取10N/kg.求:(1)容器中水的质量(2)容器中水的重力(3)水对玻璃杯底部的压强和压力(4)玻璃杯对桌面的压力和压强.考点:密度公式的应用;重力的计算;压强的大小及其计算;液体的压强的计算.专题:密度及其应用;重力、弹力、摩擦力;压强、液体的压强.分析:(1)已知体积为500cm3的水,利用密度公式变形可求得水的质量;(2)根据(1)求得的质量,利用G=mg可求得其重力.(3)已知水的深度h=20cm=0.2m,利用p=ρgh可求得水对玻璃杯底部的压强,再利用p=可求得水对玻璃杯底部的压力(4)玻璃杯对桌面的压力就等于水和杯子的重力之和,再利用p=求出桌面受到的压强.解答:解:(1)由ρ=,可得:m=ρV=1.0×103kg/m3×5×10﹣4m3=0.5kg,(2)容器中水的重力G=mg=0.5kg×10N/kg=5N,(3)水对玻璃杯底部的压强p=ρgh=1.0×103kg/m3×10N/kg×0.2m=2×103Pa,由p=可得,杯底所受的压力:F=pS=2×103Pa×2×10﹣3m2=4N;(4)玻璃杯对桌面的压力:F′=G水+G杯=5N+2N=7N,玻璃杯对桌面的压强:p′===3500Pa.答:(1)容器中水的质量为0.5kg;(2)容器中水的重力为5N;(3)水对玻璃杯底部的压强为2×103Pa,压力为4N;(4)玻璃杯对桌面的压力为7N,压强为3500Pa.点评:本题考查的是液体压强和固体压强的计算方法,同时出现固、液体压力压强,要注意先后顺序:液体,先计算压强(p=ρgh),后计算压力(F=pS);固体,先计算压力(在水平面上F=G),后计算压强(p=).17.如图所示是一桶金龙鱼牌食用油,已知食用油的密度为0.85×103kg/m3.问:(1)油桶的塑料盖上设计许多条纹目的为了增大摩擦;欣雨的妈妈在洗用完油的空桶时,先倒入热水迅速摇动,把热水倒出后盖上了桶盖,一会儿听到了“嘎嘎”的响声,同时看到油桶已经扭曲变形,这是大气压作用的缘故.(2)不计桶的质量,这桶油有多重?(1L=1dm3)(3)桶盖的面积为10cm2,如果将它装满油倒立在水平地面,会对地面产生多大的压强?(4)已知倒立时,桶内油面高28cm,桶盖受到油的压强多大?考点:密度公式的应用;压强的大小及其计算;液体的压强的计算.专题:密度及其应用;压强、液体的压强.分析:(1)影响摩擦力大小的因素:压力和接触面的粗糙程度;通过比油桶内压强和外界大气压强的大小,当大气压大于油桶内压强时,油桶将被大气压压扁;(2)已知油的密度和油桶的体积,利用密度公式即可求得这桶油的质量;(3)根据(1)求得的这桶油的质量,可求得其重力,静止在水平面上的物体对地面的压力等于其重力,在利用p=可求得对地面产生的压强;(4)已知桶内油面高h=28cm,利用p=ρgh可求得桶盖受到油的压强.解答:解:(1)油桶的塑料盖上的条纹是通过使接触面粗糙来增大摩擦的,因为倒出热水的桶内压强小于外界大气压强,在大气压强的作用下,油桶被压扁了.(2)桶的容积即为装满油时油的体积,则V=5L=5dm3=5×10﹣3m3,由ρ=可得,油的质量:m=ρV=0.85×103kg/m3×5×10﹣3m3=4.25kg;油(3)F=G=mg=4.25kg×9.8N/kg=41.65N,S=10cm2=1×10﹣3m2,。
初二物理物质密度练习题题一:密度的计算材料:一个铁块,一个塑料块,一个不锈钢块,一个蜡块,一个测量密度的量筒1. 将量筒装满水,记录下水的刻度为V1(V1为水的体积)。
2. 将铁块放入量筒中,记录下水的刻度为V2。
3. 将塑料块放入量筒中,记录下水的刻度为V3。
4. 将不锈钢块放入量筒中,记录下水的刻度为V4。
5. 将蜡块放入量筒中,记录下水的刻度为V5。
6. 计算每个物体的密度,使用以下公式:密度 = 物体质量 / 物体体积,其中物体体积为V2 - V1。
7. 比较不同物质的密度大小。
题二:密度与浮力材料:一个木块,水槽,砝码1. 将水槽装满水。
2. 在水槽中放入木块,并记录下木块在水中的浸没深度。
3. 将砝码挂在木块上,使木块的浸没深度发生变化,并记录新的浸没深度。
4. 根据浸没深度的变化,推断出密度与浸没深度之间的关系。
题三:应用题一般情况下,玻璃比水重。
那么你能举出一个例子,将玻璃放入水中后浮在水面上的情况吗?请解释原因。
题四:石头与羽毛材料:一个装满水的瓶子,一块石头,一根羽毛1. 将瓶子倒立,将石头放入瓶口。
2. 将羽毛放入瓶口,观察石头和羽毛的情况。
题五:比较纯净水和海水的密度材料:一个量筒,纯净水,海水1. 将量筒装满纯净水,记录下水的刻度为V1。
2. 将量筒装满海水,记录下水的刻度为V2。
3. 计算纯净水的密度,使用公式:密度 = 物体质量 / 物体体积,其中物体体积为V2 - V1。
4. 比较纯净水和海水的密度,解释密度差异的原因。
题六:应用题放风筝时,通常会在风筝的框架中加入沙袋或石块。
请解释为什么需要加入沙袋或石块。
题七:汽车和船的浮力材料:一个用作汽车的模型,一个用作船的模型1. 将汽车模型放入水中,观察汽车在水中的情况。
2. 将船模型放入水中,观察船在水中的情况。
3. 解释汽车和船在水中不同的浮力原因。
请根据以上练习题进行实验,并认真记录实验数据。
在回答应用题时,请提供具体的解释和原因。
密度典型例题解析例1 关于密度公式ρ=Vm,下列说法中正确的是 ( ) A .由公式可知ρ与m 成正比,m 越大ρ越大 B .由公式可知ρ与m 成反比,m 越大ρ越小C .由公式可知当物质的质量m 一定时,ρ与 V 成正比,当物质的体积一定时,ρ与m 成正比D .由公式可知物质的质量 m 与物质的体积V 的比值是定值解析:密度是物质的一种特性,各种物质的密度都是一定的,不同物质的密度一般是不同的.物质的密度等于质量跟体积的比值即ρ=Vm,但与其质量m 和体积V 无关.所以选项D 是正确的.点拨:密度是反映某种物质单位体积的质量的物理量.密度的概念在初中物理有着广泛的应用,是后面要学习的“液体的压强”、“固体的压强”、“浮力”等知识的基础.例2 测石块的密度(1)用调节好的天平称石块的质量.把石块放在天平的左盘内,当右盘内有50克的砝码一个,游码在标尺上的位置如图示时,天平平衡,则石块的质量是________克.(2)把石块放入盛有40厘米3水的量筒以后,水面所到达的位置如图3—6所示,则石块的体积是________厘米3.(3)石块的密度是________千克/米3.解析:石块的质量是砝码的总质量50克加上游码在标尺上所对的刻度值3.4克,得出石块的质量.(1)53.4克;石块的体积是用石块放入量筒后水面所达到的刻度60厘米3减去没有放入石块前水面所对的刻度值40厘米3,得出石块的体积.(2)20厘米3;根据ρ=Vm求出石块的密度.(3)2.67×103. 点拨:读取量筒的数据时,若液面是凹形的,观察时以凹形底部为准;若液面是凸形的,以凸形的顶部为准.例如:用量筒测水的体积时,水面是凹面,如图1—3—2示.若用量筒测银的体积时,水银面则是凸面,如图示.例3 质量相等半径相同的空心铜球、铁球和铝球各一个(ρ铜>ρ铁>ρ铝),则空心部分体积最大的球是 ( )A .铜球B .铁球C .铝球D .条件不足无法确定 解析:根据密度计算公式ρ=Vm;质量相等的不同物质,密度大的体积小.因为ρ铜>ρ铁>ρ铝,质量相等半径相同的(体积相等)空心铜球、铁球和铝球,含有物质部分的体积最小的是铜球,所以中间空心部分体积最大的是铜球,如图示.选项A 是正确的.点拨:利用密度判断物体空、实心情况有下列几种方法:(1)用公式ρ物体=Vm求物体的平均密谋,若ρ物体=ρ物质为实心,ρ物体<ρ物质为空心.(2)用公式V物质=ρm求出物体中含物质的体积,若V 物质=V 实际为实心,V 物质<V 实际为空心.常见的稍有难度的题型如“例2”、还有如“若是空心的,空心部分的体积是多少”、“在空心部分铸满铝,质量又是多少”等题型.所以一般情况下,做这种题型常选第(3)种方法.例4 在调好的天平两盘上各放一铝块和铁块,天平恰能保持平衡,则铝块与铁块的质量之比m 铝∶m 铁=________,体积之比V 铝∶V 铁=________.(ρ铝=2.7×103千克/米3,ρ铁=7.8×103千克/米3)解析:天平平衡后左、右盘的物体的质量相等m 铝=m 铁,所以质量比是1∶1.根据公式V =ρm和铁与铝的密度值,可得体积之比是78∶27. 点拨:利用天平判断物体的密度关系、体积关系、质量关系是常见的题型,能反映出我们综合运用知识的能力.例5 一个瓶子最多能装下500克水,则这个瓶子能装下500克的下列哪种物质( ) A .浓硫酸B .酒精C .煤油D .汽油解析:这个瓶子能装下比水的密度大的物质,因为瓶的容积为V =水水ρm =3/1500厘米克克=500厘米3,在相同质量时,密度大于1克/厘米3的物质体积才能小于500厘米3,所以正确答案为A .点拨:这是一个关于密度应用的题目,借助水的密度可把瓶子的容积求出,这样就可以在质量相等的情况下对比密度判断出体积大小,密度小于水的物质不能装下,而密度大于水的物质可以装下,因为它的体积小于500厘米3.例6 把一块金属块放入盛满酒精的杯中时,从杯中溢出10克酒精(ρ酒精=0.8克/厘米3),若将这块金属块从酒精中取出放入盛满水的杯中,则从水杯中溢出水的质量 ( ) A .大于10克 小于10克 C .等于10克 D .无法确定 解析:由ρ=Vm得V =ρm =3/8.010厘米克克=12.5厘米3,溢出水的质量m =ρ水·V =1克/厘米3×12.5厘米3=12.5克>10克,所以正确答案为A .点拨:此类型题解决问题的突破口是求出杯的容积V ,它是沟通酒精和水的桥梁,两种液体的体积相等,利用这个关系就可以找出水的质量.例7 有一只玻璃瓶,它的质量为0.1千克,当瓶内装满水时,瓶和水的总质量为0.4千克.用此瓶装金属颗粒若干,瓶和金属颗粒的总质量为0.8千克,若在装金属颗粒的瓶中再装满水时,瓶、金属颗粒和水的总质量为0.9千克.求:(1)玻璃瓶的容积.(2)金属颗粒的质量.(3)金属颗粒的. 解析:由密度公式ρ=Vm (1)V 瓶=V 水=水水ρm =33/101.04.0米千克千克千克-=3×10—4米3 (2)m 金=0.8千克-0.1千克=0.7千克 (3)瓶内装金属粒后倒进去的水的体积V 水=水水ρm =33/108.09.0米千克千克千克-=10—4米3 金属粒体积V金=V瓶—V水=3×10—4—10—4米3=2×10—4米3所以ρ金=金金V m =341027.0米千克-⨯=3.5×103千克/米3答:玻璃瓶的容积为3×10—4米3,金属颗粒的质量是0.7千克;金属颗粒的密度是3.5×10—4米3.点拨: 对这种有一定难度的题目,要认真审题,挖掘题目所给的隐含条件,以图助思,将题目所述情景再现于图中,以求帮助我们建立起已知量和待求量的联系.由题意可画出图1—3—5该题的第(3)问中,求金属颗粒的密度难度较大,但可以从图1—3—5找出解法.尤其是金属颗粒的体积不好求,但可以从求它所排开水的体积为线索,这个难点便能突破了.例8 用天平测一木块的质量,操作正确,所用砝码和游码位置如图示.用量筒测测其体积,量筒中水面的位置如图1—3—6示,则所测木块的质量为________千克,体积为________米3,木块的密度为________千克/米3.解析:由题意知木块的质量是0.018千克,木块体积为V =80厘米3—60厘米3=20厘米3=2×10—5米3,木块的ρ=V m=35102018.0米千克-⨯=0.9×103千克/米3 点拨:本实验是测不易浸水木块的密度,木块的质量可直接测,木块的体积可利用“沉锤法”,借助于能沉入水下的铁块把木块的体积测出,测试时一定要注意V 木=V 2—V 1,即两次量筒的示数差.例9 用一架天平,一只空瓶和适量纯水测定牛奶的密度.(1)应测的物理量为________.(2)用测出的物理量写出计算牛奶密度的计算式:________________________. 解析:(1)应测的物理量为:空瓶质量m ,装满纯水后瓶子的质量m 1,装满牛奶后瓶子的质量m 2.(2)牛奶的体积V =水ρmm -1牛奶的密度ρ牛奶=Vmm -2或ρ牛奶=m m m m --12ρ水点拨:此题是一个自行设计的测牛奶密度的实验.我们要根据ρ=Vm这一公式,充分利用题中给出的工具由天平可测出牛奶的质量.在没有量筒的情况下要知道体积,就得借助纯水,因为它的密度是已知的,这是解决问题的突破口.由水可求出瓶的容积V =水水ρm ,也是牛奶的体积.在写牛奶密度的表达式时要用实验中已测量出的物理量具体表示.例10 有一团长细铁丝,用天平称出它的质量是150克,测得铁丝的直径是1毫米,这团铁丝有多长?(ρ铁=7.9克/厘米3) 解析:铁丝的体积,由ρ=Vm得V =ρm =3/9.7150厘米克克 铁丝的截面积S =πr 2=π(2d )2 根据V =SL 可得L =S V=223)05.0(14.3/9.7150厘米厘米克克⨯⨯ =2419厘米≈24米点拨:利用密度可以解决一些不易直接测量的问题.该题中细铁丝长度不容易用刻度尺测量,但用天平或秤测量铁丝的质量很方便,这样就可以利用密度公式V =ρm求出体积,长度就可以算出来.在实际中常采用秤称出几千米金属线或电线的质量来的方法,就是根据上述道理.例11 质量相等的甲、乙两种注体,甲液体的密度为ρ1,乙液体的密度为ρ2,将两种液体混合(混合时总体积的微小变化略去不计),则混合液的密度为 ( ). A .221ρρ+ B .21ρρ+ C .2121ρρρρ+⋅ D .21212ρρρρ+⋅解析:由密度公式ρ=Vm知,需要先求出混合液的质量和体积.甲、乙两种液体质量相等,设分别为m ,则甲的体积是V 甲=1ρm,则乙的体积是V 乙=2ρm,混合液的质量是2m ,体积是V 甲+V 乙=1ρm+2ρm,把质量和体积代入密度公式即可求出混合密度.答案为D .点拨:若把体积相等的两种液体混合,则混合液体的密度为21(ρ1+ρ2).例12 给你一台已调好的天平和一盒砝码,一只烧杯,适量的水和盐水,现要测量盐水的密度请说出你的办法.解析:①用天平称出空烧杯的质量m 1;②用天平称出烧杯装适量的水的总质量m 2,并做记号;③烧杯内水的质量为m 水=m 2-m 1;④用天平称出烧杯内装入和水体积相同的盐水的质量m ;⑤烧杯内盐水的质量为m 盐水=m 3-m 1;⑥利用ρ=Vm,算出烧杯内水的体积即盐水的体积. V 盐水=V 水=水水ρm =水ρ12m m -⑦盐水的密度是ρ盐水=盐水盐水V m =水ρ1213m m m m --=1213)(m m m m --水ρ点拨:测量密度,需要测量质量和体积,质量可以用天平测量,但体积的测量没有量筒或量杯,而是给了适量的水,所以只有通过天平和水来间接地测量盐水的体积,所以本题需要采取等体积代换的方法,用天平测量与盐水体积相等的水的质量,算出水(水的密度作为已知条件)的体积即是盐水的体积.例13 一只正在燃烧的蜡烛,它的 ( )A .质量不断减少,密度不变B .质量不断减少,密度也减小C .密度不变,质量不变D .质量不变,密度减小解析:这道题同时考查质量和密度的概念.蜡烛在燃烧过程中,质量减少.但蜡烛这种物质没有改变,所以密度不变. 答案:A例14 (北京市中考试题)对于密度的计算公式ρ=vm,下面说法正确的是 ( ) A .密度与物体的质量成正比 B .密度与物体的体积成反比C .物质的密度与质量成正比,与体积成反比D .密度是物质的一种特性,其大小等于物质的质量与体积的比值解析:对密度的概念应从物理意义上去理解,而学生容易从数学公式的角度去分析,而选择C 选项.ρ=vm是定义密度、计算密度大小的公式,但它不能决定某种物质密度的大小.例如:质量是1kg 的水,密度为1.0×103kg /m 3,质量为2kg 的水,密度仍为1.0×103kg /m 3.因为当某种物质的质量为原来2倍时,体积也相应为原来的2倍,质量与体积的比值不变. 所以不能说某种物质的密度跟它的质量成正比,跟它的体积成反比. 答案:D例15 (南京市中考试题) A 、B 、C 三种物质的质量m 与体积V 的关系图像,如图所示.由图可知,A 、B 、C 三种物质的密度ρA 、ρB 、ρC 和水密度ρ水之间的关系是 ( )A .ρA >ρB >ρC ,且ρA >ρ水, B .ρA >ρB >ρC ,且ρA <ρ水, C .ρA <ρB <ρC ,且ρA >ρ水,D .ρA <ρB <ρC ,且ρA >ρ水,解析:此题是用图像来求物理量,是数学知识应用于物理的一种常用方法,但在平时的学习中,学生不够重视.图像中,横轴表示体积,单位是cm 3,纵轴是质量,单位是g ,整个图像表示了质量随体积的变化. 根据密度公式ρ=vm,我们可以从体积为10 cm 3处作纵轴m 的平行线,如图l —3—8所示,并与A 、B 、C 三条直线交于点C 1、C 2和C 3,再分别过点作横轴V 的平行线,从图中就可以看出:ρA >ρB >ρC ,又因为ρ水=1g /cm 3,而图中ρA 约为2g / cm 3,ρB 约为1g / cm 3,ρC 则小于l g / cm 3.答案:A例16 (上海初中物理竞赛试题)在测定液体密度的实验中,液体的体积(V )及液体和容器的总质量(m 总)可分别由量筒和天平测得,某同学通过改变液体的体积得到几组数据,画出有关的图线,在图中能正确反映液体和容器的总质量跟液体的体积关系的是 ( )ABCD解析:这道题考查学生是否会观察m -V 图像,是否会通过图像分析问题的正确性. 当所测液体体积V 增大时,液体质量m l 一定增大,由公式m =ρV ,m l 和V 为正比关系,且V =0时,m l =0,图线A 应过原点.但m 总=m 1+m 0(m 0为容器质量),m 总=ρV +m 0,当V =0时,m l =m 0,图线B 恰好反映了这种情况,此时的质量代表了容器本身的质量,而图像的斜率代表了此种液体的密度.C 图中,V ≠0时,m 总=0,和实际不符.D 图中,随着V 的增大,m 总减少,也和实际不符. 答案:B例17 为测定黄河水的含沙量,某校课外活动小组取了10dm 3的黄河水,称其质量是10.18kg .已知沙子的密度ρ沙=2.5×103kg /m 3,问黄河水的含沙量是多少?(即每立方米黄河水中含沙多少千克)解析:此题是沙掺在水中,但两者不相混合,可以先求出10dm 3黄河水中的沙子的质量,进而求出1 m 3中沙子的质量.考查了学生灵活掌握密度知识去解决问题的能力. 已知:V =10dm 3-1×104cm 3,m =10.18kg =10180g . 求:1 m 3中含沙质量m 沙′解:⎩⎨⎧+=+=沙水沙水V V V m m m由①得m 沙=m -ρ水V 水=m —ρ水(V —V 秒) =m -ρ水V —ρ水沙沙ρm整理得 m 沙=水沙水沙ρρρρ--)(V m代入数据 m 沙=333343/1/5.2)/110110180(/5.2cmg cm g cm g cm g cm g -⨯⨯- 答案:1 m 3中含沙量为30kg .例18 (北京市中考试题)为节约用水,某同学家采取了多种节水措施,减少了用水量.4月底查水表时,水表显示的数字325m 3,4月份这个同学家的用水量为8t .5月底查水表时,水表显示的数字为332 m 3,则5月份这个同学家的用水量比4月份少________吨. 解析:5月份用水体积V =332 m 3-325 m 3=7 m 3,则5月份用水质量m =ρ水V =1 t /m3×7 m 3=7t .此时选择t /m 3为密度单位,比选用国际单位要方便. 5月比4月用水量少了8t -7t =1 t . 答案:1 t例19 一个瓶子装满水时,水的质量为1kg ,这个瓶子最多能装下多少千克的酒精?(ρ酒精=0.8×103kg /m 3) 已知:m 酒精. 解 ρ酒精=0.8×103kg /m 3=0.8kg /dm 3ρ水=1.0×103kg /m 3=1 kg /dm 3此时选择kg /dm 3为密度单位,可使计算过程简化.V 水=水水ρm =3/11dmkg kg=1 kg /dm 3 瓶子的容积一定:V 酒精=V 水m 酒精=ρ水V 酒精=0.8kg /m 3×1 dm 3=0.8kg 答案:这个瓶子最多能装下0.8kg 酒精例20 (四川省中考试题)一个空瓶的质量为400g ,装满水后两者的总质量为800g ;当装满油后的总质量为720g ,求:油的密度是多少?解析:用同样的瓶分别装水和装油,水和油体积相同,可以用V 一定时,21m m =21ρρ关系去做.已知:m 水=800g -400g =400g ,m 油=720g -400g =320g . 求ρ油. 解 V 水=V 油水油m m =水油ρρ(ρ水取1g /cm 3)g g 400320=3/1cm g 油ρ(ρ油取0.8g /cm 3) 答案:油的密度为0.8 g /cm3例21 (天津市中考试题)甲、乙两金属块,甲的密度是乙的52,乙的质量是甲的2倍,则甲的体积是乙的体积的 ( )A .0.8倍B .1.25倍C .0.2倍D .5倍解析:这种根据公式求化值的试题,在平时的考查中也多次出现.首先要把题中文字叙述的比值,用数学形式表示出来,如甲的密度是乙的52,即乙甲ρρ=52,乙的质量是甲的2倍,即m 乙=2m 甲,推得乙甲m m =21. 求:乙甲V V .解法1乙甲V V =乙乙甲甲ρρm m =乙甲m m ×甲乙ρρ=21×25=45=1.25 解法2 因为在比值中,各物理量的单位是统一的.所以这种题也可以用“设数”法做.则 乙甲V V =5221=45=1.25答案:B这种方法是将物理公式的繁索推导转化为简单的数学运算.当“填空”或“选择”题中出现类似问题时,可以用此方法,但它的中间过程从理论上看不够严密.例22 5m 3的冰熔化成水后,体积是多少?体积变化与原体积比是多少?如果是水结成冰,体积变化与原体积比是多少?(ρ冰=0.9×103kg /m 3) 解析:冰熔成水,质量不变,密度增大,体积减小.已知:V 冰=5m 3,ρ冰=0.9t /m 3求:V 冰,1V V △,2V V△ 解 冰化成水后: m 水=m 冰利用前面的比例式:冰水V V =水冰ρρ V 水=V 冰×水冰ρρ=5m 3×109=4.5 m 31V V △=冰水冰V V V -=333m 5m 5.4m 5-=101水结成冰后,质量不变水冰V V =冰水ρρ=109∴ V 冰=109V 水 2V V △=水水冰V V V -=水水水V V V -910=91【注意】 与前面答案不同.答案:体积是4.5m 3,所求值分别101和91例23 (北京市中考试题)一个装满水的水杯,杯和水总质量为600g ,将一些金属粒倒入杯中沉底后从杯中共溢出水200g ,待水溢完测得此时水杯总质量为900g ,则金属粒密度为多少立方米每千克?解析:可借助于画图来帮助理解题目当中几个质量的意义及各质量之间的关系.如图。
1.一节油罐车装着50m3的石油,从中取出30mL的石油,称得质量是24.6g,求这节车所装石油质量是多少吨?
2.体积是50cm3的铝球,它的质量是54g,问这个铝球是空心的还是实心的?若是空心的,空心部分体积为多大?
3.有一空瓶子质量是50g,装满水后称得总质量为250g,装满另一种液体称得总质量为200g,求这种液体的密度?
4.某空心铜球,它的体积为60cm3,质量为445g,若其中空部分铸满水,那么此球的质量是多大?
5.一块碑石体积为30m3,为了计算它的质量,取一小块作为这块碑石样品,测出它的质量为140g,用量筒装入100ml的水,然后将这块岩石样品完全浸没水中,此时,水面升高到150ml。
试计算:
(1)计算这块碑石的密度;
(2)计算这块碑石的质量。
6.一个空瓶的质量是300g,装满水后,瓶和水的总质量是800g,这只瓶的容积是多大?若改装煤油,问最多能装煤油多少千克?(煤油的密度是0.8×103 kg/m3)
7.一个容器盛满水总质量为450g,若将150g小石子投入容器中,溢出水后再称量,其总质量为550g,求:
(1)小石子的体积为多大?
(2)、小石子的密度为多少?。
【初中物理】专项练习:物体的密度及其测定40题(附答案)一、单项选择题(共15小题)1.下列说法中正确的是A.体积小的物体,其质量一定小B.体积大的物体,其密度一定大C.密度大的物体,其体积一定小D.一滴水和一杯水密度相同2.(2021石景山一模)小明用粗细均匀的小木棒底部缠绕一些细铜丝,制作了一只简易密度计。
水平桌面上放着两个相同的甲杯和乙杯,杯中装有液体。
当将简易密度计分别放入两杯液体中,且密度计静止时,两杯中液体的深度相同,如图所示,下列说法正确的是A.密度计的刻度线,越往上标注的密度值越大B.杯中密度计静止时,乙杯中液体对杯底的压强较大C.杯中密度计静止时,甲杯对水平桌面的压强大于乙杯底对水平桌面的压强D.密度计少缠绕一些细铜丝,可以增大该密度计两条刻度线之间的距离,测量结果更精确3.一般情况下,物体具有热胀冷缩的性质,但水在0℃~4℃之间具有反常膨胀特性—热缩冷胀,水在4℃时密度最大。
将一杯水的温度从10℃逐渐降低到-10℃的过程中,水逐渐结成冰,其体积会随时间变化,如图所示的四幅图中,能正确反应其体积随时间变化情况的是4.两个完全相同的空烧杯中分别放入质量相等的实心铜块和实心铝块(ρ铜>ρ铝)后,(铜块和铝块高度均小于烧杯高度),缓慢向两烧杯中倒满水,且水没有溢出,下列判断中正确的是A.放铝块的烧杯倒入水较多 B.放铜块的烧杯倒入水较多C.两烧杯倒入水一样多 D.无法判断5.关于质量和密度,下列说法中正确的是()A. 把一杯水喝掉一半,杯内剩余水的密度是原来的一半B. 把一杯水喝掉一半,杯内剩余水的密度是原来的2倍C. 质量相同的不同物质,体积大的密度也大D. 体积相同的不同物质,质量大的密度也大6.质量相同的甲乙两个物体,体积之比是2:3,则甲乙两个物体的密度之比A.3 : 2 B. 6 :1 C. 2 : 3 D. 1 : 17.在国际单位制中,密度的单位是()A.米(m) B.米/秒(m/s) C.千克(kg) D.千克/米3(kg/m3)8.在实验室中用量筒盛某种液体,将测得的液体与量筒的总质量m和量筒内液体的体积V做出如图所示的图像。
初中物理密度试题一、填空题(共7小题,每小题3分,满分21分)1.(3分)一松木块的密度是0.4×103kg/m3,读作_________ ,把它锯掉3/4,剩下的松木块密度为_________ .2.(3分)一块石碑,长50cm,宽20cm,高3m,质量为0.75t,则它们的密度是_________ kg/m3.3.(3分)质量相等的实心铜球与实心的铝球的体积之比为_________ ;体积相等的实心铜球和实心的铝球的质量之比为_________ .(ρ铜=8.9g/cm3,ρ铝=2.7g/cm3)4.(3分)为减轻飞机的重力,因选用密度较_________ (选填“大”或“小”)的材料来制造飞机.5.(3分)有空心的铜球,铁球和铝球各一个,它们的体积和质量都相等,这三个球中空心部分最大的是_________ 球.(ρ铜>ρ铁>ρ铝)6.(3分)一个能装500g水的玻璃瓶,装满水后的总质量是750g,用该瓶装密度是0.8g/cm3的酒精,则装满酒精后的总质量为_________ g(ρ水=1.0×103kg/m3)7.(3分)甲、乙两块矿石的质量相等,甲的体积是乙的2倍.若将甲切去,将乙切去,则剩下的两块矿石密度的大小关系是ρ甲= _________ ρ乙.二、选择题(共8小题,每小题3分,满分24分)8.(3分)关于物体的质量和物质的密度,下列说法中正确的是()A.一块冰全部融化成水后,质量变小,密度不变B.把铜块碾压成铜片,质量和密度均不变C.把铁球加热,质量变大,密度变小D.某种物质的密度与它的质量成正比,而与它体积成反比9.(3分)(2002•苏州)人们常说“铁比木头重”,这句话的实际含义是指()A.铁的质量比木头大 B.铁的重力比木头大C.铁的密度比木头大 D.木头的体积比铁大10.(3分)如图所示:有四只相同体积的烧杯,依次各盛有质量相等的煤油、汽油、植物油和硫酸(ρ硫酸>ρ植物油>ρ煤油>ρ汽油),其中盛汽油的烧杯是()A. B. C. D.11.(3分)(2000•天津)甲、乙两金属块,甲的密度是乙的,乙的质量是甲的2倍,则甲的体积是乙的体积的()A. 0.8倍 B. 1.25倍 C. 0.2倍 D. 5倍12.(3分)在三枚戒指中,只有一枚是纯金的,而其他两枚则是锌镀金和铜制的,鉴别的方法是()A.称得质量是最大的是纯金的 B.可以观察金属的光泽C.测三者密度,密度最大的是纯金的 D.条件不足,无法判断13.(3分)用不同材料制成体积相同的甲、乙两种实心球,在调节好的天平左盘上放2个甲球,在右盘上放3个乙球,天平恰好平衡,若甲球密度为ρ甲,乙球密度为ρ乙,那么它们密度之间的关系是()A.ρ甲:ρ乙=3:2 B.ρ甲:ρ乙=1:2 C.ρ甲:ρ乙=2:1 D.ρ甲:ρ乙=2:314.(3分)体积和质量都相等的铝球、铁球和铅球,密度分别为ρ铝=2.7g/cm3,ρ铁=7.8g/cm3,ρ铅=11.3g/cm3,下列说法中正确的是()A.若铝球是实心的,则铁球和铅球一定是空心的B.若铁球是实心的,则铝球和铅球一定是空心的C.若铅球是实心的,则铝球和铁球一定是空心的D.不可能三个球都是空心的15.(3分)甲、乙两金属的密度分别为ρ甲、ρ乙,将等质量的甲、乙两金属制成合金,则合金密度为()A. B.C. D.三、解答题(共6小题,满分45分)16.(7分)为了研究物质的某种特性,某同学选用了三种不同材料制成的长方体样品,他用实验中测得和经过计算的数据见下表.实验次数样品质量(g)体积(cm3)质量/体积(g/cm3)1 铝块1 21.6 8.0 2.72 铝块2 43.2 16.0 2.73 松木1 4.0 8.0 0.54 松木2 16.0 32.0 0.55 钢块 71.2 8.0 8.9(1)对实验1、2或3、4中的实验数据进行比较,可以得的结论是,同种物质,它的质量跟体积成_________ 单位体积的质量_________ .(2)比较1、3、5中的实验数据,可以得出的结论是;相同体积的不同物质,质量_________ ,不同物质的_________ 一般不相同.17.(7分)(2003•广州)两个杯子分别盛有浓盐水和纯水,不能用嘴尝,请用学过的物理知识自选器材,设计两种区分哪杯是浓盐水,哪杯是纯水的方法.方法一:_________ .方法二:_________ .18.(7分)小明曾在家偶然发现一个奇怪的现象,他把一只玻璃可乐瓶灌满凉水,封好后放入冰箱的冷冻室内,打算做一瓶冰块,可是,当他第二天拿出玻璃瓶时,发现水虽已完全结成了冰,但玻璃瓶已裂成了许多块,这瓶是冻裂的吗?还是另有原因.19.(8分)一个铜球,质量为3.2kg,而体积为420cm3,那么这个铜球是否为空心的?若为空心的,其空心部分注满铅,则此球的质量又是多大?(铜、铅的密度分别是8.9×103kg/m3,11.4×103kg/m3)20.(8分)盐水选种需要密度为1.1×103kg/m3的盐水,现配制0.05m3的盐水,称得它的质量是60kg,这样的盐水是否符合要求?如不符合要求,应该加水还是加盐?加多少?21.(8分)我国约有4亿多人需配戴近视或远视眼镜,组成眼镜的主要材料的技术指标如下表:材料技术指标树脂镜片玻璃镜片铜合金钛合金透光量 92% 91% / /密度(kg/m3)1.3×1032.5×1038.0×1034.5×103性能较耐磨损耐磨损较耐磨损耐磨损①求一块体积为4cm3的玻璃镜片的质量.②有一副铜合金镜架的质量为20g,若以钛合金代替铜合金,求这副镜架的质量.苏科版八年级下册《第6章密度》2013年单元测试卷(四)参考答案与试题解析一、填空题(共7小题,每小题3分,满分21分)1.(3分)一松木块的密度是0.4×103kg/m3,读作0.4×103千克每立方米,把它锯掉3/4,剩下的松木块密度为0.4×103kg/m3.考点:密度及其特性.4435607专题:简答题.分析:密度是物质的一种特性,对于确定的某种物质,它的密度不随质量、体积的改变而改变.解答:解:某种物质单位体积的质量,叫这种物质的密度,它不随质量、体积的改变而改变.单位的读法是:从前往后,“/”表示“每”故答:0.4×103千克每立方米,0.4×103kg/m3点评:本题是考查关于密度的一些基本概念,有时候就是因为它太基本了,所有有些同学反而没有去注意.2.(3分)一块石碑,长50cm,宽20cm,高3m,质量为0.75t,则它们的密度是 2.5×103 kg/m3.考点:密度的计算.4435607专题:应用题.分析:根据题意可以算出石块的体积,已知石块的质量,利用密度公式就可求出石块的密度.解答:解:石块的体积v=0.5m×0.2m×3m=0.3m3,石块的质量m=0.75t=750kg,那么石块的密度ρ===2.5×103kg/m3故答案为:2.5×103kg/m3点评:本题考查了密度的计算公式,属于中档题.3.(3分)质量相等的实心铜球与实心的铝球的体积之比为27:89 ;体积相等的实心铜球和实心的铝球的质量之比为89:27 .(ρ铜=8.9g/cm3,ρ铝=2.7g/cm3)考点:密度公式的应用.4435607专题:推理法.分析:知道铜和铝的密度之比、实心铜块和铝块的质量相等,利用v=求它们的体积之比;知道铜和铝的密度之比、实心铜块和铝块的体积相等,利用m=ρv求它们的质量之比.解答:解:由题知,ρ铜:ρ铝=8.9g/cm3:2.7g/cm3=89:27,若铜和铝质量相等,即m铜:m铝=1:1,∵ρ=,∴v=,∴v铜:v铝=:=×=×=×=27:89;若铜和铝体积相等,即v铜:v铝=1:1,∵ρ=,∴m=ρv,∴m铜:m铝==×=×=89:27.故答案为:27:89;89:27.点评:本题考查了学生对密度公式的掌握和运用,要仔细,防止因颠倒而出错.4.(3分)为减轻飞机的重力,因选用密度较小(选填“大”或“小”)的材料来制造飞机.考点:与密度有关的物理现象.分析:因为飞机在天上飞要克服较大的空气阻力还要应付各种突发情况,除需要较高的牢固度外;飞机还要轻一些(质量要小一些,在体积一定时,密度越小,质量就越小,飞机就越轻),太重的话,飞机起飞就需要更多的能量.解答:解:因为飞机质量小有利于飞行和节能,在体积一定时,密度小的物质,其质量小,所以飞机在选材时,既要选择牢固的材料,同时也要考虑密度小的物质小,其重力也小.故答案为:小.点评:此题是考查密度知识在生活中的应用.我们要学会用我们学过的知识分析生活中的物理现象.5.(3分)有空心的铜球,铁球和铝球各一个,它们的体积和质量都相等,这三个球中空心部分最大的是铜球.(ρ铜>ρ铁>ρ铝)考点:空心、混合物质的密度计算;密度的计算.专题:常规题型.分析:根据密度公式得:m=ρV,它们的体积和质量都相等,又知ρ铜>ρ铁>ρ铝,质量一定,密度越大,体积越小.体积=整体积﹣空心部分体积.整体积一定,所以体积越小,空心越大.解答:解:质量等于密度乘以体积,质量一定,密度越大,体积越小.ρ铜最大,则其体积最小.整体积一定,所以体积越小,空心越大.点评:此题考查学生对密度公式变形的灵活运用,同时锻炼学生的空间想象能力.6.(3分)一个能装500g水的玻璃瓶,装满水后的总质量是750g,用该瓶装密度是0.8g/cm3的酒精,则装满酒精后的总质量为650 g(ρ水=1.0×103kg/m3)考点:密度的计算;密度公式的应用.4435607专题:应用题.分析:解决此题的关键是抓住体积相同,体积等于质量除以密度.那么水的质量与密度之比等于酒精质量与密度之比.解答:解:由于玻璃瓶的体积不变,所以装满的水和酒精的体积相同,可得:=,即:m酒精===400g;瓶的质量:m瓶=m总﹣m水=750g﹣500g=250g,所以,装满酒精后的总质量为:m总′=m酒精+m瓶=400g+250g=650g;故答案为:650.点评:本题考查密度的计算以及密度公式的应用.瓶子的容积不变是隐含的一个条件.7.(3分)甲、乙两块矿石的质量相等,甲的体积是乙的2倍.若将甲切去,将乙切去,则剩下的两块矿石密度的大小关系是ρ甲= ρ乙.考点:密度的计算.专题:密度及其应用.分析:密度再怎么切是不变的,所以计算出原来的密度比就知道剩下的密度之比.解答:解;由m甲=m乙,V甲=2V乙可以算出甲,乙两矿石原来的密度之比,ρ甲==ρ乙=ρ甲:ρ乙=1:2,故答案为:.点评:此题考查学生对密度概念及其意义的理解程度,密度是物质的一种特性,它与物体的质量和体积无关,学生容易出错的地方是又去计算切掉后的两矿石的密度.二、选择题(共8小题,每小题3分,满分24分)8.(3分)关于物体的质量和物质的密度,下列说法中正确的是()A.一块冰全部融化成水后,质量变小,密度不变B.把铜块碾压成铜片,质量和密度均不变C.把铁球加热,质量变大,密度变小D.某种物质的密度与它的质量成正比,而与它体积成反比考点:质量及其特性;密度及其特性.分析:质量是物体的一种属性,与物体的形状、状态和位置无关.密度是物质的一种特性,不同的物质密度一般不同.对于同种物质,密度一定,物体的质量与物体的体积成正比.密度与物体的质量和体积无关,但密度与物体的温度和状态有关.解答:解:A、冰熔化成水后,状态变了,但物质的多少不会变化,所以质量不变.由于状态的变化,体积也发生了变化,体积变小,所以密度变大.B、铜块压成铜片,形状发生了变化,质量保持不变.铜块压成铜片后的体积也不发生变化,所以密度也不变.C、把铁球加热,铁球温度升高,质量不变.由于物体的热胀冷缩,铁球的体积会变大,从而使铁球的密度减小.D、同种物质,密度一定,物体的质量和体积是成正比的,密度与物体的质量和体积无关.故选B.点评:本题考查了学生对质量是物体属性和密度是物质特性的理解.需要注意的是密度与物体的温度和状态有关.9.(3分)(2002•苏州)人们常说“铁比木头重”,这句话的实际含义是指()A.铁的质量比木头大 B.铁的重力比木头大C.铁的密度比木头大 D.木头的体积比铁大考点:密度及其特性.分析:铁比木头重是指:相同体积的铁比木头重,也就是说铁的密度比木头的大.解答:解:A、由于体积不确定,故A错误B、由于体积不确定,故B错误C、铁的密度比木头的大,符合题意.D、由于质量不确定,故D错误故选C.点评:该题很简单,还有“铁比棉花重”也是一样的.10.(3分)如图所示:有四只相同体积的烧杯,依次各盛有质量相等的煤油、汽油、植物油和硫酸(ρ硫酸>ρ植物油>ρ煤油>ρ汽油),其中盛汽油的烧杯是()A. B. C. D.考点:密度公式的应用;密度的大小比较.专题:应用题.分析:首先借助图形,判断出瓶内液体的体积关系,已知煤油、汽油、植物油和硫酸的质量和密度关系,再利用公式V=计算出它们的体积关系,再与瓶内液体的体积进行比较即可.解答:解:从图可知,VB>VA>VC>VD,∵m硫酸=m植物油=m煤油=m汽油,ρ硫酸>ρ植物油>ρ煤油>ρ汽油,∴由公式V=可知,V硫酸<V植物油<V煤油<V汽油,又∵VB>VA>VC>VD,∴盛汽油的烧杯是B.故选B.点评:本题考查了利用公式V=进行分析,并可以结合质量和密度的关系来判断体积的关系.11.(3分)(2000•天津)甲、乙两金属块,甲的密度是乙的,乙的质量是甲的2倍,则甲的体积是乙的体积的()A. 0.8倍 B. 1.25倍 C. 0.2倍 D. 5倍考点:密度公式的应用.专题:推理法.分析:已知甲乙的密度之比和质量之比,根据公式V=可求甲乙的体积之比.解答:解:甲乙的体积之比为==×=×==1.25.故选B.点评:本题考查密度公式的应用,关键是公式及其变形的灵活运用,本题相对比较简单,求比值题目要细心,防止因颠倒而出错.12.(3分)在三枚戒指中,只有一枚是纯金的,而其他两枚则是锌镀金和铜制的,鉴别的方法是()A.称得质量是最大的是纯金的 B.可以观察金属的光泽C.测三者密度,密度最大的是纯金的 D.条件不足,无法判断考点:密度及其特性.分析:密度是物质的一种特性,对于确定的某种物质,它的密度不随质量、体积的改变而改变.可以作为鉴别物质的凭证.解答:解:在三枚戒指中,只有一枚是纯金的,而其他两枚则是锌镀金和铜制的,最简单的方法是,测出质量和体积,计算出密度,密度最大的是纯金的.故选C.点评:本题主要考查学生对:物质的密度及其特性的了解和掌握,是一道基础题.13.(3分)用不同材料制成体积相同的甲、乙两种实心球,在调节好的天平左盘上放2个甲球,在右盘上放3个乙球,天平恰好平衡,若甲球密度为ρ甲,乙球密度为ρ乙,那么它们密度之间的关系是()A.ρ甲:ρ乙=3:2 B.ρ甲:ρ乙=1:2 C.ρ甲:ρ乙=2:1 D.ρ甲:ρ乙=2:3考点:密度的计算;天平的使用.专题:比例法;密度及其应用.分析:根据题意,我们可以将天平的左右两盘看作一个整体,分析出两边的质量之比、体积之比,最后再根据公式ρ=,算出两种球的密度之比.解答:解:天平的左右两盘平衡,则两盘的总质量相等,即m甲=m乙,由密度的公式可知,ρ甲V甲=ρ乙V乙;又因为每个球的体积相同,左盘有2个,右盘有3个,则V甲:V乙=2:3;将其代入前面的公式可得,ρ甲:ρ乙=3:2.故选A.点评:在分析甲、乙两种球的质量和体积时,一定要将其左右两盘看作一个整体来进行处理,分析出质量、体积的关系,利用公式就可以求出密度的关系了.14.(3分)体积和质量都相等的铝球、铁球和铅球,密度分别为ρ铝=2.7g/cm3,ρ铁=7.8g/cm3,ρ铅=11.3g/cm3,下列说法中正确的是()A.若铝球是实心的,则铁球和铅球一定是空心的B.若铁球是实心的,则铝球和铅球一定是空心的C.若铅球是实心的,则铝球和铁球一定是空心的D.不可能三个球都是空心的考点:空心、混合物质的密度计算.专题:计算题.分析:假设三球都是实心的,根据三球质量相等,利用根据密度公式变形可比较出三球的实际体积大小,由此可知铝球的体积最大,然后再对各个选项逐一分析即可.解答:解:若三球都是实心的,质量相等,根据密度公式变形可知:V铝==,V铁==,V铅==,由此可得出V铝>V铁>V铅,又因为三球的体积相等,所以铁球和铅球一定是空心的.铝球可能是实心,也可能是空心.故选A.点评:此题主要考查学生对空心、混合物质的密度计算这一知识点的理解和掌握,解答此题的关键是熟练掌握密度公式变形.15.(3分)甲、乙两金属的密度分别为ρ甲、ρ乙,将等质量的甲、乙两金属制成合金,则合金密度为()A. B.C. D.考点:空心、混合物质的密度计算;密度公式的应用.专题:计算题;应用题.分析:已知甲、乙两物体的质量相等,还知道密度的大小,根据公式ρ=可求甲、乙体积的大小;甲、乙体积之和就是合金的体积,甲、乙质量之和就是合金的质量,根据公式式ρ=可求合金密度.解答:解:甲的体积V1=;乙的体积V2=,所以合金的体积V=V1+V2=+=;合金的质量为m合=2m;合金密度ρ===.故选C.点评:本题考查合金密度的计算,关键是密度公式及其变形的灵活运用,难点是求合金的质量和体积,质量前后保持不变,等于两种金属的质量之和,体积等于两种金属的体积之和.三、解答题(共6小题,满分45分)16.(7分)为了研究物质的某种特性,某同学选用了三种不同材料制成的长方体样品,他用实验中测得和经过计算的数据见下表.实验次数样品质量(g)体积(cm3)质量/体积(g/cm3)1 铝块1 21.6 8.0 2.72 铝块2 43.2 16.0 2.73 松木1 4.0 8.0 0.54 松木2 16.0 32.0 0.55 钢块 71.2 8.0 8.9(1)对实验1、2或3、4中的实验数据进行比较,可以得的结论是,同种物质,它的质量跟体积成正比单位体积的质量不变.(2)比较1、3、5中的实验数据,可以得出的结论是;相同体积的不同物质,质量不同,不同物质的质量与体积的比值一般不相同.考点:密度及其特性.4435607专题:实验题;归纳法.分析:比较几次的实验数据,要归纳出结论,就是要分析这几次实验数据中记录了哪些物理量,这些物理量的数据中哪些是相同的,哪些是不同的,从而从这些相同与不同中得出结论.解答:解:(1)对实验1、2或3、4中的实验数据进行比较,可见实验1、2或3、4中的样品种类是相同的,但质量和体积是不同的,而且同一种样品种类中的质量和体积是成正比关系的,最终算出的质量和体积的比值对同一种样品来说是相同的.(2)比较1、3、5中的实验数据,可见三次实验数据中的样品种类是不同的,但三次实验的样品体积是相同的,故可知相同体积的不同物质,质量不同;三次实验数据中最终算出质量与体积的比值也不同,即可知不同物质的质量与体积的比值一般是不同的.故答案:(1)正比;不变(2)不同;质量与体积的比值点评:由实验数据来归纳结论,是近年来中考比较经常出现的题型,这种题目一般难度不大,关键是要掌握归纳结论的方法,多做些此类题目,多对照答案思考归纳下就能很熟练地掌握了.17.(7分)(2003•广州)两个杯子分别盛有浓盐水和纯水,不能用嘴尝,请用学过的物理知识自选器材,设计两种区分哪杯是浓盐水,哪杯是纯水的方法.方法一:用量筒量出相同体积的水和盐水,分别倒入两个相同的烧杯中,再将两个烧杯放在天平左右两盘,下沉的烧杯里是盐水.方法二:用弹簧测力计测物体浸没在盐水和水中的示数,示数小的,是盐水.考点:物体的浮沉条件及其应用;质量的测量与天平;密度的应用与物质鉴别;阿基米德原理.4435607专题:实验探究题;设计与制作题;推理法.分析:(1)根据盐水的密度大于纯水的密度,相同体积的盐水和纯水,盐水的质量大.(2)浸在液体中的物体受到浮力的大小受两个因素影响:一是物体的体积,二是液体的密度.如果是同一物体浸在不同液体中,液体密度不同,所受浮力也不同.解答:解:(1)用相同的杯子装相同体积的盐水和纯水(使用量筒)分别放在天平的两个托盘中,下沉那一边,烧杯里装的是盐水(盐水的密度较大);(2)由F浮=ρ液gV排可知浸没在液体中的同一物体所受的浮力与ρ液有关,液体的密度越大受到的浮力就越大,用弹簧测力计测物体浸没在盐水和水中的示数,F浮=G﹣F示,示数小的,受到的浮力大,是盐水;故答案为:用量筒量出相同体积的水和盐水,分别倒入两个相同的烧杯中,再将两个烧杯放在天平左右两盘,下沉的烧杯里是盐水;用弹簧测力计测物体浸没在盐水和水中的示数,示数小的,是盐水.点评:称重法测浮力的应用非常广泛,本题中的做法就是一例,还有探究浮力与v排的关系、与物体形状的关系等.鉴别物质的方法有很多,需要同学们认真思考,灵活运用.18.(7分)小明曾在家偶然发现一个奇怪的现象,他把一只玻璃可乐瓶灌满凉水,封好后放入冰箱的冷冻室内,打算做一瓶冰块,可是,当他第二天拿出玻璃瓶时,发现水虽已完全结成了冰,但玻璃瓶已裂成了许多块,这瓶是冻裂的吗?还是另有原因.考点:密度及其特性;与密度有关的物理现象.4435607分析:水结成冰,质量不变,由于冰的密度小,所以冰的体积比水的体积大,从而把瓶撑裂了,而不是冻裂的.解答:解:因为水的密度大于冰的密度,玻璃瓶是被水结冰时体积变大撑裂的.点评:这种现象很常见,很多人误认为是冻裂的,其实不然.19.(8分)一个铜球,质量为3.2kg,而体积为420cm3,那么这个铜球是否为空心的?若为空心的,其空心部分注满铅,则此球的质量又是多大?(铜、铅的密度分别是8.9×103kg/m3,11.4×103kg/m3)考点:密度的计算;密度公式的应用.4435607专题:计算题;应用题.分析:已知质量和体积,可求密度,然后与铜密度比较,相同就是实心,否则为空心,若为空心,根据铜的密度算出体积,前后体积之差就是空心部分体积,根据铅的密度算出质量就行.解答:解:,所以为空心.,V空=V1﹣V2=420cm3﹣359cm3=61cm3.m铅=ρ铅V空=11.4g/cm3×61cm3=695.4g.m=m1+m铅=3200+695.4g=3895.4g.答:这个铜球是空心的,空心部分注满铅,球的质量是3895.4g.点评:本题考查密度的计算和密度公式的应用.20.(8分)盐水选种需要密度为1.1×103kg/m3的盐水,现配制0.05m3的盐水,称得它的质量是60kg,这样的盐水是否符合要求?如不符合要求,应该加水还是加盐?加多少?考点:密度的计算.4435607专题:密度及其应用.分析:(1)已知盐的质量和盐水的体积,根据密度公式求出盐水的密度,然后和要求盐水的密度相比较即可得出答案;(2)如果大于已知密度,需要加水;如果小于已知密度,需要加食盐;(3)若加水,设水的质量为m,则水的质量加上原本盐水的质量即为新配制的盐水质量,原本盐水的体积0.05m3加上所加水的体积(所加水的体积可用来表示,水的密度是1.0g/cm3)即为新配制的盐水体积,两者之商应为1.1×103kg/m3,据此求出水的质量.解答:解:(1)设配制的盐水的密度为ρ,盐水的密度:ρ===1.2×103kg/m3,∵ρ>ρ0=1.1×103kg/m3,∴配制的盐水不符合要求;(2)盐水密度偏大,需要加水以减小密度;(3)设应加水的质量为△m,则加水后m总=m+△m,而△m=ρ水△V,△V=,. .∴V总=V+△V=V+,由ρ0=得:1.1×103kg/m3===,解得:△m=0.5kg=500g.答:配制的盐水不符合要求;应加水;加水500g;点评:本题考查了密度公式的应用,关键是分清改变液体密度时质量、体积、密度之间的关系,计算过程要注意单位的换算.21.(8分)我国约有4亿多人需配戴近视或远视眼镜,组成眼镜的主要材料的技术指标如下表:材料技术指标树脂镜片玻璃镜片铜合金钛合金透光量 92% 91% / /密度(kg/m3)1.3×1032.5×1038.0×1034.5×103性能较耐磨损耐磨损较耐磨损耐磨损①求一块体积为4cm3的玻璃镜片的质量.②有一副铜合金镜架的质量为20g,若以钛合金代替铜合金,求这副镜架的质量.考点:密度公式的应用.4435607专题:计算题;密度及其应用.分析:①根据ρ=求出玻璃镜片的质量;②根据ρ=求出铜合金镜架的体积,再根据ρ=求出钛合金镜架的质量.解答:解:①玻璃镜片的密度ρ玻=2.5×103kg/m3=2.5g/cm3,∵ρ=∴玻璃镜片的质量:m玻=ρ玻V玻=2.5g/cm3×4cm3=10g;②铜合金的密度ρ铜=8×103kg/m3=8g/cm3,ρ钛=4.5×103kg/m3=4.5g/cm3,∵ρ=∴钛合金镜架的体积V钛=V铜===2.5cm3,钛合金镜架的质量:m钛=ρ钛V钛=4.5g/cm3×2.5cm3=11.25g.答:①玻璃镜片的质量为10g;②这副镜架的质量为11.25g.点评:此题主要考查的是学生对密度计算公式及其变形公式的理解和掌握,能从表中找出有用的数据是解决此题的关键.word完美格式。