九年级数学圆复习学案
- 格式:doc
- 大小:211.39 KB
- 文档页数:5
圆的复习课教师姓名年级九年级科目数学学生姓名上课时间课题第2章圆的复习课教学目标1.理解、掌握圆的有关性质、直线和圆的位置关系、圆和圆的位置关系、正多边形和圆的位置关系.2.探索、总结、归纳与圆有关的各种问题,进行知识梳理,构建圆的知识体系.3.渗透数形结合和分类的数学思想,并逐步学会用数学的眼光认识世界,学会有条理的表达、推理.教学重点和难点重点;与圆有关的知识点梳理.难点;会用圆的有关知识解决问题.1.圆有关的概念:圆的定义:到定点的距离等于定长的点的集合。
定义用来判断几点共圆,也可画出辅助圆解决问题.(1)圆心角:顶点在圆心的角叫做圆心角.(2)圆周角:顶点在圆上,并且两边都和圆相交的角叫做圆周角.(3)弧:圆上任意两点间的部分叫做圆弧,简称弧,大于半圆的弧称为优弧,小于半圆的弧称为劣弧.等弧是完全重合的弧,包括弧长和弧度(所对圆心角度数),只能在同圆或等圆中.(4)弦:连接圆上任意两点的线段叫做弦,经过圆心的弦叫做直径.2.圆的有关的性质:(1)圆心角、弦和弧三者之间的关系:在同圆或等圆中,如果两个圆心角、两条弧、两条弦中有一组量相等,那么它们所对应的其余各组量分别相等.(2)垂径定理:垂直于弦的直径平分弦,并且平分弦所对的两条弧.(3)圆心角定理:圆心角的度数等于它所对弧的度数.(4)圆心角与圆周角的关系: 同弧或等弧所对的圆周角相等,都等于该弧所对的圆心角的一半.(5)圆周角定理:直径所对的圆周角是直角,反过来,90°的圆周角所对的弦是直径. (6)切线的判定:①经过半径的外端并且垂直于这条半径的直线是圆的切线;②圆心到直线的距离等于半径;③直线与圆只有唯一的公共点.方法:(无切点)作垂直,证半径;(有切点)连半径,证垂直.(7)切线的性质定理:圆的切线垂直于过切点的半径.(8)切线长定理:从圆外一点引圆的两条切线,它们的切线长相等,这点与圆心的连线平分两切线的夹角;圆中常作的辅助线:已知切线,常过切点作半径;已知直径,常作直径所对的圆周角. 求解有关弦的问题,作弦心距,借助垂径定理和勾股定理解决;弧的中点常和圆心连结.B IAC圆中作辅助线的解题思路:利用垂径定理勾股定理、相似三角形,同弧所对的圆周角相等,以及圆周角与圆心角之间的关系.若题目中只配有一幅图,有时不代表就只有一解.要注意题目中的条件:比如动点,直线等等字眼.油的截面问题是有图一解,无图两解. 3.三角形的内心和外心(1)确定圆的条件:不在同一直线上的三个点确定一个圆. (2) ①外心:三边中垂线的交点.② 性质:(1)OA=OB=OC.(2)外心不一定在三角形的内部. ③ 应用:∠BOC=2∠A.(3) ①三角形的内心:三角形三条角平分线的交点.②性质(a )到三边的距离相等;(b )IA 、IB 、IC 分别平分∠BAC 、∠ABC 、∠ACB ; (c )内心在三角形内部.③应用∠BIC=900+21∠A(三角形内角和角平分线得);S ⊿ABC =21C ⊿ABC r 内切.任意多边形的内切圆的半径与面积和周长公式之间的关系:S=21CR .(4)直角三角形中,∠C=90°, R 外接=21c, r 内切=21(a+b-c)=c b a ab++.(5)等边三角形中边长为a R 外接=33a ,r 内切=63a, h=23a, s=243a .4.点与圆的位置关系:点在圆外,点在圆上,点在圆内,设圆的半径为r ,点到圆心的距离为d ,则点在圆外⇔d >r .点在圆上⇔d=r .点在圆内⇔d <r .5.直线和圆的位置关系有三种:相交、相切、相离. 设圆的半径为r ,圆心到直线的距离为d ,则直线与圆相交⇔d <r ,直线与圆相切⇔d=r ,直线与圆相离⇔d >r. 6.圆与圆的位置关系:设两圆的圆心距为d ,两圆的半径分别为R 和r ,则⑴ 两圆外离⇔d >R+r ; ⑵ 两圆外切⇔d=R +r ;⑶ 两圆相交⇔R -r <d <R+r (R >r ); ⑷ 两圆内切⇔d=R -r (R >r );⑸ 两圆内含⇔d <R —r (R >r )(R 与r 大小不定加绝对值). 判断两圆位置关系:圆心距、两圆半径和、两圆半径差(绝对值)直线与圆是相离、相切、相交,圆与圆相离包含外离和内含,相切包括内切和外切n ︒r S180r n l π=弧长2扇形R π360n S =lR21=7.圆有关的计算:(1)(2)360l rn •=圆锥侧面展开图(扇形)1、h 2+r 2=l 22、S 侧 =πrl3、l 即为R, 圆锥母线长是展开图扇形半径(大半径),r 是底面圆小半径,看清楚求的是扇形面积还是弧长,面积是360作分母,弧长是180作分母。
圆复习导学案教案一、教学目标:1.复习圆的相关知识,包括圆的定义、性质等;2.掌握圆的常用术语及其相互间的关系;3.运用所学的知识解决与圆相关的问题;4.培养学生的观察、推理和解决问题的能力。
二、教学重点:1.圆的相关性质及术语的掌握。
2.运用所学的知识解决与圆相关的问题。
三、教学难点:1.运用所学的知识解决与圆相关的问题。
2.利用已知条件证明圆的性质。
四、教学准备:1.教师:教案、黑板、粉笔2.学生:教科书、习题集、铅笔、橡皮五、教学过程:1.导入(5分钟)教师以数学游戏的形式导入课题,设计一道与圆相关的问题,引起学生的兴趣与思考。
如:一个小狗在操场上奔跑,它能跑的最远的距离是多少?让学生思考并尝试回答。
引导学生思考是否和圆有关。
2.概念讲解与讨论(15分钟)2.1定义:教师板书定义“圆”及相关术语“弦”、“切线”、“弧”、“弧长”、“直径”、“半径”、“周长”、“面积”等,带领学生一起进行讨论。
2.2.性质:讲解圆的相关性质,如:①相等弧所对的圆心角相等;②半径相等的圆,所对的圆心角相等;③弦长相等的弧所对的圆心角相等;④半径垂直于弦,且分别半径上的端点,弦的中点连接,可得两个相等的直角三角形等。
2.3图示:通过教材上的图形和实物导引,让学生正确的理解和应用圆的相关术语。
3.练习与巩固(25分钟)3.1计算练习:教师出示相关计算练习题,让学生进行计算和解答。
例如:(1) 在半径为 7cm 的圆中,将圆心角为60° 的弧截下,所得的弧长为多少?(2) 半径为 5cm 的圆的弦长为 8cm,求对应的圆弧长?3.2应用练习:通过实际情景与应用题,让学生灵活运用所学的知识解决问题。
4.深化拓展(20分钟)让学生运用所学的知识进一步拓展知识面。
设计一些复杂的问题,要求学生进行观察、推理和解决。
例如:如何通过圆心将圆分成12个等份?5.课堂小结(5分钟)教师对本节课的内容进行小结,强调重点和难点,让学生加深对圆的理解和掌握。
第27复习与提升【知识与技能】1.掌握圆的相关概念和定理;2.圆的相关概念和定理的应用.【过程与方法】通过对本章知识的系统复习,使学生对本章知识能够全面的了解,掌握.【情感态度】在整理知识点的过程中发展学生的独立思考习惯,让学生感受成功,并找到解决圆的相关问题的一般方法.【教学重点】掌握圆的相关概念和定理.【教学难点】圆的相关概念和定理的应用.一、知识体系构建【教学说明】引导学生回顾本章知识点,使学生系统地了解本章知识及它们之间的关系.二、释疑解惑,加深理解1.圆的定义2.与圆相关的概念:①弦和直径②弧、半圆、优弧、劣弧③等圆④等弧⑤圆心角圆是轴对称图形,直径所在的直线是它的对称轴,圆有无数条对称轴.3.垂径定理垂径定理推论4.定理:在同圆或等圆中,相等的圆心角所对的弧相等、所对的弦相等、所对的弦心距相等.推论:在同圆或等圆中,如果两个圆心角、两条弧、两条弦或两条弦的弦心距中有一组量相等,那么它们所对应的其余各组量都分别相等.5.圆周角的定义6.圆周角定理及讨论7.确定圆的条件8.直线与圆的位置关系9.点与圆的位置关系10.切线的性质定理及推论11.三角形的内切圆、内心12.正多边形与圆的关系13.弧长及扇形的面积【教学说明】让学生对知识进行回忆,进一步理解本章知识.三、运用新知,深化理解1.下列语句中不正确的个数是(B)①过圆上一点可以作圆中最长的弦无数条②长度相等的弧是等弧③圆上的点到圆心的距离都相等④同圆或等圆中,优弧一定比劣弧长A.1B.2C.3D.42.如图,点A,D,G,M在半圆O上,四边形ABOC,四边形DEOF,四边形HMNO 均为矩形.设BC=a,EF=b,NH=c,则下列各式中正确的是(B)A.a>b>c B.a=b=cC.c>a>b D.b>c>a第2题图第3题图3.如图,点A,B是⊙O上两点,AB=10,点P是⊙O上的动点(P当A,B不重合),连接AP,PB,过点O分别作OE⊥AP于点E,OF⊥BP于点F,则EF= 5 .4.(北京中考)如图,⊙O的直径AB垂直平分弦CD,垂足是E,∠A=22.5°,OC=4,则CD的长为(C)A.22B.4C.42D.8第4题图第5题图5.(南通中考)如图,点A,B,C,D在⊙O上,点O在∠D的内部,四边形OABC为平行四边形,则∠OAD+∠OCD=60 度.6.在平面直角坐标系中,△ABC 的位置如图所示,则可确定△ABC 的外接圆圆心坐标为 (1,1) .第6题图第7题图7.如图,已知∠AOM =30°,M 是OB 边上一点,以点M 为圆心,2 cm 为半径作⊙M ,若点M 在OB 边上运动,则当OM = 4 cm 时⊙M 与OA 相切.8.如图,在Rt △ABC 中,∠ACB =90°,AC =BC =1,将Rt △ABC 绕A 点逆时针旋转30°后得到Rt △ADE ,点B 经过的路径为BD ︵,则图中阴影部分的面积是 π6. 第8题图第9题图9.(宿迁中考)如图,AB 是⊙O 的弦,OP ⊥OA 交AB 于点P ,过点B 的直线交OP 的延长线于点C ,且CP =CB .(1)求证:BC 是⊙O 的切线;(2)若⊙O 的半径为5,OP =1,求BC 的长.解:(1)证明:连接OB ,∵OP ⊥OA ,∴∠APO +∠A =90°.∵CP =CB ,∴∠CBP =∠CPB =∠APO .∵OA =OB ,∴∠A =∠OBA ,∴∠OBA +∠CBP =∠APO +∠A =90°,∴OB ⊥BC . 又∵点B 在⊙O 上,∴BC 是⊙O 的切线.(2)设CP =CB =x ,在Rt △OBC 中,∠OBC =90°,CB =x ,CO =PC +OP =x +1,OB =5,∴x 2+(5)2=(x +1)2,解得x =2.即BC 的长为2.10.如图,正方形ABCD 的边长是4,以BC 为直径作圆,从点A 引圆的切线,切点为F ,AF 的延长线交DC 于点E .(1)求△ADE 的面积;(2)求BF 的长.解:(1)∵BC 是⊙O 的直径,AB ⊥BC ,DC ⊥BC ,∴AB ,CD 都是⊙O 的切线,∴AF =AB =4.设EC =x ,则EF =x ,DE =4-x ,∴42+(4-x )2=(4+x )2,x =1,∴△ADE 的面积是6.(2)连接AO 交BF 于点M ,则AO =25,MF =455,∴BF =855. 11.已知,如图,△ABC 内接于⊙O ,AB 是直径,弦CE ⊥AB 于点F ,C 是AD ︵的中点,连接BD 并延长交EC 的延长线于点G ,连接AD ,分别交CE ,BC 于点P ,Q ,求证:点P 是△ACQ 的外心.证明:∵AB 是直径,∴∠ACB =90°,∵AB ⊥CE ,AB 是直径,∴AC ︵=AE ︵,又∵AC ︵=CD ︵,∴CD ︵=AE ︵,∴∠ACP =∠CAP ,∴AP =PC .又∠QCP +∠ACP =∠CAP +∠CQP =90°,∴∠PCQ =∠CQP ,∴CP =PQ ,∴CP =AP =PQ ,即P 是Rt △ACQ 的外心.四、复习巩固,提升能力1.如图,点B 在⊙O 上,四边形OABC 是矩形,AC =5,则⊙O 的半径是__5__.第1题图 第3题图2.(丽水中考)如图,半径为5的⊙A 中,弦BC ,ED 所对的圆心角分别是∠BAC ,∠EAD .已知DE =6,∠BAC +∠EAD =180°,则弦BC 的弦心距等于( D ) A.412B.342 C .4 D .33.(东营中考)如图,在⊙O 中,AB 是⊙O 的直径,AB =8 cm ,AC ︵=CD ︵=BD ︵,M 是AB上的一动点,则CM +DM 的最小值是 8 cm.4.(陕西中考)如图,⊙O 的半径是2,直线l 与⊙O 相交于A ,B 两点,M ,N 是⊙O 上的两个动点,且在直线l 的异侧,若∠AMB =45°,则四边形MANB 面积的最大值是__42__.5.如图,△ABC 内接于⊙O ,且AB >AC ,∠BAC 的外角平分线交⊙O 于E ,EF ⊥AB 于点F .(1)求证:EB =EC ;(2)求式子 AB +AC BF ,AB -AC AF的值; (3)若EF =AC =3,AB =5,求△AEF 的面积.(1)证明:∵点E ,A ,C ,B 是⊙O 上的四个点,∴∠EBC +∠EAC =180°.又∵∠EAC +∠EAM =180°,∴∠EBC =∠EAM .∵AE 平分∠BAM ,∴∠EAM =∠EAB =∠ECB .∴∠EBC =∠ECB .∴EB =EC .(2)解:作EH ⊥AM 于点H .∵∠EBA =∠ECA ,∠BFE =∠CHE =90°,BE =CE .∴△EBF ≌△ECH .∴BF =CH .又∵AE 是∠BAM 的平分线,∴AF =AH .∴AB +AC =2BF ,AB -AC =2AF ,∴AB +AC BF =2,AB -AC AF=2.(3)解:由(2)可得AF=1,∴S△AEF=3 2.6.如图,△ABC是正三角形,曲线CDEF叫做正三角形的渐开线,其中弧CD、弧DE、弧EF的圆心依次是A、B、C,如果AB=1,那么曲线CDEF的长是多少?【思路点拨】弧CD,弧DE,弧EF的圆心角都是120度,半径分别是1,2,3,利用弧长的计算公式可以求得三条弧长,三条弧的和就是所求曲线的长.【解】:4π【课后作业】1.布置作业:教材“复习题”中第4、5、7、8、12题2.完成练习册中本课时的练习.。
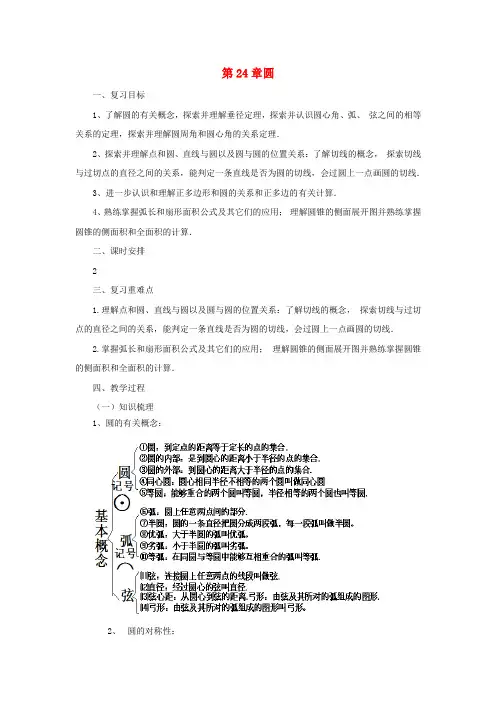
第24章圆一、复习目标1、了解圆的有关概念,探索并理解垂径定理,探索并认识圆心角、弧、•弦之间的相等关系的定理,探索并理解圆周角和圆心角的关系定理.2、探索并理解点和圆、直线与圆以及圆与圆的位置关系:了解切线的概念,•探索切线与过切点的直径之间的关系,能判定一条直线是否为圆的切线,会过圆上一点画圆的切线.3、进一步认识和理解正多边形和圆的关系和正多边的有关计算.4、熟练掌握弧长和扇形面积公式及其它们的应用;•理解圆锥的侧面展开图并熟练掌握圆锥的侧面积和全面积的计算.二、课时安排2三、复习重难点1.理解点和圆、直线与圆以及圆与圆的位置关系:了解切线的概念,•探索切线与过切点的直径之间的关系,能判定一条直线是否为圆的切线,会过圆上一点画圆的切线.2.掌握弧长和扇形面积公式及其它们的应用;•理解圆锥的侧面展开图并熟练掌握圆锥的侧面积和全面积的计算.四、教学过程(一)知识梳理1、圆的有关概念:2、圆的对称性:(1)圆是轴对称图形,其对称轴是任意一条过圆心的直线。
(2)圆是中心对称图形,对称中心为圆心。
3、垂径定理及其推论:定理:垂直于弦的直径平分这条弦,并且平分弦所对的弧。
推论:(1)平分弦(不是直径)的直径垂直于弦,并且平分弦所对的弧。
(2)弦的垂直垂直平分线经过圆心,并且平分弦所对的两条弧。
(3)平分弦所对的一条弧的直径,垂直平分弦,并且平分弦所对的另一条弧。
(4)圆的两条平行弦所夹的弧相等。
4、圆心角、弧、弦、弦心距之间的关系:在同圆或等圆中,如果两个圆心角、两条弧、两条弦、两条弦的弦心距中有一组量相等,那么它们所对的其余各组量都分别相等。
5、圆周角:(1)定义:顶点在圆上,并且两边都和圆相交的角叫圆周角。
(2)定理:一条弧所对的圆周角等于它所对的圆心角的一半。
(3)推论:①圆周角的度数等于它所对弧的度数的一半。
②同弧或等弧所对的圆周角相等;在同圆或等圆中,相等的圆周角所对的弧相等。
③直径所对的圆周角是直角;90的圆周角所对的弦是直径。
第三章圆一、复习目标1.复习本章内容,以求对本章知识有整体认识2.在巩固复习中,寻求对圆各单元知识有框架性认识3.通过对比、归纳思考本章知识结构,使学生能够增强分析问题解决问题能力。
二、课时安排2三、复习重难点对本章知识结构的总体认识,把握有关性质和定理解决问题。
四、教学过程(一)圆的概念集合形式的概念:1、圆可以看作是到定点的距离等于定长的点的集合;2、圆的外部:可以看作是到定点的距离大于定长的点的集合;3、圆的内部:可以看作是到定点的距离小于定长的点的集合轨迹形式的概念:1、圆:到定点的距离等于定长的点的轨迹就是以定点为圆心,定长为半径的圆;2、垂直平分线:到线段两端距离相等的点的轨迹是这条线段的垂直平分线(也叫中垂线);3、角的平分线:到角两边距离相等的点的轨迹是这个角的平分线;4、到直线的距离相等的点的轨迹是:平行于这条直线且到这条直线的距离等于定长的两条直线;5、到两条平行线距离相等的点的轨迹是:平行于这两条平行线且到两条直线距离都相等的一条直线。
(二)点与圆的位置关系<⇒点C在圆内;1、点在圆内⇒d r=⇒点B在圆上;2、点在圆上⇒d r>⇒点A在圆外;3、点在圆外⇒d rA(三)直线与圆的位置关系1、直线与圆相离⇒d r>⇒无交点;2、直线与圆相切⇒d r=⇒有一个交点;3、直线与圆相交⇒d r<⇒有两个交点;(四)圆与圆的位置关系外离(图1)⇒无交点⇒d R r>+;外切(图2)⇒有一个交点⇒d R r=+;相交(图3)⇒有两个交点⇒R r d R r-<<+;内切(图4)⇒有一个交点⇒d R r=-;内含(图5)⇒无交点⇒d R r<-;图1图2图4图5(五)垂径定理垂径定理:垂直于弦的直径平分弦且平分弦所对的弧。
推论1:(1)平分弦(不是直径)的直径垂直于弦,并且平分弦所对的两条弧; (2)弦的垂直平分线经过圆心,并且平分弦所对的两条弧;(3)平分弦所对的一条弧的直径,垂直平分弦,并且平分弦所对的另一条弧 以上共4个定理,简称2推3定理:此定理中共5个结论中,只要知道其中2个即可推出其它3个结论,即:①AB 是直径 ②AB CD ⊥ ③CE DE = ④ 弧BC =弧BD ⑤ 弧AC =弧AD中任意2个条件推出其他3个结论。
第25章圆(二)复习课一、学习目标:1、通过活动一、二,对本章知识进行总结和归纳。
2、通过活动三,能熟练应用本章知识解决问题,形成解题方法。
二、学习重点:形成知识网络,灵活应用切线的性质和判定解决问题。
三、学习难点:总结切线的性质和判定的解题方法。
四、学习过程:活动一:梳理知识,形成网络一、知识网络图:二、知识点梳理1、点与圆的位置关系包括:_______________、_______________、_______________。
填表:其中r为圆的半径,d为点到圆心的距离填表:其中r为圆的半径,d为圆心到直线的距离3、圆与圆的位置关系包括:_______________、_______________、_______________。
填表:其中R 与r 分别为两圆的半径(R>r ),d 为两圆的圆心之间的距离(1)定义:(2)如何确定三角形的内心? 活动三:解决问题,归纳方法 一、与圆的位置关系有关的问题1. 两圆有多种位置关系,图1中不存在的位置关系是 2.已知圆的半径等于10厘米,直线l 和圆有惟一一个公共点,则 圆心到直线l 的距离是_________厘米.3.⊙O 1与⊙O 2半径分别为3和5,且两圆有两个交点,则圆心距 O 1 O 2可能取的值是( )A .6B 。
8C 。
10D 。
124.⊙O 的直径为12cm ,圆心O 到直线l 的距离为7cm ,则直线l 与⊙O 的位置关系是( ) A.相交B.相切C.相离D.不能确定5.在平面直角坐标系中,以点(-1,2)为圆心,1为半径的圆必与( ) A .x 轴相交 B .y 轴相交 C .x 轴相切 D .y 轴相切6.已知两圆的半径分别为1和4,圆心距为3,则两圆的位置关系是( ) (A ).外离 (B ).外切 (C ).相交 (D ).内切.图17.已知两圆的半径分别为1和4,且两圆相切,则两圆的圆心距是__________。
初三圆的复习教案教案标题:初三圆的复习教案教学目标:1. 学生能够理解圆的概念,并能正确使用圆的术语。
2. 学生能够计算圆的周长和面积。
3. 学生能够应用圆的相关概念解决实际问题。
4. 学生能够发展对圆形图形的观察和推理能力。
教学准备:1. 教学PPT或白板。
2. 圆规、直尺和铅笔。
3. 纸板或绘图纸。
4. 练习题和答案。
教学过程:Step 1: 引入1. 在白板上画一个圆形,引导学生回顾圆的定义,并解释相关术语(圆心、半径、直径、弧、弦、切线等)。
2. 提问学生有关圆的特征和性质,激发他们对圆更深入的思考。
Step 2: 计算圆的周长和面积1. 提醒学生关于计算周长和面积的公式(周长=2πr,面积=πr²)。
2. 通过示范,解释如何根据给定的半径或直径计算圆的周长和面积。
3. 给学生一些练习题,让他们独立计算圆的周长和面积,并检查答案。
Step 3: 圆的相关问题1. 提供一些实际问题,要求学生应用所学知识解决。
例如:一个花坛的形状是一个半径为4米的圆,求花坛周围的围墙长度和花坛的面积分别是多少?2. 引导学生思考解决问题的方法,并鼓励他们用图画或数学计算来解决。
Step 4: 圆形图形观察和推理1. 准备一些不同大小和位置的圆形图形,让学生观察并描述它们的特征和相似之处。
2. 引导学生思考圆形图形的一些共同特点,并鼓励他们提出自己的观察和推理。
例如:如何通过测量圆的直径来判断两个圆是否相等?3. 给学生几个挑战性的问题,鼓励他们思考并解决。
Step 5: 小结和反思1. 总结圆的相关概念和计算方法。
2. 要求学生回顾整个课堂内容,自我评价学习效果。
3. 鼓励学生思考如何将所学知识应用到实际生活中。
教学扩展:1. 鼓励学生自行寻找更多关于圆的实际问题并解决。
2. 设计一些有趣的游戏或活动,帮助学生巩固对圆的概念的理解。
教学评估:1. 在课堂上观察学生的参与度和对圆概念的理解程度。
2. 分发练习题和挑战性问题,检查学生对圆的计算和应用能力。
《圆》复习课一、圆的概念集合形式的概念: 1、 圆可以看作是到定点的距离等于定长的点的集合; 2、圆的外部:可以看作是到定点的距离大于定长的点的集合; 3、圆的内部:可以看作是到定点的距离小于定长的点的集合 轨迹形式的概念:1、圆:到定点的距离等于定长的点的轨迹就是以定点为圆心,定长为半径的圆;(补充)2、垂直平分线:到线段两端距离相等的点的轨迹是这条线段的垂直平分线(也叫中垂线);3、角的平分线:到角两边距离相等的点的轨迹是这个角的平分线;4、到直线的距离相等的点的轨迹是:平行于这条直线且到这条直线的距离等于定长的两条直线;5、到两条平行线距离相等的点的轨迹是:平行于这两条平行线且到两条直线距离都相等的一条直线。
二、点与圆的位置关系1、点在圆内 ⇒ d r < ⇒ 点C 在圆内;2、点在圆上 ⇒ d r = ⇒ 点B 在圆上;3、点在圆外 ⇒ d r > ⇒ 点A 在圆外;练习题:一个圆的直径为cm 8,到圆心的距离为cm 5,则该点在圆三、直线与圆的位置关系1、直线与圆相离 ⇒ d r > ⇒ 无交点;A2、直线与圆相切 ⇒ d r = ⇒ 有一个交点;3、直线与圆相交 ⇒ d r < ⇒ 有两个交点;练习题:、一个点到圆的最短距离为cm 3,到圆的最长距离为cm 9,则这个圆的半径为 四、垂径定理垂径定理:垂直于弦的直径平分弦且平分弦所对的弧。
推论1:(1)平分弦(不是直径)的直径垂直于弦,并且平分弦所对的两条弧; (2)弦的垂直平分线经过圆心,并且平分弦所对的两条弧;(3)平分弦所对的一条弧的直径,垂直平分弦,并且平分弦所对的另一条弧 以上共4个定理,简称2推3定理:此定理中共5个结论中,只要知道其中2个即可推出其它3个结论,即:①AB 是直径 ②AB CD ⊥ ③CE DE = ④ 弧BC =弧BD ⑤ 弧AC =弧AD 中任意2个条件推出其他3个结论。
推论2:圆的两条平行弦所夹的弧相等。
《圆》的复习 第一课时 圆的有关概念教学目标:1、通过复习,再次理解圆及其有关概念,了解弧、弦、圆心角的关系。
2、探索圆的性质,了解圆周角与圆心角的关系、直径所对圆周角的特征。
重点及易错点分析:1、重点:垂径定理的应用,相等的弧、弦、圆心角与圆周角之间的关系应用2、易错点:垂径定理应用中的、一条弦所对的圆周角的双解问题复习流程:第一部分:知识点复习 一、圆的概念运动形式的概念:圆:______________________________。
集合形式的概念: 圆可以看作是;______________________ 圆的有关概念:弦、直径、弧、等圆与等弧。
________________叫等弧。
练习1、.下列语句中,不正确的个数是( )①直径是弦;②弧是半圆;③长度相等的弧是等弧;•④经过圆内任一定点可以作无数条直径. A .1个 B .2个 C .3个 D .4个 二、垂径定理垂径定理:__________________________________。
推论:(1);_________________________________ 以上2个定理,此定理中共5个结论中,只要知道其中2个即可推出其它3个结论,可以简称2推3定理:即: ① AB 是直径 ②AB CD ⊥ ③CE DE = ④ 弧BC =弧BD② ⑤ 弧AC =弧AD中任意2个条件推出其他3个结论。
典型推论:(2)弦的垂直平分线经过圆心,并且平分弦所对的两条弧; (3)平分弦所对的一条弧的直径,垂直平分弦, 并且平分弦所对的另一条弧练习2、.如图1,已知⊙O 的半径为5,弦AB=8,P 是弦AB 上任意一点,则OP•的取值范围是_______.练习3.、如图,点A 、B 是⊙O 上两点,AB=10,点P 是⊙ O 上的动点,(P 与A ,B 不重BOCBA合),连接AP 、PB ,过点O 分别OE ⊥AP 于E ,OF ⊥PB 于F ,则EF= ——。
《圆》复习课教学设计一、教材的地位和作用本节是初中数学九上第24章复习测试。
圆在初中数学中占有重要地位,在中考中也占有一定的比例。
本节课的内容是对已经学过的圆的基本性质等基本知识的巩固,也为即将复习的圆和直线位置关系等其他问题打下坚实的基础。
二、学情分析初三的学生已经通过三年的学习掌握了一些必要数学基础知识和思考方式。
学生们处于求知欲和表现欲都很强的阶段,可以给学生提高更多的表现机会,加强合作交流,多互动,多反馈。
同时在教学时,应注意讲练结合,随时总结做题的规律和方法,随时注意纠正、反馈学生可能出现的问题等方面的错误。
二、教学目标(一)知识目标1.掌握本章的知识结构图.2.探索圆及其相关性质.3.掌握并理解垂径定理.4.认识圆心角、弧、弦之间相等关系的定理.5.掌握圆心角和圆周角的关系定理.(二)能力目标1.通过测试圆的基本知识,发展学生的数学思考能力。
2.用推理证明的方法研究圆周角和圆心角的关系,发展学生的推理能力。
3.让学生自己总结交流所学内容,发展学生的语言表达能力和合作交流能力。
(三)情感与价值观通过学生自己归纳总结本章内容,使他们在动手操作方面,探索研究方面,语言表达方面,分类讨论、归纳等方面都有所发展.(四)核心素养目标进一步发展几何直观和空间想象能力,增强运用图形和空间想象思考问题的意识,提升数形结合的能力,感悟事物的本质,培养创新思维。
三、教学重点、难点重点:掌握圆的对称性,垂径定理,圆心角、弧、弦之间的关系,圆心角和圆周角的关系.对这些内容不仅仅是知道结论,要注重它们的推导过程和运用添括号法则的推导,进一步熟悉乘法公式并灵活应用。
难点:命题的推导和说理过程,对复杂图形的理解能力。
四、教学方法小组合作、问题探究、变式训练、练习反馈教学环节环节三垂径定理及其推论专题1垂径定理:垂直于弦的直径平分弦并且平分弦所对的两条弧。
练习1在⊙O 中,AB 为直径,C 为⊙O 上一点.D 为弧AC 上一点,且OD 经过AC 的中点E ,连接DC 并延长,与AB 的延长线相交于点P ,若∠CAB =10°,求∠P 的大小.练习2垂径定理及推论的四个应用:1. 计算线段的长度:利用半径、半弦长、弦心距,构造直角三角形,结合勾股定理计算。
中考数学复习-圆专题复习-教案一、教学目标1. 知识与技能:(1)掌握圆的定义、性质、公式等基本知识;(2)学会运用圆的相关知识解决实际问题。
2. 过程与方法:(1)通过复习,巩固已学过的圆的相关知识;(2)培养学生的逻辑思维能力和解决问题的能力。
3. 情感态度与价值观:(2)培养学生团队协作、积极进取的精神。
二、教学内容1. 圆的定义与性质(1)圆的定义;(2)圆的性质:圆心到圆上任意一点的距离相等,圆上任意一点到圆心的连线与圆的切线垂直。
2. 圆的直径与半径(1)直径与半径的定义;(2)直径与半径的关系。
3. 圆的周长与面积(1)周长的计算公式:C = 2πr;(2)面积的计算公式:S = πr²。
4. 圆的方程(1)圆的标准方程:(x h)²+ (y k)²= r²(2)圆的一般方程:x²+ y²+ Dx + Ey + F = 05. 圆与圆的位置关系(1)外切;(2)内切;(3)相离;(4)相交;(5)内含。
三、教学重点与难点1. 重点:圆的定义、性质、公式、方程及位置关系的理解与应用。
2. 难点:圆的方程求解及圆与圆的位置关系的判断。
四、教学方法1. 采用讲解、示范、练习、讨论等多种教学方法,引导学生掌握圆的相关知识;2. 通过例题、习题,培养学生的实际应用能力;3. 组织学生进行小组讨论,提高学生的合作能力。
五、教学过程1. 导入:回顾已学过的圆的相关知识,引导学生进入复习状态;2. 讲解:讲解圆的定义、性质、公式、方程及位置关系,重点讲解圆的方程求解及圆与圆的位置关系的判断;3. 示范:通过示例,展示圆的相关知识的应用;4. 练习:布置练习题,让学生巩固所学知识;5. 讨论:组织学生进行小组讨论,分享解题心得;6. 总结:对本节课的内容进行总结,强调重点知识;7. 作业:布置课后作业,巩固所学知识。
六、教学评价1. 课堂表现:观察学生在课堂上的参与程度、提问回答等情况,了解学生的学习状态。
圆的复习专题学案
学习目标:
(1)理解圆、等圆、等弧等概念及圆的对称性,掌握点和圆的位置关系;
(2)掌握垂径定理及其逆定理和圆心角,弧,弦,弦心距及圆周角之间的主要关系;掌握圆周角定理并会用它们进行计算;
(3)掌握圆的内接四边形的对角互补,外角等于它的内对角的性质。
(4)会计算弧长,扇形面积以及圆锥侧面展开图的相关计算
能力目标:
通过知识点和典型题的讲练,使学生熟练掌握本节课的知识点,再用题图变形与题组训练来培养学生综合运用知识的能力以及思维的灵活性和广阔性。
情感目标:
通过题图变形与题组训练来激发学生学习数学的兴趣;同时将课本的题目与中考题结合在教学当中以进一步向学生强调“依纲靠本”的复习指导思想,强化学生的中考意识。
教学过程:
考点一圆心角、弧、弦之间的关系
例1 (2018·青岛中考)如图,点A,B,C,D在⊙O上,∠AOC=140°,点B
是的中点,则∠D的度数是( )
A.70° B.55° C.35.5° D.35°
跟踪练习
如图,P是⊙O外一点,PA,PB分别交⊙O于C,D两点,已知,弧AB,弧CD的度数分
别为88°,32°,则∠P的度数为( )
A.26° B.28° C.30° D.32°
考点二例2 (2015·泰安中考)如图,⊙O是△ABC的外接圆,∠B=60°,⊙O的半径为4,则AC的长等于( )
跟踪练习(2019·德州中考)如图,CD为⊙O的直径,弦AB⊥CD,垂足为E,
CE=1,AB=6,则弦AF的长度为________________ .
考点三圆周角定理及其推论(5年3考)
例3 (2017·泰安中考)如图,△ABC内接于⊙O,若∠A=α,则∠OBC等于
( )
A.180°-2αB.2α
C.90°+αD.90°-α
跟踪练习(2018·济宁中考)如图,点B,C,D在⊙O上,若∠BCD=130°,则
∠BOD的度数是( )
A.50°B.60°C.80°D.100°
考点四 切线的性质与判定 (5年5考)
命题角度❶ 切线的性质
例4 (2018·泰安中考)如图,BM 与⊙O 相切于点B ,若∠MBA =140°,则
∠ACB 的度数为( )
A .40°
B .50°
C .60°
D .70°
跟踪练习.(2019·泰安中考)如图,△ABC 是⊙O 的内接三角形,∠A =119°,过
点C 的圆的切线交BO 于点P ,则∠P 的度数为( )
A .32°
B .31°
C .29°
D .61°
命题角度2 切线的判定
例5(2019·济宁中考)如图,AB 是⊙O 的直径,C 是⊙O 上一点,D 是的中
点,E 为OD 延长线上一点,且∠CAE =2∠C ,AC 与BD 交于点H ,与OE 交于点F.
(1)求证:AE 是⊙O 的切线;
(2)若DH =9,tan C = 43 ,求直径AB 的长.
考点五 与弧长。
扇形面积有关的计算 (5年1考)
(2019·泰安中考)如图,将⊙O 沿弦AB 折叠, 恰好经过圆心O ,若⊙O 的半径为3,则 的长为( )
A.πB.ΠC.2πD.3π
(2019·泰安中考)如图,∠AOB=90°,∠B=30°,以点O为圆心,
OA为半径作弧交AB于点A、点C,交OB于点D,若OA=3,则阴影部分的面积为
------------- .
考点六与圆锥有关的计算(5年2考)
例6 (2016·泰安中考)如图是一圆锥的左视图,根据图中所标数据,圆锥
侧面展开图的扇形圆心角的大小为( )
A.90°B.120°C.135°D.150°
跟踪练习
.(2017·泰安中考)工人师傅用一张半径为24 cm,圆心角为150°的扇形
铁皮做成一个圆锥的侧面,则这个圆锥的高为------------
【迁移运用】
如图是一个用来盛爆米花的圆锥形纸杯,纸杯开口圆的直径EF长为10cm,母线OE(OF)长为10cm,在母线OF上的点A处有一块爆米花的残渣,且FA=2cm,一只蚂蚁从杯口的点E 处沿圆锥表面爬行到A点,求此蚂蚁爬行的最短距离.
思维导图 ⎧⎧⎪⎪⎨⎪⎪⎪⎩⎪⎪→⎧⎪⎪⎧⎪⎧⎪⎪⎨⎪⎪⎨⎨⎪⎩⎨⎪⎪⎪⎩⎪⎪⎪⎩⎪⎪→⎪⎧⎪⎪⎪⎨⎪⎪⎪⎩⎩对称性圆的基本性质弧弦圆心角之间关系同弧上的圆周角与圆心角的关系点和圆的位置关系三角形外接圆性质切线与圆有关的位置关系直线和圆的位置关系判定
三角形外切圆
圆和圆心的位置关系正多边形和圆等分圆周弧长有关圆的计算扇形面积圆锥的侧面积和全面积、、。