大学无机化学第四章试题及答案
- 格式:doc
- 大小:71.00 KB
- 文档页数:7
第四章1. 试用离子键理论说明由金属钾和单质氯反应,形成氯化钾的过程?如何理解离子键没有方向性和饱和性?答原子所得,二者因静电引力而吸引,之间得作用力成为离子键。
离子键没有方向性可以这样理解:阴离子与阳离子并非只有再某一方向才具有吸引力,而是在任何方向都有力的作用,只不过当距离远时其作用力小一点而已。
2. 用下列数据求氢原子的电子亲和能:K(s) → K(g) △H 1=83 kJ ·mol 1-K(g) → K +(g) △H 2=419 kJ ·mol 1- 21H 2(g) → H(g) △H 3=218kJ ·mol 1- K +(g) + H -(g) → KH(s) △H 4= -742kJ ·mol 1- K(s) +21H 2(g) → KH(s) △H 5= -59kJ ·mol 1- 解3. ClF 的解离能为246kJ ·mol -1 ,ClF 的生成热为—56 kJ ·mol -1 Cl 2的解离能为238kJ ·mol -1,试计算F 2(g )解离能。
解4. 试根据晶体的构型与半径比的关系,判断下列AB 型离子化合物的晶体构型:BeO ,NaBr ,CaS ,RbI ,BeS ,CsBr ,AgCl 。
答5. 试从电负性数据,计算下列化合物中单键的离子性百分数各为多少? 并判断哪些是离子型化合物?哪些是共价型化合物?NaF ,AgBr ,RbF ,HI ,CuI ,HBr ,CrCl 。
答6. 如何理解共价键具有方向性和饱和性?答7.BF3是平面三角形的几何构型,但NF3却是三角的几何构型,试用杂化轨道理论加以说明。
答8.指出下列化合物合理的结构是哪一种?不合理结构的错误在哪里?(a)(b)(c)答N2O存在9.在下列各组中,哪一种化合物的键角大?说明其原因。
(a)CH4和NH3(b)OF2和Cl2O(c)NH3和NF3(d)PH3和NH3答10.试用价层电子互斥理论判断下列分子或离子的空间构型。
《无机化学》习题解析和答案1、教材《无机化学》师大学、华中师大学、师大学无机化学教研室编,高等教育,2002年8月第4版。
2、参考书《无机化学》师大学、华中师大学、师大学无机化学教研室编,高等教育,1992年5月第3版。
《无机化学》邵学俊等编,大学,2003年4月第2版。
《无机化学》大学、大学等校编,高等教育,1994年4月第3版。
《无机化学例题与习题》徐家宁等编,高等教育,2000年7月第1版。
《无机化学习题精解》竺际舜主编,科学,2001年9月第1版《无机化学》电子教案绪论(2学时)第一章原子结构和元素周期系(8学时)第二章分子结构(8学时)第三章晶体结构(4学时)第四章配合物(4学时)第五章化学热力学基础(8学时)第六章化学平衡常数(4学时)第七章化学动力学基础(6学时)第八章水溶液(4学时)第九章酸碱平衡(6学时)第十章沉淀溶解平衡(4学时)第十一章电化学基础(8学时)第十二章配位平衡(4学时)第十三章氢和稀有气体(2学时)第十四章卤素(6学时)第十五章氧族元素(5学时)第十六章氮、磷、砷(5学时)第十七章碳、硅、硼(6学时)第十八章非金属元素小结(4学时)第十九章金属通论(2学时)第二十章s区元素(4学时)第二十一章 p区金属(4学时)第二十二章 ds区元素(6学时)第二十三章 d区元素(一)第四周期d区元素(6学时)第二十四章d区元素(二)第五、六周期d区金属(4学时)第二十五章核化学(2学时)1 .化学的研究对象什么是化学?●化学是研究物质的组成、结构、性质与变化的一门自然科学。
(太宽泛)●化学研究的是化学物质 (chemicals) 。
●化学研究分子的组成、结构、性质与变化。
●化学是研究分子层次以及以超分子为代表的分子以上层次的化学物质的组成、结构、性质和变化的科学。
●化学是一门研究分子和超分子层次的化学物种的组成、结构、性质和变化的自然科学。
●化学研究包括对化学物质的①分类;②合成;③反应;④分离;⑤表征;⑥设计;⑦性质;⑧结构;⑨应用以及⑩它们的相互关系。
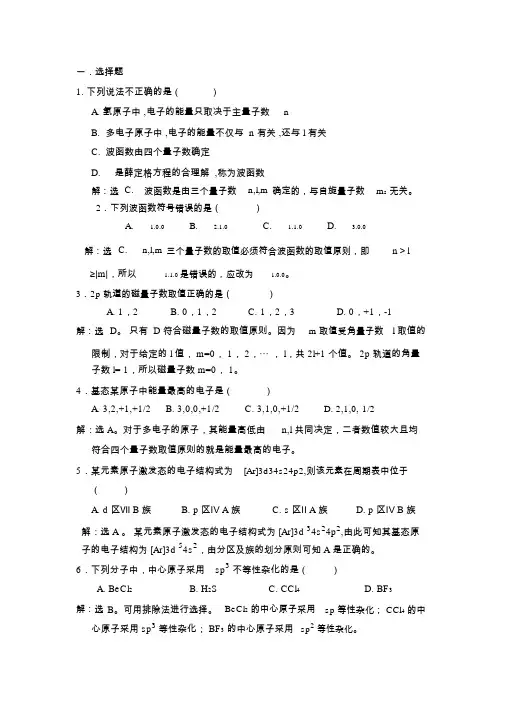
一.选择题1. 下列说法不正确的是()A. 氢原子中 ,电子的能量只取决于主量子数nB.多电子原子中 ,电子的能量不仅与 n 有关 ,还与 l 有关C.波函数由四个量子数确定D.是薛定格方程的合理解 ,称为波函数解:选 C.波函数是由三个量子数n,l,m确定的,与自旋量子数m s无关。
2.下列波函数符号错误的是()A. 1.0.0B. 2.1.0C. 1.1.0D. 3.0.0解:选 C.n,l,m三个量子数的取值必须符合波函数的取值原则,即n>l≥∣m∣,所以 1.1.0 是错误的,应改为 1.0.0。
3.2p 轨道的磁量子数取值正确的是()A. 1,2B. 0,1,2C. 1,2,3D. 0,+1,-1解:选D。
只有 D 符合磁量子数的取值原则。
因为m 取值受角量子数l 取值的限制,对于给定的 l 值, m=0, 1, 2,⋯, l,共 2l+1 个值。
2p 轨道的角量子数 l= 1,所以磁量子数 m=0, 1。
4.基态某原子中能量最高的电子是()A. 3,2,+1,+1/2B. 3,0,0,+1/2C. 3,1,0,+1/2D. 2,1,0,-1/2解:选 A。
对于多电子的原子,其能量高低由n,l 共同决定,二者数值较大且均符合四个量子数取值原则的就是能量最高的电子。
5.某元素原子激发态的电子结构式为[Ar]3d34s24p2,则该元素在周期表中位于()A. d 区Ⅶ B 族B. p 区Ⅳ A 族C. s 区Ⅱ A 族D. p 区Ⅳ B 族解:选 A 。
某元素原子激发态的电子结构式为 [Ar]3d 34s24p2,由此可知其基态原子的电子结构为 [Ar]3d 54s2,由分区及族的划分原则可知 A 是正确的。
6.下列分子中,中心原子采用sp3不等性杂化的是()A. BeCl2B. H2SC. CCl4D. BF3解:选B。
可用排除法进行选择。
BeCl2的中心原子采用sp 等性杂化; CCl4的中心原子采用 sp3等性杂化; BF3的中心原子采用sp2等性杂化。
无机化学试题第一章气体填空题:1、某广场上空有一气球,假定气压在一日内基本不变,早晨气温15℃时,气球体积为25.0L;中午气温为30℃,则其体积为 26.3 L;若下午的气温为25℃,气球体积为 25.9 L。
2、某真空集气瓶的质量为134.567g。
将一温度为31℃,压力为98.0 kPa的气体充入其中,然后再称其质量为137.456g,则该气体的质量m= 2.889g。
如果集气瓶中装满31℃的水,其总质量为1067.9g(该温度下水的密度为0.997g·mL-1),集气瓶的容积为0.936 L;该气体的密度ρ= 3.09 g.·L-1,摩尔质量M=79.6g·moI-1。
3、恒定温度下,将1.0L 204kPa的氮气与2.0L 303kPa的氧气充入容积为3.0L的真空容器中,则p(N2)= 68 kPa; p(O2)= 202 kPa; 容器内的总压力p=270 kPa。
4、在温度T时,在容积为c L的真空容器中充入氮气和氩气。
容器内压力为a kPa,若p(N2)=b kPa, 则p(Ar)= a-b kPa; N2和Ar的分体积分别为 bc/aL和 (a-b)c/a L; n(N2)= bc/RT mol,n(Ar)= (a-b)c/RT mol。
5、在相同温度、压力、体积下,两种气体的摩尔质量分别为M1和M2(M1>M2)。
试比较:n1 = n2, m1> m2; Ēk,1= Ēk,2; v1< v2; ρ1>ρ2。
若体积增大,温度、压力保持不变,则ρ1, ρ2都不变。
选择题:1、一定温度下,某容器中含有相同质量的H2,O2,N2与He的混合气体,其中分压最小的组分是………………………………………………………………( B )(A)N2 (B)O2(C)H2(D)He2、某温度下,一容器中含有2.0mol O2,3.0mol N2及1.0mol Ar。
无机化学试题第一章气体填空题:1、某广场上空有一气球,假定气压在一日内基本不变,早晨气温15℃时,气球体积为25.0L;中午气温为30℃,则其体积为 26.3 L;若下午的气温为25℃,气球体积为 25.9 L。
2、某真空集气瓶的质量为134.567g。
将一温度为31℃,压力为98.0 kPa的气体充入其中,然后再称其质量为137.456g,则该气体的质量m= 2.889g。
如果集气瓶中装满31℃的水,其总质量为1067.9g(该温度下水的密度为0.997g·mL-1),集气瓶的容积为0.936 L;该气体的密度ρ= 3.09 g.·L-1,摩尔质量M=79.6g·moI-1。
3、恒定温度下,将1.0L 204kPa的氮气与2.0L 303kPa的氧气充入容积为3.0L的真空容器中,则p(N2)= 68 kPa; p(O2)= 202 kPa; 容器内的总压力p=270 kPa。
4、在温度T时,在容积为c L的真空容器中充入氮气和氩气。
容器内压力为a kPa,若p(N2)=b kPa, 则p(Ar)= a-b kPa; N2和Ar的分体积分别为 bc/aL和 (a-b)c/a L; n(N2)= bc/RT mol,n(Ar)= (a-b)c/RT mol。
5、在相同温度、压力、体积下,两种气体的摩尔质量分别为M1和M2(M1>M2)。
试比较:n1 = n2, m1> m2; Ēk,1= Ēk,2; v1< v2; ρ1>ρ2。
若体积增大,温度、压力保持不变,则ρ1, ρ2都不变。
选择题:1、一定温度下,某容器中含有相同质量的H2,O2,N2与He的混合气体,其中分压最小的组分是………………………………………………………………( B )(A)N2 (B)O2(C)H2(D)He2、某温度下,一容器中含有2.0mol O2,3.0mol N2及1.0mol Ar。
第四章(p.96)1. 下列说法是否正确?说明理由。
(1) 凡是盐都是强电解质;(2) BaS04, AgCI难溶于水,水溶液导电不显著,故为弱电解质;(3) 氨水冲稀一倍,溶液中[0H-]就减为原来的一半;(4) 由公式;-K c可推得,溶液越稀,「就越大,即解离出来的离子浓度就越大。
(5) 溶度积大的沉淀都容易转化为溶度积小的沉淀。
(6) 两种难溶盐比较,K sP较大者其溶解度也较大。
答:(1)不正确。
强电解质应在水溶液中能够百分之百的离解。
但有些盐,女口:HgCl2在水溶液中的离解度远达不到百分之百,所以不是强电解质。
(2) 不正确。
溶解在水溶液中的BaSO4, AgCl可以百分之百地离解,所以它们是强电解质。
只是由于它们的溶解度非常小,所以其水溶液的导电性不显著。
(3) 不正确。
氨水在水溶液中产生碱离解平衡:NH3 + H 2O = NH 4+ + OH -当氨水被稀释时,离解平衡将向氨离解度增加的方向移动,所以达到平衡时,溶液中的[OH -]将高于原平衡浓度的1/2。
(4) 不正确。
溶液越稀,离解度:•就越大,但溶液中相应离子的浓度是弱电解质的浓度c和离解度:•的乘积,所以离子的浓度还是会随着c的降低而降低的。
(5) 不正确。
对于不同类型的难溶盐而言,溶度积大的物质未必是溶解度大的物质,严格的讲,应该是溶解度大的物质易于转化溶解度小的物质。
(6) 不正确。
对于相同类型的难溶盐,K sp较大者其溶解度也较大。
对于不同类型的难溶盐,不能直接用溶度积的大小来比较它们的溶解度。
学习参2. 指出下列碱的共轭酸:SO42-, S2-, H2PO4-, HSO「NH3;指出下列酸的共轭碱:NH4+,HCI, HClO 4, HCN, H 2O2。
答:SO42-, S2-, H2PO4-, HSO 4-, NH 3 的共轭酸分别是:HSO,, HS-, H 3PO4, H 2SO4, NH 4+;NH4+, HCI, HCIO 4, HCN, H 2O2 的共轭碱分别是:NH 3, Cl-, CIO4-, CN-, HO 2-。
大学无机化学复习题目录第一章原子结构和元素周期系 (2)第二章分子结构 (8)第三章晶体结构 (11)第四章配合物 (12)第五章化学热力学基础 (15)第六章化学平衡常数 (19)第七章化学动力学基础 (21)第八章水溶液 (23)第九章酸碱平衡 (24)第十章沉淀溶解平衡 (26)第十一章电化学基础 (27)第十一章电化学基础 (30)第十二章配位平衡 (31)第十三章氢稀有气体 (32)第十四章卤素 (34)第十五章氧族元素 (37)第十六章氮、磷、砷 (40)第十七章碳、硅、硼 (42)第十八章非金属元素小结 (45)第十九章金属通论 (47)第二十章s区金属 (49)第二十一章p区金属 (51)第二十二章ds区金属 (54)第二十三章d区金属(一) (57)第二十四章d区金属(二) (59)第一章原子结构和元素周期系一.是非题1.电子在原子核外运动的能量越高,它与原子核的距离就越远.任何时候,1s电子总比2s电子更靠近原子核, 因为E2s > E1s. ………………………………………(Χ)2.原子中某电子的各种波函数,代表了该电子可能存在的各种运动状态,每一种状态可视为一个轨道. ………………………………………………………………(√)3.氢原子中,2s与2p轨道是简并轨道,其简并度为4;在钪原子中,2s与2p 轨道不是简并轨道, 2p x,2p y,2p z为简并轨道,简并度为3. …………………………………(√)4.从原子轨道能级图上可知,任何原子在相同主量子数的轨道上,能量高低的顺序总是 f > d > p > s;在不同主量子数的轨道上,总是(n-1)p > (n-2)f > (n-1)d > ns. …………………………………………………………………………………(Χ)5.在元素周期表中, 每一周期的元素个数正好等于该周期元素最外电子层轨道可以容纳的电子个数. ………………………………………………………………(Χ)6.所有非金属元素(H,He除外)都在p区,但p区所有元素并非都是非金属元素. …………………………………………………………………………………(√)7.就热效应而言,电离能一定是吸热的,电子亲和能一定是放热的. ……………(Χ)8.铬原子的电子排布为Cr[Ar]4s1 3d5,由此得出: 洪特规则在与能量最低原理出现矛盾时,首先应服从洪特规则. ……………………………………………………(Χ)9.s区元素原子丢失最外层的s电子得到相应的离子,d区元素的原子丢失处于最高能级的d电子而得到相应的离子. ……………………………………………(Χ)10.在原子核里因质子数和中子数不同,就组成了不同的核素;同样在原子核里因质子数和中子数不等,就构成了同位素.可见,核素也就是同位素. ……………(Χ)二.选择题1.玻尔在他的原子理论中…………………………………………………………(D)A.证明了电子在核外圆形轨道上运动;B.推导出原子半径与量子数平方成反比;C.应用了量子力学的概念和方法;D.解决了氢原子光谱和电子能量之间的关系问题.2.波函数和原子轨道二者之间的关系是…………………………………………(C)A.波函数是函数式,原子轨道是电子轨迹;B.波函数和原子轨道是同义词;C.只有轨道波函数与原子轨道才是同义的;D.以上三种说法都不对.3.多电子原子的原子轨道能级顺序随着原子序数的增加………………………(D)A.轨道能量逐渐降低,但能级顺序不变;B.轨道能量基本不变,但能级顺序改变;C.轨道能量逐渐增加,能级顺序不变;D.轨道能量逐渐降低,能级顺序也会改变.4.周期表中各周期元素数目是由什么决定的……………………………………(C)A.2n2(n为主量子数);B.相应能级组中所含轨道总数;C.相应能级组中所含电子总数D. n + 0.7规则5.下列电子构型中,电离能最低的是……………………………………………(A)A.ns2np3B.ns2np4C.ns2np5D.ns2np66.下列元素中,第一电离能最大的是……………………………………………(B)A.BB.CC.AlD.Si7.原子光谱中存在着不连续的线谱,证明了……………………………………(B)A.在原子中仅有某些电子能够被激发B.一个原子中的电子只可能有某些特定的能量状态C.原子发射的光,在性质上不同于普通的白光D.白光是由许许多多单色光组成.8.原子轨道中"填充"电子时必须遵循能量最低原理,这里的能量主要是指……(C)A.亲合能B.电能C.势能D.动能9.下列哪一原子的原子轨道能量与角量子数无关? ……………………………(D)A.NaB.NeC.FD.H10.下列哪一种元素性质的周期规律最不明显…………………………………(A)A.电子亲合能B.电负性C.电离能D.原子体积11.用来表示核外某电子运动状态的下列各组量子数(n l m ms)中哪一组是合理的? …………………………………………………………………………………(A)A.(2,1,-1,-1/2)B.(0,0,0,+1/2)C.(3,1,2,+1/2)D.(2,1,0,0)12.元素和单质相比较时,正确的说法是…………………………………………(D)A.元素由单质构成;B.元素可分解为单质;C.元素的质量比单质的质量重;D.单质是元素存在的一种形式.13.核素和同位素的相同点是……………………………………………………(D)A.它们中的质子数均大于中子数;B.它们中的质子数均小于中子数;C.它们中的质子数和中子数相等;D.它们各自含有相同的质子数.14.关于核素的正确说法是………………………………………………………(D)A.具有一定数目的核电荷的一种原子;B.具有一定数目的质子的一种原子;C.具有一定数目的中子的一种原子;D.具有一定数目的中子和一定数目的质子的一种原子.15.测定原子量最直接的方法是…………………………………………………(A)A.质谱法B.化合量法C.气体密度法D.α─粒子散射法三.填空题:1.宏观物体的运动可用方程F=ma 描述,但微观物体的运动要用量子力学中的薛定谔方程描述. 它是一个偏微分方程式.2主量子数为4 的一个电子,它的角量子数的可能取值有 4 种,它的磁量子数的可能取值有16 种.3.在氢原子中,4s和3d轨道的能量高低为E4s > E3d ,而在19 号元素K 和26 号元素Fe中, 4s和34轨道的能量高低顺序分别为E4s < E3d和E4s > E3d .4.填上合理的量子数:n=2,l= 1(或0) ,m= 0,或+1,或-1(或0) ,ms=+1/2.5.+3价离子的电子层结构与S2-离子相同的元素是Sc .6.微观粒子运动与宏观物质相比具有两大特征,它们是量子化和波粒二象性,说明微观粒子运动特点的两个重要实验是光电效应实验; 电子衍射实验.7.ψn,l,m是表征微观粒子运动状态的函数式,当n,l,m,一定时,处于ψn,l,m状态的一个电子的主量子数(电子层) , 角量子数(电子亚层) , 磁量子数(电子云的空间伸展方向) 可以确定.n,l,m可以确定一个波函数(或原子轨道;或一个电子的空间运动状态) .8.氢原子的电子能级由n(主量子数) 决定,而钠原子的电子能级由n(主量子数)和l(角量子数) 决定.9.Mn原子的价电子构型为3d54s2,用四个量子数分别表示每个价电子的一定状态,是(略).10.在电子构型 a.1s22s2, b.1s22s22p54s1, c.1s22s12p13d13s1, d.1s22s22p63s13d1,e.1s22p2,f.1s22s32p1,g.1s12s22p13d1中,属于原子基态的是 a ,属于原子激发态的是b,d,e,g ,纯属错误的是c,f .11.用元素符号填空:(均以天然存在为准)原子半径最大的元素是Fr , 第一电离能最大的元素是He ,原子中3d半充满的元素是Cr和Mn ,原子中4p半充满的元素是As ,电负性差最大的两个元素是Cs和F , 化学性质最不活泼的元素是He .四.简答题1.第114号元素属于第几周期? 第几族?答:1s2,2s22p6,3s23p6,4s23d104p6,5s24d105p6,6s24f145d106p6,7s25f146d107p2该元素位于元素周期表第七周期,第ⅣA族.2.为什么碳(6C)的外围电子构型是2s22p2, 而不是2s12p3,而铜(29Cu)的外围电子构型是3d104s1,而不是3d94s2?答:在进行原子的电子排布时,必须首先根据能量最低原理,然后再考虑洪特规则等.据此2s应先填入,后再填2p.主量子数n较小时,s和p的能量相差较大,故要从2s把电子激发到2p所需能量较大,而2p的自旋平行电子数增加到半满状态所需的能量又不足以补偿该激发能,所以6C的外围电子构型为2s22p2. 29Cu外围电子构型为3d104s1,这是因为3d和4s能量相近,由4s激发3d所需能量较少,而3d电子全满时降低的能量比该激发能要大,补偿结果使能量降低, 故此构型更稳定. 3、气体常数R是否只在气体中使用?答:气体常数不仅在气体中使用,在其它许多方面要用到气体常数.如计算溶液的渗透压π=cRT.再如许多热力学关系式也常用到R.五.综合题1.某元素位于周期表中36号元素之前,该元素失去2个电子以后,在角量子数l=2的轨道上正好半充满,试回答:(1).该元素的原子序数,符号,所处周期和族;(2).写出表示全部价电子运动状态的四个量子数;(3).该元素最高价氧化物水合物的分子式及酸碱性.答:(1).原子系数为27,元素符号为Co,第4周期,第Ⅷ族(2).价电子结构为:3d74s2 (3,2,0,+1/2); (3,2,0,-1/2); (3,2,+1,+1/2); (3,2,+1,-1/2) (3,2,-1,+1/2); (3,2,+2,+1/2); (3,2,-2,+1/2); (4,0,0,+1/2); (4,0,0,-1/2)(3).Co(OH)3; 碱2.某元素原子序数为33,试问:(1).此元素原子的电子总数是多少?有多少个未成对电子?(2).它有多少个电子层?多少个能级?最高能级组中的电子数是多少?(3).它的价电子数是多少?它属于第几周期?第几族?是金属还是非金属?最高化合价是几?答:(1).33个33As: [Ar]3d104s24p3有3个未成对电子(2).4个电子层; 8个能级; 最高能级有15个电子(3).价电子数为5个; 属于第4周期; ⅤA; 非金属; 最高化合价为+53.写出原子序数为24的元素的名称,符号及其基态原子的电子排布式,并用四个量子数分别表示每个价电子的运动状态.答:3.24Cr:[Ar]3d54s1铬Cr, 价层电子结构为:3d54s13d及4s轨道上的电子的四个量子数分别为:(3,2,-2,+1/2), (3,2,-1,+1/2), (3,2,0,+1/2), (3,2,+1,+1/2), (3,2,+2,+1/2),(或ms 全为-1/2); (4,0,0,+1/2)(或ms为-1/2)第一章原子结构和元素周期系(参考答案)一.是非题:1.[非]2.[是]3.[是]4.[非]5.[非]6.[是]7.[非]8.[非]9.[非] 10. (非)二.选择题:1.(D)2.(C)3.(D)4.(C)5.(A)6.(B)7.(B)8.(C)9.(D) 10.(A) 11.(A)12.[D] 13.[D] 14 [D] 15.[A]三.填空题:1.薛定谔方程;2. 4; 16.3.E4s > E3d; E4s < E3d; E4s > E3d4.1(或0); 0,或+1,或-1(或0)5.Sc.6.量子化; 波粒二象性; 光电效应实验; 电子衍射实验.7.表征微观粒子运动状态的函数式; 主量子数(电子层); 角量子数(电子亚层); 磁量子数(电子云的空间伸展方向); 波函数(或原子轨道;或一个电子的空间运动状态).8.n(主量子数); n(主量子数)和l(角量子数).9.3d54s2; 略.10.a; b,d,e,g; c,f.11.Fr; He; Cr和Mn; As; Cs和F,; He.四.简答题:1、114号元素的电子排布式为:1s2,2s22p6,3s23p6,4s23d104p6,5s24d105p6,6s24f145d106p6,7s25f146d107p2该元素位于元素周期表第七周期,第ⅣA族.2、在进行原子的电子排布时,必须首先根据能量最低原理,然后再考虑洪特规则等.据此2s应先填入,后再填2p.主量子数n较小时,s和p的能量相差较大,故要从2s 把电子激发到2p所需能量较大,而2p的自旋平行电子数增加到半满状态所需的能量又不足以补偿该激发能,所以6C的外围电子构型为2s22p2. 29Cu外围电子构型为3d104s1,这是因为3d和4s能量相近,由4s激发3d所需能量较少,而3d电子全满时降低的能量比该激发能要大,补偿结果使能量降低, 故此构型更稳定.3、气体常数不仅在气体中使用,在其它许多方面要用到气体常数.如计算溶液的渗透压π=cRT.再如许多热力学关系式也常用到R.五.综合题:1.(1).原子系数为27,元素符号为Co,第4周期,第Ⅷ族(2).价电子结构为:3d74s2 (3,2,0,+1/2); (3,2,0,-1/2); (3,2,+1,+1/2); (3,2,+1,-1/2) (3,2,-1,+1/2); (3,2,+2,+1/2); (3,2,-2,+1/2); (4,0,0,+1/2); (4,0,0,-1/2)(3).Co(OH)3; 碱2.(1).33个33As: [Ar]3d104s24p3有3个未成对电子(2).4个电子层; 8个能级; 最高能级有15个电子(3).价电子数为5个; 属于第4周期; ⅤA; 非金属; 最高化合价为+53.24Cr:[Ar]3d54s1铬Cr, 价层电子结构为:3d54s13d及4s轨道上的电子的四个量子数分别为:(3,2,-2,+1/2), (3,2,-1,+1/2), (3,2,0,+1/2), (3,2,+1,+1/2), (3,2,+2,+1/2),(或ms 全为-1/2); (4,0,0,+1/2)(或ms为-1/2)第二章分子结构一.是非题:1、两原子间可以形成多重键,但两个以上的原子间不可能形成多重键。
大学无机化学复习题目录第一章原子结构和元素周期系 (1)第二章分子结构 (5)第三章晶体结构 (8)第四章配合物 (8)第五章化学热力学基础 (11)第六章化学平衡常数 (13)第七章化学动力学基础 (15)第八章水溶液 (17)第九章酸碱平衡 (18)第十章沉淀溶解平衡 (19)第十一章电化学基础 (20)第十一章电化学基础 (23)第十二章配位平衡 (24)第十三章氢稀有气体 (25)第十四章卤素 (26)第十五章氧族元素 (28)第十六章氮、磷、砷 (31)第十七章碳、硅、硼 (33)第十八章非金属元素小结 (35)第十九章金属通论 (37)第二十章s区金属 (38)第二十一章p区金属 (41)第二十二章ds区金属 (43)第二十三章d区金属(一) (45)第二十四章d区金属(二) (48)第一章原子结构和元素周期系一.是非题1.电子在原子核外运动的能量越高,它与原子核的距离就越远.任何时候,1s电子总比2s电子更靠近原子核, 因为E2s > E1s. ………………………………………(Χ)2.原子中某电子的各种波函数,代表了该电子可能存在的各种运动状态,每一种状态可视为一个轨道. ………………………………………………………………(√)3.氢原子中,2s与2p轨道是简并轨道,其简并度为4;在钪原子中,2s与2p 轨道不是简并轨道, 2p x,2p y,2p z为简并轨道,简并度为3. …………………………………(√)4.从原子轨道能级图上可知,任何原子在相同主量子数的轨道上,能量高低的顺序总是 f > d > p > s;在不同主量子数的轨道上,总是(n-1)p > (n-2)f > (n-1)d > ns. …………………………………………………………………………………(Χ)5.在元素周期表中, 每一周期的元素个数正好等于该周期元素最外电子层轨道可以容纳的电子个数. ………………………………………………………………(Χ)6.所有非金属元素(H,He除外)都在p区,但p区所有元素并非都是非金属元素. …………………………………………………………………………………(√)7.就热效应而言,电离能一定是吸热的,电子亲和能一定是放热的. ……………(Χ)8.铬原子的电子排布为Cr[Ar]4s1 3d5,由此得出: 洪特规则在与能量最低原理出现矛盾时,首先应服从洪特规则. ……………………………………………………(Χ)9.s区元素原子丢失最外层的s电子得到相应的离子,d区元素的原子丢失处于最高能级的d电子而得到相应的离子. ……………………………………………(Χ)10.在原子核里因质子数和中子数不同,就组成了不同的核素;同样在原子核里因质子数和中子数不等,就构成了同位素.可见,核素也就是同位素. ……………(Χ)二.选择题1.玻尔在他的原子理论中…………………………………………………………(D)A.证明了电子在核外圆形轨道上运动;B.推导出原子半径与量子数平方成反比;C.应用了量子力学的概念和方法;D.解决了氢原子光谱和电子能量之间的关系问题.2.波函数和原子轨道二者之间的关系是…………………………………………(C)A.波函数是函数式,原子轨道是电子轨迹;B.波函数和原子轨道是同义词;C.只有轨道波函数与原子轨道才是同义的;D.以上三种说法都不对.3.多电子原子的原子轨道能级顺序随着原子序数的增加………………………(D)A.轨道能量逐渐降低,但能级顺序不变;B.轨道能量基本不变,但能级顺序改变;C.轨道能量逐渐增加,能级顺序不变;D.轨道能量逐渐降低,能级顺序也会改变.4.周期表中各周期元素数目是由什么决定的……………………………………(C)A.2n2(n为主量子数);B.相应能级组中所含轨道总数;C.相应能级组中所含电子总数D. n + 0.7规则5.下列电子构型中,电离能最低的是……………………………………………(A)A.ns2np3B.ns2np4C.ns2np5D.ns2np66.下列元素中,第一电离能最大的是……………………………………………(B)A.BB.CC.AlD.Si7.原子光谱中存在着不连续的线谱,证明了……………………………………(B)A.在原子中仅有某些电子能够被激发B.一个原子中的电子只可能有某些特定的能量状态C.原子发射的光,在性质上不同于普通的白光D.白光是由许许多多单色光组成.8.原子轨道中"填充"电子时必须遵循能量最低原理,这里的能量主要是指……(C)A.亲合能B.电能C.势能D.动能9.下列哪一原子的原子轨道能量与角量子数无关? ……………………………(D)A.NaB.NeC.FD.H10.下列哪一种元素性质的周期规律最不明显…………………………………(A)A.电子亲合能B.电负性C.电离能D.原子体积11.用来表示核外某电子运动状态的下列各组量子数(n l m ms)中哪一组是合理的? …………………………………………………………………………………(A)A.(2,1,-1,-1/2)B.(0,0,0,+1/2)C.(3,1,2,+1/2)D.(2,1,0,0)12.元素和单质相比较时,正确的说法是…………………………………………(D)A.元素由单质构成;B.元素可分解为单质;C.元素的质量比单质的质量重;D.单质是元素存在的一种形式.13.核素和同位素的相同点是……………………………………………………(D)A.它们中的质子数均大于中子数;B.它们中的质子数均小于中子数;C.它们中的质子数和中子数相等;D.它们各自含有相同的质子数.14.关于核素的正确说法是………………………………………………………(D)A.具有一定数目的核电荷的一种原子;B.具有一定数目的质子的一种原子;C.具有一定数目的中子的一种原子;D.具有一定数目的中子和一定数目的质子的一种原子.15.测定原子量最直接的方法是…………………………………………………(A)A.质谱法B.化合量法C.气体密度法D.α─粒子散射法三.填空题:1.宏观物体的运动可用方程F=ma 描述,但微观物体的运动要用量子力学中的薛定谔方程描述. 它是一个偏微分方程式.2主量子数为4 的一个电子,它的角量子数的可能取值有 4 种,它的磁量子数的可能取值有16 种.3.在氢原子中,4s和3d轨道的能量高低为E4s > E3d ,而在19 号元素K 和26 号元素Fe中, 4s和34轨道的能量高低顺序分别为E4s < E3d和E4s > E3d .4.填上合理的量子数:n=2,l= 1(或0) ,m= 0,或+1,或-1(或0) ,ms=+1/2.5.+3价离子的电子层结构与S2-离子相同的元素是Sc .6.微观粒子运动与宏观物质相比具有两大特征,它们是量子化和波粒二象性,说明微观粒子运动特点的两个重要实验是光电效应实验; 电子衍射实验.7.ψn,l,m是表征微观粒子运动状态的函数式,当n,l,m,一定时,处于ψn,l,m状态的一个电子的主量子数(电子层) , 角量子数(电子亚层) , 磁量子数(电子云的空间伸展方向) 可以确定.n,l,m可以确定一个波函数(或原子轨道;或一个电子的空间运动状态) .8.氢原子的电子能级由n(主量子数) 决定,而钠原子的电子能级由n(主量子数)和l(角量子数) 决定.9.Mn原子的价电子构型为3d54s2,用四个量子数分别表示每个价电子的一定状态,是(略).10.在电子构型 a.1s22s2, b.1s22s22p54s1, c.1s22s12p13d13s1, d.1s22s22p63s13d1,e.1s22p2,f.1s22s32p1,g.1s12s22p13d1中,属于原子基态的是 a ,属于原子激发态的是b,d,e,g ,纯属错误的是c,f .11.用元素符号填空:(均以天然存在为准)原子半径最大的元素是Fr , 第一电离能最大的元素是He ,原子中3d半充满的元素是Cr和Mn ,原子中4p半充满的元素是As ,电负性差最大的两个元素是Cs和F , 化学性质最不活泼的元素是He .四.简答题1.第114号元素属于第几周期? 第几族?答:1s2,2s22p6,3s23p6,4s23d104p6,5s24d105p6,6s24f145d106p6,7s25f146d107p2该元素位于元素周期表第七周期,第ⅣA族.2.为什么碳(6C)的外围电子构型是2s22p2, 而不是2s12p3,而铜(29Cu)的外围电子构型是3d104s1,而不是3d94s2?答:在进行原子的电子排布时,必须首先根据能量最低原理,然后再考虑洪特规则等.据此2s应先填入,后再填2p.主量子数n较小时,s和p的能量相差较大,故要从2s把电子激发到2p所需能量较大,而2p的自旋平行电子数增加到半满状态所需的能量又不足以补偿该激发能,所以6C的外围电子构型为2s22p2. 29Cu外围电子构型为3d104s1,这是因为3d和4s能量相近,由4s激发3d所需能量较少,而3d电子全满时降低的能量比该激发能要大,补偿结果使能量降低, 故此构型更稳定. 3、气体常数R是否只在气体中使用?答:气体常数不仅在气体中使用,在其它许多方面要用到气体常数.如计算溶液的渗透压π=cRT.再如许多热力学关系式也常用到R.五.综合题1.某元素位于周期表中36号元素之前,该元素失去2个电子以后,在角量子数l=2的轨道上正好半充满,试回答:(1).该元素的原子序数,符号,所处周期和族;(2).写出表示全部价电子运动状态的四个量子数;(3).该元素最高价氧化物水合物的分子式及酸碱性.答:(1).原子系数为27,元素符号为Co,第4周期,第Ⅷ族(2).价电子结构为:3d74s2 (3,2,0,+1/2); (3,2,0,-1/2); (3,2,+1,+1/2); (3,2,+1,-1/2)(3,2,-1,+1/2); (3,2,+2,+1/2); (3,2,-2,+1/2); (4,0,0,+1/2); (4,0,0,-1/2)(3).Co(OH)3; 碱2.某元素原子序数为33,试问:(1).此元素原子的电子总数是多少?有多少个未成对电子?(2).它有多少个电子层?多少个能级?最高能级组中的电子数是多少?(3).它的价电子数是多少?它属于第几周期?第几族?是金属还是非金属?最高化合价是几?答:(1).33个33As: [Ar]3d104s24p3有3个未成对电子(2).4个电子层; 8个能级; 最高能级有15个电子(3).价电子数为5个; 属于第4周期; ⅤA; 非金属; 最高化合价为+53.写出原子序数为24的元素的名称,符号及其基态原子的电子排布式,并用四个量子数分别表示每个价电子的运动状态.答:3.24Cr:[Ar]3d54s1铬Cr, 价层电子结构为:3d54s13d及4s轨道上的电子的四个量子数分别为:(3,2,-2,+1/2), (3,2,-1,+1/2), (3,2,0,+1/2), (3,2,+1,+1/2), (3,2,+2,+1/2),(或ms 全为-1/2); (4,0,0,+1/2)(或ms为-1/2)第二章分子结构一.是非题:1、两原子间可以形成多重键,但两个以上的原子间不可能形成多重键。
第四章(p.96)1.下列说法是否正确?说明理由。
(1)凡是盐都是强电解质;(2)BaSO4, AgCl难溶于水,水溶液导电不显著,故为弱电解质;(3)氨水冲稀一倍,溶液中[OH-]就减为原来的一半;(4)由公式cα可推得,溶液越稀,就越大,即解离出来的离子浓度就越大。
=K aθ(5)溶度积大的沉淀都容易转化为溶度积小的沉淀。
(6)两种难溶盐比较,θK较大者其溶解度也较大。
sp答:(1) 不正确。
强电解质应在水溶液中能够百分之百的离解。
但有些盐,如:HgCl2在水溶液中的离解度远达不到百分之百,所以不是强电解质。
(2)不正确。
溶解在水溶液中的BaSO4, AgCl可以百分之百地离解,所以它们是强电解质。
只是由于它们的溶解度非常小,所以其水溶液的导电性不显著。
(3)不正确。
氨水在水溶液中产生碱离解平衡:NH3 + H2O = NH4+ + OH-当氨水被稀释时,离解平衡将向氨离解度增加的方向移动,所以达到平衡时,溶液中的[OH-]将高于原平衡浓度的1/2。
(4) 不正确。
溶液越稀,离解度就越大,但溶液中相应离子的浓度是弱电解质的浓度c和离解度的乘积,所以离子的浓度还是会随着c的降低而降低的。
(5) 不正确。
对于不同类型的难溶盐而言,溶度积大的物质未必是溶解度大的物质,严格的讲,应该是溶解度大的物质易于转化溶解度小的物质。
(6) 不正确。
对于相同类型的难溶盐,θK较大者其溶解度也较大。
对于不同类型的难sp溶盐,不能直接用溶度积的大小来比较它们的溶解度。
2. 指出下列碱的共轭酸:SO42-, S2-, H2PO4-, HSO4-, NH3;指出下列酸的共轭碱:NH4+, HCl,HClO4, HCN, H2O2。
答:SO42-, S2-, H2PO4-, HSO4-, NH3的共轭酸分别是:HSO4-, HS-, H3PO4, H2SO4, NH4+;NH4+, HCl, HClO4, HCN, H2O2的共轭碱分别是:NH3, Cl-, ClO4-, CN-, HO2-。
无机化学(第四版)答案第一章物质的结构1-1 在自然界中氢有三种同位素,氧也有三种同位素,问:总共有种含不同核素的水分子?由于3H太少,可以忽略不计,问:不计3H时天然水中共有多少种同位素异构水分子?1-2 天然氟是单核素(19F)元素,而天然碳有两种稳定同位素(12C和13C),在质谱仪中,每一质量数的微粒出现一个峰,氢预言在质谱仪中能出现几个相应于CF4+的峰?1-3 用质谱仪测得溴得两种天然同位素的相对原子质量和同位素丰度分别为79Br 789183占50。
54%,81Br 80。
9163占49。
46%,求溴的相对原子质量(原子量)。
1-4 铊的天然同位素203Tl和205Tl的核素质量分别为202。
97u和204。
97u,已知铊的相对原子质量(原子量)为204。
39,求铊的同位素丰度。
1-5 等质量的银制成氯化银和碘化银,测得质量比m(AgCl):m(AgBr)=1。
63810:1,又测得银和氯得相对原子质量(原子量)分别为107。
868和35。
453,求碘得相对原子质量(原子量)。
1-6 表1-1中贝采里乌斯1826年测得的铂原子量与现代测定的铂的相对原子质量(原子量)相比,有多大差别?1-7 设全球有50亿人,设每人每秒数2个金原子,需要多少年全球的人才能数完1mol金原子(1年按365天计)?1-8 试讨论,为什么有的元素的相对质量(原子量)的有效数字的位数多达9位,而有的元素的相对原子质量(原子量)的有效数字却少至3~4位?1-9 太阳系,例如地球,存在周期表所有稳定元素,而太阳却只开始发生氢燃烧,该核反应的产物只有氢,应怎样理解这个事实?1-10 中国古代哲学家认为,宇宙万物起源于一种叫“元气”的物质,“元气生阴阳,阴阳生万物”,请对比元素诞生说与这种古代哲学。
1-11 “金木水火土”是中国古代的元素论,至今仍有许多人对它们的“相生相克”深信不疑。
与化学元素论相比,它出发点最致命的错误是什么?1-12 请用计算机编一个小程序,按1.3式计算氢光谱各谱系的谱线的波长(本练习为开放式习题,并不需要所有学生都会做)。
无机化学(第四版)答案第一章物质的结构1-1 在自然界中氢有三种同位素,氧也有三种同位素,问:总共有种含不同核素的水分子?由于3H太少,可以忽略不计,问:不计3H时天然水中共有多少种同位素异构水分子?1-2 天然氟是单核素(19F)元素,而天然碳有两种稳定同位素(12C和13C),在质谱仪中,每一质量数的微粒出现一个峰,氢预言在质谱仪中能出现几个相应于CF4+的峰?1-3 用质谱仪测得溴得两种天然同位素的相对原子质量和同位素丰度分别为79Br 789183占50。
54%,81Br 80。
9163占49。
46%,求溴的相对原子质量(原子量)。
1-4 铊的天然同位素203Tl和205Tl的核素质量分别为202。
97u和204。
97u,已知铊的相对原子质量(原子量)为204。
39,求铊的同位素丰度。
1-5 等质量的银制成氯化银和碘化银,测得质量比m(AgCl):m(AgBr)=1。
63810:1,又测得银和氯得相对原子质量(原子量)分别为107。
868和35。
453,求碘得相对原子质量(原子量)。
1-6 表1-1中贝采里乌斯1826年测得的铂原子量与现代测定的铂的相对原子质量(原子量)相比,有多大差别?1-7 设全球有50亿人,设每人每秒数2个金原子,需要多少年全球的人才能数完1mol金原子(1年按365天计)?1-8 试讨论,为什么有的元素的相对质量(原子量)的有效数字的位数多达9位,而有的元素的相对原子质量(原子量)的有效数字却少至3~4位?1-9 太阳系,例如地球,存在周期表所有稳定元素,而太阳却只开始发生氢燃烧,该核反应的产物只有氢,应怎样理解这个事实?1-10 中国古代哲学家认为,宇宙万物起源于一种叫“元气”的物质,“元气生阴阳,阴阳生万物”,请对比元素诞生说与这种古代哲学。
1-11 “金木水火土”是中国古代的元素论,至今仍有许多人对它们的“相生相克”深信不疑。
与化学元素论相比,它出发点最致命的错误是什么?1-12 请用计算机编一个小程序,按1.3式计算氢光谱各谱系的谱线的波长(本练习为开放式习题,并不需要所有学生都会做)。
第四章化学平衡课后习题参考答案4解:由2×②-2×①得反应:4H 2(g)+2SO 2(g) == 4H 2O(g) + S 2(g)5解:反应开始时: 平衡时: 即平衡时NOCl 的分压增加了(8.53-6.97)×105=1.56×105(Pa )对于反应: 2NO(g) + Cl 2(g) === 2NOCl(g)平衡分压/Pa (4.18-1.56)×105 (2.79-1/2×1.56)×105 8.53×1058解:(1)2.2710252383142.0)10252383145.0(525=⨯⨯⨯⨯⨯⨯=θKPCl 5的分解率=0.5/0.7×100%=71.4%(2) 加入Cl 2,平衡向左移动,设生成物转化了x mol/LPCl 5 ===== PCl 3 + Cl 2平衡浓度 (0.1+x)×8314×523 (0.25-x)×8314×523 (0.25+0.05-x)×8314×523x= 0.01074(mol/L) PCl 5的分解率=%4.68%10035.0)01074.01.0(35.0=⨯+-平衡向左移动,其分解率减小到68.4%.(3)设生成PCl 3 x mol/LPCl 5 ===== PCl 3 + Cl 2平衡浓度 (0.35-x)×8314×523 x ×8314×523 (0.05+x)×8314×523代入平衡常数表达式x=0.239(mol/L ) PCl 5的分解率=0.239/0.35=68.4%8242121006.5)80.0108.1()(⨯=⨯==θθθK K K 2.27105238314)1.0(105238314)3.0(105238314)25.0(555=⨯⨯+⨯⨯-⋅⨯⨯-=x x x K θ2.27105238314)35.0(105238314)05.0(105238314555=⨯⨯-⨯⨯+⋅⨯⨯=x x x K θ)(1018.40.155038314500.1)()(500Pa V RT NO n NO p ⨯=⨯⨯==)(1079.20.155038314000.1)()(52020PaV RT Cl n Cl p ⨯=⨯⨯==)(1097.60.155038314500.2)()(500PaV RT NOCl n NOCl p ⨯=⨯⨯==)(1053.80.155038314060.3)()(5Pa V RT NOCl n NOCl p ⨯=⨯⨯==)(940.050383140.1510)56.118.4()()(5mol RT V NO p NO n =⨯⨯⨯-==27.5)1/01.2()1/62.2()1/53.8(]/)([]/)([]/)([22222===θθθθp Cl p p NO p p NOCl p K(2)和(3)的情况下PCl 5的分解率相同,说明不论是达到平衡后再加入相同量的Cl 2还是一开始就加入,其分解率不变。
⼤学⽆机化学第四章试题及解答第四章化学平衡本章总⽬标:1:了解化学平衡的概念,理解平衡常数的意义; 2:掌握有关化学平衡的计算; 3:熟悉有关化学平衡移动原理。
各⼩节⽬标:第⼀节:化学平衡状态1:熟悉可逆反应达到平衡的特征——反应体系中各种物质的⽣成速率分别等于其消耗的速率,各种物质的浓度将不再改变。
2:了解平衡常数、平衡转化率这两个概念的意义。
第⼆节:化学反应进⾏的⽅向学会运⽤标准平衡常数判断化学反应的⽅向:Q K θ>时,反应向逆向进⾏。
Q K θ<向正反应⽅向进⾏。
Q K θ=时体系达到平衡状态。
第三节;标准平衡常数K θ与r m G θ的关系1:掌握化学反应等温式(ln r m r m G G RT Q θ?=?+),当体系处于平衡状态的时候Q K θ=ln r m G RT K θθ??=-。
2:重点掌握运⽤公式r m r m r mG H T S θθθ?=?-?进⾏热⼒学数据之间的计算。
第四节:化学平衡的移动1:熟悉温度、浓度、压强对化学平衡的影响, 2:熟练地根据条件的改变判断平衡移动的⽅向。
习题⼀选择题1.可逆反应达平衡后,若反应速率常数k 发⽣变化,则标准平衡常数()(《⽆机化学例题与习题》吉⼤版)A.⼀定发⽣变化B. ⼀定不变C. 不⼀定变化D. 与k ⽆关2.反应:2CO (g )+O 2(g 2(g )在300K 时的Kc 与Kp 的⽐值约为()A.25B.2500C.2.2D.0.043.反应的温度⼀定,则下列的陈述中正确的是()(《⽆机化学例题与习题》吉⼤版)A.平衡常数能准确代表反应进⾏的完全程度B.转化率能准确代表反应进⾏的完全程度C. 平衡常数和转化率都能准确代表反应进⾏的完全程度D. 平衡常数和转化率都不能代表反应进⾏的完全程度4.相同温度下:2H2(g)+S2(g2S(g)Kp12Br2(g)+2H2S(g2(g)Kp2H2(g)+Br2(g)(g)Kp3则Kp2等于()A. Kp1? Kp3B.(Kp3)2/ Kp1C. 2Kp1? Kp3D. Kp3/ Kp15.下列反应中,K?的值⼩于Kp值的是()(《⽆机化学例题与习题》吉⼤版)A. H2(g)+Cl2(g)== 2HCl(g)B. 2H2(g)+S(g)== 2H2S(g)C. CaCO3(s) == CaO(s)+CO2(g)D.C(s)+O2(g)== CO2(g)6.N2(g)+3H2(g3(g),H=-92.4KJ?mol-1,473K时,三种混合⽓体达平衡。
第四章化学平衡本章总目标:1:了解化学平衡的概念,理解平衡常数的意义;2:掌握有关化学平衡的计算;3:熟悉有关化学平衡移动原理.各小节目标:第一节:化学平衡状态1:熟悉可逆反应达到平衡的特征-—反应体系中各种物质的生成速率分别等于其消耗的速率,各种物质的浓度将不再改变。
2:了解平衡常数、平衡转化率这两个概念的意义.第二节:化学反应进行的方向学会运用标准平衡常数判断化学反应的方向:时,反应向逆向进行。
向正反应方向进行。
时体系达到平衡状态.第三节;标准平衡常数与的关系1:掌握化学反应等温式(),当体系处于平衡状态的时候。
2:重点掌握运用公式进行热力学数据之间的计算。
第四节:化学平衡的移动1:熟悉温度、浓度、压强对化学平衡的影响,2:熟练地根据条件的改变判断平衡移动的方向。
习题一选择题1.可逆反应达平衡后,若反应速率常数k发生变化,则标准平衡常数( )(《无机化学例题与习题》吉大版)A。
一定发生变化B。
一定不变C. 不一定变化D. 与k无关2.反应:2CO(g)+O2(g)2CO2(g)在300K时的Kc与Kp的比值约为()A。
25 B.2500 C。
2.2 D.0.04 3。
反应的温度一定,则下列的陈述中正确的是()(《无机化学例题与习题》吉大版)A.平衡常数能准确代表反应进行的完全程度B。
转化率能准确代表反应进行的完全程度C。
平衡常数和转化率都能准确代表反应进行的完全程度D。
平衡常数和转化率都不能代表反应进行的完全程度4.相同温度下:2H2(g)+S2(g)2H2S(g)Kp12Br2(g)+2H2S(g)4HBr+S2(g)Kp2H2(g)+Br2(g)2HBr(g)Kp3则Kp2等于() A。
Kp1· Kp3B。
(Kp3)2/ Kp1 C。
2Kp1· Kp3 D. Kp3/ Kp1 5。
下列反应中,K˚的值小于Kp值的是()(《无机化学例题与习题》吉大版)A. H2(g)+Cl2(g)== 2HCl(g)B. 2H2(g)+S(g)== 2H2S(g)C。
CaCO3(s) == CaO(s)+CO2(g) D.C(s)+O2(g)== CO2(g)6.N2(g)+3H2(g)2NH3(g),H=-92.4KJ·mol—1,473K时,三种混合气体达平衡。
要使平衡向正方向移动,可采用方法()A.取出1molH2B.加入NH3以增加总压力C.加入稀有气体以增加总压力D。
减小容器体积以增加总压力7。
298K时,Kp˚的数值大于Kc的反应是( )A.H2(g)+S(g)H2S(g)B.H2(g)+S(s)H2S(g)C。
H2(g)+S(s)H2S(l)D.Ag2CO3(s)Ag2O(s)+CO2(g)8。
已知300K和101325Pa时,下列反应:N2O4(g)2NO2(g)达到平衡时有20﹪的N2O4分解成NO2,则此反应在300K时的平衡常数Kp的数值为( )A.0.27 B。
0。
05 C.0。
20 D。
0.17 9。
在某温度下平衡A+B== G+F的H〈0,升高温度平衡逆向移动的原因是( )(《无机化学例题与习题》吉大版)A。
v正减小,v逆增大 B.k正减小,k逆增大C。
v正和v逆都减小, D. v正增加的倍数小于v逆增加的倍数10.已知下列前三个反应的K值,则第四个反应的K值为()(1)H2(g)+1/2O2(g)H2O(g) K1 (2)N2(g)+O2(g)2NO(g) K2 (3)2NH3(g)+5/2O2(g)2NO(g)+3H2O(l) K3(4)N2(g)+3H2(g)2NH3KA。
K1+K2—K3B。
K1·K2/K3 C.K1·K3/K2 D.K13·K2/K311。
下面哪一种因素改变,能使任何反应平衡时产物的产量增加()A.升高温度B.增加压力C.加入催化剂D.增加起始物12。
298K时,反应H2O(l) H2O(g)达平衡时,体系的水蒸汽压为3。
13kPa,则标准平衡常数K˚为() (《无机化学例题与习题》吉大版)A.100B.3.13×10—2C。
3.13 D.113。
298K时,根据下列数据,判断哪个化合物分解放氧倾向最大()A。
N2(g) + O2(g) == 2NO2(g) Kc=1×10―30B。
H2(g) + O2(g) == H2O(g) Kc=1×1081C. 2CO2(g) == 2CO(g) + O2(g) Kc=1×10―92D. 2H2O2(l) == 2H2O(l) + O2(g) Kc=1×103714.某温度时,反应H2(g) + Br2(g) == 2HBr(g)的Kc=4×10―2,则反应HBr(g) 1/2H2(g) + 1/2Br2(g)的Kc为()A。
B. C.4×10―2 D。
2×10―215.合成氨反应:3H2(g) + N2(g) 2NH3(g)在横压下进行时,若向体系中因入氩气,则氨的产率( )(《无机化学例题与习题》吉大版)A.减小B。
增大 C。
不变 D。
无法判断16.有下列平衡A(g)+2B(g)2C(g),假如在反应器中加入等物质的量的A和B,在达到平衡时,总是正确的是( )A.[B]=[C] B。
[A]=[B] C。
[B]<[A] D.[A]<[B]17。
在Kp= Kc (RT)△n中,如果压力单位为atm,浓度单位为mol·L—1,则R为()A.8.314J· mol-1·K—1 B。
1。
987cal· mol—1·K-1C.82.06ml· atm · mol—1·K—1 D。
0.08206L· atm · mol-1·K—118.可逆反应2NO(g)N2(g)+O2(g), rHm0= —180KJ·mol—1。
对此反应的逆反应来说,下列说法正确的是( )(《无机化学例题与习题》吉大版) A。
升高温度增大 B.升高温度变小C。
增大压强平衡移动 D.增大N2浓度,NO解力度增加19.有可逆反应C(s)+H2O(g)CO(g)+H2(g)rH=133.8 KJ·mol—1,下列说法正确的是()A.加入催化剂可以加快正反应速度B.由于反应前后分子数相等,压力对平衡没有影响C。
加入催化剂可以增加生成物的浓度D。
加入催化剂可加快反应达到平衡的时间20.在一定温度和压力下,一个反应体系达到平衡时的条件是()A。
正、逆反应速度停止 B.正、逆反应速度相等C。
正反应速度减慢,逆反应速度加快 D.反应物全部转化成产物二填空题1.加入催化剂可以改变反应速率,而化学平衡常数,原因是。
(《无机化学例题与习题》吉大版)2。
在等温(1000K)等压条件下,某反应的Kp=1,则其G˚的值等于. 3。
温度一定,转化率随反应物的起始浓度,平衡常数反应物的起始浓度而变4.在25℃时,若两个反应的平衡常数之比为10,则两个反应的rGm˚相差KJ·mol—1.(《无机化学例题与习题》吉大版)632PCl5的分压为101。
3kPa(1大气压),此时PCl5(g) PCl3(g) + Cl2(g)反应的Kp=1.85,问原来装入的PCl3为摩尔,Cl2为摩尔。
7。
已知环戊烷的气化过程r H˚m=28.7 KJ·mol—1,r S˚m=88 J·mol-1·K-1.环戊烷的正常沸点为℃,在25℃下的饱和蒸汽压为kPa。
(《无机化学例题与习题》吉大版)8。
在一密闭容器中,于1000K时进行反应CO2(s) + H2(g) == CO(g) + H2O(g)平衡时测知=63.1atm, =21.1atm, PCO=63.1atm, 31。
6atm,在恒温、恒容下,如设法除去CO2,使CO2减少为63。
0atm,则反应重新平衡时= , Kc= 。
9。
在100℃时,反应AB(g)A(g)+B(g)的平衡常数Kc=0。
21 mol ·dm—3,则标准常数K˚的值为。
(《无机化学例题与习题》吉大版)10。
某温度下,反应PCl5(g)PCl3(g)+Cl2(g)的平衡常数K˚=2.25。
把一定量的PCl5引入一真空瓶内,达平衡后PCl5的分压为2。
533×10―4Pa,则PCl3的分压是Pa,PCl5的解离分数为。
三.问答题(《无机化学习题》武大版)1.怎样正确理解化学反应的平衡状态?2.平衡常数能否代表转化率?如何正确认识两者之间的关系?3.如何正确书写经验平衡常数和标准平衡常数的表达式?4。
什么是化学反应的反应商?如何应用反应商和平衡常数的关系判断反应进行的方向并判断化学平衡的移动方向?5。
如何表述化学反应等温式?化学反应的标准平衡常数与其△rG之间的关系怎样?(《无机化学例题与习题》吉大版)四.计算题1。
可逆反应H2O + CO H2 + CO2在密闭容器中,建立平衡,在749K时该反应的平衡常数K c=2。
6。
(《无机化学例题与习题》吉大版)(1)求n(H2O)/n(CO)(物质的量比)为1时,CO的平衡转化率;(2)求n(H2O)/n(CO)(物质的量比)为3时,CO的平衡转化率;(3)从计算结果说明浓度对平衡移动的影响。
2。
反应SO2Cl2(g)SO2(g)+ Cl2(g)在375K时,平衡常数K=2。
4,以7.6克SO2Cl2和1。
013×105Pa的Cl2作用于1.0 dm—3的烧瓶中,试计算平衡时SO2Cl2、SO2和Cl2的分压。
(《无机化学例题与习题》吉大版)3.已知下列热力学数据:NO(g)NO2(g)O2(g)fH˚m(KJ·mol-1)90.4 33.9 0S˚m(KJ·mol-1·K—1)0。
210 0.240 0.205问:(1)298K,标准压力时,2 NO(g)+O2(g)=2 NO2(g)能否自发进行?(2)1000K时该反应的K p˚4。
HI分解反应为2HI H2 + I2,开始时有1molHI,平衡时有24。
4%的HI发生了分解,今欲将分解百分数降低到10%,试计算应往此平衡系统中加若干摩I2。
(《无机化学例题与习题》吉大版)5.5L的容器中装入等物质的量的PCl3和Cl2。
在523K时达到平衡,如PCl3分压为1×10—5 Pa,此时PCl5 +PCl3 Cl2反应的K p=1。
81×105 Pa。
问原来装入的PCl3和Cl2为多少摩尔?6. 在900K和1.013×105Pa时SO3部分离解为SO2和O2SO3(g)SO2(g)+ O2(g)若平衡混合物的密度为0.925g·dm—3,求SO3的离解度。
(《无机化学例题与习题》吉大版)7。
1000K时,2SO2(g)+ O2(g)2SO3(g),K p'=3。
50,则反应SO3(g)SO2(g)+ 1/2O2(g)的K p和K c各是多少?8。