狂犬病暴露后暴露分级及处置原则处置工作规范
- 格式:doc
- 大小:30.50 KB
- 文档页数:2
狂犬病表露后表露分级及处置准则处事典型之阳早格格创做为典型尔调理卫死机构对付狂犬病表露人员的处理处事,落矮狂犬病的收病率,呵护民寡民寡身体健壮,特造定本典型.一、表露分级及处置准则根据表露本量战宽沉程度将狂犬病表露分为以下三级,并分别采取分歧的处置准则. I级切合以下情况之一者:1.交触或者喂养动物2.完佳的皮肤被舔无确认病史则没有需处置.II级切合以下情况之一者:1.裸露的皮肤被沉咬2.无出血的沉微抓伤或者揩伤沉度坐时处理伤心并交种狂犬病疫苗III级切合以下情况之一者:1.单处或者多处贯脱性皮肤咬伤或者抓伤2.破坏皮肤被舔3.粘膜主动物体液传染宽沉坐时处理伤心并注射狂犬病疫苗战狂犬病主动免疫造剂(狂犬病人免疫球蛋黑).两、伤心处理人被犬、老鼠、猫等宿主动物咬、抓伤后,凡是没有克没有及决定伤人动物为健壮动物的,应坐时举止受伤部位的真足荡涤战消毒处理.局部伤心处理越早越佳,便诊时,只消伤心已愈合便应按以下步调举止伤心处理. (一)真足浑洗用肥黑火或者浑火真足浑洗伤心起码15分钟.(两)消毒处理真足浑洗后用2-3%碘酒或者75%酒粗涂揩伤心.(三)浑洗战消毒后伤心处理.1.只消已伤及大血管,尽管没有要缝合,也没有该包扎.里容时,确需缝合的,正在干完浑创消毒后,应先用狂犬病人免疫球蛋黑做伤心周围的浸润注射,数小时后(没有矮于2小时)缝合战包扎;伤心深而大者应搁置引流条,以好处伤心传染物及分泌物的排除.3.伤心较深、传染宽沉者酌情举止抗破伤风处理战使用抗死素等以统造狂犬病以中的其余熏染.三、表露后免疫(一)尾次表露后狂犬病疫苗交种. 准则上是越早越佳.但是对付已表露一段时间而向来已交种狂犬病疫苗者也可按交种步调交种疫苗.一朝没有克没有及排除伤人动物为可疑狂犬病,孕妇战哺乳期妇女也应按确定步调注射狂犬病疫苗. 交种步调:普遍咬伤者于0(注射当天)、3、7、14、28天各注射狂犬病疫苗1个剂量(女童用量相共). 注射部位:上臂三角肌肌内注射.婴幼女可正在大腿前中侧肌肉内注射.克制臀部注射.(两)再次表露后疫苗交种. 齐程交种切合效价尺度的疫苗后1年内再次主动物致伤者,应于0战3天各交种一剂疫苗;正在1-3年内再次主动物致伤,且已举止过上述处置者,应于0、3、7天各交种一剂疫苗;超出3年者应交种齐程疫苗. 别的,对付表露前后所用的疫苗效价无法证据者及免疫回忆应问无法确认者仍应举止齐程免疫.四、主动免疫造剂使用对付于Ⅲ类表露及免疫功能矮下者Ⅱ类以上的表露,交种疫苗的共时要正在伤心周围浸润注射狂犬病人免疫球蛋黑.(一)使用剂量. 狂犬病人免疫球蛋黑200IU/10kg.(两)注射要领战央供.1.注射狂犬病人免疫球蛋黑应取尾针疫苗交种共时举止(表露后尽早真施).7天内注射仍灵验.尽管预防正在交种疫苗前一天以上注射.2.注意没有要把狂犬病人免疫球蛋黑战狂犬病疫苗注射正在共一部位;克制将狂犬病人免疫球蛋黑取狂犬病疫苗混同正在一个注射器内使用.3.如解剖教结构可止,应按推荐剂量将主动免疫造剂局部浸润注射到伤心周围,共时应预防多次沉复针刺进伤心.假若脚指或者脚趾需要浸润注射,必须留神举止以预防引起隔断概括征.当局部伤心举止浸润注射后尚有结余免疫造剂时,应将其注射到近离疫苗注射部位的深部肌肉.伤心宽沉或者有多处伤心(特地是幼女),按惯例剂量缺累以浸润注射伤心周围的,可用死理盐火将主动免疫造剂适合密释到脚够体积再举止浸润注射.4.疫苗注射应当正在荡涤伤心战使用主动免疫造剂后举止.5.对付于粘膜表露者,应将主动免疫造剂涂抹到粘膜上.附:支费尺度1、注射狂犬病疫苗:支费355.00元/人份(含荡涤费40元).2、注射狂犬病人免疫球蛋黑:支费320.00元/支,一支为200IU.3、农活补偿尺度为:只.处圆书籍写模板如下:R:狂犬疫苗 1盒*5支注射用火 2ML*5支用法:按步调注射狂犬病人免疫球蛋黑 200IU*6支用法:肌注,坐时!。
狂犬病暴露分级及处理原则
狂犬病是一种由病毒引起的、具有高度传染性和致死性的疾病。
接触到病毒后,病毒
会侵入神经系统并向中枢神经系统传播,最终导致死亡。
在这篇文章中,我们将介绍狂犬
病暴露的分类和处理原则。
一、狂犬病暴露分类
根据狂犬病暴露程度的不同,可将暴露分为三级。
1. 一级暴露:指轻微划伤、轻微碰伤或被舔抚(没有伤口)的情况,不会导致狂犬病感染的可能性。
3. 三级暴露:指深度咬伤、抓伤或磕碰,可能导致狂犬病传染的风险很高。
如曾被
无证狗咬伤、抓伤或磕碰的情况,切勿掉以轻心,应尽快就医。
1. 一级暴露的处理原则:清洗伤口,涂抹消毒药膏(如碘伏、酒精等)。
2. 二级暴露的处理原则:清洗伤口,涂抹消毒药膏,接受疫苗接种。
接种原则为 0、
3、7、14 天,第 28 天随访。
3. 三级暴露的处理原则:清洗伤口(如有流血暴露者尽量用清水冲洗伤口),立即进行狂犬病抗体和抗毒素的注射。
接着进行进一步的预防接种。
需要注意的是,如果已经进行了有效的疫苗接种预防,再次受到狂犬病病毒暴露时,
预防措施与二级暴露的处理原则相同。
总之,狂犬病是一种高度危险的传染病,一旦暴露,应当积极采取相应的处理措施。
处理时,应该根据暴露程度的不同采用相应的原则,该做的一定要及时做到位。
如果您不
确定暴露的程度,请尽快就医寻求专业意见和帮助,以确保自身的安全和健康。
狂犬病暴露分级和处置原则
狂犬病暴露分级和处置原则是根据暴露者与患病动物的接触情况、狂犬病在该地区的流行情况等因素制定的。
根据世界卫生组织的建议,狂犬病的暴露分为三个级别,分别是高危、低危和没有危险。
1. 高危(类别Ⅰ)暴露:
暴露者面部、颈部和手部被动物的唾液或神经组织污染,如受骨折、抓伤、咬伤等。
处置原则:
-立即清洗伤口:用流动水和肥皂或碘酒清洁伤口至少15分钟。
-尽早注射疫苗:尽早进行狂犬病疫苗注射,一般为0、3、7、14、28日共5次。
-使用免疫球蛋白:同时注射免疫球蛋白,早期注射效果更好。
-监测患者:监测暴露者的任何症状和体征,确保及时诊断和
治疗。
2. 低危(类别Ⅱ)暴露:
暴露者被动物轻轻地触摸,没有破损皮肤。
或者暴露者与病犬的周围环境有密切接触。
处置原则:
-观察动物:观察动物的行为和健康状况,如有异常及时报告。
-清洁伤口:用流动水和肥皂清洗患处,注意观察感染情况。
-接种疫苗:根据暴露风险的不同,酌情接种疫苗。
3. 没有危险(类别Ⅲ)暴露:
暴露者与动物没有直接接触,暴露可以排除狂犬病传播风险。
处置原则:
-观察动物:观察动物的行为和健康状况,如有异常及时报告。
-注意自慰:保持良好个人卫生习惯,避免其他细菌、病毒的
感染。
需要注意的是,以上处置原则仅供参考,具体的处理方式应根据当地卫生防疫部门的指导和建议进行。
同时,任何暴露情况下,及时就医和告知医生相关接触动物的情况都是非常重要的。
2023狂犬病暴露预防处置工作规范CATALOGUE目录•狂犬病暴露定义与分类•狂犬病暴露预防措施•狂犬病暴露处置原则•狂犬病暴露预防处置流程•狂犬病暴露预防处置中的常见问题及处理办法01狂犬病暴露定义与分类•狂犬病暴露是指被狂犬、疑似狂犬或者狂犬病宿主动物咬伤、抓伤、舔舐皮肤或者粘膜破损处,导致狂犬病病毒进入人体,可能导致感染的情况。
狂犬病暴露定义狂犬病暴露根据暴露程度分为三级:一级暴露、二级暴露和三级暴露。
一级暴露是指与狂犬病宿主动物接触或被舔舐皮肤,但无咬伤或抓伤;二级暴露是指被咬伤或抓伤,但无出血;三级暴露是指被咬伤或抓伤,伴有出血。
狂犬病暴露分类1狂犬病暴露的危害23狂犬病是一种致死性疾病,且尚无有效的治疗手段,因此狂犬病暴露的危害极大。
一旦发生狂犬病暴露,病毒进入人体后可能迅速扩散,导致发病甚至死亡。
狂犬病还可能引发严重的神经系统病变和心理障碍,对社会和个人造成严重影响。
02狂犬病暴露预防措施用流动清水反复冲洗伤口,以减少病毒的残留。
伤口处理彻底冲洗用手指挤压伤口周围,排出瘀血和分泌物。
挤压排毒使用2%至3%碘酒或75%酒精对伤口进行消毒,减少局部感染。
消毒处理接种程序一般采用五针法或四针法,按照规定的时间和剂量接种。
及时接种在暴露后尽快接种狂犬病疫苗,越早越好。
被动免疫对于严重的咬伤或部位,还需注射狂犬病被动免疫制剂,增强免疫效果。
免疫接种高危人群对于经常接触动物或从事动物相关工作的人员,应提前接种狂犬病疫苗,并定期进行抗体检测。
禁忌人群对于疫苗成分过敏或患有某些严重疾病的人群,应避免接触动物或减少暴露机会。
特殊人群预防妥善保留对于暴露现场的物品和环境,应进行消毒处理,并妥善保留被咬伤的衣物和相关物品。
报告和记录及时向相关部门报告,记录暴露和处置情况,以便后续追踪和管理。
暴露现场处理03狂犬病暴露处置原则评估伤口的部位、大小、深度、污染程度等信息。
了解受伤部位的神经分布和肌肉情况,判断病毒可能进入体内的途径。
狂犬病暴露预防处置工作规范(2023年版)为加强和规范狂犬病暴露预防处置工作,降低狂犬病发病率,保护人民群众身体健康,根据《中华人民共和国传染病防治法》《中华人民共和国疫苗管理法》等有关规定,结合我国狂犬病疫苗和被动免疫制剂研制进展,制定本规范。
第一章暴露等级判定和处置原则第一条狂犬病暴露是指被狂犬、疑似狂犬或者不能确定是否患有狂犬病的宿主动物咬伤、抓伤、舔舐黏膜或者破损皮肤处,或者开放性伤口、黏膜直接接触可能含有狂犬病病毒的唾液或者组织。
第二条根据接触方式和暴露程度将狂犬病暴露分为三级。
接触或者喂饲动物,或者完好的皮肤被舔舐为I级暴露。
裸露的皮肤被轻咬,或者无明显出血的轻微抓伤、擦伤为11级暴露。
单处或者多处贯穿性皮肤咬伤或者抓伤,或者破损皮肤被舔舐,或者开放性伤口、黏膜被唾液或者组织污染,或者直接接触蝙蝠为11I级暴露。
第三条狂犬病预防处置门诊的医务人员在判定暴露等级后,及时告知暴露者狂犬病危害及应采取的处置措施。
在获得知情同意后(知情同意书模板见附件,各省份也可根据本地实际自行制定),医务人员对伤口采取相应处置措施。
第四条判定为I级暴露者,清洗暴露部位,无需进行医学处置。
第五条判定为II级暴露者,应处置伤口并接种狂犬病疫苗。
确认为II级暴露且严重免疫功能低下者,或者II级暴露者其伤口位于头面部且不能确定致伤动物健康状况时,按照In级暴露者处置。
第六条判定为11I级暴露者,应处置伤口并注射狂犬病被动免疫制剂和接种狂犬病疫苗。
第二章伤口处置第七条伤口处置包括彻底冲洗和规范清创处置。
伤口处置越早越好,就诊时如伤口已结痂或者愈合则不主张进行伤口处置。
冲洗或者清创时如疼痛剧烈,可给予局部麻醉。
伤口冲洗:用肥皂水(或者其他弱碱性清洁剂、专业冲洗液)和一定压力的流动清水交替彻底冲洗所有咬伤和抓伤处约15分钟,然后用生理盐水将伤口洗净,最后用无菌脱脂棉将伤口处残留液吸尽,避免在伤口处残留肥皂水或者清洁剂。
狂犬病暴露后暴露分级及处置原则工作规范为规范我医疗卫生机构对狂犬病暴露人员的处理工作,降低狂犬病的发病率,保护人民群众身体健康,特制定本规范;一、暴露分级及处置原则根据暴露性质和严重程度将狂犬病暴露分为以下三级,并分别采取不同的处置原则;I级符合以下情况之一者:1.接触或喂养动物2.完好的皮肤被舔无确认病史则不需处置;II级符合以下情况之一者:1.裸露的皮肤被轻咬2.无出血的轻微抓伤或擦伤轻度立即处理伤口并接种狂犬病疫苗III级符合以下情况之一者:1.单处或多处贯穿性皮肤咬伤或抓伤2.破损皮肤被舔3.粘膜被动物体液污染严重立即处理伤口并注射狂犬病疫苗和狂犬病被动免疫制剂狂犬病人免疫球蛋白;二、伤口处理人被犬、老鼠、猫等宿主动物咬、抓伤后,凡不能确定伤人动物为健康动物的,应立即进行受伤部位的彻底清洗和消毒处理;局部伤口处理越早越好,就诊时,只要伤口未愈合就应按以下步骤进行伤口处理;一彻底冲洗用肥皂水或清水彻底冲洗伤口至少15分钟;二消毒处理彻底冲洗后用2-3%碘酒或75%酒精涂擦伤口;三冲洗和消毒后伤口处理;1.只要未伤及大血管,尽量不要缝合,也不应包扎;2.伤口较大或面部重伤影响面容时,确需缝合的,在做完清创消毒后,应先用狂犬病人免疫球蛋白作伤口周围的浸润注射,数小时后不低于2小时缝合和包扎;伤口深而大者应放置引流条,以利于伤口污染物及分泌物的排除;3.伤口较深、污染严重者酌情进行抗破伤风处理和使用抗生素等以控制狂犬病以外的其它感染;三、暴露后免疫一首次暴露后狂犬病疫苗接种;原则上是越早越好;但对已暴露一段时间而一直未接种狂犬病疫苗者也可按接种程序接种疫苗;一旦不能排除伤人动物为可疑狂犬病,孕妇和哺乳期妇女也应按规定程序注射狂犬病疫苗;接种程序:一般咬伤者于0注射当天、3、7、14、28天各注射狂犬病疫苗1个剂量儿童用量相同;注射部位:上臂三角肌肌内注射;婴幼儿可在大腿前外侧肌肉内注射;禁止臀部注射;二再次暴露后疫苗接种;全程接种符合效价标准的疫苗后1年内再次被动物致伤者,应于0和3天各接种一剂疫苗;在1-3年内再次被动物致伤,且已进行过上述处置者,应于0、3、7天各接种一剂疫苗;超过3年者应接种全程疫苗;此外,对暴露前后所用的疫苗效价无法证实者及免疫回忆应答无法确认者仍应进行全程免疫;四、被动免疫制剂使用对于Ⅲ类暴露及免疫功能低下者Ⅱ类以上的暴露,接种疫苗的同时要在伤口周围浸润注射狂犬病人免疫球蛋白;一使用剂量;狂犬病人免疫球蛋白200IU/10kg;二注射方法和要求;1.注射狂犬病人免疫球蛋白应与首针疫苗接种同时进行暴露后尽早实施;7天内注射仍有效;尽量避免在接种疫苗前一天以上注射;2.3.注意不要把狂犬病人免疫球蛋白和狂犬病疫苗注射在同一部位;禁止将狂犬病人免疫球蛋白与狂犬病疫苗混合在一个注射器内使用;4.如解剖学结构可行,应按推荐剂量将被动免疫制剂全部浸润注射到伤口周围,同时应避免多次重复针刺进伤口;假如手指或足趾需要浸润注射,必须小心进行以防止引起间隔综合征;当全部伤口进行浸润注射后尚有剩余免疫制剂时,应将其注射到远离疫苗注射部位的深部肌肉;伤口严重或有多处伤口特别是幼儿,按常规剂量不足以浸润注射伤口周围的,可用生理盐水将被动免疫制剂适当稀释到足够体积再进行浸润注射;5.疫苗注射应当在清洗伤口和使用被动免疫制剂后进行;6.对于粘膜暴露者,应将被动免疫制剂涂抹到粘膜上;附:收费标准1、注射狂犬病疫苗:收费355.00元/人份含清洗费40元;2、注射狂犬病人免疫球蛋白:收费320.00元/支,一支为200IU;3、农活补偿标准为:只注射狂苗补偿100.00元,如同时注射狂犬病人免疫球蛋白则一起补偿220.00元;处方书写模板如下:R:狂犬疫苗 1盒5支注射用水 2ML5支用法:按程序注射狂犬病人免疫球蛋白 200IU6支用法:肌注,立即。
狂犬病暴露预防处置工作规范第一条狂犬病暴露是指被狂犬、疑似狂犬或者不能确定健康的狂犬病宿主动物咬伤、抓伤、舔舐粘膜或者破损皮肤处,或者开放性伤口、粘膜接触可能感染狂犬病病毒的动物唾液或者组织;第二条按照接触方式和暴露程度将狂犬病暴露分为三级;接触或者喂养动物,或者完好的皮肤被舔为I级;裸露的皮肤被轻咬,或者无出血的轻微抓伤、擦伤为Ⅱ级;单处或者多处贯穿性皮肤咬伤或者抓伤,或者破损皮肤被舔,或者开放性伤口、粘膜被污染为Ⅲ级;第三条狂犬病预防处置门诊的医师在判定暴露级别后,根据需要,要立即进行伤口处理;在告知暴露者狂犬病危害及应当采取的处置措施并获得知情同意后,采取相应处置措施;第四条判定为I级暴露者,无需进行处置;第五条判定为Ⅱ级暴露者,应当立即处理伤口并接种狂犬病疫苗;确认为Ⅱ级暴露者且免疫功能低下的,或者Ⅱ级暴露位于头面部且致伤动物不能确定健康时,按照Ⅲ级暴露处置;第六条判定为Ⅲ级暴露者,应当立即处理伤口并注射狂犬病被动免疫制剂,随后接种狂犬病疫苗;第七条伤口处理包括彻底冲洗和消毒处理;局部伤口处理越早越好,就诊时如伤口已结痂或者愈合则不主张进行伤口处理;清洗或者消毒时如果疼痛剧烈,可给予局部麻醉;伤口冲洗:用20%的肥皂水或者其他弱碱性清洁剂和一定压力的流动清水交替彻底清洗、冲洗所有咬伤和抓伤处至少15分钟;然后用生理盐水也可用清水代替将伤口洗净,最后用无菌脱脂棉将伤口处残留液吸尽,避免在伤口处残留肥皂水或者清洁剂;较深伤口冲洗时,用注射器或者高压脉冲器械伸入伤口深部进行灌注清洗,做到全面彻底;消毒处理:彻底冲洗后用2-3%碘酒碘伏或者75%酒精涂擦伤口;如伤口碎烂组织较多,应当首先予以清除;第八条如伤口情况允许,应当尽量避免缝合;伤口的缝合和抗生素的预防性使用应当在考虑暴露动物类型、伤口大小和位置以及暴露后时间间隔的基础上区别对待;伤口轻微时,可不缝合,也可不包扎,可用透气性敷料覆盖创面;伤口较大或者面部重伤影响面容或者功能时,确需缝合的,在完成清创消毒后,应当先用抗狂犬病血清或者狂犬病人免疫球蛋白作伤口周围的浸润注射,使抗体浸润到组织中,以中和病毒;数小时后不少于2小时再行缝合和包扎;伤口深而大者应当放置引流条,以利于伤口污染物及分泌物的排出;伤口较深、污染严重者酌情进行抗破伤风处理和使用抗生素等,以控制狂犬病病毒以外的其他感染;第九条特殊部位的伤口处理;眼部:波及眼内的伤口处理时,要用无菌生理盐水冲洗,一般不用任何消毒剂;口腔:口腔的伤口处理最好在口腔专业医师协助下完成,冲洗时注意保持头低位,以免冲洗液流入咽喉部而造成窒息;外生殖器或肛门部粘膜:伤口处理、冲洗方法同皮肤,注意冲洗方向应当向外,避免污染深部粘膜;以上特殊部位伤口较大时建议采用一期缝合在手术后或者创伤后的允许时间内立即缝合创口,以便功能恢复;第十条首次暴露后的狂犬病疫苗接种应当越早越好;接种程序:一般咬伤者于0注射当天、3、7、14和28天各注射狂犬病疫苗1个剂量;狂犬病疫苗不分体重和年龄,每针次均接种1个剂量;注射部位:上臂三角肌肌内注射;2岁以下婴幼儿可在大腿前外侧肌肉内注射;禁止臀部注射;如不能确定暴露的狂犬病宿主动物的健康状况,对已暴露数月而一直未接种狂犬病疫苗者也应当按照接种程序接种疫苗;第十一条正在进行计划免疫接种的儿童可按照正常免疫程序接种狂犬病疫苗;接种狂犬病疫苗期间也可按照正常免疫程序接种其他疫苗,但优先接种狂犬病疫苗;第十二条接种狂犬病疫苗应当按时完成全程免疫,按照程序正确接种对机体产生抗狂犬病的免疫力非常关键,当某一针次出现延迟一天或者数天注射,其后续针次接种时间按延迟后的原免疫程序间隔时间相应顺延;第十三条应当尽量使用同一品牌狂犬病疫苗完成全程接种;若无法实现,使用不同品牌的合格狂犬病疫苗应当继续按原程序完成全程接种,原则上就诊者不得携带狂犬病疫苗至异地注射;第十四条狂犬病病死率达100%,暴露后狂犬病疫苗接种无禁忌症;接种后少数人可能出现局部红肿、硬结等,一般不需做特殊处理;极个别人的反应可能较重,应当及时就诊;发现接种者对正在使用的狂犬病疫苗有严重不良反应时,可更换另一种狂犬病疫苗继续原有程序;第十五条冻干狂犬病疫苗稀释液应当严格按照说明书要求使用;第十六条被动免疫制剂严格按照体重计算使用剂量,一次性足量注射;狂犬病人免疫球蛋白按照每公斤体重20个国际单位20IU/kg,抗狂犬病血清按照每公斤体重40个国际单位40IU/kg计算;如计算剂量不足以浸润注射全部伤口,可用生理盐水将被动免疫制剂适当稀释到足够体积再进行浸润注射;第十七条注射部位如解剖学结构可行,应当按照计算剂量将被动免疫制剂全部浸润注射到伤口周围,所有伤口无论大小均应当进行浸润注射;当全部伤口进行浸润注射后尚有剩余被动免疫制剂时,应当将其注射到远离疫苗注射部位的肌肉;暴露部位位于头面部、上肢及胸部以上躯干时,剩余被动免疫制剂可注射在暴露部位同侧背部肌肉群如斜方肌,狂犬病疫苗接种于对侧;暴露部位位于下肢及胸部以下躯干时,剩余被动免疫制剂可注射在暴露部位同侧大腿外侧肌群;第十八条如未能在接种狂犬病疫苗的当天使用被动免疫制剂,接种首针狂犬病疫苗7天内含7天仍可注射被动免疫制剂;不得把被动免疫制剂和狂犬病疫苗注射在同一部位;禁止用同一注射器注射狂犬病疫苗和被动免疫制剂;第十九条对于粘膜暴露者,应当将被动免疫制剂滴/涂在粘膜上;如果解剖学结构允许,也可进行局部浸润注射;剩余被动免疫制剂参照前述方法进行肌肉注射;第二十条注射抗狂犬病血清前必须严格按照产品说明书进行过敏试验;第二十一条再次暴露后处置;伤口处理:任何一次暴露后均应当首先、及时、彻底地进行伤口处理;疫苗接种:一般情况下,全程接种狂犬病疫苗后体内抗体水平可维持至少1年;如再次暴露发生在免疫接种过程中,则继续按照原有程序完成全程接种,不需加大剂量;全程免疫后半年内再次暴露者一般不需要再次免疫;全程免疫后半年到1年内再次暴露者,应当于0和3天各接种1剂疫苗;在1-3年内再次暴露者,应于0、3、7天各接种1剂疫苗;超过3年者应当全程接种疫苗;被动免疫制剂注射:按暴露前后程序完成了全程接种狂犬病疫苗细胞培养疫苗者,不再需要使用被动免疫制剂;第二十二条使用合格的、正规途径获得的疫苗全程免疫后,一般情况下无需对免疫效果进行检测;如需检测抗体水平,应当采取中和抗体试验进行检测,包括快速荧光灶抑制试验RFFIT、小鼠脑内中和试验2种方法;第二十三条不良反应处理参照预防接种工作规范卫疾控发〔2005〕373号进行;第二十四条狂犬病高暴露风险者应当进行暴露前免疫,包括从事狂犬病研究的实验室工作人员、接触狂犬病病人的人员、兽医等;第二十五条暴露前基础免疫程序为0、7、21或28天各接种1剂量狂犬病疫苗;持续暴露于狂犬病风险者,全程完成暴露前基础免疫后,在没有动物致伤的情况下,1年后加强1针次,以后每隔3-5年加强1针次;第二十六条对妊娠妇女、患急性发热性疾病、过敏性体质、使用类固醇和免疫抑制剂者可酌情推迟暴露前免疫;免疫缺陷病人不建议暴露前免疫,如处在高暴露风险中,亦可进行暴露前免疫,但完成免疫接种程序后需进行中和抗体检测;对一种疫苗过敏者,可更换另一种疫苗继续原有程序;第二十七条县级以上地方卫生行政部门应当对辖区内狂犬病暴露预防处置门诊进行合理布局;从事狂犬病暴露预防处置的医师须经县级以上地方卫生行政部门培训考核合格后,方可上岗;第二十八条狂犬病暴露预防处置门诊应当具备必要的伤口冲洗、冷链等设备和应急抢救药品;第二十九条狂犬病暴露预防处置门诊应当建立健全相应的管理制度;主要包括冷链管理、知情同意书、接种登记、不良反应登记报告等;第三十条如药典或者产品说明书的内容发生变更,本规范的相关内容从其规定;附件:狂犬病疫苗和抗狂犬病血清/狂犬病人免疫球蛋白使用知情同意书附件狂犬病疫苗和抗狂犬病血清/狂犬病人免疫球蛋白使用知情同意书狂犬病是由狂犬病病毒引起的急性传染病,主要由携带狂犬病病毒的犬、猫等动物咬伤所致;当人被感染狂犬病病毒的动物咬伤、抓伤及舔舐伤口或粘膜后,其唾液所含病毒经伤口或粘膜进入人体,一旦引起发病,病死率达100%;被可疑动物咬伤后,立即正确地处理伤口,根据需要注射抗狂犬病血清/狂犬病人免疫球蛋白和严格按照要求全程接种狂犬病疫苗,则能大大减少发病的风险;抗狂犬病血清/狂犬病人免疫球蛋白能特异地中和狂犬病病毒,可立即起效;狂犬病疫苗接种后可刺激机体产生抗狂犬病病毒的保护性抗体;为安全有效地使用狂犬病疫苗和抗狂犬病血清/狂犬病人免疫球蛋白,在您使用之前我们将有关信息告知于您,您可以根据自己的具体情况决定是否使用;分级接触方式暴露程度医师建议在相应栏目划勾患者/监护人员签名I级符合以下情况之一者:1.接触或喂养动物2.完好的皮肤被舔无确认接触方式可靠则不需处置同意不同意II级符合以下情况之一者:1.裸露的皮肤被轻咬2.无出血的轻微抓伤或擦伤轻度1.处理伤口2.接种狂犬病疫苗同意不同意III 级符合以下情况之一者:1.单处或多处贯穿性皮肤咬伤或抓伤2.破损皮肤被舔3.开放性伤口或粘膜被污染严重1.处理伤口2.注射狂犬病被动免疫制剂抗狂犬病血清/狂犬病人免疫球蛋白3.注射狂犬病疫苗同意不同意同意不同意不良反应狂犬病疫苗:个别人接种后可产生不同程度的不良反应;如:注射部位局部反应疼痛、红肿、硬结等;皮疹和荨麻疹等过敏反应;发热或全身不适等全身反应;抗狂犬病血清:个别人注射后可能出现血清病、皮疹、荨麻疹,甚至过敏性休克等异常反应;狂犬病人免疫球蛋白:一般无不良反应,少数人有红肿、疼痛感,无需特殊处理可自行恢复;注意事项狂犬病疫苗和抗狂犬病血清/狂犬病人免疫球蛋白属于公民自费、自愿接种疫苗;接种后留观30分钟,如出现轻微反应,一般不需特殊处理;特殊情况可咨询接种单位,必要时可赴医院诊治;狂犬病疫苗接种卡请您按照以上规定的时间按时接种疫苗;以上告知内容本人已经详细阅读,同意医师建议;受种者或监护人签字:联系:医师签字:接种单位盖章:日期:年月日。
狂犬病暴露后暴露分级及处置原则工作规范为规范我医疗卫生机构对狂犬病暴露人员的处理工作,降低狂犬病的发病率,保护人民群众身体健康,特制定本规范。
一、暴露分级及处置原则根据暴露性质和严重程度将狂犬病暴露分为以下三级,并分别采取不同的处置原则。
I级符合以下情况之一者:1.接触或喂养动物2.完好的皮肤被舔无确认病史则不需处置。
II级符合以下情况之一者:1.裸露的皮肤被轻咬2.无出血的轻微抓伤或擦伤轻度立即处理伤口并接种狂犬病疫苗III级符合以下情况之一者:1.单处或多处贯穿性皮肤咬伤或抓伤2.破损皮肤被舔3.粘膜被动物体液污染严重立即处理伤口并注射狂犬病疫苗和狂犬病被动免疫制剂(狂犬病人免疫球蛋白)。
二、伤口处理人被犬、老鼠、猫等宿主动物咬、抓伤后,凡不能确定伤人动物为健康动物的,应立即进行受伤部位的彻底清洗和消毒处理。
局部伤口处理越早越好,就诊时,只要伤口未愈合就应按以下步骤进行伤口处理。
(一)彻底冲洗用肥皂水或清水彻底冲洗伤口至少15分钟。
(二)消毒处理彻底冲洗后用2-3%碘酒或75%酒精涂擦伤口。
(三)冲洗和消毒后伤口处理。
1.只要未伤及大血管,尽量不要缝合,也不应包扎。
2.伤口较大或面部重伤影响面容时,确需缝合的,在做完清创消毒后,应先用狂犬病人免疫球蛋白作伤口周围的浸润注射,数小时后(不低于2小时)缝合和包扎;伤口深而大者应放置引流条,以利于伤口污染物及分泌物的排除。
3.伤口较深、污染严重者酌情进行抗破伤风处理和使用抗生素等以控制狂犬病以外的其它感染。
三、暴露后免疫(一)首次暴露后狂犬病疫苗接种。
原则上是越早越好。
但对已暴露一段时间而一直未接种狂犬病疫苗者也可按接种程序接种疫苗。
一旦不能排除伤人动物为可疑狂犬病,孕妇和哺乳期妇女也应按规定程序注射狂犬病疫苗。
接种程序:一般咬伤者于0(注射当天)、3、7、14、28天各注射狂犬病疫苗1个剂量(儿童用量相同)。
注射部位:上臂三角肌肌内注射。
婴幼儿可在大腿前外侧肌肉内注射。
狂犬病暴露的分级WHO和我国均按照暴露性质和严重程度将狂犬病暴露分为三级:I级:符合以下情况之一者: 1.接触或喂养动物, 2.完好的皮肤被舔II级:符合以下情况之一者:1.裸露的皮肤被轻咬,2.无出血的轻微抓伤或擦伤,肉眼仔细观察暴露处皮肤有无破损,在难以用肉眼判断时,可用酒精擦拭暴露处,如有疼痛感为II级. ,无疼痛为I级.不能够肯定时算II级III级:符合以下情况之一者:1.单处或多处贯穿性皮肤咬伤或抓伤“贯穿性”表示至少已伤及真皮层和血管,临床表现为肉眼可见出血,2.破损皮肤被舔,应注意皮肤皲裂、抓挠等各种原因导致的微小皮肤破损, 3.粘膜被动物体液污染,常见情况有与家养动物亲吻、小孩大便时肛门被舔以及其它粘膜被动物唾液、血液及其它分泌物污染分级处置原则I级暴露:确认病史可靠则不需处置“病史”特指“接触史”。
如能确认与动物接触过程中皮肤接触方式没有感染危险,则不需要进行处置II级暴露:立即处理伤口并接种狂犬病疫苗Ⅱ级暴露者免疫功能低下,或Ⅱ级暴露位于头面部者,且致伤动物高度怀疑为疯动物时,建议按III级暴露处置III级暴露:立即处理伤口,注射狂犬病被动免疫制剂,接种狂犬病疫苗。
伤口处理人被可疑动物咬、抓伤后,应立即进行受伤部位的彻底清洗和消毒处理局部伤口处理越早越好就诊时如伤口已结痂则不主张进行伤口处理伤口处理包括:彻底冲洗和消毒处理1.水流冲洗的机械力量能有助于减少伤口的病毒残留量2.狂犬病病毒对脂溶剂(肥皂水、氯仿、丙酮等)、 75%酒精、碘制剂以及季胺类化合物较为敏感,彻底冲洗和消毒伤口可大大降低暴露者感染的风险。
冲洗和消毒后伤口处理如何缝合?先使用被动免疫制剂作伤口周围的浸润注射,使抗体浸润到组织中以中和病毒。
数小时后(不低于2小时)再行缝合和包扎伤口深而大者应放置引流条,以利于伤口污染物及分泌物的排除缝合应是松散的,以便于继续引流伤口是否缝合?只要未伤及大血管,尽量不要缝合,也不应包扎,但可用透气性敷料覆盖创面,缝合的伤口不便于引流,且有可能将病毒引入伤口深部,导致狂犬病病毒感染的风险增大伤口处理伤口处理具有极大意义,无论暴露者是否自行处理过伤口,均应由医务人员按照上述步骤规范处理患者拒绝必须签字使用一定压力的流动清水(自来水)冲伤口用20%的肥皂水或其它弱碱性清洁剂清洗伤口,交替至少15分钟。
狂犬病暴露分级及处理原则
狂犬病是一种由狂犬病病毒引起的急性传染病,主要通过动物咬伤或抓伤传播。
在狂犬病暴露事件中,根据接触情况和伤口情况,将暴露程度分为三级,并采取相应的处理措施。
一级暴露:指皮肤或黏膜暴露于狂犬病病毒污染物质,如狂犬病病毒悬液或唾液,但未造成伤口或抓痕。
处理原则:立即用肥皂和清水彻底清洁伤口或接触部位,随后使用酒精或碘伏消毒。
之后需加强观察,如出现狂犬病症状需立即就医。
二级暴露:指狂犬病病毒通过动物的牙齿、爪子等器官伤及皮肤表面,但未出现出血情况。
处理原则:立即用肥皂和清水清洁伤口,去除伤口周围的毛发和污物,随后使用酒精或碘伏消毒。
注射狂犬病疫苗和免疫球蛋白,加强观察。
三级暴露:指狂犬病病毒通过动物的牙齿、爪子等器官伤及皮肤表面,造成出血情况。
处理原则:立即用肥皂和清水清洁伤口,去除伤口周围的毛发和污物,随后使用酒精或碘伏消毒。
注射狂犬病疫苗和免疫球蛋白,并及时进行手术,清除伤口血块和污染物。
总之,在狂犬病暴露事件中,积极采取措施,及时处理和预防,是保障健康的关键。
- 1 -。
第一条狂犬病暴露是指被狂犬、疑似狂犬或者不能确定健康的狂犬病宿主动物咬伤、抓伤、舔舐粘膜或者破损皮肤处,或者开放性伤口、粘膜接触可能感染狂犬病病毒的动物唾液或者组织。
第二条按照接触方式和暴露程度将狂犬病暴露分为三级。
接触或者喂养动物,或者完好的皮肤被舔为 I 级。
裸露的皮肤被轻咬,或者无出血的轻微抓伤、擦伤为Ⅱ级。
单处或者多处贯通性皮肤咬伤或者抓伤,或者破损皮肤被舔,或者开放性伤口、粘膜被污染为Ⅲ级。
第三条狂犬病预防处置门诊的医师在判定暴露级别后,根据需要,要即将进行伤口处理;在告知暴露者狂犬病危害及应当采取的处置措施并获得知情允许后,采取相应处置措施。
第四条第五条判定为 I 级暴露者,无需进行处置。
判定为Ⅱ级暴露者,应当即将处理伤口并接种狂犬病疫苗。
确认为Ⅱ级暴露者且免疫功能低下的,或者Ⅱ级暴露位于头面部且致伤动物不能确定健康时,按照Ⅲ级暴露处置。
第六条判定为Ⅲ级暴露者,应当即将处理伤口并注射狂犬病被动免疫制剂,随后接种狂犬病疫苗。
第七条伤口处理包括彻底冲洗和消毒处理。
局部伤口处理越早越好,就诊时如伤口已结痂或者愈合那末不主张进行伤口处理。
清洗或者消毒时如果疼痛剧烈,可赋予局部麻醉。
伤口冲洗:用 20%的肥皂水〔或者其他弱碱性清洁剂〕和一定压力的流动清水交替彻底清洗、冲洗所有咬伤和抓伤处至少 15 分钟。
然后用生理盐水〔也可用清水代替〕将伤口洗净,最后用无菌脱脂棉将伤口处残留液吸尽,防止在伤口处残留肥皂水或者清洁剂。
较深伤口冲洗时,用注射器或者者高压脉冲器械伸入伤口深部进行灌注清洗,做到全面彻底。
消毒处理:彻底冲洗后用2-3%碘酒〔碘伏〕或者75% 酒精涂擦伤口。
如伤口碎烂组织较多,应当首先予以去除。
第八条如伤口情况允许,应当尽量防止缝合。
伤口的缝合和抗生素的预防性使用应当在考虑暴露动物类型、伤口大小和位置以及暴露后时间间隔的根抵上区别对待。
伤口轻微时,可不缝合,也可不包扎,可用透气性敷料覆盖创面。
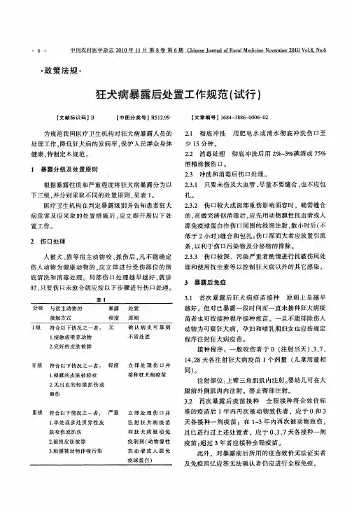
狂犬病暴露后分级及处置原则处置工作规范(试行)为规范我国医疗卫生机构对狂犬病暴露人员的处理工作,降低狂犬病的发病率,保护人民群众身体健康,特制定本规范。
一、暴露分级及处置原则
根据暴露性质和严重程度将狂犬病暴露分为以下三级,并分别采取不同的处置原则。
分级与宿主动物的接触方式暴露程度处置原则
I级符合以下情况之一者:1.接触或喂养动物2.完好的皮肤被舔无确认病史可靠则不需处置II级符合以下情况之一者:1.裸露的皮肤被轻咬2.无出血的轻微抓伤或擦伤轻度立即处理伤口并接种狂犬病疫苗
III级符合以下情况之一者:1.单处或多处贯穿性皮肤咬伤或抓伤2.破损皮肤被舔3.粘膜被动物体液污染严重立即处理伤口并注射狂犬病疫苗和狂犬病被动免疫制剂(动物源性抗血清或人源免疫球蛋白)
医疗卫生机构在判定暴露级别并告知患者狂犬病危害及应采取的处置措施后,应立即开展以下处置工作。
二、伤口处理
人被犬、猫等宿主动物咬、抓伤后,凡不能确定伤人动物为健康动物的,应立即进行受伤部位的彻底清洗和消毒处理。
局部伤口处理越早越好,就诊时,只要伤口未愈合就应按以下步骤进行伤口处理。
(一)彻底冲洗用肥皂水或清水彻底冲洗伤口至少15分钟。
(二)消毒处理彻底冲洗后用2-3%碘酒或75%酒精涂擦伤口。
(三)冲洗和消毒后伤口处理。
1.只要未伤及大血管,尽量不要缝合,也不应包扎。
2.伤口较大或面部重伤影响面容时,确需缝合的,在做完清创消毒后,应先用动物源性抗血清或人源免疫球蛋白作伤口周围的浸润注射,数小时后(不低于2小时)缝合和包扎;伤口深而大者应放置引流条,以利于伤口污染物及分泌物的排除。
3.伤口较深、污染严重者酌情进行抗破伤风处理和使用抗生素等以控制狂犬病以外的其它感染。
三、暴露后免疫
(一)首次暴露后狂犬病疫苗接种。
原则上是越早越好。
但对已暴露一段时间而一直未接种狂犬病疫苗者也可按接种程序接种疫苗。
一旦不能排除伤人动物为可疑狂犬病,孕妇和哺乳期妇女也应按规定程序注射狂犬病疫苗。
接种程序:一般咬伤者于0(注射当天)、3、7、14、28天各注射狂犬病疫苗1个剂量(儿童
用量相同)。
注射部位:上臂三角肌肌内注射。
婴幼儿可在大腿前外侧肌肉内注射。
禁止臀部注射。
(二)再次暴露后疫苗接种。
全程接种符合效价标准的疫苗后1年内再次被动物致伤者,应于0和3天各接种一剂疫苗;在1-3年内再次被动物致伤,且已进行过上述处置者,应于0、3、7天各接种一剂疫苗;超过3年者应接种全程疫苗。
此外,对暴露前后所用的疫苗效价无法证实者及免疫回忆应答无法确认者仍应进行全程免疫。
四、被动免疫制剂使用
对于Ⅲ类暴露及免疫功能低下者Ⅱ类以上的暴露,接种疫苗的同时要在伤口周围浸润注射动物源性抗血清或人源免疫球蛋白。
(一)过敏试验。
注射动物源性抗血清前必须严格进行过敏试验。
方法是使用抗血清1/10~1/100稀释血清0.1mL 做皮内注射,30min后皮丘红晕小于1cm为阴性,可全量注射。
若为阳性,可逐步加量脱敏注射,用完全量或改用人源免疫球蛋白。
(二)使用剂量。
人源免疫球蛋白20IU/kg。
动物源性抗血清40IU/kg。
(三)注射方法和要求。
1.注射动物源性抗血清或人源免疫球蛋白应与首针疫苗接种同时进行(暴露后尽早实施)。
7天内注射血清仍有效。
尽量避免在接种疫苗前一天以上注射抗血清。
2.实施动物源性抗血清注射的医疗卫生机构必须具备对过敏反应的抢救能力。
3.注意不要把动物源性抗血清或人源免疫球蛋白和狂犬病疫苗注射在同一部位;禁止将动物源性抗血清或人源免疫球蛋白与狂犬病疫苗混合在一个注射器内使用。
4.如解剖学结构可行,应按推荐剂量将被动免疫制剂全部浸润注射到伤口周围,同时应避免多次重复针刺进伤口。
假如手指或足趾需要浸润注射,必须小心进行以防止引起间隔综合征。
当全部伤口进行浸润注射后尚有剩余免疫制剂时,应将其注射到远离疫苗注射部位的深部肌肉。
伤口严重或有多处伤口(特别是幼儿),按常规剂量不足以浸润注射伤口周围的,可用生理盐水将被动免疫制剂适当稀释到足够体积再进行浸润注射。
5.疫苗注射应当在清洗伤口和使用被动免疫制剂后进行。
6.对于粘膜暴露者,应将被动免疫制剂涂抹到粘膜上。