[住宅小区}公建配套项目建策画划表
- 格式:doc
- 大小:100.00 KB
- 文档页数:5
2 4 6 8 10 12 14 16 18 20 2224 26 28 302 4 6 8 10 12 14 16 18 20 2224 26 28 312 4 6 8 10 12 14 16 17 19 2124 26 28 301施工准备2测量放线餐厅和后厨天棚吊顶墙面隔墙制作天棚乳胶漆及墙面腻子(乳胶漆)处理,壁纸粘贴石材踢脚线及窗套定做安装服务台定制作成品套装门和推拉门定做后厨操作间钢结构彩钢房及石材单开门双扇玻璃不锈钢门(餐厅和操作间)后厨防水及地面砖铺贴线路、灯具及电气设备安装洁具与隔断安装其他安装、家具项 目序号3第一阶段南台阶下室内装饰和电气施工9月10月11月2 4 6 8 10 12 14 16 18 20 2224 26 28 302 4 6 8 10 12 14 16 18 20 2224 26 28 312 4 6 8 10 12 14 16 17 19 2124 26 28 30出入口标识牌手掌形警示牌石材休息座椅造型室外广播音响停车成品警戒柱、路锥落地式广告牌警卫室标牌主楼馆标馆徽、字文物库外围防护栏杆LED 信息显示屏(展示信息发布屏)配电箱、广播机柜订做安装管沟石材、草坪拆除、开挖、线路预埋、灯座基础,恢复投光灯、造型音响灯、LED灯、广播项 目设备调试序号4第一阶段室外设施订做5室外亮化9月10月11月2 4 6 8 10 12 14 16 18 20 2224 26 28 302 4 6 8 10 12 14 16 18 20 2224 26 28 312 4 6 8 10 12 14 16 17 19 2124 26 28 30南、北门卫室建筑工程施工门卫室室内外装饰工程北大门卧碑基础与石材安装金属门窗安装自行车棚电动伸缩门购置安装室外展场玻璃幕墙室外展场配套设施定做外围护栏基础外围防护栏杆蘑菇石粘贴室外展览信息广告栏脚手架室外展览信息广告栏脚手架6第二阶段7增项部分未确定部分项 目9月10月11月序号。
住宅小区公建配套项目建设计划表注:1.填报此表时建设单位需向备案单位提供经规划局确认的小区总平面图及公建配套实施方案;2.此表一式三份,经市房管局备案后作为申领《建设工程施工许可证》、《商品房预(销)售许可证》的要件。
上河嘉园公建配套实施方案泰州上河嘉园置业有限公司开发的“上河嘉园”项目,位于站前路南,兴森路东。
总占地面积33033平方米,规划总建筑面积40977平方米,集多层住宅,别墅,商业用房为一体的高档住宅小区。
其容积率为1.182,路绿化率为30.5%,小区内大型配套工程均采用招标方式确定实力较强的施工单位负责。
水、电、燃气、有线、电视、路灯等均由泰州市的各专业单位部门负责设计、施工。
具体方案如下:1.道路满足消防需求,区内道路5米,采用沥青路面。
具体做法:素土夯实+20㎝石子+15㎝C20砼+8㎝厚中粒式沥青。
道路两侧为路牙,小区次干道采用石材铺装路面。
实施时间:2011年3月1日至2011年11月30日2.绿化小区景观设计,重结合绿化来构筑社区的休闲系统,绿化体系分为三个层次,核心景观空间,组团绿化空间和外围沿街绿地公共绿化带,通过道路绿化,平台绿化,中心架高绿化形成小区绿化率为30.5%绿化系统实施时间:2011年3月1日至2011年11月30日3.路东照明路灯系统设计委托泰州市路灯管理处设计施工和维护,主干道为路灯,支道和宅间为庭院灯。
实施时间:2011年3月1日至2011年11月30日4.供电工程供电工程有泰州市电力部门按户数及负荷要求设计施工。
设配电房一座,小区住宅258户,商业用房3幢,采用一户一表制,场外高压线均采用地埋敷设,其线路根据电力部门设计并施工,低压主干电缆采用集中电缆沟埋没。
实施时间:2011年3月1日至2011年11月30日5.供水系统小区供水系统由泰州市自来水公司专业单位设计并施工,并纳入城市自来水管网系统。
主供水管采用两根200mm铸铁双供水接口,并形成环网,由自来水公司专业部门验收合格,符合供水条件方可实施。
住宅小区公建配套项目建设计划表施方案;2.此表一式三份,经市房管局备案后作为申领《建设工程施工许可证》、《商品房预(销)售许可证》的要件。
上河嘉园公建配套实施方案泰州上河嘉园置业有限公司开发的“上河嘉园”项目,位于站前路南,兴森路东。
总占地面积33033平方米,规划总建筑面积40977平方米,集多层住宅,别墅,商业用房为一体的高档住宅小区。
其容积率为1.182,路绿化率为30.5%,小区内大型配套工程均采用招标方式确定实力较强的施工单位负责。
水、电、燃气、有线、电视、路灯等均由泰州市的各专业单位部门负责设计、施工。
具体方案如下:1.道路满足消防需求,区内道路5米,采用沥青路面。
具体做法:素土夯实+20㎝石子+15㎝C20砼+8㎝厚中粒式沥青。
道路两侧为路牙,小区次干道采用石材铺装路面。
实施时间:2011年3月1日至2011年11月30日2.绿化小区景观设计,重结合绿化来构筑社区的休闲系统,绿化体系分为三个层次,核心景观空间,组团绿化空间和外围沿街绿地公共绿化带,通过道路绿化,平台绿化,中心架高绿化形成小区绿化率为30.5%绿化系统实施时间:2011年3月1日至2011年11月30日3.路东照明路灯系统设计委托泰州市路灯管理处设计施工和维护,主干道为路灯,支道和宅间为庭院灯。
实施时间:2011年3月1日至2011年11月30日4.供电工程供电工程有泰州市电力部门按户数及负荷要求设计施工。
设配电房一座,小区住宅258户,商业用房3幢,采用一户一表制,场外高压线均采用地埋敷设,其线路根据电力部门设计并施工,低压主干电缆采用集中电缆沟埋没。
实施时间:2011年3月1日至2011年11月30日5.供水系统小区供水系统由泰州市自来水公司专业单位设计并施工,并纳入城市自来水管网系统。
主供水管采用两根200mm铸铁双供水接口,并形成环网,由自来水公司专业部门验收合格,符合供水条件方可实施。
6.排水系统排水分雨、污水两种排放,分别排入城市雨、污水管网,其雨水管做法为HDPE 双壁波纹管,污水管做法也采用HDPE双壁波纹管。
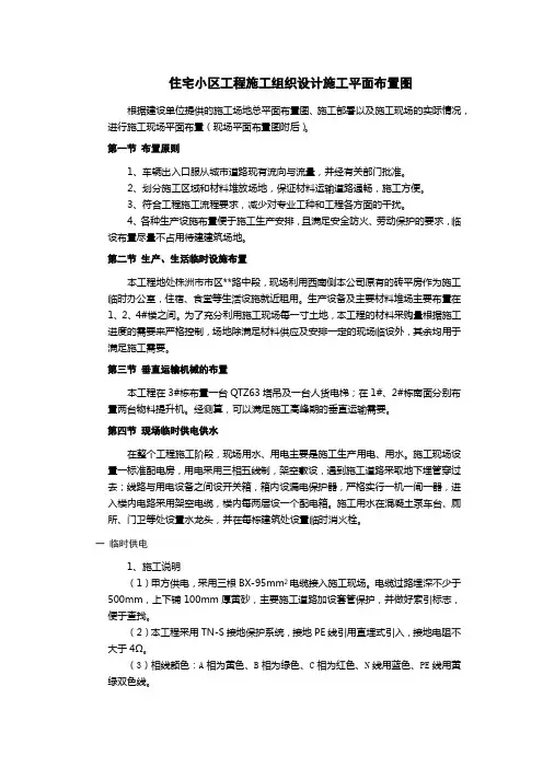
住宅小区工程施工组织设计施工平面布置图根据建设单位提供的施工场地总平面布置图、施工部署以及施工现场的实际情况,进行施工现场平面布置(现场平面布置图附后)。
第一节布置原则1、车辆出入口服从城市道路现有流向与流量,并经有关部门批准。
2、划分施工区域和材料堆放场地,保证材料运输道路通畅,施工方便。
3、符合工程施工流程要求,减少对专业工种和工程各方面的干扰。
4、各种生产设施布置便于施工生产安排,且满足安全防火、劳动保护的要求,临设布置尽量不占用待建建筑场地。
第二节生产、生活临时设施布置本工程地处株洲市市区**路中段,现场利用西南侧本公司原有的砖平房作为施工临时办公室,住宿、食堂等生活设施就近租用。
生产设备及主要材料堆场主要布置在1、2、4#楼之间。
为了充分利用施工现场每一寸土地,本工程的材料采购量根据施工进度的需要来严格控制,场地除满足材料供应及安排一定的现场临设外,其余均用于满足施工需要。
第三节垂直运输机械的布置本工程在3#栋布置一台QTZ63塔吊及一台人货电梯;在1#、2#栋南面分别布置两台物料提升机。
经测算,可以满足施工高峰期的垂直运输需要。
第四节现场临时供电供水在整个工程施工阶段,现场用水、用电主要是施工生产用电、用水。
施工现场设置一标准配电房,用电采用三相五线制,架空敷设,遇到施工道路采取地下埋管穿过去;线路与用电设备之间设开关箱,箱内设漏电保护器,严格实行一机一闸一器,进入楼内电路采用架空电缆,楼内每两层设一个配电箱。
施工用水在混凝土泵车台、厕所、门卫等处设置水龙头,并在每栋建筑处设置临时消火栓。
一临时供电1、施工说明(1)甲方供电,采用三根BX-95mm2电缆接入施工现场。
电缆过路埋深不少于500mm,上下铺100mm厚黄砂,主要施工道路加设套管保护,并做好索引标志,便于查找。
(2)本工程采用TN-S接地保护系统,接地PE线引用直埋式引入,接地电阻不大于4Ω。
(3)相线颜色:A相为黄色、B相为绿色、C相为红色、N线用蓝色、PE线用黄绿双色线。
小区工程年度工作计划表1. 项目介绍本小区位于市中心,总占地面积500亩,共有8000户住户,居住人口约2万人。
小区内有多座高层住宅楼、商业配套设施和公共服务设施,是一个完善的社区。
2. 工程目标本年度工作计划的主要目标是提升小区工程设施的整体品质,改善居住环境,提高居民的生活质量。
3. 项目内容3.1 基础设施建设根据小区规划,本年度将继续进行基础设施的建设。
主要包括路网的改造、新建停车场、绿化带的增设等。
3.2 小区绿化加强绿化管理,提高绿化覆盖率。
对庭院、花坛等地方进行绿化美化,增加居民休闲娱乐空间。
3.3 管线维护对小区内的供水、供电、燃气等管线进行检修和维护,确保居民正常用水、用电等基础生活需求。
3.4 安全设施维护对小区内的监控设施、消防设施等安全设施进行检查和维护,保障居民的生命财产安全。
3.5 公共服务设施改造对小区内的公共服务设施进行改造,包括社区活动室、健身房、游泳池等,提高其使用率和服务能力。
3.6 环境卫生管理加强小区内的环境卫生管理,加大对垃圾分类回收的宣传力度,提高垃圾分类回收率。
4. 工程流程4.1 项目立项根据小区的实际情况,由相关部门确定年度工程项目内容和任务分工。
4.2 项目准备确定项目的具体实施细则,包括项目的资金预算、物资采购、人员安排等。
4.3 项目实施依据项目计划,开展各项工程任务,并严格按照工程质量、工程进度、工程安全的要求进行管理。
4.4 项目验收对每项工程进行验收,确保质量符合要求,达到设计要求。
5. 工程预算根据年度工程项目计划,制定相应的预算方案,保证项目资金的合理使用。
6. 工程管理6.1 人员安排根据项目需要,安排合适的技术人员和工程人员参与工程项目。
6.2 资源管理合理调配物资和设备资源,确保工程的正常进行。
6.3 安全管理严格执行工程安全操作规程,确保工程过程的安全性。
6.4 资料管理做好工程施工过程的记录和资料归档,为今后工程运行和管理提供依据。
附表:表1:2013-2015年住房建设年度计划单位::万㎡年度 商品住房建设面积 公租房建设面积 年度合计2013 114.55 3 117.552014 119.32 6 125.322015 126.13 6 132.13合计 360 15 375注:公租房用地安排分别是2013年的高新区34#地块,2014年的礼乐武东十八围地块和2015年的里村旗杆石地块。
表2: 2013-2015年住房用地年度计划单位:公顷年度 商品住房用地面积 公租房用地面积 年度合计2013 45.83 1.21 47.042014 47.73 2.4 50.132015 50.45 2.4 52.85合计 144.01 6.01 150.02注:公租房用地安排分别是2013年的高新区34#地块,2014年的礼乐武东十八围地块和2015年的里村旗杆石地块。
表3: 2013-2015年公租房用地年度计划年度 用地名称 公租房用地面积(公顷) 公租房建设面积(万平方米)建设套数 备注 2013 高新区34#地块 1.21 3 17142014 礼乐武东十八围地块 2.4 6 1200 50㎡/套 2015 里村旗杆石地块 2.4 6 1200 50㎡/套 合计 6.01 15 4114表4:2013年住房用地安排一览表序号 行政辖区地块名称 用地面积(公顷)用地性质 容积率(上限)备注1蓬江区 滨江新区建设三路江门市汽车总站东侧地块 18.46 商住 2.502 里村大道与育德路交叉口西南侧地块 2.13 商住 2.503 杜阮瑶村地段地块 3.33 商住 2.504 杜阮春景园西侧地段地块 4.40 商住 2.505 杜阮镇钳口水库山湖雅苑侧地块 3.33 商住 2.506 江门荣泰玩具实业有限公司地块 1.34 商住 2.50 “三旧”改造项目7 原甘化厂片区地块 5.33 商住 2.50 “三旧”改造项目8 环市二路14号地段地块(原职院校区) 6.40 商住 2.50小计 44.721江海区 外海街道荔枝围(LED市场侧)地块 4.00 商住 3.00 “三旧”改造项目3 河南下沙2号原味精厂地块 5.20 商住 2.50 “三旧”改造项目4 沙津横头股围工业区地块 4.48 商住 2.50 “三旧”改造项目小计 13.68 商住1 江海区 高新区34#地块 1.21 保障性住房 2.50合计 59.61 —— ——注:根据用地规模预测,2013年需向市场投放不低于45.36公顷的商住用地,其中蓬江区32.45公顷,江海区13.37公顷。
房建和公路单位/分部/分项工程划分表总 结一、建筑工程质量验收应划分为单位(子单位)工程、分部(子分部)工程、分项工程和检验批。
( )单位工程:具备独立施工条件并能形成独立使用功能的建筑物及构筑物;( )子单位工程:建筑规模较大的单位工程,可将其能形成独立使用功能的部分为一个子单位工程;( )分部工程:按专业性质、建筑部位确定的;( )子分部工程:当分部工程较大或较复杂时,可按材料种类、施工特点、施工程序、专业系统及类别等划分为若干子分部工程;( )分项工程:按主要工种、材料、施工工艺、设备类别等进行划分;( )检验批:根据施工及质量控制和专业验收需要按楼层、施工段、变形缝等进行划分。
二、具体定义:( )建设项目:指在一个总体范围内,由一个或几个单项工程组成,经济上实行独立核算,行政上实行统一管理,并具有法人资格的建设单位。
例:一所学校、一个工厂等。
( )单项工程:是指在一个建设项目中,具有独立的设计文件,能够独立组织施工,竣工后可以独立发挥生产能力或效益的工程。
例:一所学校的教学楼、实验楼、图书馆等。
( )单位工程:指竣工后不可以独立发挥生产能力或效益,但具有独立设计,能够独立组织施工的工程。
例:土建、电器照明、给水排水等。
( )分部工程:按照工程部位、设备种类和型号、使用材料的不同划分。
例:基础工程、砖石工程、混凝土及钢筋混凝土工程、装修工程、屋面工程等。
( )分项工程:按照不同的施工方法、不同的材料、不同的规格划分。
例:砖石工程可分为砖砌体、毛石砌体两类,其中砖砌体可按部位不同分为内墙、外墙、女儿墙。
分项工程是计算工、料及资金消耗的最基本的构造要素。
三、详细解释( )单项工程☎♦♓⏹♑●♏ ♍☐⏹♦♦❒◆♍♦♓☐⏹✆是建设项目的组成部分,具有独立的设计文件,竣工后能单独发挥设计所规定的生产能力或效益,并构成建设工程项目的组成部分。
单项工程是指具有单独设计文件的,建成后可以独立发挥生产能力或效益的一组配套齐全的工程项目。
住宅小区公建配套项目建设计划表
方案;
2.此表一式三份,经市房管局备案后作为申领《建设工程施工许可证》、《商品房预(销)售许可证》的要件。
上河嘉园公建配套实施方案
泰州上河嘉园置业有限公司开发的“上河嘉园”项目,位于站前路南,兴森路东。
总占地面积33033平方米,规划总建筑面积40977平方米,集多层住宅,别墅,商业用房为一体的高档住宅小区。
其容积率为1.182,路绿化率为30.5%,小区内大型配套工程均采用招标方式确定实力较强的施工单位负责。
水、电、燃气、有线、电视、路灯等均由泰州市的各专业单位部门负责设计、施工。
具体方案如下:
1.道路
满足消防需求,区内道路5米,采用沥青路面。
具体做法:素土夯实+20㎝石子+15㎝C20砼+8㎝厚中粒式沥青。
道路两侧为路牙,小区次干道采用石材铺装路面。
实施时间:2011年3月1日至2011年11月30日
2.绿化
小区景观设计,重结合绿化来构筑社区的休闲系统,绿化体系分为三个层次,核心景观空间,组团绿化空间和外围沿街绿地公共绿化带,通过道路绿化,平台绿化,中心架高绿化形成小区绿化率为30.5%绿化系统
实施时间:2011年3月1日至2011年11月30日
3.路东照明
路灯系统设计委托泰州市路灯管理处设计施工和维护,主干道为路灯,支道和宅间为庭院灯。
实施时间:2011年3月1日至2011年11月30日
4.供电工程
供电工程有泰州市电力部门按户数及负荷要求设计施工。
设配电房一座,小区住宅258户,商业用房3幢,采用一户一表制,场外高压线均采用地埋敷设,其线路根据电力部门设计并施工,低压主干电缆采用集中电缆沟埋没。
实施时间:2011年3月1日至2011年11月30日
5.供水系统
小区供水系统由泰州市自来水公司专业单位设计并施工,并纳入城市自来水管网系统。
主供水管采用两根200铸铁双供水接口,并形成环网,由自来水公司专业部门验收合格,符合供水条件方可实施。
实施时间:2011年3月1日至2011年11月30日
6.排水系统
排水分雨、污水两种排放,分别排入城市雨、污水管网,其雨水管做法为双壁波纹管,污水管做法也采用双壁波纹管。
每户的雨污水均通过窖井转接入小区雨、污水管网,其线路走向均按设计施工,窖井做法按设计规定的图集标准施工,井盖表面有明显的雨、污标志,有利以后物业管库的维修、疏通;同时污水管先纳入设计的化粪池后在排入城市管网。
化粪池由事业单位施工并按地方标准设置,一期共设置化粪池10个。
实施时间:2011年3月1日至2011年11月30日
7.燃气
燃气工程由泰州市港华燃气公司按《城市燃气管理方法》及《城市燃气安全管理规定》等法规设计施工,庭院管线由城市主干管引入,入户管每户预留接入口一个,燃气公司按照相关安全标准规范规定进行施工。
实施时间:2011年3月1日至2011年11月30日
8.有线电视、通讯
有线电视、通讯的线路由专业单位设计施工,其做法:管地埋设计并在相对距离设置专用操作井。
其材料设备由专业单位自行解决负责,同事所有权归专业单位。
总线路纳入城市管网。
实施时间:2011年3月1日至2011年11月30日
9.消防
消防设施按消防规范要求设计。
防火间距:各栋住宅东西山墙间距满足消防规范要求;消防车道:住宅南北两侧设有消防车道,车道最窄为4m,设备有市自来水公司提供并施工,其设置位置靠近主马路,有便于消防单位的操作。
实施时间:2011年3月1日至2011年11月30日
10安保设施
由专业的智能化公司设计施工,整个小区安保设施齐全,配有电视监控系统,、周界报警、对讲系统、小区门禁车辆管理及小区广播系统。
实施时间:2011年3月1日至2011年11月30日
11信报箱、垃圾箱
信报箱统一设置在入口处。
小区垃圾箱由泰州市环卫市政设施工程公司提供,布置在出入口附近。
实施时间:2011年3月1日至2011年11月30日
12人防设施
我公司已缴交人防易地建设费。
实施时间:2011年3月1日至2011年11月30日
13配套用房
物业管理用房总面积172㎡,农贸市场面积为1018㎡,社区卫生用房面积为176㎡,居民委员会面积238㎡,公厠面积为81㎡。
实施时间:2011年3月1日至2011年11月30日
14.停车位、邮箱、垃圾箱、信报箱按总平面图布置实施,消防,安保按规范执行。
实施时间:2011年3月1日至2011年11月30日
其他按各行政部门规定实施。
泰州坤驰置业有限公司
年月日。