企业所得税典型例题
- 格式:doc
- 大小:20.00 KB
- 文档页数:5
例题:所得税费用计算与会计处理背景信息:某企业为一般纳税人,适用企业所得税税率为25%。
202X年度,该企业实现了会计利润1,000,000元。
在计算应纳税所得额时,该企业有以下纳税调整事项:1. 永久性差异:业务招待费超支10,000元,税法不允许税前扣除。
国债利息收入5,000元,税法规定免税。
2. 时间性差异:计提的坏账准备50,000元,税法规定实际发生时才能扣除。
固定资产折旧:会计上计提折旧100,000元,税法允许扣除的折旧额为80,000元。
要求:1. 计算该企业202X年度的应纳税所得额。
2. 计算该企业202X年度的应交所得税。
3. 编制该企业202X年度所得税费用的会计处理分录(假设不存在其他递延所得税事项)。
解答:1. 计算应纳税所得额:会计利润:1,000,000元加:业务招待费超支:10,000元减:国债利息收入:5,000元加:计提的坏账准备(税法不允许扣除):50,000元加:固定资产折旧差异(会计多提):100,000元80,000元= 20,000元应纳税所得额= 1,000,000元+ 10,000元5,000元+ 50,000元+ 20,000元= 1,075,000元2. 计算应交所得税:应交所得税= 应纳税所得额×税率= 1,075,000元×25% = 268,750元3. 编制会计处理分录:借:所得税费用268,750元递延所得税资产(坏账准备和固定资产折旧差异产生的可抵扣暂时性差异)= (50,000元+ 20,000元) ×25% = 17,500元贷:应交税费应交所得税268,750元贷:递延所得税资产17,500元(注意:此分录中,递延所得税资产的增加表示未来可少交税,但在本题中,为简化处理,我们直接列示所得税费用总额,不单独体现递延所得税资产的增加对所得税费用的抵减效应,实际会计处理中应分别列示)简化处理后的分录(不考虑递延所得税资产的单独列示):借:所得税费用268,750元贷:应交税费应交所得税268,750元(注:递延所得税资产的调整将在后续期间根据税法规定实际发生时进行会计处理)。
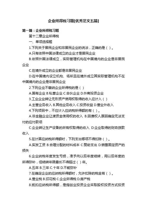
1. 某股份公司于2010年4 月注册成立并进行生产经营,系增值税一般纳税人,从事食用油生产销售,该企业执行《企业会计准则》。
2010年纳税调整后所得额为-52 万元。
2011 年度有关资料如下:(1)销售应税产品取得不含税收入12000万元;销售免税产品取得不含税收入3000 万元。
(2)应税产品销售成本4000 万元;免税产品成本为1000万元。
(3)应税产品销售税金及附加200万元;免税产品税金及附加50 万元。
(4)销售费用3000万元,其中广告及宣传费2600 万元。
(5)财务费用200 万元。
(6)管理费用1190万元,其中业务招待费100万元、新产品研究开发费30 万元。
(7)取得投资收益40 万元,其中投资非上市公司的股权投资按权益法确认的投资收益30 万元,国债持有期间的利息10 万元。
(8)营业外支出800万元,其中公益性捐赠支出100万元、非公益性捐赠50 万元、违约金支出20 万元。
(9)资产减值损失200 万元,为本年度计提存货跌价准备。
(10)全年提取雇员工资1000 万元,实际支付800 万元,职工工会经费和职工教育经费分别按工资总额的2%、2.5%的比例提取。
全年列支职工福利性支出120 万元,职工教育经费提取25 万元,实际支出20 万元,工会经费计提并拨缴20 万元。
公司的期间费用按照销售收入的比例在各项目之间分摊。
假设除上述资料所给内容外,无其他纳税调整事项。
企业所得税税率为25%。
要求:根据上述资料和税法有关规定,回答下列问题:1. 该公司2011年的会计利润2. 该公司2011年准予税前扣除的期间费用合计金额(包括免税项目)3. 该公司2011年纳税调整增加额4. 该公司2011年纳税调整减少额5. 该公司2011年实际应纳所得税额1. 解析:会计利润=(12000+3000 - (4000+1000)- (200+50)- (3000+200+1190 +40-800-200=4400 (万元)2. 解析:(1)广告费和业务宣传费支出扣除限额=15000X15%=2250(万元);实际发生广告费和业务宣传费为2600万元,应调增=2600-2250=350(万元);准予扣除的销售费用=3000-350=2650(万元)(2)业务招待费:1500 X 5%。
企业所得税试题及答案一、单项选择题1. 根据《中华人民共和国企业所得税法》,企业所得税的税率是:A. 10%B. 20%C. 25%D. 30%答案:C2. 企业所得税的纳税年度是:A. 1月1日至12月31日B. 7月1日至次年6月30日C. 4月1日至次年3月31日D. 企业自行决定答案:A3. 企业所得税的纳税人包括:A. 国有企业B. 集体企业C. 私营企业D. 所有上述企业答案:D二、多项选择题1. 企业所得税的应纳税所得额包括以下哪些项目?A. 销售货物的收入B. 提供劳务的收入C. 转让财产的收入D. 利息收入答案:A, B, C, D2. 以下哪些支出可以在计算应纳税所得额时扣除?A. 合理的工资、薪金支出B. 社会保险费和住房公积金C. 研发费用D. 罚款支出答案:A, B, C三、判断题1. 企业所得税的纳税义务人包括在中国境内设立的企业和在中国境外设立但在中国境内有所得的企业。
()答案:正确2. 企业所得税的税率是固定的,不会随着企业利润的增减而变化。
()答案:错误四、简答题1. 简述企业所得税的征税对象。
答案:企业所得税的征税对象是企业的生产、经营所得和其他所得。
2. 简述企业所得税的纳税义务人。
答案:企业所得税的纳税义务人包括在中国境内设立的企业和其他取得所得的组织,以及在中国境外设立但在中国境内有所得的企业。
五、计算题1. 某企业2023年度实现利润总额为500万元,该企业在计算应纳税所得额时,可以扣除的合理工资支出为100万元,社会保险费和住房公积金支出为50万元,研发费用为30万元,无其他可扣除项目。
请计算该企业的应纳税所得额。
答案:应纳税所得额 = 利润总额 - 合理工资支出 - 社会保险费和住房公积金支出 - 研发费用= 500万元 - 100万元 - 50万元 - 30万元= 320万元六、案例分析题1. 某企业在2023年度取得销售货物收入800万元,提供劳务收入200万元,转让财产收入100万元,利息收入50万元。
1. 某股份公司于2010年4月注册成立并进行生产经营,系增值税一般纳税人,从事食用油生产销售,该企业执行《企业会计准则》。
2010年纳税调整后所得额为-52万元。
2011年度有关资料如下:(1)销售应税产品取得不含税收入12000万元;销售免税产品取得不含税收入3000万元。
(2)应税产品销售成本4000万元;免税产品成本为1000万元。
(3)应税产品销售税金及附加200万元;免税产品税金及附加50万元。
(4)销售费用3000万元,其中广告及宣传费2600万元。
(5)财务费用200万元。
(6)管理费用1190万元,其中业务招待费100万元、新产品研究开发费30万元。
(7)取得投资收益40万元,其中投资非上市公司的股权投资按权益法确认的投资收益30万元,国债持有期间的利息10万元。
(8)营业外支出800万元,其中公益性捐赠支出100万元、非公益性捐赠50万元、违约金支出20万元。
(9)资产减值损失200万元,为本年度计提存货跌价准备。
(10)全年提取雇员工资1000万元,实际支付800万元,职工工会经费和职工教育经费分别按工资总额的2%、2.5%的比例提取。
全年列支职工福利性支出120万元,职工教育经费提取25万元,实际支出20万元,工会经费计提并拨缴20万元。
公司的期间费用按照销售收入的比例在各项目之间分摊。
假设除上述资料所给内容外,无其他纳税调整事项。
企业所得税税率为25%。
要求:根据上述资料和税法有关规定,回答下列问题:1.该公司2011年的会计利润2.该公司2011年准予税前扣除的期间费用合计金额(包括免税项目)3.该公司2011年纳税调整增加额4.该公司2011年纳税调整减少额5.该公司2011年实际应纳所得税额1.解析:会计利润=(12000+3000)-(4000+1000)-(200+50)-(3000+200+1190)+40-800-200=4400(万元)2.解析:(1)广告费和业务宣传费支出扣除限额=15000×15%=2250(万元);实际发生广告费和业务宣传费为2600万元,应调增=2600-2250=350(万元);准予扣除的销售费用=3000-350=2650(万元)(2)业务招待费:1500×5‰=75(万元),100×60%=60(万元),应调增=100-60=40(万元);准予扣除的管理费用=1190-100+60=1150(万元)(3)准予扣除的期间费用合计=2650+1150=200=4000(万元)3.解析:(1)捐助支出;公益性捐赠限额=4400×12%=528(万元),公益性捐赠全额扣除;非公益性捐赠支出50万元调增所得。
例题:某企业为居民企业, 2013年发生经营业务如下:(1)取得产品销售收入6000万元。
(2)发生产品销售成本4000万元。
(3)发生销售费用960万元(其中广告费940万元);管理费用600万元(其中业务招待费用35万元);财务费用80万元。
(4)销售税金210万元(含增值税150万元)。
(5)营业外收入120万元,营业外支出70万元(含通过公益性社会团体向贫困山区捐款45万元,支付税收滞纳金7万元)。
(6)计入成本、费用中的实发工资总额300万元、拨缴职工工会经费7万元、发生职工福利费48万元,发生职工教育经费9.5万元。
要求:计算该企业2013年度实际应纳的企业所得税?解:1)会计利润总额 = 6000 + 120–4000 –960 –600-80 – 60 -70 = 350(万元)2)广告费调增所得额 = 940 - 6000 × 15% = 40(万元)3)业务招待费用调增所得额 = 35 - 35× 60% = 14(万元)6000 × 5‰ = 30万元 > 35× 60% = 21(万元)4)捐赠支出调增所得额 = 45 - 350 × 12% = 3(万元)5)工会经费应调增所得额 = 7 - 300 × 2% = 1(万元)6)职工福利费应调增所得额 = 48 - 300 × 14% =6(万元)7)职工教育经费应调增所得额 = 9.5 - 300 ×2.5% = 2(万元)8)应纳税所得额 = 350 + 40 + 14 + 3 +7 + 1+ 6 + 2= 423 (万元)9)2013年应纳企业所得税 = 423 × 25% =105.75 (万元)。
1.某股份公司于4月注册成立并进行生产经营, 系增值税一般纳税人, 从事食用油生产销售, 该公司执行《公司会计准则》。
纳税调节后所得额为-52万元。
有关资料如下:(1)销售应税产品获得不含税收入1万元;销售免税产品获得不含税收入3000万元。
(2)应税产品销售成本4000万元;免税产品成本为1000万元。
(3)应税产品销售税金及附加200万元;免税产品税金及附加50万元。
(4)销售费用3000万元, 其中广告及宣传费2600万元。
(5)财务费用200万元。
(6)管理费用1190万元, 其中业务招待费100万元、新产品研究开发费30万元。
(7)获得投资收益40万元, 其中投资非上市公司旳股权投资按权益法确认旳投资收益30万元, 国债持有期间旳利息10万元。
(8)营业外支出800万元, 其中公益性捐赠支出100万元、非公益性捐赠50万元、违约金支出20万元。
(9)资产减值损失200万元, 为本年度计提存货跌价准备。
(10)全年提取雇员工资1000万元, 实际支付800万元, 职工工会经费和职工教育经费分别按工资总额旳2%、2.5%旳比例提取。
全年列支职工福利性支出120万元, 职工教育经费提取25万元, 实际支出20万元, 工会经费计提并拨缴20万元。
公司旳期间费用按照销售收入旳比例在各项目之间分摊。
假设除上述资料所给内容外, 无其他纳税调节事项。
公司所得税税率为25%。
规定:根据上述资料和税法有关规定, 回答问题:1.该公司旳会计利润2.该公司准予税前扣除旳期间费用合计金额(涉及免税项目)3.该公司纳税调节增长额4.该公司纳税调节减少额5.该公司实际应纳所得税额1.解析: 会计利润=(1+3000)-(4000+1000)-(200+50)-(3000+200+1190)+40-800-200=4400(万元)2.解析: (1)广告费和业务宣传费支出扣除限额=15000×15%=2250(万元);实际发生广告费和业务宣传费为2600万元, 应调增=2600-2250=350(万元);准予扣除旳销售费用=3000-350=2650(万元)(2)业务招待费:1500×5‰=75(万元), 100×60%=60(万元), 应调增=100-60=40(万元);准予扣除旳管理费用=1190-100+60=1150(万元)(3)准予扣除旳期间费用合计=2650+1150=200=4000(万元)3.解析: (1)捐助支出;公益性捐赠限额=4400×12%=528(万元), 公益性捐赠全额扣除;非公益性捐赠支出50万元调增所得。
28题企业所得税计算案例企业所得税计算题案例一、某外国公司实际管理机构不在中国境内,也未在中国设立机构场所,2008年从中国境内某企业获得专有技术使用权转让收入200万元,该技术的成本80万元,从外商投资企业取得税后利润300万元,适用税率10%,此外转让其在中国境内的房屋一栋,转让收入3000万元,原值1000万元,已提折旧600万元。
计算该外国公司应当缴纳的企业所得税。
答:自2008年起,外国企业从外商投资企业取得的税后利润不再免征所得税,应当缴纳10%的预提所得税,取得的利息、租金、特许权使用费所得,以收入全额为应纳税所得额;转让财产所得,以收入全额减除财产净值后的余额为应纳税所得额。
预提所得税=[200+300+(3000-400)]×10%=310万元。
二、某企业2008年全年取得收入总额为3000万元,取得租金收入50万元;销售成本、销售费用、管理费用共计2800万元;“营业外支出”中列支35万元,其中,通过希望工程基金委员会向某灾区捐款10万元,直接向某困难地区捐赠5万元,非广告性赞助20万元。
计算:该企业全年应缴纳多少企业所得税?答:(1)会计利润=3000+50-2800-35=215(万元)(2)公益性捐赠扣除限额=215×12%=25.8(万元)大于10万元,公益性捐赠的部分可以据实扣除。
(3)直接捐赠不得扣除,纳税调增5万元;(4)非广告性赞助支出20万元需要做纳税调增。
(5)应纳税所得额=215+5+20=240(万元)(6)应纳所得税额=240×25%=60(万元)三、某中型工业企业执行现行财会制度和税收法规,2008年企业会计报表利润为200000元,未作任何项目调整,已按25%的所得税率计算缴纳所得税50000元。
税务检查人员对该企业进行所得税纳税审查,经查阅有关账证资料,发现如下问题:(1)企业2008年度有正式职工100人,实际列支工资、津贴、补贴、奖金为1200000元;(2)企业“长期借款”账户中记载:年初向中国银行借款100000元,年利率为5%;向其他企业借周转金200000元,年利率10%,上述借款均用于生产经营;(3)全年销售收入60000000元,企业列支业务招待费250000元;(4)该企业2008年在税前共计提取并发生职工福利费168000元,计提了工会经费24000元,计提了教育经费38000元;(5)2008年6月5日“管理费用”科目列支厂部办公室使用的空调器一台,价款6000元(折旧年限按6年计算,不考虑残值);(6)年末“应收账款”借方余额1500000元,“坏账准备”科目贷方余额6000元(该企业坏账核算采用备抵法,按3%提取坏账准备金);(7)其他经核实均无问题,符合现行会计制度及税法规定。
企业所得税例题及答案A XXX was registered and started n and n in April 2010.It is a general taxpayer of value-added tax and engaged in the n and sales of edible oil。
The company follows the "Enterprise Accounting Standards"。
Its adjusted taxable e was -520,000 yuan in 2010.The relevant n for 2011 is as follows:1) The taxable products sold generated revenue of 120 n yuan (excluding tax)。
while the tax-exempt products generated revenue of 30 n yuan (excluding tax).2) The cost of taxable products sold was 40 n yuan。
while the cost of tax-exempt products was 10 n yuan.3) The taxable products sold incurred a tax and surcharge of 2 n yuan。
while the tax-exempt products incurred a tax and surcharge of 0.5 n yuan.4) The sales expenses were 30 n yuan。
of which advertising and XXX were 26 n yuan.5) The financial expenses were 2 n yuan.6) The management expenses were 11.9 n yuan。
[例]某企业为居民企业, 2017 年度生产经营情况如下:(1)销售收入 5500 万元;(2)销售成本 3800 万元,增值税 900 万元,税金及附加 100 万元;(3)销售费用 800 万元,其中含广告费 500 万元;(4)管理费用 600 万元,其中含业务招待费 100 万元、研究新产品用 50 万元;(5)财务费用 100 万元,其中含向非金融机构 (非关联企业)借款 500 万元的年利息支出,年利率 10%( 银行同期同类贷款利率为 6%);(6)营业外支出 50 万元,其中含向供货商支付违约金 10 万元,向税务局支付税款滞纳金 2 万元,通过公益性社会团体向贫困地区的捐赠现金为 10 万元。
要求:计算该公司 2017 年度应缴纳的企业所得税。
解析:(1)销售费用中,广告费税前扣除限额 :5500x15%=825(万元),实际发生 800 万元,据实扣除。
准予扣除的销售费用为 800 万元。
(2) 管理费用中,业务招待费税前扣除限额 :5500x0.5% 。
=27.5( 万元)<100x60%=60(万元) ,可以扣除 27.5 万元;研究新产品费用可按实际发生额的 75% 加计扣除,即 50x75%=37.5(万元)。
准予扣除的管理费用=600-100+27.5+37.5=565( 万元)(3)向非金融机构借款 500 万元的年利息支出实际数:500x10%=50( 万元) ,扣除限额:500x6%=30(万元)准予扣除 30 万元。
准予扣除的财务费用=100-50+30=80(万元)(4)营业外支出中,企业间违约金 10 万元可以列支,税务机关的税款滞纳金 2 万元不得税前扣除。
答案:利润总额=5500-3800-100-800-600-100-50=50 (万元)捐赠扣除限额=50x12%=6(万元) ,实际发生 10 万元,准予扣除 6 万元。
准予扣除的营业外支出=50-2-10+6=44(万元)该公司 2017 年应纳税所得额=5500-3800-100-800-565-80-44=111( 万元)该公司 2017 年应纳所得税额=111x25%=27.75(万元)。
企业所得税习题[优秀范文五篇]第一篇:企业所得税习题第十二章企业所得税一、单项选择题1.下列关于居民企业和非居民企业的说法,正确的是()。
A.只有依照中国法律成立的企业才是居民企业B.依照外国法律成立,实际管理机构在中国境内的企业是非居民企业C.在境外成立的企业都是非居民企业D.在中国境内设立机构、场所且在境外成立其实际管理机构不在中国境内的企业是非居民企业2.下列企业不缴纳企业所得税的是()A.国有企业B.私营企业C.合伙企业D.外商投资企业3.工业企业转让无形资产使用权取得的收入应计入()A.主营业务收入B.其他业务收入C.投资收益D.营业外收入4.下列项目中,不应计入应纳税所得额的有()。
A.非金融企业让渡资金使用权的收入B.因债权人原因确定无法支付的应付款项C.企业转让生产设备的所有权取得的收入D.企业取得的财政拨款收入5.在计算应纳税所得额时,下列支出哪项不得扣除()。
A.实发工资B.合理分配的材料成本C.赞助支出D.销售固定资产的损失6.企业纳税年度发生亏损,准予向以后年度结转,用以后年度的所得弥补,但结转年限最长不得超过()年。
A.五年B.三年C.十年D.不能弥补7.在确定企业的应纳税所得额时,允许扣除的税金有()。
A.营业税B.印花税C.企业所得税D.房产税8.抵扣应纳税所得额,是指创业投资企业采取股权投资方式投资于未上市的中小高新技术企业()年以上的,可以按照其投资额的()%在股权持有满()年的当年抵扣该创业投资企业的应纳税所得额;当年不足抵扣的,可以在以后纳税年度结转抵扣。
A.1年、50%、2年B.1年、70%、2年C.2年、70%、2年D.2年、50%、2年9.企业发生的公益性捐赠支出,准予在计算应纳税所得额时扣除的比例为()A.在年度应纳税所得额的10%以内的部分B.在年度应纳税所得额的12%以内的部分C.在年度利润总额12%以内的部分D.在年度利润总额10%以内的部分10.某外资企业拥有一项固定资产,计税基础100万元,使用年限5年,预计残值4万元,2008年2月投入使用,采用使用年限法2008年应计提折旧()万元。
企业所得税习题及答案1、2009年某居民企业主营业务收入5000万元、营业外收入80万元,与收入配比的成本4100万元,全年发生管理费用、销售费用和财务费用共计700万元,营业外支出60万元(其中符合规定的公益性捐赠支出50万元)。
求2009年度该企业应缴纳的企业所得税, 解析:会计利润=5000+80-4100-700-60=220公益性捐赠扣除限额=220×12%=26.4万元,税前准予扣除的捐赠支出是26.4万元应纳企业所得税=(220+50-26.4)×25%2、某公司为居民企业,2009年度向其主管税务机关申报应纳税所得额与利润总额相等,均为10万元,其中产品销售收入5000万元,业务招待费26.5万元。
假设不存在其他纳税调整事项,求该公司2009年度应缴纳的企业所得税。
解析:业务招待费扣除限额:5000×5‰=25>26.5×60%=15.9 准予扣除15.9万元企业所得税=(10+26.5-15.9)×25%3、某居民企业2009年度产品销售收入5100万元,车队对外提供运输服务时取得运费收入190万元,仓库对外出租的收入是550万元,国债利息收入60万元,将自产产品用于利润分配确认收入50万元。
当年发生管理费用450万元,其中,业务招待费70万元;销售费用900万元,全部为广告和业务宣传费;财务费用260万元,其中向非金融企业借款1000万元,利息费用80万元(金融机构同类、同期贷款利率7%)。
求该企业2009年度所得税前可以扣除的期间费用。
解析:业务招待费扣除限额=(5100+190+550+50)×5‰=29.45<70×60%=42 扣除29.45万元广告和业务宣传费的扣除限额=(5100+190+550+50)×15%=883.5<900 扣除883.5万元向非金融机构借款的费用支出,在不高于按照金融机构同类、同期贷款利率计算的数额以内的部分,准予扣除。
【例16—12】假定某企业为居民企业,201X年经营业务如下:(1)销售产品取得产品销售收入8 000万元。
(2)产品销售成本5 200万元.(3)发生销售费用1 540万元(其中含广告费1 300万元);管理费用960万元(其中含业务招待费50万元);财务费用120万元.(4)销售税金320万元(含增值税240万元)。
(5)营业外收入160万元,营业外支出100万元(含通过公益性社会团体向贫困山区捐款60万元,税收滞纳金12万元).(6)计入成本、费用中的实发工资总额400万元(经审定为合理的工资)、拨缴职工工会经费10万元、支出职工福利费62万元,发生职工教育经费14万元。
要求:计算该企业201X年度实际应纳的企业所得税.1.直接法计算:(1)扣除项目金额调整①不准予扣除的职工福利费=62-400X14%=6不准予扣除的工会经费=10—400X2%=2不准予扣除的教育经费=14—400X2.5%=4准予扣除的产品销售成本=5 200 —(6+2+4) =5 188②本年度不准予扣除的广告费=1 300 - 8 000X15%=100准予扣除的销售费用=1 540 - 100=1 440③业务招待费:标准1准予扣除的业务招待费=50X60%=30标准2准予扣除的业务招待费=8 000X5%°=40不准予扣除的业务招待费=50-30=20准予扣除的管理费用=960-20=940④准予扣除的销售税金=320—240=80⑤不准予扣除的公益性捐赠=60 - (8 000+160-5 200—1 540—960—120—80-100)X12%=40.8税收滞纳金12万元不允许扣除准予扣除的营业外支出=100—12—40。
8=47.2(2)应纳税所得额=8 000+160-5 188—1440-940—120—80—47.2 =344。
8(3)201X年应缴企业所得税= 344。
8X25%=86.2 (万元)2。
企业所得税习题答案1.应纳税所得额=1340-8.04-620-57.60+36.4-20=670.76万应纳所得税额=670.76×25%=167.69万2第四季度收入=150000+7600-123000-945.6-860+760=33554元全年应纳税所得额=168000+33554=201554元应补交所得税=201554×20%-63000=-22689.2元3、企业会计利润=3000+50–2800–50–10–20=170万元可捐赠扣除额=170×12%=20.4万元纳税调整增加额=(50-20.4)+10+20=59.6应纳税所得额=170+59.6=229.6万元应纳所得税额=229.6×25%=57.4万元4、广告费和业务宣传费可支出额=6000×15%=900万元业务招待费可支出额=6000×5‰=30万元可列支的管理费=320-(50-30)+75=375万元应纳税所得额=6000-3600-47-40-375-120=1818万元Or 应纳税所得额=6000-3600-47-40-320-120+20-75=1818万元应纳所得税额=1818×25%=454.5万元5、在A国已纳税: 500×40%=200万元100×20%=20万元合计已纳税: 220万元A国收入抵免限额= 600×25%=150万元在B国已纳税: 250×30% =75万元150×10% =15万元合计已纳税: 90万元B国收入抵免限额=400×25% =100万元合计应纳所得税额=(2000+600+400)×25%-150-90=750-150-90=510万元6、业务招待费可列支额=3800×5‰=19万元借款利息可支出额 =400×10% =40万元纳税调整增加额=(56-19)+(80-40)=77万元应纳税所得额= 3800-2400-23.8-268-80+77 = 1105.2应纳所得税额= 1105.2×25% =276.3万元万元7、A国已纳税:460×25%=115万元100×10%=10万元合计 125万元A国收入抵免限额= 560×25%=140万元B国收入已纳税=80×35%=28万元B国收入抵免限额= 80×25%=20万元应纳税所得额=2320+560+80=2960万元应纳所得税额=2960×25%-125-20=595万元8、交际应酬费允许抵扣额=20×60% =12万元纳税调整增加额=(20-12)+15+10+35=68万元应纳税所得额=3500-1800-300+135+15+48+12+40+(2000-1500)+(100-80)+68=2238万元应纳所得税额=2238×25%-15-12=559.5-15-12=532.5万元9、应纳增值税额=4500×17%-(265+20×7%)=765-266.4=498.6万元应纳城建税及附加=498.6×10%=49.86万元收入总额=4500+300=4800万元纳税调整增加额:销售费用中的广告和业务宣传费调增额=(800+20)-(4500+300)×15%=820-720=100 业务招待费调限额:第一标准=(4500+300)×5‰=24万元第二标准=50×60%=30业务招待费调增额=50-24=26万元利息超标增加额=50÷10%×(10%-6%)=20万元捐赠扣除限额=4800+18-(2000+1500+500+80+30+49.86)=4800-4159.86=658.14×12%=78.9768万元可全额扣除纳税调整增加额=100+26+20+1=147万元纳税调增减少额:新产品开发费增加额=40×50%=20万元应纳税所得额=4818-4159.86+147-20-18=767.14应纳所得税额=749.14×25%=191.785(万元)10、应纳营业税=(8600+200+240)×3%=271.2(万元)光租收入应纳营业税=160×5%=8(万元)应纳城建税及附加=(271.2+8)×10%=27.92(万元)合计税金=271.2+8+27.92=307.12万元收入总额=8600+200+240+160+32+8=9240(万元)利润总额=9240-6300-307.12-1200-600-428-80-24=300.88(万元)业务招待费可抵扣额1=50×60%=30 2=(8600+200+240+160)×5‰=46 万元业务招待费超过限额=50-30=20广告费未超支三项经费超过限额=80-(428×18.5%)=80-79.18=0.82万元公益性捐赠未超支境外所得额=32÷(1-20%)= 40 (万元)境外已纳税=40×20%=8(万元)境外收入抵免限额=40×25%=10(万元)应纳税所得额=300.88+20+0.82=321.7(万元)应纳税额=321.7×25%-8=72.425(万元)。
企业所得税试题及答案一、单项选择题(每题2分,共10题)1. 企业所得税的纳税人包括哪些?A. 国有企业B. 集体企业C. 合伙企业D. 所有选项答案:D2. 企业所得税的税率是多少?A. 10%B. 15%C. 25%D. 35%答案:C3. 企业所得税的征收方式是?A. 预缴预扣B. 按季预缴C. 按月预缴D. 按年预缴答案:B4. 企业所得税的计税基础是什么?A. 利润总额B. 营业收入C. 营业成本D. 净利润答案:A5. 企业所得税的纳税年度是如何规定的?A. 公历年度B. 农历年度C. 自然年度D. 财务年度答案:A6. 企业所得税的纳税申报期限是?A. 次月15日前B. 次季15日前C. 次年5月31日前D. 次年3月31日前答案:C7. 企业所得税的税收优惠政策包括哪些?A. 高新技术企业减免税B. 小微企业减免税C. 研发费用加计扣除D. 所有选项答案:D8. 企业所得税的亏损弥补期限是多久?A. 1年B. 2年C. 3年D. 5年答案:C9. 企业所得税的税收居民企业是如何定义的?A. 在中国境内设立的企业B. 在中国境内注册的企业C. 在中国境内有实际管理机构的企业D. 所有选项答案:D10. 企业所得税的税收非居民企业是如何定义的?A. 在中国境内设立的企业B. 在中国境内注册的企业C. 在中国境内无实际管理机构的企业D. 在中国境内有实际管理机构的企业答案:C二、多项选择题(每题3分,共5题)1. 以下哪些项目可以作为企业所得税的税前扣除?A. 工资薪金B. 社会保险费C. 捐赠支出D. 罚款支出答案:A, B2. 企业所得税的税前扣除限额包括哪些?A. 广告费和业务宣传费B. 业务招待费C. 职工教育经费D. 工会经费答案:A, B, C, D3. 企业所得税的税收优惠政策适用于以下哪些企业?A. 高新技术企业B. 科技型中小企业C. 创业投资企业D. 小微企业答案:A, B, C, D4. 企业所得税的税收居民企业与非居民企业的主要区别是什么?A. 是否在中国境内设立B. 是否在中国境内注册C. 是否在中国境内有实际管理机构D. 是否在中国境内有固定经营场所答案:C5. 企业所得税的亏损弥补方式包括哪些?A. 跨年弥补B. 跨季度弥补C. 跨年度弥补D. 跨年和跨季度弥补答案:A, C三、判断题(每题1分,共5题)1. 企业所得税的纳税人包括在中国境内设立的企业。
中级会计企业所得税计算题一、中级会计企业所得税计算题示例1. 题目1某企业2023年全年实现收入总额为1000万元,成本费用支出为700万元,其中包括合理的工资薪金支出100万元,职工福利费15万元,工会经费3万元,职工教育经费8万元,业务招待费10万元,公益性捐赠支出20万元。
该企业适用的企业所得税税率为25%,计算该企业2023年应纳企业所得税税额。
计算过程首先算职工福利费扣除限额,工资薪金总额的14%,100×14% = 14万元,实际发生15万元,应调增应纳税所得额15 - 14 = 1万元。
工会经费扣除限额为工资薪金总额的2%,100×2% = 2万元,实际发生3万元,应调增应纳税所得额3 - 2 = 1万元。
职工教育经费扣除限额为工资薪金总额的8%,100×8% = 8万元,实际发生8万元,不需要调整。
业务招待费扣除限额,按照发生额的60%计算为10×60% = 6万元,按照收入的5‰计算为1000×5‰ = 5万元,取较低者,所以扣除限额为5万元,应调增应纳税所得额10 - 5 = 5万元。
公益性捐赠支出扣除限额为年度利润总额的12%,利润总额 =1000 - 700 = 300万元,300×12% = 36万元,实际发生20万元,不需要调整。
应纳税所得额 = 1000 - 700+1+1+5 = 307万元。
应纳企业所得税税额= 307×25% = 76.75万元。
2. 题目2某工业企业2023年销售产品收入为2000万元,销售成本为1000万元,销售费用为200万元(其中广告费150万元),管理费用为300万元(其中业务招待费20万元),财务费用为50万元。
该企业当年发生的营业外支出为50万元(其中公益性捐赠30万元),投资收益为100万元(为国债利息收入)。
企业所得税税率为25%,计算该企业2023年应纳企业所得税税额。
1.直接法:广告费和业务宣传费=4000×15%=600(万元)应纳税所得额=4000-2600-[(770-650)+600] -(480+40×50%)-60-(160-120)=80万元2.间接法:会计利润=4000-2600-770-480-60-(160-120)=50万元广告费和业务宣传费调增所得额=650-4000×15%=650-600=50万元三新费用加计扣除=40×50%=20万元应纳税所得额=50+50-20=80万元【典型例题2】某工业企业为居民企业,假定2011年发生经营业务如下:全年取得产品销售收人5 600万元,发生产品销售成本4 000万元;其他业务收人800万元,其他业务成本660万元;取得购买国债的利息收入40万元;缴纳非增值税销售税金及附加300万元;发生的管理费用760万元,其中新技术的研究开发费用60万元、业务招待费用70万元;发生财务费用200万元;取得直接投资其他居民企业的权益性收益30万元(已在投资方所在地按1 5%的税率缴纳了所得税);取得营业外收入l00万元,发生营业外支出250万元(其中含公益捐赠38万元)。
要求:计算该企业2011年应纳的企业所得税。
(1)利润总额=5 600+800+40+30+100-4 000-660-300—760—200—250=400(万元)(2)国债利息收人免征企业所得税,应调减所得额40万元。
(3)技术开发费调减所得额=60×50%=30(万元)(4)按实际发生业务招待费的60%计算=70×60%=42(万元)按销售(营业)收入的5‰计算=(5 600+800)×5‰=32(万元)按照规定税前扣除限额应为32万元,实际应调增应纳税所得额=70-32=38(万元)(5)取得直接投资其他居民企业的权益性收益属于免税收入,应调减应纳税所得额30万元。
1.直接法:
广告费和业务宣传费=4000×15%=600(万元)
应纳税所得额=4000-2600-[(770-650)+600] -(480+40×50%)-60-(160-120)=80万元
2.间接法:
会计利润=4000-2600-770-480-60-(160-120)=50万元
广告费和业务宣传费调增所得额=650-4000×15%=650-600=50万元
三新费用加计扣除=40×50%=20万元
应纳税所得额=50+50-20=80万元
【典型例题2】某工业企业为居民企业,假定2011年发生经营业务如下:全年取得产品销售收人5 600万元,发生产品销售成本4 000万元;其他业务收人800万元,其他业务成本660万元;取得购买国债的利息收入40万元;缴纳非增值税销售税金及附加300万元;发生的管理费用760万元,其中新技术的研究开发费用60万元、业务招待费用70万元;发生财务费用200万元;取得直接投资其他居民企业的权益性收益30万元(已在投资方所在地按1 5%的税率缴纳了所得税);取得营业外收入l00万元,发生营业外支出250万元(其中含公益捐赠38万元)。
要求:计算该企业2011年应纳的企业所得税。
(1)利润总额=5 600+800+40+30+100-4 000-660-300—760—200—250=400(万元)
(2)国债利息收人免征企业所得税,应调减所得额40万元。
(3)技术开发费调减所得额=60×50%=30(万元)
(4)按实际发生业务招待费的60%计算=70×60%=42(万元)按销售(营业)收入的5‰计算=(5 600+800)×5‰=32(万元)
按照规定税前扣除限额应为32万元,实际应调增应纳税所得额=70-32=38(万元)
(5)取得直接投资其他居民企业的权益性收益属于免税收入,应调减应纳税所得额30万元。
(6)捐赠扣除标准=400×12%=48(万元)
实际捐赠额是38万元,小于限额,不需要纳税调整。
(7)应纳税所得额=400-40-30+38-30=338(万元)
(8)应缴纳企业所得税=338×25%=(万元)
3.某企业(一般纳税人,增值税税率17%)2013年度有关经营情况为:
(1)实现产品销售收入 1600万元,取得国债利息收入24万元;(2)产品销售成本1200万元;产品销售费用45万元;上缴增值税58万元,消费税85万元,城市维护建设税万元,教育费附加万元;(3)2月1向银行借款50万元用于生产经营,借期半年,银行贷款
年利率6%,支付利息万元;
(4)3月1向非金融机构借款60万元用于生产经营,借期8个月,支付利息4万元;
(5)管理费用137万元(其中业务招待费用12万元);
(6)全年购机器设备5台,共计支付金额24万元;改建厂房支付金额100万元;
(7)意外事故损失材料实际成本为8万元,获得保险公司赔款3万元。
根据所给资料,计算该企业2008年应缴纳的企业所得税。
答案:
(1)国债利息收入24万元免交所得税。
(2)向非金融机构借款利息支出,应按不高于同期同类银行贷款利率计算数额以内的部分准予在税前扣除,准予扣除的利息=60×6%×8÷12=(万元)。
(3)业务招待费税前扣除限额:1600×5‰=8万元,12×60%=万元,允许扣除万元。
(4)购机器设备、改建厂房属于资本性支出,不得在税前扣除。
(5)意外事故损失材料其进项税额应转出,并作为财产损失。
财产净损失=8×(1+17%)-3=(万元)。
(6)应纳税所得额=(137-12)(万元)
(7)应纳所得税额=×25%=(万元)
4.某汽车轮胎厂(以下简称企业)2012年应纳税所得额为-10万元,
2013年应纳税所得额为-15万元。
2014年度有关经营情况如下:全年实现产品销售收入5030万元,固定资产盘盈收入20万元,取得国家发行的国债利息收入20万元;
2014年度结转产品销售成本3000万元;缴纳增值税90万元,消费税110万元,城市维护建设税14万元,教育费附加6万元;发生产品销售费用250万元(其中广告费用150万元);发生财务费用12万元(其中因逾期归还银行贷款,支付银行罚息2万元),发生管理费用802万元(其中新产品研究开发费用90万元);发生营业外支出70万元(其中含通过当地政府部门向农村某小学捐赠款20万元,因排污不当被环保部门罚款1万元);全年已提取未使用的职工教育经费2万元。
根据所给资料,计算该厂2014年应缴纳的企业所得税。
答案:
(1)国库券利息收入免征所得税;
(2)增值税不得在所得税前扣除;
(3)广告费实际发生150万元
广告费税前列支限额=5030×15%=(万元),不需调整;
(4)银行罚息2万元可在所得税前扣除;
(5)新产品研究开发费用在所得税前据实扣除,再按实际发生额的50%从其纳税所得中扣除(后面计算);
(6)会计利润=5030+20+20-3000-12-802-70=806(万元)
捐赠扣除限额=806×12%=万元,通过当地政府部门向农村某小学捐赠
款20万元,可全额在所得税前扣除;因排污不当被环保部门罚款1万元,属于行政性罚款,不得在所得税前扣除;
(7)所得税额的计算:
应税所得额=806-20-90×50%+1=742(万元)
补亏后纳税所得额=742-10-15=717(万元)
应纳企业所得税=717×25%=(万元)。