日本的立法体制
- 格式:doc
- 大小:38.50 KB
- 文档页数:10
日本政治制度的特点当今社会,东方国家多走社会主义道路,西方国家多走资本主义道路。
然而,地处亚洲的日本,却是一个走资本主义道路的东方国家。
日本,它的发展离不开政治制度的支持,日本的政治制度必然也有值得探讨与学习的地方。
日本现行政治制度是以1947年5月3日生效的《日本国宪法》为主要依据的。
根据宪法,日本采用欧美资本主义国家普遍实行的“三权分立”原则,实行了同英国类似的议会内阁制。
“国会是国家的最高权力机关,是国家唯一的立法机关”,由众议院和参议院组成。
国会对行政、财政、司法拥有监督权,可决定内阁首相从选,有权审议和通过政府预算和国家财政议案,可对玩忽职守和违反法律的法官进行调查和起诉甚至予以罢免。
众议院有权通过内阁不信任案。
内阁是国家最高行政机关,在内阁总理大臣(首相)的领导下,总揽全国行政大权,领导和监督各级行政机关的工作。
它除执行一般行政事务外,还有权解散众议院,宣布国会大选,召开国会或决定召开国会临时会议,有权提名最高法院院长人选,任命各级法官等。
司法权属各级法院。
最高法院是国家最高司法机关,形式上同国会、内阁处于平行地位,有权决定一切法律、命令、规则以及处分是否符合宪法,有权提名下级法官。
检察机关是各“检察厅”,统管检察官事务,但属于国家行政机关,归内阁法务省管辖。
法务大臣有权统一指挥检察工作,但不能直接指挥每个检察官,而只能通过检察总长进行。
除三权分立外,日本实行中央与地方相对分权的地方自治管理形式。
地方自治体行政首长、议会议员以及法律规定的其他官员由地方居民直接选举产生。
地方自治体有管理财产、处理事务以及执行行政的权能,可以在法律规定的范围内制定条例。
“仅适用于某一地方的特别法,非经该地居民投票半数以上同意,国支不得制定”。
而且,日本现在还存在天皇制。
根据宪法,天皇是日本国的象征,其地位以主权所属的全体国民的意志为依据。
天皇不再拥有政治上的一切权力,只是根据宪法的规定从事一些形式上和礼仪上的国事活动。
日本法律法规及主要认证制度4.1 日本车辆法规体系4.1.1 标准概况和汽车相关的jis原始方案,以汽车技术会为首,(株)日本汽车零部件工业会,(株)日本汽车车体工业会,(株)日本汽车轮胎协会,日本汽车机械器具工业会等多个团体分担完成。
此外在日本,汽车技术会的标准会议(jaso:japanese automobile standards organization)上,以汽车相关的技术以及材料,零件和设备的标准化为目的,到2004年3月发行了大约380个汽车标准(japan automobile standards)。
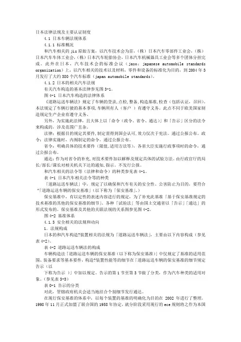
4.1.2 日本的相关汽车法规有关汽车构造的基本法律参见图3-1。
图4-1 日本汽车构造的法律体系《道路运送车辆法》规定了车辆的登录,点检,整备,构造基准,检查(包括认证,召回)。
本法规定了车辆行驶的基本事项,车辆所有人(客户)有遵守义务。
此点不同于欧美国家制造规定生产企业有遵守义务。
另外,为实施此法律,且大体上以「命令(政令、省令、通达)」和「告示」区分的法令来构成的,涉及范围广且杂。
法律:根据目的规定其要件,制定需得到国会认可,效力仅次于宪法。
通过公报公布。
政令:法律实施时,内阁制定的命令。
通过公报公布。
省令:明确具体的技术要件(限值,适用方法等),各省大臣实施行政事项时的命令,通过公报公布。
通达:作为对省令的补充,对技术要件加以解释及规定具体的试验方法。
由行政官厅的局长/部长/课长对相关机关下达的通知,指示。
不发行公报。
和汽车相关的法令等(法律和命令)的种类参见表4-1。
表4-1 日本汽车相关法令等的种类「道路运送车辆法」中,规定了以确保和汽车有关的安全性、公害防止为目的,要符合“「道路运送车辆的保安基准」(以下称为「保安基准」。
)保安基准中,有以定性的表述内容进行的规定,为了补充此基准「基于保安基准规定的技术基准的其他的保安基准的细节」、各种「试验法」等由国土交通省以「告示」「通达」的形式发布的。
讲义资料三日本律令体制的研究日本四天王寺国际佛教大学 须原祥二副教授(方琳琳 整理)前言“律令制”是日本史研究领域的一个概念,是古代东亚世界的构成要素。
律,相当于刑法,大抵模仿唐律,但是吸收了日本固有维持秩序的制度;令,相当于行政法,作为国家的基本法备受重视。
格,是律令条文应时势而作出的改变,是暂定的;式,则是细则。
七世纪初的诸项改革(推古朝改革—大化革新),为律令制的建立奠定了基础。
701年《大宝律令》的制定,是大化革新以来各朝法制建设的必然总结,也是吸收和消化唐制的结果,标志着日本中央集权封建制度的确立。
日本学者想考察中国是何时确立律令制度的,却发现中国史学界不太提“律令制”这个概念。
在中国,律令是礼、习惯法等诸法,与法家、儒家的法思想合并成的,属于中国法的一部分(石上1992)1。
中国是以“律”为中心的,令和格式都是从“律”为中心的,令和格式都是从“律”派生出来的副法(池田1967)2。
律令在中国(秦汉—明清),其作用是贯穿时代的(宫崎1977)3。
律令法在特定的时代(魏晋南北朝—隋唐),作为国家法具有优越性(中田薰19514、仁井田51962、池田1967)。
目前在日本古代史研究中的律令制研究,是关注日、唐律令的差异,藉此发现日本律令的独特性,并以此探讨日本古代天皇制的固有形态。
日本律令的研究方法,是一种和中国律令相比较的研究方法。
日本学者们从有限的残存史料中复原中日律令,再参照中日的社会构造,历史条件,对其内容进行探讨,这项工作已经进行了大约五十多年。
这次演讲的内容,1 石上英一:《律令国家論》(1993年)、《比較律令制論》(1992),两篇论文都收入其《律令国家と社会構造》造》(名著刊行会,1996年)一书。
2 池田温:《中国律令と官人機構》(《前近代アジアの法と社会》、劲草书房、1967)、《律令官制の成立》(《岩波講座世界歴史5》、岩波书店、1970年)、《中国古代籍帳研究》(东大出版会、1979年)、《唐令と日本令(一)~(三)》(《创価大学人文論集》七·十一·十二,1995、1999、2000年)、《律令制》(谷川道雄等编《魏晋南北朝隋唐時代史の基本問題》、汲古书院、1997年)。
日本是什么制度的国家战后日本的政治体制是议会制,具体来说属于议会中的议会君主制(也叫君主立宪制)。
日本政府是代议制民主国家,实行议会内阁制,实行立法、行政和司法三权分立的原则。
议会、内阁和法院行使相应的权力,国家主权属于国民,天皇作为国家象征被保留。
政党制度日本有多党制。
虽然有很多政党在国会占据席位,但自民党从1955年开始已经垄断了几十年的权力,其他政党也在途中掌权了一段时间。
许多预定管理的政策议程文件来不及公布,或者它们要么胎死腹中,要么被自民党搁置。
自民党内派系林立,派系斗争从未停止。
在斗争中,主流和反主流不断重组,这是日本政党制度的一个特点。
(几大党:自民党、公明党、民主党、共产党、社民党等。
),现在的安倍政权是两党(自由党和公明党)的联盟。
因为形势、政策、舆论、投票、理念,不得不临时联手,这是有策略无策略。
每个人都想占主导地位,但是要遵循一定的市场规律!!!这样的眼神,挺符合与人分享功绩的任用机制。
宪法制定是一个主权国家基本权力的体现,按常理,中国的由中国人来定,美国的由美国人说了算,俄罗斯的由俄罗斯联邦政府审议通过。
可恰恰邻国日本的宪法是由美国人代劳编写和定稿的,why?大家都懂,不再讨论了。
现行的《日本国宪法》于1947年5月3日实施。
宪法规定,国家实行以立法、司法和行政三权分立为基础的议会内阁制;天皇为日本国和日本国民总体的象征,无权参与国政;“永远放弃把利用国家权力发动战争、武力威胁或行使武力作为解决国际争端的手段,为达此目的,日本不保持陆、海、空军及其他战争力量,不承认国家的交战权”(第9条)。
从以上不难看出,二战结束后美国就全领域的实权操控日本这个国家。
作为美国的仆人也好,附属国也好,远东地区的桥头堡或第一岛链守护者也罢,对日本的定位就是要钱给钱(现金提款机),要人给人(富商精英),要地给地(驻日美军)。
对内对外政策我来定,安全争端危机我来搞。
(美帝并不是慈善家,比如:钓鱼岛争端,朝鲜的日本人质和导弹问题,日韩领土争端等等,重大问题上也玩两手策略,模糊自己对日本的防务承诺,两头获利等常套手段。
日本的政治结构【摘要】日本的政治结构是一个高度发达的民主体制,包括政府架构、议会制度、选举制度、政党体系和地方政府等要素。
政府架构分为行政、立法和司法三大部门,实行议会制度,由众议院和参议院组成,选举制度体现了严格的法规和程序。
政党体系多元化,主要有自民党和民主党等。
地方政府实行地方自治,具有较高的自主权。
日本政治结构具有稳定性和效率性,但也存在一些问题和挑战。
展望未来,日本政治将继续发展,不断完善民主制度,保障人民权益,促进国家繁荣与稳定。
【关键词】关键词:日本政治结构,政府架构,议会制度,选举制度,政党体系,地方政府,特点,未来发展。
1. 引言1.1 日本的政治结构概述日本的政治结构是一个混合制度,结合了传统的君主立宪制度和现代的议会民主制度。
日本的政治体系主要由天皇、内阁、议会和政党组成。
天皇是日本的象征性元首,拥有仪式性的权力,而实际的政治权力则属于内阁和议会。
内阁是日本政府的最高决策机构,由内阁总理大臣和各部长组成。
内阁总理大臣由议会选举产生,负责领导政府工作。
议会分为两个议院,即众议院和参议院。
众议院的议员由公民直接选举产生,负责立法和政府监督;参议院的议员则由地方议会选举和全国性选举产生,具有修正、审议和监督的职能。
日本的选举制度采用单一非转移性投票制,选举出候选人中得票最多者当选。
政党制度主要由自民党和民主党两大主要政党组成,但日本政治并非绝对两党制,多党竞争较为活跃。
地方政府在日本政治体系中扮演着重要角色,拥有一定的自治权和地方财政支出的权力。
日本政治结构的特点在于既保留了传统的君主制元素,又积极融入了现代的议会民主制度,体现了日本政治的独特性和稳定性。
2. 正文2.1 日本的政府架构日本的政府架构由三个主要部门组成:内阁、国会和司法系统。
内阁是最高行政机构,由首相和其他内阁成员组成。
首相是政府的首脑,负责制定政府政策和指导各部门工作。
其他内阁成员由首相任命,负责管理特定部门的事务。
日本的立法体制【摘要】日本的立法体制是由宪法、国会制度、立法程序、法律体系和法律修正五个方面构成的。
日本的宪法是于1947年颁布实施的,确立了日本的现行政治体制。
日本的国会制度分为参议院和众议院,是国家最高立法机构。
立法程序包括议案的提出、审查、表决和公布等环节。
日本的法律体系主要分为民法、刑法和宪法等部分,并在此基础上不断进行法律修正,以适应时代发展的需求。
日本的立法体制经过多年的演进和完善,为日本社会的稳定和发展起到了重要的作用。
【关键词】关键词:日本、立法体制、宪法、国会制度、立法程序、法律体系、法律修正、总结。
1. 引言1.1 日本的立法体制简介日本的立法体制是日本政治体系的重要组成部分,是日本国家法律体系的核心。
日本的立法体制包括宪法、国会制度、立法程序、法律体系和法律修正等多个方面。
日本的宪法是在第二次世界大战结束后由美国占领军制定并颁布的,于1947年生效。
日本的国会制度是由两院制组成,包括参议院和众议院。
日本的立法程序包括提案、审议、表决等步骤,其中议员的提案和委员会的审议是其中的关键环节。
日本的法律体系主要由宪法、法律和行政法规组成,法律的效力高于行政法规。
日本的法律修正是指对现行法律进行修改或增补,经过国会的表决后生效。
日本的立法体制保障了国家法律的稳定性和可持续性,为日本的政治和社会发展提供了重要的法律基础。
2. 正文2.1 日本的宪法在日本的政治体制中,宪法被认为是最高法律,具有至高无上的权威。
日本现行的宪法是于1947年颁布实施的,被称为《日本国宪法》。
这部宪法是在第二次世界大战后由美国占领军起草并颁布的,取代了日本明治宪法。
日本国宪法共有11章,包括序言和106条宪法条款,涵盖了国家的基本原则、国民的基本权利和义务、政府的组织和职权等内容。
日本国宪法奠定了日本现代国家体制的基础,确立了国家的和平主义原则、基本人权保障、民主政治制度等重要内容。
宪法中规定了天皇作为象征性国家元首的地位,国会作为最高权力机构,内阁负责行政事务,最高法院负责司法审判等组织架构。
日本政治制度简述1、日本政治体系的特点日本政治体系有几个特点,一个是派阀政治特征,一个是曾经的长期一党操控的稳定局面以及现今多党竞争的混乱局面,还有就是文官体系的自主性高,最后就是整个日本政治一直都有外界因素干扰的痕迹。
1.派阀政治特征日本政治中的派阀特性从日本进入现代国家后就一直存在,这个特点是与日本长期处于分封制组织形式下的产物。
实际上各个国家的政治组织形式都和其历史传统相关,由于日本长期处于分封领主式的政治体制,也发展出相应的武士道文化。
当进入现代社会后,这种文化模式及组织经验自然就会产生政治派阀,即便是在一个党内某些小集团的联系也相当紧密,而由于日本长期的领主间的外交知识积累,各个小集团也容易形成一定规模的派阀。
明治维新后,日本开始建立两院制国会,但此时政党还没有形成,国会的性质也就是地方精英的集合,导致内阁权力很大,做为立法机构的国会无法控制内阁决议,此时的日本政治实际是少数人的寡头政治。
1889年宪法赋予了国会否决权,尤其是财政法案方面,国会议员由于对现代知识的认识加深更加看重。
随着国会权力扩大和社会精英对西方的逐步认识,从1918年到1932年期间是大正民主时期,期间政党作用也在增强,开始控制国会从而控制内阁。
这是社会知识逐步增加所产生的作用,也是这一段时间,通过统制经济模式导致官僚体系增强的结果。
但由于日本的历史文化特征,导致政党内部联系很紧密,近乎于后来的政治派阀,从而导致内阁权力依然很大。
尽管内阁从法律讲没有解雇文官的权力,但依然逐步通过升迁罢黜等手段控制整个官僚体系。
由于日本的历史文化特征以及统制经济模式的作用,在经济层面,逐步形成大的财阀集团。
而随着选举的普及,以及大财阀的利益诉求,政党此时为赢得选举,开始和维新后逐步形成的财阀联合,使得整个政治出现了腐败现象。
再加上世界性的经济危机和底层大范围的贫穷,给了军人以控制政治的机会。
1932年,首相犬养毅被暗杀(应是被谋杀,杀人者并不隐藏身份),日本进入军国主义时期。
日本的政治结构【摘要】日本的政治结构由三大机构、议会制度、政党制度、选举制度和行政机构组成。
三大机构包括国会、内阁和最高法院,分别代表立法、行政和司法权力。
议会制度由众议院和参议院组成,负责立法和监督政府。
政党制度是多党制,主要有自由民主党和公明党等。
选举制度采用单一非转移选举制,选民通过选举代表来参与政治决策。
行政机构由内阁和各部门组成,负责实施政策和管理国家事务。
日本的政治结构体现了分权制衡和民主原则,为国家的发展和稳定提供了良好的制度基础。
【关键词】引言: 概述日本政治结构正文: 日本政府的三大机构, 日本的议会制度, 日本的政党制度,日本的选举制度, 日本的行政机构结论: 总结日本政治结构关键词: 日本政治结构, 政府机构, 议会制度, 政党制度, 选举制度, 行政机构, 政治体制, 政治组织, 日本国会, 内阁制度, 选举方式, 行政部门, 民主制度.1. 引言1.1 概述日本政治结构日本政治结构是指日本政府的组织和运作方式,包括政府的各个机构、议会制度、政党制度、选举制度和行政机构。
日本的政治结构是基于宪法确立的民主制度,政府的权力分为行政、立法和司法三个分立的机构,相互制衡、独立运作。
日本政府的三大机构分别是内阁、国会和最高法院。
内阁是政府的行政机构,由首相和内阁成员组成,负责政府的日常事务和决策。
国会是立法机构,由两院构成,分别是众议院和参议院,负责通过法律和监督政府的活动。
最高法院是司法机构,负责解释宪法、审理案件并维护法律的正义。
日本的议会制度采用双院制,众议院和参议院共同参与立法过程,经过双院通过后才能成为法律。
日本的政党制度是多党制,有多个政党参与竞选和组阁,但自民党和民主党是两大主要政党。
选举制度采用单一非转移选举制,选民通过直接选举代表进入国会。
日本的行政机构包括各个部门和官僚机构,负责实施政府的政策和管理国家事务。
日本政治结构体现了民主、法治和分权原则,保障了政府权力的合法性和稳定性。
大日本帝国宪法特点《大日本帝国宪法》又称“明治宪法”,是日本基于近代立宪主义而制定的首部宪法,公布于1889年(明治22年)2月11日,并于1890年(明治23年)11月29日施行。
以下是店铺为你整理的大日本帝国宪法特点,希望大家喜欢!大日本帝国宪法特点明治宪法总计七章七十六条,既规定了天皇和议会的责权,又规定了臣民的权利和义务,还规定了司法与会计的实施准则。
论其特质,该宪法兼具立宪主义和国体论双重要素,即一方面基于立宪主义确立了议会制度,但另一方面议会的权限也受到国体的制约和限制。
1、明治宪法的国体论要素所谓“国体”,就是规定天皇统治日本的基本体制。
明治宪法循国体论法理,按“主权在君”原则,赋予天皇以巨大的权力。
主要表现如下:(1)天皇“总揽统治权”,集行政、立法、司法诸权于一身。
宪法规定:“大日本国,由万世一系的天皇统治之”,“天皇为神圣不可侵犯”,“天皇为国家的元首,总揽统治权力”。
又规定:“天皇依帝国议会之协赞,行使立法权”,议会之“开会、闭会、停会及众议院之解散,皆以天皇之命行之”,“在议会闭会期间,发布可代替法律之敕令”。
还规定“司法权由法院以天皇之名义依法律行使之”。
这些规定体现了“总揽统治权者为主权体”、国家全力“皆通合于天皇自身”、“三权所代表的机关的职能在于辅翼天皇施行统治权”等理念[1],否定了三权分立是宪政必备的主张。
(2)议会从属于天皇。
按照宪法规定,帝国议会只是“协赞”机关,不是最高的立法机关,凡议会所决之事,皆须天皇批准,“命其公布及执行”。
用伊藤博文的话来讲,就是“议会的设置,其全部功能在于协助元首”,“议会可以参与立法而不可分享主权,议会可以有议论法的权力而无制定法的权力”[2],“把立法之权主要归属于议会或者依据法律而对上下进行约束,视做君民共同之事的重点,是对主权统一大义的误解”。
[3](3)内阁只对天皇负责,不对议会负责,议会无权决定内阁的去留,首相和大臣由天皇任命。
其他国家的金融体制与金融立法【美国】1、美国的金融体制美国的金融法律主体主要有联邦储备体系 (中央银行体系)、联邦证券交易委员会、商业银行 (包括国民银行和州立银行)、投资银行、政府专业信贷机构 (包括进出口银行、土地银行、合作社银行、住宅信贷机构)、储蓄信贷机构 (包括储蓄贷款协会、互助储蓄银行、信用联合社、人寿保险公司) 以及养老基金、货币市场互助基金、证券交易所等。
这些金融机构的协调运作, 加上美国双重分权的政治体制, 形成了颇具特色的美国金融体制。
1.单一银行制。
是指银行业务完全由独立的商业银行运营,不设立或不允许设立分支机构的银行制度。
其设立初中在于防止金融托拉斯吞并小银行的现象发生。
根据美国1863年2月颁布的《国民银行法》及其后的几部银行法的规定,国民银行不得跨洲开设分支行。
二次世界大战后,美国当局对商业银行设立夸州分支机构的限制经历了逐渐放松的过程,直至1994年美国国会通过立法,允许商业银行夸州设立分支机构。
2.双重注册制。
指金融机构既可以在联邦金融管理机构注册登记,又可以在各州的金融管理机构注册登记。
3.多头监督管理体制。
指对金融机构的监督管理由财政部货币监理局、联邦储备委员会、联邦存款保险公司、州政府银行等多家机构分头负责的金融监督管理体制。
就银行而言,在联邦一级,由财政部货币监理局、联邦储备体系和联邦存款保险公司依据不同的分工对银行进行监管;在州一级,州银行还要受州银行监理官的管制。
证券交易方面,投资银行、证券交易场所和商业银行均要受到证券交易委员会的领导和管理。
4.分业经营。
根据美国《1933年银行法》规定,商业银行不能从事投资银行业务,也不能从事长期贷款等储蓄信贷机构的业务;相应地,投资银行和储蓄贷款协会、互助储蓄协会、信用合作社、人寿保险公司等金融机构也不能从事活期存款和工商信贷等商业银行业务。
但是,这种对金融机构从业范围的限制近年来考试松动,出现了混业经营的态势。
日本的立法体制【摘要】日本的立法体制经历了漫长的发展历程,其立法历史和宪法为日本的立法体系奠定了基础。
日本的立法机构包括国会和内阁,法律的制定和修正经历严格的程序,审查和监督机制保障立法的合法性和公正性。
地方立法体制具有一定的自治权,司法与立法的关系也相互独立但又相互制约。
日本立法体制的特点主要体现在中央集权和权力分立,建设和完善立法体制的措施需要进一步加强立法透明度和民主参与。
展望未来,日本立法体制将继续完善,促进国家治理体系的现代化和规范化。
【关键词】日本、立法历史、宪法、立法机构、法律制定、法律修正、审查机制、监督机制、地方立法、司法、立法关系、立法体制特点、建设措施、完善立法体制、展望。
1. 引言1.1 日本的立法历史日本的立法历史可以追溯到公元六世纪的古代日本。
在那个时代,日本实行的是天皇制,统治者是天皇,立法权和行政权都由天皇一手掌握。
天皇通过颁布诏令和勅令来制定法律,同时也有一些由贵族和神职人员组成的议会来辅助决策。
随着时代的变迁,日本的立法体系也发生了很多变化。
在19世纪中叶,日本开始接受西方国家的立宪制度,并逐步进行法治改革。
1889年颁布了《大日本帝国宪法》,这是日本第一部宪法,规定了天皇是国家元首、立法权属于帝国议会等内容。
由于天皇仍然拥有很大的权力,因此在实际上这部宪法并没有真正意义上的确立民主制度。
第二次世界大战结束后,日本进行了宪法改革,1947年颁布了现行的《日本国宪法》,这部宪法将主权归于人民、实行三权分立等原则确立在日本国家的基本法律之中。
日本立法历史的演变过程,反映了日本社会政治制度的变革和发展。
立法历史的变迁,也为日本的立法体制带来了新的挑战和机遇。
1.2 日本的宪法日本的宪法由日本国民于1946年11月3日通过,成为日本国的最高法律。
该宪法共有11章106条,是日本历史上第一部由日本人民制定的宪法。
宪法的核心价值包括维护和促进和平、民主和基本人权,以及保障公民的自由和权利。
日本近代政治结构的形成和发展,是资产阶级革命后,维护和发展资本主义生产方式的重要环节,是建立现代政治体制国家的探索过程。
1945年8月15日日本战败投降,处于美国的占领之下,天皇的战争责任毋庸置疑。
但美国为了远东争霸的需要,保留了天皇。
1947年制定了宪法,确立了议会君主制。
并明确规定放弃战争。
在战后几十年的发展中形成了一套日本特有的政治结构,其特点为:议会内阁制、多级单轨的司法体系、一极多党的政党制度。
日本的选举制度1996年以前是中选区制,由全国130个选举区按人口比例分别选举3—6名议员。
投票采用非移让式制度,候选人超过当选票数时剩余选票不许移让给同党其他候选人,世界上只有日本执行这种选举制度。
随着选民结构和经济结构的变化,使日本的选举制度由中选区制向小选区制过渡。
1993年国会决议改革选举制度,实行小选区和比例代表并立制,1996年10月首次在新选举制度下选举产生了国会。
在小选区实行多数当选制,获得有效票数最多者当选,但必须获得总票数的六分之一以上。
在比例代表区被重复推荐者的候选人若同时当选,则以小选区为先;具体操作是把全国分为300个小选区,每个选区选举一名众议员,余下的200个议席按人口比例分配给北海道、东北、北关东、南关东等11个比例区。
2000年,自民党通过方案把众议院比例代表区议员减少20名,在比例代表区以选区为单位政党提交候选人名薄,并以选区为单位计算选票,各政党根据得票率分配议席,确定各党的议席总数。
具体人选由各政党在选举前所排定的名单顺序确定。
在小选区制,选举采用赢者通吃的方式,自民党是大型政党所以占尽优势。
同时,右翼小政党面临联合组建大政党与自民党竞争的局面,在这种形势下,占社会支持率30%上下的左翼就会土崩瓦解。
要麽作为一个小政党出现,要麽和右翼政党联合,可能还有执政的机会。
日本政党制可能因此走向两极化。
日本现在主要有六个政党:自民党、民主党、自由党、保守党、社民党、共产党。
日本的立法体制根据第二次世界大战后制定的“和平宪法”建立的日本立法体制,是一种中央集权和地方自治共存的立法体制。
《日本国宪法》第41条规定,国会是国家惟一的立法机关,统一行使国家立法权,对需由国家以立法管制、调控的事项,均可制定法律。
宪法上所谓“惟一的立法机关”,包含了两层意思:一是指所有的国家立法,都由国会进行,国会以外的机关不得进行国家立法,即国会中心立法原则;二是指国会在立法过程中不受其他国家机关的干预,只有国会的议决才能制定法律,即国会单独立法原则。
与此同时,宪法还赋予地方较大的自治权,自治单位可以在法定范围内行使条例制定权。
在立法与行政的关系上,日本宪法虽然全面接受了美国的三权分立原则,但是,日本是一个单一制的君主立宪制国家,政府实行的是内阁制,因此,日本的立法体制不需要建构成美国式的联邦与州分享立法权的体制,也没有必要详细列举划分中央和地方立法权限的各项事项。
同时,既然实行三权分立制度,当然需要在理论和体制上解决行政机关与立法机关对于立法事项的相互关系问题,即行政机关如何在国会立法过程中发挥作用,以及如何实现授权立法。
日本的国会及其立法权限日本国会实行两院制[01],上院为参议院,由252名议员组成,任期6年,每3年改选半数。
其立法职权主要是:提出法案;讨论和通过法案;修改宪法。
下院为众议院,由500名议员组成,任期4年。
内阁总理大臣有权解散众议院重新选举。
国会常会在每年的12月份召开,以天皇诏书召集,会期为150天。
众议院除享有与参议院相同的立法职权外,还拥有对内阁提出不信任案的权力。
日本众议院的权力优于参议院,当两院决议不一致时,以众议院的决议为国会的决议。
日本天皇作为国家元首,有权公布法律;召集国会;解散众议院;宣布举行大选。
与二战以前以全体会议为主的议会开会方式相比,战后日本国会采用了以委员会为中心的常设委员会制度。
“常设委员会的设立‘在国会法中最具深远意义,……它使日本的众议院区别于英国下院,而使日本的国会更接近于美国的国会’”。
[02]日本国会两院都有若干常设委员会,其中众议院20个常设委员会,它们是:1、内阁委员会,负责审议内阁、人事院、宫内厅、北海道开发厅、防卫厅及不属于其他常设委员会审议的总理府提出的议案;2、地方行政委员会,负责审议地方公共团体、自治省等提出的议案;3、法务委员会,负责审议法务省、法院提出的有关司法行政的议案;4、外务委员会,负责审议有关外务省方面的议案;5、大藏委员会,负责审议大藏省除预算和决算之外的有关议案;6、文教委员会,负责审议文部省、教育委员会、日本学术会议提出的有关议案;7、社会劳动委员会,负责审议厚生省、劳动省提出的有关议案;8、农林水产委员会,负责审议农林水产省提出的有关议案;9、商工委员会,负责审议有关通商产业省、经济企划厅、土地调查委员会提出的有关议案;10、运输委员会,负责审议运输省提出的有关议案; 11、递信委员会,负责审议邮下省提出的有关议案;12、劳动委员会,13、建设委员会,负责审议建设省提出的有关议案;14、安全保障委员会,15、科学技术委员会,负责审议科学技术厅提出议案;16、环境委员会,负责审议环境厅提出的议案;17、预算委员会,18、决算委员会,分别负责审查内阁的预算和决算;19、议院运营委员会,负责审议有关议院的议事程序及有关国会法和议院规则等事项;20、惩罚委员会,负责处理议员资格纠纷和对议员的纪律处分。
众议院常设委员会的定员为20~50人。
参议院有17个常设委员会,它们是:总务委员会,法务委员会,地方行政和警察委员会,外交、防卫委员会,财政、金融委员会,文教、科学委员会,国民福祉委员会,劳动、社会政策委员会,农林水产委员会,经济、产业委员会,交通、情报通信委员会,国土、环境委员会,预算委员会,结算委员会,行政监督委员会,议院运营委员会,惩罚委员会。
参议院常设委员会的定员为10~45人。
参众两院的常设委员会由部分具有一定专业能力的议员组成,权力较大,构成国会的中心。
[03]日本《国会法》第56条第2款规定,议案再提议或提出后,议长将其委托给适当的委员会,经其审议后提交全体会议。
而根据该条第3款的规定,在委员会上被决定为废案的议案,原则上不交付全体会议,这实质上确立了由委员会决定废除议案的制度。
因此可以说,国会委员会不仅是交付全体会议之前的预备性审查机关,而且是具有废除议案的实际决定权的重要机关。
日本宪法第41条规定,国会是国权的最高机关,是国家惟一的立法机关。
此项规定表明,立法权由国会独享,原则上不允许国会立法以外的立法。
内阁虽然可以发布行政命令,但其内容必须是具有执行法律的性质,或者是具有根据法律授权的性质。
但是,由于日本实行议会内阁制,政府在国会立法、特别是立法提案过程中起着主导作用。
据统计,从1947年至1956年,日本国会中政府提出法案2540件,成立 2198件,成立率为%;众议院提出法案770件,成立426件,成立率为%;参议院提出法案228件,成立104件,成立率为 %.从1957年至1966年,日本国会中政府提出法案1809件,成立1487件,成立率为%;众议院提出法案625件,成立 112件,成立率为%;参议院提出法案217件,成立16件,成立率为%.从1966年至1978年,日本国会中政府提出法案1418 件,成立1157件,成立率为%;众议院提出法案538件,成立162件,成立率为%;参议院提出法案263件,成立16件,成立率为%.[04]另据统计,从第108届国会(1986年12月召集)至第140届国会(1997年1月召集)期间,众议院共提出法案340件,其中138件成立,成立率为%;参议院共提出法案105件,其中17件成立,成立率为%;内阁共提出法案1096件,其中1054件成立,成立率为 %.之所以会出现这种现象,主要是因为:1、政府在执行法律的过程中,容易直接掌握社会经济情势变化各方面的信息,并针对这些情况迅速采取包括立法措施在内的对策;2、议会内阁制下执政党和政府是统一的,这就意味着政府提出的法案容易获得国会赞成,而且执政党议员可以通过政府提出法案,无需以议员个人名义提出。
[05]按照日本宪法学家宫泽俊义教授在《日本国宪法精解》一书中的解释,日本宪法的上述规定是有某些例外的。
这些例外包括:1、根据日本宪法第58条第2款的规定,国会两院可以制定关于各自会议和其他手续以及内部纪律的规则;2、根据宪法第77条第1款的规定,最高法院有权就关于诉讼手续、律师、法院内部纪律以及有关处理司法事务的事项制定规则;3、根据宪法第94条的规定,地方公共团体可以制定条例。
从性质上看,制定条例也是一种立法。
国会立法的任务在于执行宪法的规定,建立民主的政治组织并保证其实际运作,在于确保国民的基本人权。
[06]因此,为了实施宪法而必须由法律调整的事项是极为宽泛的,除宪法允许的情况外,其他各种事项都可由国会立法予以调整。
从这个意义上讲,国会的立法权限几乎是无所不在、无所不包的。
修改宪法的提案权专属国会。
日本宪法第96条规定,宪法的修改由国会提议。
宪法修正案由国会两院以全体议员的三分之二以上多数赞成通过后,交由国民投票,以国民的过半数赞成票决定承认此项修改。
行政机关在国会立法中的作用依据宪法,日本内阁为了执行法律或者受国会授权的事项,有权制定政令。
制定政令只限于两种情况:1、为实施宪法和法律的规定,可以发布行政命令;2、根据法律的特别授权,可以发布授权政令。
[07]日本行政机关除了可以为了实施法律制定政令外,其内阁对于国会立法还享有议案提案权。
日本内阁法第5条则具体规定,内阁总理大臣代表内阁向国会提出内阁提出的法律案、预算及其他议案。
事实上,日本国会审议和通过的法律绝大部分是由内阁提出的。
从战后第14届到第49届国会(1951-1965年)通过的 2646件法案中,2231件是由内阁提出的,占84%,只有415件是由议员提出的,占16%.[08]日本内阁提出法案的内容,主要涉及以下几个方面:1、日常业务中出现的问题;2、国会中的质询;3、新闻媒介的批评;4、审议会的建议;5、利益团体、地方公共团体的要求;6、其他官厅的建议;7、内阁、执政党提出的问题。
[09]政府官厅起草的法案要经过内阁法制局的法律审查,还要经过执政党的审查。
内阁法案在提交国会前要经由内阁会议做出最后决定。
内阁会议通常于每周的星期二和星期五召开。
会议由内阁总理大臣主持,内阁全体成员参加。
内阁讨论决定后,即可将法案正式提交国会。
据统计,日本内阁从1947年到1988年共提出 6738项法案,1950年代前半期,内阁每年平均提出200项法案,1950年代后半期至1960年代末,每年平均约为180项法案,1970年代至 1980年代中,每年平均约为100项法案。
另外,可以通过以下“日本内阁提出法案数与法案总数的比较表(1956-1985)”,具体看出日本政府(内阁)在国会立法中角色和作用的重要性。
日本内阁提出法案数与法案总数的比较表(1956-1985)国会闭会日法案总数(A)内阁提出法案数(B)B/A1966/12/201641501967/12/231471401968/12/211111021969/12/02 97921970/12/18 1461261971/12/27 1471161972/11/13 1311141973/09/27 1181031974/12/25 1241081975/12/25 98781976/12/28 85731977/12/10 91761978/12/12 113961979/12/11 72631980/11/29 1151001981/11/28 95771982/12/25 103831983/11/28 81701984/08/08 78701985/12/21 119101日本内阁参与国会立法的结果是强化了行政的权力,使“行政立法”得以膨胀,而国会的立法职权则被相应地缩小了。
行政机关的授权立法在日本,宪法允许国会对内阁进行授权立法,其范围和内容包括:内阁有权制定政令;政令原则上是为了实施法律规定,只能以必要的细则规定为其内容;允许法律对政令授权;在有法律授权时,政令也可以制定罚则[11].日本授权立法成立的要件是:1、授权立法应由有正当权限的行政机关制定,这类授权立法权,是由宪法或法律规定专门授予行政机关的,不得再予授权委任。
2、授权立法的内容不得超越授权法规定的范围,其内容不得与宪法、法律相抵触,不得改变或废止法律;授权立法的内容应有可能实现且应具体明确。
3、授权立法的制定程序必须合法。
4、授权立法应在官方报刊上进行公布。
地方公共团体的制定条例权为保证国民充分享有民主、参与政治,日本宪法第92条规定了地方公共团体实行自治的原则。