北师大版二年级下册数学平行四边形
- 格式:docx
- 大小:19.92 KB
- 文档页数:2
《平行四边形》教案【教学内容】北师大版小学数学二年级下册第69,70页中的主题图,课堂活动和相关的练习。
【教学目标】1、通过观察、操作等活动,认识平行四边形的特征;通过操作活动认识并理解平行四边形的高。
2、经历探索猜想、验证、应用的过程,了解平行四边形边和角的特征,进一步发展空间观念,培养学生动手操作能力。
3、通过观察、操作、交流等数学活动,体验数学问题的探索性和挑战性,感受猜想、验证、应用的数学思想。
【教学重、难点】重点:让学生在观察、操作、交流等教学活动中认识平行四边形的边和角的特征。
难点:认识并理解平行四边形的高。
【教具准备】一个长方形方框,一个三角形模型,多媒体课件。
【学具准备】一个长方形方框,每人一把直尺、一副三角板、一块量角器;2个平行四边形。
【教学过程】一、复习引入1、师:孩子们,你们都已经认识了许多平面图形,今天老师把平面图形朋友给你们带来了!快给他们打个招呼吧!生:第一个是三角形。
第二个是圆形。
这个是(长方形),这个是(正方形)长方形的边和角有什么特征呢?(对边相等,四个角都是直角。
)正方形呢?(四条边都相等,四个角都是直角。
)它们相同的特点是…….不同的特点是……正方形四条边都相等,它当然也符合对边相等的条件,所以我们说正方形是特殊的长方形。
还有最后一个呢,它是(平行四边形)。
2、找生活中的平行四边形孩子们,平行四边形在我们的生活中也有很多。
下面,就让我们到生活中去找一找吧。
出示4幅幻灯片:(1)课件出示第1幅图,问:你看到了什么?(生说,我发现了梯部栏杆上有平行四边形)师课件闪现。
(2)课件出示第2幅图,问:你又看到了什么?(生说:我看到了列车员的标志上也有平行四边形)课件闪现。
(3)课件出示第3幅图,问:你发现了什么?(生说:我发现毛衣上有平行四边形)课件闪现。
(4)课件出示第4幅图,(这是家里装修房屋的墙砖)问:你又有什么发现?(生说:我发现墙砖上有平行四边形)课件闪现。
二年级数学下册教案 - 《平行四边形》北师大版教学内容本节课主要学习平行四边形的基本概念、性质和在实际生活中的应用。
教学内容包括:1. 平行四边形的定义:介绍平行四边形的定义,即有两对对边分别平行的四边形。
2. 平行四边形的性质:探讨平行四边形的性质,如对边相等、对角相等、邻角互补等。
3. 平行四边形的判定:如何判断一个四边形是平行四边形。
4. 实际应用:将平行四边形的知识应用到实际问题中,如计算周长、面积等。
教学目标通过本节课的学习,学生应达到以下教学目标:1. 知识与技能:学生能够准确理解平行四边形的定义和性质,并能用这些知识解决实际问题。
2. 过程与方法:学生能够通过观察、思考和动手操作,培养空间想象力和逻辑思维能力。
3. 情感态度与价值观:培养学生对数学的兴趣,提高他们解决实际问题的能力。
教学难点1. 平行四边形性质的推导:理解并推导平行四边形的性质可能对学生来说是一个挑战。
2. 平行四边形的判定:如何准确判断一个四边形是平行四边形,需要学生有扎实的几何基础。
教具学具准备1. 教具:多媒体投影仪、平行四边形的模型或图片。
2. 学具:直尺、量角器、彩笔、剪刀、胶水等。
教学过程1. 导入:通过生活中的实例引入平行四边形的概念,激发学生的兴趣。
2. 新知识学习:详细讲解平行四边形的定义、性质和判定方法。
3. 动手操作:让学生通过剪纸、拼图等实践活动,加深对平行四边形的理解。
4. 例题讲解:通过例题,展示如何用平行四边形的性质解决实际问题。
5. 课堂练习:让学生独立完成一些练习题,巩固所学知识。
6. 总结与反思:对本节课所学内容进行总结,让学生分享他们的学习心得。
板书设计板书设计应清晰、条理分明,主要包括以下内容:1. 平行四边形2. 定义:有两对对边分别平行的四边形3. 性质:对边相等、对角相等、邻角互补等4. 判定方法:如何判断一个四边形是平行四边形5. 应用实例:展示一两个实际应用的例子作业设计作业设计应注重巩固学生对平行四边形的知识,可以包括以下内容:1. 基础题:让学生画出几个平行四边形,并标出其性质。
二年级数学下册教案4平行四边形北师大版教案:平行四边形一、教学内容今天我要给大家讲解的是北师大版二年级数学下册的第五章《平行四边形》。
在这一章中,我们将学习平行四边形的定义、性质和特点,以及如何识别和画出平行四边形。
二、教学目标1. 理解平行四边形的定义和性质。
2. 学会识别和画出平行四边形。
3. 能够应用所学知识解决实际问题。
三、教学难点与重点重点:平行四边形的定义和性质。
难点:如何识别和画出平行四边形。
四、教具与学具准备教具:黑板、粉笔、平行四边形模型。
学具:练习本、铅笔、橡皮。
五、教学过程1. 实践情景引入:我会在黑板上展示一个实际生活中的情景,比如一个停车场,里面有一些车辆停放在不同的形状的停车位上。
让大家观察并找出其中的平行四边形。
2. 讲解与示范:接着,我会用粉笔在黑板上画出一个平行四边形,并给大家讲解平行四边形的定义和性质。
我会用简洁明了的语言,让大家更好地理解和掌握。
3. 例题讲解:然后,我会给大家讲解一些例题,让大家通过实际问题来应用所学知识。
我会逐步引导大家思考和解答,确保大家能够独立解决问题。
4. 随堂练习:在讲解完例题后,我会给大家一些随堂练习题,让大家在课堂上独立完成。
这些题目会涵盖本节课的重点和难点,以巩固大家的知识。
5. 小组讨论与合作:接着,我会组织大家进行小组讨论和合作,让大家共同解决问题,并分享自己的解题思路和方法。
这样可以培养大家的合作意识和团队精神。
六、板书设计在黑板上,我会用粉笔设计一个简洁明了的板书,包括平行四边形的定义、性质和例子。
这样可以帮助大家更好地复习和巩固所学知识。
七、作业设计作业题目:1. 识别和画出下列图形中的平行四边形:(给出一些实际生活中的图形,如教室的布局、公园的设施等)2. 根据下列条件,画出一个平行四边形:(给出一些条件,如对边平行、对角相等等)答案:1. (给出答案)2. (给出答案)八、课后反思及拓展延伸在课后,我会反思本节课的教学效果,看看大家的学习情况如何,并针对性地进行调整和改进。
二年级下册数学一课一练-6.4平行四边形一、单选题1.把一个长方形木框拉成平行四边形后,周长( )。
A. 变大B. 变小C. 不变D. 无法确定2.正方形有()个直角A. 一个B. 两个C. 四个3.()的两个梯形能拼成一个平行四边形.A. 面积相等B. 等底等高C. 形状相同D. 完全一样4.平行四边形的()相等.A. 4个角B. 4条边C. 对边D. 邻边5.两个完全一样的梯形可以拼成一个平行四边形,这个平行四边形的底等于()。
A. 梯形的高B. 梯形的上底C. 梯形上底与下底之和6.平行四边形具有()的特性,在生活中具有广泛的应用。
A. 稳定不变形B. 容易变形C. 平行D. 四条边二、判断题7.平行四边形具有不稳定性8.(1)平行四边形的对边平行,且相等.(2)只有一组对边平行的四边形叫做梯形.9.平行四边形具有稳定性10.一个平行四边形活动框架,沿对角拉成长方形后,与原来相比,面积和周长都变大了。
11.一个平行四边形有无数条高,且都相等.三、填空题12.两组________分别________的四边形叫做平行四边形。
13.只有一组对边平行的四边形叫做________,两组对边分别平行的四边形叫做________.14.根据图中的七巧板填一填。
________号是正方形,________号是平行四边形,________号是三角形。
15.根据三角形内角和是180°,你能求出下面的四边形的内角和是________度吗?16.下面每组小棒,________能围成平行四边形。
17.下图中,ABCD是平行四边形,线段AD与线段BC相互________,线段________和线段________相互垂直。
如果∠1=40°,那么∠2=________,∠3=________。
四、计算题18.平行四边形的周长是56厘米,其中一条边长是10厘米。
平行四边形另外三条边分别是多少厘米?五、解答题19.下面图形中,哪个的平行四边形比较多。
北师大版二年级下册数学教案-平行四边形的认识一、教学目标1. 让学生理解平行四边形的特征,能够识别平行四边形。
2. 培养学生观察、分析、概括的能力。
3. 培养学生合作交流、动手操作的能力。
4. 培养学生对数学的热爱,激发学生探索平行四边形的兴趣。
二、教学内容1. 平行四边形的定义2. 平行四边形的特征3. 生活中的平行四边形三、教学重点与难点1. 教学重点:平行四边形的特征及识别。
2. 教学难点:理解平行四边形的特征,并能运用到实际生活中。
四、教具与学具准备1. 教具:PPT、平行四边形模型、三角板、量角器。
2. 学具:剪刀、彩纸、直尺、量角器。
五、教学过程1. 导入:通过PPT展示生活中的平行四边形图片,引导学生关注平行四边形。
2. 新课:讲解平行四边形的定义和特征,让学生观察模型,加深理解。
3. 活动一:让学生分组讨论,总结平行四边形的特征,并汇报。
4. 活动二:让学生动手操作,用剪刀、彩纸、直尺等工具制作平行四边形。
5. 小结:总结平行四边形的特征,让学生复述。
6. 应用:讲解生活中的平行四边形应用,让学生举例。
7. 课堂练习:让学生完成练习题,巩固所学知识。
8. 课后作业:布置作业,让学生回家后观察生活中的平行四边形。
六、板书设计1. 平行四边形的定义2. 平行四边形的特征3. 生活中的平行四边形七、作业设计1. 观察生活中的平行四边形,举例说明。
2. 完成练习题,巩固平行四边形的特征。
八、课后反思1. 教学过程中,学生对平行四边形的特征掌握较好,但在应用方面还需加强。
2. 课堂活动可以更加丰富,增加学生动手操作的机会。
3. 在讲解生活中的平行四边形时,可以结合具体例子,让学生更好地理解。
4. 课后作业可以布置一些拓展性的题目,激发学生的求知欲。
本节课通过讲解、讨论、操作等多种形式,让学生掌握了平行四边形的特征,并能够应用到实际生活中。
在教学过程中,注重培养学生的观察、分析、概括能力,以及合作交流、动手操作的能力。
二年级数学下册教案:《平行四边形》——北师大版教学目标1. 让学生了解平行四边形的定义,能够识别生活中的平行四边形。
2. 使学生掌握平行四边形的特征,能够运用这些特征解决问题。
3. 培养学生的观察能力、空间想象能力和逻辑思维能力。
教学内容1. 平行四边形的定义和特征。
2. 平行四边形在实际生活中的应用。
3. 平行四边形与长方形、正方形的区别与联系。
教学重点与难点1. 教学重点:使学生掌握平行四边形的定义和特征,能够识别和运用平行四边形。
2. 教学难点:平行四边形与长方形、正方形的区别与联系,以及如何运用平行四边形的特征解决问题。
教具与学具准备1. 教具:PPT、平行四边形的模型、卡片等。
2. 学具:练习本、彩笔、剪刀、胶水等。
教学过程1. 引入:通过PPT展示生活中的平行四边形,引导学生关注平行四边形。
2. 新课导入:讲解平行四边形的定义和特征,让学生理解并掌握。
3. 实践操作:让学生分组讨论,找出生活中的平行四边形,并用剪刀和彩纸制作平行四边形。
4. 案例分析:分析平行四边形在实际生活中的应用,让学生了解平行四边形的重要性。
5. 总结讲解:讲解平行四边形与长方形、正方形的区别与联系,让学生明确它们的界限。
6. 练习巩固:布置练习题,让学生运用平行四边形的特征解决问题。
板书设计1. 《平行四边形》2. 定义和特征:平行四边形的定义、特征及其应用。
3. 区别与联系:平行四边形与长方形、正方形的区别与联系。
4. 练习题:布置相关的练习题,巩固所学知识。
作业设计1. 让学生回家后观察生活中的平行四边形,并记录下来。
2. 布置相关的练习题,让学生运用平行四边形的特征解决问题。
课后反思1. 教师应关注学生在学习过程中的疑问,及时解答。
2. 教师应鼓励学生积极参与,提高他们的学习兴趣。
3. 教师应根据学生的掌握情况,适当调整教学进度和教学方法。
通过本节课的学习,使学生掌握了平行四边形的定义和特征,能够识别和运用平行四边形,培养了他们的观察能力、空间想象能力和逻辑思维能力。
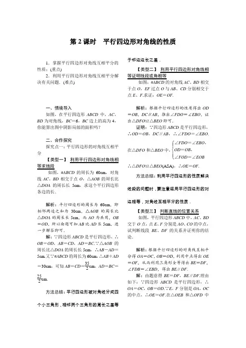
第2课时 平行四边形对角线的性质1.掌握平行四边形对角线互相平分的性质;(重点)2.利用平行四边形对角线互相平分解决有关问题.(难点)一、情境导入如图,在平行四边形ABCD 中,AC ,BD 为对角线,BC =6,BC 边上的高为4,你能算出图中阴影局部的面积吗?二、合作探究 探究点一:平行四边形的对角线互相平分【类型一】 利用平行四边形对角线相等求线段如图,▱ABCD 的周长为60cm ,对角线AC 、BD 相交于点O ,△AOB 的周长比△DOA 的周长长5cm ,求这个平行四边形各边的长.解析:平行四边形的周长为60cm ,即相邻两边之和为30cm ,△AOB 的周长比△DOA 的周长长5cm ,而AO 为共用,OB =OD ,所以由题可知AB 比AD 长5cm ,进一步解答即可.解:∵四边形ABCD 是平行四边形,∴OB =OD ,AB =CD ,AD =BC .∵△AOB 的周长比△DOA 的周长长5cm ,∴AB -AD =5cm.又∵▱ABCD 的周长为60cm ,∴AB +AD =30cm ,可知AB =CD =352cm ,AD =BC =252cm. 方法总结:平行四边形被对角线分成四个小三角形,相邻两个三角形的周长之差等于邻边边长之差.【类型二】 利用平行四边形对角线相等证明线段或角相等如图,▱ABCD 的对角线AC 、BD 相交于点O ,EF 过点O 与AB 、CD 分别相交于点E 、F .求证:OE =OF .解析:根据平行四边形的性质得出OD =OB ,DC ∥AB ,推出∠FDO =∠EBO ,证出△DFO ≌△BEO 即可.证明:∵四边形ABCD 是平行四边形,∴OD =OB ,DC ∥AB ,∴∠FDO =∠EBO .在△DFO 和△BEO 中,⎩⎪⎨⎪⎧∠FDO =∠EBO ,OD =OB ,∠FOD =∠EOB ∴△DFO ≌△BEO (ASA),∴OE =OF .方法总结:利用平行四边形的性质解决线段的问题时,要注意运用平行四边形的对边相等,对角线互相平分的性质.【类型三】 判断直线的位置关系如图,平行四边形ABCD 中,AC 、BD 交于O 点,点E 、F 分别是AO 、CO 的中点,试判断线段BE 、DF 的关系并证明你的结论.解析:根据平行四边形的对角线互相平分得OA =OC ,OB =OD ,利用中点得出OE =OF ,从而利用三角形全等得出BE =DF ,∠FDB =∠EBD ,得出BE ∥DF .解:由题意得BE =DF ,BE ∥DF .理由如下:∵四边形ABCD 是平行四边形,∴OA =OC ,OB =OD .∵E ,F 分别是OA ,OC 的中点,∴OE =OF .在△OEB 和△OFD 中⎩⎪⎨⎪⎧OE =OF ,OB =OD ,∠EOB =∠FOD ,∴△OEB ≌△OFD ,∴BE =DF ,∠EBD =∠BDF ,∴BE ∥DF .方法总结:在解决平行四边形的问题,如果有对角线的条件时,那么首选对角线互相平分的方法解决问题.三、板书设计平行四边形对角线的性质:平行四边形对角线相互平分.通过分组讨论学习和学生自己动手操作和归纳,加强了学生在教学过程中的实践活动,也使学生之间的合作意识更强,与同学交流学习心得的气氛更浓厚,从而加深了同学之间的友谊和师生之间的教学和谐,使得教学过程更加流畅,促进教学相长.第2课时 三角形的三边关系1.掌握三角形按边分类方法,能够判定三角形是否为特殊的三角形;2.探索并掌握三角形三边之间的关系,能够运用三角形的三边关系解决问题.(难点)一、情境导入数学来源于生活,生活中处处有数学.观察下面的图片,你发现了什么?问:你能不能给三角形下一个完整的定义?二、合作探究探究点一:三角形按边分类以下关于三角形按边分类的集合中,正确的选项是( )解析:三角形根据边分类⎩⎪⎨⎪⎧不等边三角形等腰三角形⎩⎪⎨⎪⎧只有两边相等的三角形三边相等的三角形〔等边三角形〕 应选D.方法总结:三角形按边分类,分成不等边三角形与等腰三角形,知道等边三角形是特殊的等腰三角形是解此题的关键. 探究点二:三角形中三边之间的关系 【类型一】 判定三条线段能否组成三角形以以下各组线段为边,能组成三角形的是( )A .2cm ,3cm ,5cmB .5cm ,6cm ,10cmC .1cm ,1cm ,3cmD .3cm ,4cm ,9cm解析:选项A 中2+3=5,不能组成三角形,故此选项错误;选项B 中5+6>10,能组成三角形,故此选项正确;选项C 中1+1<3,不能组成三角形,故此选项错误;选项D 中3+4<9,不能组成三角形,故此选项错误.应选B.方法总结:判定三条线段能否组成三角形,只要判定两条较短的线段长度之和大于第三条线段的长度即可.【类型二】 判断三角形边的取值范围一个三角形的三边长分别为4,7,x,那么x的取值范围是()A.3<x<11 B.4<x<7C.-3<x<11 D.x>3解析:∵三角形的三边长分别为4,7,x,∴7-4<x<7+4,即3<x A.方法总结:判断三角形边的取值范围要同时运用两边之和大于第三边,两边之差小于第三边.【类型三】三角形三边关系与绝对值的综合假设a,b,c是△ABC的三边长,化简|a-b-c|+|b-c-a|+|c+a-b|.解析:根据三角形三边关系:两边之和大于第三边,两边之差小于第三边,来判定绝对值里的式子的正负,然后去绝对值符号进行计算即可.解:根据三角形的三边关系,两边之和大于第三边,得a-b-c<0,b-c-a<0,c+a-b>0.∴|a-b-c|+|b-c-a|+|c+a -b|=b+c-a+c+a-b+c+a-b=3c+a -b.方法总结:绝对值的化简首先要判断绝对值符号里面的式子的正负,然后根据绝对值的性质将绝对值的符号去掉,最后进行化简.此类问题就是根据三角形的三边关系,判断绝对值符号里面式子的正负,然后进行化简.三、板书设计1.三角形按边分类:有两边相等的三角形叫做等腰三角形,三边都相等的三角形是等边三角形,三边互不相等的三角形是不等边三角形.2.三角形中三边之间的关系:三角形任意两边之和大于第三边,三角形任意两边之差小于第三边.本节课让学生经历一个探究解决问题的过程,抓住“任意的三条线段能不能围成一个三角形〞引发学生探究的欲望,围绕这个问题让学生自己动手操作,发现有的能围成,有的不能围成,由学生自己找出原因,为什么能?为什么不能?初步感知三条边之间的关系,重点研究“能围成三角形的三条边之间到底有什么关系〞.通过观察、验证、再操作,最终发现三角形任意两边之和大于第三边这一结论.这样教学符合学生的认知特点,既增加了学习兴趣,又增强了学生的动手能力。
平行四边形
一、聪明的小法官。
(对的打“√”,错的打“×”)
1、长方形和平行四边形都是两组对边相等。
()
2、平行四边形的对边相等,对角相等。
()
3、由四条边围成的图形是平行四边形。
()
4、拉动长方形活动架的两个对角,它一定能变成平行四边形。
()
二、按要求画一画。
1、加一条线使它成为一个三角形和一个平行四边形。
2、加一条线使它成为一个三角形和一个平行四边形。
三、画一个平行四边形并填空。
1、你画的平行四边形有()条边,有()个角。
2、再任意画1条边,有()条边,有()个角。
参考答案
一、1、√ 2、√ 3、× 4、√
二、略。
三、略。
二年级下数学教案平行四边形北师大版在今天的数学课上,我们要学习平行四边形。
平行四边形是二年级下数学的重要内容,对于学生来说,掌握平行四边形的性质和特点非常重要。
一、教学内容我们使用的教材是北师大版二年级下册的数学教材。
今天我们要学习的是第五章《平面图形的认识》中的第二节《平行四边形》。
这部分内容主要包括平行四边形的定义、性质和特点,以及如何识别和画出平行四边形。
二、教学目标通过本节课的学习,我希望学生们能够掌握平行四边形的定义,了解平行四边形的性质和特点,并能够识别和画出平行四边形。
三、教学难点与重点本节课的重点是让学生掌握平行四边形的定义和性质,难点是让学生能够理解和运用平行四边形的性质来识别和画出平行四边形。
四、教具与学具准备为了帮助学生们更好地理解和掌握平行四边形的性质,我准备了一些教具和学具。
教具有平行四边形的模型和图片,学具则是每个学生一份的平行四边形纸片和彩笔。
五、教学过程1. 引入:我会在黑板上画出一个平行四边形,然后提问学生们是否知道这个图形是什么,它的名字是什么。
2. 讲解:我会用教具和PPT展示平行四边形的定义和性质,让学生们通过观察和思考来理解平行四边形的特点。
3. 练习:我会给出一些平行四边形的图片,让学生们用彩笔标出平行四边形的对边和对角线,以此来加深他们对平行四边形性质的理解。
4. 应用:我会让学生们用自己的学具,尝试画出一个平行四边形,并用自己的话来解释它的性质。
六、板书设计板书设计如下:平行四边形的性质:1. 对边平行且相等2. 对角相等3. 相邻角互补七、作业设计1. 请用彩笔标出下面图形中的对边和对角线。
(图片)答案:对边用红线标出,对角线用蓝线标出。
2. 请根据平行四边形的性质,判断下面图形是否为平行四边形,并说明理由。
(图片)答案:根据平行四边形的性质,若一个图形的对边平行且相等,则这个图形是平行四边形。
八、课后反思及拓展延伸通过本节课的学习,我发现学生们对于平行四边形的性质有了更深入的理解,大多数学生能够通过实践来识别和画出平行四边形。
北师大版二年级下册重难点题型同步训练第六章《认识图形》第三、四课:认识长方形和正方形、认识平行四边形一、单选题1.(2020二上·尖草坪期末)下面哪个图形是平行四边形?A. B. C.【答案】 B【解析】【解答】解:B项中的图形是平行四边形。
故答案为:B。
【分析】根据平行四边形的特征作答即可。
2.(2020二上·尖草坪期末)正方形是由()条线段组成的。
A. 4B. 3C. 2【答案】 A【解析】【解答】解:正方形是由4条线段组成的。
故答案为:A。
【分析】根据正方形的特征作答即可。
3.(2020二上·龙岗期中)把正方形的纸片折成完全相同的四块,正确的折法是()。
A. B. C.【答案】 A【解析】【解答】把正方形的纸片折成完全相同的四块,正确的折法是:。
故答案为:A。
【分析】根据正方形的特征可知,正方形沿对角线对折两次可以将正方形平均分成4份,据此解答。
4.(2020二下·龙华期末)对边相等的四边形()是长方形。
A. 可能B. 不可能C. 一定【答案】 A【解析】【解答】对边相等的四边形可能是长方形。
故答案为:A。
【分析】根据对四边形的认识可知,长方形、正方形、平行四边形的对边都是相等的,据此判断。
5.(2020二下·龙岗期末)这个图形中一共有()个长方形。
A. 6B. 5C. 3【答案】 A【解析】【解答】这个图形中一共有6个长方形。
故答案为:A。
【分析】单独1个的小长方形有3个,两个小长方形组成的长方形有2个,三个小长方形组成的大长方形有1个,一共是6个长方形,据此解答。
6.在右图中截一个最大的正方形,这个正方形的边长是()。
A. 10cmB. 6cmC. 4cmD. 不能确定【答案】 B【解析】【解答】在中截一个最大的正方形,这个正方形的边长是6cm。
故答案为:B.【分析】在一个长方形中截取一个最大的正方形,这个正方形的边长是长方形的宽,据此解答.7.下图中有()个平行四边形。
平行四边形
教学目的:
1通过生活情景与实践操作,直观认识平行四边形。
2在观察与比较中,使学生在头脑里建成长方形与四边形间的区别与联系。
3体会平行四边形与生活的密切联系。
教学重点:
通过生活情景与实践操作,直观认识平行四边形。
教学难点
通过生活情景与实践操作,直观认识平行四边形。
教学准备:
教具:活动长方形框架点子图。
学具:七巧板。
教学过程:
课件引入。
请同学们找一找,你在这幅图上找到了什么你认识的图形?
玩中学 1.做一做。
引出平行四边形,同时渗透了平行四边形与长方形的联系与区别。
师示“活动长方形框架”。
老师要拉动框架两角,猜猜会是什么结果。
用你的小手比一比,和同桌说一说。
谁愿意来试一试?
请学生到前面来拉动长方形框架两角,将其变成平行四边形。
这个图形的名字是什么?请同学们自己说一说。
2.说一说。
平行四边形在生活中的应用也是十分广泛的。
请同学们说一说,你在什么地方见过平行四边形。
a)先对你的好朋友说说。
b)谁愿意告诉老师?
学中做
2. 画一画。
教师出示点子图。
书上附页3有点子图,请同学们是这在上面画一个平行四边形吧!请一名同学在黑板上画。
你觉得自己画得棒不棒?说说你是怎样画的?
3. 拼一拼。
让学生用七巧板拼出平行四边形,巩固对平行四边形的直观认识。
a)每个同学都认识了平行四边形,我们的七巧板着急了,它也
想和平行四边形做朋友,请你帮帮它,用七巧板拼出平行四
边形,快动手试一试!
b)拼完的同学可以将你的平行四边形展示在前面。
c)看一看,评一评,你最喜欢谁的平行四边形?。