医学免疫学笔记
- 格式:docx
- 大小:90.19 KB
- 文档页数:28
医学免疫学抗体笔记
(原创实用版)
目录
1.医学免疫学概述
2.抗体的结构和分类
3.抗体的功能和应用
4.医学免疫学检测方法
5.医学免疫学重点笔记和辅导资料
正文
一、医学免疫学概述
医学免疫学是一门研究人体免疫系统的学科,主要研究人体如何识别和排除外来侵害,如病毒、细菌等。
免疫系统是人体的防御系统,包括固有免疫和适应性免疫。
固有免疫是指人体天生具有的防御机制,适应性免疫是指人体通过接触外来物质后产生的特异性防御机制。
二、抗体的结构和分类
抗体是一种由 B 淋巴细胞分泌的免疫球蛋白,主要负责体液免疫。
抗体的结构呈 Y 形,由两条重链和两条轻链组成。
根据抗体重链 C 区的抗原性不同,抗体可分为五类:IgG、IgA、IgM、IgD 和 IgE。
其中,IgG 和 IgA 为主要抗体,具有较高的免疫原性。
三、抗体的功能和应用
抗体的主要功能是结合抗原,从而激活补体、吞噬细胞等免疫细胞,发挥免疫效应。
此外,抗体还可以穿过胎盘和黏膜,发挥免疫调节作用。
在实际应用中,抗体被用于制备疫苗、诊断试剂和治疗疾病等。
四、医学免疫学检测方法
医学免疫学检测方法主要包括血清学试验、免疫组织化学染色、免疫荧光试验和酶联免疫吸附试验等。
这些方法可用于检测未知抗体、评估免疫反应和诊断疾病等。
五、医学免疫学重点笔记和辅导资料
学习医学免疫学时,需要关注抗体的结构、分类、功能和应用等方面。
为了更好地掌握知识点,可以参考一些精品笔记、重点知识和题库及答案。
其中,《医学免疫学概览》是一本值得推荐的辅导资料,可以从宏观上了解免疫学。
免疫学重点笔记
1. 免疫系统的组成
- 免疫系统由多个器官和细胞组成,包括淋巴结、脾脏、骨髓
和白血细胞等。
- 免疫系统的主要功能是识别并消除外来入侵的病原体,维持
机体的免疫稳态。
2. 免疫系统的两种免疫反应
- 免疫系统有两种免疫反应方式:先天性免疫和获得性免疫。
- 先天性免疫是通过遗传获得的免疫能力,可以立即对抗病原体。
- 获得性免疫是通过经历感染或接种疫苗等方式获得的免疫能力,需要一段时间来建立。
3. 免疫细胞的种类及功能
- 免疫系统中的免疫细胞包括淋巴细胞、巨噬细胞和粒细胞等。
- 淋巴细胞分为T细胞和B细胞,T细胞主要负责细胞免疫,B 细胞主要负责体液免疫。
- 巨噬细胞主要负责吞噬和消化病原体,粒细胞主要参与炎症反应。
4. 免疫系统的疾病及治疗
- 免疫系统的疾病包括免疫缺陷、自身免疫病和过敏反应等。
- 免疫缺陷病可以通过免疫增强治疗来提高患者的免疫力。
- 自身免疫病可以通过免疫抑制治疗来减轻症状和控制疾病发展。
- 过敏反应可以通过避免过敏原和使用抗过敏药物来治疗。
以上是免疫学的重点笔记,希望对您有所帮助。
如果需要更多信息,请随时提问。
(完整版)医学免疫学重点笔记(精华版)医学免疫学⼀免疫的概念:机体对“⾃⼰”或“⾮⼰”的识别、应答过程中所产⽣的⽣物学效应的总和。
正常情况下是维持内环境稳定的⼀种⽣理性功能。
担负着机体免疫防御、免疫⾃稳和免疫监视这三⼤功能。
⼆免疫系统的组成免疫功能根据免疫应答识别的特点、获得形式以及效应机制,可分为固有免疫和适应性免疫。
1.固有免疫(innate immunity )⼜称天然免疫、⾮特异性免疫,是机体在长期种系发育和进化过程中逐渐形成的,个体出⽣时就具备,可以遗传。
固有免疫的特点:①⾮特异性:作⽤范围⼴,并⾮针对某⼀种特定抗原;②效应迅速性:针对病原体及异物侵袭可迅速发挥作⽤;③⽆记忆性:其应答模式和强度不随接触病原体的次数⽽改变。
2.适应性免疫(adaptive immunity)⼜称获得性免疫或特异性免疫,是个体受抗原刺激后获得的⼀类具有针对性的免疫功能,具有明显的个体差异,不能遗传。
适应性免疫的特点:①特异性:仅针对特定抗原发挥免疫效应;②获得性:其免疫效应只有通过免疫系统接受抗原刺激后才能建⽴;③记忆性:免疫系统再次接触相同抗原时,产⽣⽐初次快速、强烈的免疫效应。
免疫器官⼀中枢免疫器官功能:免疫细胞发⽣、发育、分化、成熟的场所。
包括⾻髓和胸腺。
⾻髓的功能1.各类⾎细胞和免疫细胞发⽣的场所2.B细胞分化成熟的场所3.再次体液免疫应答的主要场所胸腺的功能1.T细胞分化、成熟的场所2.免疫调节功能⼆外周免疫器官功能:是成熟T、B淋巴细胞定居的场所,也是免疫应答发⽣的部位。
外周免疫器官包括: 淋巴结、脾脏和黏膜相关淋巴组织。
淋巴结的功能:1.T细胞及B细胞定居的场所2.免疫应答发⽣的场所淋巴结的结构:1⽪质1)浅⽪质区:细B胞定居的场所2)深⽪质区:T细胞定居的场所。
2髓质1)髓索:B细胞和浆细胞较多2)髓窦:巨噬细胞较多3.参与淋巴细胞再循环(⼆)脾脏的功能1.是免疫细胞定居的场所2.是免疫应答发⽣的场所3.合成⽣物活性物质4.过滤作⽤抗原的概念及其特性抗原概念:指能与T细胞、B细胞的TCR/BCR特异性接合,促使其增殖、分化,产⽣抗体或致敏淋巴细胞,并与之结合,进⽽发挥免疫效应的物质。
第一章 免疫学概论医学免疫学(medical immunology ):是研究人体免疫系统的结构和功能的科学免疫系统包括:免疫器官、免疫细胞、免疫分子机体的免疫功能可以概括为:①免疫防御(immune defense ):能力过弱可发生免疫缺陷;过强可导致超敏反应 ②免疫监视(immune surveillance ):监视功能低下可导致肿瘤和持续性病毒感染 ③免疫自身稳定(immune homeostasis ):通过免疫耐受和免疫调节实现免疫应答(immune response ):是指免疫系统识别和清除“非己”物质的整个过程。
分为固有免疫和适应性免疫两大类。
适应性免疫具有三大特点:特异性、耐受性、记忆性。
免疫学发展时期可分为:经验免疫学时期、科学免疫学时期、现代免疫学时期。
第二章 免疫器官和组织2.1 中枢免疫器官一、骨髓(bone marrow ){ 血窦造血组织{ 造血细胞 基质细胞:提供造血诱导微环境(HIM )造血诱导微环境(HIM ):由基质细胞产生的造血生长因子(GM-CSF, SCF, IL-3、4、6、7)与细胞外基质共同构成了造血细胞赖以生长发育和成熟的环境,称为造血诱导微环境。
HSC {髓样SC →RBC 、PLT 、粒细胞、单核细胞 淋巴样SC →B 细胞、T 细胞、NK 细胞人HSC 表面标志:CD34、CD117【骨髓的功能:】①产生各类免疫细胞和血细胞②B 细胞、NK 细胞分化成熟的场所③再次体液免疫应答和抗体产生的主要部位二、胸腺(thymus ){ 胸腺细胞:处于不同分化阶段的T 细胞胸腺基质细胞(TSC ):TEC 、DC 、M∅皮质内多为胸腺细胞(85~90%);髓质内多为上皮细胞,常见胸腺小体。
胸腺微环境——决定T 细胞增殖、分化和选择性发育的重要条件【胸腺的功能:】①T 细胞分化成熟的场所②自身免疫耐受的建立和维持③免疫调节作用(胸腺基质细胞产生的细胞因子等可调节外周免疫器官)2.2 外周免疫器官和组织一、淋巴结(lymph node ){ 浅皮质区(B 细胞区)副皮质区(T 细胞区)髓质:髓索+髓窦:有DC 、HEV淋巴结的功能:①T 、B 细胞的定居场所(T :75% B :25%)②免疫应答发生的场所:接受抗原刺激、发生适应性免疫应答主要部位之一③参与淋巴细胞再循环④过滤作用(滤淋巴液)二、脾(spleen ){ 白髓:中央动脉+(PALS 、脾小结、边缘区)红髓:脾索+脾血窦脾的功能:①T 、B 细胞的定居场所(T :40% B :60%)②免疫应答发生的场所:主要对血源性抗原产生应答③合成生物活性物质(如补体成分和细胞因子等)④过滤作用(滤血)三、黏膜相关淋巴组织(MALT )黏膜相关淋巴组织(MALT ):主要指呼吸道、消化道、泌尿生殖道黏膜固有层和上皮细胞下散在的淋巴组织,以及含有生发中心的淋巴组织,如扁桃体、阑尾等,是发生黏膜免疫的主要部位。
医学免疫学重点笔记一、免疫学概述免疫学是研究生物体对抗外来生物物质侵袭以及异常细胞的科学。
它包括免疫系统的结构、功能、调节以及人体对感染、免疫与免疫疾病的免疫反应等方面的研究。
二、免疫系统的组成1. 免疫细胞免疫细胞是免疫系统的核心组成部分。
主要包括白细胞和淋巴细胞。
白细胞包括中性粒细胞、单核细胞和嗜酸性粒细胞等,它们参与体液免疫和细胞免疫过程。
淋巴细胞分为B细胞和T细胞,是免疫应答的主要细胞。
2. 免疫器官免疫器官主要有骨髓、胸腺和淋巴结等。
骨髓是免疫细胞的来源地,胸腺是T细胞发育的主要场所,淋巴结是免疫细胞交流和活化的地方。
3. 免疫分子免疫分子包括补体、抗体和细胞因子等。
补体是一组血液中的蛋白质,可以通过一系列的酶反应产生活性物质,参与炎症反应和溶菌作用。
抗体是免疫系统分泌的一类特异性免疫球蛋白,可以与抗原结合形成免疫复合物,从而引起免疫反应。
细胞因子是一类细胞间通讯的分子,可以调节免疫细胞的活化和功能。
三、免疫应答免疫应答是机体对抗感染及异常细胞的一系列免疫反应。
主要包括先天免疫和获得性免疫。
先天免疫是机体固有的免疫能力,不依赖于前次抗原暴露,能迅速对付各种病原体,但缺乏记忆功能。
获得性免疫是机体在感染或接种抗原后,经过一定时间逐渐产生的特异性免疫应答,具有记忆性。
1. 先天免疫应答先天免疫应答主要由吞噬细胞和自然杀伤细胞等参与,它们能迅速杀伤病原体和异常细胞,维持机体的稳定状态。
2. 获得性免疫应答获得性免疫应答主要由抗体和细胞免疫反应参与,通过抗体产生和T细胞的活化,机体能产生特异性免疫反应,清除病原体并形成免疫记忆。
四、免疫调节免疫调节是免疫系统对自身抗原的识别和调控过程,旨在保持免疫系统的平衡和正常功能。
免疫调节主要包括中枢性免疫耐受和外周性免疫耐受。
中枢性免疫耐受是指在胸腺和骨髓中自身抗原受到负选择,能够避免自身免疫应答。
外周性免疫耐受是指在外周组织中通过调节性T细胞等细胞的活化和分泌抑制性因子来抑制自身免疫反应。
欢迎阅读医学免疫学笔记第一章、第二章一、重点与难点提示:二、本章重点掌握免疫的含义、免疫的三大功能、免疫应答的类型及特点,免疫系统的组成及各自的功能。
二、基本概念及要点:掌握以下基本概念:1.免疫:是指机体识别和排除抗原性异物的功能,从而维持机体的生理平衡和稳定。
正常情况下,对机体是有利的;但在某些情况下,则对机体是有害的。
2.固有性免疫应答:固有性免疫(innateimmunity),是机体在长期种系进化过程中形成的天然防御功能。
又称为天然免疫、先天性免疫或非特异性免疫(non-specific immunity)。
3.适应性免疫应答:适应性免疫(adaptiveimmunity)是指机体与抗原物质接触后获得的,具有针对性的免疫过程,故又称获得性免疫(acquired immunity)或特异性免疫(specificimmunity)。
掌握以下要点:1.免疫的三大功能及其表现:(1)免疫防御(immunological defence)正常的免疫应答可阻止和清除入侵的病原体及其毒素等,即具有抗感染免疫的作用。
(2)免疫自稳(immunological homeostasis)指机体对自身成份的耐受、对自身衰老和损伤细胞的清除、阻止外来异物入侵并通过免疫调节达到维持机体内环境稳定的功能。
(3)免疫监视(immunological surveillance)免疫系统可识别、杀伤并及时清除体内突变的细胞,防止肿瘤的发生。
表1-1 免疫的功能与表现:免疫功能生理性(有益)病理性(有害)免疫防御清除病原微生物及其他抗原性异物超敏反应(过度).免疫缺陷病(不足)免疫自稳清除损伤或衰老的细胞自身免疫性疾病免疫监视清除突变或畸变细胞肿瘤发生,病毒持续感染2.免疫应答的类型及特点:体内有两种免疫应答类型:一是固有性免疫应答,又称为非特异性免疫;二是适应性免疫应答,又称为特异性免疫。
●固有性免疫应答的特征是:(1)无特异性,作用广泛;(2)先天具备;(3)初次与抗原接触即能发挥效应,但无记忆性;(4)可稳定遗传;(5)同一物种的正常个体间差异不大。
医学免疫学第一节绪论1、免疫识别“自我”和“非己”抗原,并由此产生的一系列生理或病理性反应。
2、中枢免疫器官:胸腺、骨髓、法氏囊(禽类);外周免疫器官:脾脏、淋巴结,和粘膜相关组织;3、固有免疫:固有性、先天性,无需抗原激发,第一道防线。
适应性免疫:获得性免疫,需要抗原激发,有记忆功能。
4、免疫的三大生理功能:免疫防御、免疫自稳、免疫监视。
第二节抗原1、抗原是指能与T细胞、B细胞的TCR或BCR结合,促使其增殖、分化,产生抗体或致敏淋巴细胞,并与之结合,进而发挥免疫效应的物质。
2、抗原具有两个特性:免疫原性(能够诱导产生抗体)功能更高级、免疫反应性(抗原与抗体结合的反应)(抗原性),3、抗原特异性由取决于抗原表位(抗原决定簇)(抗原的身份证),即由抗原表位的种类、数量、性质和空间构型决定。
T(TCR)细胞表位需要MHC分子参与,B(BCR)细胞不需要,。
4、共同抗原:不同抗原之间含有的相同或相似的抗原表位,亦称交叉反应性抗原。
5、完全抗原:(功能齐全的抗原)既有免疫原性,又有抗原性;半抗原(功能低):(功能不全)只有抗原性而无免疫原性。
6、胸腺依赖性抗原(TD-Ag):刺激B细胞产生抗体时依赖于T细胞;胸腺非依赖性抗原(TI-Ag):直接刺激B细胞,无需T细胞辅助,能产生IgM类抗体,无免疫记忆,不需要外界帮助。
7、异嗜性抗原、没有特异性异种抗原(不同物种)、异种抗原.同种异性抗原、自身抗原(来自自身的抗原)和独特型抗原(抗体作为抗原);赖受原(产生赖受的抗原)与变异原(产生超敏反应的抗原)第三节免疫器官1、胸腺既是淋巴器官,又有免疫功能,是T细胞分化、发育、成熟的中枢免疫器官,故当胸腺发育不全或缺失,可导致T细胞缺乏和细胞免疫功能失陷。
新生儿摘除胸腺细胞免疫全部丢失,体液免疫大部分受损。
中枢免疫器官:胸腺(T细胞成熟的地方)、骨髓(B细胞成熟的地方)、法氏囊(禽类);外周免疫器官:脾脏、淋巴结,和粘膜相关组织(扁条体.小肠.派氏集合淋巴结)2、脾脏是人体最大的外周免疫器官。
一、主要知识点1、黏膜免疫系统的组成和特征(P270-272):黏膜免疫系统主要由分布在呼吸道、胃肠道及泌尿生殖道等黏膜组织中的免疫组织、免疫细胞、免疫分子组成。
包括位于肠道的肠相关淋巴组织、鼻咽部的鼻咽相关淋巴组织、上呼吸道和下呼吸道的支气管相关淋巴组织、泌尿生殖道的黏膜相关淋巴组织以及与之相关联的外分泌腺。
其分布特点为器官化及散在的淋巴组织和细胞并存,是免疫系统的重要组成部分,是黏膜免疫应答的主要部位。
黏膜免疫系统具有独特的结构和功能,机体近50%淋巴组织存在于黏膜系统,是机体最大的免疫组织。
肠相关淋巴组织是肠黏膜免疫细胞识别抗原和活化的部位:小肠派氏集合淋巴结、滤泡相关上皮、独立淋巴滤泡、阑尾、肠系膜淋巴结、弥散免疫细胞鼻咽相关淋巴组织和支气管相关淋巴组织主要是抵御经空气和食物传播的病原微生物感染黏膜免疫系统具有不同于其他免疫组织的特征:解剖学特征:主要组成为器官化的及散在的淋巴组织和细胞,具有独特的抗原摄取机制,通过黏膜上皮及淋巴组织间密切的相互作用发挥效应。
效应机制特征:构成强大的屏障作用,保护机体的内表面。
对抗原具有选择性的应答。
特定的免疫抑制微环境:存在抑制性巨噬细胞及诱导耐受的DC,同时存在大量的抑制性T细胞和抑制性的分子,使黏膜免疫处于免疫抑制微环境,对食物、共生菌等无害物质低应答或无应答。
2、黏膜免疫系统的固有免疫特性(P272-275):病原微生物可通过多种途径入侵黏膜组织:黏附并进入M细胞,杀死M细胞,感染肠道上皮细胞并进入固有层;直接感染肠道上皮细胞进入固有层;吞噬细胞伸出伪足穿越上皮细胞间隙捕获抗原时被肠腔内的细菌感染。
黏膜免疫屏障是抵御微生物入侵的第一道防线:黏膜组织是病原微生物进入体内的主要部位。
完整的黏膜组织构成了机体的第一道防御外来病原微生物入侵的屏障,其中黏膜组织中的固有免疫发挥及其重要的作用。
黏膜固有免疫应答引起局部炎症反应:黏膜固有层含有多种固有免疫细胞,包括巨噬细胞、DC及少量嗜酸性粒细胞和肥大细胞。
医学免疫学_笔记医学免疫学笔记第一章免疫学概论(Immunology)第一节免疫概念的演变一、免疫(Immune)免疫是immunis衍生而来的,在微生物学和病毒学上是指免除瘟疫。
在医学上,免疫(Immunity)是指机体接触抗原性异物的一种生理反应。
免疫的现代定义是:机体针对外源物质的一种反应,其作用是识别和排除抗原性异物,以此维持机体的生理平衡。
二、免疫学(Immunology)免疫学是研究抗原性异物,进入机体后发生的细胞和分子的反应,以及各种免疫现象、理论规律及其相关技术的一门生物科学。
免疫学的基础方面的研究免疫学在应用方面的研究三、免疫的功能机体的免疫功能体现在对抗原特异性的识别和消除,保持机体相对的自身稳定(homeostasis)(生物体对自己和非已的识别)。
第二节免疫学的发展史一、免疫学的经验时期二、经典免疫学时期 1.牛痘苗的发明1798年,英国E Jenner确立接种牛痘疫苗后可以预防天花 2.减毒疫苗的发明1880年,L Pasteur发现鸡霍乱杆菌的接种方法 1881年,L Pasteur制备了炭疽杆菌减毒疫苗 1885年,L Pasteur制备了狂犬病疫苗 3.抗毒素1890年,德国E von Behring 日本的北里(S Kitasato)应用免疫血清治疗白喉患者的被动免疫治疗获得成功。
1902年,获得诺贝尔医学奖。
4.补体的发现1894年,R Pfeiffer观察到溶菌现象1895年,J Bordet 发现溶菌现象中补体和抗体的作用 5.血清学方法的建立1900年,P Ehrlich 抗体形成概念, 1897年,P Kraus 沉淀反应1896年,M von Gruber,HE Durham 凝集反应 1906年,AP von Wassermann 补体结合反应 6.免疫化学的研究1917年,K Landsteiner 应用人工抗原研究抗原抗体反应的特异性1929年,M Heidelberger 抗原抗体反应的定量研究 1934年,JR Marrack 抗原抗体反应格子学说1938年,AW Tiselius, EA Kabat 血清蛋白电泳技术丙种球蛋白 1942年,JT Freund 佐剂1941年,AH Coons 免疫荧光技术1955年,P Grabar 免疫电泳抗体分子不均一性 7.抗体生成理论1897年,P Ehrlich抗体生成学说抗毒素分子存在于细胞表面上,当外毒素进入体内后与之特异结合,并刺激细胞产生更多的抗毒素分子,自细胞表面脱落入血流,既是抗毒素。
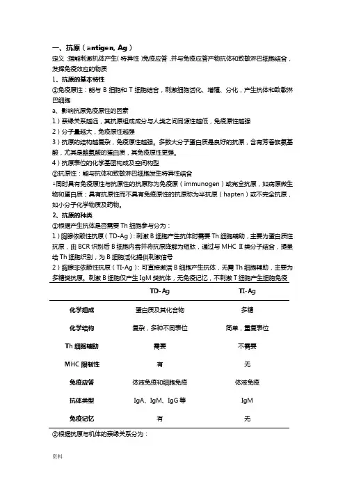
一、抗原(antigen, Ag)定义:指能刺激机体产生(特异性)免疫应答,并与免疫应答产物抗体和致敏淋巴细胞结合,发挥免疫效应的物质1、抗原的基本特性①免疫原性:能与B细胞和T细胞结合,刺激细胞活化、增殖、分化,产生抗体和致敏淋巴细胞a、影响抗原免疫原性的因素1)亲缘关系越远,其抗原组成成分与人类之间同源性越低,免疫原性越强2)分子量越大,免疫原性越强3)抗原的结构越复杂,免疫原性越强。
多数大分子蛋白质是良好的抗原,含有芳香族氨基酸,尤其是酪氨酸的蛋白质,其免疫原性更强。
4)抗原表位的化学基团构成及空间构型②抗原性:能与抗体和致敏淋巴细胞发生特异性结合△同时具有免疫原性与抗原性的抗原称为免疫原(immunogen)或完全抗原,如病原微生物和蛋白质;具有抗原性而不具有免疫原性的抗原称为半抗原(hapten)或不完全抗原,如小分子化学物质及药物。
2、抗原的种类①根据产生抗体是否需要Th细胞参与分为:1)胸腺依赖性抗原(TD-Ag):刺激B细胞产生抗体时需要Th细胞辅助,主要为蛋白质性抗原,由BCR识别后B细胞内吞并将抗原降解为短肽,通过与MHC II类分子结合,提呈给Th细胞识别,为B细胞活化提供刺激信号2)胸腺非依赖性抗原(TI-Ag):可直接激活B细胞产生抗体,无需Th细胞辅助,主要为多糖类抗原。
刺激B细胞仅产生IgM类抗体,无免疫记忆,不刺激T细胞产生细胞免疫TD-Ag TI-Ag 化学组成蛋白质及其化合物多糖化学结构复杂,多种不同表位简单,重复表位Th细胞辅助需要不需要MHC限制性有无免疫应答体液免疫和细胞免疫体液免疫抗体类型IgA、IgM、IgG等IgM免疫记忆有无②根据抗原与机体的亲缘关系分为:1)异嗜性抗原(heterophilic antigen):存在于人、动物及微生物等不同种属之间的共同抗原,如溶血性链球菌表面成分与人肾小球基底膜及心肌组织具有的共同抗原2)异种抗原(xenogenic antigen):来自不同种属的抗原,例如临床治疗所用的动物免疫血清既含抗毒素抗体,同时其本身也是一种异种抗原3)同种异型抗原(allogenic antigen):同一种属不同个体之间存在的不同抗原,例如不同个体器官移植时诱导产生排斥反应的抗原4)自身抗原(autoantigen):自身组织表达的抗原,如脑组织、精子等正常情况下与免疫系统相对隔绝,当进入血液中时可引起自身免疫应答5)独特型抗原(idiotype antigen):一种特殊的自身抗原,存在于抗体分子的超变区③根据是否在抗原提呈细胞内合成可分为:1)内源性抗原(endogenous antigen):指在APC内合成,存在于胞浆内的蛋白质抗原,由MHC I类分子提呈给CD8+细胞识别2)外源性抗原(exogenous antigen):指由APC从细胞外部摄取,存在于细胞囊膜系统内的蛋白质抗原,由MHC II类分子提呈给CD4+细胞识别3、抗原表位(epitope)①定义:被抗原受体TCR与BCR特异性识别的抗原部分,是决定抗原特异性的分子结构基础,也称抗原决定基②特性:1)通常由5-15个氨基酸残基组成,也可由多糖残基或核苷酸组成2)某一特定抗原表位能特异性刺激机体产生相应产物3)抗原结合价:1个蛋白质分子中能与抗体结合的抗原表位数。
医学免疫学抗体笔记
(实用版)
目录
1.医学免疫学简介
2.抗体的结构和分类
3.抗体的功能和应用
4.医学免疫学抗体笔记的参考资料
正文
一、医学免疫学简介
医学免疫学是一门研究人体免疫系统的学科,主要研究人体如何识别和排除外来物质,如病毒、细菌等。
免疫系统是人体的防御系统,它能够识别和摧毁对人体有害的物质。
医学免疫学对于了解疾病的发生、预防和治疗具有重要的意义。
二、抗体的结构和分类
抗体是一种由人体免疫系统分泌的蛋白质,它能够识别并结合到人体内的外来物质,如病毒、细菌等。
抗体的结构由两条肽链组成,每条肽链呈反向平行的折叠,由连接呈 y 形单体。
根据抗体的 c 抗原性不同,可以将抗体分为五类:链、链。
三、抗体的功能和应用
抗体的主要功能是识别并结合到外来物质,从而帮助人体免疫系统摧毁这些外来物质。
除此之外,抗体还具有免疫调节、保护作用等。
在实际应用中,抗体被广泛用于制作疫苗、治疗疾病等。
例如,乙肝疫苗就是一种利用抗体制作的疫苗,通过注射乙肝抗体,可以帮助人体产生对乙肝病毒的免疫力。
四、医学免疫学抗体笔记的参考资料
在学习医学免疫学抗体时,可以参考以下资料:
1.《医学免疫学》教材
2.《医学免疫学—精品笔记(重点笔记知识点总结)》
3.《医学免疫学重点笔记 (精华版)》
4.《推荐一本医学免疫学的辅导资料,笔记总结类型的?。
第一章免疫学绪论掌握:1、免疫和免疫学概念。
2、免疫应答的类型和特点。
3、免疫系统的组成和功能。
熟悉:1、免疫细胞的分类和种类。
免疫系统的组成和功能。
:一.免疫系统的功能:答:1.免疫防御(Immunological defence):是机体排斥外来抗原性异物的一种免疫保护功能。
正常:可产生抗感染的作用(清除病原微生物及其他抗原);异常:应答过强或持续时间过长——超敏反应;应答过弱——免疫缺陷疾病。
2.免疫监视(Immunological surveillance):指免疫系统及时识别、清除体内突变、畸变和病毒感染细胞的一种生理保护作用。
丧失——肿瘤发生;病毒持续感染3.免疫自稳(Immunological homeostasis):指免疫系统通过调节网络实现免疫系统功能相对稳定(清除损伤的细胞或衰老的细胞)。
自稳机制发生异常——自身免疫病免疫应答的类型和特点:二.免疫应答的特点1.非特异性免疫应答(固有免疫应答细胞)【单核-巨噬细胞、NK、多形核中性粒细胞等】特点:通过细胞表面表达的受体,识别表达于多种病原体表面(非特异性免疫)的分子。
如:Toll-like receptor 4 (TLR4) 识别多糖(表达于多种G-肠道杆菌表面)固有细胞活化→免疫效应→释放CKs(IFN)→防御作用2.特异性免疫应答(适应性免疫应答细胞)【淋巴细胞】特点:细胞克隆分布,表达一种抗原识别受体,特异性识别天然大分子中具有特殊结构的小分子(蛋白质中的多肽、糖中的寡糖、脂酸、核苷酸片断)这些小分子称为抗原(Ag)。
三、免疫的类型1、非特异性免疫:个体在长期进化过程中逐渐形成的防御功能,乃经遗传而获得,而并非针对特定抗原,属天然免疫。
【先天具有;无特异性;无记忆性;作用快而弱。
】2、特异性免疫:个体发育过程中接触特定抗原而产生的仅针对该特定抗原发生的反应。
【后天获得;有特异性;有记忆性;有耐受性;作用慢而强。
】免疫和免疫学概念:免疫(immunity):是机体识别“自己”, 排除“异己(非己)”过程中所产生的生物学效应的总和,正常情况下是维持内环境稳定的一种生理性防御功能。
定义:指能刺激机体产生(特异性)免疫应答,并与免疫应答产物抗体和致敏淋巴细胞结合,发挥免疫效应的物质1抗原的基本特性①免疫原性:能与B细胞和T细胞结合,刺激细胞活化、增殖、分化,产生抗体和致敏淋巴细胞a、影响抗原免疫原性的因素1)亲缘关系越远,其抗原组成成分与人类之间同源性越低,免疫原性越强2)分子量越大,免疫原性越强3)抗原的结构越复杂,免疫原性越强。
多数大分子蛋白质是良好的抗原,含有芳香族氨基酸,尤其是酪氨酸的蛋白质,其免疫原性更强。
4)抗原表位的化学基团构成及空间构型②抗原性:能与抗体和致敏淋巴细胞发生特异性结合△同时具有免疫原性与抗原性的抗原称为免疫原(immunogen)或完全抗原,如病原微生物和蛋白质;具有抗原性而不具有免疫原性的抗原称为半抗原(hapten )或不完全抗原,如小分子化学物质及药物。
2、抗原的种类①根据产生抗体是否需要Th细胞参与分为:1)胸腺依赖性抗原(TD-Ag):朿9激B细胞产生抗体时需要Th细胞辅助,主要为蛋白质性抗原,由BCF识别后B细胞内吞并将抗原降解为短肽,通过与MHQI类分子结合,提呈给Th 细胞识别,为B细胞活化提供刺激信号2)胸腺非依赖性抗原(TI-Ag ):可直接激活B细胞产生抗体,无需Th细胞辅助,主要为多糖类抗原。
刺激B细胞仅产生IgM类抗体,无免疫记忆,不刺激T细胞产生细胞免疫TD-Ag TI-Ag 化学组成蛋白质及其化合物多糖化学结构复杂,多种不同表位简单,重复表位Th细胞辅助不需要MHC艮制性有无免疫应答体液免疫和细胞免疫体液免疫抗体类型IgA、IgM、IgG 等IgM免疫记忆有无②根据抗原与机体的亲缘关系分为:1)异嗜性抗原(heterophilic antigen ):存在于人、动物及微生物等不同种属之间的共同抗原,如溶血性链球菌表面成分与人肾小球基底膜及心肌组织具有的共同抗原2)异种抗原(xenogenicantigen ):来自不同种属的抗原,例如临床治疗所用的动物免疫血清既含抗毒素抗体,同时其本身也是一种异种抗原3)同种异型抗原(allogenic antigen ):同一种属不同个体之间存在的不同抗原,例如不同个体器官移植时诱导产生排斥反应的抗原4)自身抗原(autoantigen ):自身组织表达的抗原,如脑组织、精子等正常情况下与免疫系统相对隔绝,当进入血液中时可引起自身免疫应答5)独特型抗原(idiotype antigen ): 一种特殊的自身抗原,存在于抗体分子的超变区③根据是否在抗原提呈细胞内合成可分为:1)内源性抗原(en doge nous an tigen ):指在APC内合成,存在于胞浆内的蛋白质抗原,由MHC I类分子提呈给CD8+ffl胞识别2)外源性抗原(exogenous antigen ):指由APC从细胞外部摄取,存在于细胞囊膜系统内的蛋白质抗原,由MHC II类分子提呈给CD4+ffl胞识别3、抗原表位(epitope )①定义:被抗原受体TCR与BCR特异性识别的抗原部分,是决定抗原特异性的分子结构基础,也称抗原决定基②特性:1)通常由5-15个氨基酸残基组成,也可由多糖残基或核苷酸组成2 )某一特定抗原表位能特异性刺激机体产生相应产物3 )抗原结合价:1个蛋白质分子中能与抗体结合的抗原表位数。
天然蛋白质分子是良好的抗原,一般含有多个抗原表位,属多价抗原,免疫机体后可产生多种不同特异性抗体即多克隆抗体③分类根据抗原表位的构成不同可分为:1)线性表位:由序列上相连接的一些氨基酸残基通过共价结构形成,主要由TCR识别2)构象表位:由序列上不相连的氨基酸残基在空间上通过折叠并置构成,主要由BCR识别根据TCR和BCR对抗原表位的识别不同可分为:1)T细胞表位:能被T细胞识别,由抗原提呈细胞加工提呈的线性表位(大分子抗原进入体内,必须被抗原提呈细胞摄取加工成短肽片段后,与MHC分子结合形成MHC抗原肽复合物,运送到APC表面,才能被TCR寺异性识别)2)B细胞表位:能被B细胞识别,无需抗原提呈细胞加工提呈的构象表位和线性表位△共同抗原交叉反应:不同抗原分子之间存在相同或相似的抗原表位,称为共同抗原。
其中一种抗原刺激机体产生免疫应答的产物抗体或致敏淋巴细胞,也可以与具有相同或相似表位的其他抗原特异性结合,这种现象称为交叉反应(cross-reacti on )4、半抗原(hapten )①特性:半抗原是小分子化学物质,能与特异性抗体和膜表面免疫球蛋白(BCR结合,但不能单独刺激机体产生抗体,若将其与大分子蛋白质或多聚赖氨酸等载体(carrier )偶联, 则可刺激机体产生免疫应答,成为完全抗原②免疫应答过程:半抗原与载体偶联后,半抗原特异性B细胞通过识别半抗原中的B细胞表位,内吞半抗原-载体偶联物,通过MHC-II类分子将载体蛋白携带的抗原肽提呈给特异的Th细胞,在Th 细胞的辅助下,B细胞产生抗半抗原的抗体5、非特异性免疫刺激剂定义:指能激活多数或全部T或B淋巴细胞克隆,不受TCR与BCR寺异性限制的非特异性刺激物质,包括超抗原、丝裂原、佐剂等①超抗原(superantigen, SAg )1)定义:某些抗原物质,仅需极低浓度即可非特异性激活高达2%-20%勺T细胞克隆,产生极强的免疫应答,称为超抗原2)作用机制:一端直接与TCR V链CDR3外侧区域结合,另一端与APC表面MHC II类分子抗原结合槽外部结合,以完整蛋白形式激活T细胞,不涉及与MH(和TCR识别3)效应:非特异性激活大量T细胞并分泌大量细胞因子,继而参与某些病理过程的发生②免疫佐剂(adjuvant )1)定义:指预先与抗原同时注入体内,增强机体免疫应答或改变应答类型的非特异性免疫增强性物质2)应用:制备免疫血清和预防接种③丝裂原(mitogen ):通过与淋巴细胞表面的丝裂原受体结合,刺激静止淋巴细胞转化为淋巴母细胞并发生有丝分裂,从而激活某一类淋巴细胞的全部克隆二、抗体(antibody, Ab )定义:是血液和组织中的一种糖蛋白,由B细胞接受抗原刺激后增殖分化形成的浆细胞产生,能与抗原特异性结合,是介导体液免疫的重要效应分子。
1、抗体的结构①基本结构:两条重链与两条轻链以二硫键连接形成的四肽链结构②分区:以氨基酸序列是否保守分为. |高变区/互补决定区(CDR1 CDR2 CDR3 :抗原结合部位N端:可变区(VH,VL)”,骨架区(FR1、FR2、FR3 FR4)*羧基端:恒定区(CH1,CH2,CH3;CL)③二级结构1)结构域:多肽链通过链内二硫键折叠形成的几个球形结构2)Ig折叠:由多肽链折叠形成的球状结构。
每个结构域由反向平行的3股形成两个3片层,B片层内部由氨基酸疏水侧链组成,3 片层之间由一个链内二硫键连接,形成一个3扁桶状结构。
3)免疫球蛋白超家族:免疫系统中许多蛋白质如TCR CD4 CD8 Fc受体、一些细胞因子及其受体等,具有与免疫球蛋白结构同源的保守序列,并形成Ig折叠,统称免疫球蛋白超家族④其他结构1)铰链区(hinge region ):位于IgAIgGIgD重链恒定区CH1段与CH2段之间的富含脯氨酸的区域,易被蛋白酶水解。
被木瓜蛋白酶水解时可分为具有抗原结合活性的Fab段和具有免疫效应性的Fc段。
2)J链:由浆细胞合成的富含半胱氨酸的多肽链,主要功能是将单体Ig分子连接为多聚体3)分泌片(secretory piece ):由黏膜上皮细胞合成分泌的多聚免疫球蛋白受体(plgR )的胞外段,介导IgA二聚体转到黏膜表面,并可保护SIgA铰链区2、抗体的免疫原性1)同种型:同一种属内所有健康个体所共有的抗原标志,主要集中在Ig恒定区。
可引起异种机体产生抗同种型抗体2)同种异型:同一种属不同个体的Ig所具有的不同的抗原性标志,诱导同一种属不同个体动物产生抗同种异型抗体。
3)独特型:同种属、同一个人来源的Ab分子,其免疫原性也会不相同,是每个Ab分子所特有的抗原特异性标志,在异种、同种异体和同一个体内均可刺激产生抗独特型抗体。
3、抗原抗体结合的分子和细胞效应①中和作用(neutralization ):机体产生的某些抗体可以识别并结合病原体上能与宿主细胞相互作用的位点(封闭作用位点),使其不再感染细胞的效应②激活补体:抗原抗体结合后发生构象改变,暴露IgFc段上能与C1q结合的位点,激活补体的经典途径。
Ig中只有IgG与IgM具有C1q的结合位点,其中IgM、lgG1、IgG3是强有力的激活物。
而IgA、IgE、IgG4可以激活补体的旁路途径。
③结合Fc受体清除病原体Fc受体指能与抗体Fc段结合的膜蛋白,能够表达Fc受体的效应细胞包括单核巨噬细胞、中性粒细胞、嗜酸性粒细胞、嗜碱性粒细胞、NK细胞、肥大细胞等1)调理作用(opsonization ):抗体Fc段与吞噬细胞结合可以增强细胞对病原体的吞噬作用2)抗体依赖的细胞毒作用(ADCC:指表达Fc受体的杀伤细胞与靶细胞表面的抗体Fc段结合,直接发挥杀伤靶细胞的作用,如NK细胞3)被动免疫:母体的IgG可与母体侧滋养层细胞的Fc受体结合,转运至胎儿血液循环;分泌型IgA 与上皮细胞的plgR结合,转运至泪水、乳汁或呼吸道、消化道腔道表面4、抗体的分类①Ig根据重链的类型卩、3、丫、%、£ 链可分为IgM、IgD、IgG、IgA和IgE,其中IgD、IgE、IgG 只有单体形式,IgA、IgM具有由多个单体连接而成的多聚体形式1)IgA :是黏膜表面主要的免疫球蛋白,帮助机体抵御病原体经由黏膜上皮特别是呼吸道、肠道和泌尿生殖道的感染2)IgD :是B细胞发育分化成熟的标志,膜IgD与膜IgM可能控制B细胞的活化和抑制,并与B细胞的耐受诱导有关3)IgE :主要结合在呼吸道、消化道以及皮肤等配置结构下的肥大细胞表面,当抗原遭遇IgE时会导致肥大细胞释放大量炎性介质和趋化因子,募集补体和吞噬细胞清除病原体4)IgG:是人体含量最高的lg,主要分布于血液与组织液中,妊娠期母体可以通过FcRn将IgG传递给胎儿。
IgG主要在B细胞经过亲和成熟后的再次免疫应答中产生,对抗原的亲和力要高于IgM,是机体再次免疫应答的主要抗体5)IgM :是机体初次免疫应答产生的抗体,主要以膜蛋白的形式和膜IgD共同表达在初始B 细胞表面,构成初始B细胞的抗原受体库。
IgM可在B-2细胞对抗外来抗原的初次免疫应答中产生,也可是B-1细胞在细菌病毒诱导下经多克隆活化产生。
②Ig根据轻链的类型K、入链分为K、入两型,正常人血清中K型和入型的比例为2:1三、补体(complement, C)定义:补体是存在于人和动物血清或组织液中的一组不耐热、经活化后可发挥酶活性、可介导免疫应答和炎症反应的蛋白质。