商务接待流程及实用标准
- 格式:doc
- 大小:296.74 KB
- 文档页数:13
公司商务接待流程及标准随着全球经济融合的加深,商务接待成为了企业展示形象、拓展商机的重要环节。
一个规范、高效的商务接待流程和标准不仅可以提高客户满意度,还可以提升公司形象。
本文将探讨公司商务接待流程及标准的具体要求。
一、前期准备商务接待的前期准备工作是确保接待过程顺利进行的关键步骤。
在接待之前,需要进行以下准备工作:1.明确目的和计划:商务接待的目的各不相同,可能是为了促成合作,可能是为了拓展市场。
在确定接待对象之前,需要明确接待的目的,并制定合理的计划和时间安排。
2.了解接待对象:在商务接待前,需要对接待对象进行充分的了解。
包括对其公司背景、文化习惯、商业需求等方面进行调研,以便更好地为其提供服务和沟通。
3.协调内外部资源:商务接待通常需要协调多个部门和外部资源,比如会议室预订、用餐安排、交通接送等。
及时与相关部门和外部服务提供商进行沟通和预约,确保接待过程中的各项资源得以保障。
二、接待流程一个规范且高效的接待流程是商务接待的关键。
以下是一个典型的商务接待流程:1.接待前准备:在接待对象到达之前,确保接待场所的环境整洁、设备齐全,并提前安排好相关工作人员的任务和职责。
2.到达接待场所:在接待对象到达接待场所时,应以热情的态度迎接,并及时引导其入座,并主动询问是否需要提供一些必要的设施或服务。
3.商务沟通:在接待过程中,进行有效的商务沟通是非常重要的。
需要关注接待对象的需求、意见和建议,并及时给予反馈。
同时,需要注意语言表达的得体与礼仪形成的配合。
4.商务活动:商务接待通常伴随着一些商务活动,比如会议、考察、洽谈等。
在活动进行过程中,需要保持秩序和高效,并且及时提供参与者所需的相关信息和服务。
5.结束接待:接待结束时,应向接待对象表示感谢,并确认是否还有其他需求。
同时,需要对接待过程进行总结和反馈,以便于后期改进和提升。
三、接待标准为了确保商务接待过程的质量和效果,公司应制定一套明确的接待标准。
商务接待流程及标准
商务接待是企业和客户之间沟通建立良好关系的重要手段,商务接待好不好将直接影
响到客户对企业的看法。
根据商务接待基本礼仪及规范,既要为客户提供快捷、方便的服务,又要能体现出来企业的形象和特色。
为了保证接待的质量,商务接待的流程需要遵循
一定的标准,以下就是经过完善的商务接待流程及标准:
一、热情欢迎
商务接待时要具有亲切的态度,给客户以热情的欢迎,让客户感到亲近、受欢迎,同
时还要给客户以友善、敬重两全其美的服务。
热情可以使客户对企业有良好的第一印象,
通过热情可以让客户感受到企业对客户的重视,并获得客户的信赖。
二、介绍友好
商务接待要能够介绍以及把握好言语的严谨,接待的介绍要温和有礼貌。
同时,还要
正确和友好地与客户进行沟通。
保持关系良好,尊重对方,使客户感觉自在,这也是成功
商务接待的有效方式。
三、要求学习能力
商务接待要有多方位的知识,而且一定要有较强的学习能力,要了解客户的基本信息,不断更新自己的知识,以便更好地为客户服务,与客户建立真挚的友谊。
四、实现优质服务
商务接待时要以客户为中心,做到以客户的需求为导向,充分了解客户的需求,并能
够提供优质的服务。
同时,切记要控制自身的情绪,尊重客户的隐私,并尽力满足客户的
要求,保证每次接待的可靠性和完善性。
最后,根据完善的商务接待流程及标准,可以有效地保证商务接待的质量,做到以客
户为中心,把每次接待做到宜人有体现,与客户建立真挚的友谊,从而使每次接待均能得
到客户的认可,获得良好的口碑。
商务接待方案(14篇)商务接待方案1一、总则1、目的商务接待室公司行政事务和公关活动的重要组成部分,为使公司商务接待工作规范有序,塑造统一的对外形象,合理控制接待费用,特制定本方案。
2、适用范围本方案适用于公司所有的商务接待活动,包括公司及所属各部门,以及各子、分公司经营管理活动所必须的接送、食宿、购票、会谈和陪同参观等方面的安排工作。
3、接待责任单位公司的一般商务接待活动由行政部负责实施,各相关部门配合。
遇到重大接待工作和活动,可由总经理或行政总监协调若干部门共同做好此项工作,有关部门要积极主动配合。
行政部应以本方案为模板,结合公司的接待制度,制定每一项具体的接待方案并组织实施。
二、接待准备工作(一)了解接待对象的情况接待对象情况表(二)制订接待计划一个完善的接待计划应包括接待规格、日程安排、费用预算等内容。
负责接待人员做好计划后应根据接待规模的大小报相应领导审批后实施。
1、接待规格接待规格是指接待工作的具体标准,其基本内容包括接待规模的大小,主要陪同人员职务高低以及接待费用的多少等,一般分为高格接待、对等接待和低格接待三种形式。
2、活动日程活动日程,即根据接待对象的来访目的、日程安排等确定其在来访期间的各项活动的时间安排,接待人员要周密部署,安排好下列四项内容。
(1)接待的日期和具体的时间。
(2)具体的接待活动内容及每一项活动的具体时间安排,如确定主持人、介绍重要客人、组织领导或重要客人致辞、安排合影和重要客人留言题字等。
(3)确定各项接待、活动的场地。
如接待室、休息室、住宿地点、会议场所和宴会地点等,还要备好各场地所需的音响、照明设备、录像机和花篮等。
(4)接待人员的各项工作安排。
一般陪同、接送、剪彩、留言和题字等活动都要预先安排专人负责。
其中陪同人员包括主要陪同领导、相关的职能部门领导和有关的技术人员和其他人员,公关人员应根据来宾的情况事先拟定各个项目陪同人员及工作人员名单,报领导审批、申请费用等。
商务接待标准化流程
商务接待标准化流程可以包括以下几个步骤:
1. 准备工作:提前了解来访客户的信息,包括姓名、职位、公司背景等,准备好相关资料和文件。
2. 接待安排:与客户预约好会议地点和时间,确保接待场地的舒适和设施的完备。
3. 迎接客户:在客户到达之前,提前到达接待场地,确保一切就绪。
在客户到达时,亲自前往门口迎接,并礼貌地引导客户到指定场所。
4. 交流与洽谈:根据客户需要安排会议、讲座、演示等形式,进行商务洽谈和交流。
在会议期间,保持专注和耐心,充分听取客户的需求和意见。
5. 客户接待:在商务洽谈过程中,提供热情周到的服务,包括为客户倒茶、接送客户等。
保持良好的沟通和协调,确保客户满意度。
6. 解决问题:在商务接待过程中,可能会遇到问题或困难,要及时解决并做好记录和汇报。
7. 执行和跟进:商务接待后,及时执行商务交流中达成的协议和承诺,并定期跟进客户的需求和反馈。
8. 结束接待:商务接待结束后,向客户道别,并表示感谢。
清理会议场地,整理相关文件和资料。
9. 评估和改进:对商务接待流程进行评估,并分析客户反馈和评价,提出改进意见和措施。
以上是一个基本的商务接待标准化流程,可以根据具体情况进行调整和优化。
在整个流程中,关键是注重细节、礼貌待客、专业素养和高效执行。
公司接待流程及标准公司接待流程及标准1. 接待流程1.1 到访通知接待人员应及时获知客户或访客的来访信息,并在到访前适时通知相关部门或个人。
1.2 接待准备接待人员应提前对接待区域进行布置,并保持整洁。
同时,根据来访人员的身份和目的,准备相应的资料、礼品或饮食等。
1.3 接待接待人员当客户或访客到达公司时,接待人员应亲切地迎接他们,并准确确认身份和来访目的。
1.4 提供导引接待人员应向客户或访客提供相关导引信息,包括前台、会议室、办公区域等。
1.5 提供服务根据客户或访客的需求,接待人员应提供相应的服务,包括饮食安排、文件复印、接待陪同等。
1.6 向相关部门或人员通知接待人员应及时将客户或访客的到访信息通知到相关部门或个人,并协助后续工作的进行。
1.7 反馈及记录2. 接待标准2.1 保持礼仪接待人员应穿着整齐、得体,并保持良好的仪容仪表,给客户或访客留下良好的印象。
2.2 语言表达接待人员应用礼貌、准确的语言与客户或访客进行沟通,避免使用粗俗、歧视性或难以理解的词语。
2.3 主动沟通接待人员应主动与客户或访客进行沟通,了解他们的需求,并提供相应的帮助与服务。
2.4 积极解决问题如果客户或访客提出问题或投诉,接待人员应积极倾听,并采取适当的措施解决问题,确保客户或访客的满意度。
2.5 保护信息安全接待人员应严格保护客户或访客提供的信息,并遵守公司的信息安全规定,防止信息泄露。
2.6 文明礼仪接待人员应遵守社会公德,礼让他人,并确保接待区域的环境整洁。
附件:1. 接待流程示意图2. 接待区域布置标准3. 接待人员培训手册法律名词及注释:1. 客户:指与公司进行业务合作或购买公司产品的个人或组织。
2. 访客:指来访公司进行考察、参观或商务洽谈等非业务合作的个人或组织。
公司接待标准及流程一、接待标准。
咱先说这个接待标准哈。
1. 住宿方面。
要是来的客人是普通员工级别的呢,咱就给安排那种经济实惠又干净整洁的快捷酒店就好啦。
房间里该有的设施都得有,像热水啊、舒服的床啊,这都是必须的。
要是来的是个小领导之类的呢,那就可以稍微升级一下,找那种三星级左右的酒店,房间最好能宽敞点,还得有个不错的早餐供应呢。
要是大领导来啦,那可得精心挑选,四星级或者五星级酒店走起,房间要那种豪华套房或者行政房,各种服务都得跟上,什么欢迎水果呀,高档的洗漱用品呀,都得安排上,让人家一进去就感觉倍儿有面子。
2. 餐饮标准。
对于普通员工的话,咱们就找那种家常菜馆,菜量要大,味道要好。
像什么宫保鸡丁、鱼香肉丝这些家常菜肯定不能少,再加上几个清爽的小凉菜,主食米饭、馒头啥的管够。
要是小领导呢,就可以找个稍微有点档次的中餐厅,有特色菜的那种。
像什么地方风味的招牌菜可以点上几个,什么西湖醋鱼呀,北京烤鸭呀,再搭配点精致的点心。
那要是大领导呢,这可就得找那种高级餐厅啦,菜品得精致,服务得周到。
什么山珍海味,时令鲜蔬,精心搭配出一桌色香味俱全的佳肴,酒水也得是好酒,红酒白酒都得有高品质的备选。
3. 交通安排。
如果是普通员工,咱们就安排普通的商务车接送就行,要是几个人一起呢,也可以打个车,费用公司报销嘛。
小领导来的话,就安排个比较舒适的专车接送,车里环境得干净,司机态度得好。
要是大领导呢,那必须得是高级轿车,司机还得是那种经验丰富、服务周到的,路上还得准备好一些小零食和饮品,让领导在路途上也能舒服自在。
二、接待流程。
1. 接待前。
接到有客人要来的通知后,咱们得先搞清楚客人的身份、人数、到达时间和目的。
要是有特殊要求,也得记下来。
然后就开始按照前面说的标准安排住宿、餐饮和交通啦。
负责接待的小伙伴要提前到机场或者车站去等着,手里举个小牌子,上面写着客人的名字或者公司的名字,得让人家一眼就能看到。
还可以准备一点小礼物,像咱们当地的特色小点心之类的,给客人一个小惊喜。
商务宴请包厢服务流程及标准
1. 引言
本文档旨在介绍商务宴请包厢服务的流程及标准。
商务宴请是
一种重要的商业交际方式,提供高品质的宴请包厢服务能有效提升
企业形象和商务合作关系的发展。
2. 服务流程
下面是商务宴请包厢服务的一般流程:
1. 预定包厢:客户在需要宴请商务伙伴时提前预定包厢,可以
通过电话、在线预订系统等方式进行。
2. 选择菜单:客户根据宴请对象的口味和偏好选择合适的菜单。
餐厅可以提供多种菜单类型,如中式、西式、海鲜等。
3. 定制服务:客户可以根据特殊需求定制服务,如提供专属的
酒水、音乐、活动等。
4. 到店接待:客户在预定时间到达餐厅,由专业的接待人员引
领到包厢就座。
5. 餐饮服务:餐厅提供高品质的餐饮服务,包括上菜、倒酒等。
6. 用餐体验:客户与商务伙伴在包厢内进行商务交流,享受美
食的同时加强合作关系。
7. 结账离场:用餐结束后,客户向餐厅结账并离开。
3. 服务标准
为确保商务宴请包厢服务的质量和一致性,可采用以下标准:
- 服务态度:员工应友好、礼貌地对待客户,并提供周到的服务。
- 包厢环境:包厢应干净整洁,布置温馨舒适,同时保护客户
的隐私。
- 餐饮品质:餐厅应提供新鲜、优质的食材,菜品口味鲜美,
做到色、香、味俱佳。
- 服务效率:员工应高效地处理客户需求,确保用餐流程顺畅。
- 安全卫生:餐厅应符合相关的卫生标准,确保食品安全和卫
生环境。
以上是商务宴请包厢服务流程及标准的简要介绍,希望对您有
所帮助。
企业商务接待标准商务接待是企业与客户、合作伙伴开展合作的重要环节,它不仅代表着企业形象,更体现了企业的诚信和专业度。
为了确保商务接待的质量和效果,制定一套标准的接待流程和规范是必不可少的。
本文将介绍企业商务接待的标准,并提供具体的操作细则。
一、接待前准备在商务接待之前,企业应做好充分的准备工作,以确保接待的顺利进行。
以下是接待前的准备事项:1. 接待预约:提前与对方协商好接待的时间和地点,并预约好相关的会议室、餐厅等场所。
确保接待期间的场所和设施符合接待标准。
2. 接待人员安排:根据接待对象的职位和级别,派遣相应级别的员工进行接待。
接待人员应具备良好的形象、沟通能力和业务水平。
3. 信息收集:在接待前,收集对方的基本信息,包括其身份、职务、兴趣爱好等,以便于提供个性化的接待服务。
4. 会务准备:准备好相关的会务资料,包括会议议程、资料手册、签到表等,以确保会议的顺利进行。
二、接待流程商务接待的流程应有条不紊,以体现企业的专业度和高效率。
以下是一般的商务接待流程:1. 接待致辞:接待人员首先向对方表示欢迎,并简要介绍企业的基本情况和目的。
2. 自我介绍:接待人员应对自己进行简单自我介绍,说明自己的职位和工作职责,以便对方了解。
3. 会议交流:按照事先准备的会议议程,进行双方的交流和讨论。
接待人员应积极倾听对方的意见和需求,并提供专业的建议和解决方案。
4. 商务活动:商务接待可以包括商务午餐、观光游览等活动。
在商务活动中,接待人员应注重细节,确保整个过程的顺利进行。
5. 遣散礼物:商务接待结束后,接待人员可以适当送上一份精美的礼物,以表示诚意和感谢。
三、接待细则为了确保商务接待的质量和效果,以下是一些接待细则的建议:1. 体现专业形象:接待人员应穿着得体,举止文雅,言谈举止要符合商务礼仪。
在交流过程中,要表现出专业素养和扎实的业务水平。
2. 个性化服务:根据对方的兴趣爱好和需求,提供个性化的接待服务。
公司商务接待流程及标准第一篇:公司商务接待流程及标准公司商务接待流程及标准一、目的为树立公司良好形象,扩大公司对外联系和交流,本着“|热情礼貌、服务周到、厉行节约、对口接待、严格标准、统一管理”的原则.二、范围本标准适用于公司各种接待工作和相关部门。
三、管理行政部为公司接待工作的归口管理部门,负责接待工作的安排和管理,协调相关部门落实接待任务,提供后勤保障,公司各部门有重要来访预约后,可报行政部,并协助拟定接待计划,需公司领导出面、行政部协调的重要接待,应提前1-2天告之行政部。
四、预约客户接待流程预约人(预约客户的人)在确定有相关客户或者部门来访时,应第一时间到行政部填写《工作交接单》,单据上须写明:来宾职务、来访具体时间、人数、本地逗留日期、目的和要求等。
并在稍后给出一份接待流程表,注明此次接待需要的人力、物资和场地等,和各人力的职责规划。
四-1计划与准备1、行政部在接到《工作交接单》后,仔细审查内容,拟定接待计划,排出日程安排表,酌情安排接待标准。
2、行政部根据来宾情况按计划通知参加会议的领导、陪同人员、落实会议时间及场所。
3、行政部根据来宾情况提前按接待标准预定好房间以及准备相关资料水果、香烟、茶水等。
4、如有特殊会议需要行政部须准备安排会场花卉、水果、烟茶、音响设备、投影设备、领导席签、横幅、制作欢迎牌、指示牌、安排礼议人员,并邀请新闻媒体和草拟新闻通稿,安排摄影像等。
5、行政部根据情况安排接待所需车辆,保证车辆清洁,安全性能良好,司机车辆听从行政部主任和主接待人员协调安排,统一调度。
五、非预约客户接待流程首先由前台接待引到阳光房,问明来宾职务、人数、本地逗留日期、目的和要求后上报行政部,由行政部根据此次情况做出具体的接待标准。
五-1计划与准备6、行政部在接到前台问明的情况后迅速拟定计划和安排,酌情安排接待标准。
7、行政部根据来宾情况按计划通知参加会义的领导、陪同人员、落实会议时间及场所。
公司商务接待标准及流程公司商务接待标准及流程编制审核:______________ 批准:______________ 制度建立部门:人事行政中心发布日期:20__年__月__日生效日期:20__年__月__日目录1、目的2、范围3、接待类别与归口部门4、计划与准备5、接待标准6、接待礼仪7、保密事项8、商务接待中的座次安排9、食堂和接待管理10、附件1、目的本标准旨在树立公司品牌形象,扩大对外联系和交流,确保接待工作规范、标准化、成本控制。
2、范围本标准适用于公司各种接待工作。
3、接待类别与归口部门3.1 重要接待或公司商务接待人事行政部为公司重要接待或商务接待工作的归口管理部门,负责接待工作的安排和管理。
人事行政部将拟定重要贵宾或客户的接待计划,并协调相关部门落实接待任务,提供后勤保障。
公司各部门在接到重要贵宾或客户来访预约后,应至少提前1天填写《接待联系单》及《用车申请单》,并及时将信息传递到人事行政部。
若需公司领导出面或由人事行政部协调的重要接待,应至少提前1-2天告知。
4、计划与准备接待计划应提前制定,包括接待时间、地点、人员、内容、流程等。
在接待前,应对接待对象进行调查研究,了解其背景、需求、爱好等信息,以便更好地安排接待。
5、接待标准接待标准应遵循“热情礼貌、服务周到、规范接待、标准管理、成本控制”的原则,确保接待工作高效、有序、规范。
6、接待礼仪接待礼仪应符合公司文化和形象,遵循礼仪规范,注意仪表仪容、言谈举止、待人接物等方面的细节。
7、保密事项在接待过程中,应注意保密事项,确保接待对象的信息不外泄。
8、商务接待中的座次安排商务接待中的座次应根据接待对象的身份、地位、需求等因素进行合理安排。
9、食堂和接待管理食堂和接待管理应遵循公司餐饮管理制度和接待标准,确保食品安全、环境卫生、服务质量等方面的要求。
10、附件接待联系单、用车申请单等附件应按照标准格式填写,以确保信息准确、完整、规范。
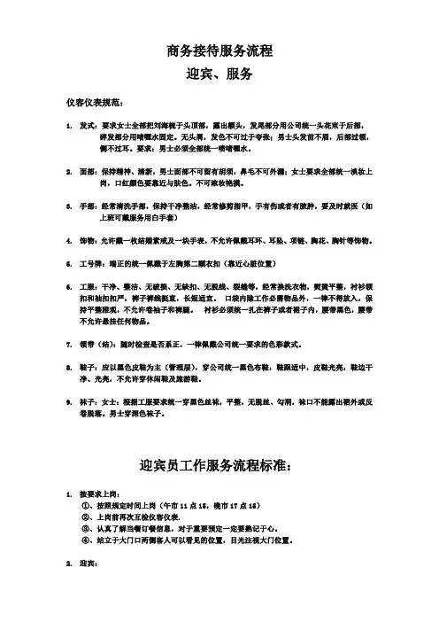
商务接待服务流程迎宾、服务仪容仪表规范:1.发式:要求女士全部把刘海梳于头顶部,露出额头,发尾部分用公司统一头花束于后部,碎发部分用啫喱水固定。
无头屑,发色不可过于夸张;男士头发前不眉,后部过领,侧不过耳。
要求:男士必须全部统一喷啫喱水。
2.面部:保持精神、清新,男士面部不可留有胡须,鼻毛不可外漏;女士要求全部统一淡妆上岗,口红颜色要靠近与肤色。
不可浓妆艳摸。
3.手部:经常清洗手部,保持干净整洁,经常修剪指甲,手有伤或者有脓肿,要及时就医(如上班可戴服务用白手套)4.饰物:允许戴一枚结婚素戒及一块手表,不允许佩戴耳环、耳坠、项链、胸花、胸针等饰物。
5.工号牌:端正的统一佩戴于左胸第二颗衣扣(靠近心脏位置)6.工服:干净、整洁、无破损、无缺扣、无脱线、裂缝等,经常换洗衣物,熨烫平整,衬衫领扣和袖扣扣严,裤子裤线挺直,长短适宜。
口袋内除工作必需物品外,一律不得放入,保持平整雅观,不允许卷袖子和裤腿。
衬衫必须统一扎在裤子或者裙子内,腰带黑色,腰带不允许悬挂任何物品。
7.领带(结):随时检查是否系正,一律佩戴公司统一要求的色彩款式。
8.鞋子:应以黑色皮鞋为主(管理层),穿公司统一黑色布鞋,鞋跟适中,皮鞋光亮,鞋边干净、光亮,不允许穿休闲鞋及旅游鞋。
9.袜子:女士:根据工服要求统一穿黑色丝袜,平整,无脱丝、勾洞,袜口不能露出裙外或反卷脱落。
男士穿深色袜子。
迎宾员工作服务流程标准:1.按要求上岗:①、按照规定时间上岗(午市11点15,晚市17点15)②、上岗前再次互检仪容仪表.③、认真了解当餐订餐信息,对于重要预定一定要熟记于心。
④、站立于大门口两侧客人可以看见的位置,目光注视大门位置。
2.迎宾:①.当客人进入大门时,迎宾员应目视客人,面带微笑,言语整齐,要求:90°鞠躬,欢迎客人的到来。
②.站立于最里侧的迎宾员主动征询客人是否有预定:**先生/女士,请问您有预定吗?,如客人有预定时,迅速核对单位、姓氏情况,并礼貌指引客人至电梯或者楼梯处,并迅速替客人按下电梯,电梯门开后,用手挡住电梯门,请客人入梯,并迅速交接给电梯礼仪,告知客人所定包房位置。
实用会务接待流程及礼仪大全(15篇)(经典版)编制人:__________________审核人:__________________审批人:__________________编制单位:__________________编制时间:____年____月____日序言下载提示:该文档是本店铺精心编制而成的,希望大家下载后,能够帮助大家解决实际问题。
文档下载后可定制修改,请根据实际需要进行调整和使用,谢谢!并且,本店铺为大家提供各种类型的经典范文,如职场文书、公文写作、党团资料、总结报告、演讲致辞、合同协议、条据书信、心得体会、教学资料、其他范文等等,想了解不同范文格式和写法,敬请关注!Download tips: This document is carefully compiled by this editor. I hope that after you download it, it can help you solve practical problems. The document can be customized and modified after downloading, please adjust and use it according to actual needs, thank you!Moreover, this store provides various types of classic sample essays for everyone, such as workplace documents, official document writing, party and youth information, summary reports, speeches, contract agreements, documentary letters, experiences, teaching materials, other sample essays, etc. If you want to learn about different sample formats and writing methods, please pay attention!实用会务接待流程及礼仪大全(15篇)一分钟,对于决定命运的选择来说,可以是关键的分水岭。
商务接待的流程和注意事项商务接待是指企业或组织在接待来访客户、合作伙伴或重要嘉宾时,为他们提供周到、专业的服务,以展示企业形象和促进业务合作。
在商务接待过程中,有一些流程和注意事项需要我们注意,以确保一次成功的商务接待。
一、商务接待流程1. 提前准备:在接待来访客户之前,需要提前了解他们的身份、职位、兴趣爱好等信息,以便更好地安排接待活动和场所。
2. 制定计划:根据客户的需求和时间安排,制定详细的接待计划,包括行程安排、会议安排、用餐安排等。
3. 接待安排:根据接待计划,安排专人负责接待客户,包括接机、安排住宿、提供交通工具等。
4. 会议准备:根据客户需求,准备好会议所需的资料、设备、茶水等,并提前测试设备是否正常。
5. 会议交流:在会议中,主持人应注意礼貌待客,主动引导讨论,确保会议顺利进行。
6. 用餐安排:根据客户的喜好和饮食习惯,安排合适的餐厅,并提前预订好位置,确保用餐环境舒适。
7. 送行服务:在客户离开时,安排专人送客,并表示感谢和欢迎下次再来。
二、商务接待注意事项1. 礼仪规范:在商务接待中,要注意礼仪规范,包括着装得体、言谈举止得体、注意礼貌用语等,以展现企业的专业形象。
2. 注意细节:细节决定成败,要留意客户的需求和要求,如提供适合的座椅、空调温度、茶水等,让客户感到舒适和尊重。
3. 保密信息:在商务接待中,可能会接触到一些敏感信息,要保证客户的信息安全,不得泄露给其他人员。
4. 注意时间安排:商务接待通常时间紧迫,要合理安排时间,不要让客户等待过久,以免影响商务合作。
5. 沟通与交流:与客户沟通时要耐心倾听,表达清晰,确保双方理解一致,并及时回复客户的问题和需求。
6. 问题解决:如果在商务接待过程中出现问题,要及时解决,并向客户道歉和补偿,以保持良好的合作关系。
7. 感谢和回访:商务接待结束后,要向客户表示感谢,并进行回访,了解客户对接待活动的评价和建议,以不断提高接待服务质量。
公司商务接待流程及标准(通用12篇)公司商务接待流程及标准篇1为进一步规范公务接待工作,严格执行廉政纪律,树立机关良好形象,结合我局实际,特制定以下接待管理制度:一、接待原则公务接待实行集中管理、对口接待、申报审批、定点支配、厉行节省、热忱礼貌、准时审批、分月结帐的原则。
二、接待范围来宾应是来我方履行公务的人员(或组织)。
由办公室组织接待,按规定填写公务接待审批表,报局领导审批后实施。
主要有以下范围:1、上级领导及有关主管部门来局检查指导工作的;2、本区(县)级政府及区有关部门来局办理公务的;3、外地有关部门来局沟通、考察等公务活动的;4、恳求有关部门支持工作需赐予款待的;5、会议接待按有关会议制度执行。
三、接待程序公务接待实行对口、对等接待,尽量掌握伴随人员。
并按以下程序操作:1、全部公务来客接待,由局办公室确定接待标准和地点。
2、局领导支配的接待,通知办公室承办;科室对口接待的,须经分管领导同意后报办公室。
不突破标准的,办公室直接支配,特别状况确需突破标准的,办公室应报分管财务局长同意支配。
3、办公室建立接待登记,,未按程序办理的用餐接待,未经领导批准,更换地点、超标准的接待其票据一律不予报销。
4、接待工作实行凭公务卡接待,定点支配。
由局长统筹、办公室组织、业务科室亲密协作,共同搞好接待工作。
四、接待地点、标准及管理适当支配接待人员,严格掌握接待标准。
超过接待标准的,一律由接待人员负责。
(一)支配工作餐,标准掌握在每桌300元以内。
(二)兄弟县(市、区)参观考察,联系工作的,标准掌握在每桌600元内。
(三)上级机关(省及省以上)和外省、外地区来指导、联系工作的,标准掌握在每桌1200元以内(包括一切费用)。
五、接待费用结帐接待费实行一月一结,由接待点开出收据发票,经财务会计审核票据后,再由办公室主任签字,呈分管财务的局领导审批,然后报帐,严格根据财务管理制度执行。
六、接待纪律1、各科室在接待过程中应严格执行区委、区政府和公务接待的规定,严格掌握接待费用。
商务接待礼仪流程及标准咱中国人啊,最讲究的就是个礼儿!商务接待可不能马虎,这里面的门道可多着呢。
当客人要来的时候,咱得像迎接自家人一样热情。
提前把地方打扫得干干净净,就好比给自己收拾得利利索索去见重要的人。
然后呢,到了见面的时候,脸上的笑容那得跟花儿似的,主动伸手去握握,让人家一下子就感觉到咱的亲切。
接下来,领着客人到安排好的地方,一路上可别闷着不说话呀,得跟客人唠唠嗑,问问路上顺不顺利呀,就像跟老朋友聊天似的。
到了地方,座位安排也有讲究,可不能随便乱来。
得把重要的位置留给重要的客人,这就跟咱家里请客,得让长辈坐上位一样。
然后就是招待客人啦。
吃的喝的得准备得妥妥当当,这可不是随便对付的事儿。
要是准备了饭菜,那得考虑客人的口味,不能全是咱自己爱吃的呀,那不就闹笑话了嘛。
饮品也得准备齐全,茶呀、咖啡呀、果汁呀,让客人有得选。
在和客人交流的时候,咱可得注意说话的分寸。
别口无遮拦啥都说,得说些得体的话,让客人听着舒服。
就像咱平时跟好朋友聊天,也得注意别哪壶不开提哪壶不是?而且要认真听客人说话,别客人说了半天,咱都没听进去,那多不礼貌呀。
还有啊,客人要是有啥要求,咱能满足的尽量满足,别轻易说不行。
这就跟朋友找咱帮忙似的,能帮就帮一把呗。
要是实在没办法满足,也得好好跟客人解释解释,别让人家心里不舒服。
咱想想,要是咱去别人家做客,人家接待得特别好,咱心里是不是特舒坦?那咱接待客人也得做到这样呀!这商务接待礼仪可不仅仅是表面功夫,这体现的是咱的素质和对客人的尊重。
要是做得好,那合作啥的不就更容易谈成了嘛。
咱可不能小瞧了这些细节,说不定一个小小的举动就能给客人留下深刻的印象呢。
就像一颗小石子扔进湖里,也能泛起涟漪呀。
总之啊,商务接待礼仪就是要让客人感受到咱的热情、尊重和专业。
让客人觉得咱靠谱,值得合作。
这可不是一朝一夕能学会的,得靠咱平时多积累经验,多注意细节。
咱中国人不是最讲究礼尚往来嘛,把客人接待好了,咱自己脸上也有光不是?大家说是不是这个理儿呀!。
XXXX公司商务接待流程及标准一、目的接待也是生产力。
为树立公司良好形象,扩大对外联系和交流,做好政务接待,本着“热情礼貌、服务周到、安排有序、规范接待、标准管理”的原则制定本标准。
二、范围本标准适用于公司日常工作中,为开展各类经营业务需要而产生的接待,如参观考察、来访交流、业务洽谈等。
三、接待类别为了规范接待分类,按照以下分类标准确定接待的重要性。
贵宾级别:具有一定影响力,对公司经营发展有重大推进作用的领导来访接待;由董事长主导、公司分管领导、行政人事部配合,各相关部门协同完成。
嘉宾级别:由公司分管领导主导完成,行政人事部协同资源。
常规级别:对口单位主导接待,行政人事部配合协同资源。
四、职责行政人事部为公司接待工作的管理执行部门。
负责接待工作的安排和管理,拟定重要客户的接待计划,协调相关部门落实接待任务,提供后勤保障,做好后续重要信息的传递和存档工作,同时做好媒体宣传和文字报道。
公司各部门在接到重要来访预约后,应第一时间填写《接待日程安排表》(见附件),制定接待计划并同步反馈至行政人事部。
需公司领导出面、相关部门协调的重要接待,应提前1天告知,接待发起部门应协助拟定、完成接待计划。
五、计划与准备1.接待前期筹划1.1、在接到公司领导通知或需求部门的宾客来访预约时,行政人事部应根据来宾基本情况(来宾职务、来访具体时间、人数、结束日期、目的和要求等信息)拟定接待计划,发布《接待日程安排表》及接待标准。
1.2、应按计划,根据实际情况确定会议时间及接待场所,并通知参会领导、陪同人员。
1.3、应提前按接待标准,按需预定用餐酒店。
酌情安排用餐标准(酒水、水果等);按照是否需要住宿,提前预约酒店。
接待事项可根据实际情况灵活调整。
2.接待准备2.1、确定接待行程表,确定来宾到达时间,是否需要接机,如有需要,安排接机车辆及人员;确定接待过程各时间节点,并做好相应的安排工作。
2.2、确定接待人员名单、展厅讲解人、摄影/摄像师(相机提前充电)、会议服务人员、会议记录人员、课件讲解人(准备好相应课件)。
公司商务接待流程及标准有哪些公司商务接待流程及标准一、前言商务接待是一项重要的公司活动,对于提升公司形象和商务关系的发展起着关键作用。
本文档旨在规范公司商务接待流程和标准,以确保接待过程的顺利进行。
二、接待人员指南1. 接待前的准备工作1.1 确定接待目的和计划1.2 联系被接待人员,确认时间和地点1.3 准备接待所需的文件和资料1.4 安排接待地点和设施1.5 确定接待人员,安排岗位职责2. 接待过程2.1 迎接被接待人员,友好互致问候2.2 介绍公司和相关业务领域2.3 组织会议或活动2.4 专人陪同被接待人员参观公司2.5 提供必要的和支持2.6 安排用餐和住宿等需求2.7 结束接待,送别被接待人员2.8 汇报接待情况,并记录相关数据三、接待标准1. 服务态度1.1 接待人员应友好、热情、耐心、细致地对待被接待人员1.2 处理问题和投诉时,应积极寻求解决方案2. 仪容仪表2.1 接待人员应穿着整洁、得体的工作服/正装2.2 注意仪容仪表,保持良好的形象3. 语言和礼仪3.1 使用规范的用语,避免口头禅和不当用语3.2 注意言行举止,遵守公司礼仪规范3.3 向被接待人员问候和道别时,应注意礼节和礼貌附件:1. 接待文件范本2. 接待记录表格法律名词及注释:1. 商务接待:公司在业务活动中接待客户、合作伙伴或政府官员等的行为2. 接待目的:接待的目标或目的3. 接待标准:公司对商务接待过程的要求和规定公司商务接待流程及标准一、前言商务接待在公司日常运营中扮演重要角色,对于公司形象塑造和拓展商务关系至关重要。
本文档旨在详细说明公司商务接待的流程和标准,以便更好地进行相关活动。
二、接待流程1. 准备工作1.1 确定接待目的和计划1.2 联系被接待人员,并确定时间和地点1.3 预先准备接待所需的文件和资料1.4 确保接待场所和设施的安排1.5 安排相应的接待人员,并明确其职责2. 接待过程2.1 迎接被接待人员,表达热情欢迎2.2 介绍公司及其相关业务领域2.3 安排会议或活动,并确保顺利进行2.4 专人陪同被接待人员参观公司设施2.5 提供必要的支持和2.6 安排用餐和住宿等需求2.7 结束接待,送别被接待人员2.8 汇报接待情况,并记录相关数据三、接待标准1. 服务态度1.1 接待人员应以友好、热情、耐心、细致的态度对待被接待人员1.2 在解决问题和处理投诉时,应致力于找到合适的解决方案2. 仪容仪表2.1 接待人员应着装得体、整洁2.2 提倡良好的仪容仪表,展现公司的形象3. 语言和礼仪3.1 使用规范且恰当的语言,避免口头禅和不适当用语3.2 注意言行举止,遵守公司的礼仪规范3.3 向被接待人员问候和告别时,需注意礼节和礼貌附件:1. 商务接待文件模板2. 接待记录表格范本法律名词及注释:1. 商务接待:指公司接待客户、合作伙伴或政府官员等的商务活动2. 接待目的:接待行为的目标或目的3. 接待标准:公司对商务接待过程中要求的规定和要求。
九行金融信息服务股份商务接待流程及标准
一、目的
为树立公司品牌形象,扩大对外联系和交流,本着“热情礼貌、服务周到、规接待,标准管理,成本控制”的原则。
二、围
本标准适用于公司各种接待工作。
三、职责
综合管理部为公司商务接待工作的归口管理部门,负责接待工作的安排和管理,拟定重要客户的接待计划,协调相关部门落实接待任务,提供后勤保障,并做好后续重要信息的传递及存档工作;公司各部门在接到重要客户来访预约后,应在OA上填写《接待联系单》及《用车申请单》及时把信息传递到综合管理部,并协助其拟定接待计划,需公司领导出面或由综合管理部协调的重要接待,应提前2天告知。
四、计划与准备
1、综合管理部在接到公司领导通知或相关部门接待联系单时,应充分与申请部门沟通,详细了解客户的基本情况:客户职务、来访具体时间、人数、逗留日期、目的和接待要求等。
在此基础上拟定相关接待计划,编制日程安排表,酌情安排接待标准。
2、综合管理部根据拟定计划通知参加会晤的领导、陪同人员、落实会晤时间及场所。
3、综合管理部根据客户情况提前按接待标准预定好宴请客户的酒店,酌情安排酒水、香烟、用餐标准;需住宿的应提前按接待标准预约好客户下榻酒店。
4、综合管理部根据情况计划安排客户用餐酒店、游览路线、购物商场、娱乐项目。
5、因会议需要综合管理部需准备会场花卉、水果、烟茶、音响设备、投影设备、领导席签、横幅、制作欢迎牌、指示牌、安排礼仪人员,并安排现场摄影摄像等。
6、综合管理部根据情况安排接待所需车辆,保证车辆清洁,安全性能良好,接送人员负责协作综合管理部接待人员协调安排,统一调度。
7、如有需要综合管理部应根据情况提前为客户购买车票及机票。
五、接待标准
一级接待标准:
陪同人员:总经理、副总经理、综合管理部部长
1、迎接:总经理、副总经理、综合管理部部长在机场、车站、公司门口迎接,注意把握迎候时间,提前等候于迎接地点,接待人员引见介绍主宾时,要注意顺序(遵守介绍时的先后次序。
正规的做法,是要先介绍主人,后介绍客人;先介绍职务低者,后介绍职务高者;先介绍男士、后介绍女士;先介绍晚辈、后介绍长辈;先介绍个人,后介绍集体。
在接待外国来访者时,若宾主双方皆不止一个,则为其双方进行介绍时,要先介绍主人一方,后介绍客户一方。
不过在介绍各方人士时,通常应当由尊而卑,按照其职务的高低,依次而行。
来访时主人先伸手表示欢迎。
告辞时,待客人先伸手后,主人再相握。
握手的力度以不握疼对方的手为限度,初次见面时,时间一般控制在3秒。
介绍时就把身份、地位低的一方介绍给相对而言身份、地位较为尊贵的一方。
)
2、参观:总经理、副总经理、综合管理部部长陪同,由综合管理部部长沿途介绍城市基本情况以及到达公司后详细介绍公司信息。
3、座谈:公司人员确保公司环境、室、洗手间清洁、室温适度、灯光合适,将公司简介或相关资料、纸笔、茶水杯、水果、香烟摆放于接待室。
可根据需要制作领导席签、横幅、欢迎牌、指示牌,调试好音响设备、投影设备、摄影摄像设备。
4、用餐标准:综合管理部根据公司标准预定酒店:
5、下榻宾馆标准:综合管理部根据公司标准预定酒店:
6、综合管理部根据情况、客户意愿和兴趣提前计划参观游览路线。
7、综合管理部根据情况购买礼节性礼品。
二级标准:
陪同人员:副总经理、综合管理部部长、相关部门经理
1、迎接:由综合管理部人员到公司驻地门口迎接,引导客户。
2、参观:副总经理、综合管理部部长、相关部门经理陪同,由综合管理部部长沿途介绍城市基本情况以及到达公司后详细介绍公司信息。
3、座谈:公司人员确保公司环境、室、洗手间清洁、室温适度、灯光合适,将公司简介或相关资料、纸笔、茶水杯、水果、香烟摆放于接待室。
4、用餐标准:综合管理部根据公司标准预定酒店:
5、下榻宾馆标准:综合管理部根据公司标准预定酒店:
6、综合管理部根据公司标准购买礼节性礼品。
三级标准:
陪同人员:相关对口的部门经理及人员
1、参观:相关对口的部门经理及人员陪同,由相关人员沿途介绍城市基本情况以
及到达公司后详细介绍公司信息。
2、座谈:公司人员确保公司环境、室、洗手间清洁,将公司简介或相关资料、纸笔、茶水杯摆放于接待室。
3、用餐标准:综合管理部根据公司标准预定酒店:
六、接待礼仪:
1、仪表:面容清洁,衣着得体。
2、举止:稳重端庄,从容大方。
3、言语:语气温和、礼貌文雅。
4、态度:诚恳热情,不卑不亢。
5、迎接客户时:要注意把握迎候时间,提前等候与公司门口或车站机场,接待人员引见介绍主宾时,要注意顺序。
6、接受名片时:要以恭敬的态度双手接受,默读一下后重收入口袋中。
7、过走廊时:通常走在客人的右前方,不时左侧回身,配合客人脚步,转弯处伸右手示意,并说“这边请”。
8、进电梯时:要告诉客人上几楼,让客人先进、先出。
9、座谈时:客人落座后,要以双手奉茶,先客人,后主人,先领导,后同事。
10、送客时:根据身份确定规格,若送至公司门口、汽车旁,招手待客人远去,方可离开。
七、事项
接待中涉及机要事务、秘密文电、重要会议,要特别注意,接待中既要熟练介绍公司情况,又要外有别,严守本公司商业,对不宜摄影摄像的场合,应向参观人员说明。
八、重要信息反馈
接待人员应及时记录重要来访客户信息,并将与来访者交流中取得的信息汇总整理,提取其中对公司有价值的信息传递有关部门负责人并由综合管理部存档。
九、商务接待中的座次安排(图)
(一)关于会议主席台座次的安排
1、主席台必须排座次、放名签,以便领导同志对号入座,避免上台之后互相谦让。
2、主席台座次排列,领导为单数时,主要领导居中,2号领导在1号领导左手位置,3号领导在1号领导右手位置;领导为偶数时,1、2号领导同时居中,2号领导依然在1号领导左手位置,3号领导依然在1号领导右手位置。
3、几个机关的领导人同时上主席台,通常按机关排列次序排列。
可灵活掌握,不生搬硬套。
如对一些德高望重的老同志,也可适当往前排,而对一些较年轻的领导同志,可适当往后排。
另外,对邀请的上级单位或兄弟单位的客户,也不一定非得按职务高低来排,通常掌握的原则是:上级单位或同级单位的客户,其实际职务略低于主人一方领导的,可安排在主席台适当位置就座。
这样,既体现出对客人的尊重,又使主客都感到较为得体。
4、对上主席台的领导同志能否届时出席会议,在开会前务必逐一落实。
领导同志到会场后,要安排在休息室稍候,再逐一核实,并告之上台后所坐方位。
如主席台人数很多,还应准备座位图。
如有临时变化,应及时调整座次、名签,防止主席台上出现名签差错或领导空缺。
还要注意认真填写名签,谨防错别字出现。
主席台人数为奇数时
主席台人数为偶数时
(二)关于宴席座次的安排
宴请客人,一般主陪在面对房门的位置,副主陪在主陪的对面,1号客人在主陪的右手,2号客人在主陪的左手,3号客人在副主陪的右手,4号客人在副主陪的左手,其他可以随意。
以上主陪的位置是按普通宴席掌握,如果场景有特殊因素,应视情而定。
中餐桌
西餐桌
(三)仪式的座次安排
签字双方主人在左边,客人在主人的右边。
双方其他人数一般对等,按主客左右
排列。
(四)关于乘车的座次安排
小轿车1号座位在司机的右后边,2号座位在司机的正后边,3号座位在司机的旁边。
(如果后排乘坐三人,则3号座位在后排的中间)。
中轿主座在司机后边的第一排,1号座位在临窗的位置。
乘车座次安排
(五)合影座次安排与主席台安排相同。
附:会议座位安排
长条桌
注:A为上级领导,B为主方席
沙发室
与外宾会谈
注:A为主方,B为客方
与上级领导座谈
注:A为上级领导,B为主方领导
十、相关文件
附1 商务接待流程图
附2 接待联系单
附3 用车申请单
十一、附则
本流程及标准由综合管理部制订、修改及解释。
本流程及标准报总经理批准后执行,自发布日生效。
附1 商务接待流程图
附2接待联系单
会议室投影仪电脑
不需要发布需要发布
不需要预定需要预定
经济型酒店三星级酒店四星级及以上酒店
不需要预定需要预定
用餐时间:早餐中餐晚餐
便餐经济型饭店豪华饭店
不需要需要
不需要需要
文档附3 用车申请单。