高考小说阅读“情节”类试题应答指导
- 格式:doc
- 大小:38.50 KB
- 文档页数:9
一、小说的情节结构1.小说情节概括1)基本格式:何时何地何人做了何事。
2)按时间:序幕、开端、发展、高潮、结局、尾声。
高潮往往是矛盾冲突最激烈最尖锐的阶段。
《最后一课》:上学路上——上课之后——上课经过——宣布放学。
3)按空间(场面):《林教头风雪山神庙》,酒店遇故交——市场买刀寻敌——看管草料场——山神庙复仇。
4)按线索:人、物、事、情等。
《清兵卫与葫芦》,弃葫芦——痴葫芦——玩葫芦——卖葫芦(物线)。
《我的叔叔于勒》:盼于勒——赞于勒——遇于勒——躲于勒(情线)。
5)从某个角度概括示例:《枪口下的人格》从主人公贝尔蒂的角度概括,俘敌——护敌——被俘——脱险——赴死。
6)概括格式:小说以……为线索(或“围绕着……”),先写……,再写……,最后写……2.小说结构特点(1)单线结构(2)双线结构①明暗线:显隐结合,摇曳多姿——鲁迅《药》②双主线:花开两朵,各表一枝——《失街亭》③主次线:主次偕行,相辅相成——《最后一片常青藤叶》明暗双线的好处:一明一暗(一显一隐)两条线索,交织在一起(交叉推进,平行展开,相互呼应,彼此映照),形成“悬念”,使故事情节生动(紧凑集中),跌宕有致(引人入胜,曲折紧张);更好地塑造……人物形象;突出小说……的主题。
(3)一波三折式结构(摇摆式结构):大多数小说情节运行并不呈现为一条直线,而往往会在发展或高潮处横生枝节,使情节发生波折,这就出现了情节的摇摆。
情节的摇摆往往赋予小说更为摄人心魄的魅力。
(4)欧亨利式结尾(突转式结尾):指小说的结尾既出乎意料,又在情理之中。
因美国欧·亨利最擅长这种结构,故称“欧·亨利式”。
作者在结尾出其不意地揭示真相,而这一真相又符合情理,结尾的突转增加了小说情节的生动性。
分析时,一要分析其结尾的出人意料,而要分析其结尾的合理性(即分析前文的铺垫、伏笔、暗示等)。
(5)延迟式情节:作者竭力给故事、人物、心理设置障碍,又不使读者觉得希望完全破灭,在这种捉迷藏式的游戏中,一环扣一环,体现小说的结构张力(使小说故事富有张力),比较典型的小说就是《牲畜林》。
高考语文小说阅读主观简答题答题模板一、环境类【常考题型】1.赏析环境描写的手法、概括环境的特点2.赏析文中画线的句子,分析文中画线句子景物描写的手法。
【常用术语、(一)自然环境描写的作用:1.交代事情发生的地点或背景,增加事情的真实性。
2.推动情节发展;3.渲染故事气氛;4.烘托人物形象(或人物心情、感情);5.深化作品主题;6.暗示社会环境。
(二)社会环境描写的作用:分析小说的社会环境描写,要与中心联系起来,要和人物个性、命运联系起来,要与故事的背景和情感基调联系起来,要思路开阔,多从不同的角度思考。
1、交代故事的时代背景(在小说的开头,一般有社会环境描写,交代事情发生的地点或背景。
)2、渲染故事的环境气氛,烘托心情(往往用生动的社会环境描写,来创造故事的特定氛围,从而增强故事的真实性。
)3、烘托人物的突出特点(社会环境描写,能表现人物的身份、地位、性格)4、暗示人物的前途命运(社会环境描写本是为人物活动提供一个场所和背景的。
故而社会环境描写,往往是为塑造人物服务的。
)5、推动情节的发展变化(情节发展与环境描写往往是相互依存、相互制约的:环境描写是以情节为依据,情节发展离不开环境描写。
)6、深化小说的主题思想(分析小说的主题,离不开对人物和情节的细致分析,也离不开对社会环境的认真考察。
)(三)描写手法知识点梳理:①感官视觉,听觉,味觉,嗅觉、触觉等(形,声,色)。
绘形、绘声、绘色、视听结合、声色结合;②手法修辞(比喻、拟人、夸张、对比、衬托等)动静结合(以动衬静、以静衬动)白描、细描点面结合、对比映衬、简笔勾勒、精笔细描③视角:定点观察,移步换景,俯视仰视、由远及近(或由近及远),由高到低(或由低到高)等。
二、情节类【常考题型】常见题型概括梳理情节、分析情节作用、分析线索作用,分析情节特点、探究情节合理性;新式题型探究情节合理性,分析情节如何起波澜,情节如何紧凑,分析线索作用如何体现。
1.小说第一段开头有什么作用?请结合作品简要分析。
高考小说阅读情节类试题答题技巧第一篇:高考小说阅读情节类试题答题技巧高考小说阅读情节类试题答题技巧把握好故事情节,是读懂小说的关键,是欣赏小说艺术特点的基础,也是整体感知文章的起点。
命题者在为小说命题时,也必定以此为出发点,先从整体上设置理解文章内容的试题。
1.把握故事情节(1)三种题型:①用一句话或简明的语句概括故事情节;②文中共写了哪几件事,请依次加以概括;③概括小说的部分内容(包括指出开端、发展、高潮和结局四部分中的某一方面)。
(2)分析小说的故事情节,可以从以下几方面入手:①抓住场面;②寻找线索;③理清小说的结构。
(3)分析小说故事情节时要注意两点:①情节的发展变化是矛盾冲突发展的体现,分析小说的情节时必须抓住主要的矛盾冲突;②分析情节不是鉴赏小说的目的,而是手段,是为理解人物性格、把握小说主题服务的。
所以,在分析情节的过程中,要随时注意体会它对人物性格的形成及对揭示小说主题的作用。
2.鉴赏故事情节。
这类型的题目主要是围绕情节构思及其作用命题。
常见题型:1、文中写了XX情景在小说中起到什么作用?2、某事物、人物在小说中有什么作用?解题思路:内容作用+结构作用内容:1、交代人物活动的环境。
2、刻画人物性格。
3、推动情节发展。
4、表现主旨或深化主题。
结构:一是创造悬念,引人入胜;二是前后照应;三是侧面衬托、埋下伏笔;四是总结上文、点明题意;五起线索作用。
根据要求组织语言表达:XX情节(事物)在文中有……作用(结构),突出了……,表现了……(内容)。
然后根据题目要求,结合文章作答。
根据要求组织语言表达:XX情节(事物)在文中有……作用(结构),突出了……,表现了……(内容)。
2、情节安排评价①就全文来说有一波三折式。
作用:是引人入胜,扣人心弦,增强故事的戏剧性、可读性。
②就开头结尾来说有首尾呼应式。
作用:使结构紧密、完整。
如《睡美人》,开头说女A角失踪,制造悬念,结尾写她在观众席上鼓掌,揭穿谜底,使事故情节完整,又表现了人物性格,突出了主题。
专题01 小说阅读【考纲解读】阅读和鉴赏中外文学作品。
了解小说、散文、诗歌、戏剧等文学体裁的基本特征和主要表现手法。
阅读鉴赏文学作品,应注重价值判断和审美体验,感受形象,品味语言,领悟内涵,分析艺术表现力,理解作品反映的社会生活和情感世界,探索作品蕴涵的民族心理和人文精神。
1.理解B(1)理解文中重要词语的含义(2)理解文中重要句子的含意2.分析综合C(1)分析作品结构,概括作品主题(2)分析作品的体裁特征和表现手法3.鉴赏评价D(1)体会重要语句的丰富含意,品味精彩的语言表达艺术(2)鉴赏作品的文学形象,领悟作品的艺术魅力(3)评价作品表现出的价值判断和审美取向4.探究F(1)从不同角度和层面发掘作品的意蕴、民族心理和人文精神(2)探讨作者的创作背景和创作意图(3)对作品进行个性化阅读和有创意的解读【小说阅读:“五步阅读法”】第一步:划分层次,理清情节相对于把握小说的典型人物、作品主题这些内在的、隐含的要素,情节是外显的,因而,理清作品的脉络层次,由外而内是从易到难阅读小说的最好突破口。
小说的情节一般分为开端、发展、高潮、结局四个部分,先概括自然段段意,将概括的内容按开端、发展、高潮、结局切分,这样,小说的构架就出来了,为阅读的下一步作好了铺垫。
第二步:依据情节,把握形象塑造人物是在小说的叙述和环境描写中来完成的。
把握人物形象要依据小说情节(小说中发生的一件件事)来概括分析。
第三步:分析环境,明确作用在作品中,环境对表现人物性格、表现作品主题有着特殊意义。
分析环境,就是要理解环境描写与塑造人物的关系,与表现主题的关系,明确它的作用体现在哪些方面。
第四步:提炼整合,概括主题把握住小说的主题是读懂小说的主要标志,但小说的主题表达不像论述类文本那样直白,也不似散文用抒情议论表达,它往往通过象征、暗示、比拟等手法,让读者借助情节、环境等感悟出来。
这就是阅读小说“入”和“出”的过程,是“悟”的过程,要下综合归纳的功夫,除要联系小说的三要素看主题外,还可联系小说的标题、题材、有意蕴的段落和语句,这样多方联系综合,才能准确概括出小说主题。
高考语文二轮复习:小说阅读情节作用答题技巧与练习题一、小说阅读“情节”作用常见提问方式1.文中写了XX情节(或场面等)在小说中起到什么作用?2.小说反复写XX这个情节,目的是什么。
3.小说以“XX”为中心叙亊写人,这样处理有什么好处?请筒要分析。
4.小说以一个没有谜底的“XXX”结尾,这样处理有怎样的艺术效果?。
5、本文以“我”与XXX的冲突开篇,这样写有什么作用?二、解答思路:小说情节的作用主要考查两方面:一、不同位置情节作用;二、典型细节或反复出现的情节作用。
(一)情节位置作用(1)开头的情节类型及作用:1、一般开头:开门见山,点名题旨;引出下文,为后面情节作铺垫;交代故事发生的时间、地点。
2、设疑开头:造成悬念,引起下文;引起读者思考;激发阅读兴趣。
3、写景开头:交代故事发生的环境;渲染气氛;烘托人物心情。
(2)中间节类型及作用:补充叙事,揭示矛盾关系。
照应前文,或为后面的情节作铺垫或埋下伏笔。
推动故事发展或转折。
(3)结尾类型及作用:1、出人意料式。
(欧·亨利式结尾)结构上,使故事陡生波澜,表现手法上,与前文的伏笔相照应;内容上,突出人物形象,深化主题。
表达效果上,产生震撼人心的力量;2、戛然而止、留下空白式。
主要作用在表达效果上:留下空白,让读者驰骋想象,进行艺术的再创造。
3、补叙式。
结构上,与上文情节的呼应,解释悬念;内容上,使人物形象更加完整,深化主旨。
4、卒章显志式。
往往有解释悬念、揭示主题的作用。
5、令人感伤式。
主题上,深化主题;表现人物性格上,突出人物性格,增强悲剧色彩;表现效果上,令人感动和回味,引人思考。
6、大团圆式。
主题上,凸显出美好人性;表现效果上,符合大众对审美的追求,引起读者的共鸣,同时给读者留下想象空间,耐人寻味;读者的感情体验上,读者与主人公、作者的意愿构成和谐的一体,给人以欣慰、愉悦之感;7、设疑式:.正面解疑,使情节翻转,出人意料,增强小说的戏剧张力;正面解疑,深化了主题;反面解疑,打破读者的心理预期,留下了更多想象回味的空间。
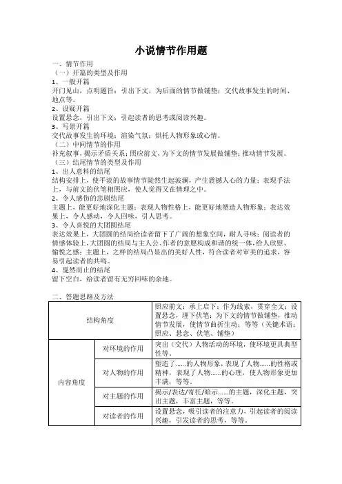
小说情节作用题
一、情节作用
(一)开篇的类型及作用
1、一般开篇
开门见山,点明题旨;引出下文,为后面的情节做铺垫;交代故事发生的时间、地点等。
2、设疑开篇
设置悬念,引出下文;引起读者的思考或阅读兴趣。
3、写景开篇
交代故事发生的环境;渲染气氛;烘托人物形象或心情。
(二)中间情节的作用
补充叙事,揭示矛盾关系;照应前文,为下文的情节发展做铺垫;推动情节发展。
(三)结尾情节的类型及作用
1、出人意料的结尾
结构安排上,使平淡的故事情节陡然生起波澜,产生震撼人心的力量;表现手法上,与前文的伏笔相照应,使人觉得又在情理之中。
2、令人感伤的悲剧结尾
主题上,能更好地深化主题;表现人物性格上,能更好地塑造人物形象;表达效果上,令人感动,令人回味,引人思考。
3、令人喜悦的大团圆结尾
表达效果上,大团圆的结局给读者留下了广阔的想象空间,耐人寻味;阅读者的情感体验上,大团圆的结局与主人公、作者的意愿构成和谐的统一体,给人欣慰、愉悦之感;主题上,之样的结局凸显出的美好人性,符合读者对审美的追求,容易引起读者的共鸣。
4、戛然而止的结尾
留下空白,给读者留有无穷回味的余地。
高考语文小说阅读“情节类”题型答题方法!情节梳理题这类题型主要考查对小说故事情节的梳理概括能力,可以从以下几个方面入手:1、理清小说的结构层次,即开端、发展、高潮、结局;2、寻找贯穿小说的线索;3、抓住小说中的重要场面、重要事件。
这类题型的提问形式主要有:1、概括小说的主要情节或梳理小说的脉络。
2、文中共写了哪几件事,请依次加以概括。
3、概括小说某一环节的内容(如开端、发展、高潮和结局四部分中的某一方面)。
4、简要概括人物、事件变化的过程。
答题格式这四种提问形式的规范答题格式一般为:何时+何地+何人+何事。
当然具体答题时需要根据小说内容和题目要求对这些要素作适当取舍,但核心要素“何人”“何事”必须具备。
答题时要注意按照情节发生发展的顺序表述,按照主谓宾的形式组织,切不可纠缠于细节,面面俱到。
梳理小说的情节,可从事件角度、人物角度、心理角度、时间角度、空间角度和线索角度等几个方面考虑;还可综合以上要素角度,全面概括。
无论从哪一角度切入梳理情节脉络、提取要点,都应做到环节清楚、条理畅达,简洁明了。
5、这篇小说的情节是如何展开的?请概括回答。
这种提问形式在答题格式上与前四种是不同的,很容易误解为“概括小说的情节”,因此遇到此类题时要特别注意辨析。
答题格式这类提问形式的完整规范的答题格式一般为:①正确指出小说的线索;②正确指出小说展开故事情节的方式;③分条分点概括故事情节的开端、发展、高潮和结尾。
当然,“分条分点概括故事情节的开端、发展、高潮和结尾”这一步需要根据题目的具体要求作恰当的取舍。
如果题干中有“概括回答”的提示或要求,则说明不需要答出故事情节的开端、发展、高潮和结尾;如果题干中有“简要分析”的提示或要求,则说明需要答出故事情节的开端、发展、高潮和结尾。
情节作用题这类题型主要考查对情节作用的概括、分析、鉴赏能力,提问形式主要有:1、文章开头/中间/结尾写某某情节,有什么作用?2、某情节对全文情节的展开有什么作用?3、小说写某某情节,这样安排有什么作用?答题思路这类题可以从两个大的角度考虑:一是内容上,二是结构上。
高考小说情节类题型规范答题技巧情节是小说的重要组成部分,它可以为塑造人物形象、表达小说主题提供服务。
从命题考查的角度来看,情节题是高考小说阅读中必考的一部分,它需要考生掌握小说环境、情节、人物、主题四个方面的概念,并能够进行综合性的分析。
一、情节梳理题:这类题型主要考查考生对小说故事情节的梳理和概括能力。
考生可以从以下几个方面入手:a、理清小说结构层次,即开端、发展、、结局;b、寻找贯穿小说的线索;c、抓住小说中的重要场面、重要事件。
在回答这类题目时,考生需要按照何时、何地、何人、何事的顺序进行概括回答。
答题时要注意核心要素“何人”“何事”必须具备,并按照主谓宾的形式组织答案,不要纠缠于细节,面面俱到。
常见实例:例如2010年高考广东卷小说阅读《面包》第16题,考生需要概括小说的主要情节,正确回答应为:妻子发现丈夫凌晨在厨房偷面包,但在对话中没有揭穿丈夫的谎言,第二天妻子找借口把自己的面包匀给丈夫。
二、情节作用题:这类题型主要考查考生对情节作用的概括、分析、鉴赏能力。
常见题型包括文章开头/中间/结尾写某某情节,有什么作用?以及某情节对全文情节的展开有什么作用?考生需要具体说明情节对于小说的表达、人物形象塑造、主题阐述等方面的作用。
文章中存在格式错误,无法进行具体修改。
删除明显有问题的段落后,可以按照以下答题模式进行回答:在小说中,情节的作用有很多。
首先,情节可以交代人物活动的环境,使环境更具典型性。
其次,情节可以设置悬念,引起读者的兴趣,为后面的情节发展作铺垫。
同时,情节还可以照应前文,推动情节发展,刻画人物性格,表现主旨或深化主题,起线索作用,埋下伏笔等。
具体来说,XX情节在文中有……作用(结构),突出了……,表现了……(内容)。
例如,在小说《巴尔塔萨的一个奇特的下午》中,___喝得酩酊大醉的情节在结尾部分出现。
从内容上看,这一情节表现了___的性格特点,他是一个从未喝过酒的人,但在这个下午,他却喝得酩酊大醉,这暗示了他内心深处的某种情感或冲动。
高考小说阅读情节手法题详解(经典例题+练习+答案解析)【题目设定方式】1、文中运用了什么表现手法(细节描写、象征、对比、衬托、铺垫、伏应、悬念、巧合、误会、突转、抑扬)以及用它塑造形象时所起的作用。
2、文中特有的表达方式(记叙、议论、抒情、描写)如何为表情达意服务的。
3、分析作品思路方面的特点及其好处。
4、分析出构思和人物塑造、主题表达方面的联系。
【解题思路展示】首先明确文中运用的技巧、手法。
其次,分析作者在文中运用了什么技巧,写了什么内容。
再次分析技巧的作用,主要分析评价在主题的表现、人物形象的塑造、感情的抒发、布局谋篇方面起到了什么效果。
(一)叙述人称及作用(1)第一人称:(“我”“我们”)以当事人的身份叙述,给读者以真实可信之感。
(2)第二人称:(“你”“你们”)便于对话,便于抒情, 显得亲切感人。
(3)第三人称:(“他”、“他们”等)不受时间和空间的限制,能够比较自由灵活地反映客观内容,有比较广阔的活动范围。
(二)叙述方式及效果1.顺叙作用:使人物、事件的叙述有头有尾、脉络清楚,有较强的时空层次性;2.倒叙作用:使文章曲折有致,造成悬念,引人入胜;增加叙事波澜;使文章结构富于变化,避免平铺直叙;增强文章可读性和感染力;3.插叙作用:帮助展开主要事件,或推动故事情节发展,或对主要人物的身份作简要介绍,或诠释某一细节;使文章波澜起伏,增大了文章容量,可读性增强;4.补叙作用:对原来的叙述起丰富、补充作用;造成悬念,叙事波澜,深化主旨,造成强烈的艺术感染力;5.平叙作用:可以把头绪纷繁,错综复杂的事情,写的眉目清楚 ,有条不紊。
(三)描写方式:(这个在人物形象中已述)1.正面:包括外貌、心理、行动等。
2.侧面:环境、人物之间关系。
(四)修辞手法:比喻:化深奥为浅显,化平淡为生动,化抽象为具体。
夸张:突出特征,强化情感;烘托气氛,增强感染力。
拟人:化物为人,亲切自然;生动活泼,具体形象。
对偶:结构对称,形式整齐;节奏鲜明,音节和谐;高度概括,富有表现力。
高考小说阅读“情节类”题型答题方法情节梳理题这类题型主要考查对小说故事情节的梳理概括能力,可以从以下几个方面入手:1、理清小说的结构层次,即开端、发展、高潮、结局;2、寻找贯穿小说的线索;3、抓住小说中的重要场面、重要事件。
这类题型的提问形式主要有:1、概括小说的主要情节或梳理小说的脉络。
2、文中共写了哪几件事,请依次加以概括。
3、概括小说某一环节的内容(如开端、发展、高潮和结局四部分中的某一方面)。
4、简要概括人物、事件变化的过程。
1-4答题格式:这四种提问形式的规范答题格式一般为:何时+何地+何人+何事。
当然具体答题时需要根据小说内容和题目要求对这些要素作适当取舍,但核心要素“何人”“何事”必须具备。
答题时要注意按照情节发生发展的顺序表述,按照主谓宾的形式组织,切不可纠缠于细节,面面俱到。
梳理小说的情节,可从事件角度、人物角度、心理角度、时间角度、空间角度和线索角度等几个方面考虑;还可综合以上要素角度,全面概括。
无论从哪一角度切入梳理情节脉络、提取要点,都应做到环节清楚、条理畅达,简洁明了。
5、这篇小说的情节是如何展开的?请概括回答。
这种提问形式在答题格式上与前四种是不同的,很容易误解为“概括小说的情节”,因此遇到此类题时要特别注意辨析。
答题格式:这类提问形式的完整规范的答题格式一般为:①正确指出小说的线索;②正确指出小说展开故事情节的方式;③分条分点概括故事情节的开端、发展、高潮和结尾。
当然,“分条分点概括故事情节的开端、发展、高潮和结尾”这一步需要根据题目的具体要求作恰当的取舍。
如果题干中有“概括回答”的提示或要求,则说明不需要答出故事情节的开端、发展、高潮和结尾;如果题干中有“简要分析”的提示或要求,则说明需要答出故事情节的开端、发展、高潮和结尾。
情节作用题这类题型主要考查对情节作用的概括、分析、鉴赏能力,提问形式主要有:1、文章开头/中间/结尾写某某情节,有什么作用?2、某情节对全文情节的展开有什么作用?3、小说写某某情节,这样安排有什么作用?答题思路:这类题可以从两个大的角度考虑:一是内容上,二是结构上。
小说是一种通过完整的故事情节和典型的环境描写,塑造具有典型性格的人物形象,多角度、多层次反映社会生活的文学体裁。
它的主要特点是:用艺术概括的方法塑造人物形象,一般有相对完整的故事情节,对环境做具体描写。
小说情节是指在小说提供的特定环境中,由于人物之间的相互关系与环境间的矛盾冲突而产生的一系列生活事件发生、发展直至解决的整个过程。
小说情节组成部分通常有开端、发展、高潮和结局,有时前面有序幕,后面还有尾声。
情节往往显示生活中矛盾的发展过程。
情节的巧妙安排对于刻画人物和表现主题有着重要意义。
着眼于“情节”要素鉴赏小说,应注意什么?首先是,找出线索,理清情节的来龙去脉。
情节从发生到结局,前后是有着某种内在联系的,这种内在联系也就是贯穿在整个作品中的情节线索。
例如,鲁迅的《祝福》这篇小说情节发展的主要线索是祥林嫂与鲁四老爷的矛盾冲突。
小说情节线索又有主线、副线和明线、暗线之分。
鉴赏小说情节,若能抓住情节的线索,把握其来龙去脉,将有助于我们在分析作品时统观全局,全面把握作者的意图。
其次是,由事见人,看情节发展如何为人物形象塑造服务。
鉴赏小说的故事情节,应该由事见人,将人物性格与情节联系起来分析。
小说就是通过这一系列的情节描写来完成孔乙己复杂性格的刻画的。
阅读鉴赏,要逐一分析、挖掘情节的意义。
例如,鲁迅的《孔乙己》这篇小说中,写孔乙己到酒店喝酒,众人嘲笑他,孔乙己与之争辩的情节,突出他的偷窃、迂腐的坏毛病;写孔乙己教写四种“茴”字,分豆给孩子们吃的情节,表现他自傲和善良的品性;写孔乙己被举人打断腿、爬到酒店喝酒、谎称是跌断的等情节,表现了孔乙己受欺凌的悲惨命运和爱面子的弱点。
再者是,见微知著,应从细节分析情节对表现主题的意义。
作品的情节是由很多个场面和细节组成的。
分析场面和细节是鉴赏情节的进一步深入,同时也只有这样的情节才显得具体、充分和中肯。
例如,鲁迅的小说《阿Q正传》的结尾处,有一个耐人寻味的细节:“使尽平生的力气画圆圈,这可恶的笔不但很沉重,并且不听话,刚刚一抖一抖的几乎要合缝,却又向外一耸,画成瓜子模样了。
高考小说阅读“情节类”题型答题方法总结一、情节梳理题这类题型主要考查对小说故事情节的梳理概括能力,可以从以下几个方面入手:1、理清小说的结构层次,即开端、发展、高潮、结局;2、寻找贯穿小说的线索;3、抓住小说中的重要场面、重要事件。
这类题型的提问形式主要有:1、概括小说的主要情节或梳理小说的脉络。
2、文中共写了哪几件事,请依次加以概括。
3、概括小说某一环节的内容(如开端、发展、高潮和结局四部分中的某一方面)。
4、简要概括人物、事件变化的过程。
答题格式这四种提问形式的规范答题格式一般为:何时+何地+何人+何事。
当然具体答题时需要根据小说内容和题目要求对这些要素作适当取舍,但核心要素“何人”“何事”必须具备。
答题时要注意按照情节发生发展的顺序表述,按照主谓宾的形式组织,切不可纠缠于细节,面面俱到。
梳理小说的情节,可从事件角度、人物角度、心理角度、时间角度、空间角度和线索角度等几个方面考虑;还可综合以上要素角度,全面概括。
无论从哪一角度切入梳理情节脉络、提取要点,都应做到环节清楚、条理畅达,简洁明了。
5、这篇小说的情节是如何展开的?请概括回答。
这种提问形式在答题格式上与前四种是不同的,很容易误解为“概括小说的情节”,因此遇到此类题时要特别注意辨析。
答题格式这类提问形式的完整规范的答题格式一般为:①正确指出小说的线索;②正确指出小说展开故事情节的方式;③分条分点概括故事情节的开端、发展、高潮和结尾。
当然,“分条分点概括故事情节的开端、发展、高潮和结尾”这一步需要根据题目的具体要求作恰当的取舍。
如果题干中有“概括回答”的提示或要求,则说明不需要答出故事情节的开端、发展、高潮和结尾;如果题干中有“简要分析”的提示或要求,则说明需要答出故事情节的开端、发展、高潮和结尾。
二、情节作用题这类题型主要考查对情节作用的概括、分析、鉴赏能力,提问形式主要有:1、文章开头/中间/结尾写某某情节,有什么作用?2、某情节对全文情节的展开有什么作用?3、小说写某某情节,这样安排有什么作用?答题思路这类题可以从两个大的角度考虑:一是内容上,二是结构上。
高考语文小说文本阅读答题指导第一部分题目主题类【高考预测】2023年语文高考,关于小说的题目和主题的试题依然可以在客观的选择题和主观的简答题里出现,直接考查题目或者主题的可能性极小,所以客观题读懂选项,主观题读懂题干,在复习的过程中将小说的知识点形成知识体系,语言、形象、结构、环境、表达技巧和文本特征要有一套整体的体系。
确定答题的思路,结合文本作相应的阐释。
【应试技巧】(一)小说主题意蕴的表现形式大致有以下几种:①以小说主要人物的性格特点、道德风貌、品格等揭示人性中的真善美和假恶丑。
②用故事的形式针砭时弊。
③通过寓言,寄寓人生哲理。
④虚构生活经历,反映人物生存状态和心理状态。
(二)挖掘小说主题意蕴,可从以下几方面:从作者背景看、从人物特征看、从情节发展看、从语言情感色彩看、从整体倾向看。
(三)小说主题意蕴阅读突破点①整体阅读,宏观感受,把握作品思想内容。
②注意标题和体裁。
标题是文章的高度概括,有时就是小说线索,必须关注。
③抓关键性语句。
作品中主要人物的语言、行动,以及作者的评述、诠释的一些关键语句。
抓住“文眼”就把握了探究的方向,所以小说中一些内涵丰富的语句,如意蕴丰富的哲理句、意味深长的双关句、生动可感的修辞句、观点鲜明的议论抒情句以及结构上起到重要作用的语句。
④注紧扣三要素:人物、环境、情节。
⑤联系作品的时代背景(典型的社会环境描写)和作家的相关状况,认识人物形象的思想性格上所打上的时代烙印,把握住人物形象所折射出的时代特征——知人论世可以达到揭示小说主题的目的。
⑥从小说的精巧构思中把握作品的主题。
尤其情节的突转,人物与人物的对比,欲扬先抑或欲抑先扬等手法。
(四)常见题型1.用自己的话概括小说主题。
(或)找出体现小说主题的句子。
2.结合小说主题,谈谈你对某句话的理解或看法。
3.结合某某这一人物形象分析作品主旨。
4.读了全文,小说让你明白了什么道理,请联系现实谈谈你的看法。
5.小说意蕴丰富,你认为它表达了怎样的主题?请结合文本谈谈你的看法和理由。
高考小说阅读题答题模板归纳总结考点一:把握小说情节小说情节是在小说提供的特定环境中,由于人物之间的相互关系和人与环境间的矛盾冲突而产生的一系列生活事件发生、发展直至解决的整个过程。
在情节方面设置的题型通常有:1.概述情节;2.对某一情节的特点和作用分析。
常见提问方式:1.用一句话或简明的语句概括故事情节。
2.文中共写了哪几件事,请依次加以概括。
3.用填空的形式概括小说的部分内容(包括指出开端、发展、高潮和结局四部分中的某一方面)。
解答思路:1.理清小说的结构可以按照情节的开端、发展、高潮和结局来划分文章结构。
2.寻找小说中的线索小说中的线索有事物线索,有对比冲突线索,还有人物线索、情感变化线索等。
3.抓住小说中的场面常用答题模式:按“何时何地何人做何事(文中没有涉及的除外,但‘何人’‘做何事’不能省)”的格式加以概括,一般一个场面可以概括为一件事。
小说对故事情节的叙述,有顺叙、倒叙、插叙等方法。
顺叙,也称正叙。
顺叙就是按照事件发生、发展的时间先后顺序来进行叙述的方法,先发生的先说,后发生的后说,很讲究“先来后到”的原则。
用这种方法进行叙述,好处是事件由头到尾,次序井然,文气自然贯通,文章显得条理清楚。
倒叙,把故事的结尾或其中某一重要部分提前,作为作品的开始,作品的主体部分还是顺序故事情节。
《祝福》是采用倒叙方法的一个范例:在序幕之后,首先交代了已沦为乞丐的祥林嫂在新旧交替的年关寂然死去的消息,这是本文主人公的悲惨结局,接着引起“我”对祥林嫂“半生事迹的片断”的追忆,展开对悲剧主体部分的描述。
本文使用倒叙有以下作用:①从情节安排看,把祥林嫂悲剧的结局放在前面,巧妙地为读者设置了一个悬念,使读者急于追根溯源,探求事情的原委,有一定吸引力。
②从小说的矛盾关系看,小说开头写祥林嫂在富人们一片祝福声中寂然死去,而且引起鲁四老爷的震怒:“不早不迟,偏偏要在这时候,——这就可见是一个谬种!”突出了祥林嫂与鲁四老爷之间的尖锐矛盾,突出了小说反封建的主题。
高考小说阅读“情节”类试题应答指导小说2014-12-12 16:07:高考小说阅读“情节”类试题应答指导背景知识聚焦情节是叙事性文学作品中的人物在一定的社会历史条件下,在具体的矛盾冲突中,由其主体性格所表现出来的个别和特定的行动过程。
简而言之,情节就是给原生态的生活加上时间性和因果律的双重限制,它通常由一组或若干组具体的生活事件组成,在一条基本情节线索的统领下包括许许多多的细节。
不同类型的小说,其情节的功能各有不同。
在故事小说中,情节的主要功能在于创造完美的故事;在性格小说中,情节的功能则主要表现在为展示客观环境、充分反映人物在特定环境下的心理印象服务。
小说的情节是由特定的情节单元或叙事单元构成。
不同类型的小说,其情节单元构成的构成方式也不相同。
小说情节结构常见的基本类型有线性结构(如罗贯中的小说《三国演义》)、网状结构(如伍尔芙的小说《墙上的斑点》)、画面结构(如沈从文的小说《断虹》)、象征结构(如卡夫卡的小说《变形记))、写实结构(如池莉的小说《烦恼人生》)、散文结构(如汪曾祺的一些小说)等。
小说故事中的矛盾冲突是形成情节的基础,也是推动情节发展的动力,冲突双方的人物性格,则直接决定了情节进展的趋向。
小说情节发展一般分为:开端、发展、高潮、结局。
故事情节的发展,小说的感情基调,都要求用合适的叙事人称来叙述。
在小说中,比较常见的叙事人称是第一人称和第三人称,用第二人称叙述的比较少见。
在第一人称叙事的作品中,叙事人直接以“我”的身份来讲述故事,“我”掌控着故事的发展。
第一人称叙事具有很强的主观性和随意性,便于表现主观的情感意识与情绪变化;而且在叙述的转换上有极大的便利。
第一人称叙事的局限在于它是从一个人的叙事观点出发,视野受限制,客观性和准确性不足。
第三人称叙事是以“他”、“她”、“他们”等为叙事主角来叙述故事的方式,它的观察视野开阔。
第三人称叙述主要有两种不同的观察视角:一是全知视角,又称零度焦点叙事。
叙事者无固定视角,可以不时变换叙事角度;如《三国演义》,书中人物众多,常变换叙事角度,很好地展现了故事的宏大。
采用全知视角可以从全方位引导读者了解、把握故事情节,便于展现广阔的生活背景、复杂的故事情节。
二是有限视角,又称内焦点叙事。
它是指叙述者采用小说中人物的目光来叙事,它的叙述要受到叙述者视野的限制,只能叙述他自己的所见所闻、所感所想。
第三人称叙事的局限是无法直接进入每个人物的内心世界,常借助动作、语言才能反映出来,而使叙事显得不够亲切、缺少感性。
一般而言,第一人称适用于垂直的人物关系,作品主要以“我”为中心,通过“我”的叙述带出其他人物,以此来表现人物的感情变化;而第三人称则适用于横向的人物关系,将生活的画面、人物的活动、人物间的冲突、人物在同一时间不同场合中的平行动作、人物在同一时间的不同心理活动等淋漓尽致地描写出来。
小说中的叙事方式,常见的有顺叙、倒叙、插叙、补叙、平叙等。
顺叙是指按照事件发生的自然顺序进行叙述的方法。
顺叙的类型具体又有按事件发生的时间顺序叙写,按事件发展的阶段进行叙述,按事件发生的空间顺序叙述等。
顺叙法的优点在于情节环环相扣、脉络清晰。
倒叙是指把事件的结局或事件中最关键、最精彩、最激动人心的部分提到开头来写,并非是把整个事件倒过来叙述。
倒叙法的优点在于能把情节安排得曲折离奇,增强对读者的吸引力。
补叙是指在叙述过程中,插入少量文字对人物或事件作简短的补充说明。
插叙是指在叙述中心事件的过场中,为了表达某种表达上的需要,帮助开展情节,刻画人物性格,暂时中断原来的叙述而插入一段与主要情节有关的文字。
它多用于材料众多、情节发杂的作品中。
平叙是叙述同一时间内不同地点发生的两件事或多件事的叙事方法。
小说是高考文学类文本阅读的常选文体。
在高考小说阅读试题中,“情节”是命题的重要着眼点。
近年高考小说阅读“情节”类试题常见考点有哪些呢?下面试以2011年高考小说阅读题为例,作解说。
考点题型枚举⒈分析某一情节内容在小说情节结构中的作用例:(2011江苏卷《“这是你的战争!”》【宗璞】)文中第3节师生问答的内容,与上下文的人、事叙述有何关联?(4分)【考点说明】本题考查对小说人物对话在情节结构中的作用的理解。
【错答举例】承上启下,前呼后应,使小说结构严谨,故事衔接顺畅,充实情节内容,突出人物的思想性格。
【病因诊断】脱离小说文本具体情节内容而简单地贴标签,显得空泛笼统。
【解题指津】分析某一情节内容在情节结构中的作用,一般可从内容和表达技巧两方面去考虑。
从本题题干中“与上下文的人、事叙述有何关联”这一提示语中可见,第3节写师生问答的内容在结构上起承上启下的作用。
就原文来看,有关事的叙述,是指上文所述“征调大会的内容”;有关人的叙述,是指下文“不同学生的形象”(可以写成“不愿参加”和“积极参加”的两类,或是“充满爱国热情的工学院学生、逃避征调的蒋姓学生、主动要求入伍的澹台玮”三拨学生)。
【参考答案】⑴补充交代上文征调动员大会的内容。
⑵为下文具体描写不同的学生形象作铺垫。
(不同的学生形象指充满爱国热情的工学院学生、逃避征调的蒋姓学生、主动要求入伍的澹台玮)。
⑶与第④节叙写孟弗之对志愿入伍的工学院三年级学生的支持、爱护形成映衬;与第⑤节反对四年级蒋姓学生不应征入伍作对比或为第⑤节埋设伏笔;与第⑥节萧子蔚老师对征调的态度形成鲜明对比。
⒉梳理小说的情节脉络,概括提要内容。
例:(2011安徽卷《《巴尔塔萨的一个奇特的下午》【〖哥伦比亚〗加卡列尔·加西亚·马尔克斯】》)请用简明的语言梳理这篇小说的脉络。
(5分)【考点说明】本题考查对小说全篇情节结构脉络的梳理和概括提要的能力。
【错答举例】巴尔塔萨做好鸟笼送给彼贝,而彼贝的父亲蒙铁尔却不领情、不给钱,巴尔塔萨却出于面子之虞,骗大家说赚了60比索。
【病因诊断】梳理不够仔细,情节发展过程的各阶段未完整概括出。
【解题指津】梳理小说的脉络,实际就是概括小说的情节。
梳理小说的脉络,可从情节角度、人物角度、时间和空间角度以及线索角度等几个方面考虑;还可综合以上要素角度,全面概括。
无论从哪一角度切入梳理情节脉络、提取要点,都应做到环节清楚、条理畅达,简洁明了。
小说的就原文来看,小说叙述描写的中心对象——鸟笼,是情节脉络梳理的关键切入点。
小说的标题已经告诉我们小说内容是在一个下午所发生的故事,主要内容就是巴尔塔萨做好了鸟笼、拒卖鸟笼、送鸟笼及尾声(醉酒);这是从情节角度梳理。
当然,也可以从主人公的心理发展角度来概括。
【参考答案】示例1:做好鸟笼,拒卖鸟笼给老大夫,送鸟笼给彼贝,台球房醉酒。
(事件发展脉络)示例2:期待好价钱,信守与彼贝的约定,不忍孩子失望决定送鸟笼,送鸟笼后兴奋与失落交织。
(主人公心理变化脉络)例:(2011江西卷《晚秋》【〖亚美尼亚〗埃·格林】)简要概括瓦萨卡发现小包后经历的心理变化过程。
(5分)【考点说明】本题考查概括小说局部情节的能力。
【错答举例】注意力不集中→屏住呼吸→渗出汗珠→发愣【病因诊断】审题欠细致,题干要求概括的是“心理变化过程”;而上述答案概括的是“表情”。
【解题指津】题干要求概括主人公的心理变化,而非表情。
因此要善于抓住文中直接表明人物心理状态的形容词,诸如“紧张”、“惊喜”、“慌乱”、“轻松”等,此外,还要抓住文中有关人物内心自白、人物动作、神态等方面的描写,从中窥探人物的心理变化,如“小包真漂亮,肯定价格不菲”,说明瓦萨卡动了贪念,心动了;“他还站在原地发愣,眼睛呆呆地盯着一个地方”,这说明瓦萨卡彻底失望了。
【参考答案】心动→紧张→惊恐→慌乱→失望→轻松。
⒊分析小说情节详略安排的意图例1:(2011辽宁卷《怪人》【〖乌拉圭〗比亚纳】)小说为什么对马乌罗“烙牛”的具体过程不着一字?请概括说明。
【考点说明】本题考查对小说情节详略取舍安排意图的理解。
【错答举例】因为马乌罗“烙牛”,与其“救童”的情节相比,对于表现其人性的闪光点——危急关头挺身而出的献身精神来说,明显要弱一些,因此,文中对马乌罗“烙牛”的具体过程不着一字。
【病因诊断】分析不够具体、深入,只注意到情节详略与主题表达的关系;而忽视了情节过程前后的关联。
【解题指津】小说情节详略取舍的安排主要取决于小说主题表达与人物形象塑造的需要。
从整篇小说看,在情节上主要写了乌乔“烙牛”和马乌罗“救童”。
其中,马乌罗“救童”情节表现了小说的主题。
这样从二者的关系角度谈对塑造人物、表现主题的作用就是合理的思路。
【参考答案】⑴前文已对如何“烙牛”作了详尽细致的描写,此处不必重复。
⑵塑造马乌罗形象的重心是后文“救童”一段,其“烙牛”仅是铺垫,应该略写。
⑶可腾出笔墨来写平日的马乌罗,与前后的紧张叙述形成对比,舒缓了节奏,使行文张弛有致。
例2:(2010江苏卷《溜索》【阿城】)本文用不少笔墨写牛,这对环境描写和人物刻画各有什么作用?【错答举例】渲染紧张、恐怖、惊险的气氛,更能烘托出“我”的恐惧、畏怯的心理。
【病因诊断】审题欠细,未吃透题干中的提示语的含义,没有把握住题干问域之核心。
此处的环境描写,就原文文本来看,应是自然环境,即怒江两岸绝壁悬崖之高峻险恶的地貌;而人物刻画,就原文整体看,领队、汉子是刻画的重点,而“我”只是故事的叙述者,因而分析详写牛的表现对人物刻画的作用,应分析这样写对表现领队及汉子的精神风貌的作用。
【解题指津】题干中的“用不少笔墨”这些字眼点明答题要从小说叙述笔法之详略意图去分析;而且题干中还明确提示了分析角度——“环境描写”和“人物刻画”。
小说用不少笔墨写牛,着重从牛的神态、动作等方面作了细致传神地刻画,反复突出牛的恐惧。
而不厌其烦地细写牛的恐惧之态,则从侧面表现了山势的高峻险恶;此外,这样写更反衬出领队及汉子的勇敢无畏。
【参考答案】本文用不少笔墨描写牛不肯挪动半步的恐惧和溜索时流泪发抖的样子:作用主要有:⑴侧面表现怒江峡谷的高峻险恶;⑵与“我”“战战兢兢”互相映衬;又与领队及汉子的勇敢无畏形成反衬。
⒋分析小说开头与结尾部分的作用例:(2011浙江卷《第9车厢》【〖俄罗斯〗米哈依尔·扎多尔诺夫】)小说开篇写了“我”的一次乘车经历,有什么作用?【考点说明】本题考查对小说开头作用的理解。
【错答举例】为下文作铺垫,引出主要故事。
【病因诊断】分析不够具体、完整。
【解题指津】小说叙事思路清晰,“我”的一次乘车经历引出了“基辅读者”的乘车故事,后者是叙事的重点,分析开篇的作用要结合下文的故事。
开篇的作用可从内容和写法两方面入手分析。
本文开篇是为主要情节作铺垫的非主要情节,为下文故事的展开服务,可理解为衬托主要故事。
从内容看,可从读者感受和此类事件的常见角度展开分析。
【参考答案】⑴用作铺垫,引出主要故事。