资本公积会计处理
- 格式:doc
- 大小:103.00 KB
- 文档页数:8
资本公积的账务处理资本公积是指企业在经营过程中由于接受捐赠、股本溢价以及法定财产重估增值等原因所形成的公积⾦,是投资者或者他⼈投⼊到企业、所有权归属于投资者、并且投⼊⾦额上超过法定资本部分的资本。
企业接受资本公积的⽅式多种多样,那么对于不同的投⼊⽅式,财务⼈该如何进⾏相应的账务处理呢?今天⼩编就为⼤家带来了四种与之相关的账务处理⽅法。
⼀、资本溢价或股本溢价【案例1】A公司为⾮股份有限公司,最近收到B公司500万元的现⾦投资,但公司注册只需要480万元,于是就有股本溢价20万元,则编制会计分录如下(以下单位统⼀为“万元”):借:银⾏存款 500贷:实收资本 480资本公积——资本溢价 20温馨提⽰:如A公司为股份有限公司,则编制会计分录如下:借:银⾏存款 500贷:股本 480资本公积——资本溢价 20⼆、接受捐赠资产【案例2】A公司为⼀般纳税⼈企业,所得税率25%,接受现⾦捐赠85万元,当年年度公司利润总额为200万元。
假设除接受捐赠资产外,⽆其他纳税调整项⽬,则编制会计分录如下(以下单位统⼀为“万元”):借:银⾏存款 85贷:待转资产价值——接受捐赠货币性资产价值 85接受捐赠资产的应纳税所得额=85×25%=21.25(万元);借:待转资产价值——接受捐赠货币性资产价值 85贷:应交税⾦——应交所得税 21.25资本公积——其他资本公积 63.75温馨提⽰:在企业接受捐赠资产时,⽆论是货币性资产还是⾮货币性资产都需要将其纳⼊当年应纳税所得额中交纳企业所得税。
三、拨款转⼊【案例3】A公司收到国家拨⼊⽤于技术改造的专款100万元,公司以100万元购⼊技术改造所需设备(不需安装),则编制会计分录如下(以下单位统⼀为“万元”):收到国家拨款转⼊借:银⾏存款 100贷:专项应付款 100购买固定资产借:固定资产 100贷:银⾏存款 100四、法定财产重估增值【案例4】A公司重新评估部分固定资产转出作为对另⼀企业的投资,这部分固定资产的原账⾯⾦额为1400万元,累计折旧为700万元,重新评估后为1 100万元,则编制会计分录如下(以下单位统⼀为“万元”):借:固定资产——设备 400贷:资本公积——法定财产重估增值 400温馨提⽰:分录中“资本公积——法定财产重估增值”科⽬计算⽅式如下:法定财产重估增值=1 100-(1 400-700)=400(万元)。
会计处理资本公积金与盈余公积金资本公积金和盈余公积金是公司财务报表中常见的两个项目。
它们在会计上有着不同的处理方式和会计准则。
本文将对资本公积金和盈余公积金的定义、计算方法以及会计处理进行详细介绍。
一、资本公积金定义和计算方法资本公积金是指公司从发行股票、债券或其他资产交易获得超过其面值或账面价值的资金,以及其他非法定盈余转入的资金。
资本公积金的目的是用于弥补公司的亏损或进行投资等资本扩张活动。
资本公积金的计算方法通常是将获得的超额资金按比例分配到股东或投资人的账户中。
例如,公司发行股票获得的溢价部分可以按照股东持有股份的比例,分配到各股东的资本公积金账户中。
在财务报表上,资本公积金通常以“资本公积”或“资本溢价”等科目进行记录,在股东权益部分显示。
二、盈余公积金定义和计算方法盈余公积金是指公司从盈余中提取的、不用作分配股利的一部分,作为公司未来经营或盈利分配的备用资金。
盈余公积金的目的是确保公司在遇到亏损、风险或扩大经营时能够有足够的资金支持。
盈余公积金的计算方法通常是将公司的净利润中未分配的部分转入盈余公积金账户。
这个未分配的盈余金额可以是公司的年度净利润,也可以是之前年度的累积未分配盈余。
在财务报表上,盈余公积金通常以“盈余公积”或“未分配利润”等科目进行记录。
三、会计处理资本公积金和盈余公积金根据会计准则,资本公积金和盈余公积金需要进行不同的会计处理。
对于资本公积金,在发生超额资金获得时,公司需要将这部分资金分配到股东或投资人的资本公积金账户中,并在财务报表上进行记录。
当公司在进行资本扩张或弥补亏损时,可以使用资本公积金进行资本补充。
而盈余公积金的处理较为复杂。
当公司有盈余时,会按照一定比例提取未分配利润转入盈余公积金账户,以备将来使用。
同时,如果公司需要将盈余用于分配股利或进行其他资本性支出,需要经过董事会或股东大会的决议,并按照相关法规和规定进行操作。
在财务报表上,资本公积金和盈余公积金需要在股东权益部分明确列示,并注明其金额和性质。
资本公积的会计处理资本公积是所有者权益的组成部分,它的增加会直接导致企业净资产的增加,因此,资本公积信息对于投资者、债权人等会计信息使用者的决策十分重要。
对于它的会计处理,主要包括了资本溢价的会计处理以及其他资本公积的会计处理:(一)资本(或股本)溢价的会计处理1.资本溢价投资者投入的资本中按其投资比例计算的出资额部分,应记入“实收资本”科目,大于部分记入“资本公积——资本溢价”科目。
2.股本溢价股份有限公司在采用溢价发行股票的情况下,企业发行股票取得的收入,相当于股票的面值部分记入“股本”科目,超过股票面值的溢价部分在扣除发行手续费、佣金等发行费用后,计入“资本公积——股本溢价”。
3.影响资本(或股本)溢价的特殊业务(1)同一控制下控股合并形成的长期股权投资;(2)股份有限公司采用回购本公司股票方式减资;(3)可转换公司债券;【关注】上市公司2008年报工作中应注意的会计问题:在未达业绩承诺时控股股东根据承诺补足差额的会计处理问题上市公司收到的由其控股股东或其他原非流通股股东根据股改承诺为补足当期利润而支付的现金,应作为权益性交易计入所有者权益。
(二)其他资本公积的会计处理1.采用权益法核算的长期股权投资在被投资单位除净损益以外的所有者权益发生增减变动时,投资企业按持股比例计算应享有的份额。
借:长期股权投资(其他权益变动)贷:资本公积——其他资本公积被投资单位资本公积减少做相反的会计分录。
处置采用权益法核算的长期股权投资时借:资本公积——其他资本公积贷:投资收益2.以权益结算的股份支付在每个资产负债表日,应按确定的金额借:管理费用等贷:资本公积——其他资本公积在行权日,应按实际行权的权益工具数量计算确定的金额借:银行存款(按行权价收取的金额)资本公积——其他资本公积(原确定的金额)贷:股本(增加的股份的面值)资本公积——股本溢价(差额)3.自用房地产或存货转为以公允价值计量的投资性房地产企业将作为存货的房地产转为采用公允价值模式计量的投资性房地产,其公允价值大于账面价值的借:投资性房地产--成本(转换日的公允价值)贷:开发产品等资本公积——其他资本公积(差额)处置该项投资性房地产时,因转换计入资本公积的金额应转入当期其他业务成本借:资本公积——其他资本公积贷:其他业务成本4.可供出售金融资产公允价值变动资产负债表日,可供出售金融资产公允价值变动形成的利得(除减值损失和外币货币性金融资产的汇兑差额外)借:可供出售金融资产—公允价值变动贷:资本公积——其他资本公积公允价值变动形成的损失,做相反会计分录。
资本公积的会计处理资本公积是指企业通过非直接募集资金形成的资本保值增值部分,它是企业自身获取的增值收益。
在会计处理中,资本公积需要按照相关规定进行核算和披露。
本文将从会计处理的基本原则、资本公积的分类和会计分录、资本公积的使用等方面,详细探讨资本公积的会计处理。
一、会计处理的基本原则在进行资本公积的会计处理时,需要遵循以下基本原则:1. 独立性原则:资本公积的会计处理要与其他账户相互独立,不能与其他账户混为一谈。
2. 实体主义原则:将资本公积作为企业自身获得的增值收益,与股东权益和业务收入等进行区分。
3. 交易性原则:对于涉及到资本公积的交易,应按照实际交易的性质和规定进行会计处理。
二、资本公积的分类和会计分录根据相关会计准则,资本公积可以分为以下几类:1. 合并公司的股东权益变动产生的资本公积:当企业进行合并时,合并差异产生的股东权益变动应记入资本公积。
2. 企业重估资产产生的资本公积:当企业对资产进行重估时,重估增值应计入资本公积。
3. 企业再投资产生的资本公积:当企业通过再投资获取的增值收益时,这部分收益应计入资本公积。
会计分录的具体操作如下:1. 合并公司的股东权益变动产生的资本公积:借:资本公积-合并贷:合并差异2. 企业重估资产产生的资本公积:借:资本公积-重估贷:重估增值3. 企业再投资产生的资本公积:借:资本公积-再投资贷:再投资收益三、资本公积的使用资本公积作为企业自身获取的增值收益,可以用于以下方面:1. 弥补亏损:当企业发生亏损时,可以使用资本公积弥补亏损,以保护企业的正常经营。
2. 股本扩增:企业可以将资本公积用于股本扩增,增加企业的注册资本。
3. 配股或送股:企业可以通过配股或送股的方式,将资本公积转化为普通股股本,向股东进行分配。
四、会计报表披露资本公积在企业的会计报表中应进行相应的披露,具体披露方式如下:1. 资本公积账户余额:在资产负债表中,以资本公积账户的余额进行明确表述。
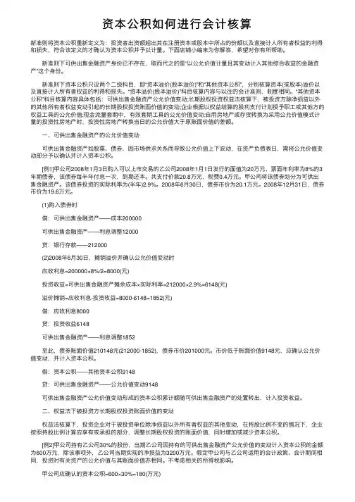
资本公积如何进⾏会计核算新准则将资本公积重新定义为:投资者出资额超出其在注册资本或股本中所占的份额以及直接计⼈所有者权益的利得和损失,符合该定义的才确认为资本公积并予以计量。
下⾯店铺⼩编来为你解答,希望对你有所帮助。
新准则下可供出售⾦融资产⾝份已不存在,取⽽代之的是“以公允价值计量且其变动计⼊其他综合收益的⾦融资产”这个⾝份。
新准则下资本公积只设两个⼆级科⽬,即“资本溢价(股本溢价)”和“其他资本公积”,分别核算资本(或股本)溢价以及直接计⼈所有者权益的利得和损失。
“资本溢价(股本溢价)”科⽬核算内容与以往的会计准则、制度相同。
“其他资本公积”科⽬核算内容具体包括:可供出售⾦融资产公允价值变动;长期股权投资权益法核算下,被投资⽅除净损益以外的其他所有者权益变动引起的长期股权投资账⾯价值的变动;企业根据以权益结算的股利⽀付计划授予职⼯或其他⽅的权益⼯具的公允价值;现⾦流量套期中,有效套期⼯具的公允价值变动;⾃⽤房地产或存货转换为采⽤公允价值模式计量的投资性房地产时,投资性房地产转换当⽇的公允价值⼤于原账⾯价值的差额。
⼀、可供出售⾦融资产的公允价值变动可供出售⾦融资产如股票、债券,因市场供求关系⽽导致公允价值上下波动,在资产负债表⽇,需将公允价值变动部分予以确认并计⼊资本公积。
[例1]甲公司2008年1⽉3⽇购⼊可以上市交易的⼄公司2008年1⽉1⽇发⾏的⾯值为20万元、票⾯年利率为8%的3年期债券,该债券每半年付息⼀次,到期还本。
共⽀付价款20.8万元,税费0.4万元。
甲公司将该债券划分为可供出售⾦融资产。
该债券投资的实际利率为(半年)2.9%。
2008年6⽉30⽇,债券市价为20.1万元。
2008年12⽉31⽇,债券市价为19.6万元。
(1)购⼊债券时借:可供出售⾦融资产——成本200000可供出售⾦融资产——利息调整12000贷:银⾏存款——212000(2)2008年6⽉30⽇,摊销溢价并确认公允价值变动时应收利息=200000×8%/2=8000(元)投资收益=可供出售⾦融资产摊余成本×实际利率=212000×2.9%=6148(元)溢价摊销=应收利息-投资收益=8000-6148=1852(元)借:应收利息8000贷:投资收益6148可供出售⾦融资产——利息调整1852⾄此,债券账⾯价值210148元(212000-1852),债券市价201000元。
资本公积转股会计处理方法资本公积转股是企业在进行资本运作时常见的一种财务操作。
这种操作会直接影响到公司的股权结构和财务状况。
本文将详细介绍资本公积转股的会计处理方法,以帮助读者更好地理解和运用这一财务手段。
一、资本公积转股的基本概念资本公积是指企业在经营过程中,由于接受捐赠、股权投资、资产评估增值等原因形成的,不属于股本的资本储备。
资本公积转股是指将这部分资本公积转为股本,增加公司的股本总额。
二、资本公积转股的会计处理方法1.确认资本公积转股企业在决定将资本公积转为股本时,应首先召开董事会,形成决议,并对外公告。
同时,要确保转股行为符合相关法律法规的规定。
2.计算转股金额企业应根据董事会决议,计算转股金额。
转股金额等于拟转股的资本公积金额。
3.会计分录(1)借记“资本公积”账户,贷记“股本”账户。
借:资本公积贷:股本(2)如转股过程中涉及税费,还需进行以下会计分录:借:应交税费贷:银行存款4.修改股东名册企业应在完成资本公积转股的会计处理后,及时修改股东名册,确保股东权益的变更。
5.报告和披露企业应在年度报告、半年度报告等定期报告中,披露资本公积转股的相关信息,包括转股金额、转股比例、股权结构变动等。
三、注意事项1.资本公积转股应符合国家法律法规和公司章程的规定。
2.转股过程中,企业应确保会计处理正确,避免影响公司财务报表的真实性和合规性。
3.企业在披露资本公积转股信息时,应确保信息真实、准确、完整,避免误导投资者。
4.资本公积转股可能涉及税务问题,企业应咨询专业税务顾问,确保合规操作。
总结:资本公积转股是企业在优化资本结构、提高资本使用效率方面的一种重要手段。
掌握正确的会计处理方法,有助于企业合规、高效地完成这一财务操作。
资本公积会计账务处理资本公积是指企业自筹资金增加的一种形式,它是公司发行股票或其他股本工具时,超过股票或股本工具面额国内发行价格的金额。
资本公积是公司用于保证公司健康运行和增加公司实力的资金。
根据《企业会计准则》的规定,资本公积应当分为以下几种:1. 发行股票的溢价:当公司以发行股票的方式筹集资金时,如果发行价格高于股票的面值,超过股票面值的部分将计入资本公积账户。
2. 股份回购溢价:当公司回购自己的股份时,如果回购价格高于该股份的面值,超过面值的差额将计入资本公积账户。
3. 国有资产股权改革形成的股份或权益:当公司进行国有资产股权改革,以产权形式或其他股权形式形成的股份或权益,其差额部分将计入资本公积账户。
4.其他形成资本公积的事项:包括税收补助、无偿划归或者追加投入的资本公积等。
资本公积的会计处理如下:1. 计提资本公积:在上述情况下,资本公积应当在发生时予以计提。
假设公司发行股票的溢价为100万元,那么会计记录如下:资本公积(贷方) 100万元发行溢价(借方) 100万元2. 资本公积的使用:资本公积是一种净资产,不能直接用于发放股利。
但可以用于弥补亏损、增加注册资本等。
假设公司需要将部分资本公积用于弥补亏损,金额为50万元,那么会计记录如下:其他综合收益(贷方) 50万元资本公积(借方) 50万元3. 资本公积的转增股本:当公司需要增加注册资本时,可以将资本公积转为股本。
假设公司需要将50万元的资本公积转为股本,那么会计记录如下:资本公积(贷方) 50万元股本(借方) 50万元4. 资本公积的清零:当资本公积账户余额较大时,公司可以通过发放股利的方式将资本公积减少,直至清零。
假设公司需要将20万元的资本公积通过发放现金股利的方式减少,那么会计记录如下:应付股利(贷方) 20万元资本公积(借方) 20万元总之,资本公积的会计处理需要根据具体情况进行,需要遵循会计准则的规定和要求。
企业应根据自身情况建立健全的会计制度,确保资本公积的正确处理和使用。
会计处理一、本科目核算企业收到投资者出资超出其在注册资本或股本中所占的份额以及直接计入所有者权益的利得和损失等。
二、本科目应当分别“资本溢价”或“股本溢价”、“可供出售金融资产”、“其他资本公积” 进行明细核算。
三、资本公积的主要账务处理(一)企业收到投资者投入的资本,借记“银行存款”、“其他应收款”、“固定资产”、“无形资产”等科目,按其在注册资本或股本中所占份额,贷记“实收资本”或“股本”科目,按其差额,贷记本科目(资本溢价或股本溢价)。
与发行权益性证券直接相关的手续费、佣金等交易费用,借记本科目(股本溢价),贷记“银行存款”等科目。
公司发行的可转换公司债券按规定转为股本时,应按“长期债券——可转换公司债券”科目余额,借记“长期债券——可转换公司债券,按本科目(其他资本公积)中属于该项可转换公司债券的权益成份的金额,借记本科目(其他资本公积),按股票面值和转换的股数计算的股票面值总额,贷记“股本”科目,按实际用现金支付的不可转换为股票的部分,贷记“现金”等科目,按其差额,贷记本科目(股本溢价)科目。
企业将重组债务转为资本的,应按重组债务的账面价值,借记“应付账款”等科目,按债权人放弃债权而享有本企业股份的面值总额,贷记“股本”科目,按股份的公允价值总额与相应的实收资本或股本之间的差额,贷记或借记本科目(资本溢价或股本溢价),按重组债务的账面价值与股份的公允价值总额之间的差额,贷记“营业外收入——债务重组利得”科目。
企业经股东大会或类似机构决议,用资本公积转增资本,借记本科目(资本溢价或股本溢价),贷记“实收资本”或“股本”科目。
(二)企业的长期股权投资采用权益法核算的,在持股比例不变的情况下,被投资单位除净损益以外所有者权益的其他变动,企业按持股比例计算应享有的份额,借记“长期股权投资——所有者权益其他变动”科目,贷记本科目(其他资本公积)。
会计操作技能教案资本公积的会计处理与使用会计操作技能教案资本公积的会计处理与使用一、引言资本公积是公司会计中一个重要的概念和会计科目。
本教案将重点介绍资本公积的会计处理与使用,帮助学生理解和掌握相关的会计操作技能。
二、资本公积的定义和特点1. 定义:资本公积是指由公司获取资本的过程中,超过其面额的金额形成的一种特殊的股东权益。
2. 特点:a) 资本公积是属于股东权益的一种,不同于利润和留存收益。
b) 资本公积可以通过股权发行、资产评估增值等方式形成。
c) 资本公积可以用于公司的股份回购、增资扩股等用途。
三、资本公积的会计处理1. 资本公积的初始记录在公司通过股权发行或资产评估增值形成资本公积时,需按照以下会计处理方法记录:资本公积账户(贷) xxx股本账户(借) xxx2. 资本公积的增减处理a) 增加:在公司获取资本时,产生资本公积增加的情况,需要按照以下会计处理方法记录:资本公积账户(贷) xxx股本账户(借) xxxb) 减少:当公司回购股份或进行其他资本减少操作时,需要按照以下会计处理方法记录:股本账户(贷) xxx资本公积账户(借) xxx3. 资本公积的使用资本公积通常用于以下用途:a) 资本金的增加:公司在进行增资扩股时,可以将部分资本公积转入股本账户,以增加公司的实收资本。
b) 股份回购:公司可以利用资本公积进行股份回购,以减少发行在外的股份数量。
c) 抵消亏损:当公司发生亏损时,可以将亏损金额从资本公积中抵消,以减少对利润分配的压力。
d) 转作其他用途:根据公司的具体情况,资本公积可以用于其他合法用途。
四、案例分析以某公司为例,该公司通过股权发行融资1,000万元人民币,形成资本公积。
在未来的几年中,该公司利用资本公积进行了如下操作:1. 第一年,公司将200万元资本公积转入股本账户,进行增资扩股。
2. 第二年,公司以300万元的价格回购部分股份,将300万元从股本账户转入资本公积账户。
资本公积的会计处理与使用方法资本公积作为公司的一种重要财务工具,对于企业的资产和负债结构有着积极的影响。
本文将探讨资本公积的会计处理方法以及合理的资本公积使用方法。
一、资本公积的会计处理方法资本公积是指公司通过发行股票、增资等活动所获得的超过股票面值或者额外投入的资本,按规定归类为资本公积账户。
具体的会计处理方法如下:1. 记账处理:公司在进行股票发行或增资时,应将超过股票面值的部分或额外投入资本的金额转入资本公积账户。
同时,在资本公积账户中记录该笔转入金额。
2. 资本公积转增股本:当公司需要进行股权分派时,可以将资本公积账户中的一部分资金转增股本。
转增股本后,公司的股本会增加,反映了资本的真实实力。
3. 资本公积抵免亏损:当公司发生亏损时,可以利用资本公积账户中的资金进行抵免。
这种方式旨在保护公司的正常运营,保证公司的稳定发展。
二、资本公积的使用方法资本公积作为公司的重要财务资源,可以用于以下方面:1. 股本扩大:公司可以通过将资本公积转增股本,从而增加公司的股本结构,提高股权的价值。
股本扩大有助于增加公司的资本实力,提高公司在市场中的竞争力。
2. 盈余分配:公司可以将部分资本公积用于盈余分配,例如派发股息或向股东进行利润分配。
这有助于回报股东,增加公司的股东信任度,并提高公司的声誉。
3. 对外投资:资本公积也可以被用于企业的对外投资。
公司可以利用资本公积进行收购、合并或投资其他公司,以拓展业务范围,提升公司的市场地位。
4. 资本公积转其他公积:如果资本公积账户中的资金没有特定的用途,公司可以将其转入其他公积账户,如法定公积、任意公积等,以提高其他公积账户的余额。
5. 清理资本公积账户:在一些特定情况下,资本公积也可以用于清理账户。
例如,公司解散、合并或被收购时,可以清理资本公积账户中的余额,并按规定进行处理。
综上所述,资本公积的会计处理和使用方法对于企业的财务管理至关重要。
准确处理资本公积的会计核算,合理使用资本公积的资金,将有助于提升公司的财务状况,增强企业的竞争优势。
处置子公司时资本公积的会计处理一、概述在企业经营发展过程中,有时会因为种种原因需要处置其控股的子公司。
处置子公司涉及到资本公积的会计处理,这一问题对企业的财务报表和税务申报等方面都有重要影响。
本文将围绕这一问题展开较为详细的探讨。
二、处置子公司的会计处理1. 处置子公司的会计流程处置子公司是指企业将其控股股权转让给他人或其他方式让子公司不再属于企业范围内。
处置子公司的会计处理通常包括以下几个主要步骤:(1) 确定处置子公司的净资产公允价值,并确认处置收益或损失;(2) 清理处置子公司的资产负债表,并确认处置出售产生的利润或亏损;(3) 处理处置子公司的资本公积,包括确认处置子公司产生的资本公积变动。
2. 资本公积的会计处理在处置子公司时,资本公积的会计处理主要涉及两个方面:(1) 处置子公司产生的资本公积变动当企业处置子公司时,可能会出现处置收益或者处置亏损。
处置收益与处置亏损的计算会直接影响资本公积的变动。
处置收益要求企业确认为非经常性损益,反映处置子公司所产生的利得;处置亏损则需要及时确认,并根据实际情况计提相应准备,避免对企业财务造成不利影响。
(2) 处置子公司前后的资本公积调整处置子公司会导致企业财务状况发生变化,资本公积的额度可能需要相应调整。
在会计处理中,需要对处置子公司前后的资本公积进行调整,以确保财务报表准确反映出处置子公司的影响。
三、处置子公司时资本公积的税务处理除了会计处理外,处置子公司时资本公积的税务处理也是企业需要重点关注的问题。
税务处理涉及到处置收益的税收政策、资本公积调整对税务申报的影响等方面。
1. 处置收益的税务处理对于处置收益,企业需要根据税收法规进行合理处理,避免因为税务问题而给企业带来额外负担。
在确认处置收益的企业需要了解相关税收政策,合理规划税务筹划,确保税务处理符合法规要求。
2. 资本公积调整对税务申报的影响资本公积的调整可能导致税务申报信息的变化,企业需要及时了解并适应这些变化,确保税务申报的准确性和合规性。
资本公积的会计处理资本公积是指公司通过发行股票、增资、吸收投资或者其他形式,超过股本面值的资本额部分,按照法定规定要从股东投资支付的款项,公司将其用于增加企业的资本实力和提高股东权益的账户。
本文将就资本公积的会计处理方法进行探讨。
一、资本公积的会计科目根据《企业会计准则》的规定,资本公积是归属于所有者权益的一种特殊科目,在资产负债表中列示在实收资本后面。
为了能够更好地进行会计处理,我们需要为资本公积设立专门的会计科目。
具体的会计科目名称可以根据公司的具体情况进行设置,但一般情况下,可以设置为“资本公积”。
二、资本公积的会计处理方法1. 股本溢价的处理在公司发行股票时,如果发行价格高于股票面值,超过的部分就是股本溢价。
股本溢价需要按照法定规定要从股东投资支付,并且要进行专门的会计处理。
一种常见的处理方法是将股本溢价计入资本公积账户中。
具体会计处理流程如下:(1)在股本溢价发生时,将资金从“银行存款”等账户划拨出来;(2)同时,记账增加“资本公积”账户的余额,金额等于股本溢价的数额。
2. 增资和吸收投资的处理公司在进行增资或者吸收投资时,投资者所支付的超过股本面值的部分,应计入资本公积。
具体会计处理流程如下:(1)将投资者支付的金额从“银行存款”等账户划拨出来;(2)同时,记账增加“资本公积”账户的余额,金额等于增资或吸收投资的超额部分。
3. 利用资本公积进行增资的处理在一些特殊情况下,公司可以利用资本公积进行增资。
这种情况下,会计处理方法较为特殊,需要进行以下的会计处理:(1)将资本公积账户的一部分或全部金额划拨给股本账户,用于增资;(2)同时,应减少资本公积账户余额。
三、注意事项1. 资本公积不能用于分配利润根据相关法律法规的规定,资本公积是用于增加企业资本实力和提高股东权益的,不能用于分配利润。
因此,在进行财务报表编制时,不能将资本公积作为利润分配的依据。
2. 资本公积的用途受限虽然资本公积可以用于公司的增资和股本溢价的处理,但其用途也是受到限制的。
资本公积金与其他公积金的会计处理在会计领域,公积金是指企业或组织以利润留存或其他方式积累的资金,用于应对未来风险、补充资本或其他特定目的的一种财务工具。
公积金可以分为不同类型,其中包括资本公积金和其他公积金。
本文将探讨资本公积金和其他公积金的会计处理方法。
一、资本公积金的会计处理资本公积金是指企业通过增发股票或股东追加资本而形成的公积金。
在会计处理中,资本公积金属于所有者权益的一部分,体现了股东对企业的资本支持。
根据会计准则,企业需要在资本公积金账户中记录增加和减少资本公积的事项。
下面将针对这些事项进行详细说明:1. 增加资本公积金增加资本公积金的方式通常包括股权融资、股东追加投资等。
当企业通过增发股票获得资金时,应该将这部分资金以资本公积金的形式记录在账簿上。
具体的会计记录是借记现金(或银行存款)账户,贷记资本公积金账户。
2. 减少资本公积金资本公积金的减少主要是由于公司进行利润分配或进行其他法定事项导致。
例如,企业实施股份回购或向股东派发股息等情况。
在这种情况下,需要相应地减少资本公积金。
具体的会计处理是借记资本公积金账户,贷记利润分配或其他相关账户。
需要注意的是,涉及资本公积金的减少事项必须符合法律法规的规定,并经过股东的批准。
二、其他公积金的会计处理除了资本公积金外,企业还可能有其他类型的公积金,如法定公积金、储备基金等。
不同的公积金类型可能具有不同的会计处理方法。
1. 增加其他公积金增加其他公积金的方式也多种多样,例如非法定的捐赠、自愿留存利润等。
当企业有相关事项需要记录时,应该将其以其他公积金的形式记录在账簿上。
具体的会计记录需要根据具体情况进行,一般是借记现金(或银行存款)账户,贷记其他公积金账户。
2. 减少其他公积金其他公积金的减少可能是由于法定事项或公司决策导致的。
例如,法律规定的公积金使用、企业自愿决定的公积金使用等。
在减少其他公积金时,需要根据具体情况进行会计处理。
通常是借记其他公积金账户,贷记相应的费用或其他相关账户。
资本公积应该怎样进行会计处理在企业所有者权益项目中,资本公积的核算是现行会计制度变化最频繁的内容,主要表现为以下几个方面:第一,设置了八个资本公积明细科目;第二,资本公积准备明细科目不能直接转增实收资本;第三,将债务重组收益计入了资本公积项目;第四,对关联方交易的价格作了严格的限定。
对于以上资本公积核算的变化,现行的会计制度并没有对其变化的原因和对企业财务的影响结果作出合理的解释和说明,本文主要从财务管理的角度谈一些个人的意见。
一、资本公积的属性资本公积通常是投资者或者其他人投入到企业超过法定资本部分的资金,其所有权属于投资者,与实收资本和盈余公积项目有很大的区别。
资本公积与实收资本的区别:实收资本明确了投资的主体,是投资者对企业实施控制权和盈余分配的基础,实收资本总量和结构的增减变化,涉及到投资者的根本利益,影响到企业的经营方针和资本市场的变化,其增加或减少必须受到严格的法律限制。
资本公积是所有者共同的权益,它在未转成实收资本前,并未明确具体的投资主体,不能参与企业的控制权和盈余分配。
资本公积伴随着投资产生,对于上市公司而言,主要由溢价收入形成,由于我国上市公司发行股票的价格普遍偏高,股东向上市公司注入了大量的资金,真正属于自己的权益只是按面值计算的部分,大量的溢价收入形成资本公积,在"内部人"控制的前提下,就等于是管理者无偿取得和使用股东资金,这与建立法人治理结构和完善约束、激励机制是相矛盾的,是对股东权益的侵害。
资本公积与盈余公积的区别:盈余公积是从企业的利润转化而来,它是企业经营活动积累的结果,为了防止企业超额分配,有关制度对盈余公积的提取规定了下限。
盈余公积通常是和企业的盈利能力联系在一起的,对股东和企业具有重要的意义,它直接反映了股东投入资本增值的能力,反映了企业经营活动的质量,是管理者对企业和股东的贡献。
资本公积主要伴随着投资产生,反映了企业的规模,是投资者对企业的贡献。
资本公积的会计处理与分析技巧资本公积是指公司在对外募集资金时,超过股本面值的部分形成的公积金。
资本公积是公司财务状况和股东权益的重要组成部分,正确的会计处理和分析技巧对于公司的财务报告和决策具有重要意义。
本文将探讨资本公积的会计处理方法和分析技巧。
一、资本公积的会计处理根据相关会计准则,资本公积应当单独列示于股东权益部分或净资产部分。
在会计处理上,主要有以下几种方法:1. 直接法直接法是最常用的资本公积会计处理方法,按照该方法,资本公积与股本分开列示。
在资本公积账户中,列示各项资本公积的具体金额,如股息增资、法定储备基金、资产评估增值等。
2. 间接法间接法是将资本公积合并列示在股本部分的一种方法。
按照该方法,只在股本账户中列示股本的金额,而将全部或部分的资本公积列示在股本账户下方,作为股本的附属项目。
3. 混合法混合法是直接法和间接法的结合,按照该方法,将一部分资本公积直接列示在资本公积账户中,而将另一部分资本公积合并列示在股本账户下方。
会计处理方法的选择应根据实际情况来确定,并在财务报表中充分披露。
公司需提前制定好相应的会计政策,并在每期财务报表中保持一致性,以便便于准确分析和比较。
二、资本公积的分析技巧正确的资本公积分析技巧有助于揭示公司的经营和财务状况,并为公司决策提供参考。
以下是几个常用的分析技巧:1. 比较分析通过对比资本公积的变动趋势,分析公司在不同时期的盈利能力和财务状况的变化。
比较分析可以帮助发现潜在的风险和机会,为公司的战略规划提供参考。
2. 组成分析资本公积由不同的项目组成,包括股息增资、法定储备基金、资产评估增值等。
通过对资本公积的组成进行详细分析,可以了解公司资金来源的多样性和稳定性,从而综合评估公司的财务实力。
3. 影响分析资本公积的变动受到公司经营决策和财务政策的影响。
通过分析资本公积的变动原因,可以了解公司的经营策略和财务管理水平。
例如,资本公积的增加可能意味着公司有更多的资金投入到扩大生产或并购等方面,而减少则可能表示公司降低了收益分配比例,将更多的利润用于再投资。
资本公积的会计处理方法
嘿,咱来说说资本公积的会计处理方法哈!这可是个挺重要的事儿呢。
你想想看,资本公积就像是企业的一个小宝藏,有时候会突然多出来一些财富。
那怎么对待这个小宝藏呢?
首先呢,咱得知道资本公积是咋来的。
比如说,有人给企业投资了一大笔钱,超过了他在企业里应该占的份额,那多出来的这部分就进了资本公积啦。
或者企业发行股票,股票价格比票面价值高,这中间的差价也会变成资本公积哦。
那怎么处理呢?嘿嘿,这就有意思了。
当有新的资本公积产生的时候,咱就得像对待宝贝一样把它记下来。
这可不是随便记的哦,得按照规矩来。
就好像你整理自己的宝贝盒子,得放得整整齐齐的。
然后呢,如果企业以后要用这些资本公积,那也得有说法呀。
比如说,转增股本,把资本公积变成股本,让股东们的股份更多了。
这就好比把宝藏里的一部分财宝变成了更实在的东西。
咱再打个比方,资本公积就像是家里的余粮,平时好好存着,到了需要的时候就能派上用场。
要是不好好处理,那不就乱套啦?
你说,要是资本公积没处理好,那不就像做饭忘了放盐一样,总觉得差点味道?而且这可不是小事儿,关系到企业的财务状况呢。
还有啊,处理资本公积的时候可得细心点,别弄错了。
这就跟走路一样,得一步一步走稳了,不然可容易摔跟头。
总之呢,资本公积的会计处理方法可不能马虎,得认真对待,就像对待自己最喜欢的东西一样。
只有这样,企业才能健康发展,财务状况才能稳稳当当的呀!这就是我对资本公积会计处理方法的看法,你觉得呢?。
会计处理一、本科目核算企业收到投资者出资超出其在注册资本或股本中所占的份额以及直接计入所有者权益的利得和损失等。
二、本科目应当分别“资本溢价”或“股本溢价”、“可供出售金融资产”、“其他资本公积” 进行明细核算。
三、资本公积的主要账务处理(一)企业收到投资者投入的资本,借记“银行存款”、“其他应收款”、“固定资产”、“无形资产”等科目,按其在注册资本或股本中所占份额,贷记“实收资本”或“股本”科目,按其差额,贷记本科目(资本溢价或股本溢价)。
与发行权益性证券直接相关的手续费、佣金等交易费用,借记本科目(股本溢价),贷记“银行存款”等科目。
公司发行的可转换公司债券按规定转为股本时,应按“长期债券——可转换公司债券”科目余额,借记“长期债券——可转换公司债券,按本科目(其他资本公积)中属于该项可转换公司债券的权益成份的金额,借记本科目(其他资本公积),按股票面值和转换的股数计算的股票面值总额,贷记“股本”科目,按实际用现金支付的不可转换为股票的部分,贷记“现金”等科目,按其差额,贷记本科目(股本溢价)科目。
企业将重组债务转为资本的,应按重组债务的账面价值,借记“应付账款”等科目,按债权人放弃债权而享有本企业股份的面值总额,贷记“股本”科目,按股份的公允价值总额与相应的实收资本或股本之间的差额,贷记或借记本科目(资本溢价或股本溢价),按重组债务的账面价值与股份的公允价值总额之间的差额,贷记“营业外收入——债务重组利得”科目。
企业经股东大会或类似机构决议,用资本公积转增资本,借记本科目(资本溢价或股本溢价),贷记“实收资本”或“股本”科目。
(二)企业的长期股权投资采用权益法核算的,在持股比例不变的情况下,被投资单位除净损益以外所有者权益的其他变动,企业按持股比例计算应享有的份额,借记“长期股权投资——所有者权益其他变动”科目,贷记本科目(其他资本公积)。
(三)企业以权益结算的股份支付换取职工或其他方提供服务的,应按权益工具授予日的公允价值,借记“管理费用”等相关成本费用科目,贷记本科目(其他资本公积)。
在行权日,应按实际行权的权益工具数量计算确定的金额,借记本科目(其他资本公积),按计入实收资本或股本的金额,贷记“实收资本”或“股本”科目,按其差额,贷记本科目(资本溢价或股本溢价)。
(四)企业自用房地产或存货转换为采用公允价值模式计量的投资性房地产时,应按转换日的公允价值,借记“投资性房地产”科目,按其账面价值,借记或贷记有关科目,转换当日的公允价值大于原账面价值的差额,贷记本科目(其他资本公积)。
处置该项投资性房地产时,应转销与其相关的其他资本公积。
(五)企业根据金融工具确认和计量准则将持有至到期投资重分类为可供出售金融资产的,应在重分类日按该项持有至到期投资的公允价值,借记“可供出售金融资产”科目,已计提减值准备的,借记“持有至到期投资减值准备”科目,按其账面余额,贷记“持有至到期投资——投资成本、溢折价、应计利息”科目,按其差额,贷记或借记本科目(其他资本公积)。
根据金融工具确认和计量准则将可供出售金融资产重分类为采用成本或摊余成本计量的金融资产,应在重分类日按可供出售金融资产的公允价值,借记“持有至到期投资”等科目,贷记“可供出售金融资产”科目。
对于有固定到期日的,与其相关的原记入本科目(其他资本公积)的余额,应在该项金融资产的剩余期限内,在资产负债表日,按采用实际利率法计算确定的摊销金额,借记或贷记本科目(其他资本公积),贷记或借记“投资收益”科目。
对于没有固定到期日的,与其相关的原记入本科目(其他资本公积)的金额,应在处置该项金融资产时,借记或贷记本科目(其他资本公积),贷记或借记“投资收益”科目。
(六)资产负债表日,可供出售金融资产的公允价值高于其账面余额的差额,借记“可供出售金融资产”科目,贷记本科目(其他资本公积);公允价值低于其账面余额的差额,做相反的会计分录。
根据金融工具确认和计量准则确定可供出售金融资产发生减值的,按应减记的金额,借记“资产减值损失”科目,贷记“可供出售金融资产”科目。
同时,按应从所有者权益中转出的累计损失,借记“资产减值损失”科目,贷记本科目(其他资本公积)。
已确认减值损失的可供出售权益工具在随后的会计期间公允价值上升的,应在原已计提的减值准备金额内,按恢复增加的金额,借记“可供出售金融资产”科目,贷记本科目(其他资本公积)。
如转销后的损失资金以后又收回,按实际收回的金额,借记本科目(其他资本公积),贷记“资产减值损失”科目;同时,借记“银行存款”、“存放中央银行款项”等科目,贷记本科目(其他资本公积)。
(七)资产负债表日,满足运用套期会计方法条件的现金流量套期和境外经营净投资套期产生的利得或损失,属于有效套期的,借记或贷记有关科目,贷记或借记本科目(其他资本公积);属于无效套期的,借记或贷记有关科目,贷记或借记“公允价值变动损益”。
转出现金流量套期和境外经营净投资套期产生的利得或损失中属于有效套期的部分,借记或贷记本科目(其他资本公积),贷记或借记相关资产、负债科目或“公允价值变动损益”科目。
(八)股份有限公司采用收购本企业股票方式减资的,按注销股票的面值总额减少股本,购回股票支付的价款超过面值总额的部分,应依次冲减资本公积和留存收益,借记“股本”、本科目、“盈余公积”、“利润分配——未分配利润”科目,贷记“银行存款”、“现金”科目;购回股票支付的价款低于面值总额的,应按股票面值总额,借记“股本” 科目,按实际支付的金额,贷记“银行存款”、“现金”科目,按其差额,贷记本科目(股本溢价)。
四、本科目期末贷方余额,反映企业资本公积的余额。
会计核算资本公积的会计核算新准则中规定,企业形成的资本公积在“资本公积”账户核算。
该账户按“资本溢价”和“其他资本公积”两个明细科目进行会计核算。
其贷方登记企业资本公积的增加数。
借方登记资本公积的减少数,期末余额在贷方,反映企业资本公积实有数。
(一)资本溢价一般企业资本溢价。
企业创立时,要经过筹建、试生产经营、开辟市场等过程,这种投资具有风险陛。
当企业进入正常生产经营。
资本利润率一般要高于创立阶段。
这是企业创立者付出了代价的。
所以新加入的投资者要付出大于原投资者的出资额。
才能取得与原有投资者相同的投资比例。
投资者投入的资本中按其投资比例计算的出资额部分,应计入“实收资本”账户。
超出部分计入“资本公积——资本溢价”账户。
股份有限公司股本溢价。
在股票溢价发行时,公司发行股票的收入,相当于股票面值部分计入“股本”账户。
超过股票面值的溢价收入(含股票发行冻结期间的利息收入)计入“资本公积”账户。
与发行权益性证券直接相关的手续费、佣金等交易费用,借记“资本公积——股本溢价”等账户,贷记“银行存款”等账户。
股份有限公司采用收购本公司股票方式减资的,按股票面值和注销股数计算的股票面值总额,借记“股本”科目,按所注销的库存股的账面余额。
贷记“库存股”科目,按其差额,借己‘’资本公积——股本溢价“账户,股本溢价不足冲减的,应借记”盈余公积“、”利润分配——未分配利润“科目;购回股票支付的价款低于面值总额的,应按股票面值余额,贷记”库存股“科目,按其差额,贷记”资本公积——股本溢价“科目。
股本溢价不足冲减的。
应借记”盈余公积“、”利润分配——未分配利润“科目。
同一控制下企业合并涉及的资本公积。
同一控制下企业合并形成的长期股权投资,应在合并曰按取得被合并方所有者权益账面价值的份额,借记“长期股权投资”科目,按享有被投资单位已宣告但尚未发放的现金股利或利润,借己‘’应收股利“科目,按支付的合并对价的账面价值。
贷记有关资产科目或借记有关负债科目,按其差额,贷记或借记”资本公积一资本溢价(股本溢价)“科目;资本公积不足冲减的。
应借记”盈余公积“、”利润分配——未分配利润“科目。
拨款转入形成的资本公积。
新准则规定,企业收到国家拨入的专门用于技术改造、技术研究等的拨款项目完成后,形成各项资产的部分,应按实际成本借记“固定资产”等科目,贷记有关科目,同时借记“专项应付款”科目,贷记“资本公积一股本溢价”科目。
(二)其他资本公积股权类。
股权投资价值变动,股权投资价值变动是投资单位对被投资单位的长期股权投资采用权益法核算时,在持股比例不变的情况下,被投资单位除净损益以外所有者权益的其他变动,投资单位按其持股比例计算应享有的份额。
企业采用权益法核算长期股权投资时。
长期投资的账面价值将随着被投资单位所有者权益的增减而增加或减少。
以使长期股权投资的账面价值与应享有被投资单位所有者权益的份额基本保持一致。
被投资单位净资产的变动除了实际的净损益会影响净资产外,还有其他原因增加的资本公积。
企业应按其持股比例计算应享有的份额,借记“长期股权投资一所有者权益其他变动”账户,贷记“资本公积一其他资本公积”账户。
套期保值产生利得或损失。
资产负债表日,满足运用套期会。
计方法条件的现金流量套期和境外经营净投资套期产生的利得,属于有效套期的,应按套期工具产生的利得借记“套期工具”科目,贷记“公允价值变动损益”、“资本公积一其他资本公积”等科目;被套期项目产生损失做相反的会计分录。
将持有至到期投资重分类为可供出售金融资产。
根据金融工具确认和计量准则将持有至到期投资重分类为可供出售金融资产。
应在重分类日按该项持有至到期投资的公允价值、借己“可供出售金融资产”账户;已计提减值准备的。
借记“持有至到期投资减值准备”账户;按其账面余额,贷记“持有至到期投资——成本、利息调整、应计利息”账户;按其差额,贷记或借记“资本公积——其他资本公积”账户。
可供出售类。
将可供出售金融资产重分类为采用成本或摊余成本计量的金融资产。
企业根据金融工具确认和计量准则将可供出售金融资产重分类为采用成本或摊余成本计量的金融资产,应在重分类日按可供出售金融资产的公允价值。
借记“持有至到期投资”等账户;贷记“可供出售金融资产”账户。
对于有固定到期日的。
与其相关的原记入“资本公积——其他资本公积”账户的余额,应在该项金融资产的剩余期限内。
在资产负债表日,按采用实际利率法计算确定的摊销额。
借记或贷记“资本公积——其他资本公积”账户,贷记或借记“投资收益”账户。
对于没有固定到期目的。
与其相关的原记入“资本公积——其他资本公积”账户的金额。
应在处置该项金融资产时。
借记或贷记“资本公积——其他资本公积”账户,贷记或借记“投资收益”账户。
可供出售金融资产的公允价值变动及减值损失。
资产负债表日,可供出售金融资产的公允价值高于其账面余额的差额。
借记“可供出售金融资产”账户,贷记“资本公积——其他资本公积”账户;公允价值低于其账面余额的差额,作相反的会计分录。
确定可供出售金融资产发生减值的。