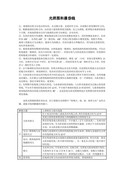
光照图判读的一般规律
- 格式:docx
- 大小:20.60 KB
- 文档页数:5
高中地理知识点:光照图的判读
光照图的判读
(1)判断南北极,通常用于俯视图,判断依据为:从地球北极点看地球的自转为逆时针,从南极看为顺时针;或看经度,东经度递增的方向即为地球自转的方向.
(2)判断节气,日期及太阳直射点的纬度晨昏圈过极点(或与一条经线重合),太阳直射点是赤道,是春秋分日;晨昏线与极圈相切,若北极圈有极昼现象为北半球的夏至日,太阳直射点为北纬23?26',若北极圈有极夜现象为北半球的冬至日,太阳直射点为南纬23?26'
(3)确定地方时在光照图中,太阳直射点所在的经线为正午12 点,晨昏线所包围的白昼部分的中间经线为12 点,晨线与赤道交点经线的地方时为6 点,昏线与赤道交点经线为18 点,依据每隔15?,时间相差1 小时,每1?相差4 分钟,先计算两地的经度差(同侧相减,异侧相加),再转换成时间,依据东加西减的原则,计算出地方时。
(4)判断昼夜长短求某地的昼(夜)长,也就是求该地在纬线圈上昼(夜)弧的长度,这个长度也可由昼(夜)弧所跨的经度数来推算。
(5)判断正午太阳高度角先求所求地区与太阳直射点的纬度差,若所求地和太阳直射点在同一半球,取两地纬度之差,若所求地和太阳直射点不在同一半球,取两地纬度之和,再
用90?-两地纬度差即为所求地的正午太阳高度。
如何判读地球太阳光照图太阳光照图表示太阳光照射地球表面情况图,它可以在经纬网上绘制,也可在地球公转图上绘制,判读综合性强、跨度大,是高中地理第一单元知识重点,也是高考必考内容之一。
地球光照图有三种形式:极视图、侧视图、变式图,在各种图形上判断日期的方法是观察各条纬线昼夜长短的状况和极昼极夜的范围。
一、极地投影图的判读1、根据地球自转确定南北极地球自转是自西向东,在北极上空俯视为逆时针方向,而在南极上空俯视为顺时针方向,所以图1、图2是以北极为中心的投影图,图3、图4是以南极为中心的投影图。
2、根据晨昏线与极圈相切情况确定节气若晨昏线与北极圈相切且北极圈为极昼(如图1),或者晨昏线与南极圈相切且南极圈内为极夜(如图4),则为6月22日即北半球夏至日;若晨昏线与北极圈相切且北极圈内为极夜(如图2),或者晨昏线与南极圈相切且南极圈内为极昼(如图3),则为12月22日即北半球冬至日;若晨昏线与经线重合(如图5),全球昼夜平分,这时是3月21日或9月23日,即北半球春分或秋分日,南半球节气与北半球相反。
3、根据地球自转确定东西经度图1、图2地球逆时针方向旋转,图3、图4、图5地球顺时针方向旋转,根据自转箭头指东原则,以0°经线为基准,顺地球自转方向增大为东经度,反之为西经度(如图中FB为东经度,EA为西经度)。
经线指示南北方向,同一经线上的两点,呈正南正北方向,在北极为中心的投影图上,沿任意经线向中心走都是北方,反之是南方。
纬线指示东西方向,同一纬线上的两点呈正东正西方向,顺地球自转方向为正东,反之为正西(如图1-5中的C点、D点,D点位于C 点的正东方向)。
4、找太阳直射点的位置太阳直射点的纬度位置可根据日期来确定,冬至日太阳直射南回归线即23°26′S(如图2、图3),夏至日太阳直射北回归线即23°26′N(如图1、图4),春秋二分太阳直射赤道即0°(如图5)。
地球光照图的判读技巧江西省井冈山市宁冈中学(343609)龙吉忠一、判读技巧1、判断南、北半球①S、N分别为南极点和北极点;②根据地球自转方向“北逆南顺”来判断,即呈逆时针方向旋转为北半球,呈顺逆时针方向旋转为南北半球。
2、判断地方时(1)点:①晨线与赤道的交点所在经线的地方时为6时;②昏线与赤道的交点所在经线的地方时为18时;③太阳直射点所在经线的地方时为12时。
(2)线:①昼半球平分经线为12时;②夜半球平分经线为0时。
3、判断节气(1)根据以下地理现象可判定为二分(春分或秋分):①太阳直射赤道;②全球昼夜平分;③晨昏线与经线重合。
(2)根据以下地理现象可判定为夏至:①太阳直射北回归线;②北极圈及其以北出现极昼,南极圈及其以南出现极夜。
(3)根据以下地理现象可判定为冬至:①太阳直射南回归线;②北极圈及其以北出现极夜,南极圈及其以南出现极昼。
4、判断方向(1)侧视图:“上北下南,左西右东”。
(2)经线指示东西方向,纬线指示南北方向。
(3)有指向标的根据指向标确定方向。
(4)极视图:①东西:找出两点之间的劣弧,顺着地球自转的方向画箭头,位于箭头前方的点则更东,位于箭头后方的点则更西。
②南北:离北极点更近的点则更北;离南极点更近的点则更南。
5、判断晨线、昏线(1)晨线:画出地球自转方向箭头,由夜半球进入昼半球的分界线;(2)昏线:画出地球自转方向箭头,由昼半球进入夜半球的分界线。
6、求昼长、夜长(1)昼长=昼弧∕15°昼长=(12-日出地方时)×2(1)夜长=夜弧∕15°夜长=24-昼长7、求日出、日落时刻(1)日出时刻=12-昼长∕2(2)日落时刻=12+昼长∕28、求正午太阳高度H=90°-︱纬度差︱(说明:纬度差指当地纬度与太阳直射点纬度之差)二、例题解析地球光照图主要分为光照侧视图、光照极视图和矩形投影图三种类型,下面各举一例加以说明。
【例1】读“地球光照侧视图”,回答下列问题。
2023年新高三地理暑假精品课昼夜长短与光照图判读技巧知识脑图课程目标1.掌握光照图的要素;2.了解光照图的类型,掌握各类光照图的判读要点;3.熟练运用光照图的判读技巧解决地球运动相关问题;模块一光照图的类型及判读知识精讲一、光照图基本判读原则1.两线——晨线、昏线(1)晨线:自西向东,由夜半球进入昼半球的界线,如图1中AB。
(2)昏线:自西向东,由昼半球进入夜半球的界线,如图1中BC。
2.五点——晨赤点、昏赤点、晨昏北点、晨昏南点、太阳直射点(1)晨赤点:晨线与赤道的交点,地方时为6:00。
如图2中C点。
(2)昏赤点:昏线与赤道的交点,地方时为18:00。
如图2中A点。
(3)晨昏北点:晨线与昏线在北半球的交点,也是晨(昏)线上最北的点。
如图2中D点。
(4)晨昏南点:晨线与昏线在南半球的交点,也是晨(昏)线上最南的点。
如图2中E点。
(5)太阳直射点:即日心和地心的连线与地球表面的交点(如图2中B点)。
太阳高度为90°,地方时为12:00。
它与晨赤点、昏赤点的经度差为90°。
3.相互关系(1)晨昏线与纬线相切于晨昏北(南)点。
晨昏线与赤道相互平分。
(2)只在春分日和秋分日时,晨昏线为南北走向,即晨昏线与经线圈重合(如图3);二至日时,晨昏线与经线圈斜交(如图4),此时,晨昏圈与地轴夹角为23°26′。
(3)晨昏北点到北极点的纬度差=晨昏南点到南极点的纬度差=直射点的纬度度数。
(4)太阳直射点的纬度与切点的纬度之和始终等于90°(互余)。
二、光照图的分类与判读方法1.光照图的类型(1)两类基础图①地球侧视图一般北极在上,南极在下,赤道为一直线,位置居中,地轴或竖直或倾斜;晨昏线与太阳光线垂直,并平分赤道。
二分日时,晨昏线起止于南北两极点,二至日时,晨昏线起止于与南北极圈相切的两切点。
以上三图在纵切面上昼夜半球平分,下面的图在纵切面上昼夜半球不等分。
②极地俯视图中心为极点,外圆为赤道,虚线为南北回归线和南北极圈。
高中地理光照图的判读规律高中地理光照图的判读规律总结如下:1、确定南北极:⑴、侧视图:一般说来,上北下南。
⑵、极视图:①、北半球逆时针、南半球顺时针方向自转。
②、自转方向与东经度增大方向一致,与西经度减小方向一致。
2、确定方向:⑴、经线指示东西方向(与自转方向一致为东,与自转方向相反为西)。
⑵、纬线指示南北方向(指向北极为北方,指向南极为南方)。
3、确定经线和纬线:⑴、数字往自转方向增大的是东经。
⑵、数字往自转方向减小的是西经。
⑶、数字往北极方向增大的是北纬。
⑷、数字往南极方向增大的是南纬。
⑸、东西两半球分界线为西经20和东经160。
⑹、西经20往东为东半球,以西为西半球,东经160则正相反。
4、确定晨线和昏线:晨昏线(圈)是昼半球与夜半球的分界线。
⑴、顺着地球自转方向,由昼夜为昏线。
⑵、顺着地球自转方向,由夜昼为晨线。
5、确定日期和季节:⑴、北极圈内极昼,或南极圈内极夜为夏至日,日期为6月22日。
⑵、南极圈内极昼,或北极圈内极夜为冬至日,日期为12月22日。
⑶、晨昏线(圈)与经线重合,或北极、南极无极昼极夜为春分或秋分,日期分别为3月21日或9月23日。
6、确定太阳直射点的位置:在一天中,太阳依次直射南北回归线之间的某条纬线上的点,但在某时刻只能直射其中一点。
A、直射的经线:⑴、太阳直射点的经度是平分昼半球经线的度数,也就是地方时为12点的经线。
⑵、平分夜半球的经线,地方时为0点,在地球上与该经线背对的那条经线地方时为12点。
B、直射的纬线:⑴、北极圈内极昼或南极圈内极夜,太阳直射北回归线。
⑵、南极圈内极昼或北极圈内极夜,太阳直射南回归线。
⑶、晨昏线过南北极点,或晨昏线(圈)与某一条经线圈重合,太阳直射赤道。
⑷、北半球昼长夜短,直射点位于北半球,南半球昼长夜短,直射点位于南半球。
全球昼夜平分,直射点在赤道。
7、确定地方时:确定地方时,一般要参考下列几点的地方时。
⑴、晨线与赤道交点的地方时为6点,该点所在经线的地方时都为6点。
如何判读地球太阳光照图太阳光照图表示太阳光照射地球表面情况图,它可以在经纬网上绘制,也可在地球公转图上绘制,判读综合性强、跨度大,是高中地理第一单元知识重点,也是高考必考内容之一。
地球光照图有三种形式:极视图、侧视图、变式图,在各种图形上判断日期的方法是观察各条纬线昼夜长短的状况和极昼极夜的范围。
一、极地投影图的判读1、根据地球自转确定南北极地球自转是自西向东,在北极上空俯视为逆时针方向,而在南极上空俯视为顺时针方向,所以图1、图2是以北极为中心的投影图,图3、图4是以南极为中心的投影图。
2、根据晨昏线与极圈相切情况确定节气若晨昏线与北极圈相切且北极圈为极昼(如图1),或者晨昏线与南极圈相切且南极圈内为极夜(如图4),则为6月22日即北半球夏至日;若晨昏线与北极圈相切且北极圈内为极夜(如图2),或者晨昏线与南极圈相切且南极圈内为极昼(如图3),则为12月22日即北半球冬至日;若晨昏线与经线重合(如图5),全球昼夜平分,这时是3月21日或9月23日,即北半球春分或秋分日,南半球节气与北半球相反。
3、根据地球自转确定东西经度图1、图2地球逆时针方向旋转,图3、图4、图5地球顺时针方向旋转,根据自转箭头指东原则,以0°经线为基准,顺地球自转方向增大为东经度,反之为西经度(如图中FB为东经度,EA为西经度)。
经线指示南北方向,同一经线上的两点,呈正南正北方向,在北极为中心的投影图上,沿任意经线向中心走都是北方,反之是南方。
纬线指示东西方向,同一纬线上的两点呈正东正西方向,顺地球自转方向为正东,反之为正西(如图1-5中的C点、D点,D点位于C 点的正东方向)。
4、找太阳直射点的位置太阳直射点的纬度位置可根据日期来确定,冬至日太阳直射南回归线即23°26′S(如图2、图3),夏至日太阳直射北回归线即23°26′N(如图1、图4),春秋二分太阳直射赤道即0°(如图5)。
光照图和晨昏线①、地球的自转方向是自西向东;从北极点看,是逆时针方向;从南极点看是顺时针方向。
②、根据地球的自转方向,由昼进入夜的晨昏线为晨线,反之为昏线。
晨昏线在地球表面是个大圆,在地表的移动方向与地球的自转方向相反,自东向西。
③、东西经度的分布规律:顺着地球自转方向东经度数愈来愈大,西经度数愈来愈小,东西经各180°。
东西经180°为一条经线。
180°经线又称为国际日期变更线,简称日界线。
地球上的最北点为北极点,最南点为南极点,但没有最东点和最西点,因为南北是绝对的,而东西是相对的。
④、地球表面纬度数相同的两地,自转线速度一般相同。
地球表面纬度相同的两地,不仅自转线速度一般相同,而且日出时刻(地方时)、昼夜长短与太阳高度也分别相同。
经度相同的两地地方时相同,日出时刻不一定相同。
⑤、地球自转角速度除南北极点以外,各地都相同,都是15°/小时,昼夜交替周期为24小时,全球共分为24个时区,每个时区跨15°,因而经度差为15°则时差为1小时,经度差1°则时差为4分钟。
⑥、由于地球的自西向东的自转,导致太阳视运动为东升西落,从而使较东的地方总比较西的地方时刻要早。
相邻两时区,较东时区的区时比较西时区的区时早1小时。
⑦、太阳直射点在南北回归线及其中间往返运动,太阳直射点所在半球昼长夜短,且纬度越高昼越长,且在极点与晨昏线相切的纬度范围内出现极昼现象,另一半球相反;太阳直射点向北移动,则北半球昼变长,夜变短。
⑧、光照图中的线条之间的关系是:与赤道垂直的是地轴;与太阳光线垂直且过地心的是晨昏线,平分昼半球的经线是地方时12时,平分夜半球的经线是24时或零时,与晨昏线相切的纬线的纬度同直射点的纬度和为90°,这是绘制太阳光照图和进行光照图分析时的重要理论基础。
虽然光照图的图形变化多,但只要抓住光照图中“特殊点、线、面、角和方向”这些关键,就能寻找到解题的突破口。
光照图判读规律与技巧一、关于晨昏线1.晨昏线的特点1)晨昏线平分地球,是过地心的大圆。
2)晨昏圈平面与太阳光线垂直。
3)晨昏线永远平分赤道2晨昏线与经纬线的关系与经线★与经线的夹角=直射点的纬度=极点的太阳高度与纬线两分日:与所有的纬线垂直相交,且平分纬线。
两至日:与极圈相切;与66 34----90纬线既不相切,亦不相交〖该区间出现极昼或极夜〗。
与0-----66 34区间内的纬线相交;将其分割成昼弧和夜弧。
其余时间:规律同两至日,只是与之相切的纬线不同,出现极昼或极夜的区间不同。
切割纬线的比例不同。
★与纬线的交角=极昼圈或极夜圈的纬度=出现极昼或极夜的最低纬度=晨昏线的纬度最高点(即晨昏线的两个切点或称为两个端点)=直射点纬度的余角3.晨昏线的运动⑴晨昏线·子夜线·正午线受地球自转运动的影响,均逆地球自转方向,以15每小时的角速度自东向西运动;⑵受地球公转的影响,晨昏线始终以直射点为中心,其两端点(切点)在极圈和极点之间摆动。
4.晨昏线的判读及运用⑴在运用自转法判断晨线·昏线时,要在晨昏线上标上自转箭头,而所标箭头一定要与纬线平行⑵晨昏线上表示的是日出日落状态,晨昏线上某点的时间即为该点所在纬线的日出时间或日落时间;晨昏线与纬线圈的两个交点把纬线圈分割为昼弧与夜弧,表示该纬线的昼长与夜长。
⑶晨昏线南北两个端点(切点)的经度差为180----即为相对的两条经线(两分日除外);切点与晨昏线·赤道的交点之间的经度差为90.⑷.经过晨昏圈与极昼圈的切点的经线必定为子夜线;(子夜线上如出现白昼,那必为极昼)。
经过晨昏线极夜圈的切点的经线必为正午线;(正午线上如出现黑夜,那必为极夜)。
⑸晨昏线的纬度最高点(切点),即发生极昼极夜的最低纬度,是我们确定直射点纬度,确定极昼极夜范围,甚至推理大致日期的重要条件。
二、太阳高度与正午太阳高度1.太阳高度分布规律:某一时刻,周半球各点的太阳高度均为以直射点为中心向四周成同心圆递减,到晨昏线减小为零。
光照图的基本类型及判读方法一、按照投影的不同,光照图可分为侧视图、极点俯视图二大类。
以这二种光照图为基础,可衍生出许多变式图。
判读日照图时,要特别注意的是确定晨昏线与赤道的交点位置、晨昏线与纬线的切点位置、晨昏线与经线的位置关系。
1、侧视图侧视图是最常见的一种光照图,侧视图中一般北极在上,南极在下,赤道居中。
地轴是垂直或倾斜的直线。
此图中晨昏线为直线,其与经线的夹角等于太阳直射点的纬度,且与地轴交与地心,并与太阳光线垂直且平分赤道。
在二分日时,晨昏线过南北极点,且与经线重合;二至日时,晨昏线与南北极圈相切。
2、极地俯视图此类图是从南北极上空俯视地球观察到的半球昼夜分布状况。
图中同心圆代表纬线,外圆为赤道,圆心为极点。
以极点为中心的射线为经线。
在图中,只能看到晨昏线的一半。
二分日时,晨昏线为过极点的直线,全球昼夜平分;二至日时,晨昏线为弧线且与南北极圈相切。
3、组合图与局部图这种图一般根据经度大小变化来确定东西方向,纬度变化来推测南北方向。
从而依据东西方向来确定晨昏线,在由晨昏线与赤道的交点或昼夜半球的中线确定6:00、18:00、12:00、0:00的经线。
二、光照图的解题技巧及隐含规律1、确定南北极(1)侧视图中,通常是上北下南。
(2)俯视图中,逆时针自转为北极,顺时针自转为南极(北逆南顺)。
(3)依据经度变化确定:东经度增大或西经度减小的方向为地球自转的方向,再根据自转方向确定南北极。
2、确定晨昏线(1)根据地球自转方向确定:按地球自转方向过晨昏线进入昼半球的是晨线,进入夜半球的是昏线。
(2)根据昼夜半球确定:位于昼半球西部边缘与夜半球的分界线为晨线,位于昼半球东部边缘与夜半球的分界线为昏线。
3、确定太阳直射点的位置(1)直射点纬度的确定:①利用南北极地区极昼极夜的范围确定直射点的纬度:出现极昼极夜的最低纬度数和太阳直射点纬线度数互余。
②利用晨昏线与经线夹角确定:晨昏线与经线夹角度数等于太阳直射点的纬度。
高中地理知识百科(四)光照图判读的一般规律光照图判读的一般规律1、确定南北极:⑴、侧视图:一般说来,上北下南。
⑵、极视图:①、北半球逆时针、南半球顺时针方向自转。
②、自转方向与东经度增大方向一致,与西经度减小方向一致。
2、确定方向:⑴、经线指示东西方向(与自转方向一致为东,与自转方向相反为西)。
⑵、纬线指示南北方向(指向北极为北方,指向南极为南方)。
3、确定经线和纬线:⑴、数字往自转方向增大的是东经。
⑵、数字往自转方向减小的是西经。
⑶、数字往北极方向增大的是北纬。
⑷、数字往南极方向增大的是南纬。
⑸、东西两半球分界线为西经20°和东经160°。
⑹、西经20°往东为东半球,以西为西半球,东经160°则正相反。
4、确定晨线和昏线:晨昏线(圈)是昼半球与夜半球的分界线。
⑴、顺着地球自转方向,由昼→夜为昏线。
⑵、顺着地球自转方向,由夜→昼为晨线。
5、确定日期和季节:⑴、北极圈内极昼,或南极圈内极夜为夏至日,日期为6月22日。
⑵、南极圈内极昼,或北极圈内极夜为冬至日,日期为12月22日。
⑶、晨昏线(圈)与经线重合,或北极、南极无极昼极夜为春分或秋分,日期分别为3月21日或9月23日。
6、确定太阳直射点的位置:在一天中,太阳依次直射南北回归线之间的某条纬线上的点,但在某时刻只能直射其中一点。
A、直射的经线:⑴、太阳直射点的经度是平分昼半球经线的度数,也就是地方时为12点的经线。
⑵、平分夜半球的经线,地方时为0点,在地球上与该经线背对的那条经线地方时为12点。
B、直射的纬线:⑴、北极圈内极昼或南极圈内极夜,太阳直射北回归线。
⑵、南极圈内极昼或北极圈内极夜,太阳直射南回归线。
⑶、晨昏线过南北极点,或晨昏线(圈)与某一条经线圈重合,太阳直射赤道。
⑷、北半球昼长夜短,直射点位于北半球,南半球昼长夜短,直射点位于南半球。
全球昼夜平分,直射点在赤道。
7、确定地方时:确定地方时,一般要参考下列几点的地方时。
⑴、晨线与赤道交点的地方时为6点,该点所在经线的地方时都为6点。
⑵、昏线与赤道交点的地方时为18点,该点所在经线的地方时都为18点。
⑶、太阳直射点所在经线地方时为12点。
⑷、背对太阳直射点所在经线的地方时为0点。
8、确定昼夜长短:晨昏线将纬线分成昼半弧和夜半弧。
⑴、昼半弧长短决定昼长,夜半弧长短决定夜长。
⑵、昼半弧占所在纬线的几分之几,则昼长相应占24小时的几分之几。
夜长同理。
⑶、同纬度昼夜长短状况相同。
⑷、南北半球同纬度数的两条纬线昼夜状况相反,北半球同纬度昼长等于南半球同纬度的夜长。
⑸、弧长15度,对应昼夜长短为1小时。
9、太阳直射点移动和昼夜长短变化:⑴、春分时,直射点在赤道,直射点北移,全球昼夜平分,北半球昼渐长,夜渐短。
⑵、从春分到夏至,直射点在北半球并北移,北半球昼长夜短,且昼渐长,夜渐短。
⑶、夏至时,直射点在北回归线上,北移停止开始南移,北半球昼长夜短,且昼最长,夜最短。
⑷、从夏至到秋分,直射点在北半球并南移,北半球昼长夜短,且昼渐短,夜渐长。
⑸、秋分时,直射点在赤道,直射点南移,全球昼夜平分,北半球昼渐短,夜渐长。
⑹、从秋分到冬至,直射点在南半球并南移,北半球昼短夜长,且昼渐短,夜渐长。
⑺、冬至时,直射点在南回归线上,南移停止开始北移,北半球昼短夜长,且昼最短,夜最长。
⑻、从冬至到春分,直射点在南半球并北移,北半球昼短夜长,且昼渐长,夜渐短。
10、确定日出日落时刻:⑴、某地日出时刻,就是该地所在纬线与晨线交点的地方时。
⑵、计算时可以用正午时刻-一半昼长,或者,子夜时刻+一半夜长。
⑶、某地日落时刻,就是该地所在纬线与昏线交点的地方时。
⑷、计算时可以用正午时刻+一半昼长,或者,子夜时刻-一半夜长+1日。
⑸、春分或秋分时,全球昼夜平分,6时日出,18时日落。
⑹、赤道上全年昼夜平方,全年都是6时日出,18时日落。
11、确定太阳高度:㈠、某一时刻的太阳高度:⑴、昼半球上的太阳高度大于零,最大值出现在正午,即地方时12点时。
⑵、夜半球上的太阳高度小于零,最小值出现在子夜,即地方时0点时。
⑶、晨昏线(圈)上太阳高度等于零。
㈡、正午太阳高度:⑴、太阳直射那一条纬线正午太阳高度等于90°。
⑵、同一天正午太阳高度相同的纬线有两条,这两条纬线分布在直射纬线的两侧,与直射纬线的纬差相等。
⑶、某一条纬线上的正午太阳高度等于90°减去该纬线与直射纬线的纬差。
㈢、二分二至太阳高度分布规律:⑴、春分时,太阳直射赤道,赤道上正午太阳高度为90°,正午太阳高度从赤道向两极逐渐减小。
⑵、夏至时,太阳直射北回归线,北回归线上太阳高度为90°,北回归线以北地区正午太阳高度达到全年的最大值,南半球达到最小值。
⑶、秋分时,太阳直射赤道,赤道上正午太阳高度为90°,正午太阳高度从赤道向两极逐渐减小。
⑷、冬至时,太阳直射南回归线,南回归线上太阳高度为90°,南回归线南北地区正午太阳高度达到全年的最大值,北半球达到最小值。
12、确定日期分界线:日期分界线有两条,一条是国际日期变更线,简称日界线,该线两侧时刻相同,日期相差一天。
另一条日期分界线为地方时0点所在的经线,该线即是前一日的24点,也是后一日的0点。
⑴、0点经线向东到日界线日期早一天;0点经线向西到日界线日期迟一天。
⑵、当太阳直射点在东经度上,0点则在西经度,地球上日期早一天的范围占大半。
⑶、当太阳直射点在西经度上,0点则在东经度,地球上日期早一天的范围占小半。
⑷、当太阳直射点在0°经线上,0点则在180°上,即日界线上,全球上为同一天。
⑸、当太阳直射点在180°上,0点在0°经线,全球早一天和晚一天范围相等。
此时,北京时间为8点。
地球自转的意义主要由地球自转产生的地理现象有三种:昼夜交替、时差(包括地方时和区时)、沿地表水平运动物体的偏移。
一、昼夜交替1.产生原因地球不发光也不透明,地球的自转。
2.周期1个太阳日,即24小时3.晨昏线含义:昼夜半球的分界线,包括晨线和昏线。
晨昏线的判读:①自转法:顺地球自转方向,由夜进入昼,为晨线;由昼进入夜为昏线。
②时间法:赤道上地方时为6点对应的为晨线;赤道上的地方时为18点,对应的为昏线。
③方位法:夜半球东侧为晨线,西侧为昏线;昼半球东侧为昏线,西侧为晨线。
二、地方时和区时1.地方时产生的原因:东边的地点比西边的地点先看到日出,东边地点的时刻较早,西边地点的时刻较晚。
计算方法:所求地点的时间=已知地点的时间±(两地相隔的经度数÷15°)×1小时(所求地点在已知地点以东用“+”,反之用“-”)2.时区和区时时区的划分:全球共划分为24个时区,以本初子午线为基准,从7.5°W向东至7.5°E,划分为一个时区,叫中时区或零时区。
在零时区以东,依次划分为东一区至东十二区;在中时区以西,依次划分为西一区至西十二区,东十二区和西十二区各跨经度7.5°合为一个时区,即十二区。
区时的含义:为了方便计时,把每一个时区中央经线的地方时作为整个时区通用的时间,即区时。
区时的计算:所求地的区时=已知地的区时±时区差×1小时(计算某地所在的时区:用该地经度÷15°所得商四舍五入取整数,即为时区数,东西时区根据所在经度来确定;时区差的计算:若两地同属于东时区或同属于西时区,时区差为两地时区数之差,若两地分属于东、西时区,则两地时区差为两地时区数之和; “+”、“-”号的取舍:若要计算的地方位于已知地的东侧,用“+”,反之用“-”)。
地方时和区时的关系:一般从光照图上读到的时间,均是地方时,一个地区正午太阳高度角最大时,一定是地方时12时,由于区时从地方时而来,区时即为一个时区中央经线的地方时,则二者关系又密切联系。
两个地点的地方时,可以相差时、分、秒,而两个地点的区时之差只能是小时。
3.日期界线概念:国际上规定,把东西十二区之间的180°经线作为国际日期变更线,简称日界线。
日界线的特征:日界线是地球上新的一天的起点和旧的一天的终点,地球上日期的更替,都从这条线开始。
日界线不是一条直线,而是有些曲折,不完全按照180°经线延伸,这是为了附近国家和地区居民生活的方便,日界线的划定避免通过陆地。
过日界线时日期的变更:由于在任何时刻,东十二区总比西十二区早24小时,即一天。
因此,自东十二区向东进入西十二区,日期要减去一天;自西十二区向西进入东十二区,日期要增加一天。
东西十二区时刻相同,但日期相差一天。
三、沿地表水平运动物体的偏移1.原因地球自转产生的地转偏向力的作用2.偏移规律北半球沿地表水平运动的物体向右偏,南半球向左偏,赤道上不偏转。
(判断物体偏转时一定要面向物体的运动方向来判断,否则会出错)3.体现一般在水流、气流等无动力作用的物体上体现的较明显。