赣建价发 [2010]10号
- 格式:doc
- 大小:54.50 KB
- 文档页数:2
江西省建设厅印发《<江西省二0一0年工程定额>编制工作方案》的通知文章属性•【制定机关】江西省住房和城乡建设厅•【公布日期】2009.07.31•【字号】赣建价[2009]11号•【施行日期】2009.07.31•【效力等级】地方规范性文件•【时效性】现行有效•【主题分类】机关工作正文江西省建设厅印发《<江西省二0一0年工程定额>编制工作方案》的通知(赣建价[2009]11号)各设区市建设局(建委、规划建设局):为了贯彻执行国家标准《建设工程工程量清单计价规范》(GB50500-2008)和有关文件规定,进一步修订和完善我省建设工程计价依据,适应工程建设计价管理工作的需要,我厅制定了《〈江西省二○一○年工程定额〉编制工作方案》。
现印发给你们,请认真组织实施。
特此通知二○○九年七月三十一日《江西省二○一○年工程定额》编制工作方案国家标准《建设工程工程量清单计价规范》(GB50500-2008)(以下简称《计价规范》)已于2008年12月1日开始执行。
为认真贯彻《计价规范》和国家发改委、财政部《关于公布取消和停止征收100项行政事业收费项目的通知》(财综〔2008〕78号)等的规定,做好江西省建设工程计价依据与《计价规范》和有关计价规定的衔接工作,经研究,决定编制《江西省二〇一〇年工程定额》。
现结合我省实际,制定如下工作方案:一、指导思想坚持“政府宏观调控、市场形成价格”的工程计价改革目标,从我省实际出发,认真贯彻《计价规范》,编制与《计价规范》相配套且符合国家和本省有关计价规定的工程定额,以适应建设工程计价管理工作的需要。
二、编制内容(一)2010年《江西省建筑工程消耗量定额及统一基价表》(简称《建筑定额》);(二)2010年《江西省装饰装修工程消耗量定额及统一基价表》(简称《装饰定额》);(三)2010年《江西省安装工程消耗量定额及单位估价表》(简称《安装定额》);(四)2010年《江西省建筑安装工程费用定额》(简称《费用定额》);(五)2010年《江西省统一施工机械台班费用定额》;(六)2010年《建设工程工程量清单计价指引》(以下简称《指引》)。
江西省建设厅赣建办[2006]10号--------------------------------------------------------------------转发建设部关于印发《建筑工程安全防护、文明施工措施费用及使用管理规定》的通知各设区市建设局(建委)、房管局,各有关单位:为了进一步做好我省建设工程安全防护、文明施工措施费用的使用管理工作,现将建设部《关于印发<建筑工程安全防护、文明施工措施费用及使用管理规定>的通知》(建办〔2002〕89号)转发给你们,并结合我省实际,提出如下意见,请一并贯彻执行。
一、将《江西省建筑安装工程费用定额》(2004年)中安全文明施工措施费更名为安全防护、文明施工措施费,其费用内容调整为由文明施工费、环境保护费、临时设施费和安全施工费组成,其费率标准仍维持现行的安全文明施工措施费和临时设施费率标准不变,计算方法也不变。
二、将《江西省市政工程费用定额》(2002年)中现场安全、文明施工措施增加费更名为安全防护、文明施工措施费,其费用内容调整为由文明施工费、环境保护费、临时设施费和安全施工费组成。
其费率标准仍维持现行的现场安全、文明施工措施增加费和临时设施费的费率不变,其计算方法也不变。
三、编制工程预算、标底、投标报价时,须按有关规定结合工程实际情况单独列出安全防护、文明施工措施费项目,计入工程总造价。
投标方安全防护、文明施工措施费的报价不得低于依据《江西省建筑安装工程费用定额》(2004年)和《江西省市政工程费用定额》(2002年)及本文规定的费率计算所需费用总额的90%。
四、我省其他涉及到建筑工程安全防护、文明施工措施费的文件规定,亦按本通知的规定作相应调整。
附件:关于印发《建筑工程安全防护、文明施工措施费用及使用管理规定》的通知(建设部建办〔2005〕89号文)二○○六年二月二十八日。
江西省房屋建筑和市政基础设施工程施工招投标评标办法(赣建字[2010]1号)合理低价法合理低价法合理低价法与建设行业招标文件配套使用, 当招标人在招标项目中采用后,即成为招标文件的组成内容。
招投标人须知(该内容为施工合同的组成内容):(一)采用固定价格报价的招标项目,招标范围内的工程量及综合单价在工程决算时不得调整,中标价即为合同价,合同价即为结算价(设计变更、隐蔽签证、风险范围外的价差和合同约定及人工费的政策性调整除外)。
(二)当中标价小于招标控制价0.9(M-Z)+Z值时(字母含义见商务标评审),中标人除按规定提交履约保证金外,还应在技术标中提交由法定代表人签名的控制质量、工期、安全的诚信承诺书。
未提交的,评标委员会可作不利于投标人评审。
(三)投标人不得采用不平衡方式报价;采用不平衡方式报价在评标时将影响报价排序或中标。
评标委员会认定情节严重的,作无效投标报价处理。
(四)投标人不得低于成本报价竞争。
(五)招标人编制招标控制价不得压级压价;招标控制价(不含工程量清单编制误差)编制误差超过±1%的,中标后,双方按评标办法第五条规定按报价水平按实调整。
(六)采用合理低价法中标的,合同履约时,设计变更价款达到中标价的±2.5%至±4%时[500万元以下的±4%;500万元-1000万元的±3.5%;1000万元以上(含)±2.5%]或累计变更价款达到20万元,应在变更生效后三个月内,及时办理工程合同价变更的备案,未办理工程合同价款变更的备案,结算时不得认可,并以备案的合同为准办理结算。
(七)合理低价法中标后在履约时存在市场价格变化风险。
招标人应重点加强标后工程施工中质量、安全、工期等方面的监督工作。
投标人应充分考虑市场环境和生产要素价格的变化,充分考虑低价中标的报价风险,合理计取利润。
(八)无正当理由,在招标人发出中标通知书30日内,中标人不与招标人签订施工合同,取消中标资格,没收投标保证金。
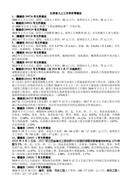
江西省人工工日单价等规定1、[赣建价2007]6号文件规定2008年1月1日后:建筑、安装人工单价:30元/工日;装饰仿古人工单价:38元/工日。
2、赣建价[2009]2号文件规定自2009年1月1日起,取消“工程定额测定费”,不再计取。
3、赣建价[2009]19号文件规定2010年1月1日起,综合工日调整到36.5元,装饰工日调整到45元;并且机械人工参与调差;4、[赣建价2011]8号文件规定2011年7月1日后:建筑、安装人工单价:47元/工日;装饰仿古人工单价:57元/工日。
5、[赣建价2011]12号文件规定2011年9月1日后:税率调整:市区3.477%(原3.413);县城、镇:3.413%(原3.348);不在市区、县或镇的:3.284%(原3.22)。
6、[赣建价2012]3号文件规定2012年2月1日后:取消上级行业管理费,编制控制价、投标报价、概预算及结算不再计取上级行业管理费。
7、[赣建价2013]5号文件规定2013年9月1日后:建筑、安装人工单价:60元/工日;装饰仿古人工单价:73元/工日。
8、赣建价[2016]1号文件规定(自2016年2月17日起执行)调整我省建设工程现行费用定额规费组成,统一增加工伤保险项目。
参保的工伤保险费按实计入建设项目工程造价。
9、赣建价[2016]1号文件规定本《办法》适用于建筑业纳税人采用一般计税方法进行工程建设新项目的工程计价,《建筑工程施工许可证》注明的合同开工日期在2016年5月1日(含)以后开工建设的工程项目或未取得《建筑工程施工许可证》的,建筑工程承包合同注明的开工日期在2016年5月1日(含)以后的建筑工程项目。
建筑工程老项目和其它选择简易计税方法计税的可参照我省营改增前的计价规则和依据以及财税部门的规定执行。
(11%税率)10、赣建价[2017]7号文件规定2017版《江西省建设工程定额》自2017年12月1日起施行;2017年12月1日前已签订合同或已发出招标文件的工程项目,其计价办法仍按合同约定或招标文件规定执行。
合理低价法合理低价法与建设行业招标文件配套使用, 当招标人在招标项目中采用后,即成为招标文件的组成内容。
招投标人须知(该内容为施工合同的组成内容):(一)采用固定价格报价的招标项目,招标范围内的工程量及综合单价在工程决算时不得调整,中标价即为合同价,合同价即为结算价(设计变更、隐蔽签证、风险范围外的价差和合同约定及人工费的政策性调整除外)。
(二)当中标价小于招标控制价0.9(M—Z)+Z值时(字母含义见商务标评审),中标人除按规定提交履约保证金外,还应在技术标中提交由法定代表人签名的控制质量、工期、安全的诚信承诺书.未提交的,评标委员会可作不利于投标人评审.(三)投标人不得采用不平衡方式报价;采用不平衡方式报价在评标时将影响报价排序或中标。
评标委员会认定情节严重的,作无效投标报价处理。
(四)投标人不得低于成本报价竞争。
(五)招标人编制招标控制价不得压级压价;招标控制价(不含工程量清单编制误差)编制误差超过±1%的,中标后,双方按评标办法第五条规定按报价水平按实调整.(六)采用合理低价法中标的,合同履约时,设计变更价款达到中标价的±2.5%至±4%时[500万元以下的±4%;500万元-1000万元的±3。
5%;1000万元以上(含)±2。
5%]或累计变更价款达到20万元,应在变更生效后三个月内,及时办理工程合同价变更的备案,未办理工程合同价款变更的备案,结算时不得认可,并以备案的合同为准办理结算.(七)合理低价法中标后在履约时存在市场价格变化风险.招标人应重点加强标后工程施工中质量、安全、工期等方面的监督工作.投标人应充分考虑市场环境和生产要素价格的变化,充分考虑低价中标的报价风险,合理计取利润。
(八)无正当理由,在招标人发出中标通知书30日内,中标人不与招标人签订施工合同,取消中标资格,没收投标保证金。
因招标人原因,不与中标人签订施工合同或致使施工合同无法履行,造成损失的,应依法赔偿中标人损失.(九)因中标人原因,不履行施工合同,致使工程连续14天或累计28天停工,招标人可终止合同,没收履约保证金,依法追究责任担保方的担保责任。
江西省房屋建筑和市政基础设施工程施工招标评标办法(赣建字[2001]10号文)为加强对全省房屋建筑和市政基础设施工程施工招标评标活动的监督管理,建立公平、科学、合理的评标体系,我厅根据国家和省有关招标投标法律、法规和规章的规定并结合我省实际情况制订了江西省房屋建筑和市政基础设施工程施工(以下简称工程施工)招标综合定量评价法(评估法)、综合定性法(经评审的最低投标价法)两种评标办法,现予印发,自2002年元月20日起在全省执行。
原省建设厅印发的《江西省工程建设施工招标百分制评标细则》(赣建招字[1999]3号)予以废止。
为认真执行和使用好新的工程施工评标办法,现对采用新办法进行工程施工招标评标工作提出如下要求:一、招标人的评标委员会组成和评标活动必须符合《中华人民共和国招标投标法》、《评标委员会和评标方法暂行规定》(国家发展计划委员会、建设部等七部委第12号令,以下简称12号令)和《房屋建筑和市政基础设施工程施工招标投标管理办法》(建设部令第89号,以下简称89号令)的规定,遵循公平、公正、科学、择优的原则。
二、本通知所印发的两种评标办法适用于省内除装饰装修外的其它总承包、专业分包工程施工招标评标活动(装饰装修工程的施工招标评标办法我厅将另行制定)。
特殊工程的施工招标评标办法可由招标人依据国家法律、法规自行制定,报主管的招投标监督机构备案后实施。
招标人在招标过程中可根据招标工程的特点依法在规定范围内选择和制定评标办法并在招标文件中予以公布和明确,同时报分管的招标投标监督管理机构备案。
招标人对已发出的评标办法内容进行必要修改的,国家规定额度以上必须进行招标的工程应当在招标文件要求提交投标文件截止时间至少十五日(国家规定额度以下实行招标的工程为五日)前进行,并同时报主管招投标监督管理机构备案,否则无效。
该修改的内容为招标文件和评标办法的组成部分。
三、工程施工评标活动及其当事人应当接受各级建设行政主管部门及其所属的招标投标管理机构依法实施的监督。
江西省住房与城乡建设厅关于开展2010年全国建设工程造价员资格证书验证工作的通知【法规类别】机关工作综合规定【发文字号】赣建价发[2010]13号【发布部门】江西省住房和城乡建设厅【发布日期】2010.04.21【实施日期】2010.04.21【时效性】现行有效【效力级别】XP10江西省住房与城乡建设厅关于开展2010年全国建设工程造价员资格证书验证工作的通知(赣建价发[2010]13号)各设区市造价管理站、各有关单位:根据省建设厅《江西省全国建设工程造价员管理实施细则》(赣建字[2008]1号)的规定,造价员资格证书每三年须验证一次,验证合格者其资格证书与专用章延续三年有效期。
为做好2010年我省造价员资格证书的验证工作,现就有关事项通知如下:一、验证人员范围凡2007年度(以发证日期为准)取得江西省建设厅颁发的《全国建设工程造价员资格证书》且年龄在65周岁以下的人员。
二、验证须提交的材料1、凡符合验证范围的人员须提交《江西省全国建设工程造价员资格证书验证申请表》一式两份(设区市留一份)。
此表可从“江西工程造价信息网”下载,网址:;2、造价员资格证书原件及复印件(有变更记录的需将变更记录复印);3、近三年个人完成或参与编审的两项工程造价业绩材料原件及复印件(可提供预(结)算书封面并加盖个人执业印章和单位公章等);4、近三年参加继续教育的证明材料原件及复印件。
三、验证程序及时间1、申请人按照本通知第二条规定,将有关申请材料于2010年5月15日前报所属设区市造价站初审,原件经设区市造价站审核后,当场退回并在复印件上加盖“与原件相符”印章。
2、各设区市造价站通过“江西工程造价信息网”(网址)进入“造价监管系统”,将本辖区审查通过的验证人员情况录入并在网上进行上报,同时将申请人提交的有关材料连同自动形成的汇总表于2010年6月5日前报省造价管理站。
3、省直单位及中直在昌单位的人员验证工作由所在单位参照上述程序、要求于5月15日前直接报省造价管理站。
江西省住房和城乡建设厅关于停止收取外省进赣施工企业保证金的通知
正文:
---------------------------------------------------------------------------------------------------------------------------------------------------- 江西省住房和城乡建设厅关于停止收取外省进赣施工企业保证金的通知
赣建建〔2015〕10号
各设区市和省直管试点县(市)建设局(建委),省直有关厅、局(公司):
为进一步规范我省建筑市场准入行为,建立完善统一、开放、规范、公平、有序的建筑市场,按照住房城乡建设部《关于推进建筑业发展和改革的若干意见》(建市〔2014〕92号)和《关于做好建筑企业跨省承揽业务监督管理工作的通知》(建市〔2013〕38号)等规定,经研究决定,停止收取外省施工企业进赣保证金。
现就有关事项通知如下:
一、停止执行《关于进一步规范我省建筑市场有关问题的通知》(赣建建[2005]17号)中有关外省建筑企业进入我省承揽业务“一次性缴纳一定数量保证金”的规定。
二、停止执行《关于外省进赣施工企业保证金管理规定》(赣建办文[2009]7号)中“外省施工企业进赣收取保证金”的有关规定。
三、加快建立全省统一建筑市场与诚信管理信息平台,各地要切实加强施工现场行为和建设工程质量监管,规范外省进赣施工企业登记管理和市场行为监管。
自本通知印发之日起执行。
省住房和城乡建设厅
2015年8月19日
——结束——。
江西省住房和城乡建设厅
赣建价[2011]12号
关于调整江西省建设工程费用定额税金组成和税金计取标准的通知
各设区市建设局(建委)、房管局、园林局,省直有关部门:根据《江西省人民政府办公厅转发江西省财政厅等部门〈关于江西省地方教育附加征收管理办法〉的通知》(赣府厅发[2010]36号)关于从2010年7月1日起凡我省行政区域内,缴纳增值税、消费税、营业税的单位和个人,除按国家规定缴纳教育附加外,应当依照本办法规定缴纳地方教育附加。
地方教育附加以各单位和个人实际缴纳的增值税、消费税、营业税税额为计征依据,计征比率为2%的规定,决定调整我省建设工程现行费用定额税金的组成,增加地方教育费附加项目,并相应调整税金计取标准。
调整标准详见附件。
本通知自2010年9月1日起执行。
接此通知前已办理完竣工结算的工程不再调整。
附件:调整后的税金计取标准
二○一一年九月七日。
关于印发江西省房屋建筑和市政基础设施工程施工招投标评标办法的通知第一条为规范房屋建筑和市政基础设施工程(以下简称工程)施工招投标评标行为,维护招投标当事人的合法权益,依据《中华人民共和国招标投标法》、《江西省实施<中华人民共和国招标投标法>办法》、国家七部委局《评标委员会和评标方法暂行规定》和《工程建设项目施工招标投标办法》、原建设部《房屋建筑和市政基础设施工程施工招标投标管理办法》等法律、法规、规章,结合我省实际情况,制定本办法。
第二条在本省行政区域内,工程施工招投标的评标活动,适用本办法。
第三条工程施工招投标评标活动应遵循公开、公平、公正和诚实信用的原则,并接受建设行政主管部门招投标监管机构的监管。
第四条工程施工招投标评标标准分为经评审的合理低价法、综合评估法和报价承诺法:(一)合理低价法:是指投标人技术标编制符合工程项目技术要求,投标报价经评标委员会评审后,认可其为不低于成本的合理低价,并按竞争规则确定中标人或第一中标候选人(详见附件一)。
合理低价法适用于所有招标项目。
(二)综合评估法:是指投标人技术标、商务标和综合素质最大限度地满足招标文件规定的各项综合评价标准,经评标委员会综合评估量化计分,并将得分最高者推荐为中标人或第一中标候选人(详见附件二)。
综合评估法适用于非国有资金的招标项目。
(三)报价承诺法(试行):是指投标人资格预(后)审合格,投标文件中的技术标编制符合专用格式文本要求(投标时不编制施工组织设计,在中标后编制提交),招标人提供工程量清单和招标控制价(最高限价)及各组成部分的详细内容,并同时在招标控制价的基础上提出期望要约合理低价。
投标人在阅读招标文件、工程量清单和招标控制价后,根据相关施工技术要求和招标人期望的要约合理低价编制响应承诺报价。
以随机抽取方式确定评审排序,排序前三名经评标委员会评审合格后,排序第一名即为中标人或第一中标候选人(详见附件三)。
报价承诺法可由招标人自选,适用于省管总承包单项工程总投资500万元以下(含,下同),市管总承包单项工程总投资300万元以下,县管总承包单项工程总投资150万元以下;省管专业承包单项工程投资200万元以下,市管专业承包单项工程投资150万元以下,县管专业承包单项工程投资80万元以下,且招标项目对技术、性能没有特殊要求的通用技术工程。
江西省住房和城乡建设厅关于公布江西省2010年度工程建设项目“优良招标代理成果奖”评选结果的通知
【法规类别】村镇集镇建设
【发文字号】赣建招[2011]1号
【发布部门】江西省住房和城乡建设厅
【发布日期】2011.04.13
【实施日期】2011.04.13
【时效性】现行有效
【效力级别】XP10
江西省住房和城乡建设厅关于公布江西省2010年度工程建设项目“优良招标代理成果
奖”评选结果的通知
(赣建招[2011]1号)
各设区市建设局(建委),宜春市城管局:
根据《江西省工程建设项目招标代理机构管理办法》(赣建招[2009]2号)及《关于开展江西省2010年度工程建设项目“优良招标代理成果奖”评选的通知》(赣建招标[2010]30号)的要求,全省有37家招标代理机构共申报41个评奖项目。
经对申报工程项目初审和评审委员会评审通过,并在《江西建设招标投标网》公示无异议,决定江西建洪工程招标咨询有限公司等单位申报的33个项目荣获2010年度工程建设项目“优良招标代理成果奖”项目(获奖名单详见附件),现予以公布并全省通报表彰。
望各获奖单位再接再厉,为服务对象提供更优质、诚信的服务。
全省各招标代理机构要认真学习获奖单位的成功经验,为促进我省工程招标代理服务质量和水平再上新台阶作出新贡献。
附件:江西省2010年度工程建设项目“优良招标代理成果奖”获奖名单
二○一一年四月十三日
附件:
江西省2010年度工程建设项目
“优良招标代理成果奖”获奖名单。
关于认真执行《江西省建设工程计价管理办法》加强建设工程造价监督管理的通知录入时间: 2010-11-12 15:08:57来源:江西省住房和城乡建设厅赣建价[2010]10号关于认真执行《江西省建设工程计价管理办法》加强建设工程造价监督管理的通知各设区市建设局(建委、规划建设局)、省直有关部门:为贯彻《建设工程工程量清单计价规范》(GB50500-2008),规范建设工程施工发承包双方的计价行为,完善政府宏观调控和市场形成工程造价的机制,促进建设市场的健康发展,我厅制定了《江西省建设工程计价管理办法》(赣建字[2010]3号),并经省人民政府法制办备案。
现就认真执行该管理办法,加强建设工程项目实施阶段全过程工程造价监督管理的有关事项通知如下:一、严格执行工程量清单和招标控制价按项目管理隶属关系报同级工程造价管理机构备查的规定。
各级工程造价管理机构应加强工程量清单编制和招标控制价的监督管理,加大对工程量清单和招标控制价的审查力度,及时纠正不按规定编制和编制成果误差较大的问题。
对不按规定编制和编制成果误差超过规定幅度的,应依据有关规定对责任单位和责任人员进行处理。
二、加强建设工程施工招标文件计价条款的监督管理。
凡建设工程施工招标文件应按项目管理隶属关系报同级工程造价管理机构审查,工程造价管理机构应在一个工作日内完成对施工招标文件计价条款的审查,纠正其不符合工程计价有关规定的问题,并出具审查意见。
凡施工招标文件计价条款未经工程造价管理机构审查或审查不符合规定的,不得办理招标备案。
三、加强建设工程施工合同计价条款的监督管理。
凡建设工程施工合同应按项目管理隶属关系报同级工程造价管理机构审查,工程造价管理机构应在一个工作日内完成对施工合同计价条款的审查,纠正其不符合工程计价有关规定的问题。
凡施工合同计价条款未经工程造价管理机构审查或审查不符合规定的,不予办理该工程项目施工许可。
四、加强建设工程竣工结算的监督管理。
江西省住房和城乡建设厅赣建字[2010]3号关于印发《江西省建设工程计价管理办法》的通知各设区市建设局(建委、规划建设局)、城管局(委)、园林局、房管局、省直有关部门:为贯彻《建设工程工程量清单计价规范》(GB50500-2008),进一步规范建设工程发承包双方的计价行为,完善政府宏观调控和市场形成工程造价的机制,促进建设市场的健康发展,我厅组织制定了《江西省建设工程计价管理办法》,并经厅长办公会议审议通过,现予印发,请认真遵照执行。
二○一○年三月三十日江西省建设工程计价管理办法第一章总则第一条为规范建设工程发承包双方的计价行为,完善政府宏观调控和市场形成工程造价的机制,全面贯彻《建设工程工程量清单计价规范》(GB50500—2008)(以下简称“08计价规范”),根据国家有关法律法规,结合我省实际,制定本办法。
第二条本省行政区域内的工程建设项目(包括建筑工程、装饰装修工程、安装工程、市政工程、仿古建筑工程、园林绿化等工程)的计价活动,适用本办法。
第三条建设项目工程发承包价格的形成应当遵循以下原则:(一)政府宏观调控下的市场形成价格的原则;(二)企业自主报价的原则;(三)公平、公正、竞争、诚信合理确定工程造价的原则;(四)遵守法律、法规及接受政府行政主管部门依法监督的原则;(五)编制、审核、鉴定建设工程计价文件依法执业的原则。
第四条工程量清单计价是指按照分部分项工程费、措施项目费、其他项目费、规费和税金的划分计算工程项目费用,并采用综合单价的计价方法。
—1—工料单价法是指按统一基价表或单位估价表、费用定额及有关文件规定和取费程序计算工程的直接费、间接费、利润、税金的计价办法。
第五条全部使用国有资金投资、国有资金占总投资额 50%以上或虽不足50%但国有资产投资者实质上拥有控股权的工程建设项目(包括建筑工程、装饰装修工程、安装工程、市政工程、园林绿化等工程),必须采用工程量清单计价方式。
其他资金投资形式的工程建设项目,是否采用工程量清单方式计价由项目业主自主确定。
江西省人民政府关于印发2010年民生工程安排意见的通知正文:---------------------------------------------------------------------------------------------------------------------------------------------------- 江西省人民政府关于印发2010年民生工程安排意见的通知(赣府发〔2010〕5号2010年2月1日)各市、县(区)人民政府,省政府各部门:经省政府研究,现将《2010年民生工程安排意见》印发给你们,请认真遵照执行。
2010年民生工程安排意见为贯彻落实党的十七届四中全会和中央经济工作会议精神,根据全省经济工作会议的部署,省政府决定在连续三年大力实施民生工程的基础上,2010年继续加大民生工程建设力度。
主要原则:一是始终坚持站在最困难群众的立场上,解决他们最迫切需要解决的突出问题,体现雪中送炭的原则。
二是坚持好事办好、实事办实,让人民群众真正得到实惠的原则。
三是坚持公共财政“四个倾斜”,即向困难群众倾斜,向农村倾斜,向基层倾斜,向公共事业倾斜的原则。
四是坚持量力而行、尽力而为、可持续实施的原则。
为此,2010年共筹集财政性资金约240亿元,着重围绕八个方面,集中办好涉及群众切身利益的65件实事。
(一)就业和创业。
1.进一步扩大城镇就业。
全省城镇新增就业45万人,其中“4050”人员就业4万人,确保零就业家庭至少有一个人就业;将符合条件的被征地农民、未安置的城镇退役军人在内的各类失业人员统一纳入失业登记范围,享受相关的就业扶持政策。
2.购买公益性岗位,帮助困难群众就业。
从财政就业资金中安排4亿元,专项购买5万个城镇公共服务和基层社会管理岗位,解决困难群众就业问题。
3.加快农村富余劳动力转移就业。
新增转移农村劳动力48万人,其中省内转移30万人。
鼓励返乡的外出务工人员就业和创业。
关于印发《江西省房屋建筑和市政基础设施工程施工招投标评标办法》的通知赣建字[2010]1号各设区市建设局(委、规划建设局、宜春市城管局)、有形建筑市场,冶金、农垦、铁路建管站(办),南昌市经济、高新、英雄开发区:《江西省房屋建筑和市政基础设施工程施工招投标评标办法》已经我厅2010年第一次厅长办公会议审议通过,现予印发,请认真贯彻执行。
二○一○年三月十二日主题词:城乡建设招标投标评标办法通知抄送:本厅领导,各设区市招标办,省直招标代理机构江西省住房和城乡建设厅办公室 2010年3月12日印发共印600份江西省房屋建筑和市政基础设施工程施工招投标评标办法第一条为规范房屋建筑和市政基础设施工程(以下简称工程)施工招投标评标行为,维护招投标当事人的合法权益,依据《中华人民共和国招标投标法》、《江西省实施<中华人民共和国招标投标法>办法》、国家七部委局《评标委员会和评标方法暂行规定》和《工程建设项目施工招标投标办法》、原建设部《房屋建筑和市政基础设施工程施工招标投标管理办法》等法律、法规、规章,结合我省实际情况,制定本办法。
第二条在本省行政区域内,工程施工招投标的评标活动,适用本办法。
第三条工程施工招投标评标活动应遵循公开、公平、公正和诚实信用的原则,并接受建设行政主管部门招投标监管机构的监管。
第四条工程施工招投标评标标准分为经评审的合理低价法、综合评估法和报价承诺法:(一)合理低价法:是指投标人技术标编制符合工程项目技术要求,投标报价经评标委员会评审后,认可其为不低于成本的合理低价,并按竞争规则确定中标人或第一中标候选人(详见附件一)。
合理低价法适用于所有招标项目。
(二)综合评估法:是指投标人技术标、商务标和综合素质最大限度地满足招标文件规定的各项综合评价标准,经评标委员会综合评估量化计分,并将得分最高者推荐为中标人或第一中标候选人(详见附件二)。
综合评估法适用于非国有资金的招标项目。
(三)报价承诺法(试行):是指投标人资格预(后)审合格,投标文件中的技术标编制符合专用格式文本要求(投标时不编制施工组织设计,在中标后编制提交),招标人提供工程量清单和招标控制价(最高限价)及各组成部分的详细内容,并同时在招标控制价的基础上提出期望要约合理低价。
江西省人防办关于对赣发改收费字[2010]449号文件补充说明的通知
正文:
---------------------------------------------------------------------------------------------------------------------------------------------------- 江西省人防办关于对赣发改收费字[2010]449号文件补充说明的通知
(赣人防发[2010]27号)
各设区市人防办公室:
赣发改收费字[2010]449号文件下发后,陆续收到在贯彻落实中的一些情况反映,经商省发改委、省财政厅同意,现对赣发改收费字[2010]449号文件的补充说明通知如下:
一、文件附件表格中的“修建面积(比例)”是指经人防主管部门批准易地修建防空地下室面积(比例)即为收取人防易地建设费的收费面积(比例)。
二、全省各人防重点城市结合民用建筑修建防空地下室标准和要求按《江西省实施〈中华人民共和国人民防空法〉办法》和国家有关规定执行。
二0一0年四月十九日
——结束——。
江西省建设工程造价管理站文件
赣建价发[2010]10号
关于使用住宅厨卫组合式排气道有关计价规定的通知
各设区市造价站,各有关单位:
为贯彻江西省建设厅《关于加强住宅排气道质量监督管理的通知》(赣建设[2009]56号)文件的精神,做好《住宅厨卫组合式排气道》(赣09ZJ908)图集实施的配套工作,使该产品在施行起始阶段有一个较为合理的计价依据,经调查和测算,特作如下规定,请遵照执行。
一、“住宅厨卫组合式排气道”的价格由市场调节,供需双方在合同中约定。
此价格除计取税金外,不再计取其他费用。
二、排气道楼板预留洞口的封闭按定额零星项目执行。
三、执行过程中遇到问题请及时与我站反映。
附:江西省建筑标准设计图集(赣09ZJ908)住宅厨卫组合式排气道参考价格
二○一○年三月十八日
江西省建筑标准设计图集(赣09ZJ908)
住宅厨卫组合式排气道参考价格。