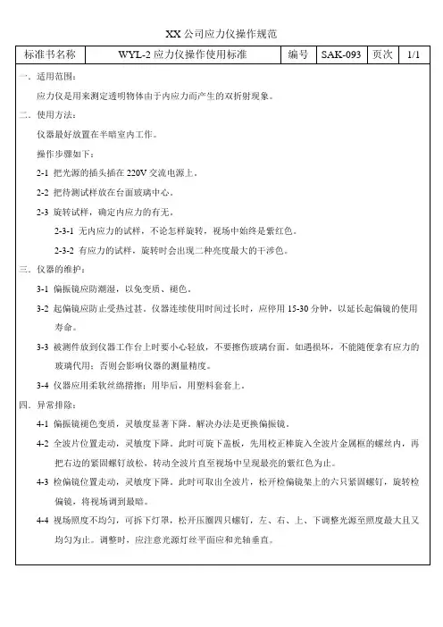
X射线应力测定仪操作步骤方法
- 格式:docx
- 大小:17.98 KB
- 文档页数:2
X射线衍射方法测量材料的残余应力一、实验目的与要求1.了解材料的制备过程及残余应力特点。
2.掌握X射线衍射(XRD)方法测量材料残余应力的实验原理和方法。
二、了解表面残余应力的概念、分类及测试方法种类, 掌握XRD仪器设备的操作过程。
三、实验基本原理和装置..1.X射线衍射测量残余应力原理当多晶材料中存在内应力时, 必然还存在内应变与之对应, 导致其内部结构(原子间相对位置)发生变化。
从而在X射线衍射谱线上有所反映, 通过分析这些衍射信息, 就可以实现内应力的测量。
材料中内应力分为三大类。
第I类应力, 应力的平衡范围为宏观尺寸, 一般是引起X射线谱线位移。
由于第I类内应力的作用与平衡范围较大, 属于远程内应力, 应力释放后必然要造成材料宏观尺寸的改变。
第II类内应力, 应力的平衡范围为晶粒尺寸, 一般是造成衍射谱线展宽。
第III类应力, 应力的平衡范围为单位晶胞, 一般导致衍射强度下降。
第II类及第III类内应力的作用与平衡范围较小, 属于短程内应力, 应力释放后不会造成材料宏观尺寸的改变。
在通常情况下, 我们测得是残余应力是指第一类残余应力。
当材料中存在单向拉应力时, 平行于应力方向的(hkl)晶面间距收缩减小(衍射角增大), 同时垂直于应力方向的同族晶面间距拉伸增大(衍射角减小), 其它方向的同族晶面间距及衍射角则处于中间。
当材料中存在压应力时, 其晶面间距及衍射角的变化与拉应力相反。
材料中宏观应力越大, 不同方位同族晶面间距或衍射角之差异就越明显, 这是测量宏观应力的理论基础。
原理见图1。
由于X射线穿透深度很浅, 对于传统材料一般为几十微米, 因此可以认为材料表面薄层处于平面应力状态, 法线方向的应力(σz )为零。
当然更适用于薄膜材料的残余应力测量。
图1 x 射线衍射原理图图2中φ及ψ为空间任意方向OP 的两个方位角, εφψ 为材料沿OP 方向的弹性应变, σx 及σy 分别为x 及y 方向正应力。
§1-6宏观残余应力的测定残余应力的概念:残余应力是指当产生应力的各种因素不复存在时,由于形变,相变,温度或体积变化不均匀而存留在构件内部并自身保持平衡的应力。
按照应力平衡的范围分为三类:第一类内应力,在物体宏观体积范围内存在并平衡的应力,此类应力的释放将使物体的宏观尺寸发生变化。
这种应力又称为宏观应力。
材料加工变形(拔丝,轧制),热加工(铸造,焊接,热处理)等均会产生宏观内应力。
第二类内应力,在一些晶粒的范围内存在并平衡的应力。
第三类内应力,在若干原子范围内存在并平衡的应力。
通常把第二和第三两类内应力合称为“微观应力”。
下图是三类内应力的示意图,分别用sl,sll,slll表示。
构件中的宏观残余应力与其疲劳强度,抗应力腐蚀能力以及尺寸稳定性等有关,并直接影响其使用寿命。
如焊接构件中的残余应力会使其变形,因而应当予以消除。
而承受往复载荷的曲轴等零件在表面存在适当压应力又会提高其疲劳强度。
因此测定残余内应力对控制加工工艺,检查表面强化或消除应力工序的工艺效果有重要的实际意义。
测定宏观应力的方法很多,有电阻应变片法,小孔松弛法,超声波法,和X射线衍射法等等。
除了超声波法以外,其它方法的共同特点都是测定应力作用下产生的应变,再按弹性定律计算应力。
X射线衍射法具有无损,快速,可以测量小区域应力等特点,不足之处在于仅能测量二维应力,测量精度不十分高,在测定构件动态过程中的应力有一些困难。
1-4-1 X射线宏观应力测定的基本原理测量思路:金属材料一般都是多晶体,在单位体积中含有数量极大的,取向任意的晶粒,因此,从空间任意方向都能观察到任一选定的{hkl}晶面。
在无应力存在时,各晶(如下图所示)。
粒的同一{hkl}晶面族的面间距都为d当存在有平行于表面的张引力(如σφ)作用于该多晶体时,各个晶粒的晶面间距将发生程度不同的变化,与表面平行的{hkl)(ψ=0o)晶面间距会因泊松比而缩小,而与应力方向垂直的同一{hkl)(ψ=90o)晶面间距将被拉长。
xrd 应力测试原理XRD 应力测试原理一、引言X射线衍射(X-Ray Diffraction,简称XRD)是一种广泛应用于材料科学领域的非破坏性测试方法,可以用来研究晶体结构、晶格常数、晶体取向和残余应力等信息。
本文将介绍XRD应力测试的原理和基本步骤。
二、XRD应力测试原理XRD应力测试是基于布拉格方程(Bragg's Law)的原理进行的。
布拉格方程描述了入射X射线与晶体晶面之间的相互作用关系。
当入射X射线与晶体晶面满足布拉格方程时,会发生共面干涉,产生衍射信号。
三、布拉格方程布拉格方程可以表示为:nλ = 2dsinθ其中,n为衍射级数,λ为入射X射线的波长,d为晶面间距,θ为衍射角。
四、应力引起的晶面间距变化晶体中的应力会引起晶面间距的变化。
根据胡克定律,应力与应变之间存在线性关系。
当晶体受到外力作用时,晶体中的原子会发生位移,导致晶面间距的变化。
因此,通过测量晶体中晶面间距的变化,可以间接推断出晶体中的应力信息。
五、应力测试步骤1. 样品准备:将待测试的样品切割成适当尺寸,并进行表面处理,以确保样品的表面光洁度和平整度。
2. 仪器调试:调整XRD仪器的参数,如入射角、发射角、入射深度等,以适应不同样品的测试需求。
3. 测量数据:通过XRD仪器发射X射线,并接收衍射信号。
记录衍射图谱,包括衍射角和相对强度。
4. 数据分析:根据布拉格方程,计算晶面间距,并绘制应力-晶面间距曲线。
5. 应力计算:根据已知晶体结构和材料参数,利用应力-晶面间距曲线,将晶面间距的变化转化为应力值。
六、应力测试的应用领域XRD应力测试在材料科学领域有广泛的应用。
主要应用于以下方面:1. 金属材料研究:通过测试金属材料中的残余应力,可以评估材料的强度、韧性和耐久性。
2. 薄膜应力测试:薄膜在制备过程中容易产生应力,通过XRD应力测试可以帮助优化薄膜的成长过程。
3. 焊接接头质量评估:焊接过程中产生的残余应力会对焊接接头的性能产生影响,通过XRD应力测试可以评估焊接接头的质量。
X 射线应力测定技术预备知识一、X 射线的本质与产生1、X 射线的本质1895 年德国物理学家伦琴发现了 X 射线。
1912年德国物理学家劳埃等人成功地观察到 X 射线在晶体中的衍射现象,从而证实了 X 射线在本质上是一种电磁波。
依据电磁波的波长,从 3×10-4m 以上到10-13m 以下,可以把它们分别称为无线电波、红外线、可见光、紫外线、X 射线、γ射线和宇宙射线 等(如图 1 所示)。
X 射线的波长范围在 10-12m ~ 10 - 8m 之间。
用于衍射分析的 X 射线波长通常在0.05nm ~0.25nm 范围,用于金属材料透视的 X 射线 波长为 0.1nm ~0.005 nm ,甚至更短。
实验证明,波长越长的电磁波,其波动性越明 显,波长越短的电磁波,其粒子性越明显。
X 射线 和可见光、紫外线同其它基本粒子一样都同时具有 波动性和粒子性二重特性。
正因为它们的具有波动 性,光的干涉衍射现象才得以圆满解释;也正因为 它们的粒子性,探测器才可以接收到一个个不连续的 图1、电磁波谱光量子。
反映波动性的波长λ、频率υ与反映粒子性 各个区域的上下限难以明确指定,本图中各种电磁波的边界是臆定的的光子能量ε之间存在以下关系: ε=h υ=hc/λ 式中 h 为普朗克常数,h =6.626×10-34J ·s ;c 为光速,也是 X 射线的传播速度,c =2.2998 ×108m/s 。
2、X 射线的产生 研究证明,当高速运动的电子束(即阴极射线)与物体碰撞时,他们的运动便急遽的 被阻止,从而失去所具有的动能,其中一小部分能量变成 X 射线的能量,发生 X 射线,而 大部分能量转变成热能,使物体温度升高。
从原则上讲,所有基本粒子(电子、中子、质子 等)其能量状态发生变化时,均伴随有 X 射线辐射。
通常使用的 X 射线都是从特制的 X 射 线管中产生的。
图 2 是 X 射线管的结构和产生 X 射线示意图。
应力测试仪操作方法
应力测试仪是一种常用的实验仪器,用于测定材料的应力-应变关系。
下面是应力测试仪的操作方法:
1. 将待测试的材料制备成标准的样品,确保其尺寸和形状符合测试要求。
2. 将样品放置在应力测试仪的工作台上,并根据测试要求调整夹持装置固定样品。
3. 打开测试仪的电源开关,并根据测试要求设置测试参数,如加载速度、加载范围等。
4. 确保测试仪的显示屏幕上显示正确的测试参数,并检查传感器和测量装置的连接是否正常。
5. 进行预加载校准,即通过加负荷使样品发生微小形变,然后松开负荷,样品应恢复到原来的形状。
6. 开始测试,根据测试要求逐渐加载样品,一般从较小的载荷开始,逐渐递增。
7. 在测试过程中,观察测试仪的显示屏幕上的数据,并记录下应力-应变曲线。
8. 如果需要,可以进行多次测试以获得更准确的结果。
9. 测试完成后,关闭测试仪的电源开关,取下样品,清理测试仪并恢复到初始状态。
10. 将测试数据整理并分析,得出测试结果。
以上是一般的应力测试仪的操作方法,具体的操作步骤可能会因不同型号的应力测试仪而有所差异。
使用前请务必仔细阅读并遵循相关的操作手册和安全指南。
射线应力分析仪安全操作及保养规程前言射线应力分析仪作为一种重要的测试仪器,具有广泛的应用领域,在工厂、实验室等场所都有一定程度的使用。
但是,由于这种仪器的射线辐射性质,因此需要严格的安全操作措施和保养规程。
本文将介绍射线应力分析仪的安全操作和保养规程,以此保障使用人员的生命安全以及仪器的正常运行。
安全操作1. 穿戴个人防护装备使用射线应力分析仪时,必须穿戴适当的个人防护装备,包括防护服、眼罩、手套等。
这些装备可以有效降低射线对人体的伤害,保护使用人员的身体健康。
在进行实验前,需要对这些装备进行检查,确保没有损坏或松动的情况,以免在使用过程中出现危险。
2. 保持仪器的清洁和整洁射线应力分析仪需要保持干净整洁的状态,以防在使用过程中出现灰尘和杂质等问题影响仪器的精度和测量结果。
因此,在进行实验前,需要将仪器表面和内部进行清洁和消毒,在使用后也要对仪器进行清洁,保证其长期使用。
3. 移动仪器时需小心射线应力分析仪由于具有一定的重量,并且仪器内部含有电子元器件,因此在移动仪器时需要小心。
在移动过程中,需要保持仪器平衡和稳定,避免碰撞和震动,以防止对仪器的损坏。
4. 离开仪器时需切断电源在离开使用射线应力分析仪时,需要将仪器的电源切断,并将其表面和内部进行清洁和消毒,确保下一次使用的正常运行。
5. 根据使用手册进行操作在使用射线应力分析仪前,需要仔细阅读使用手册,了解仪器的正确操作方式和注意事项,根据使用说明书进行操作,避免因误操作而对仪器和使用人员造成伤害。
保养规程1. 定期对仪器进行维护和保养射线应力分析仪需要定期进行维护和保养,以确保其正常运行和测量结果的准确性。
维护和保养包括清洁表面和内部、检查电子元器件、检查光学系统、调整仪器、更换易损件等。
2. 维护和保养需要由专业人员进行射线应力分析仪的维护和保养需要由专业人员进行,而且需要在专门的实验室或场所中进行。
这些专业人员需要具备一定的知识和技能,以确保维护和保养的正确性和有效性。
应力仪的使用流程1. 安装和连接•将应力仪的传感器插入待测试物体上,并确保插入牢固。
•将应力仪的数据采集器与电脑或移动设备连接,确保连接稳定。
2. 配置参数•打开与应力仪相应的软件或应用程序。
•在软件界面中选择应力仪的型号和相关参数。
•设置采样频率、记录时间等参数,根据需要进行相应调整。
3. 进行测试•点击软件界面中的“开始测试”按钮,开始记录数据。
•在测试过程中,应力仪将持续采集测试物体的应力数据。
•可以根据需要进行多次测试,以获得更准确的结果。
4. 停止测试•在测试完成后,点击软件界面中的“停止测试”按钮,结束数据采集。
•应力仪将停止记录数据,并将数据保存在电脑或移动设备中。
5. 分析和处理数据•打开数据分析软件或应用程序。
•导入应力仪记录的数据文件。
•进行数据处理和分析,可以生成应力曲线图、计算平均应力等。
6. 生成报告•根据数据分析结果,撰写测试报告。
•在报告中包括测试目的、方法、结果和结论等内容。
•可以将应力曲线图和其他图表插入报告中以支持分析和结论。
7. 维护和保养•在使用完应力仪后,拔出传感器,确保保存在干燥清洁的环境中。
•定期检查传感器和数据采集器的连接插头是否损坏。
•如有需要,进行数据采集设备的校准和维修。
8. 注意事项•在使用应力仪前,阅读并熟悉使用说明书。
•使用应力仪时,注意安全操作,避免对测试物体和仪器造成损坏。
•确保采集的数据准确性,避免环境因素对测试结果的影响。
以上为应力仪的使用流程,通过按照以上步骤进行操作,可以顺利完成应力测试任务,并得到准确可靠的测试结果。
在使用过程中,需要注意安全操作和设备的保养维护,以确保长期稳定的使用效果。
应力检测仪使用方法
嘿,朋友们!今天咱就来讲讲这个应力检测仪的使用方法哈。
你可别小瞧这玩意儿,它就像是个神奇的小侦探,能帮咱发现好多隐藏的秘密呢!
拿到应力检测仪,就像你得到了一把打开神秘大门的钥匙。
先看看它的外观,熟悉熟悉各个部件,这就跟认识新朋友一样,得先知道人家叫啥长啥样儿嘛。
然后呢,就是要给它找个合适的位置。
就好比你给自己找个舒服的座位,得让它能大展拳脚呀。
把它稳稳地放在要检测的地方,可别放歪了哦,不然它可就闹脾气啦!
接下来,就是开启它的魔法时刻啦!按下那个神奇的按钮,看着它的指示灯一闪一闪的,就好像在跟你说:“嘿,我开始工作啦!”这时候你就静静地等着,就像等待一场精彩的表演。
你说这应力检测仪像不像个超级敏感的小精灵呀?它能察觉到那些我们肉眼看不到的细微变化呢。
在使用的过程中,你可别毛毛躁躁的,要温柔对待它哦,不然它可不乐意好好工作呢。
就像你对待你心爱的宝贝一样,轻拿轻放。
哎呀,你想想,如果我们没有这个应力检测仪,那得多麻烦呀!好多问题可能就隐藏在那里,等着给我们找麻烦呢。
有了它,我们就能提前发现问题,及时解决,多棒呀!
而且哦,使用它的时候也要注意周围的环境,可别在太嘈杂或者太乱的地方,不然它也会分心的啦。
等检测完了,可别就把它扔一边不管啦。
就像你用完东西得归位一样,把它好好地收起来,下次要用的时候就能一下子找到啦。
总之呢,这个应力检测仪就是我们的好帮手,只要我们好好使用它,它就能给我们带来很多惊喜和帮助呢!大家可一定要记住这些使用方法哦,让我们和应力检测仪一起愉快地工作吧!。
X射线应力测定仪安全操作操作规程一、检查仪器各部分的状态、电缆的连接是否正确,分布是否合理。
二、依据测试目的、试件特点,合理确定测试点的分布、应力方向和测试点的大小(选用不同直径的准直管),并对测试点进行正确的表面处理。
三、开启冷却水循环水箱:打开冷却循环水箱后方总电源开关。
然后,按下前面板Power(面板总开关)键,等待指示灯停止闪烁后按下Pump(循环泵开关)和Cool(制冷开关)键。
四、开启控制箱:依次按下低压控制箱上的低压开关和驱动电源开关,使其处于工作初始状态。
五、开启高压箱:按下高压电源箱前面板的高压开关(后面板上的自动控制开关处于开启状态,一般常开,只有需要看光斑,手动调试高压箱管压和管流的时候,才需要关闭),使其处于工作初始状态。
六、测试步骤:1. 打开电脑中的测试软件,先在屏幕上任意点击一下,激活程序。
2. 点击标定,让仪器走到标定位置。
将试样置于测角仪下方,旋转台式支架垂直方向上方手柄,调整测角仪高度,使点激光与十字激光中心重合,即工件被测点处于测角仪回转中心上。
3. 关闭防护柜横拉门,做好射线防护。
4. 选择适当的测试条件,然后点击定位,让仪器走到预定测试位置。
5. 点击应力测定或残余奥氏体测定,开始测量。
6 . 开始测量后,高压电源通过应力测定软件自动控制升降。
当有射线产生时,警灯闪烁,防护柜门自动锁闭,达到警示和防护目的。
7. 测试结束后,电脑自动控制高压电源归零,测角仪回归待工作状态。
防护柜门锁闭结束,打开门后重新摆放试样,调整新的测试点,再次进行下一次的测量。
8. 操作者在仪器测试过程中应留意测角仪的动作和电脑显示屏上的曲线,发现异常应及时处理,不得离开工作中的仪器。
在测量过程中电脑不可进行其它操作。
七、关闭设备。
试验结束后,取出试件,整理好测试台,关闭防护柜横拉门,恢复初始状态。
依次关闭驱动电源和低压开关按键,关闭低压控制箱。
关闭高压控制箱。
关闭冷却循环水箱后面的总开关。
爱斯特X射线应力测定仪操作步骤一、测应力(1)开机之前,先开循环水(开关在水箱背部)然后打开水箱前部的3个开关(先开电源——最上方,接着是泵——最下方,等到中间开关指示灯不闪(等大约60s)再开中间的开关。
)注:水箱里的水大约4L,等水量不足时加水,无需换水。
(2)打开低压控制箱(上方)——先开右侧开关,再开左侧(驱动电源),左侧电源开启后电机就不能手动调整,已固定。
(3)打开高压控制箱开关。
(4)找到测试点。
对测试位置进行调节,使得测试点位于回转中心(点与十字架完全重合)。
(5)测试前预热10min左右。
选择“应力测试快捷方式”,填写所测材料的基本信息,选择好各类参数,衍射峰角度范围在144~168之间,一般铁素体的衍射峰出现在156.4度左右。
可以根据测试的实际情况调整测试范围,如果工件进行过喷丸处理,要适当增大测试的角度。
管压选择——20~25,一般选择20(Cr靶)最大为28。
当测曲面用0.5 1.0 1.5 的准直管,用28kv ,8Ma管流——5~6,一般选择5,最大为8。
步距一般为0.1,时间为0.5,当有质构时,时间调为1s(6)测试结束选择另存为保存,要不然新的数据会覆盖当前数据!(7)测试结束进行标定(相当于对整套设备位置进行还原)(注:测试过程发现参数设置不合理或者其他问题,按空格键暂停。
另外在测试过程中不要动软件显示屏,否则容易当机。
)二、测残奥操作步骤如上,选择“测试残奥”快捷方式,步距设为0.1,衍射峰角度一般在128~129左右。
马氏体为156.4左右!注意事项:1.探头管的直径可供选择的有,曲面测量时,选择小的探头,曲面直径在10左右,使用,测试齿根应力,采用的探头。
平面应力测量时,一般选择。
换探头时,探头小口朝正后方插入即可。
2.大多数的金属材料可以使用Cr靶,测试钛合金时,使用Cu靶。
电解抛光机使用1.用胶带把无需处理的地方包起来,防止整个表面都被腐蚀。
2.接好电源和插线(同色相接),黑色夹持工件,把浸在饱和盐水里的棉球用镊子塞入红色探头,然后在需要抛光处进行擦拭。
X射线检测仪器操作说明书1. 介绍X射线检测仪器是一种广泛应用于医疗、工业等领域的设备,用于探测物体内部的结构和成分。
本操作说明书将详细介绍X射线检测仪器的操作步骤及注意事项,以确保用户正确、安全地操作设备。
2. 前期准备在操作X射线检测仪器之前,请确保以下准备工作已完成:2.1 确保设备处于稳定的工作环境中,远离震动、尘埃等干扰。
2.2 检查设备电源,确保电源线接触良好且电压稳定。
2.3 查看X射线源和探测器是否正常工作,如有异常应及时联系维修人员。
2.4 准备好适用的辅助设备,如计算机和显示器等。
3. 操作步骤3.1 打开电源将电源线连接到可靠的电源插座上,确保电源线连接牢固无松动。
将电源开关置于“ON”位置,等待设备的预热过程。
3.2 启动软件在计算机上找到X射线检测仪器的控制软件,双击启动软件。
根据软件的提示,输入相关信息,如样品编号、采样时间等。
3.3 设置参数根据需求,通过软件界面设置X射线检测仪器的相关参数,如X 射线源的电压和电流、探测器的增益等。
注意根据样品的不同性质和要求进行合理的参数调整。
3.4 样品准备将待测的样品放置在检测区域内,注意样品的摆放位置和方式,确保样品与X射线源和探测器保持合适的距离和角度。
确保样品表面平整、干净,避免脏污和杂质对检测结果的干扰。
3.5 进行检测点击软件界面上的“开始检测”按钮,触发X射线源发射射线。
在辐射过程中,保持检测区域安静,避免其他物体、人员进入干扰。
3.6 结果分析待检测完成后,软件将生成相应的检测结果。
通过软件界面,用户可以查看和分析检测到的数据和图像。
根据实际需求,进行合理的数据解读和结果分析。
4. 注意事项4.1 操作前请仔细阅读设备的安全说明书,了解设备的安全操作规程。
4.2 在操作过程中请佩戴适当的防护设备,如手套、防护眼镜等,以减少辐射和事故风险。
4.3 操作人员应经过相关培训,并具备一定的专业知识和技能,以确保操作的准确性和安全性。
射线应力检测分析仪安全操作及保养规程1. 引言射线应力检测分析仪是一种用于测量材料内部应力分布的重要仪器设备。
在使用过程中,为了保障操作人员的安全,确保仪器的正常运行,以及延长仪器的使用寿命,必须严格遵守安全操作及保养规程。
2. 安全操作规程2.1 仪器操作前的准备工作在进行射线应力检测分析仪的操作之前,需要进行以下准备工作:•检查仪器的外观是否完好,若有损坏或松动部件应及时修复或调整;•检查仪器的电源是否正常接通,并确保接地良好;•清洁检查探测器和样品支撑架,确保无尘和杂质。
2.2 仪器操作过程中的安全注意事项•操作人员在使用射线应力检测分析仪时,应佩戴防护眼镜和手套,并避免射线暴露;•在操作过程中,应遵循仪器的操作指南和使用手册,严禁随意拆卸仪器零部件;•在操作过程中,应保持仪器和工作区域的清洁和整洁,避免杂物堆积或溅洒液体导致仪器故障;•在操作后,应及时关闭电源并拔掉电源插头;2.3 存放与保管•在不使用射线应力检测分析仪时,应将其存放在干燥、通风良好的地方,远离潮湿和腐蚀性气体;•仪器应存放在射线安全柜或射线防护箱中,以防止射线泄露;•仪器存放期间,应定期进行检查和维护,确保其正常运行;•仪器应放置在平稳的台面上,以防止摔落或受到其他物体的碰撞。
3. 仪器保养规程3.1 清洁和消毒•在仪器保养过程中,应首先清洁和消毒仪器外表面,使用柔软的布擦拭,并避免使用化学溶剂,以防损坏仪器;•定期清洁仪器的探测器和样品支撑架,以确保其表面的清洁和光滑。
3.2 定期检查和校准•定期检查仪器的各项功能和零部件的状况,如出现故障或损坏应及时修复或更换;•定期校准射线应力检测分析仪,以确保其测量结果的准确性和可靠性。
3.3 仪器运输和安装•在运输过程中,应将射线应力检测分析仪放置在专用的运输箱中,并采取防震措施,以避免仪器受到损坏;•安装仪器时,应根据使用手册的指引进行,确保仪器安装牢固、稳定,并与电源和其他设备正确连接。
x射线法测残余应力试验方案一、试验目的。
咱们为啥要做这个X射线法测残余应力的试验呢?简单来说,就是想知道那些经过加工或者处理后的材料里面还藏着多少“内部压力”。
这残余应力可重要啦,如果控制不好,可能会让材料在使用过程中突然出问题,就像一颗隐藏的小炸弹一样。
所以咱们得把这个残余应力给找出来,好好研究研究。
二、试验材料和设备。
1. 试验材料。
咱们得先找一些有代表性的材料来做试验。
比如说,金属材料可以选铝合金或者钢材,这两种材料在工业上可常见啦,就像大街上到处能看到的汽车和大楼里的钢梁,很多都是用它们做的。
如果想再丰富一点,也可以加上一些陶瓷材料或者复合材料。
这些材料各有各的特点,残余应力的情况肯定也不一样,这样咱们的试验结果就更全面啦。
2. 试验设备。
X射线应力分析仪:这可是咱们的主角,它就像一个超级侦探,可以用X射线把材料内部的应力情况给侦查出来。
要找一台精度高、稳定性好的分析仪,就像找一个厉害的侦探一样重要。
样品夹具:这个夹具的作用就是把咱们的样品稳稳地固定住,让X射线可以准确地对它进行检测。
夹具的设计要根据样品的形状和大小来,就像给每个样品定制一个专属的小椅子一样。
计算机:它和X射线应力分析仪是好搭档,用来记录和分析检测到的数据。
计算机就像一个聪明的小秘书,把分析仪发现的各种信息都整理得井井有条。
三、试验样品准备。
1. 样品尺寸和形状。
对于金属材料的样品,咱们可以把它们加工成小方块或者小圆柱的形状。
尺寸的话,边长或者直径大概在10 20毫米左右就挺合适的,厚度可以是5 10毫米。
这样的尺寸既方便操作,又能保证X射线检测的准确性。
要是陶瓷材料或者复合材料,形状可以更灵活一点。
比如陶瓷可以做成薄片的形状,复合材料可以根据它原本的结构特点,截取合适大小的块状样品。
2. 样品加工和处理。
在加工样品的时候,可一定要小心哦。
尽量采用精密的加工方法,减少加工过程中引入新的残余应力。
比如说用数控加工中心来加工金属样品,这样可以精确地控制加工的参数,就像一个细心的工匠在雕琢一件艺术品一样。
测量方法1.标定要测量的材料的位置和应力方向。
2.打开电源以及双击桌面上u-x360图标打开软件。
3.决定材料种类创建文件并命名。
点击工具栏第二个选项measure选择目标材料或直接从标签栏中选取弹出创建界面给文件命名。
4.调整传感器角度。
以样品表面为水平面给水平仪调零然后将其放置于传感器上调整传感器角度使得水平仪角度大致等于推荐角度(随材料种类改变而改变)。
记录并输入角度。
5.调整传感器位置。
手动调整仪器垂直距离使得监视器内红点在黄框里(找不到红点可以调整背静亮度light以及红点亮度mark)调整样品位置与方向使得测量点与红点对准并使测量应力方向与监视器上x向对齐。
6.鼠标拖动绿十字对准红点(可以直接点击红点)以确定x射线的路程或调整距离值使得绿色十字与红点对齐。
注意调整监视器放大倍数zoom精确调整。
7.确认前面操作无误后点击NEXT若需调整点击cancel取消,从操作3重新开始。
8.等待数据产生在红灯亮起过程中请稍远离离子源与传感器,若发生意外情况请点击红色按钮emergencystop或拍下离子源上红色急停按钮。
9.产生的结果有三个标签页。
第一个标签页显示结果以及徳拜环。
第二个标签页显示具体数据。
第三个标签页显示设定以及参数等信息。
10.请确认应力结果为蓝色且底下小字误差在可接受范围内。
若不满意请参考进阶步骤调整参数后再行测量。
11.导出数据。
点击Print或copy按钮。
点击print勾选想要导出的数据点击确认或者点击copy打开画板粘贴保存为图片。
12.(进阶操作)reanalysis可以对已测数据进行改参数再分析。
点击reanalysis点击图中的edit打开第二幅图中内容更改里面的参数比如泊松比、弹性模量等想要更改的数据或者勾上最后一栏的第二框可以显示出y方向的残余应力。
13.进阶操作condition按钮。
可修改配置或者创建新配置文件(即更改标签))。
若无新的数据库导入或者特殊情况请不要擅自添加文件或者删除文件。
爱斯特X射线应力测定仪操作步骤
一、测应力
(1)开机之前,先开循环水(开关在水箱背部)
然后打开水箱前部的3个开关(先开电源——最上方,接着是泵——最下方,等到中间开关指示灯不闪(等大约60s)再开中间的开关。
)
注:水箱里的水大约4L,等水量不足时加水,无需换水。
(2)打开低压控制箱(上方)——先开右侧开关,再开左侧(驱动电源),左侧电源开启后电机就不能手动调整,已固定。
(3)打开高压控制箱开关。
(4)找到测试点。
对测试位置进行调节,使得测试点位于回转中心(点与十字架完全重合)。
(5)测试前预热10min左右。
选择“应力测试快捷方式”,填写所测材料的基本信息,选择好各类参数,衍射峰角度范围在144~168之间,一般铁素体的衍射峰出现在156.4度左右。
可以根据测试的实际情况调整测试范围,如果工件进行过喷丸处理,要适当增大测试的角度。
管压选择——20~25,一般选择20(Cr靶)最大为28。
当测曲面用0.5 1.0 1.5 的准直管,用28kv ,8Ma
管流——5~6,一般选择5,最大为8。
步距一般为0.1,时间为0.5,当有质构时,时间调为1s
(6)测试结束选择另存为保存,要不然新的数据会覆盖当前数据!
(7)测试结束进行标定(相当于对整套设备位置进行还原)
(注:测试过程发现参数设置不合理或者其他问题,按空格键暂停。
另外在测试过程中不要动软件显示屏,否则容易当机。
)
二、测残奥
操作步骤如上,选择“测试残奥”快捷方式,步距设为0.1,衍射峰角度一般在128~129左右。
马氏体为156.4左右!
注意事项:
1.探头管的直径可供选择的有∅0.5−∅4,曲面测量时,选择小的探头,曲面直径在10左右,使用∅1.5或者∅2,测试齿根应力,采用∅1的探头。
平面应力测量时,一般选择∅2或者∅3。
换探头时,探头小口朝正后方插入即可。
2.大多数的金属材料可以使用Cr靶,测试钛合金时,使用Cu靶。
电解抛光机使用
1.用胶带把无需处理的地方包起来,防止整个表面都被腐蚀。
2.接好电源和插线(同色相接),黑色夹持工件,把浸在饱和盐水里的棉球用镊子塞入红色探头,然后在需要抛光处进行擦拭。
注意观察电流大小,达到5A左右较为适宜。
太小的话看看盐水浓度是不是不够,擦拭时带一点力道。