广州市2016年高中录取分数线(全)
- 格式:xls
- 大小:83.00 KB
- 文档页数:30
2016年广州市普通高中学校录取分数(普通高中补录)2016年广州市部分普通高中招生学校补录工作于7月20日进行,现将录取分数公布如下:序号学校名称录取类别计划区域最低分数最低分数同分序号末位考生志愿序号末位考生分数末位考生分数同分序号最大志愿序号1广州市执信中学公办全市72225817222581 2广州市第六中学公办全市70728017072801 3广东华侨中学公办全市67228926902422 4广州市协和中学公办全市68919416891941 5广州市美术中学公办全市582311582314 6广州大学附属中学公办全市7174171741 7广州外国语学校公办全市--8广州市第八十六中学(面向全市)公办全市674309167430919广州市玉岩中学(面向全市)公办全市69121616912161 10广州石化中学(面向全市)公办全市6461441646144111广州市第八十七中学(面向全市)公办全市651297266840212广州科学城中学(面向全市)公办全市6723275682361513广州开发区外国语学校(面向全市)公办全市65134165134114广州市南沙第一中学(面向全市)公办全市6711601671160315广州市南沙鱼窝头中学(面向全市)公办全市6122033628259616广州市南沙大岗中学(面向全市)公办全市6493422649342217广州市南沙区麒麟中学(面向全市)公办全市58665158665618广州市花都区第一中学(面向全市)公办全市59345159345619广州市花都区第二中学(面向全市)公办全市61395562150620广州市增城区高级中学(面向全市)公办全市6423253663286621广州市增城区派潭中学(面向全市)公办全市552212255594622广州市增城区中新中学(面向全市)公办全市5612241561224623广州市增城区仙村中学(面向全市)公办全市5522195552130624广州市增城区永和中学(面向全市)公办全市582177559534625广州市增城区荔城中学(面向全市)公办全市6121054621154626广州市从化区从化中学(面向全市)公办全市6732072675197227广州市从化区第二中学(面向全市)公办全市6072582607258628广州市从化区第三中学(面向全市)公办全市552110255657629广州市从化区第四中学(面向全市)公办全市5521566572165630广州市从化区第五中学(面向全市)公办全市586164258891331广州市从化区第六中学(面向全市)公办全市6552161655216232中山大学附属中学民办全市6643085669290533广州市北大附中为明广州实验学校民办全市6191526620196634广州市海珠中学民办全市61432236232346 35广州市培才高级中学民办全市587111587116 36广州思源学校民办全市5848259430237广州市华美英语实验学校(普通高中)民办全市522183531117638广州市华美英语实验学校(中加高中)民办全市4891201489120539广东实验中学附属天河学校民办全市68537036872573 40广州大学附属实验学校民办全市70724617072461 41广州市广外附设外语学校民办全市6571115659165 42广州市亚加达外国语高级中学民办全市48512548840643广州市番禺区祈福英语实验学校民办全市585103597142344广州市华师附中番禺学校民办全市643872654715 45广州中大附属雅宝学校民办全市55214935631166 46广州市香江中学(普通高考班)民办全市62040262562247广州市香江中学(AP美式课程班)民办全市49511549511648广州南洋英文学校民办全市485556488966 49广州英豪学校民办全市485926490636 50南海执信中学民办全市61227366181996 51广州市南海中学公办老三区65416416541641 52广州市西关外国语学校公办老三区66814416681441 53广州市西关培英中学公办老三区643171643171 54广州市真光中学公办老三区68917916891791 55广州市荔湾区汾水中学公办老三区642172659552 56广州市第三中学公办老三区66523616652361 57广州市第七中学公办老三区--58广州市第十三中学公办老三区64428426442842 59广州市第十六中学公办老三区684951684951 60广州市第十七中学公办老三区65019516501951 61广州市第二十一中学公办老三区66327216632721 62广州市越秀外国语学校公办老三区64329616432961 63广州市培正中学公办老三区67437116743711 64广州市育才中学公办老三区6572713662473 65广州市恒福中学公办老三区64427326623152 66广州市知用中学公办老三区6438946561064 67广州市第五中学公办老三区670841670843 68广州市南武中学公办老三区67126316712631 69广州市第九十七中学公办老三区65224116522411 70广州市第四十一中学公办老三区65614316561431 71广州市海珠外国语实验中学公办老三区65219216521921 72广州市岭南画派纪念中学公办老三区64315126451472 73广州市第四十七中学公办天河区--74广州市第七十五中学公办天河区68233416823341 75广州市第一一三中学公办天河区672482674322 76广州市第八十九中学公办天河区68816016881601 77广州市天河中学公办天河区69417016941701 78广州市东圃中学公办天河区6841201684120179广州市第四十四中学公办天河区6526165266 80广州市培英中学公办白云区69130616913061 81广州市第六十五中学公办白云区68126616812661 82广州市第八十中学公办白云区67523716752371 83广州市白云中学公办白云区67226326732172 84广州彭加木纪念中学公办白云区63214116321416 85广州市第六十六中学公办白云区59511515951155 86广州市第二外国语学校公办白云区67329956743055 87广州市白云艺术中学公办白云区57020115702016 88广州市第七十一中学公办白云区5531956564246 89广州市第八十一中学公办白云区58414215841426 90同德中学公办白云区6601471660147191广州市南沙东涌中学(面向本区)公办番禺和南沙6741511674151192广东仲元中学公办番禺和三镇69528016952801 93广东番禺中学公办番禺和三镇67919816791981 94广州市番禺区实验中学公办番禺和三镇675491675491 95广州市番禺区象贤中学公办番禺和三镇68317616831761 96广州市番禺区石碁中学公办番禺和三镇61929916192996 97广州市番禺区洛溪新城中学公办番禺和三镇64429716442972 98广州市禺山高级中学公办番禺和三镇67414916741491 99广州市番禺区石北中学公办番禺和三镇588611588616 100广州市番禺区石楼中学公办番禺和三镇55216435682156 101广州市番禺区南村中学公办番禺和三镇55219355781376 102广州市番禺区石碁第三中学公办番禺和三镇64922126693405103广东第二师范学院番禺附属中学公办番禺和三镇6723184672524104广州市花都区秀全中学公办花都区68429816842981 105广州市花都区邝维煜纪念中学公办花都区61820116182012 106广州市花都区新华中学公办花都区59324025932402107广州市花都区第一中学(面向本区)公办花都区5221292530472108广州市花都区第二中学(面向本区)公办花都区5401946545166109广州市花都区狮岭中学公办花都区57121625812772 110花都区圆玄中学公办花都区540981540983111广州市从化区从化中学(面向本区)公办从化区651851651851112广州市从化区第二中学(面向本区)公办从化区5089150891113广州市从化区第三中学(面向本区)公办从化区49114114911411114广州市从化区第四中学(面向本区)公办从化区494331494331115广州市从化区第五中学(面向本区)公办从化区53818455381845116广州市从化区第六中学(面向本区)公办从化区--117广州市增城区高级中学(面向本区)公办增城区552771552772118广州市增城区派潭中学(面向本区)公办增城区48711334881246119广州市增城区中新中学(面向本区)公办增城区485683485685120广州市增城区仙村中学(面向本区)公办增城区487932487934121广州市增城区永和中学(面向本区)公办增城区485672486856122广州市增城区荔城中学(面向本区)公办增城区55423615542365说明:1.“最低分数同分序号”是指向该校投档考生最低分数的同分最大排位序号。
2016年⼴州中考录取分数线公布 店铺中考频道的⼩编会及时为⼴⼤考⽣提供2016年⼴州中考录取分数线公布,希望对⼤家有所帮助。
2016年⼴州中考录取分数线公布 2016年⼴州市⾼中阶段学校招⽣各批次录取最低控制分数线 注:“⽼三区”指荔湾、越秀、海珠三区。
2016年我市中考成绩和普通⾼中招⽣各批次录取分数线公布 2016年我市初中毕业⽣学业考试(以下简称“中考”)成绩和普通⾼中招⽣各批次录取分数线今天公布,现将有关情况进⾏说明。
⼀、中考成绩情况 今年中考总分全市平均分为539.58分(不含政策性加分,下同),⽐去年提⾼了7.10分。
⾼分段考⽣⽐例⽐去年略有降低,全市750分以上考⽣有652⼈,占⽐0.62%,⽐去年降低了0.18个百分点;700分以上考⽣有11889⼈,占⽐11.27%,⽐去年降低了1.02个百分点。
中分段考⽣⽐例⽐去年略有提⾼,全市600分以上考⽣46520⼈,占⽐44.11%,⽐去年提⾼了0.37个百分点;485分以上考⽣72000⼈,占⽐68.26%,⽐去年提⾼了2.63个百分点。
今年继续实施成绩“三公布”:⼀是公布考⽣成绩;⼆是公布普通⾼中招⽣各批次⾼分优先投档线和录取最低控制分数线;三是公布全市考⽣考试分数段统计表。
考⽣排名、中考状元情况不予公布。
⼆、普通⾼中招⽣各批次录取分数线情况 全市提前批⾼分优先投档线为702分,提前批录取最低控制分数线为640分。
全市普通⾼中录取最低控制分数线为485分。
具体情况如下: (⼀)提前批⾼分优先投档线和录取最低控制分数线与去年持平。
虽然今年⾼分段考⽣有所减少,但提前批招⽣计划也减少了576个,因此提前批⾼分优先投档线设为702分,录取最低控制分数线设为640分,均与去年持平。
(⼆)第⼀批⾼分优先投档线保持稳定,录取最低控制分数线多数区下调。
综合考虑第⼀批各区招⽣计划数、升学考⽣数以及考⽣中考成绩等因素,划定第⼀批的⾼分优先投档线和录取最低控制分数线。
广州市招生考试委员会办公室
2013年广州市普通高中学校录取分数
(第一批)
2013年广州市普通高中第一批招生学校录取工作于7月10
日进行,
现将录取分数公布如下:
一、面向老三区或本区招生的普通高中学校
说明:1•“最低分数末位同分序号”是指向该校投档考生最低分数的同分最大排位序号。
2. “末位考生分数同分序号”是指向该校投档最后一名考生分数的同分最大排位序号
3. “三镇”是指南沙区东涌镇、榄核镇和大岗镇。
面向全市招生的普通高中学校
广州市招生考试委员会办公室
2013年7月10日。
广州市招生考试委员会办公室2016年广州市普通高中学校录取分数(第一批)2016年广州市普通高中第一批招生学校录取工作于7月13日进行,现将录取分数公布如下:一、公办普通高中学校序号院校名称录取类别计划区域户籍生借读生最大志愿序号最低分数最低分数同分序号末位考生志愿序号末位考生分数末位考生分数同分序号最低分数最低分数同分序号末位考生志愿序号末位考生分数末位考生分数同分序号1广州市第一中学公办老三区6828416828469314416931441 2广州市南海中学公办老三区61224161224670661670663 3广州市西关外国语学校公办老三区64032726714165814316581432 4广州市真光中学公办老三区68975168975684311684311 5广州市第十三中学公办老三区6175316175364229926651544 6广州市第十七中学公办老三区622182162218268433716843374 7广州市第二十一中学公办老三区6401562662278671381671382 8广州市培正中学公办老三区6681531668153697491697491 9广州市育才中学公办老三区6821611682161686391686391 10广州市恒福中学公办老三区60028726079967112716711273 11广州市知用中学公办老三区60024026118065713616571364 12广州市第五中学公办老三区640331264818769334016933402 13广州市南武中学公办老三区638222163822267422916742294 14广州市第九十七中学公办老三区600222361016684651684653 15广州市第四十一中学公办老三区615234161523467826616782664 16广州市海珠外国语实验公办老三区61574161574689721689724中学17广州市第七十五中学公办天河区6063116063168712116871214 18广州市第一一三中学公办天河区641243368629069826516982653 19广州市东圃中学公办天河区60024226084469526516952654 20广州市天河外国语学校公办天河区7112331711233724971724971 21广州市第六十五中学公办白云区611200161120071224717122473 22广州市第八十中学公办白云区5592115592169533016953302 23广州市白云中学公办白云区522167152216768515616851563 24广州彭加木纪念中学公办白云区5204455324366315316631535 25广州市第六十六中学公办白云区52417755757467714016771405 26广州市第二外国语学校公办白云区54280154280695611695612 27广州市白云艺术中学公办白云区52022755872535 28广州市第七十一中学公办白云区520180554659667511667515 29广州市第八十一中学公办白云区521175559419967528516752855 30同德中学公办白云区520822600150662391662392 31广州石化中学公办黄埔区5571961557196670561670561 32广州市第八十七中学公办黄埔区530131253141674916749233广州市番禺区实验中学公办番禺和三镇529161529166983471698347134广州市番禺区石碁中学公办番禺和三镇4851014501466623271662327435广州市番禺区洛溪新城中学公办番禺和三镇52114015211406793231679323136广州市番禺区石北中学公办番禺和三镇515854522976701811670181437广州市番禺区石楼中学公办番禺和三镇48554449212165210165210438广州市番禺区南村中学公办番禺和三镇4851504486666532731653273439广州市番禺区石碁第三中学公办番禺和三镇54112115411216713011671301140广州市花都区第一中学公办花都区485148248514865820916582092 41花都区圆玄中学公办花都区49210814921086772561677256242广州市南沙第一中学公办南沙和三镇52621115262116831551683155143广州市南沙东涌中学公办番禺和南沙56316115631616891741689174144广州市南沙大岗中学公办番禺和南沙48716434871646463081646308445广州科学城中学公办黄埔区530180253215867723416772342 46广州开发区外国语学校公办黄埔区4991714503256431771643177447广州市增城区郑中钧中学公办增城区51218525131096422621642262248广州增城区第一中学公办增城区521193152119363813816381381 49广州市增城区高级中学公办增城区48515134851436109726111343 50广州市增城区荔城中学公办增城区48514734866461011046302554 51广州市从化区第二中学公办从化区5037215037250710415071041 52广州市从化区第五中学公办从化区500130250216551612415161243说明:1.表中“户籍生”是指我市户籍的考生,政策性照顾借读生与户籍生报考和录取资格相同;“借读生”是指具有我市初中三年完整学籍的非政策性照顾借读生。
广州市中考提前统招批录取分数
2016年广州市中考提前统招批录取分数
导读:7月12日,广州市招考办正式公布了2016年广州中考提前统招批高中录取分数线,具体分数线请看如下信息。
想了解更多相关信息请持续关注我们应届毕业生培训网!
2016年广州市普通高中学校录取分数
(提前批统一计划)
2016年广州市普通高中提前批统一计划录取工作于7月12日进行,现将录取分数公布如下:
一、公办普通高中学校
说明:
1.表中“户籍生”是指我市户籍的考生,政策性照顾借读生与户籍生报考和录取资格相同;“借读生”是指具有我市初中三年完整学籍的.非政策性照顾借读生;“外区生”是指区属示范性高中录取的非本区考生。
2.“三镇”是指南沙区东涌镇、榄核镇和大岗镇。
3.“最低分数同分序号”是指向该校投档考生最低分数的同分最大排位序号。
4.“末位考生分数同分序号”是指向该校投档最后一名考生分数的同分最大排位序号。
5.“末位考生志愿序号”是指向该校投档最后一名考生的志愿序号。
6.“最大志愿序号”是指向该校投档考生中最大的志愿序号。
二、民办普通高中学校
说明:
1.“最低分数同分序号”是指向该校投档考生最低分数的同分最大排位序号。
2.“末位考生分数同分序号”是指向该校投档最后一名考生分数的同分最大排位序号。
3.“末位考生志愿序号”是指向该校投档最后一名考生的志愿序号。
4.“最大志愿序号”是指向该校投档考生中最大的志愿序号。
广州市招生考试委员会办公室
2016年7月12日。
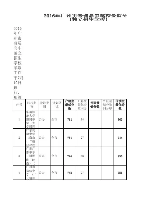
2016年广州市普通高中独立招生学校录取工作于7月10日进行,现将序号院校名称录取类别计划区域户籍生最低分数户籍生最低分数同分外区最低分数外区最低分数同分序借读生最低分数1华南师范大学附属中学(大学课程公办全市761147632广东实验中学(南山、“格致课程公办全市751277443广东广雅中学(博雅班(岭南) )公办全市746487504广州市执信中学 (“元培班公办全市748277515广州市第二中学 (基于“元”文化的网格公办全市750557516广州市第二中学 (宏志班)公办全市718467广州市第六中学 (“黄埔风”特色公办全市7331777418广东华侨中学(“华侨文化”特色公办全市6921727202016年广州市普通高中学校录取分数(独立招生学校)9广州市美术中公办全市5408561010广州大学附属中学(大学城校区)(国防公办全市7269073811广州市铁一中学(越秀校区)(“铁一”特公办全市72913973112广州市铁一中学(番禺校区)(“铁一”特色课程公办全市723572813广州外国语学公办全市7161272714广州市西关外国语学校 (英语特色公办老三区6804869515广州市真光中学 (“为世之光——香梅计划”特公办全市71320771313072116广州市第三中学 (“明德雅韵”特公办全市70227870925571117广州市第七中学 (“培道”特色课程(培道红星公办全市72115372113472418广州市第十六中学(君武公办全市71421671413871219广州市越秀外国语学校(英语特色公办老三区65932566920广州市第五中学 (“张衡天文防震”特色公办全市70720871621广州市南武中学 (“古风蓝韵”拓潜教育公办全市70728771522广州市第九十七中学(“绿英计划”特色公办老三区6554069623广州市海珠外国语实验中学(英语公办老三区66627771224广州市岭南画派纪念中学(美术公办老三区5415260425广州市第四十七中学(“生命激扬卓尔不凡”特公办全市72011672116673126五中学(“责行天下—火凤凰计划公办天河区7029471627广州市第八十九中学(“绿蕴飞龙”特色公办全市70226471728广州市天河中学(天河中学珠江书公办全市705537055372329广州市东圃中学(“东圃自主教育”特色公办天河区66627571430广州市华美英语实验学校(精英班英语民办全市6914369031广州市天河外国语学校(“和雅君子 世界公民”公办天河区7391474132广州市第二外国语学校 (英语特色公办白云区63720669833广州市第八十六中学(“海润生命”特色公办全市69234469325671234(“君子之风”特色公办全市73021473115074835广州市番禺区象贤中学 (“贤文化”特色课程体公办全市69036071736黄冈中学广州学校(“英达天下民办全市72224972237增城市荔城中学 (“荔风儒韵”特公办增城区49759559说明:1.表中“户籍生”是指我市户籍的考生,政策性照顾借读生与户籍生报考和录取资格相同我市初中三年完整学籍的非政策性照顾借读生。
2016年广州市示范性普通高中指标到校录取最低控制分数线序号学校名称提前批公办公费录取最低分数指标到校录取最低控制分数线(近三年平均分降低20分)2013年2014年2015年近三年平均分1华南师范大学附属中学728730733730710 2广东实验中学720724730724704 3广东广雅中学716714727719699 4广州市执信中学720715726720700 5广州市第二中学710721715715695 6广州市第六中学695700702699679 7广东华侨中学642645640642622 8广州市协和中学656650640648628 9广州大学附属中学700689712700680 10广州市铁一中学(越秀校区)701690702697677 11广州市铁一中学(番禺校区)682698701693673 12广州市第一中学645647653648628 13广州市第四中学645645654648628 14广州市真光中学680683661674654 15广州市第三中学645645640643623 16广州市第七中学660677702679659 17广州市第十六中学662682697680660 18广州市培正中学654666673664644 19广州市育才中学645645643644624 20广州市第五中学645645640643623 21广州市南武中学639645640641621 22广州市第四十七中学678686691685665 23广州市第八十九中学645645640643623 24广州市天河中学66065966466164125广州市培英中学648649655650630 26广州市第六十五中学645645640643623 27广州市第八十中学645645640643623 28广州市第八十六中学610620608612592 29广州市玉岩中学635632626631611 30广东仲元中学692695699695675 31广东番禺中学660669665664644 32广州市番禺区象贤中学653650648650630 33广州市禺山高级中学63062161362160134广东第二师范学院番禺附属中学645608*********35广州市花都区秀全中学66264965565563536广州市花都区邝维煜纪念中学62662160561759737广州市花都区新华中学60259757759257238广州市南沙第一中学65164564064562539广州市增城区增城中学67167065866664640广州市增城区新塘中学64564556961959941广州市从化区从化中学63464062263261242广州市从化区第六中学612595596601581说明:1.表中“近三年平均分”计算结果呈小数时,采用去尾取整方法处理小数。
关于广东中考各地录取分数线汇总
2016年广东中考录取分数线公布汕头广东汕头2016中考分数线公布中心城区260分可读普高查询详情潜江2016年广东潜江中考录取分数线划定查询详情肇庆2016年广东肇庆中考录取分数线发布查询
详情珠海2016年广东珠海中考录取分数线公布查询详情佛山646分!广东佛山中考提前批分数线确定查询详情汕尾2016年广东汕尾中考录取分数线公布查询详情梅州2016年广东梅州中考录取分数线划定
查询详情湛江2016年广东湛江中考录取分数线发布查询详情广州2016年广州中考录取分数线公布查询详情潮州2016年广东潮州中考录取分数线公布查询详情清远
2016年广东清远中考录取分数线公布
查询详情江门
2016年广东江门中考录取分数线出炉
查询详情鹤山
2016年广东鹤山中考分数线出炉
查询详情云浮
2016年广东云浮中考录取分数线公布
查询详情韶关2016年广东韶关中考第二批录取分数线公布查询详
情
2016年广东韶关中考分数线公布
查询详情东莞
2016年广东东莞中考录取分数线公布
查询详情揭阳
2016年广东揭阳中考录取分数线确定
查询详情茂名
2016年广东茂名中考录取分数线公布
查询详情惠州
2016年广东惠州中考录取分数线公布
查询详情佛山2016年广东佛山中考第一批最低录取控制分数线公布查询详情2016广东佛山中考录取分数线提前批7月8日公布查询详情
[关于广东中考各地录取分数线汇总]。
2016第一批各高校在广东录取线备注:投档分栏内的“-”表示没投出档案,最低排位栏内的“-”表示档案未投满。
2016年广东(广州)高考录取分数线2016年广东高考录取分数线出炉6月25日上午11时,广东省教育考试院举办新闻发布会,正式公布2016年广东省高考录取分数线,各批次院校录取最低控制分数线如下:一、第一批本科院校:文科类总分514分,理科类总分508分,体育类文化科总分340分,体育术科228分,美术类文化科总分305分,美术类术科230分,音乐类文化科总分300分,音乐类术科225分,重点高校招生农村和贫困地区学生文科类总分494分,理科类总分488分,空军飞行学院文科类总分494分,理科类总分488分。
第二批本科院校(含执行本批次最低控制分数线的提前批本科院校):文科类:总分417分,理科类:总分402分,体育类:文化科总分290分,体育术科185分,美术类:文化科总分280分,美术术科210分,音乐类:文化科总分250分,音乐术科190分。
高水平运动队(含一本、二本):文科类总分466分,理科类总分446分。
第三批专科院校A线(含执行本批次最低控制分数线的提前批专科院校)文科类:总分360分,理科类:总分330分,体育类:文化科总分270分,体育术科175分,美术类:文化科总分240分,美术术科190分,音乐类:文化科总分230分,音乐术科170分。
B线:文科类:总分245分,理科类:总分245分,体育类:文化科总分240分,体育术科170分,美术类:文化科总分230分,美术术科160分,音乐类:文化科总分220分,音乐术科150分。
二、高等院校招收中等职业学校毕业生:中职毕业生:文化科总分200分,并取得广东省中等职业技术教育专业技能课程考试合格证书。
高职院校招收退役士兵文化课总分 150 分。
高职院校招收内地西藏新疆班文化课总分150分,并取得广东省中等职业技术教育专业技能课程考试合格证书。
2016年广东高考录取分数线出炉6月25日上午11时,广东省教育考试院举办新闻发布会,正式公布2016年广东省高考录取分数线,各批次院校录取最低控制分数线如下:一、第一批本科院校:文科类总分514分,理科类总分508分,体育类文化科总分340分,体育术科228分,美术类文化科总分305分,美术类术科230分,音乐类文化科总分300分,音乐类术科225分,重点高校招生农村和贫困地区学生文科类总分494分,理科类总分488分,空军飞行学院文科类总分494分,理科类总分488分。
第二批本科院校(含执行本批次最低控制分数线的提前批本科院校):文科类:总分417分,理科类:总分402分,体育类:文化科总分290分,体育术科185分,美术类:文化科总分280分,美术术科210分,音乐类:文化科总分250分,音乐术科190分。
高水平运动队(含一本、二本):文科类总分466分,理科类总分446分。
第三批专科院校A线(含执行本批次最低控制分数线的提前批专科院校)文科类:总分360分,理科类:总分330分,体育类:文化科总分270分,体育术科175分,美术类:文化科总分240分,美术术科190分,音乐类:文化科总分230分,音乐术科170分。
B线:文科类:总分245分,理科类:总分245分,体育类:文化科总分240分,体育术科170分,美术类:文化科总分230分,美术术科160分,音乐类:文化科总分220分,音乐术科150分。
二、高等院校招收中等职业学校毕业生:中职毕业生:文化科总分200分,并取得广东省中等职业技术教育专业技能课程考试合格证书。
高职院校招收退役士兵文化课总分 150 分。
高职院校招收内地西藏新疆班文化课总分150分,并取得广东省中等职业技术教育专业技能课程考试合格证书。
订单定向培养农村卫生人才:(一)第一批本科院校农村卫生人才定向:理科类总分488分。
(二)第二批本科院校农村卫生人才定向:理科类总分402分。
2016年广州市普通高中学校录取分数(提前批统一计划) 2016年广州市普通高中提前批统一计划录取工作于7月12日进行,现将录取分数公布如下:一、公办普通高中学校序号院校名称录取类别计划区域户籍生借读生外区生最大志愿序号最低分数最低分数同分序号末位考生志愿序号末位考生分数末位考生分数同分序号最低分数最低分数同分序号末位考生志愿序号末位考生分数末位考生分数同分序号最低分数最低分数同分序号末位考生志愿序号末位考生分数末位考生分数同分序号1华南师范大学附属中学公办全市72998172998722207172220712广东实验中学公办全市721271721277072603723613 3广东广雅中学公办全市717142171714272912017291201 4广州市执信中学公办全市7213017213072618717261871 5广州市第二中学公办全市7221911722191730811730811 6广州市第六中学公办全市70511705172621517262151 7广东华侨中学公办全市640326367419170224127238538广州市协和中学公办全市64511716451177038117038149广州大学附属中学(大学城校区)公办全市71424717142477192731719273110广州市铁一中学(越秀校区)公办全市70233927162197102411710241211广州市铁一中学(番禺校区)公办全市7003311700331704532721147312广州市第一中学公办全市64022237001826822516822564332226621844 13广州市第四中学公办全市640304365416269430816943086411653656163 14广州市真光中学公办全市6942301694230702267270810969528116952814 15广州市第三中学公办全市643441643446864116864164513916451394 16广州市第七中学公办全市7023172707110703852720997081572708562 17广州市第十六中学公办全市6821361682136679232167923268213616821364 18广州市培正中学公办全市6792791679279699130169913068037216803724 19广州市育才中学公办全市656816568659346165934666029816602983 20广州市第五中学公办全市64030926762276971081697108660322677844 21广州市南武中学公办全市6408926582568518716851876491992659245322广州市第四十七中学公办全市696181696187021727291437003011700301423广州市第八十九中学公办全市6402843699217693241169324164225264225424广州市天河中学公办全市67086167086703222170322267719016771903 25广州市培英中学公办全市6421416421470817017081706432881643288326广州市第六十五中学公办全市640308464019270318817031886401924640192427广州市第八十中学公办全市640242464160702302470823364160464160428广州市第八十六中学公办全市619238362819869232916923296401494685149429广东仲元中学公办全市69120416912047122061712206691181691183 30广东番禺中学公办全市662119166211970930017093006621191662119231广州市番禺区实验中学公办番禺和三镇64019726582857002851700285432广州市番禺区象贤中学公办全市639257163925769718716971876402144640214433广州市禺山高级中学公办全市60628246352456793771679377606158463956434广东第二师范学院番禺附属中学公办全市58828745971336782341678234589216460185435广州市花都区秀全中学公办全市640325369121269622316962236481312660166336广州市花都区邝维煜纪念中学公办全市576224360641678283167828357793360641437广州市花都区新华中学公办全市5612193572656643691664369561157357265338广州市南沙第一中学公办全市6403134659277690223169022366773366773439广州市玉岩中学公办全市6402132686406971791697179640185268640440广州市增城区增城中学公办全市64180164180678991678996681061668106341广州市增城区新塘中学公办全市568254456818064028626643345682544568180442广州市从化区从化中学公办全市615302462422161515816151586151524624221443广州市从化区第六中学公办全市579234361099579177257913257919036141333说明:1.表中“户籍生”是指我市户籍的考生,政策性照顾借读生与户籍生报考和录取资格相同;“借读生”是指具有我市初中三年完整学籍的非政策性照顾借读生;“外区生”是指区属示范性高中录取的非本区考生。
2016年广东高考分数线2016年广东高考录取分数线暂未公布,下文qc99小编先为同学们分享2016年广东高考各批次录取分数线,希望对广东学子有参考作用!据广东省教育考试院权威发布,2016年广东省普通高校招生各批次录取最低控制分数线如下:文科类总分573分,理科类总分577分。
体育类文化科总分410分,体育术科240分,美术类文化科总分345分,美术术科234分;音乐类文化科总分348分,音乐术科240分;重点院校招收贫困地区农村学生专项计划文化科总分553分,理科类总分557分。
空军飞行学员文科类总分548分,理科总分552分。
A线,文科类总分524分,理科类总分519分,体育类文化科总分330分,体育术科200分;美术类文化科总分335分,美术术科224分;音乐类文化科总分330分,音乐术科207分。
B线,文科类总分474分,理科类总分483分,体育类文化科总分320分,体育术科198分美术类文化科总分325分,美术术科214分,音乐类文化科总分315分,音乐术科202分。
A线文科类总分403分,理科类总分407分,体育类文化科总分292分,体育术科183分美术类文化科总分285分,美术术科195分,音乐类文化科总分280分,音乐术科180分。
B线文科类总分270分,理科类总分280分,体育类文化科总分260分,体育术科178分;美术类文化科总分255分,美术术科170分;音乐类文化科总分255分,音乐术科160分。
今年广东高考预计6月26日放榜!2016广东高考提前批录取时间工作7月7日开始。
为保证2016年广东高考录取工作的正常秩序,高等学校必须在当批次规定时间内完成录取任务,不得跨批次录取。
7月7日-7月9日:提前第一批本科高等学校录取;7月7日-7月11日:提前批本科第一批艺术类高等学校录取;7月11日-7月12日:提前自主招生(含高校专项计划、综合评价录取试点)本科高等学校:7月13日-7月14日:“地方专项计划”录取本科高等学校:8月2日-8月5日:3+证书类院校;8月2日-8月5日:提前批录取专科高等学校;以上各批次进、离场时间如有变动,由省招生办公室另行通知。