公文常见语文差错(5类48例)
- 格式:docx
- 大小:21.40 KB
- 文档页数:12
公文写作中常见的语病各个机关和部门所形成公文,不但要求思想内容符合党的方针政策,而且要求语言规范化,能够准确地表达内容。
但在机关行文中,由于有的同志没有掌握语法,在用词造句方面,往往出现错误,常见的有:成份残缺;词语配搭不当,词序颠倒;结构混乱;滥用虚词等等。
一、成份残缺1、主语残缺。
例如:在整风学习中,通过“彻底否定文化大革命”的教育,使广大党员进一步清除了派性,增强了党性。
这个句子缺少主语。
这句话或者删掉“通过”,让“彻底否定文化大革命的教育”做主语;或者删掉“使”,让“广大党员”做主语。
这样修改,才能成为完整的句子。
2、暗换主语。
例如:在农村实行了生产责任制之后,广大农民生产热情空前高涨,迅速改变了农村的面貌,出现了一片欣欣向荣的景象。
这是一个表因果关系的复句。
第一个分句的主语是“农民”,动词谓语是“改变”,而第二个分句的主语,显然不是“农民”,而应在“出现”前加上“农村”这一主语,句子才通顺。
可见后一个分句暗换了主语,在这种情况下,后一个分句的主语不能省略。
如果几个分句的主语是同一人物或事物,后边分句的主语则可承前省略。
3、缺少谓语。
例如:通过学习整党文件,许多党员同志,特别是党员干部,对于认真、扎实地搞好整党是十分必要的。
决心以实际行动搞好整党,促进党风的根本好转。
主语“许多……党员干部”后边是个长状语,状语之后接着是第二个分句了。
第一个分句的谓语始终没有出现。
也许作者误把“是十分重要的”当着第一分句的谓语了,其实它只是“对于……”这个介词结构中的一部分。
应在这个介词结构(状语)的后边加上“有了深刻的认识”。
4、缺少宾语。
例如:×××科学院党组做出了学习蒋筑英的先进事迹。
这个句子谓语是“做出”,“做出”什么呢?“做出……事迹”显然搭配不当,仔细分析,原来少了宾语,应在“事迹”后边补上“决定”二字,做为动词谓语“做出”的宾语,句子就完整了。
二、词语搭配不当。
公文写作常见错误_公文写作错误案例尽管国务院、国电公司的《公文处理办法》及国家标准《公文格式》对公文的种类、格式、行文规则等都作了明确规定,在我们一些电力企业尤其是基层部门,写作公文还经常存在各种各样的错误。
究其原因,主要有:①对上述规定、标准不熟悉,也没有好好学习,基本上是个门外汉;②对最新的规定、标准不了解,仍然沿用旧的、不规范的写法;③写作态度不够认真,没有严格按照规定、标准的要求去做;④文字表达能力较差,又没有反复推敲认真修改。
明确了错误原因,就可以根据自已的具体情况,有的放矢地加以解决,避免写作错误的产生。
下面,对公文写作中一些常见错误及其改正办法作一简要介绍:一、文种不明即从公文的标题上看不出属于哪种公文。
例如“关于接待德国×××公司总裁访问的事”这一标题,就没有表明是“函”,是“请示”,还是“通知”;而《国家行政机关公文处理办法》明确规定:“公文标题应当准确简要地概括公文的主要内容并标明公文种类,一般应当标明发文机关。
”又如“汇报电力标准化工作”这一标题,不仅没有文种,连题意也不清。
应该根据这份文件的内容与目的,或者把它改为公文类的“××××(发文单位)关于电力标准化工作的报告”,或者改为事务类的“××××(发文单位)电力标准化工作总结”。
二、生造文种一种情况是把性质、用法不同的文种混为一体,拼凑在一起,不伦不类,例如“关于×××的请示报告”;另一种情况是把某些事务文书或规章制度类文书当作机关公文那样直接行文,例如把“计划”、“安排”、“总结”、“制度”、“细则”等直接作为公文印发。
第一种情况容易改正,只要根据公文内容确定一个文种,把另一个删去即可。
第二种情况则应这样处理:如果这些事务类、规章制度类文书要像正式公文那样行文,下行的可以采用“通知”文种,用以下方式行文:(1)规章制度类文书以“印发”形式行文。
公文写作常见错误公文写作常见错误例析广东省动物防疫监督总所办公室一、发文字号编写不当例:[98]粤动防函字第06号,错误有四:①发文字号顺序颠倒;②年份简写;③年份用方括号;④序号前加“第”、“字”、编虚位。
应改为:粤动防函〔1998〕6号。
二、标题拟写不当(一)标题中的标点符号使用不当例1:《关于举办重大动物疫情应急条例培训班的通知》(被转发的“条例”属于法规性文件,应加书名号)。
例2:转发中国动物疫病预防控制中心《关于强化秋季禽流感等重大动物疫病防控工作的紧急通知》(“通知”不是法规性文件,不能使用书名)。
例3:《关于征订2008年“广东畜牧兽医科技”杂志的通知》(《广东畜牧兽医科技》是杂志名称,该用书名号而不能用引号)。
例4:《关于举办“狂犬病监测技术培训班”的通知》(随意滥用引号,“狂犬病监测技术培训班”表意明确,没有必要加引号强调)。
例5:《关于做好猪高热病防范工作的紧急通知》(“猪高热病”为特殊称谓、具有特殊含义的名词,需要加引号着重指出)。
例6:《关于加强重大动物疫病的防控工作,确保春节、两会期间动物产品安全的通知》(乱用顿号、逗号。
在需要间隔的地方用空一格代替顿号,是公文标题的习惯写法,故此标题应去掉逗号,中间保留一个空格即可)。
例7:《关于印发<规模养殖场防疫消毒规定>(试行)的通知》(“试行”说明“规定”的成熟程度,是标题的组成部分,应放在书名号内)。
※注:引号、括号、书名号、点号在公文标题中的运用引号:公文标题中引号的使用意义较为固定单一,一般是对某一事物需要着重指出及特殊称谓和特殊含义时使用。
特别要注意的是,除法规性文件(条例、规定、办法、细则、规则等)外,在批转、转发文件时,被批转和转发的文件一般用引号而不用书名号。
括号:公文标题中的括号,一般多是针对文件内容的成熟程度予以说明,是公文标题的一部分。
如《规模养殖场防疫消毒规定(试行)》,“试行”是对文件成熟程度的限定语,是标题不可分割的一部分。
公文写作中常见的错误及举例说明公文写作中常见的错误及举例说明公文写作中常见的错误有以下几类:1.无文种、生造文种或错用文种,比如:报告,申请,汇报等不是公文文种;2. 越级行文;3. 格式不全(如缺少发文单位标识、发文字号、签发人、标题、主送单位、附件、成文日期、主题词等);4. 发文字号混乱;5.标题不准确(不能概括内容,题不对文,标题太长或太简,标点符号。
);6.主送或抄送单位不规范(如单位顺序,单位数量,个人,上下级等。
);7. 成文日期不规范;8.序号、数字、计量单位不规范。
具体如下:一、发文字号:1、序号不能有虚位,即数字前不得有0,不得有“第”字样;2、年号份号颠倒;3、年号使用的标点符号错误;4.秘级错误。
只有秘密机密,绝密字样;5.绝密机密要有右上要有序号,现在标准为左上角,在份数的下一项位置;6.一些上行文要有签发人,签发人和文号左右平行。
二、标题部分:标题是由发文机关、事由、文种组成。
1.有的标题不全;2.有的文种不对,特别常见乱用‘公告’、决定等,还有“批复”成了“指示”,通知成了通告;3.有的批转性公文不是法规条文仍用《》;4.公文种类共用,如“请示报告”,这种最常见;5.紧急的在标题中要体现出来。
三、主送机关:1.上行文多头主送,只主送一个主管机关,可抄送另一双重领导的机关;2.有的是请示平级,越级请示;3.有的是直接送单位而不送人(除非是领导个人交办事项),但请示不可以直接给领导;4.有的主送机关未写全,特别是简要写法要写全,省市不分等,以及什么省,什么市;5.主送机关名称,即抬头要顶格写;6.必须要有的缺了收文机关;7.党政不分,党对政府部门下命令。
四、正文:1.有的是一文多事,见于请示;2.有的正文引用发文不规范,如批复等,引用要先文件名、后文号;3.有的正文中的数字该用阿拉伯数字,却用汉字;4.有的是用词不当。
如“反映”成了“流言”,“发布”成了“散布”;5.标点符号。
公文写作常见错误及病例分析一、公文常见错误(一)行文中的常见错误1. 滥发文件。
主要表现:(1)所发公文属可发可不发之列。
(2)所发公文只是照抄照转上级的公文(翻印即可,不必转发)。
(3)所发公文内容空洞,无具体措施,不解决问题。
(4)行文所涉及的问题可用口头请示、汇报或开会等形式解决。
(5)行文所涉及的内容已在报上全文公布过。
(6)在部门之间意见分歧,未经协商一致时就行文。
2. 行文关系混乱。
主要表现:(1)应该党政分开行文的未分开行文。
(2)应该一个机关单独行文的搞成儿个机关联合行文。
(3)该职能部门行文的“升格”为党委、政府级行文。
(4)该党委、政府级行文的“降格”为职能部门行文。
(二)文种使用中的常见错误1. 自制文种。
在正式文种之外,随心所欲,生造公文文种并俨然以正式公文行文。
常见的有:“请示报告”、“工作思路”、“情况”、“汇报”、“申请”、“郑重声明”等。
2. 误用文种。
把属于机关其他应用文,特别是事务文书中的文种,误作为正式公文文种使用的情况。
常见的有:把计划类文种“要点”、“打算”、“安排”、“设想”等作为公文文种直接使用,如《XX单位XXXX年工作要点》。
把属于总结类的文种“小结”、“总结”,以及把属于规章制度类的文种“办法”、“规程”、“须知”、“实施细则”等作为正式文种直接使用。
但是,如果将上述应用文用转发或印发通知的形式发布,则是规范用法。
如“XX单位关于印发2017年工作要点的通知”。
3. 混用文种。
不按文种的功能和适用范RI去选用文种,而造成临近文种相互混用,导致行文关系不清,行文目的不明,行文性质混淆。
常见的有:“公告”与“通知”、“决议”与“决定”、“请示”与“报告”、“请示”与“函”混用。
主要表现为将通告误用为通知,将通知误用为通告,将请示误用为报告,将报告误用为请示,将“请示”、“报告”合用为“请示报告”,“请示”和“报告”本身是两个文种,将决定误用为决议,将决议误用为决定,将函误用为请示或报告,将复函误用为批复。
公文材料写作常见差错大集合(速度收藏学习)错字●“的”“地”“得”3个字的用法上,主要错误集中在把该用“地”的地方错用成了“的”。
例如:1.朋友在不断的增加。
“不断的增加”中的“的”应为“地”。
2.当时稀里糊涂的把稿子寄出去,没当一回事。
“稀里糊涂的”中的“的”应为“地”。
3.创新应该和国际化紧密的联系在一起。
“紧密的联系在一起”中的“的”应为“地”。
将“地”错用成“的”的总共有23家报纸。
●“黏”“账”“像”这3个字出现的错误如:1.安尔乐牌粘膜消毒液。
句中“粘膜”应为“黏膜”。
2.血液变得更加粘稠。
“粘稠”应为“黏稠”。
3.灌注水泥粘土混合浆。
“粘土”应为“黏土”。
4.重点检查了店内的台帐。
“台帐”应为“台账”。
5.帐号。
“帐号”应为“账号”。
6.记帐凭证。
“记帐”应为“记账”。
7.美国经济了却前帐的同时。
“前帐”应为“前账”。
8.从大量的手工帐务处理中解脱出来。
“帐务”应为“账务”。
9.而且更象一个财务领域中的MBA。
“更象”应为“更像”。
10.老伴的唠叨开始时我感觉象噪音,过一段时间我感觉她的唠叨好象在唱歌。
句中“象噪音”“好象在唱歌”中的“象”应为“像”。
11.好象几根白头发。
“好象”应为“好像”。
12.象抓抗洪一样给予极高关注。
“象抓抗洪一样”中的“象”应为“像”。
●有些报纸不能正确使用“被”字,即该用“被”字的地方遗漏了“被”字,使句子不大通畅。
例如:1.感染相同病菌的病人将集中照顾。
句中“将”字后应加“被”字,即“将被集中照顾”。
这里的“被”字作介词,用于被动句,引进动作的施事,前面的主语是动作的受事。
2.集团公司的要求、兄弟省公司机关改革的成功模式一一纳入了党组视野。
句中“一一”前应加“被”字,即“被一一纳入了……”3.农村党支部书记工资全部列入财政序列……句中“列入”前应加“被”字,即“全部被列入财政序列”。
4.发展金融板块业务,已经纳入到江铜集团发展战略。
句中“纳入”前应加“被”字,即“已经被纳入到……”词语错得比较多的是“截至”“其间”“接合部”“综合征”等几个词。
公文写作常见病误:公文用语不恰当 公文用语要求准确、简洁、质朴、得体。
一、准确准确是公文语言最基本的特点和起码的要求。
公文语言的准 确就是用恰当的词语、 正确无误的句子来反映客观事物的实际情 况、本质特征。
常见的错误有:(一)逻辑错误 错例:经过全力拼搏, xx 局已基本超额完成了 xx 年度的目 标任务。
食堂买了很多蔬菜和土豆、黄瓜、辣椒。
滥用方言土语“三先生”、“款爷”、“大腕”、“小姐”、“先滥用流行语言 “追星族”、 “打工仔”、 “酷”、 “帅”、 “靓”、 “ xx ”(我想你)、“ xx ”(我爱你)、“ xx ”(我发誓)、“ xx ” (一生一世) 、“ xx ”(我爱你一生一世) 、“撮一顿”(吃一顿 饭)、“顶一下”(支持一下)用语不准确的历史案例:在第二次世界大战末,中、美、英 三国于 xx 年 x 月 xx 日在波茨坦发表公告, 敦促日本投降。
日本错例: (三)错例:天皇收到公告表示接受,但内阁首相铃木在x 月xx 日接见新闻人士时说了一个歧义语,对“公告”表示“默杀疙”。
但日本的“默杀疙”一词有两种含义:一是“不加评论、默认”,二是“不予理睬”。
盟军认为日本政府是表示“不予理睬”,即于x 月x 日在广岛投下了原子弹“胖子”,随后x 月x 日又在长崎投下了一个名为“瘦子”的原子弹,共杀死、杀伤日本居民约xx 万人。
有人称这是一次“灾难性的用语差错”。
(四)引用语句不规范引用公文,应当先引用标题,后引用发文字号错例:根据市政府〔xx 〕xx 号文件要求,各级农村调解组织要广泛开展春耕大忙期间民间纠纷专项治理活动,以切实维护春耕生产的顺利进行。
正例:根据《xx 市人民政府关于加强社会治安综合治理的意见》(x市府发〔XX〕XX号)要求,各级农村调解组织要广泛开展春耕大忙期间民间纠纷专项治理活动,以切实维护春耕生产的顺利进行。
(五)“数目字”标注不规范公文中的数字,除成文日期、部分结构层次序数和在词、词组、惯用语、缩略语、具有修辞色彩语句中作为词素的数字必须使用汉字外,应当使用阿拉伯数字。
机关公文写作中的常见错误机关公文写作中的常见错误作为公职人员,会写文字材料是非常必要的一种技能,一些年轻人不愿意吃苦,认写作为公文写作很难,其实掌握基本技巧,就很简单,那么机关公文写作中的常见错误都有哪些?以下仅供参考!错例一戮力同心摘自某市领导讲话材料标题:戮力同心谋新篇砥砺前行开新局“戮力”应为“勠力”。
“戮”与“勠”,都发lù的`音,但成语“勠力同心”才是正确用法。
听说某市领导发言完后,当地报社在转载时看出了这个错误,却不敢随意改动。
店铺想说,不管是哪级部门,材料写得再棒也不能出错情。
错例二卯足干劲摘自某市领导讲话材料标题:卯足干劲提精神厘清思路真扶贫“卯足干劲”应为“铆足干劲”。
有人说,“卯足”也可以,但综合各类资料分析后发现,用“铆足”才最为规范。
错例三一本帐摘自某机关电话通知:各单位要认真梳理安全“一本帐”,细化责任分工,明确责任人和整改时限。
“一本帐”应为“一本账”。
“账”与“帐”的用法经常会被很多人搞不清楚,类似的还有“写台账”“记账”等用法。
错例四栓心留人摘自某市人才培养经验做法:……积极营造栓心留人的人才环境……“栓心留人”应为“拴心留人”。
“栓”与“拴”同音,但词义大不相同。
“栓”的词义指的是器物上的塞子;“拴”的词义指的是动作——用绳子系住。
所以显然,”拴心留人“才是正确用法。
错例五防范于未然摘自某机关电话通知:加强节日安全教育,大力普及安全知识,切实做到防范于未然。
“防范于未然”应为“防患于未然”。
错例六时间表述不妥摘自某机关电话通知:具体情况,请于24日下午16时前电话报值班室。
“下午16时”应改为“16时”(24小时制里,16时就代表了下午4时的概念)。
错例七布署摘自某地会议纪要:会上,并对下一步安全稳定工作进行了详细布署。
“布署”应为“部署”。
错例八作文章摘自某市领导讲话材料:打造“旅游小镇”,积极改善民生,围绕“互联网+旅游”作文章。
“作文章”应为“做文章”。
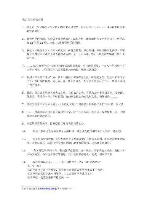
语言文字病误实例1、汉正街(××路至×××段)因自来水管安装,自×月×日至×日止,请各种非机动车辆绕道通行。
2、普查房屋的范围:凡坐落于普查地域内,结构完整,建筑面积在5平方米以上,房屋高在1.8米至2.2米以上的,均属普查房屋的范围。
3、我区××路位于××与××路之间,在解放初期,原已封闭,并在该路南北两端,即穿越××路与××路交叉处设置禁止标牌,至一九六六年,禁止一切机动车辆通行历十七年之久。
4、……..就当前和今后一定时期的交通运输量来看,可以满足需要。
一九八一年投资一百三十六万元,对两段五十八公里路面加宽改造,达到三级公路。
5、收到六市长的“讲话”后,县长、副县长和政府办公室、研究室主任,先坐下来学习了二天,然后吸收各委、局、办、乡(镇)负责人一人又坐下来学习了三天,基本上做到了领会精神。
6、最近,我县城乡结婚大操大办之风,又有抬头之势。
有的人是出于觉悟不高,爱脸面、好虚荣,不操办一下,不够意思;有的则是把它当成发财之道、赚钱机会。
……7、经研究给予×××如下处分:1.行政记大过;2.调离现工作岗位;3.四个月利息一次付清。
8、………根据×年×月××会议研究决定,给予×××降一级工资、留职察看一年、上缴费用照拿的处理决定。
9、决定给予开除公职、留党察看二年自谋职业的处分。
10、领导干部在用人方面及其子女的培训、就业和选拔任用方面,还存在一些问题。
11、为了加强党员教育,充分发挥两个文明建设中的先锋模范作用。
根据我×的实际情况,党委办编写了这篇《党员教育题纲》现印发给你们,望认真贯彻执行。
12、1各×现已取好的土样,要加强样品管理,统一编号,风干后装入标签,发往××中心实验室。
公文写作中的常见错误在公文写作中,我们经常会遇到一些常见的错误。
这些错误可能导致信息不明确、表达不准确、文章逻辑混乱等问题。
为了准确、清晰、有效地传达信息,本文将介绍一些常见的公文写作错误,并提供相应的解决方法。
一、用词不当在公文写作中,用词不当是常见的错误之一。
一方面,过于复杂的词汇会增加读者的阅读难度,另一方面,过于简单的词汇可能会降低文章的专业性。
解决这个问题的方法是选择准确、简明的词汇,并根据读者的背景和专业程度来选择合适的术语。
二、语法错误语法错误是公文写作中常见的错误之一。
这些错误可能包括主谓不一致、时态混乱、句子结构错误等。
为了避免语法错误,我们应该加强对语法知识的学习,并在写作过程中多加注意。
此外,使用语法检查工具也是一个不错的选择。
三、篇章结构混乱在公文写作中,篇章结构混乱也是一种常见的错误。
一个清晰、有条理的篇章结构可以帮助读者更好地理解文章的内容。
为了解决这个问题,我们可以在写作之前进行详细的规划和提纲,将文章分为引言、正文和结论等部分,并在每个部分内保持逻辑连贯。
四、信息不明确信息不明确是公文写作中容易犯的错误之一。
为了确保意思表达准确清晰,我们应该尽量使用简短明了的句子,并避免使用模糊的词汇和表达方式。
另外,提供具体的事实和数据可以帮助读者更好地理解文章的内容。
五、格式错误公文格式的错误也是常见的问题之一。
不同类型的公文有不同的格式要求,如信函、备忘录、会议纪要等。
为了解决这个问题,我们应该在写作之前详细了解公文的格式要求,并在写作过程中遵循相应的格式。
六、篇幅过长在公文写作中,篇幅过长也是容易犯的错误之一。
过长的篇幅可能会让读者产生疲劳感,降低阅读兴趣。
为了解决这个问题,我们应该尽量简明扼要地表达信息,并避免冗长而重复的句子和段落。
七、不注重文风和语气在公文写作中,不注重文风和语气也是一个常见的错误。
公文往往需要维持一种正式、严肃的风格。
为了解决这个问题,我们应该选择适当的词汇和表达方式,并避免使用口语化或随意的语言。
党政机关公文中容易出现的语言错误《党政机关公文处理工作条例》对公文的拟制、办理、管理等方面进行了明确,并且指出,公文应当做到内容简洁、主题突出、观点鲜明、结构严谨、表述准确、文字精练。
在实际工作中,党政机关公文中容易出现的语言错误或不规范的地方包括语音、语义、语法、词汇、文字等方面。
一、党政机关公文中容易出现的语义重复现象及辨析语义重复是指在某个中心词的前面或后面,添加一个与中心词意义相同或相近的词语,出现句中某个成分多余,从而导致语义的重复。
语义重复通常的表现形式有:主语重复,谓语重复,宾语重复,定语重复,状语重复,补语重复等。
在此,作者列举20例党政机关公文中容易出现的语义重复现象,并进行简要辨析。
1.例句:此次事件如果不采取有效措施,将会波及到很多地方。
“波及到”。
《现代汉语词典》对“波及”的释意为“牵涉到;影响到”,其本身已经含有“到”的意思,把“波及”和“到”连用的现象很常见,属于语义重复。
2.例句:事件的调查一旦有新的进展,我们将及时公诸于众。
“公诸于众”。
从古音看,“诸”和“之”同音,而“诸”和“于”有时叠韵,“诸”即之于或之乎的合音,已经包含“于”的意思。
可以说“公之于众”,而不能说“公诸于众”。
3.例句:我们要避免一些不良陋习。
“不良陋习”。
“不良”是不好的意思;“陋习”是指不好的习惯。
如果要表达某种行为或习惯不好,用“陋习”即可,无需在“陋习”前面加上“不良”“不好”“坏”等字词修饰,造成语义重复。
4.例句:这些简直就是不必要的浪费。
“不必要的浪费”。
“浪费”是指对人力、物力、财力、时间等使用不当或没有节制,其本身就含有不必要的意思,既然是“浪费”,就一定没有必要。
“不必要的浪费”的言外之意误导人们以为还有“必要的浪费”。
5.例句:他真是一位好楷模啊。
“好楷模”。
“楷模”表示值得学习的人或事物、榜样,是对行为主体的赞扬,已经包含“好”的意思,使用时无需用“好”来修饰。
6.例句:他不仅对她没有怜悯之心,反而更加变本加厉地予以摧残。
公文常见错误更正对照表公文写作是现代社会工作中不可或缺的一个环节,然而,由于写作者各有疏忽和体系不够完善,常常会出现一些常见的错误。
为了纠正这些错误,以下是常见的公文错误和对照表的例子。
错误一:用字不规范常见字词书写规范表错误:不知道正确的拼法或使用错误的字词。
更正:仔细检查拼写和用字,或者参考常见字词书写规范表。
错误二:标题不清晰标题排列规范表错误:标题不清晰或无法体现文档内容。
更正:仔细思考一个能够准确概括文档内容的标题,并且参考标题排列规范,确保标题在文档中的一致性和逻辑性。
错误三:段落结构混乱段落结构示范表错误:将多个主题混合在单个段落中,或者使用无意义的段落分隔符。
更正:使用意义明确的段落分隔符,并将每个独立的主题单独列出在段落中。
错误四:语言复杂难懂语言简明规范表错误:使用过于复杂的语言,阻碍了读者对文档内容的理解。
更正:参考语言简明规范表,使用简明、清晰、易懂的语言,使文档内容更容易理解。
错误五:格式不规范格式规范表错误:文档排版、字体、字号或编号不规范。
更正:参考格式规范表,严格按照规范进行排版,确保文档看起来清晰、整洁。
总之,纠正这些常见的公文错误可以提高文档的质量和可读性。
通过以上的例子,可以看出,纠正公文中的错误并不难,只需要将规范和标准视为工作常规,通过不断的实践和反思,改进自身写作水平,以提高写作的质量和效率。
此外,除了以上提到的几个错误,公文写作中还存在其他一些容易犯的错误,比如说使用语气不当,或者缺乏明确的逻辑线索等。
这类错误往往也会严重影响文档的质量和效果。
例如,语气不正确会严重影响文档的正式性和客观性。
公文中应使用中性化的语言,表达出作者的客观态度和立场,并避免使用过于主观的情感色彩。
有时候,过度的谦虚用语,如“如果没有其他的担任该职位的合适人选,我才敢提出自己参选”等,可能会让读者感到作者的态度过于谦卑,不够自信。
另外,缺乏明确的逻辑线索会使读者难以理解文档的内容和结构。
公文常见错误一览表中国公文常见错误一览表对于中国公文的错误,可以说是层出不穷。
从语言表述不清、用词不当、格式不规范等方面都会存在错误。
下面是一个中国公文常见错误一览表,希望对大家有所帮助。
1. 报文信函开头格式错误报文信函不管是内部或外部,都需要在开头仔细考虑语气、称呼以及格式。
错误的开头格式将引发不必要的误解或让人感觉不规范。
例如,称呼错误、主题不清晰、格式混乱、称呼和语气不当等。
2. 标点符号不正确在公文当中,使用标点符号的时候需要注意一些细节和规范。
如果在标点符号的使用出现错误,这不仅会导致误解,而且会给读者留下一个不良的印象。
3. 用词不当用词不当是一些公文中出现较多的错误。
公文要求使用朴实的言辞,让人一看就明白。
如果使用了不合适的词语,会使读者不解或误解。
4. 重复用词重复用词是公文当中很容易出现的问题。
大多数时候,读者会忽视这些问题,但是在公文当中,如果这些问题没有得到及时解决,那么就会给读者留下一个不良的印象。
5. 语法错误语法错误是公文中最容易出现的问题之一。
从主谓不一致到使用被动语态,这些错误会让读者感到困惑并且会导致误解。
6. 翻译错误公文需要进行国际交流,当中需要进行翻译。
但是,翻译错误是十分常见的一个问题。
如果没有进行正确的翻译,将会影响交流的效果。
7. 行文结构混乱在行文时,需要控制文章结构的逻辑性和连贯性。
如果文章结构混乱、组织杂乱,会导致读者不清楚文章含义或理解上的困难。
8. 格式错误公文的格式是必须要规范的,如果格式不规范就会给读者留下一个不良印象。
格式问题可以涉及页边距、字体、字号、缩进和行距等等。
9. 用人名代替职位在公文中,要省略职位和姓名之间的“先生”或“女士”等,但必须注明职位名称,以免使用了人名而留下不必要的问题。
10. 表述冗长在公文中,表述尽量简明扼要是一种关键能力。
如果一篇公文的语言过于冗长,会降低读者的阅读兴趣和理解度,也容易出现误解。
总体来说,公文错误很容易出现在不同的领域中。
公文写作中经常出现的错误样例公文写作是我们工作中不可避免的一个环节,也是体现我们专业素养的一个重要方面。
然而在公文写作中,经常会出现一些错误,不仅影响了文档的质量,也可能会引起不必要的麻烦。
下面就介绍几种在公文写作中经常出现的错误样例,希望大家能够引以为戒,避免犯这些错误。
1.标点符号使用不规范在公文写作中,标点符号的使用很重要,不规范的使用很容易导致文意模糊、歧义等问题。
常见错误包括:句子结尾使用逗号而不是句号,造成本应是两个独立完整的句子连在一起的错觉;使用中文符号时使用中英混排,或者与前面的文字没有空格;冒号、分号使用不得当,造成文意不清、逻辑混乱等问题。
例如,下面这个句子就存在使用标点符号不规范的问题:“请于2019年7月1日上午10:00,到公司大厦参加会议,会议室在3楼。
”正确的写法应该为:“请于2019年7月1日上午10:00到公司大厦参加会议。
会议室在3楼。
”2.书写风格松散、不规范在公文写作中,书写风格松散、不规范也是常见的一个问题。
主要表现为字迹潦草、大小不一,句式不规范,排版松散不紧凑等。
例如,下面这个句子就存在书写风格不规范的问题:“我计划在周三开始早起锻炼,但是有时会因为太累而懒得起床。
”正确的写法应该为:“本人计划于每周三开始早起锻炼。
然而,由于身体疲惫,有时会出现懒得起床的情况。
”3.用词不恰当、不准确公文中用词不准确、不恰当也是非常常见的问题。
常见的错误包括:使用俚语、口语、方言等不正式的用语;使用外来语的时候没有注明其意义,造成读者无法理解;使用同义词时,没有准确把握其细微的区别;用词过于复杂,不易理解等。
例如,下面这个句子就存在用词不准确的问题:“国务院发布了新政策,要求所有公务员在2个月内进行职业技能培训。
”正确的写法应该为:“国务院下发了通知,要求所有公务员必须在规定时间内参加职业技能培训。
”4.结构不清晰、逻辑混乱公文中结构不清晰、逻辑混乱也是常见的问题。
公文常见语文差错(5类48例)近年来,笔者应邀到多家机关单位讲公文写作中的语言文字问题。
每次讲之前,都先阅读该单位一定数量的文件,以增强针对性。
本文列举的是其中若干常见语文差错,希望引起广大秘书工作者的关注,并在写作中注意避免。
一、句子中的常见差错1. 并列成分的结构宜保持一致。
例如:(1)这个连队的战士今年多次参加救灾、扶贫、共建精神文明、和谐社会创建等活动。
这个句子中“参加”后并列的“救灾”“扶贫”“共建精神文明”都是动宾结构的,唯独后面的“和谐社会创建”是主谓结构的,宜将其改为“创建和谐社会”,以便跟前面几项并列的成分在结构上保持一致。
2. 两个联合关系的词语宜按照事理顺序排列。
例如:(2)支持主任、副主任和其他同志的工作,增进和维护新成立的秘书处的团结。
句子中两个联合关系的动词宜按照事理顺序排列,而不宜颠倒过来。
例如“保持和发扬” “巩固并提高” “继承和发展”。
因此例(2)中的“增进和维护”宜写成“维护和增进”。
3. 不丢失介词“与”。
例如:(3)这些人员享有外出执勤的工作人员同等的保护条件和福利补助。
这句话宜在“享有”后加介词“与”,构成“与外出执勤的工作人员”这一完整的介词结构。
4. 不因句子长而丢掉宾语。
例如:(4)打击网络恐怖主义和网络犯罪以及通过信息网络传播恐怖主义、分裂主义、极端主义思想……这句话宜在“极端主义思想”后面添上宾语“行为”(或“行径”等)。
二、词语运用中的常见差错1. “标志”“标识”不宜连用。
例如:(5)尽快完善车站标志标识系统。
例(5)中的“标志”“标识”用一个“标识”即可。
“标识”常用来指帮助人们识别事物的图形。
“地铁站的引导标识”“完善交通标识标线”等说法是正确的。
2. “篡改”跟“窜改”用法有别。
例如:(6)不得伪造、篡改、隐匿、销毁证据,故意夸大或缩小案情。
(7)必须惩治伪造或篡改环境监测数据等违法行为。
例(6)至(7)中的“篡改”宜写成“窜改”。
公文常见语文差错(5类48例)◎文/ 杜永道近年来,笔者应邀到多家机关单位讲公文写作中的语言文字问题。
每次讲之前,都先阅读该单位一定数量的文件,以增强针对性。
本文列举的是其中若干常见语文差错,希望引起广大秘书工作者的关注,并在写作中注意避免。
一、句子中的常见差错1. 并列成分的结构宜保持一致。
例如:(1)这个连队的战士今年多次参加救灾、扶贫、共建精神文明、和谐社会创建等活动。
这个句子中“参加”后并列的“救灾”“扶贫”“共建精神文明”都是动宾结构的,唯独后面的“和谐社会创建”是主谓结构的,宜将其改为“创建和谐社会”,以便跟前面几项并列的成分在结构上保持一致。
2. 两个联合关系的词语宜按照事理顺序排列。
例如:(2)支持主任、副主任和其他同志的工作,增进和维护新成立的秘书处的团结。
句子中两个联合关系的动词宜按照事理顺序排列,而不宜颠倒过来。
例如“保持和发扬”“巩固并提高”“继承和发展”。
因此例(2)中的“增进和维护”宜写成“维护和增进”。
3. 不丢失介词“与”。
例如:(3)这些人员享有外出执勤的工作人员同等的保护条件和福利补助。
这句话宜在“享有”后加介词“与”,构成“与外出执勤的工作人员”这一完整的介词结构。
4. 不因句子长而丢掉宾语。
例如:(4)打击网络恐怖主义和网络犯罪以及通过信息网络传播恐怖主义、分裂主义、极端主义思想……这句话宜在“极端主义思想”后面添上宾语“行为”(或“行径”等)。
二、词语运用中的常见差错1. “标志”“标识”不宜连用。
例如:(5)尽快完善车站标志标识系统。
例(5)中的“标志”“标识”用一个“标识”即可。
“标识”常用来指帮助人们识别事物的图形。
“地铁站的引导标识”“完善交通标识标线”等说法是正确的。
2. “篡改”跟“窜改”用法有别。
例如:(6)不得伪造、篡改、隐匿、销毁证据,故意夸大或缩小案情。
(7)必须惩治伪造或篡改环境监测数据等违法行为。
例(6)至(7)中的“篡改”宜写成“窜改”。
“窜改”表改动、删改,其对象一般是文字、词语、成语、文件、古籍、账目等,多是具体的书面材料里的字句等。
“篡改”多指精神实质方面的改动。
“篡改”的对象一般是历史、理论、经典著作精神、学说、政策、指示等。
例如:(8)南京大屠杀是铁证如山的史实,历史是任何人也篡改不了的。
(9)这个马克思主义的基本理论,是不能篡改的。
3. “交代”跟“交待”用法不同。
例如:(10)正文中所提到的几个请示事项应在标题中交待。
例(10)中的“交待”宜写成“交代”。
表示交接工作、嘱咐、说明等,宜用“交代”。
“交待”则用来表示一种诙谐的说法,例如:“你造的这条小船要是出了毛病,我这小命可就在湖里交待了。
”使用“交待”的机会很少,在公文中一般使用“交代”。
4. “拟定”“制定”跟“拟订”“制订”用法不同。
例如:(11)按照工作计划,办公厅今年将制订出有关规定。
(12)该工作组已经拟订了一些条文,明天就报上来。
例(11)中宜用“制定”,(12)中宜用“拟定”。
“拟定”“制定”强调“结果”,而“拟订”“制订”强调“过程”。
如果指已经或者将要出台什么文本,宜用“拟定”“制定”;如果是指正在草拟、讨论、研究什么文本,宜用“拟订”“制订”。
就公文语言中的实际情况而言,大多数情况宜用“拟定”“制定”,宜用“拟订”“制订”的情况较少。
5. 正确使用“……以上”“……以下”。
例如:(13)在青海海拔3000米以下(不含3000米,下同)地区工作的……“……以上”“……以下”一般包含本数。
如果为了使表达更加明确,可以加括号说明。
例如“300人以上”“300人以下”可以说成“300人以上(含300人)”“300人以下(含300人)”。
例(13)中括注说明“不含3000米”,这种说法虽然可以采用,但为了与“……以上”“……以下”一般包含本数的说法不抵牾,也为了使表达更简洁,表示不包含本数时,最好改用“超过”“低于”“不足”等词语。
例如可改为“超过3000米”“低于3000米”“不足3000米”等说法。
6. 避免误用“及其”。
例如:(14)这些设备的生产(包括设计、制造、安装、修理)、经营、使用、检验、检测及其监督管理……“及其”的意思是“和他(他们)的”或者“和它(它们)的”。
例如:(15)职工及其家属。
(16)足见鲁迅及其笔下的人物在国内外影响之深。
从上面的例子可以看出,“及其”中的“其”指“及其”之前紧挨着“及其”的词语所指的人或事物。
因此(14)中“及其”的用法是不妥的,可改为“以及”。
“以及”,通常表达了对某种信息的“补充”;7. “泄漏”跟“泄露”用法有别。
例如:(17)不准以案谋私、办人情案,不准跑风漏气、泄漏工作中的秘密。
“泄漏”指液体、气体、放射线等因为封闭不严密而从容器或管路中漏出。
例如:(18)这艘运输船触礁后,硫酸泄漏,造成海水污染。
“泄露”则是“泄密”的意思,也就是把不该让他人知道的计划、材料等机密透露了出去。
所以,例(17)中的“泄漏”宜写成“泄露”。
虽然工具书上“泄漏”也有“同‘泄露’”的用法,但是在《现代汉语词典》上,表示“液体、气体等漏出”的主条是“泄漏”,表示“泄密”的主条是“泄露”。
这也是主流媒体的共识,在公文写作中不宜混用这两个词。
8. “亮丽”跟“靓丽”所指不同。
例如:(19)经过几年努力,已经打造出靓丽整洁的城市景观。
“靓丽”用来形容漂亮、美丽,主要用于女性。
例如:(20)这位唱京剧的青年女演员扮相靓丽,嗓音清亮,很受观众欢迎。
“亮丽”常用来形容事物“明亮美丽”。
所以,例(19)中的“靓丽”宜写成“亮丽”。
9. “通信”跟“通讯”用法不同。
例如:(21)所有人员要坚守岗位,尽职尽责,保证24小时通讯畅通。
“通信”用于信息传递方面的事物,例如“卫星通信”“团部的通信员”。
“通讯”则指一种新闻体裁,例如“长篇通讯”“报社的通讯员”。
现在一般不混用,公文中宜分清楚。
故(21)中的“通讯畅通”宜改为“通信畅通”。
10. “藉此”宜写成“借此”。
例如:(22)藉此表达对他们的敬意。
例(22)中,“藉此”的说法不妥。
表示“凭借”“假托”义的繁体字“藉”在汉字简化时,简化为“借”。
因此(22)中的“藉此”应写成“借此”。
汉字简化之后,表“凭借”“假托”和“借东西”都应用“借”。
11. “截止”不宜带宾语。
例如:(23)截止8月底,已经收到有关建议300多份。
例(23)中的“截止”用得不妥。
“截止”不宜带宾语,“截至”可带宾语,如“截至十月份”“截至6月20日”。
“截止”后加上“到”,说成“截止到”,则可带宾语。
例如“截止到十月份”“截止到6月20日”。
例(23)中的“截止”宜说成“截至”。
三、易出现的词形差错1. “涵义”宜写成“含义”。
例如:(24)有关人员要熟悉指标涵义、口径和计算方法。
例(24)中的“涵义”宜写成“含义”。
“涵义”跟“含义”是一组异形词(意思、读音相同只是写法不同的词),现在一般写成“含义”。
2. “详实”宜写成“翔实”。
例如:(25)形成内容详实、观点鲜明、建议明确的年度工作报告。
例(25)中的“详实”宜写成“翔实”。
两者是一组异形词,现在一般写成“翔实”。
“翔实”跟上面提到的“含义”都是公文中常用词语。
3. “当家作主”宜写成“当家做主”。
例如:(26)坚持党的领导、人民当家作主、依法治国……例(26)中的“当家作主”宜写成“当家做主”。
“当家做主”是规范的写法。
4. “其它”宜写成“其他”。
例如:(27)要按时参加常委会组织的集中视察活动和其它重要活动。
例(27)中的“其它”宜写成“其他”。
虽然“其它”跟“其他”在指事物时是异形词的关系,但是不论指人还是指物,现在一般都用“其他”而不用“其它”,这也是主流媒体的共识。
5. “指手划脚”宜写成“指手画脚”。
例如:(28)不准对下级机关的同志指手划脚,盛气凌人,粗暴无礼。
例(28)中“指手划脚”宜写成“指手画脚”。
“指手画脚”跟“指手划脚”是一组异形词,在2001年颁布的《第一批异形词整理表》中,推荐使用的是“指手画脚”,现在的工具书一般都采用“指手画脚”的写法。
6. “下工夫”宜写成“下功夫”。
例如:(29)在文稿的统一性、整体性上下工夫。
例(29)中的“下工夫”宜写成“下功夫”。
“下功夫”表示“花费很多时间和精力”。
过去,《现代汉语词典》(第5版)中曾有“下工夫”的写法,该词典第6版将词形调整为“下功夫”。
“下功夫”的写法更为合理,因为“工夫”只指时间,而“功夫”则可指“做事耗费的时间和精力”。
7. 表“语言简明扼要”,宜用“精练”,不宜用“精炼”。
例如:(30)公文篇幅尽量简短,文字也应力求精炼。
例(30)中的“精炼”宜写成“精练”。
“精炼”虽然跟“精练”在表示“语言简明扼要”时是异形词关系,但是现在一般用“精练”表示“语言简明扼要”,用“精炼”表示“提炼精华,除去杂质”。
如:“原油送到炼油厂去精炼。
”四、易出现的标点差错1. 标有引号、书名号的并列成分之间不宜用顿号。
例如:(31)必须坚持“老虎”、“苍蝇”一起打。
(32)这些规划包括《市郊铁路规划》、《城市道路规划》、《城市步行和自行车交通规划》等。
例(31)(32)中的顿号均宜删去。
读者从并列词语所加的引号、书名号已经看清楚词语之间的并列关系,再加顿号就显得多余。
《标点符号用法》(2011年颁布)中说:“标有引号的并列成分之间、标有书名号的并列成分之间通常不用顿号。
”若有其他成分如括注插在并列成分之间,则宜加顿号。
例如:(33)“白发三千丈”(《秋浦歌》)、“朝如青丝暮成雪”(《将进酒》)这两句诗他记得很熟。
宜加顿号和不宜加顿号的情况同时出现时,为保持局部体例一致,均加顿号为妥。
例如:(34)办公室订了《人民日报》(海外版)、《光明日报》、《北京日报》。
2. 句外括号内的句子末尾宜加句号。
例如:(35)这一工作已经部署完毕(由市发展改革委、市经济信息化委等部门牵头落实)。
(36)这一工作已经部署完毕。
(由市发展改革委、市经济信息化委等部门牵头落实)例(35)中的括号是句内括号,(36)中的括号是句外括号。
(36)中句子末尾宜加句号,标在括号之内。
3. 说明简称时,宜在简称上加引号。
例如:(37)实际工作中按审批方式运行的各种审核(以下简称类审批事项)……例(37)括号中的“类审批事项”宜加引号。
根据《标点符号用法》的规定,说明简称时,宜给简称加引号。
如果全称有书名号,说明简称时,宜给简称同样加书名号,不必再加引号。
例如:(38)上个月已经印发了《市委办公室工作条例》(以下简称《条例》)。
4. “×”宜改为代字号“×”。
例如:(39)××公司在与我方商签的协议中……例(39)中的“×”是数学中的乘号,宜改为代字号“×”。