视频会议厂家介绍
- 格式:ppt
- 大小:10.94 MB
- 文档页数:72
视频会议主要MCU厂商及相关产品分析一:POL YCOM 公司与MGC型MCUPOL YCOM公司成立与1991年,成立之初主要是生产音频产品,目前其SOUNDSTATION系列音频产品已经在音频会议系统确立垄断地位。
1997年以收购VIA VIDEO为契机,正式成立视频会议部门。
通过收购PT、ACCORD两家公司,目前已经成为视频会议界最大的公司。
目前其旗下包括终端产品、MCU产品、相关软件产品与GK、T.120数据软件产品,网管软件等,可以说POL YCOM公司是一家与我公司有着全面冲突的公司。
本文将主要介绍其MCU产品。
如诸位同事对其其他产品有问题,可直接与本人交流。
MGC系列MCU原为以色列Accord公司产品,ACCORD公司1994年开始进入MCU 市场,1998年初研制出MGC-100 H320多点会议服务器,1999年支持H323。
2000年被美国POL YCOM公司收购。
目前MGC系列产品主要具有三个系列产品MGC-100,MGC-50,MGC-25。
所有产品均采用板卡结构,即相应的板卡对应相应的功能,如IP板负责IP数据的接入,音频板负责音频的编解码和混合,视频板负责图象的二次编解码,混速动态分屏。
目前MGC-50/100是具有大规模扩展性主要面对中高端用户和一二级网络,MGC-25扩展能力很弱(目前最多24个用户)主要用于冲击低端市场和三级网络。
MGC-50具有8个插槽,MGC-100具有16个插漕,并有电源冗余。
MGC-50最大容量为192个384K,MGC-100最大容量为384个384K。
MGC-25目前有多个规格,最高规格目前为16个768(可带分屏板),有消息说将会有24个768的MGC-25。
MGC的每块板卡都具有大量的DSP处理芯片,每个芯片只处理一个或几个终端点,所以性能极其强大,特别是在音频处理方面,对其他公司产品来说比较消耗资源的G.722混音对MGC来说不消耗任何多余的额外资源,并且现在支持POL YCOM自己的14K音频协议,使其在音频方面更处于领先的地位。
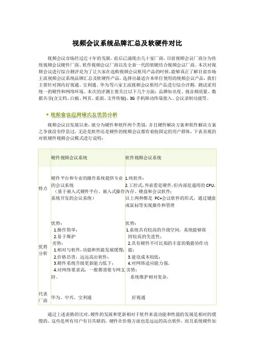
华为视频会议基本知识1.、什么是视频会议系统?视频会议是利用现有通信网(包括各种传输网络)和数字信号压缩处理技术,将音视频和数据信号处理后传到远端,实现面对面的交流。
其交流形式为点到点,点对多点。
主要设备包括MCU(多点控制单元)、视频会议终端、网关、网守和相关的配套外围设备。
如显示设备,音响系统等。
2.、视频会议系统的作用是什么?视频会议可以实现数据、视频、语音应用的有机融合与网络资源的高效利用,与远在千里之外的人进行面对面交谈,做到远在天边,近在咫尺,并能够随时自主地组织和召开会议,进行业务调度、远程管理、信息交流、技术培训等等,节约时间和差旅经费,大大提高工作效率。
3.、视频会议的发展趋势?视频会议的发展经历了四代:第一代是70年代。
采用模拟传输,占用带宽大(960个话路),因此用户极少。
第二代是80年代。
其传输由模拟转为数字传输,由最初的数字静态传输到动态图像传输,占用带宽8—34Mbps。
第三代为90年代。
视频会议采用了国际电联(ITU)标准H.320。
正是进入商用领域。
传输带宽为64Kbps-2Mbps。
第四代为21世纪。
视频会议进入多媒体通信。
基于国际标准H.323和SIP,将音频、视频和数据融合与一体。
适用于不同的用户,不同需求的融合通信。
4.、视频会议系统对网络的需求是什么?视频会议系统可以广泛运行于IP、ISDN、FR、DDN、卫星网络等各种网络环境中。
华为终端提供E1、IP、ISDN等多种线路接口。
5. 建立视频会议系统的成本包括那些?视频会议系统的建设成本分为建设费和使用费。
建设费是一次性投资,包括视频会议设备的购买费用,基础网络的建设费用和会议室的装修费用。
使用费主要包括网络的使用费用,如电信线路的租费等。
6、视频会议有哪些国际标准?视频会议行业的国际标准是由ITU(国际电信联合会)和IETF(国际工程师组织)制定的。
主要以字母H开头。
视频会议行业的国际标准有H.320、H.323和SIP(H.324)三个主要的标准集。
云南白药集团股份有限公司
云南白药集团股份有限公司1993年5月3日经云南省经济体制改
革委员会云体(1993)48号文批准,云南白药厂进行现代企业制度改革,
成立云南白药实业股份有限公司,在云南省工商行政管理局注册登记。
公
司于2006年5月29日实施股权分置改革。
公司股票简称云南白药,股
票代码000538,公司股票上市交易所为深圳券交易所。
云南白药创可贴和云南白药膏是云南白药公司两种较新的产品,也
是两种较具市场潜力的产品。
云南白药散剂已经不能充分满足现代人的需求,市场的扩展空间受到了局限。
因此,云南白药公司从市场实际出发,不断开发云南白药的新剂型,先后从散剂开发出胶囊剂、酊剂、硬膏剂、气雾剂、创可贴等,使云南白药的内服和外用达到高效、方便、快捷,更适合现代人的需求。
其中云南白药股份有限公司厂还生产云南白药胶囊、云南白药酊、云南白药伤湿膏等,是国家唯一定点生产云南白药的厂家。
好视通为云南白药提供一套满意的解决方案,实现了总公司与各地分公司之间音视频互通,文档共享等,产品的稳定性和安全性得到了高度认可。
武汉地铁集团有限公司
公司是负责武汉市地铁线路规划、建设、运营及
维护的国有大型企业,其前身是武汉轨道交通有限公
司。
现已建设好投入运营有轨道交通一号线(高架线
路),二号线、三号线、和四号线(地下线路),正在建设中的线路有五号线(预计2021年12月28日开通试运营)、六号线、七号线、八号线及机场线。
公司计划近期在2012年前建设完成1号线二期工程、2号线一期工程和4号线一期工程,总投资约273亿元,形成总长约70公里轨道交通线网。
目前该线网规划已获得国家发改委的审批立项,3条线路正在建设过程中。
远期将建设轨道交通2号线二期、3号线、4号线二期、5号线、6号线、7号线工程。
220公里轨道交通线网建成后将全面连接武汉三镇,以轨道交通为主体,其它交通方式为补充的城市公共交通体系将确立。
目前由于业务需要地铁集团开发了武汉地铁质量安全管理平台,为了更好的沟通需要,与国内领先的视频会议厂家好视通一起,开发了武汉地铁视频会商系统,加强地铁各部门之间的沟通与协调,提高了工作效率和沟通成本。
大华视频会议解决方案目录第1章前言 (1)1.1概述 (1)1.2视频会议的义意及作用 (1)1.3视频会议技术简介 (3)第2章大华视频会议系统 (5)2.1简介 (5)2.2产品系列 (6)2.3大华视频会议系统特点 (6)2.3.1 安全和可靠 (6)2.3.2 通信协议支持 (7)2.3.3 级联 (7)2.3.4 热备份 (7)2.3.5 清晰图像 (7)2.3.6 高保真音效 (7)2.3.7 扩展能力强大 (8)2.3.8 全中文WEB操作界面 (8)2.3.9 动态速率调整 (8)2.3.10 智能丢包恢复机制 (8)第3章设备功能简介 (9)3.1大华DH-VCS-MCU40XX多点控制单元 (9)3.2大华DH-VCS-T1600视频会议终端 (10)第4章设备技术参数指标及主要功能点 (12)4.1大华DH-VCS-MCU40XX多点控制单元 (12)4.2大华DH-VCS-T1600视频会议终端 (14)第5章会场环境要求 (17)5.1视频会议室总体设计 (17)5.2视频会议室大小与环境 (17)5.3会议室的布局 (18)5.4会议室的照度 (19)5.5传输条件 (19)5.6供电系统 (19)5.7网路部署 (20)第6章行业方案 (22)6.1项目概况 (22)6.1.1 行业应用的主流场景需求 (22)6.2行业场景应用 (22)6.3组网方案 (24)6.3.1 组网拓扑图 (24)6.3.2 组网说明 (25)6.3.3 设备部署 (26)6.4主要场景的应用 (27)6.4.1 主会场应用 (27)6.4.2 分会场应用 (27)6.4.3 移动式会议和个人办公会议应用 (28)6.4.4 会议控制中心管理维护 (28)6.5企业应用主要功能 (29)6.5.1 加入会议 (29)6.5.2 会议创建 (29)6.5.3 会议管理 (29)6.5.4 会议控制功能 (29)6.5.5 网络自适应调整 (30)6.5.6 智能丢包恢复 (31)6.5.7 系统级联 (31)6.5.8 系统备份 (31)6.5.9 数据加密 (31)6.5.10 办公协助 (31)6.6会议质量保证 (32)第1章前言1.1概述通过召开远程视频会议,可大大提高工作效率,节省与会人员的工作时间和会议费用。
Lifesize视频会议系统解决方案V1.0杭州利旺智能科技有限公司20一三年7月1日目录目录 (2)一、需求分析 (3)1.1前言 (3)1.2建设目的 (3)1.3应用 (3)二、系统设计 (4)2.1概述 (4)2.2lifesize视频会议系统设计 (4)2.2.1系统框架图 (4)2.2.2系统设计分述 (5)2.2.3系统特点 (7)三、主要设备简介 (9)3.1LifeSize Team 200 (9)3.2LifeSize Express 200 (11)3.3LifeSize Passport (14)3.4LifeSize LGExecutive (16)3.5LifeSize Softphone (19)四、配置清单和价格 (21)五、系统开会模式 (22)5.1点对点模式 (22)5.2多点模式 (22)5.3电话接入模式 (22)六、总结 (23)一、需求分析1.1前言世界经济整体速度的加快,单纯靠汽车、火车、飞机等交通工具已不能满足人们集会的需要。
特别是从2002年以来,视频会议应用呈现迅猛的发展势头,成为通信业和IT界的一大热点,"9.11事件"、"SARS疫情"、北京奥运会的顺利召开以及全球经济增长放慢刺激了消费者对视频会议通信的需求,引发了全球视频会议应用的高潮,并对中国视频会议市场产生了重大影响。
通过视频会议系统来实现人与人之间的沟通已经成为企事业单位提高协作效率和降低成本的必由之路。
1.2建设目的●提高工作效率、信息及时传递;●提升生产水平,实现更科学的管理模式;●降低相关管理成本和沟通成本;1.3应用A、远程视频会议应用●从会议室到各分会场的视频会议应用;●外出人员与总部各分会场的视频会议应用;●主会场和各分会场多方联动会议沟通;B、异地协同工作通过视频会议系统可将笔记本电脑显示屏内容呈现给对方。
如:主会场和各分会场之间进行异地的文件、图纸会审等(电子文档/表格/PPT/图纸等)。
五家主流视频监控平台介绍与对比分析2014-08-25 14:34:15来源:ITS智能交通杂志7月刊如何选择合适的交通视频监控平台--五家主流视频监控平台介绍与对比分析文/本刊编辑部视频监控一直都是交通管理部门的重要业务组成部分,通过安装在主要道路、公交站场的摄像机,管理部门可以实时监控到现场的情况,对历史录像下载回放以还原事件的真实经过,对突发事件进行有效的应急指挥调度。
因此,视频监控对保障交通通行、维护正常的交通秩序起到重要作用。
由于视频监控的实时性和可溯性难以替代,在智能交通的规划和建设中,视频监控是高速公路信息化的重要组成部分。
但是,在实际的运营中,传统的视频监控软件平台已难以跟上智能交通快速的发展要求,主要体现在几个方面:1、由于各种原因,存在多个视频监控平台,平台与平台之间缺乏信息共享,数据孤立,难以充分发挥设备和系统的最大效用。
2、平台缺乏伸缩性,无法应对前端监控点的快速扩容。
3、平台缺乏开放性,平台之间无法级联,无法兼容不同品牌的前端设备。
对一些新接入的设备(如车载视频)需重新开发。
4、平台多为通用版的产品,没有在智能交通的大框架下规划和设计,无法成为新建的智能交通系统中的一员。
由于先天的局限性,原有的视频监控平台只能由原厂家修修补补,勉强应对新业务的需求。
这种"头痛医头脚痛医脚"的方式严重影响了系统的稳定性和可靠性,为了维系系统的稳定性,开发了一些所谓的性能检测系统等,这些系统又额外地增加了原系统的负荷,造成了新的不稳定因素。
周而复始,恶性循坏,最终导致整个系统轰然倒塌,业务停止,混乱不堪。
解决这些问题的根本方法就是用开放性、前瞻性的设计理念指导平台的规划,用高伸缩性、高兼容性、高可靠性的架构构建平台的基础,用动态的、切入性的技术手段完成各种业务系统、业务模块的接入。
在现有的系统崩溃之前,选择这样的一个平台势在必行。
目前市场上的视频监控平台的现状如何,不同的厂家之间的差异在哪里,如何选择一个合适的平台,带着这些问题,我们一步一步深入了解。
与华为远程视频会议系统对接方式一:ITC远程视频会议终端及MCU直接对接到华为远程视频会议系统。
目前在视频会议行业中,所有厂家的视频会议都遵循国际标准,采用国际标准的H.323协议,但各个视频会议厂家直接还会设置一些其他的权限,如果采用终端及MCU直接对接到华为的远程视频会议系统,需要华为将所有的设置权限全部开放,这种方式对于国内的视频会议厂家是可能的。
方式二:ITC远程视频会议采用背靠背的形式对接到华为远程视频会议系统。
由于目前行业里面的各个远程视频会议厂家之间都会设置一定的权限,所以直接对接一般是行不通的,那么在这里我们要对接到原来不同厂家的视频会议系统,需采用“背靠背”的形式进行对接,什么叫做“背靠背”呢?描述1(新增1台华为视频终端):即通过在本次构架的ITC远程视频会议系统的总部也就是主会场区域,放置一台华为的高清远程视频会议终端,通过主会场的矩阵及调音台等设备,将ITC远程视频会议系统的视频信号,音频信号通过放置在本次构建ITC视频会议系统主会场的高清矩阵、调音台及华为高清远程视频会议终端,进入到原来已经有做了的华为视频会议系统,从而实现将ITC远程视频会议系统的视频及音频信号接入到华为远程视频会议系统。
同理,将华为远程视频会议系统的视频信号,音频信号通过放置在本次构建ITC视频会议系统主会场的高清矩阵及调音台,进入到现在构建的ITC远程视频会议系统,从而实现将华为远程视频会议系统的视频及音频信号接入到ITC远程视频会议系统,通过这种方式实现两个不同远程视频会议厂家之间的音视频无缝对接。
描述2(多配1台ITC视频终端):即通过在原来的华为远程视频会议系统的总部(主会场),放置一台ITC的高清远程视频会议终端,将华为的远程视频会议系统的视频信号,音频信号通过放置在原来华为视频会议系统主会场的高清矩阵、调音台传输给新增的ITC视频终端(前提条件是原来华为视频会议主会场的高清矩阵有视频输入输出预留接口(尽量接口信号类型满足需求,减少信号转换),调音台或音频处理器有音频输入输出接口),从而实现将华为的远程视频会议系统的视频及音频信号接入到新增ITC远程视频会议系统。
第1章.视频会议简介1.1视频会议的组成部分:1.1.1视频会议整体构架图:如上图:视频会议组成部分由核心网络构件以及终端部分组成。
1.1.2核心网络构件:多点控制单元MCU。
视频控制服务器VCS以及网络管理套件TMS。
1.1.3终端部分分为:会议室视频终端、桌面终端、软终端以及特殊应用终端。
1.2视频会议方案特点1.2.1高清视频会议(1)、高清晰度性能展现高清( H.264 ,30-60帧/秒,画面上实现 720P 1280×720像素和1080P 1920×1080像素)的分辨率使每个与会者感受到栩栩如生,身临其境的图像效果。
音频采用MPEG-4 AAC-LD,频响范围高达20KHz,支持多标准宽频音频与高分辨率数据会议。
16:9宽屏视频输出,可视面积增加33%,更加符合人眼观赏习惯高清HD标准,主要包括720P(1280×720p),1080i(1920×1080i),1080P(1920×1080P)三种标准。
相比传统意义的标清会议质量,高清HD 720P和1080P大幅度提升标清会议质量,从下图中,可以清晰的看到4:3标清(QCIF/CIF/4CIF)和高清(720P)之间的图像质量差别:(2)、极致高清1080P高清(High Definition)是视频通信业界目前提供的最为领先的视频体验。
高清主要分为两种标准:720P和1080P。
TANDBERG提供业界最为领先的,也是唯一的全套1080P解决方案。
相比720P图像质量(9.5倍CIF质量),1080P图像质量(20倍CIF质量)有了大幅度的提升。
不仅仅是点对点的1080P高清视频体验,TANDBERG提供业界顶尖的1080P 高清视频会议编解码器 C90、C40、C40、C20;以及真正的高清1080P MCU:TANDBERG MSE8000,从而提供用户真正的全套高清1080P解决方案。
产品介绍演讲稿3篇篇一:产品展示会发言稿(3915字)尊敬的各位领导、各位朋友、各位来宾,大家好:首先,欢迎各位领导、各位棉花行业的同仁们参加本次会议。
今天,非常荣幸有机会向大家介绍邯郸“金狮”棉机设备,并希望和大家一起沟通学习,以此来不断完善我公司的产品,使公司产品精益求精,因为好的产品是和广大用户的支持分不开的,这也是本次会议的一个重要目的。
20XX年,从公司研制开发出第一台“5571”型锯齿式轧花机以来,我公司一直遵循着“尊重知识、尊重人才、鼓励创新、择优引进”的原则,通过以鼓励创新为核心的新产品开发激励机制,调动了广大科技人员的创新积极性,不断推出棉机新产品。
公司现已开发出包括籽棉清理、轧花、皮棉清理、剥绒、打包、棉种处理和辅助设备等7大系列50多个品种的棉花加工机械及成套设备。
其中拥有自主知识产权的专利8项,7种产品获国家级重点新产品,不同级别的国家科技进步奖多项。
下面,把我公司主要产品向大家作一个简单地介绍。
一、6MY98-17智能化轧花机组6MY98-17智能化轧花机组是上个世纪90年代,在88片自动化轧花机组基础上研制生产的高效轧花机组。
与88、168行成系列轧花产品。
该机型于20XX年批量投放市场,以其技术先进、结构合理、造型层次分明,高产低耗、安全可靠等特点适应了内地棉花资源加工的特点,适合投资建设大中型轧花成套项目用户的需求,现已成为满足棉检体制改革要求的主导产品。
主要的特点:1、智能化控制:新型98轧花机采用PLC控制,采用先进的工业级人机操作界面。
界面上设有用户画面以及相互切换的按键,操作特别方便。
用户可以通过人机界面设定籽棉的品级、含杂率、回潮率,自动形成喂料辊的给定转速。
通过主电机电流与设定电流间的PID运算,自动调节喂料辊的转速,也就是通过反馈棉籽卷密度的变化,反馈控制喂花量的大小,使棉籽卷始终保持合理的密度要求,从而形成一条既保证产量又保证质量的最佳工作方案,实现智能控制,真正实现了人机对话。