郑州市重点名校2024年中考语文模拟精编试卷含解析
- 格式:doc
- 大小:116.50 KB
- 文档页数:15
2023—2024学年下期学情调研2科目:语文(时间:120分钟,满分:120分)注意事项:1.本试卷共8页,五个大题。
2.本试卷上不要答题,请按答题卡上注意事项的要求,直接把答案填写在答题卡上。
答在试卷上的答案无效。
一、积累运用(共23分)春暖花开日,正是读书时。
实验中学最近开展了“书香校园”系列活动,请你参与。
1.下面是校学生会主席小实准备的活动开场白,其中有些字词小实拿不准,请帮他判断。
(共4分)同学们,如果春天的香气让你魂牵梦绕,希望那不只是花香,更是书香。
立身以立学为先,立学以读书为本。
希望广大实验学子怀揣梦想,携书而行,享受纯______(粹 萃)阅读的乐趣,努力汲取书籍的力量,积淀人生底蕴,感知责任担当。
在这春暖花开日,让我们一起细嗅书香,让文字慰藉心灵,让阅读充盈生活,让青春______(涣 焕)发绚丽光彩吧!(1)语段中三个加点字怎么读?请帮他做出选择。
( )(2分)A.rǎo chuǎi jíB.rǎo chuāi jièC.rào chuǎi jíD.rào chuāi jiè(2)语段中两个横线处应分别选用哪个字?请工整书写。
(2分)2.校汉字社想在校园里布置一面“汉字墙”,让同学们在读书的同时感受汉字之美。
请你从下面备选的汉字中任选一个,仿照示例,为“汉字墙”创作一首小诗。
可从字形分析哲理,也可用意象表达情思,句式不限。
(2分)备选的汉字:大 明 花 伞示例一示例二小诗创作意心上之音便是意笔心灵的使者书写着人间冷暖3.校文学社想在下面这段文字中引用一些古诗文名句,请帮他补写。
(8分)以青春之名,诵经典诗文!既可以让我们感受文学名家伟大的品格,也激励着自己要把握青春大好时光,自强不息。
青年时的杜甫决心登上泰山绝顶,俯视群山而小天下,“①________________,②________________”(《望岳》),其志向何其远大;宋濂年少求学时,为拜名师,不惧路途艰辛,“尝趋百里外,③________________”(《送东阳马生序》),其求学精神令人动容;王安石不畏变法革新路上的艰难险阻,勇敢发出“④________________,⑤________________”(《登飞来峰》)的宣言,何其壮哉!人生路上难免有起有伏,我们应学习范仲淹的博大胸襟,“⑥________________,⑦________________”(《岳阳楼记》),学习李白“长风破浪会有时,⑧________________”(《行路难》),敢于冲破一切困难阻力的豪迈乐观精神!4.校话剧社准备筹办一场话剧,为“书香校园”献礼。
2024年中考第三次模拟考试(河南卷)语文(本试卷共20小题,满分120分,考试用时120分钟。
)注意事项:1.答卷前,考生务必用黑色字迹的钢笔或签字笔将自己的准考证号、姓名、考场号和座位号填写在答题卡上。
用2B铅笔在“考场号”和“座位号”栏相应位置填涂自己的考场号和座位号。
将条形码粘贴在答题卡“条形码粘贴处”。
2.作答选择题时,选出每小题答案后,用2B 铅笔把答题卡上对应题目选项的答案信息点涂黑;如需改动,用橡皮擦干净后,再选涂其他答案,答案不能答在试卷上。
3.非选择题必须用黑色字迹的钢笔或签字笔作答,答案必须写在答题卡各题目指定区域内相应位置上;如需改动,先划掉原来的答案,然后再写上新的答案;不准使用铅笔和涂改液。
不按以上要求作答的答案无效。
4.考生必须保持答题卡的整洁。
考试结束后,将试卷和答题卡一并交回。
一、积累与运用(共23分)1.阅读下面文字,回答后面的问题。
(4分)习近平总书记指出,“春种其华,秋收其实”。
共建“一带一路”倡议提出以来,中国hóng 扬和平合作、开放包容、互学互鉴、互利共赢的丝路精神,同各方合作伙伴一道,为世界经济增长增添动力。
新时代的河南,牢记习近平总书记的嘱托,加快建设连通境内外、辐射东中西的物流通道shū纽,积极融入“一带一路”建设,以更开放的胸怀和独特的魅力拥抱世界,发展成效令人刮目相看。
(1)依次给语段中加横线的字注音,全部正确的一项是()(2分)A.fúmēi B.fǔméi C.fúmèi D.fǔmèi(2)根据语境,写出下面词语中拼音所对应的汉字。
(2分)hóng( )扬shū( ) 纽2.阅读下面的材料,按要求答题。
(4分)一幅完整的书画,需要使其更加美观以及便于保存、流传和收藏,__________________。
装裱也称为“装潢”“装池”“裱精”,是我国特有的一种保护和美化书画的技术。
2024年中考第二次模拟考试(河南卷)一、积累与运用(共22分)小豫在参观完郑州二七纪念馆后,写下了一则感悟,请你帮他完善。
参观二七纪念馆,我们可以追溯先烈辉煌,瞻仰英雄风采,传承红色精神,jiàn()行社会主义核心价值观,不断增强爱党爱国之情。
通过本次参观,使我们深刻感受到中国共产党人英勇奋斗的精神。
翘.首回望,岁月的长河缓缓流过,就像完成了一场穿越百年的时空之旅,让人深刻感受到今天的幸福生活来之不易,我们应当míng()记历史,不忘初心、牢记使命,为实现中华民族伟大复兴贡献自己一份微薄.之力。
为了“传承红色精神,凝聚奋进力量”,生活在和平岁月的青少年要怀有“①_____________,一览众山小”(杜甫《望岳》)的决心,不怕困难,敢于攀登;要抱着“②_____________,③_____________”[李白《行路难(其一)》]的信心,为了理想勇往直前;要有“以中有足乐者,④_____________”(宋濂《送东阳马生序》)的专心,专注于精神追求,不在意物质生活方面不如别人。
同时,还要从过去的历史中,感受先烈们甘愿牺牲自我“⑤_____________,⑥_____________”[龚自珍《己亥杂诗(其五)》]的奉献精神;体会他们以天下为己任“⑦_____________,⑧_____________”(范仲淹《岳阳楼记》)的济世情怀和伟大抱负。
1.小豫有些拿不准语段中加点字的发音,请帮他确定一下()(2分)A.qiáo bó B.qiào báo C.qiáo báo D.qiào bó2.小豫在写这则感悟时有两个字把握不准,用拼音代替了,请帮他补充。
(2分)jiàn( )行míng( )记3.语段中画横线的句子有语病,请写出修改意见。
(2分)4.请你把语段中的古诗文名句补充完整。
2024年河南中考第一次模拟考试九年级语文一、积累与运用(28分)1.阅读下面语段,完成后面题目。
初中语文课本为我们打开一扇文学之门,开启一段学习之旅。
旅途中,学习神话故事,我们认识了让这个世界生气péng()勃起来的女娲。
学习白求恩精神,我们知道了对工作不能(A);徜徉动物世界,我们见识了研究动物行为科学家的(B);遥望piāo miǎo()的天上街市,我们插上了想象的翅膀;学习童话,我们见识了滑稽可笑的人物;吟诵“夜阑卧听风吹雨”,我们读到了诗人的爱国热情……语文学习的天地非常广阔。
我们既可以探访历史,______________;又可以走进自然,______________;还可以体察亲情,______________;更可以了解社会,______________。
语文之旅,让人欣喜,让人着迷。
通过语文学习不仅是培养我们的生命意识,更落地于知识的习得,使我们拥有强大的精神世界来抵御人生无处不在的暗礁激流。
同学们,相约读书写作,奔赴诗意的语文之旅,尽情畅游语文世界吧!(1)给加点字注音或根据拼音写汉字。
péng( )勃徜( )徉piāo miǎo()(2)在文段A、B处填入词语,最恰当的一项是()A.瞻前顾后怪诞不经B.拈轻怕重荒谬绝伦C.拈轻怕重怪诞不经D.瞻前顾后荒谬绝伦(3)文中画横线的句子有语病,下列修改最恰当的一项是()A.语文学习不仅是培养我们的生命意识,而且落地于知识的习得,使我们拥有强大的精神世界来抵御人生无处不在的暗礁激流。
B.通过语文学习不仅是知识的习得,而且落地于培养我们的生命意识,使我们拥有强大的精神世界来抵御人生无处不在的暗礁激流。
C.语文学习不仅是知识的习得,更落地于培养我们的生命意识,使我们拥有强大的精神世界来抵御人生无处不在的暗礁激流。
D.语文学习不仅是培养我们的生命意识,更落地于知识的习得,使我们拥有强大的精神世界来抵御人生无处不在的暗礁激流。
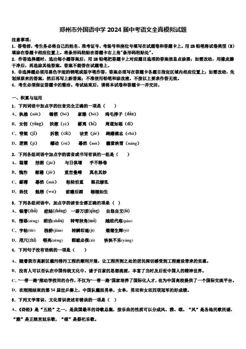
2024年河南省郑州市中考语文第一次适应性试卷(解析版)一、积累与运用(22分)1.在学校“行走绿城”研学活动中,你们小组选定的主题是“探寻路名文化”,下面是小组成员初步完成的研学报告,请你参与完善。
(22分)选题意义城市道路名可记录历史变迁,体现人民意愿,①(A反应B反映)当地文化。
留心观察,便不难发现很多路名别俱匠心,如南京的乌衣巷、西安的未央路、我们郑州的铭功路等。
小小路名,蕴藏着丰富的文化②(A内涵B内含);寻常巷陌,一头镌刻着过去与现在的印记,一头延伸向希翼中的未来。
我们期待通过探究路名来了解脚下这片厚土,守护我们共同的城市记忆。
(1)括号中的同音词应该选用哪一个?请根据语境给出正确选项。
(2分)①②(2)画线的三个词语中有两个出现了错别字,请把正确的词语写出来。
(2分)探索发现(一)区域路名各不同。
我们发现郑州市内各区道路命名方式各异。
比如,金水区有些区域的道路命名融入了地理知识(如右图所示):。
高新区的道路多以花木命名,一般东西向称“××街”,南北向称“××路”……(3)请简要阐释图示区域道路的命名方式。
(3分)(二)小小路名藏诗意。
漫步大街小巷,我们发现很多路名充满诗意,让人浮想联翩。
“玉盘街”让我们联想到李白的“①,②”(《行路难》),“丹青路”让我们联想到文天祥的“③,④”(《过零丁洋》)。
“景明街”的灿烂阳光,让我们联想到“⑤,⑥”(《岳阳楼记》)的洞庭美景;“林荫大道”的鸟雀争鸣,让我们想起了“⑦,⑧”(《醉翁亭记》)的琅琊山道。
(4)请选择适当的古诗文名句,将上面的文段补充完整。
(8分)(三)“里”香不怕巷子深。
听说二七区有条网红小巷叫“连心里”,我们慕名前去打卡。
小巷不长,尽头坐落着它的命名单位——二七区民政局。
小巷两侧,砖红墙上刷着“爱情词典”,墙头铺着古朴的灰色简瓦,墙外的青枝翠蔓从墙头垂下,别有一番味道。
看来,这条小巷走红网络是有原因的——(5)“连心里”走红网络的原因有哪些?请根据图文,在破折号后简要说明。
2024年河南郑州中考语文试题及答案注意事项:1.本试卷共6页,五个大题,满分120分,考试时间120分钟。
2.本试卷上不要答题,请按答题卡上注意事项的要求,直接把答案填写在答题卡上。
答在试卷上的答案无效。
一、积累与运用(共23分)班级开展“知河南,爱河南”主题学习活动,你所在的小组搜集整理了一些材料,请你完善。
1.小组成员想用下面这段文字介绍登封“天地之中”历史建筑群,里面有一些字词拿不准,请你判断。
(共4分)登封“天地之中”历史建筑群共8处11项,其中有闻名遐.迩的千年古刹少林寺、久①(符负)盛名的学府嵩阳书院、我国现存最古老的天文台——观星台等。
这些历史建筑宛如镶嵌在②(崇祟)山峻岭间的颗颗明珠,闪耀着中华文明的璀璨光芒。
数千年来,它们以各自的方式向世人展示何为“天地之中”,是当之无愧.的世界文化遗产。
(1)语段中的两个加点字应该怎么读?请写出正确的拼音。
(2分)(2)语段中两个横线处应分别选用哪个字?请工整书写。
(2分)2.小组成员梳理了河南“米”字形高铁网的构建过程,请你根据提示,将时间轴上的空缺信息补充完整。
(4分)2012年9月,郑州东站开始运营时,只有京广高铁郑州至武汉段与郑西高铁在此交会,“米”字只是一个反写的“厂”字。
2012年12月,京广高铁郑州至石家庄段通车,反写的“厂”字化身“丫”字,“米”字形高铁网初步架构。
2014年7月,郑州东站进入“逢车必停”时代。
随后两年,郑太高铁郑州至焦作段、徐兰高铁郑州至徐州段先后开通,“丫”字变为“十”字加一“、”。
至此,“米”字形高铁网“十”字定框。
2019年12月,郑渝高铁郑州至襄阳段、郑阜高铁相继开通,“米”字只差东北方向的最后一撇,“米”字形高铁网已基本具备整体形态。
2023年12月,济郑高铁全线贯通,河南“米”字形高铁网全面建成。
3.小组成员写了一段与河南小麦育种有关的文字,中间几句的顺序有待推敲。
请你重新排列出最恰当的顺序,将句子序号依次填在横线上,使该段文字语意连贯。
语文参考答案一、积累与应用1.B2. 秘 璀璨3.第②句“汲取了汉民族的世俗艺术”和“继承了北魏的传统”互换位置。
4.①长风破浪会有时 ②直挂云帆济沧海 ③会当凌绝顶 ④一览众山小⑤感时花溅泪 ⑥恨别鸟惊心⑦安得广厦千万间⑧何时眼前突兀见此屋。
5.D6.示例一:推荐清明盛世纯棉抱枕。
抱枕上的点茶画面,反映了宋代古朴的点茶文化,清明盛世照应清明上河图的主题;寓意好,寄托了盛世清明的愿望;画面可爱有文化内蕴且非常实用。
示例二:推荐清明上河图的淡蓝方巾。
方巾上印有清明上河图有代表性的画面虹桥(部分画面), 呈现了宋朝时一片祥和热闹的景象,体现了活动主题;颜色为淡蓝色,颇有历史文化的古朴典雅之美,方巾有实用价值、可以达到美学和文化双重修饰。
(本题只做选择不得分;任两点理由可得4 分,其他解读言之成理亦可酌情给分;不做选择只答理由扣1分。
)二、现代文阅读(一)7.我因油纸伞笨重难开而受到同学嘲弄,我盼望有一把轻巧的伞;李老师买了更大的油布伞,引得同学们赞叹,改变了我被捉弄的处境,老师顺势告诉大家有用的伞就是好伞,李老师的丈夫无声演示教我给伞柄上油;雨天我和李老师互用转伞表达情意。
(一点1分,共4分)8.运用比喻和夸张的修辞手法,把撑开伞比作推开沉重生锈的木门,打伞比作穿上巨人国的靴子,生动形象地写出了油纸伞的沉重及我打开油纸伞的艰难情态:“似乎每时每刻”运用夸张的修辞(心理描写)表现出我对他人非议的恐惧担忧,和油纸伞带给我的思想负担;运用了动作描写,“抵”“撑”生动形象地写出了油纸伞的沉重及我打开油纸伞的艰难情态(任两点4 分。
只分析一个语句即使有不同角度,只可得2分。
)9.我转动伞柄,是在向老师无声传达自己对她的感激,这一细节暗示中心主题;丰富老师俏皮、有情趣的形象;伞成为两个人的情感链接,两人都转动伞柄,写出了师生间心照不宣的深厚情谊;照应 前文老师帮助我时转动伞柄这一情节;两人用转伞的方式传递情感的画面为文章增添了诗意和情趣。
郑州市外国语中学2024届中考语文全真模拟试题注意事项:1.答卷前,考生务必将自己的姓名、准考证号、考场号和座位号填写在试题卷和答题卡上。
用2B铅笔将试卷类型(B)填涂在答题卡相应位置上。
将条形码粘贴在答题卡右上角"条形码粘贴处"。
2.作答选择题时,选出每小题答案后,用2B铅笔把答题卡上对应题目选项的答案信息点涂黑;如需改动,用橡皮擦干净后,再选涂其他答案。
答案不能答在试题卷上。
3.非选择题必须用黑色字迹的钢笔或签字笔作答,答案必须写在答题卡各题目指定区域内相应位置上;如需改动,先划掉原来的答案,然后再写上新答案;不准使用铅笔和涂改液。
不按以上要求作答无效。
4.考生必须保证答题卡的整洁。
考试结束后,请将本试卷和答题卡一并交回。
一、积累与运用1.下列词语中加点字的注音完全正确的一项是()A.执拗.(niù)锡箔.(bó)家酪.(bèi)鸡毛掸.子(dǎn)B.女佣.(yōng)扶掖.(yè)鄙.夷(bǐ)周道如砥.(dī)C.脊.梁(jǐ)拆.散(cāi)诘.责(jié)踌躇.满志(chá)D.逻辑.(jí)蠕.动(rú)蓦.然(mò)囊.萤映雪(náng)2.下列各组词语中加点字的读音或书写有误的一组是()A.聪慧.拮.据(jié)与日俱.增手不释.卷B.愧怍.慰藉.(jiè)重峦叠嶂.莫名.其妙C.鄙薄.蓦.然(mù)粘.轻怕重眼花缭.乱D.热忱.魁梧.(wú)前瞻.后顾栩栩..如生3.下列各组词语中,加点字的读音全都正确的项是 ( )A.银箸.(zhǔ)症.结(zhēng)一碧万顷.(qǐng)自怨自艾.(āi)B.憎.恶(zèng)胡诌.(zhōu)转弯抹.角(mǒ)越俎代庖.(páo)C.字帖.(tiè)栈.桥(jiàn)转瞬即.逝(jì)熠.熠生辉(yì)D.咫.尺(zhǐ)锃.亮(zèng)睚眦.必报(zì)怏.怏不乐(yàng)4.下列句子没有..语病的一项是()A.随着我市高新区截污排污工程的顺利开展,让工程所到之处的居民深切感受到工程建设带来的实惠。
河南省郑州市2024年高中毕业年级第一次质量预测考试语文试卷一、现代文阅读(35分)(一)现代文阅读I(本题共5小题,19分)阅读下面的文字,完成1~5题。
材料一:我经常给学生开一门19世纪至20世纪早期的英国文学课,阅读的文本从华兹华斯、叶芝等的诗作到《弗兰肯斯坦》《去印度之路》这样的小说,都可以在网上阅读或方便地找到电子书。
这是数码时代的学习便利。
但是,开学头一天,我就会要求学生,不要在笔记本电脑或电子阅读器上阅读这些文本,阅读和课堂讨论都需要用实体书。
网络时代的电子阅读,其利弊得失早已存在不少争论,我对学生提出读书不读屏的要求,不是关乎一般的书籍,而是关乎那些值得“深度阅读”的文本;不是他们单凭个人兴趣的阅读,而是修课和学习的阅读。
这是教授和学生一起在课堂上所做的那种研修阅读。
意大利小说家、符号学家翁贝托·艾柯曾在埃及亚历山大图书馆发表了题为“书的未来”的演讲。
他说,“书是那种一旦发明,便无须再做改进的工具,因为它已臻完善,就像锤子、刀子、勺子或剪子一样”。
他还说,“在互联网的时代,我们又回到了字母。
计算机让我们返回古登堡星系。
从此,每个人都必须阅读”。
他说的主要是一般的文字阅读。
古登堡一直被当作第一位发明活字印刷术的欧洲人,“古登堡星系”成为文字阅读的代名词,它的对立面是图像阅读,不是浅层的文字阅读。
互联网开拓了一个几乎人人都可以参与其中的阅读时代,但屏幕上的阅读基本上是浏览型的信息获取。
在联网的笔记本或平板电脑上阅读文学,对学生们来说,经常是一种受其他信息干扰的阅读,极难做到全神注、细思慢想,不可能有纸上文本的那种深度阅读效果。
当然,纸上阅读也有分心打岔。
但是纸上阅读有帮助读者专注的辑助手段,如在书页上画线、国点、写心得或纸笔记。
专注的阅读不仅是获取信息和知识,也是学习如何细致辨析和深入思考。
培养这种思考习惯和能力,本身就是对每个人都有意义的素质教育和人生历练。
人类寻找并得益于深度经验,正如美国作家鲍尔斯在《哈姆雷特的黑莓》书中所说,“深度让我们能扎根于这世界,让生命有质量和完整,丰富我们的工作、与他人的关系以及我们所做的每一件事情”。
2024学年河南省郑州一八联合市级名校中考联考语文试卷注意事项1.考生要认真填写考场号和座位序号。
2.试题所有答案必须填涂或书写在答题卡上,在试卷上作答无效。
第一部分必须用2B 铅笔作答;第二部分必须用黑色字迹的签字笔作答。
3.考试结束后,考生须将试卷和答题卡放在桌面上,待监考员收回。
一、积累与运用1.下列句子中没有语病的一项是( )A.傅雷以深厚的学养、真挚的父爱,倾听着万里之外儿子的每一次心跳和儿子前进路上可能出现的困难,用一封封的书信传递着自己的惦念。
B.文明是一种修养,这种修养是从日常生活的细节中一点一滴积累起来的,有时生活习惯中的细节才是一个人是否文明的最真实表现。
C.“伸手的人生没滋味,拼搏的人生才幸福。
”宜宾各级政府积极支持贫困户靠自己的努力走上脱贫致富,涌现了一大批不等不靠的自主脱贫典型。
D.央视《经典咏流传》最大的创新点是将传统诗词经典与现代流行相结合,有了这种传承方式,中华优秀传统文化一定能在青少年中开花、生根、结果。
2.下面句子中,没有语病的一项是()A.会不会用心观察,能不能重视积累,是提高写作水平的基础。
B.在阅读文学名著的过程中,常常使我们明白许多做人的道理,悟出人生的真谛。
C.他课上认真听讲,课下有工夫就阅读书刊,全班同学没有一个不说他学习不积极。
D.营造健康文明的网络文化环境,已成为新时期精神文明建设的迫切需要。
3.下列对有关文化和文学常识的表述错误的一项是()A.列子,名寇,又名御寇,郑国人,战国前期思想家,是介于老子与庄子之间道家学派承前启后的重要传承人物。
B.“是日更定矣,余拏一小舟”中“更定”是指第一次打更后,即五更中的一更天,也就是今天的19点到21点。
C.《答谢中书书》《岳阳楼记》《爱莲说》《送东阳马生序》四篇文言诗文标题中的“书”“记”“说”“序”都属于古代文体。
D.2019年是农历己亥年,是属猪人的本命年。
与龚自珍写《己亥杂诗》已隔了一百八十年。
4.依次填入下面横线处的词语,最恰当的一组是()家风,也就是门风,顾名思义,家庭或家族世代相传的风气。
九年级语文学科错题重练时间:120分钟分值:120分一、积累与运用(23分)“与辉同行”河南行圆满收官,河南正式晋升为文旅界的“显眼包”。
面对新一波的文旅热潮,我校同学打算用自己的方式推介家乡文旅资源,但遇到了一些问题,请帮忙解决。
【微视频——洛阳龙门石窟】在龙门石窟众多造像中,我们可以看出不同时代的造像风格。
北魏造像,在早期的云冈石家“平城模式”中,多是粗犷、威严和神mì的感觉,而在龙门石窟中,却形成了“秀骨清像”的“中原模式”。
唐代造像不仅汲取了汉民族的世俗艺术,而且继承了北魏的传统,因而造像更写实.更有人情味。
有的佛像面部丰满温和,有的佛像长裙宽袖,体态丰腴健美.....这些都是世俗化艺术风格的典型写照,也给河南留下了cuǐ càn夺目的宝藏。
1.洛洛录制画外音时对加点字的读音拿不准,请帮忙判断()。
(3分)A.kuàng yú B.guǎng yú C.guǎng yù D.kuàng yù2.核对字幕时他对一些字的字形拿不准,请帮忙填写。
(3分)神mì() cuǐ càn()()夺目3.画线句有语病,请告诉他修改方案:_____________。
(2分)【留言板——巩义杜甫故里】4.小义设计了杜甫故里主题网页,在留言板板块,打算自己写一段文字置顶,请帮忙补充完整。
(8分)杜甫不是天上仙,他不同于李白在《行路难》中“(1)_______________,_______________”展现的乐观自信,但他的伟大品性是从大地上生长出来的,真实而炽热。
在《望岳》中“(2)_______________,_______________”你可以瞥见他渴望登顶泰山的雄心壮志;在《春望》中“(3)_______________,_______________”你可以看到他移情于物的忧国伤时;在《茅屋为秋风所破歌》中也可以看到他虽然身处窘境,依然推己及人表达期望:“(4)_______________,_______________。
河南省郑州市名校2023-2024学年上学期开学摸底九年级语文试卷总分:120分:考试时间:120分钟一、积累与基础(26分)我们都希望自己能高效学习,(1)(A.事半功倍B.事倍功半),但如何才能做到“高效”呢?首先,学贵于专。
学习时(níng)神于一,心无旁(wù),效率才会高,如果上课、写作业时动不动就神游天外,即使枯坐终日,昼夜不辍,也只是做出了在学习的样子而已。
其次,好钢用在刀刃上。
写作业时,你是习惯于(2)(A.避易就难B.避难就易),把大量时间花在容易完成的任务上,还是选择攻坚克难,将绝大部分时间、精力放在那些困难且重要的学习任务上,效果将截然不同。
1.请给上面语段中加点的字注音,或根据拼音填写汉字(每空1分,共4分)。
①(níng)神于一②心无旁(wù)③昼夜不辍()④截()然不同2.请根据上下文,选择恰当的词语填空。
(每空1分,共2分)① ②3.古诗文默写(每空1分,共15分)(1)槲叶落山路,。
(温庭筠《商山早行》)(2),雪拥蓝关马不前。
(韩愈《左迁至蓝关示侄孙湘》)(3),天与云与山与水,上下一白。
(张岱《湖心亭看雪》)(4)《丑奴儿·书博山道中壁》中的“ ,”故意说得轻松洒脱,实际上却是难以摆脱心头的沉重抑塞。
(5)巴山楚水凄凉地,。
(刘禹锡《酬乐天扬州初逢席上见赠》)(6)我欲乘风归去,。
(苏轼《水调歌头》)(7)三年谪宦此栖迟,。
(刘长卿《长沙过贾谊宅》)(8),青鸟殷勤为探看。
(李商隐《无题》)(9)《咸阳城东楼》形象地写出山城暴雨即将来临的情景,使读者仿佛身临其境的句子是:,。
(10)《行香子》一词中写景色彩简单鲜明又写出农家本色的句子是:,,。
4.综合性学习(5分)郑州市开展的“阳光大课间”活动在中小学校园全面展开,为了营造“我运动,我健康”的氛围,我校开展了以“阳光体育运动”为主题的综合性学习活动。
请你根据要求,完成下列任务。
2024年河南省郑州市中考二模语文试题一、基础知识综合1.班级拟拍摄“‘燃’青春,向未来”毕业短视频,请根据任务要求,对脚本进行完善。
二、现代文阅读阅读下文,完成下面小题我懂黎紫书①李继华老师去世了。
②李老师是我的华文老师。
那时他一头华发,身子修长,连影子都特别清淡,写在黑板上的字迹端正秀美,让人以为他必然钟情书艺。
可退休后我寻上门去,就老家某住宅区中万千小排屋之一,屋里没见半件墨宝,亦未有一墙书架或满室书香。
老师也从不与我谈文学或写作,只聊聊生活上的事,尤其爱说他自己如何养生,仿佛保持健康是多么大的成就,比他膝下几个儿女学有所成,比他教的学生当中出了个作家更使他自豪。
③这样正好,我得以卸下背在身上的社会角色和附带的担子,全心全意做个纯粹的小辈。
④老师不善言说。
他教的华文课多是两节课相连,且总安排在午后,不少同学都听得灵魂出窍去了。
他仍然会不疾不徐地把课讲满,直至下课铃声振耳欲聋,他才在学生们有气无力的敬礼声中施施然离去。
⑤起立!行礼!⑥谢——谢——老——师。
⑦就这样一位平常的老师,被我这样一个无心向学的学生记住了。
我的整个求学时代乏善可陈,毕业多年后,我把人生中所有老师的名字都忘掉了,唯独记住了一个平平无奇的李继华。
⑧自然是因为他对我而言是独特的,在所有的老师中绝无仅有,他看到了我的写作才能,并且用一种“无为”的方式鼓励我随心所欲地写作。
说是“无为”,乃因他什么也没做,不过是每周等着读我交上去的作文,一字一句细读后批改。
无论我的作文怎样出格,怎样脑洞大开,世上就只有李继华一个老师不加责备,也不劝阻,且总给我打高分。
⑨那几年我对学习极其厌倦,在学校里犹如一道影子,又像是一幅水墨画中不妨被留白的部分。
没有老师能冲口喊出我的名字,只有李继华偶尔会在课堂上喊我,连名带娃,问我,作文呢?怎么这个星期没有交上来?⑩他就只追讨我的作文。
被他这么点名追究,我不觉得羞辱,反而感到光荣。
大概是被他那么一喊,我便意识到了芸芸众生中的自己,知道在这个老师眼中,我是独特的。
郑州市重点名校2024年中考语文模拟精编试卷注意事项:1.答卷前,考生务必将自己的姓名、准考证号填写在答题卡上。
2.回答选择题时,选出每小题答案后,用铅笔把答题卡上对应题目的答案标号涂黑,如需改动,用橡皮擦干净后,再选涂其它答案标号。
回答非选择题时,将答案写在答题卡上,写在本试卷上无效。
3.考试结束后,将本试卷和答题卡一并交回。
一、积累与运用1.下面依次对《三国演义》《水浒传》《西游记》《红楼梦》的表述,无误的一项是()A.马谡自告奋勇去守街亭,却舍弃水源,选择登上南山据守而非占据山下的城镇,被典韦打败,蜀军被断了咽喉之路,街亭的丢失让诸葛亮非常生气,他想起刘备临死前嘱咐他的话“吾观马谡,言过其实也”,后悔不已,悲痛地斩了立下军令状的马谡。
B.石秀、杨雄、时迁前往梁山途中投宿祝家店时,时迁因为偷了店中的报晓鸡而被抓,为救时迁,宋江三打祝家庄,首战失利,第二次擒了扈三娘,第三次施“里应外合”之计,用钟离父子等内应,宋江外攻,这样才大破了祝家庄。
C.火焰山挡住了唐僧师徒西天取经之路,孙悟空便去向铁扇公主借芭蕉扇灭火,铁扇公主因为红孩儿被观音收走而痛恨孙悟空,坚决不借。
孙悟空凭借智慧变成红孩儿、变成牛魔王,还请来托塔李天王和天兵天将帮助,才借出芭蕉扇,熄灭了火焰山的火。
D.贾母带刘姥姥到了怡红院,妙玉得知贾母不喝“六安茶”,便为她泡制了珍贵的“老君眉”,妙玉还悄悄地将林黛玉和薛宝钗叫入到耳房中,专门替她们泡制了一壶茶,并告诉黛玉说,烹茶的雪水采自玄墓蟠香寺,已经存放五年有余,味道十分上乘。
2.阅读下面的唐诗,选出赏析有误的一项()渡荆门送别渡远荆门外,来从楚国游。
山随平野尽,江入大荒流。
月下飞天镜,云生结海楼。
仍怜故乡水,万里送行舟。
A.《渡荆门送别》是一首五言律诗,是诗人出蜀至荆门时所作,首联点明友人送别的地点,交代了远渡的地点和此行的目的。
B.颔联描写了渡过荆门进入楚地的壮阔景色,用流动的视角写景物的变化,船由蜀地到荆门两岸的地势由山脉过度到平原,山峦从视线种一点点地消失,江水冲下山峦向着广阔的原野奔腾而去,画出了一副气势磅礴的万里长江图。
C.颈联以水中月明如圆镜反衬江水的平静,以天上云彩构成海市蜃楼衬托江岸的辽阔,天空的高远,艺术效果十分强烈。
D.尾联运用了拟人的修辞手法,将故乡水拟人化,借写故乡水有情,不远万里,依恋不舍送我远别故乡,表达了诗人离开故乡时依依不舍,思念故乡的感情。
3.文化知识。
古代文学作品中往往有描写行酒令的场景。
有时,人们当筵赋诗,不成的人就要罚酒三杯。
古人罚酒时,用_________这种酒杯比较合适。
A.觥B.白C.瓢D.杯杓4.下列文学常识说法不正确...的一项是()A.《论语》是儒家经典之一,宋代把它与《大学》《中庸》《孟子》合称为“四书”。
B.郭沫若,四川乐山人,作家、诗人、历史学家、古文字学家。
课文《天上的街市》《白杨礼赞》《屈原》都是他的作品。
C.《假如生活欺骗了你》是俄国诗人普希金的代表作。
其代表诗作还有《自由颂》《致大海》《致恰达耶夫》等。
D.童话和寓言是世界文学作品中独特的风景线,丹麦的《安徒生童话》、古希腊的《伊索寓言》……这些伟大的作品都曾给我们留下深刻的印象。
5.下列文学文化常识表述有错误...的一项是()A.《左传》《战国策》《史记》分别是编年体、国别体、纪传体史书。
B.《我的叔叔于勒》的作者是法国作家莫泊桑,小说通过主人公菲利普夫妇反复无常的态度变化,深刻揭露了资本主义社会人与人之间赤裸裸的金钱关系。
C.官员的任免升降常用以下词语:“拜”,用一定的礼仪授予某种官职或名位;“除”,拜官授职;“擢”,提升官职;“谪”“迁”,都是降职贬官或调往边远地区。
D.“诸子百家”是对春秋战国时期学术思想代表人物和派别的总称,比如孔子、老子、墨子和儒家、法家、道家等。
6.某中学开展“传统文化教育”活动,请你参加。
(1)为更好地开展活动,学校随机抽查了部分学生,了解他们最感兴趣的传统文化项目类型。
请你用简洁的语言总结调查结果。
(不得出现具体数字)(2)调查情况,校团委选择了民族剪纸、对联、中医药三个项目开设兴趣课程,面向全体同学招收学员。
请你选择其中一个项目,写一则申请书,格式正确,署名夏华。
(3)对联课程班学员举行对联比赛,请你把他们拟写的对联补充完整。
爆竹声声辞旧岁,红梅_________迎新春。
精准扶贫,同_________小康路;科学施政,共吟盛世歌。
(4)下面是小明分享的一段学习感悟,请你帮助修改。
中医药课程让我在亲身体验中感受到中医药的神奇。
我们通过去基地参观,亲手种植、观察并记录药植物生长过程,设计植物名片二维码,(甲)制作中药标本,书签、山楂丸、香包等,学习简单的按摩技艺等各种实践活动,培养了探究意识、动手操作能力、观察力和创造力。
让中医药文化走进了课堂、走进了我们的生活,(乙)不仅能促进青少年积极私扬中华传统文化,也能普及中医药知识。
(甲)处划线句子有一个标点运用不当,应将“_________”改为“________”(乙)处句子有语病应改为“______________________。
7.古诗文名句默写。
关关雎鸠,___________________。
(《诗经•关雎》)___________________,思而不学则殆。
(《论语》)___________________,甲光向日金鳞开。
(李贺《雁门太守行》)马作的卢飞快,___________________。
(辛弃疾《破阵子》)竹篱茅舍,___________________。
(白朴《越调·天净沙·冬》)登山,则情满于山。
杜甫登临泰山,“___________________,___________________“抒发了自己敢攀顶峰,俯视一切的壮志豪情;王安石登上飞来峰,“________________,___________________”,表达了他不怕困难,锐意改革的政治抱负;温庭筠行走在“___________________,___________________”的商山晨景之中,却仍无法抑制思乡的愁绪。
8.阅读该名著片段,并回答下列问题。
只见那伙客人在车子上听得“斩”字,数内一个客人,便向怀中取出一面小锣儿,立在车子上,当当地敲得两三声,四下里一齐动手。
又见十字路口茶坊楼上,一个虎形黑大汉A,脱得赤条条的,两只手握两把板斧,大吼一声,却似半天起个霹雳,从半空中跳将下来,手起斧落,早砍翻了两个行刑的刽子,便望监斩官马前砍将来。
众士兵急待把去搠时,那里拦得住?众人且簇拥蔡九知府逃命去了……只见那人丛里那个黑大汉,抡两把板斧,一味地砍将来。
晁盖等却不认得,只见他第一个出力,杀人最多。
晁盖猛省起来:“戴宗曾说,一个A,和宋三郎最好。
”晁盖便叫道:“前面那好汉,莫不是A?”那汉那里肯应?火杂杂地抡着大斧,只顾砍人。
选文中的A是《水浒传》中哪位人物?请写出他的姓名和绰号。
该文段体现了A怎样的性格特征?二、阅读9.阅读下面的诗歌,完成下列小题。
余杭四月白珽四月余杭道,一晴生意繁。
朱樱①青豆酒,绿草白鹅村。
水满船头滑,风轻袖影翻。
几家蚕事动,寂寂昼门关②。
①朱樱:樱桃的一种。
②昼门关:从蚕孵出到结茧期间,养蚕人家为防外人冲犯而终日紧闭门户。
1.对本诗分析不正确...的两项是()A.首联的意思是:四月里的杭州,天空晴朗,万物复苏,一派勃勃生机。
“生意”意为生机。
B.颔联通过“酒”等意象,托物言志,抒发伤春惜春之感。
C.颈联描写怡人的美景:春涨水满,船行水上,轻快如飞,微风轻拂,薄薄的衫袖翩翩起舞,在水中映出美丽的影子。
面对如此景色,人的心情也高兴起来。
D.尾联写出了农事的繁忙,村庄里门户紧闭的人家寂然无声,而里面蚕事正忙。
E. 整首诗为我们描绘了一幅春日乡村风俗图,风景如画,体现了作者的归隐思想。
2.请任选角度作赏析颔联“朱樱青豆酒,绿草白鹅村”。
10.至于负者歌于途,行者休于树,前者呼,后者应,伛偻提携,往来而不绝者,滁人游也。
临溪而渔,溪深而鱼肥,酿泉为酒,泉香而酒洌;山肴野蔌,杂然而前陈者,太守宴也。
……已而夕阳在山,人影散乱,太守归而宾客从也。
树林阴翳,鸣声上下,游人去而禽鸟乐也。
然而禽鸟知山林之乐,而不知人之乐;人知从太守游而乐,而不知太守之乐其乐也。
醉能同其乐,醒能述以文者,太守也。
太守谓谁?庐陵欧阳修也。
悍吏之来吾乡,叫嚣乎东西,隳突乎南北;哗然而骇者,虽鸡狗不得宁焉。
吾恂恂而.起,视其缶,而吾蛇尚存,则弛然而卧。
谨食之,时而献焉。
退而甘食其土之有,以尽吾齿。
盖一岁之犯死者二焉,其余则熙熙而乐。
岂若吾乡邻之旦旦有是哉!今虽死乎此,比吾乡邻之死则已后矣,又安敢毒耶?1.解释下列加点词。
至于负.者歌于途(_____)(2)杂然而前陈.者(_____)盖.一岁之犯死者二焉(_____)(4)又安.敢毒耶(_____)2.下列各组句子中,加点词语意思相同的一项是( )A.乐而不知太守之乐.其乐也醉能同其乐.B.去游人去.而禽鸟乐也则有去.国怀乡C.而.不知人之乐吾恂恂而.起D.太守谓.谁予谓.菊,花之隐逸者也3.把下列句子译成现代汉语。
醉能同其乐,醒能述以文者,太守也。
今虽死乎此,比吾乡邻之死则已后矣.4.语段(甲)中写“醉能同其乐”,语段(乙)中写“熙熙而乐”,这两种乐有何不同?11.这才是我们应该追的星王丹①“身为一叶无轻重”“愿将一生献宏谋”。
2019年1月16日,著名核物理学家、我国核武器事业重要奠基人于敏院士去世,享年93岁。
②先生的离去,早已跨越了学科的界限,引起了全社会的广泛关注,被视作舆论声量重要参照指标的两微(微博和微信)数据就是明证。
光明日报微信公众号16日首发的于敏院士去世的消息,阅读量已经超过10万;光明日报法人微博该消息的阅读量约2300万。
③每一次点击,都是一份关注、一份致敬和缅怀。
人们在怀念和致敬中,回顾先生惊人的事业和沉默的人生,重温那段艰辛的岁月和不屈的探索,脑补他在黄沙大漢中大声吟诵“不破楼兰终不还”和《后出师表》的场景。
有网友留言说:“这才是我们应该追的星。
”④追于敏院士这样的星,当然是出于他在我国核式器事业中不可撼动的地位和所做出的不可磨灭的贡献,但似乎又不止于此。
他在时代的漩涡中如何张弛,在功名和真理之间如何选择,在时间的巨大馈赠面前如何淡然处之,都让每一个走近他的人着迷不已。
⑤风骨坚韧、不失本真,有着“为天地立心,为生民立命”的家国情怀,也不乏“为一大事来,为一大事去”的人生气魄,这几乎就是于敏院士所代表的科学家群体的共同特质。
他们将个人命运和民族兴亡紧紧相连,在民族复兴的伟业中成就人生,在造福大众中实现自我。
梁思礼、华罗庚、朱光亚、王希季、钱学森、师昌绪、郭永怀、南仁东、黄大年、程开甲......如果列下去,这个名单还可以拉得更长。