酒店无线网络设计方案
- 格式:doc
- 大小:4.42 MB
- 文档页数:26
某酒店无线网络覆盖方案设计1、网络无线覆盖项目需求:某酒店有两栋4层楼,每个楼层以隔间形式组成,房间与房间相连,留有走廊进行连接,形成密集酒店场所。
酒店部署无线WiFi覆盖,主要是为客人提供切实可用的、稳定的无线网络环境,很多客人会在休息、娱乐时需要连接到网络从网络获取资源。
对网络的应用从原来的固定位置获取,到随时随地的移动获取信息、,从有线到无线。
相应的无线网络的规划、建设要求为:1规模网络部署,集中、智能化管理。
员工集中的区域密集部署、支持大容量信息传输。
2、室内统一覆盖,无缝漫游:方便灵活的室内部署:对于室内不方便部署以太网的区域,可以采用无线MESH的方式进行覆盖。
3、超强的性能和流量支持,I1n产品要求;4、稳定性:抗干扰、接入性能稳定可靠的无线网络5、与有线网络无缝融合(转向安全、稳定、冗余)6、统一用户接入控制策略,保障网络安全性7、简单智能的多媒体业务QoS保证,避免复杂的参数设置和管理。
2、无线网络覆盖方案设计:3、某酒店某一楼层无线ap点位图根据前述酒店的具体需求,我们建议使用RUCkUS公司的无线局域网解决方案。
RUCKUS是无线网络解决方案的专业厂商,作为新一代代无线局域网技术的代表,RUCkUS产品采用了不同于传统AP全向天线的BeamFIex智能天线技术、SmartCast和F1eXMaSter(集中管理系统)+AC+AP构架。
智能天线矩阵系统由多根水平和垂直极化天线组成,可以提供4096种天线模式,系统控制软件利用构建在802.IMAC层协议中的反馈机制不停的为每一个接受设备调整天线模式。
通过为每一个接受设备选择一个优化的天线阵列,BeamF1eX能够扩展无线覆盖范围和更高的通讯速度,并支持高密度的用户接入。
SmartCaSt技术包括组播流量处理技术、智能QOS和基于"识别应用”的流量自动分类能力。
SmartCaSt的智能模糊控制技术能够从所有流量中自动的识别和区分流量类型,自动的为不同类型流量标记服务类型。
酒店无线wifi方案1. 引言在现代社会,无线网络已成为人们日常生活中不可或缺的一部分。
尤其是在酒店行业中,提供稳定、高速的无线WiFi服务已经成为吸引客人并提升客户满意度的重要因素。
本文将介绍一种完善的酒店无线WiFi方案,以满足酒店客人的需求。
2. 方案概述酒店无线WiFi方案旨在提供全面覆盖、高速稳定、安全可靠的无线网络服务。
实施该方案需要考虑以下几个关键因素:•设备选型:选择性能优良的无线路由器和接入点,以确保无线信号的覆盖范围和稳定性。
•网络设计:合理规划无线网络的覆盖范围、信号强度和带宽分配,以满足酒店客人在各个区域的需求。
•安全防护:采取必要的安全措施,如WPA2加密、访客认证等,保护客人上网数据的安全。
•网络管理:建立网络管理系统,方便对无线网络进行监控、维护和配置管理。
3. 设备选型在酒店无线WiFi方案中,选择合适的设备至关重要。
以下是一些常用的设备推荐:3.1 无线路由器无线路由器是酒店无线WiFi方案的核心设备之一,对信号的覆盖范围和性能有着重要影响。
推荐选择具备强大处理能力、多天线设计和广泛信道范围的无线路由器。
3.2 无线接入点无线接入点是无线网络的扩展设备,用于增强信号覆盖范围和提供更好的网络连接。
可根据酒店的规模和需求,在不同区域安装适量的无线接入点。
4. 网络设计酒店的网络设计旨在满足客人在各个区域的上网需求,并提供稳定、高速的无线网络连接。
4.1 覆盖范围规划根据酒店的楼层布局和房间数量,规划无线网络的覆盖范围。
一般来说,每个楼层至少需要一个无线接入点,酒店客房也应覆盖到每个角落。
4.2 信号强度管理根据不同区域的需求和使用情况,合理配置无线路由器和无线接入点的信号强度。
例如,在公共区域和大堂应提供较强的信号,而在客房内部则可以适度调低信号强度。
4.3 带宽分配根据酒店客人的上网需求和网络负载,合理分配带宽资源。
对于需要大量带宽的区域,如会议室和餐厅,应优先分配更高的带宽。
酒店无线WiFi覆盖方案目录一、内容概括 (2)1.1 背景介绍 (2)1.2 无线WiFi的重要性 (3)1.3 方案目的和范围 (4)二、需求分析 (5)2.1 酒店现有网络状况 (5)2.2 客户需求调研 (6)2.3 无线网络覆盖目标 (8)三、技术选型 (9)3.1 无线网络技术概述 (10)3.2 常用无线网络标准比较 (11)3.3 确定技术方案 (12)四、覆盖规划 (14)4.1 酒店布局与无线网络需求分析 (15)4.2 无线网络拓扑结构设计 (16)4.3 信道分配与干扰避免 (17)五、设备部署与配置 (18)5.1 无线路由器部署策略 (19)5.2 设备配置与调试 (20)5.3 网络安全策略 (21)六、测试与优化 (22)6.1 无线网络性能测试 (23)6.2 问题诊断与解决 (24)6.3 网络优化调整 (24)七、培训与支持 (26)7.1 客户端使用培训 (27)7.2 技术支持与服务 (28)7.3 用户反馈收集与处理 (29)八、维护与升级 (30)8.1 网络日常维护 (31)8.2 网络升级与扩展计划 (32)8.3 安全策略更新 (34)九、总结与展望 (35)9.1 方案实施成果总结 (36)9.2 未来发展趋势与改进方向 (37)一、内容概括无线WiFi系统架构设计:根据酒店建筑结构、面积及业务需求,设计合理的无线WiFi系统架构,确保无线网络覆盖整个酒店区域。
硬件设备选型与部署:选择合适的无线网络设备,包括无线路由器、无线网卡、无线接入点等,进行部署和配置,确保无线信号的稳定性和覆盖范围。
网络安全设置:加强无线网络安全防护,设置访问控制、加密措施、防火墙等,保障宾客信息安全,防止网络攻击和非法入侵。
信号优化与故障排除:针对可能出现的信号干扰、网络故障等问题,制定相应的优化方案和应急预案,确保宾客的上网体验不受影响。
维护与管理:建立无线WiFi系统的日常维护和管理制度,定期巡检、排查隐患,确保系统稳定运行。
酒店网络配置方案策划书3篇篇一《酒店网络配置方案策划书》一、引言二、酒店网络需求分析1. 客房网络覆盖确保客房内无线网络信号稳定、覆盖全面,满足客人在房间内上网、观看视频等需求。
考虑不同房型的网络需求差异,合理布置无线接入点。
2. 公共区域网络覆盖包括大堂、餐厅、会议室、健身房等公共区域,提供高速、稳定的无线网络服务。
满足大量客人同时接入网络的需求,避免网络拥堵。
3. 网络安全保障酒店网络系统的安全性,防止网络攻击、数据泄露等安全问题。
建立完善的网络访问控制机制,确保客人和酒店内部网络的安全。
4. 网络管理便于酒店对网络进行统一管理和维护,包括设备监控、故障排查、流量控制等。
提供便捷的网络管理工具和界面。
三、网络架构设计1. 网络拓扑结构采用分层的网络架构,包括核心层、汇聚层和接入层。
核心层负责高速数据交换和流量转发,汇聚层连接接入层设备,接入层连接终端设备。
2. 网络设备选型选择高性能、可靠的路由器、交换机、无线接入点等设备。
考虑设备的兼容性、扩展性和可管理性。
3. 网络带宽规划根据酒店的预计客流量和网络应用需求,合理规划网络带宽。
确保网络能够满足高清视频播放、在线办公等业务的需求。
四、无线覆盖方案1. 无线接入点部署根据酒店的建筑结构和布局,合理布置无线接入点的位置。
考虑信号覆盖的均匀性和死角的覆盖。
2. 无线频率规划采用多个无线频段,避免频段干扰,提高网络性能。
合理分配频段资源,满足不同区域的网络需求。
3. 无线安全设置启用 WPA2 等加密协议,设置强密码,保障无线网络的安全性。
限制无线接入设备的数量和访问权限。
五、网络安全措施1. 防火墙设置部署防火墙设备,对网络流量进行过滤和监控,防止外部攻击。
配置访问控制规则,限制外部网络对酒店内部网络的访问。
2. 入侵检测与防御安装入侵检测系统,实时监测网络活动,发现并阻止入侵行为。
定期更新入侵检测系统的规则库,提高防御能力。
3. 数据备份与恢复建立数据备份机制,定期备份重要数据,防止数据丢失。
酒店WiFi设计方案1. 引言在现代社会,无线网络已成为人们生活中不可或缺的一部分。
无线网络的质量直接影响着酒店客人的入住体验。
因此,设计一个高效可靠的酒店WiFi方案成为重要且必要的任务。
本文将介绍一种适用于酒店的WiFi设计方案,旨在提高酒店客人的上网体验。
2. 背景酒店是承载大量客人上网需求的场所,因此在酒店中部署稳定、高速的无线网络变得至关重要。
客人希望能够在各个区域都能收到良好的信号,并且能够高速稳定地进行上网。
而且,对于商务酒店来说,提供高质量的无线网络也成为了吸引商务客人的重要竞争因素。
3. 设计目标基于上述背景,我们在设计酒店WiFi方案时,确立了以下目标:•提供稳定高速的无线网络信号,覆盖酒店各个区域;•支持大量同时连接的设备,满足客人的上网需求;•考虑到酒店的网络安全问题,采取相应的安全措施。
4. 设备选择为了满足酒店客人的上网需求,我们需要选择适合的设备来支持WiFi网络。
以下是我们所选择的设备:•无线接入点(AP):我们选择高性能、可靠的企业级无线AP,以确保良好的信号覆盖和连接稳定性;•交换机:选择支持PoE(Power over Ethernet)技术的交换机,方便AP的供电,并提供稳定的网络连接;•防火墙:由于酒店中可能存在敏感信息,我们需要选择一款可靠的防火墙来保护网络安全。
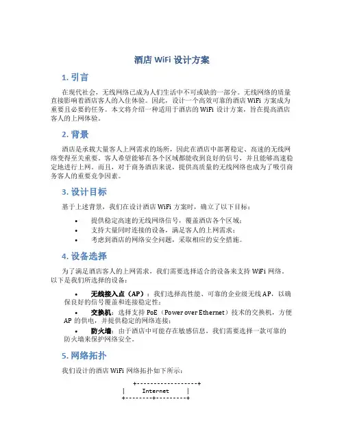
5. 网络拓扑我们设计的酒店WiFi网络拓扑如下所示:+------------------+| Internet |+--------+---------+||+---------+----------+| 防火墙 |+---------+----------+||+---------+----------+| 交换机 |+---------+----------+|+-----------+-----------+| |+--------+--------+ +--------+--------+| 无线接入点 | | 无线接入点 |+--------+--------+ +--------+--------+| |+--------+--------+ +--------+--------+| 无线接入点 | | 无线接入点 |+--------+--------+ +--------+--------+| |+-----------+-----------+|+----+----+| 客户端设备 |+----------+6. 配置和优化为了提高WiFi网络的性能,我们需要进行一些配置和优化工作:•频道选择:在不同的区域选择不同的WiFi频道,以减少干扰;•信号覆盖优化:通过合理放置无线AP,以提供较好的信号覆盖,避免信号盲区产生;•带宽管理:设置合理的带宽配额,避免某些设备占用过多带宽而影响其他设备的上网速度;•安全设置:通过网络隔离和访客访问控制等方式,保护酒店网络的安全性。
酒店网络设计方案随着科技日益发展,网络已经成为现代生活的重要组成部分。
对于酒店业来说,一个快速、稳定且安全的网络是为宾客提供顶级体验的关键因素之一。
本文将提出一个完善的酒店网络设计方案,以确保宾客能够享受到高品质的网络服务。
一、网络设备与拓扑结构在设计酒店网络时,首先需要选择适合的网络设备。
路由器、交换机、服务器等设备的选择应基于酒店的规模和需求。
同时,为了减少网络故障的可能性,应选用高品质的设备并定期进行维护和升级。
在拓扑结构上,推荐采用星型拓扑结构。
酒店的网络中心应设在一个中央位置,将所有客房、大堂、会议室等地点连接至该中心。
这样的设计能够提供更稳定和高速的网络连接,同时易于管理和维护。
二、有线网络设计1. 客房网络对于客房网络,建议每个客房都配备至少一个以太网接口。
这样的设计可以满足宾客使用有线网络的需求,例如连接笔记本电脑或播放电视节目等。
每个接口应提供足够的带宽,以确保宾客能够享受到流畅的网络服务。
2. 公共区域网络酒店的公共区域如大堂、餐厅、会议室等也需要提供稳定的网络连接。
针对不同区域的需求,可以设置多个无线接入点或有线接口。
为了方便宾客的使用,可配置一个统一的认证系统,确保网络连接的安全性。
三、无线网络设计随着移动设备的普及,为酒店提供便捷的无线网络服务已成为标配。
以下是几个无线网络设计方案的建议:1. 无线覆盖为了确保全面的无线覆盖,应根据酒店的区域特点和客流密集度合理布置无线接入点。
在公共区域,如大堂、餐厅等,应保证每个区域都能获得良好的信号覆盖。
2. 带宽控制与流量限制为了避免网络拥堵,可以采用带宽控制和流量限制的措施。
通过设置带宽控制设备和限制每个用户的流量,可以有效地平衡网络负载和提高整体网络性能。
3. 安全性无线网络的安全性至关重要。
除了采用WPA2-PSK等加密算法进行数据传输加密外,还可以设置访客网络和员工网络来限制不同用户的访问权限。
此外,定期更新无线网络的密码也是确保网络安全的重要措施之一。
酒店网络设计方案概述本文档旨在提供一种酒店网络设计方案,以满足酒店提供高质量、可靠且安全的网络服务。
设计方案主要包括网络拓扑结构、设备选型、网络安全和管理等方面。
网络拓扑结构酒店网络拓扑结构应考虑到酒店建筑的特点和网络需求。
一般来说,酒店网络设计采用层级化结构,包括核心层、汇聚层和接入层。
具体拓扑结构如下所示: +-------------+| 入口路由器 |+-------------+|+-------------+| 核心交换机 |+-------------+/ | \\+-------------+ | +-------------+| 汇聚交换机 | | | 汇聚交换机 |+-------------+ | +-------------+| | |+-------------+ | +-------------+| 接入交换机 | | | 接入交换机 |+-------------+ | +-------------+|+-------------+| 无线AP |+-------------+•入口路由器:连接酒店局域网和广域网,负责网络的出入口流量控制和安全策略的实施。
•核心交换机:连接酒店的汇聚层和接入层交换机,负责高速转发和路由的功能。
•汇聚交换机:连接核心交换机和接入交换机,负责流量聚集和策略的实施。
•接入交换机:连接终端设备的交换机,负责分发和管理终端设备的流量。
•无线AP:提供无线网络覆盖,连接无线设备。
设备选型在酒店网络设计中,设备选型是非常重要的一步,直接影响到网络性能和用户体验。
以下是推荐的设备选型:•入口路由器:选择具备高性能和安全性能的企业级路由器,如思科(Cisco)ASR系列路由器。
•核心交换机:选择高性能、高可靠性和可扩展性的交换机,如思科(Cisco)Catalyst系列交换机。
•汇聚交换机:根据酒店规模和需求选择相应的交换机,如思科(Cisco)Catalyst系列交换机。
酒店网络系统设计方案酒店网络系统设计方案:一、需求分析:酒店网络系统应具备以下功能需求:1. 无线网络:酒店应提供稳定、高速的无线网络服务,满足客人上网需求。
2. 有线网络:为需要有线网络连接的设备提供稳定可靠的有线网络服务,包括酒店内部设备和客人需要连线的设备。
3. 网络安全:系统应具备强大的网络安全防护,包括防火墙、网络入侵检测和防范等功能,确保网络的安全性。
4. 客人认证:为客人提供认证机制,确保只有酒店住客才能使用网络,防止网络资源被滥用。
5. 信息传输:酒店应提供稳定的宽带接入,确保信息传输效率和速度。
二、系统架构设计:基于以上需求,酒店网络系统设计方案采用以下架构:1. 酒店网络后台服务器:酒店网络将以后台服务器作为枢纽,连接各个网络设备,包括无线接入点、有线交换机等。
后台服务器将负责网络流量的分配和管理,并实施网络安全防护措施。
2. 接入点:酒店将设置多个无线接入点,覆盖酒店各个区域,以提供无线网络服务。
每个接入点应具备高速传输能力和稳定的信号覆盖范围。
3. 有线网络连接:对于需要使用有线网络的设备,酒店将提供各个房间设备和公共区域的有线网络连接口,连接设备和后台服务器。
4. 认证系统:酒店网络系统将引入认证系统,通过客人的个人信息或房间号码进行认证,确保只有客人才能使用酒店网络。
5. 安全防护措施:酒店网络系统将配置防火墙、入侵检测系统等安全防护措施,确保网络安全,防止黑客入侵和信息泄露。
6. 带宽管理:酒店网络系统将配置带宽管理功能,根据客人数量和网络使用情况,进行网络带宽的分配和管理,以保证网络传输效率和速度。
三、系统实施方案:1. 设备采购与安装:酒店将购买所需的网络设备,包括无线接入点、有线交换机等,并安装在各个区域和房间。
2. 系统配置和调试:酒店将进行系统配置和调试,包括服务器配置、网络设备配置和认证系统设置等,确保各个设备和系统能够正常工作。
3. 安全防护措施:酒店将配置防火墙、入侵检测系统等安全防护措施,并进行持续监测和更新,以保障网络安全。
酒店网络方案第1篇酒店网络方案一、项目背景随着互联网技术的飞速发展,网络已成为人们日常生活中不可或缺的一部分。
为满足酒店顾客在住宿期间的网络需求,提高酒店的服务质量和竞争力,特制定本酒店网络方案。
二、项目目标1. 实现酒店客房、大堂、会议室等区域的无线上网覆盖;2. 确保网络高速、稳定、安全,满足顾客的上网需求;3. 提供便捷的网络接入方式,提高顾客满意度;4. 合法合规,遵循我国相关法律法规和政策。
三、网络架构设计1. 接入层:采用高性能无线接入点(AP),实现酒店各区域的无线上网覆盖;2. 汇聚层:采用高性能交换机,实现接入层设备的汇聚和接入;3. 核心层:采用高性能路由器,实现内外网络的互通和安全隔离;4. 安全防护:部署防火墙、入侵检测系统等设备,确保网络的安全稳定;5. 网络管理:采用专业的网络管理系统,实现对网络设备、网络性能、用户访问的实时监控和管理。
四、网络设备选型1. 无线接入点(AP):选用性能稳定、覆盖范围广的产品,支持802.11ac标准,确保高速无线接入;2. 交换机:选用高性能、可扩展的交换机,满足汇聚层和接入层的网络需求;3. 路由器:选用高性能、高稳定性的路由器,实现内外网络的互通和安全隔离;4. 防火墙:选用具备高性能、高安全性的防火墙,保护酒店网络免受恶意攻击;5. 入侵检测系统:选用具备实时监控、报警功能的产品,提高网络安全性;6. 网络管理系统:选用功能强大、易于操作的网络管理系统,实现对网络设备的统一管理。
五、网络接入方式1. 客房接入:为每个客房提供独立的无线网络信号,顾客通过房间内的Wi-Fi 密码进行接入;2. 公共区域接入:在酒店大堂、会议室等公共区域提供免费Wi-Fi,顾客通过验证码或关注酒店微信公众号等方式接入;3. 便捷接入:提供多语言上网指南,方便国内外顾客快速接入网络。
六、网络安全措施1. 防火墙设置:合理配置防火墙策略,防止恶意攻击和非法访问;2. 入侵检测:实时监控网络流量,发现异常情况及时报警;3. 无线网络安全:启用WPA2加密,防止无线网络被非法接入;4. 用户隔离:采用VLAN技术,实现不同用户之间的隔离,防止内网攻击;5. 定期安全检查:定期对网络设备进行安全检查,确保网络环境安全。
酒店无线组网方案1. 引言随着互联网的普及和发展,无线网络已经成为了人们生活中不可或缺的一部分。
无线网络在酒店行业中扮演着重要的角色,为酒店的客人提供方便的上网服务。
为了满足客户的需求,酒店需要一个高效稳定的无线组网方案。
本文将介绍一种针对酒店的无线组网方案。
2. 方案概述该无线组网方案主要涉及以下几个方面:1.硬件设备选择和部署:酒店需要选择适合的无线路由器和接入点设备,并合理部署在酒店各个区域,以实现全面覆盖的无线信号。
2.网络拓扑设计:根据酒店的具体布局和需求,设计合适的网络拓扑结构,包括无线路由器、交换机、服务器等设备之间的连接方式。
3.网络安全设计:为了保护客户的网络安全,酒店需要采取一系列安全措施,包括网络隔离、加密手段、访客认证等。
4.无线信号优化和增强:通过合理设置无线路由器的信道、功率和位置,以及选择合适的天线类型,优化无线信号强度和覆盖范围。
3. 硬件设备选择和部署选择适合酒店环境的无线路由器和接入点设备是实施无线组网方案的基础。
在选择设备时,需要考虑以下几个因素:•覆盖范围:根据酒店的大小和客户的需求,选择具有较大覆盖范围的设备,保证信号覆盖到每个客房和公共区域。
•信号强度:选择具有较高信号强度的设备,以保证客户在任何区域都能获得稳定的无线信号。
•扩展性:考虑到酒店可能需要不断扩展网络,选择支持无线网络扩展的设备。
设备部署方面,根据实际情况,酒店可以选择墙面安装或者天花板安装的方式,以最大程度地覆盖到每个区域,并尽可能减少信号的干扰。
4. 网络拓扑设计网络拓扑设计是确定设备之间连接方式的重要步骤。
在酒店无线组网方案中,通常采用集中式或分布式拓扑结构。
集中式拓扑结构适用于小型酒店,将所有的无线路由器和接入点连接到一个集中的交换机,再通过接入宽带和服务器实现上网服务。
分布式拓扑结构适用于大型酒店,通过将无线路由器和接入点分散放置在各个楼层或区域,使整个酒店实现全面覆盖,并且能够承载更大的用户数量。
酒店网络配置方案策划书3篇篇一酒店网络配置方案策划书一、项目背景随着信息技术的不断发展,酒店行业的竞争也越来越激烈。
为了提高酒店的服务质量和竞争力,酒店需要建设一个高速、稳定、安全的网络系统。
本方案旨在为酒店提供一个全面的网络配置方案,以满足酒店的业务需求和未来发展。
二、需求分析1. 客房网络:提供客房内的高速无线网络,满足客人的上网需求。
2. 公共区域网络:提供酒店大堂、餐厅、会议室等公共区域的无线网络,满足客人的移动办公和娱乐需求。
3. 酒店管理网络:提供酒店内部管理系统的网络连接,保证酒店的正常运营。
4. 网络安全:保障酒店网络的安全性,防止网络攻击和数据泄露。
三、网络拓扑结构根据酒店的实际情况,建议采用星型拓扑结构。
该结构具有传输速度快、稳定性好、易于维护等优点,能够满足酒店的网络需求。
四、网络设备选型1. 路由器:选择高性能、高可靠性的企业级路由器,以保证网络的稳定性和安全性。
2. 防火墙:选择具备入侵防御、防病毒等功能的防火墙,以保障酒店网络的安全。
3. 无线接入点:选择支持多用户接入、高速传输的无线接入点,以满足酒店的无线网络需求。
4. 交换机:选择具备 VLAN 划分、QoS 等功能的交换机,以提高网络的性能和安全性。
五、IP 地址规划根据酒店的实际需求,规划合适的 IP 地址。
建议采用私有 IP 地址,并为每个设备分配唯一的 IP 地址。
同时,为了方便管理,建议采用 DHCP 服务器自动分配 IP 地址。
六、网络安全策略1. 访问控制列表(ACL):配置 ACL 限制网络流量,防止非法访问和攻击。
2. 端口安全:配置端口安全,限制接入设备的 MAC 地址。
3. VPN 隧道:配置 VPN 隧道,保证远程访问的安全性。
4. 入侵防御系统(IPS):部署 IPS,实时监测网络流量,防止网络攻击。
5. 防病毒软件:安装防病毒软件,防止病毒和恶意软件的传播。
七、网络管理为了方便对网络进行管理和维护,建议采用网络管理软件对网络进行监控和管理。
酒店网络设计方案1. 引言随着现代科技的快速发展,酒店网络已经成为了酒店行业的一个重要组成部分。
一个稳定、高速、安全的网络设计方案对于酒店的运营效率和客户体验来说至关重要。
本文档将介绍一种酒店网络设计方案,包括网络设备的选择、网络拓扑的设计以及网络安全的考虑。
2. 设备选择2.1 网络设备在酒店网络设计中,选择合适的网络设备是至关重要的。
以下是一些常见的网络设备:•路由器:负责数据包的转发和路由选择。
•交换机:用于局域网内部的数据交换。
•防火墙:保护网络和私密数据不受未经授权的访问。
•网络存储设备:用于存储和备份酒店数据。
在选择网络设备时,要考虑网络的规模、带宽需求以及预算限制。
2.2 无线设备对于酒店来说,提供稳定可靠的无线网络覆盖是非常重要的。
以下是一些常见的无线设备:•无线接入点(AP):用于提供无线网络覆盖。
•无线控制器:管理和控制多个无线接入点。
•无线防火墙:保护无线网络免受未经授权的访问和攻击。
在选择无线设备时,要考虑覆盖范围、设备数量、网络容量和用户需求。
3. 网络拓扑设计3.1 有线网络酒店的有线网络部分通常包括前台、客房、会议室等区域。
以下是一种常见的有线网络拓扑设计:•前台和办公区域:前台和办公区域应该有独立的网络子网,以保证数据的安全性和可靠性。
可以采用交换机和防火墙的组合来实现。
•客房:每个客房应该有一个有线网络接口,以提供稳定和高速的网络连接。
可以采用交换机和路由器的组合方式。
•会议室:会议室的大小不同,可以根据需求设置多个有线网络接口,以满足不同客户的需求。
3.2 无线网络酒店的无线网络需要考虑覆盖范围和容量。
以下是一种常见的无线网络拓扑设计:•无线接入点(AP)应该布置在每个楼层的走廊中心位置,以提供最佳的信号覆盖范围。
•无线控制器应该集中部署,以管理和控制所有的无线接入点。
•无线网络需要进行合理的分段,以提供不同频段和网络选项给不同类型的用户。
4. 网络安全考虑酒店网络的安全性对于客户数据的保护和防范网络攻击都非常重要。
酒店上网方案第1篇酒店上网方案一、项目背景随着互联网技术的飞速发展,网络已成为人们日常生活的重要组成部分。
为满足酒店顾客在住宿期间的网络需求,提高酒店的服务质量和竞争力,特制定本酒店上网方案。
二、目标定位1. 为酒店顾客提供稳定、快速、安全的上网环境。
2. 满足顾客在酒店内的网络通信、信息查询、休闲娱乐等需求。
3. 提高酒店的服务品质,提升酒店的品牌形象。
三、方案设计1. 网络接入方式(1)光纤接入:采用光纤接入方式,提供高速、稳定的网络连接。
(2)无线覆盖:在酒店公共区域及客房内实现无线网络覆盖,满足顾客的无线上网需求。
2. 网络设备配置(1)核心交换机:配置高性能的核心交换机,确保网络数据的高速传输。
(2)无线接入点(AP):合理布局无线接入点,保证无线网络的稳定性和覆盖范围。
(3)防火墙:设置防火墙,保护内部网络安全,防止外部攻击。
(4)路由器:配置路由器,实现内外网络的隔离,保障网络访问的安全性。
3. 网络带宽分配根据酒店客房数量及顾客需求,合理分配网络带宽,确保每个客房的上网速度。
4. 用户认证与管理(1)采用用户认证系统,对用户进行身份验证,确保合法用户上网。
(2)设置用户上网时长、流量等限制,防止恶意占用网络资源。
(3)提供在线充值、续费等功能,方便用户使用。
5. 网络安全与维护(1)定期检查网络设备,确保设备正常运行。
(2)实时监控网络安全,防止病毒、木马等恶意攻击。
(3)及时更新网络设备固件,修复安全漏洞。
四、实施步骤1. 网络设备采购与安装:根据设计方案,采购所需网络设备,并进行安装调试。
2. 无线网络覆盖测试:对无线网络进行覆盖测试,确保覆盖范围和质量。
3. 系统集成与调试:将各个网络设备进行集成,调试网络系统,确保系统稳定运行。
4. 用户认证系统部署:部署用户认证系统,实现用户身份验证和上网管理。
5. 培训与宣传:对酒店员工进行网络使用培训,向顾客宣传酒店网络服务。
6. 正式运营:在确保网络系统稳定、安全的前提下,正式向顾客提供上网服务。
酒店无线WiFi方案概述随着信息技术的发展和智能设备的普及,无线网络已经成为酒店行业提供给客户的基本服务之一。
为了满足客户对高速、稳定的无线网络连接的需求,酒店需要制定一套科学合理的无线WiFi方案。
本文将介绍酒店无线WiFi方案的设计原则、硬件设备的选择和网络配置的步骤,以帮助酒店管理者和IT人员构建可靠、高效的无线网络。
设计原则在制定酒店无线WiFi方案时,需要考虑以下几个设计原则:1.覆盖范围:确保无线网络覆盖到酒店各个区域,包括大厅、客房、会议室等。
准确推算各个区域的信号强度和覆盖范围,避免出现信号盲区。
2.带宽需求:根据客户对网络带宽的需求,合理规划网络带宽。
大厅和会议室通常需要更高的带宽。
3.稳定性:无线网络需要保持稳定,避免出现频繁断连或网络延迟的情况。
使用高性能的无线设备和合适的信道配置,可以提高网络的稳定性。
4.安全性:为了保护客户的网络安全,酒店无线网络需要采取适当的安全措施,如WPA2加密、访客隔离等功能。
硬件选择酒店无线WiFi方案的核心是无线路由器和无线接入点(AP)。
以下是选择无线设备时需要考虑的几个因素:1.设备品牌:选择知名品牌的无线设备,确保设备的质量和稳定性。
常见的无线设备品牌有Cisco、Aruba、Ruckus等。
2.支持的协议:无线设备应该支持最新的无线网络协议,如802.11ac或802.11ax。
这些协议可以提供更高的传输速率和更好的性能。
3.天线设计:选择具有良好天线设计的设备,以便提供更广泛的覆盖范围和更稳定的信号质量。
4.管理系统:无线设备应该配备管理系统,以便对设备进行集中管理和监控。
管理系统可以提供实时的网络状态、设备健康状况等信息。
网络配置在确定硬件设备后,需要进行网络配置。
以下是网络配置的基本步骤:1.网络拓扑设计:根据酒店的布局和需求,设计合适的网络拓扑。
通常会使用集中式控制器或分布式控制器来管理无线设备。
2.信道规划:在每个区域内,选择合适的信道和信道宽度。
酒店无线解决方案第1篇酒店无线解决方案一、项目背景随着移动互联网的高速发展,无线网络已成为酒店行业提供优质服务的重要组成部分。
为满足顾客在酒店内随时随地进行网络通讯、信息获取的需求,提高酒店的服务质量和竞争力,特制定本无线网络解决方案。
二、项目目标1. 覆盖范围:实现酒店客房、大堂、会议室、餐厅等区域的无线网络覆盖,确保信号稳定、高速。
2. 网络速度:提供不低于100Mbps的接入速度,满足顾客高清视频、高速下载等需求。
3. 安全可靠:确保无线网络安全可靠,防止数据泄露,保护顾客隐私。
4. 易用性:简化接入流程,提高用户体验。
5. 管理维护:实现对无线网络的实时监控,降低运营成本。
三、方案设计1. 无线网络架构采用AC+AP的无线网络架构,实现集中管理、分布式接入。
其中,无线控制器(AC)负责对整个无线网络进行统一管理和控制,无线接入点(AP)负责提供无线信号覆盖。
2. 无线接入点部署根据酒店建筑结构和业务需求,合理部署无线接入点。
以下为具体部署建议:(1)客房区域:每个客房安装1个AP,确保室内信号覆盖良好。
(2)大堂区域:根据面积部署2-4个AP,实现大堂区域的无缝覆盖。
(3)会议室区域:根据会议室面积和人数,部署2-4个AP。
(4)餐厅区域:根据餐厅面积部署2-4个AP,确保用餐区域信号稳定。
3. 网络安全设计(1)采用WPA2-Enterprise加密方式,提高无线网络的安全性。
(2)实施用户认证,防止未授权接入。
(3)配置防火墙、入侵检测系统等安全设备,确保网络边界安全。
(4)定期更新无线网络密码,降低被破解风险。
4. 易用性设计(1)提供Web认证页面,简化接入流程。
(2)支持短信认证、微信认证等多种认证方式。
(3)接入设备自动获取IP地址,实现快速接入。
5. 管理维护(1)采用专业的网络管理系统,实现对无线网络的实时监控。
(2)定期对无线设备进行维护、升级,确保网络稳定运行。
(3)建立故障响应机制,快速处理网络故障。
酒店无线覆盖方案在现代社会,在酒店内无线网络已经是一个非常重要的基础设施。
它不仅可以为客人提供网络便利,而且还可以吸引更多的客人前来入住。
为了达到客人的需求和酒店的利益,酒店管理者需要为酒店设计一套稳定的无线网络覆盖方案。
设计目标设计一套酒店无线网络覆盖方案,需要考虑以下因素:•无线覆盖范围•稳定的信号•合理的容量•安全性和隐私性•易于操作和维护基于这些因素,我们可以设计出如下的无线覆盖方案。
方案架构通过覆盖整个酒店的局域网,可将酒店的所有房间和公共区域链接在一起,实现互联网访问。
该网络应该包括以下几个组成部分:酒店无线网络要包括一系列组成部分的设备。
主要设备包括:交换机、路由器和无线接入点。
•交换机:交换机可以将所有的设备连接在一起,以允许不同设备之间的通信,并共享酒店网络内的广域网连接。
•路由器:路由器执行将互联网和酒店局域网链接在一起的任务,并且将数据有效地处理和分发。
•无线接入点:无线接入点是无线设备与酒店网络相连接的关键。
这些设备也是负责将互联网链接提供给酒店客人的设备。
安全性方案网络安全是当代酒店网络设计的至关重要的一部分,这是因为任何人都可以通过网络连接酒店网络以获取一些关键信息,如果没有充分的安全措施,酒店客人的隐私将会受到威胁。
因此,酒店无线网络安全解决方案应该采用以下措施:•使用密钥加密所有网络数据包。
•采用双重认证方法来保护所有无线网络连接。
•要求酒店客人创建唯一的网络帐户,•不存在漏洞和弱点的系统更新和监控策略。
为了达到高标准的性能,需要对酒店无线网络进行一些其他配置,如有限制的访问、指派网络带宽和自动更新。
这些额外配置有助于提高网络的可靠性、安全性以及网络质量。
总结通过以上网络设置,酒店可以实现无线覆盖,为酒店客人提供无线连接便利,并保证数据安全和网络质量。
同时,实施一个合适的无线覆盖方案可以吸引更多的客人入住。
小伙伴们可以据此为酒店的网络设计做出参考。
酒店无线网络设计方案目录一、概述 (3)二、酒店需求分析 (3)三、酒店WLAN网络设计原则 (4)四、酒店WLAN网络设计方案 (5)4.1网络架构 (6)4.1.1无线结合有线建设架构的优势 (6)4.1.2 灵动WIFI技术介绍 (7)4.2网络管理设计 (8)4.2.1 集中式管理 (8)4.2.2 全中文网管软件 (9)4.2.3 实时射频管理 (10)4.2.3 网络负载均衡 (11)4.3网络安全设计 (12)4.4无线覆盖设计 (12)4.4.1一层会议室及大堂无线覆盖设计 (12)4.4.2二层西餐厅、宴会厅无线覆盖设计 (13)4.4.3三层会议室、自助区、多功能会议厅无线覆盖设计 (14)4.5设备清单 (15)五、主设备选型说明 (16)5.1无线控制器选型之无线一体化交换机 (16)5.2无线接入点(AP)选型之室内AP (22)一、概述近年来,随着国内旅游业的蓬勃发展以及各种商务活动异地化、全球化的趋势,人们对酒店客房的需求爆炸性增长。
这为国内酒店业的发展提供了良好的契机,但随之而来的行业竞争也日显激烈。
在各酒店硬件条件日趋同质化的今天,如何通过提高服务意识和服务水平吸引更多的潜在客户并将其发展为酒店的忠实客户成为各酒店管理者不断深入思考的问题。
随着国际互联网在国内的广泛普及和全球信息化的不断发展,作为酒店主要服务对象之一的商务人士对网络的依赖日益增强。
同时,从酒店的服务及管理角度出发,其自身也需要依赖网络来实现现代化的服务并提高管理水平。
因此,网络建设逐渐受到酒店管理者的关注并被提到议事日程上来。
但如何在建设网络的同时减少对酒店经营业务的影响并有效提高酒店在同行业中的竞争力是酒店管理者重点考虑的问题。
在酒店网络建设中如果采用传统有线网络进行建设,一方面需要对酒店进行大面积的布线施工,这将严重影响了酒店的日常经营活动;另一方面,有线网络的整体施工周期较长,将会使增加酒店的投资回报时间。
而近年来逐渐兴起的无线局域网络(WLAN)以其技术成熟、快速部署、易于扩展、可移动性和使用便利等特点,迅速在酒店网络建设中大显身手,成为酒店网络建设的主要技术之一。
二、酒店需求分析➢覆盖范围要求根据酒店业主的要求,初步设计WLAN信号覆盖能力如下:对酒店一层大堂及左边的一会议室进行区域无线覆盖;对酒店二层宴会厅、西餐厅、酒店三层会议室、多功能会议厅等重要场所。
➢安全、认证和管理要求为了阻止非授权用户访问无线网络,以及防止对无线局域网数据流的非法侦听,无线网络要具有相应的安全手段,主要包括:物理地址(MAC)过滤、服务区标识符(SSID)匹配、WEP/WPA/WPA2加密、二层隔离等;保证网络访问的安全性,支持802.1x安全认证方式及中国国家标准WAPI认证;➢产品能力要求:●具有无委会核准证,支持IEEE802.11b/g协议;●支持负载均衡;●支持无缝漫游切换;➢部署方式:●室内部署:选择合适点位,将网线走暗线敷设到位;若挂在墙上,可用设备自带的安装附件进行安装;若挂在天花板上,则根据天花板的情况而定,若天花板是非金属结构,可以固定在天花板内,天线可通过短跳线连接吸顶式天线。
●供电部分:AP的供电可采用POE方式由接入的网络设备进行供电。
三、酒店WLAN网络设计原则为了确保建设一套完全酒店需求并具有良好拓展性的优秀网络系统,以保护网络拥有者的投资,我司在本网络设计上严格按照以下无线网络设计原则进行设计:●先进性所选产品及其组网技术必须达到国际先进水平,并具备适当的技术前瞻性;●高性能所选产品硬件设计上严格依据业界同等技术最高性能标准进行设计;所选产品软件开发必须采用优化的平台进行开发;所选产品必须经过严格的功能和性能测试,并达到标准;●高可用性提供多种故障恢复和冗余备份机制;提供各种网络负载分担机制;设备需具有一定程度的智能特性,以提高网络的可用性;●可管理性设备必须提供界面友好、易于操作的管理方式;为网络管理者提供多种易于使用的故障定位手段;对用户的接入提供灵活、安全的管理手段;●安全性必须对无线用户提供全面的安全接入保护能力;对无线网络中存在的不安全因素具有发现和告警(或抵御)机制;●可扩展性设备必须具备技术前瞻性和向后兼容性;组网灵活,易于扩展;●开放性设备功能研发尽可能遵循国际标准的协议;可根据客户应用需求开放必要的应用接口;●经济性和实用性所选产品具有较高的性价比;在符合用户需求的前提下选择性能合适的产品。
四、酒店WLAN网络设计方案根据我司对无线网络建设的经验,并充分借鉴国内外酒店及楼宇无线覆盖建设的成功方案,同时,结合酒店对网络的具体需求,经过严格评估。
携远天成提出采用以有线网络作为通讯基础,以无线覆盖实现用户接入的成熟技术,使酒店无线应用充分体现了无线接入的灵活性和先进性并保持了有线网络的稳定性及高效性。
该建设方案还具有易部署、易维护、易扩展、高性价比等特点。
完全可以满足酒店部分区域对无线网络覆盖的需求。
网络结构如下图所示:AU3524AQ2110Internet无线交换机AQ2110AQ2110防火墙网络结构图下面我们分别从网络架构、网络管理、网络安全及无线覆盖几个方面详细阐述本方案的设计思想:4.1网络架构无线网络作为酒店长期投资和使用的一项基础设施,其架构及技术是否合理将关系到投资者投资风险。
采用不合理架构或不合理技术搭建的网络不具备良好的扩展性和技术前瞻性,将无法满足未来网络业务和规模扩展的需求,在未来网络规模和业务扩展时将使投资者面临重复投资的危险。
4.1.1无线结合有线建设架构的优势● 利用有线网络进行无线用户数据的骨干传输,充分保证整个网络的高性能,从而也保证了网络应用的正常运行。
● 采用AC+瘦AP 组网,集中控制器AP ,具有AP 零配置特性,一旦AP出现损坏或故障,管理员只需简单更换AP 即可,随后AP 的配置自动由控制器下发,无需对AP 进行任何配置。
● 采用集中转发和分布式转发相结合的灵动WIFI 技术的无线网络,对未来802.11n 标准可无缝支持。
采用无线网络对园区覆盖后,尤其是对今后安防需求和扩容就更为简单,只需增加无线DVS或者无线IPC即可。
4.1.2 灵动WIFI技术介绍灵动WIFI业务流程灵动WIFI无线交换技术是由携远天成公司独创的WLAN交换技术,它通过改进传统WLAN交换技术中不合理的数据转发模式并结合先进的软硬件设计理念实现。
在传统的WLAN交换技术中,所有的数据流量都要集中到WLAN交换机或控制器处做统一的数据交换,因此,当网络中业务数据流量很大时,传统WLAN交换机或控制器的压力会急剧增大,并成为无线网络数据交换的瓶颈,极端情况下将使WLAN交换机或控制器无法正常工作,导致整个网络瘫痪。
当前,主流的WLAN接入技术802.11g最快速率仅为54 M。
因此,传统WLAN 交换技术中的性能问题尚未充分暴露出来,而在不久的将来当下一代高速无线网络技术802.11n大规模使用时,传统WLAN交换技术中的这一问题将会变得突出而无法解决。
802.11n技术最高支持300M的接入速率,假设一个WLAN交换机或控制器在有200只802.11n AP接入时,它的WLAN交换量以达到60G,这一数字远远超过目前绝大多数WLAN交换设备的最高处理能力。
针对以上问题,携远天成公司提出了灵动WIFI的技术理念,这一技术理念的核心思想是,用户管理数据与用户转发数据分离,受控数据与非受控数据转发分离,网络管理数据与网络业务数据分离。
针对不同的用户、不同的数据、不同的业务采取不同的控制策略,将非受控的数据流量采用本地转发的方式直接转发,而受控数据流量需流经WLAN交换机进行处理。
这样大大减小了WLAN交换设备的负荷,避免了WLAN交换设备成为网络中的瓶颈。
由以上分析可知,通过采用基于灵动WIFI的技术理念的携远天成WLAN解决方案,可以保证网络未来业务及规模的扩展。
并且,事实证明基于灵动WIFI技术的携远天成WLAN解决方案将成为下一代无线网络(802.11n)的完美解决方案。
这将极大的保护了网络建设者的投资,减小了投资风险。
4.2网络管理设计作为一个设计良好的网络,其应该是易于管理和维护的,由此把网络管理者从繁重的管理维护工作中解放出来,并提高网络管理者的工作效率。
本次网络设计中所采用的携远天成无线解决方案及其设备具有丰富的管理特性,可以极大减轻网络管理者对网络管理和维护的工作量。
4.2.1 集中式管理携远天成无线控制器和AP间采用业界标准的CAPWAP协议进行通讯,并由此实现对AP的集中管理和自动配置。
通过使用该功能,无线控制器可将其所管理AP的软件版本及配置文件自动下载到AP上。
这样,当在网络中增加新的AP、更换坏的AP 或给网络中所有的AP软件版本升级时,网络管理者只需在无线控制器上进行统一操作即可轻松完成相应工作。
这将极大的减轻网络维护人员的管理工作量。
通过CAPWAP隧道实现AP零配置4.2.2 全中文网管软件携远天成无线控制器内置图形化中文版的WEB界面网络管理软件,该网管软件界面友好、功能丰富、操作简单,使网络管理者能在最短的时间内掌握无线网络的基本配置和管理。
另外,该网管软件还可以提供众多强大的管理功能,其中包括AP的自动拓扑发现、自动升级、批量配置、分级管理、分级告警等,并可实现针对无线覆盖空间内的射频扫描、非法接入点监听等安全功能。
并对设备提供实时性能数据的查看功能,使用户了解当前网络运行的基本情况和性能状态,从而预防网络事故的发生,预测网络运行状态,有助于用户对网络的管理运营进行合理的规划。
图形化WLAN信息监控4.2.3 实时射频管理携远天成无线控制器还将具有丰富的实时射频管理特性。
届时,可通过射频功率和无线信道自动调整功能有效解决无线网络中存在的射频盲区覆盖问题和无线信道干扰问题。
依赖这些功能,所部署的无线网络将具备更高的抗灾和自愈能力。
射频功率自动调整以覆盖射频盲区(正常情况)射频功率自动调整以覆盖射频盲区(发生故障)射频功率自动调整以覆盖射频盲区(调整后)4.2.3 网络负载均衡在WLAN网络中一个AP的覆盖范围内,无线连接的带宽是共享,即无线终端数目越多,每个终端所能分享的带宽就越小。
采用携远天成灵动WIFI WLAN解决方案的无线网络系统可在一个AP的覆盖范围内把无线用户或终端分散连接到附近的AP 上。
由此可以避免某个AP由于用户接入数过多,而产生性能瓶颈,并显著改善网络的性能,提高网络的可靠性。
无线用户负载均衡4.3网络安全设计无线网络利用空中电波作为数据传输的介质,而无线电波具有不可控性,很容易被其它人利用并接入到无线网络中。
因此,无线安全对于无线网络的建设者来说也是一个重点需要考虑的方面。