40 沥青闪点和燃点试验
- 格式:doc
- 大小:68.01 KB
- 文档页数:2
沥青针入度试验(一)试验目的:评定沥青粘滞性,确定沥青标号,并作为控制施工质量的依据。
(二)仪器设备:针入度仪、标准针、温度计等。
(三)试验步骤1、准备工作:加热、脱水、过筛、制模、养护。
2、将盛样皿放在试验温度±0.1℃平底玻璃皿中的三脚支架上。
3、使针尖恰好与试样表面接触。
拉下刻度盘的拉杆,使与针连杆顶端轻轻接触,调节刻度盘指针指示为零。
4、开动秒表5s,用手紧压按钮,使标准针自动下落贯入试样。
5、拉下刻度盘拉杆与针连杆顶端接触,读取读数,准确至0.5(0.1mm)。
6、同一试样平行试验至少3次,各测试点之间及与盛样皿边缘的距离不应少于10mm。
(四)结果整理1、同一试样3次平行试验结果的最大值和最小值之差在表中规定偏差范围内时,计算3次试验结果的平均值取整作为针入度试验结果,以0.1mm为单位。
(五)注意事项1、标准针用蘸有三氯乙烯溶剂的棉花或布擦净、擦干,再进行第二次试验。
2、测定针入度大于200的沥青试样时,至少用3支标准针。
3、在沥青加热的次数不得超过2次,以防沥青老化影响试验结果。
4、灌模剩余的沥青应立即清洗干净,不得重复使用。
沥青软化点试验(环球法)(一)试验目的:沥青软化点是反映沥青温度稳定性的指标,测定该指标以便控制施工质量。
(二)仪器设备:软化点试验仪、加热设备、石棉网等。
(三)试验步骤1、准备工作:加热、脱水、过筛、制模、养护。
2、软化点测定试样软化点在80℃以下者:(1) 试样、试样环、金属支架、钢球、钢球定位环等养护(水温为5℃±0.5℃水中)。
(2) 烧杯内注入新煮沸并冷却至5℃的蒸馏水,水面略低于立杆上的深度标记。
(3) 将试样环放置在软化点试验仪中,调整水面至深度标记,并保持水温为5℃±0.5℃。
(4) 将盛有水和环架的烧杯移至放有石棉网的加热炉具上,并开始加热,使杯中水温在3min内调节至维持每分钟上升5℃±0.5℃。
在加热过程中,应记录每分钟上升的温度值。
沥青闪点试验方法沥青材料在使用时必须加热,当加热至一定温度时,沥青材料中挥发的油分蒸气与周围空气组成混合气体,此混合气体遇火焰则易发生闪火。
若继续加热,油分蒸气的饱和度增加,此种蒸气与空气组成的混合气体遇火极易燃烧,而引起溶油车间发生火灾或使沥青烧坏产生损失。
因此为了保证生产施工安全,必须测定沥青闪点。
闪点是保证沥青加热质量和施工安全的一项重要指标。
我国现行行业标准《公路工程沥青及沥青混合料试验规程》(JTJ 052 M 0671-93)规定,对粘稠石油沥青采用克利夫兰开口杯法,简称COC法测定闪点。
1.目的和适用范围(1)沥青闪点是试样在规定的克利夫兰开口杯(简称COC)盛样器内,按规定的升温速度受热时所蒸发的气体,以规定的方法与试样接触,初次发生一瞬即灭火焰时的试样温度,以℃表示。
(2)本方法适用于测定粘稠石油沥青、煤沥青及闪点在79℃以上的液体石油沥青材料的闪点,以确定施工安全性时使用。
本方法不适用于闪点低于79℃的液体石油沥青。
2.仪具与材料本试验需要下列仪具与材料:(1)闪点仪:克利夫兰开口杯式。
它由下列部分组成:①克利夫兰开口杯:用黄铜或铜合金制成,内口直径Φ (63.5土0.5)mm,深(33.6土0.5)mm,在内壁与杯上口的距离为(9.4土0.4)mm处刻有一道环状标线,带一个弯柄把手。
②加热板:黄铜或铸铁制,为直径145-160mm、厚约6.5mm的金属板,上有石棉垫板,中心有圆孔,以支承金属试样杯。
在距中心58mm处有一个与标准试焰大小相当的Φ( 4.0土0.2)mm电镀金属小球,供火焰调节的对照使用。
③温度计:0~4oo℃,分度值不大于2℃。
④点火器:金属管制,端部为产生火焰的尖嘴,端部外径约1.6mm,内径为0.7-0.8mm,与可燃气体压力容器(如液化丙烷气或天然气)连接,火焰大小可以调节。
点火器可以150mm 半径水平旋转,且端部恰好通过柑锅中心上方2mm以内,也可采用电动旋转点火用具,但火焰通过金属试验杯的时间应为1.0s左右。
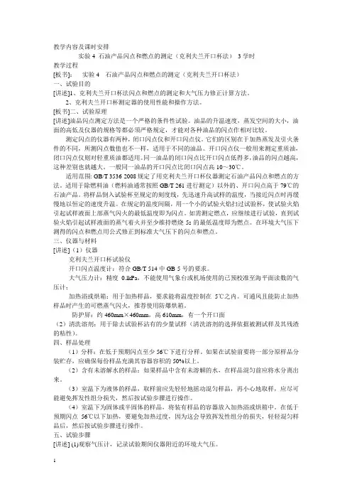
石油产品闪点及燃点的测定一、石油产品闪点测定法(闭口杯法)GB/T261-91闭口闪点测定器实图1、试验步骤闭口闪点测定器(见图1)1).将试油注入油杯至环状刻线处,试样的水分超过0.05%时必须用新煅烧过的硫酸钠、食盐或无水氯化钙进行脱水。
2.)注油时试油和油杯的温度不能过高。
闪点在100 ℃以下的,试油和油杯温度不应高于室温;闪点在100℃以上的,也不应高于80℃。
3.)将装好试油的油杯,放在空气浴的电炉中,盖上干燥、清洁的杯盖,插入闭口闪点温度计。
4).试验加热时要注意温升速度的控制。
闪点低于50℃的试油,温度每分钟升高1℃,并进行不断搅拌。
闪点高于50℃的试油,到预计闪点前40℃时,调整加热速度,使在预计闪点前20℃时,升温速度能控制在每分钟升高2~3℃,并进行不断搅拌。
5).试油温度到达预期闪点前10℃,进行点火试验。
闪点低于104℃的试油每升高1℃点火一次;高于104℃的试油每升高2℃点火一次。
点火器的火焰调到接近球形,其直径为3~4mm。
试油在全部试验期间均应进行搅拌,仅在点火时才停止搅拌。
点火时,使火焰在0.5s内降到杯上含蒸气的空间中,留在这一位置1s立即迅速回到原位。
如看不到闪火,就继续搅拌试油,按要求重复进行点火试验。
6).当试油液面上方最初出现蓝色火焰时,立即从温度计读出温度作为闪点的测定结果。
得到最初闪火后,按要求重复点火试验,如能继续闪火,则测定结果有效,如不闪火,则测定结果无效,必须更换试油重新进行试验。
2、石油产品闪点(闭口杯)测定影响因素1).升温速度的控制。
加热速度过快时,单位时间内给予试油热量多,试油蒸发量大,油蒸气与空气组成的混合气浓度容易达到爆炸范围,影响测得结果的准确性。
2).点火用的火焰大小、离液面高低及停留时间长短对闪点影响很大。
点火用的火焰比规定大时,则所得结果偏低。
火焰在液面上移动的时间越长,离液面越低,则所得结果偏低,反之则偏高。
3.)试油含水的影响:当含水试油加热时,油中少量水分气化,使油面上方混合气中油蒸气浓度小,导致闪点偏高。
沥青闪点、燃点试验操作细则(克利夫兰开口杯法)
1.总则
1.1.本细则适用于测定粘稠、石油沥青、煤沥青及闪点在790C以上的液体石油沥青材料的闪点和燃点。
1.2.本细则参照现行标准JTJ052-2000编制。
2.仪器设备
SYD-3536型克利夫兰沥青闪点测定器。
温度计、附有调节器的可燃电炉。
3.试验步骤
3.1.准备工作
A、将闪点仪按使用说明进行安装。
将防风屏安装好,同时将点火器点火,调节形成直径为4±0.8mm的小球火焰。
B、将沥青试样按标准要求加热,倒入试样杯中至标线处。
3.2.在试样温度达到预期闪点前56℃时,调节升温速度使之达到14~17℃/min。
达到56℃后,降低升温速度使其在预期闪点前28℃时,能控制在5.5±0.5℃/min。
3.3.在预期闪点前28℃开始,每2℃将点火器火焰从试杯上方2~2.5mm处以弧水平扫过。
当试样液面出现一瞬间即灭的蓝色火焰,该点温度即为闪点,继续进行试验,当试样接触火焰立即出现火苗并能持续燃烧5S时,该点温度即为燃点。
如遇停电超5分钟,试样作废。
5.数据处理
5.结果评定
5.1. 结果如符合相关规范要求,判为合格;如不符合,则判为不合格。
6.相关文件
6.1.样品管理程序。
6.2.检测报告管理程序。
6.3.采(抽)样程序。
7.相关记录
7.1.《沥青闪点.燃点试验记录》。
a试题二一、名词解释(4`×5=20)1.理论密度:是指压实沥青混合料试件全部为矿料和沥青所组成的最大密度。
2.矿料间隙率:压实沥青混合料试件内矿料部分以外体积占试件总体积的百分率。
3.马歇尔模数:沥青混合料试件的稳定度与流值的比值。
4.表观密度:规定条件下,材料单位表观体积的质量,也叫视密度。
5.毛体积密度:规定条件下,材料单位毛体积的质量。
二、填空题(4`×5=20)1. .标准击实法适用于马歇尔试验、间接抗拉试验等所使用的(Φ101.6mm×63.5mm )圆柱体试件的成型。
2.车辙试验的试验温度与轮压可根据有关规定和需要选用,非注明,试验温度为( 60 )C03.沥青三大指标是(针入度,软化点,延度)。
4.压实沥青混合料密度试验的试验方法有(表干法、水中重法、蜡封法、体积法)。
5.沥青混合料理论最大相对密度试验方法有(真空法、溶剂法)。
三、选择题(4`×5=20)1. 在沥青混合料表面构造深度试验中,量砂筒的容积为AmL±0.15mLA.25 B.35 C.30 D.202. A 试验是沥青混合料配合比设计及沥青路面施工质量控制的最重要的试验项目,数据的真实性十分重要。
A.马歇尔B.车辙C.压实度D.空隙率3. 油石比是沥青混合料中沥青结合料质量与 A 总质量的比值,以百分率计A.矿料B.沥青C.沥青混合料D.矿粉4.针入度是在规定温度和时间内,附加一定质量的标准针垂直贯入沥青试样的深度,以A ㎜表示A. 0.1B. 0.01C. 0.5D. 15. 马歇尔试验时相应于最大荷载时试件的 A 变形,以㎜计A. 竖向B. 横向C. 垂直D. 所有四、判断题(4`×5=20)1. 车辙试验的试验温度与轮压可根据有关规定和需要选用,非经注明,试验温度为60C0( T )2.马歇尔试验中试件浸水温度为60C0( T )3. 车辙试验的温度应能反映夏季高温的路面温度。
沥青三大指标试验沥青针入度试验一、适用范围本试验标准试验条件为温度25℃,荷重100g,灌入时间5s,以0。
1mm计。
用本方法评定聚合物改性沥青的改性效果时,仅适用于融混均匀的样品。
非经注明,标准针、针连杆与附加砝码的总质量为100±0.01g,试验温度问25℃,针入度贯入时间为5s。
根据需要入采用其他核试验条件是,应在试验结果中注明.本方法适用于侧道路石油沥青、液体石油沥青蒸馏或乳化沥青蒸发后残留物的针入度。
二、主要试验步骤1、把盛有试样的平底玻璃皿置于针入度仪的平台上.慢慢放下针连杆,使针尖恰好与试样表面接触,刻度调零。
2、开动秒表5s后读取刻度盘指针读数,准确至0.1mm.3、平行试验至少进行3次,各点之间及与试样皿边缘的距离不应小于10mm。
4、测定针入度指数PI时,按同样发在其他温度下分别测定沥青的针入度。
三、计算用画诺模图法测出针入度。
四、应报告标准(25℃)时的针入度T以及其他试验温度T25所对应的针入度P,及由此求取针入度指数PI、当量软化点T800、当量脆点T1.2的方法和结果,当采用计算法时,应报告按公式回归的直线相关系数R。
沥青延度试验一、适用范围本方法适用于测定道路石油沥青、液体沥青蒸馏残留物和乳化沥青蒸发残留物等材料的延度。
试验通常采用的温度为25℃、15℃、10℃或5℃,拉伸速度为5cm/min±0。
255cm/min。
二、主要试验步骤1、准备好试模,灌模后保温在恒温水槽。
2、将试模固定在延度仪上,开动延度仪,试件拉断时,读取指针所指标尺上的度数,以厘米表示.三、报告同一试样,每次平行试样不少于3个,如每个都大于100cm,试验结果记作">100cm";若其中有一个小于100cm时,且最大值或最小值与平均值之差满足重复性试验精密度要求,则取3个测定结果的平均值的整数作为延度试验结果,若平均值大于100cm,记作”>100cm”;若最大值或最小值与平均值之差不符合重复性试验精密度要求时,试验应重新进行.四、精密度要求当试验结果小于100cm时,重复性试验的允许差为平均值的20%;复现性试验的允许铲为平均值的30%。
沥青单项选择题(共10 题)1、在沥青延伸度试验中,如发现沥青细丝浮于水面,应在水中加来调整水的密度与沥青试样的密度相近后,重新试验。
()A,食盐B,洒精C,甘油D,丙酮正确答案:B2、在延度试验中,通常采用拉伸速率为cm/min。
()A,6?0.25B,10?0.25C,5?0.25D,1?0.05正确答案:C3、沥青延度试验,当试验结果()100cm时,重复性试验的允许差为平均值的20%,复现性试验的允许差为平均值的30%。
()A,大于B,小于正确答案:B4、测定针入度值大于的沥青试样时,每次试验后需将针留在试样中,直到3次平行试验完成后,才能将标准针取出。
()A,150B,200C,250D,300正确答案:B5、沥青与集料的粘附性等级高,说明沥青混合料。
()A,粘附性好B,粘附性差C,使用的是碱性矿料D,使用的是酸性矿料正确答案:A6、测定沥青针入度的针和针连杆组合件总质量为()。
()A,50g?0.1gB,50g?0.05gC,100g?0.05gD,100g?0.1g正确答案:B7、沥青针入度的单位为“°”1°=( )mm。
() A,0.01;B,0.1;C,1.0;D,10。
正确答案:B8、沥青针入度试验温度控制精度为()℃。
() A,?1B,?0.5C,?0.2D,?0.1正确答案:D9、改性沥青的加工温度不应超过。
A,175℃B,170℃C,180℃D,160℃正确答案:C10、在沥青与粗集料的粘附性试验中水煮法宜将集料过( )筛,水浸法试验宜将集料过()筛。
A,13.2-19mm,9.5-13.2mmB,9.5-13.2mm,13.2-19mmC,13.2-16mm,9.5-13.2mmD,9.5-13.2mm,13.2-16mm正确答案:A多项选择题(共5 题)1、延度试验条件有()。
()A,拉断长度B,拉伸速度C,试验温度D,试件大小正确答案:BC2、T0604-2000沥青针入度试验适用于测定()。
教学内容及课时安排实验4 石油产品闪点和燃点的测定(克利夫兰开口杯法)3学时教学过程[板书]:实验4 石油产品闪点和燃点的测定(克利夫兰开口杯法)一、试验目的[讲述]1、克利夫兰开口杯法闪点和燃点的测定和大气压力修正计算方法。
2、克利夫兰开口杯测定器的使用性能和操作方法。
[板书]二、试验原理[讲述]油品闪点测定方法是一个严格的条件性试验。
油品的升温速度,蒸发空间的大小,油面的高低及仪器的规格等都必须严格规定,才能对各种油品的闪点作相对比较。
测定闪点的仪器有两种,闭口闪点仪和开口闪点仪。
它们的区别在于加热蒸发及引火条件的不同,所测闪点数值也不一样,适用于不同的油品。
开口闪点仪一般用来测定重质油,闭口闪点仪则对轻重质油都适用。
同一油品的闭口闪点比开口闪点低得多,油品的闪点越高,这种差别也就越大。
一般同一油品的开口闪点比闭口闪点高10~30℃。
适用范围: GB/T 3536-2008规定了用克利夫兰开口杯仪器测定石油产品闪点和燃点的方法。
适用于除燃料油(燃料油通常按照GB/T 261进行测定)以外的、开口闪点高于79℃的石油产品。
将样品倒入试验杯至规定的刻度线,先迅速升高试样的温度,当接近闪点时再缓慢地以恒定的速度升温。
在规定的温度间隔,用一个小的试验火焰扫过试验杯,使试验火焰引起试样液面上部蒸气闪火的最低温度即为闪点。
如需测定燃点,应继续进行试验,直到试验火焰引起试样液面的蒸气着火并至少维持燃烧5s的最低温度即为燃点。
在环境大气压下测得的闪点和燃点用公式修正到标准大气压下的闪点和燃点。
三、仪器与材料[讲述](1)仪器克利夫兰开口杯试验仪开口闪点温度计:符合GB/T 514中GB-5号的要求。
大气压力计:精度0.lkPa,不能使用气象台或机场使用的已预校准至海平面读数的气压计;加热浴或烘箱:用于加热样品,要求能将温度控制在5℃之内。
可通风且能防止加热样品时产生的可燃蒸气闪火,推荐使用防爆烘箱。
防护屏:约460mm×460mm,高610mm,有一个开口面(2)清洗溶剂:用于除去试验杯沾有的少量试样(清洗溶剂的选择依据被测试样及其残渣的粘性)。