固定资产加速折旧必须知道的7个问题解读
- 格式:doc
- 大小:14.50 KB
- 文档页数:2
固定资产加速折旧政策解读三——财税【2014】75号政策解读9月24日,国务院总理李克强主持召开国务院常务会议,要求加快落实完善固定资产加速折旧政策。
10月20日,财政部、国家税务总局出台《财政部国家税务总局关于完善固定资产加速折旧企业所得税政策的通知》(财税【2014】75号)文件。
我们满怀期待的打开文件,仔细浏览过后,发现仍然是一头雾水。
该文件与国务院常务工作会议精神相比变化不大,对于企业一直关心的执行层面的问题仍然未能提及,仍需国家税务总局出台文件进一步明确。
下面我们结合文件的具体条款,分析一下对政策执行影响较大,必须马上明确的事项。
问题一:行业认定标准文件并未明确第一条提及的生物药品制造业,专用设备制造业,铁路、船舶、航空航天和其他运输设备制造业,计算机、通信和其他电子设备制造业,仪器仪表制造业,信息传输、软件和信息技术服务业等6个行业的分类标准及其认定部门。
我们认为,可以采用以下方式予以明确:1、由税务机关参照现有分类标准,比如国民经济行业分类标准、高新技术企业认定8大行业、发改委规定的国家鼓励发展的10个高新技术领域等,自行判断企业是否属于以上6大行业。
2、出台专门的政策文件,委托有关部门(科技部、工信部),对企业所属行业进行认定,并出具相关证据证明。
问题二:如何认定2014年1月1日后新购进的固定资产根据以往此类税收政策出台的惯例,会有一个公告或者解释说明,明确政策衔接的有关问题。
新购置标准包括:1、2014年1月1日以后签订采购合同;2、2014年1月1日以后开具销售发票;3、2014年1月1日以后实际入账;4、2014年1月1日以后实际投入使用。
我们认为,为防止企业钻政策的空子,税务机关很有可能采用较为严格的确认标准,必须同时满足下列条件中的几项甚至全部满足,才被认定为新购置。
问题三:小型微利企业标准文件第一条中提及有关6大行业的小型微利企业,如何认定并未明确。
我们认为,最有可能采用企业所得税实施条例中对于小型微利企业的认定标准:从事国家非限制和禁止行业,并符合下列条件的企业:(一)工业企业,年度应纳税所得额不超过30万元,从业人数不超过100人,资产总额不超过3000万元;(二)其他企业,年度应纳税所得额不超过30万元,从业人数不超过80人,资产总额不超过1000万元。
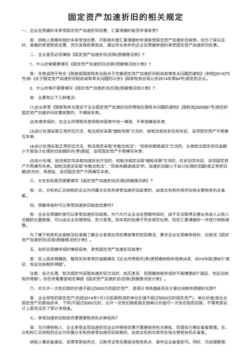
固定资产加速折旧的相关规定⼀、企业在预缴时未享受固定资产加速折旧优惠,汇算清缴时能否申请享受?答:纳税⼈预缴申报时未享受该优惠,不影响年度汇算清缴时申请享受固定资产加速折旧政策。
但为了保证及时、准确的享受税收优惠,充分发挥政策效应,建议符合条件的企业在预缴申报时享受固定资产加速折旧优惠。
⼆、企业是否必须填报《固定资产加速折旧(扣除)预缴情况表》?1、什么时候需要填写《固定资产加速折旧(扣除)预缴情况统计表》?答:本表适⽤于符合《财政部国家税务总局关于完善固定资产加速折旧税收政策有关问题的通知》(财税[2014]75号)和《关于固定资产加速折旧税收政策有关问题的公告》(国家税务总局公告2014年第64号)规定的企业。
2、什么时候不需要填写《固定资产加速折旧(扣除)预缴情况统计表》?答:主要有以下⼏种情况:(1)企业享受《国家税务总局关于企业固定资产加速折旧所得税处理有关问题的通知》(国税发[2009]81号)规定的固定资产加速折旧优惠政策的,不填报本表。
(2)年度申报时,在企业所得税年度纳税申报表中统⼀填报,不单独填报本表;(3)会计处理采取正常折旧⽅法,税法规定采取“缩短年限”⽅法的,按税法规定折旧完毕后,该项固定资产不再填写本表;(4)会计处理采取正常折旧⽅法,税法规定采取“年数总和法”、“双倍余额递减法”⽅法的,从按税法规定折旧⾦额⼩于按会计处理折旧⾦额的⽉(季)度起,该项固定资产不再填写本表;(5)会计处理、税法规定均采取加速折旧⽅法的,如税法规定采取“缩短年限”⽅法的,在折旧完毕后,该项固定资产不再填写本表。
如税法规定采取“年数总和法”、“双倍余额递减法”的,加速折旧额⼩于会计处理折旧额(或正常折旧额)的⽉份、季度起,该项固定资产不再填写本表。
三、分⽀机构是否需要填写《固定资产加速折旧(扣除)预缴情况表》?答:总、分机构汇总纳税的企业对所属分⽀机构享受加速折旧政策的,由其总机构向其所在地主管税务机关备案。
【tips】本文由梁志飞老师精心收编整理,同学们学习财税会计定要踏踏实实把基本功练好!财税实务完善固定资产加速折旧的另外五个误区2015年1月2日,《中国税务报》B3版刊发了《完善固定资产加速折旧的五个误区》一文,提醒企业在实务操作中应避免的五个误区。
固定资产加速折旧可以说是2014年最重要的税收优惠政策,笔者结合《财政部、国家税务总局关于完善固定资产加速折旧企业所得税政策的通知》(财税〔2014〕75号)和《国家税务总局关于固定资产加速折旧税收政策有关问题的公告》(国家税务总局公告2014年第64号,以下简称64号公告)等相关政策,再总结五个误区,提醒企业关注。
误区一:享受加速折旧就能享受加计扣除
很多政策解读中明确,固定资产加速折旧和研发费用加计扣除可以同时享受,优惠力度相当大。
其实不然,有两种情况不能享受加计扣除优惠。
一是税收上加速折旧,会计上没有加速折旧。
无论是此次新政策,还是《国家税务总局关于企业所得税应纳税所得额若干问题的公告》(国家税务总局公告2014年第29号),都允许企业在会计上对固定资产没有加速折旧而在税收上加速折旧,这样有利于企业在折旧前期做高会计利润、做低应纳税所得额。
但是,64号公告第二条第三款规定,“企业专门用于研发活动的仪器、设备已享受上述优惠政策的,在享受研发费加计扣除时,按照《国家税务总局关于印发〈企业研发费用税前扣除管理办法(试行)〉的通知》(国税发〔2008〕116号)、《财政部、国家税务总局关于研究开发费用税前加计扣除有关政策问题的通知》(财税〔2013〕70号)的规定,就已经进行会计处理的折旧、费用等金额进行。
摘要:在当今社会发展过程中,我国经济得到了快速发展,在我国企业中通常采用的固定资产直线折旧法已经不能为当前的经济发展提供适当的帮助,在这发展的新趋势下,应与时俱进地根据情况的变化作出相应调整。
目前在财会界通常认为加速折旧法更为适应当前经济环境的一种折旧方式。
在固定资产计提折旧时使用加速折旧法对企业会计信息、社会经济和所得税的影响不断加深。
本文对固定资产采用加速折旧法的一些问题进行探析和思考。
关键词:加速折旧法;固定资产;折旧;加速折旧新政一、对于固定资产核算方法的概述随着改革开放进程的不断深入,我国经济的快速发展,以及市场竞争的日益激烈,同直线折旧法相比加速折旧法更符合资产自身的价值用于企业发展的消耗方式。
固定资产在先期使用中,使用率高,养护和修理费用消耗较少,会减少固定资产的使用成本,而运用加速折旧法能够计提更多的折旧费,从而使收入与支出相匹配。
同时,加速折旧法充分地考虑到固定资产的日常损耗,使得企业设备更新速度加快,促进科学技术的迭代升级,使企业生产水平及设备工艺有了大幅提高,降低了企业的生产成本。
这可以认为是企业在当前运行中实现效益的一项手段也是避免科技进步对企业利润造成损失的一种方式。
二、采用加速折旧法对会计信息的影响分析从会计核算的角度来讲,我们可以把固定资产的计量分为三个阶段,分别是:事前的固定资产的确认和初始计量、事中的固定资产的后续计量、事后的固定资产的处置。
本文主要针对在固定资产使用中的后续计量展开分析。
固定资产具有三个特征:其一,为生产产品、提供劳务、经营出租管理而持有;其二,拥有超过一个会计年度的使用寿命;其三,所谓固定资产必须是有实体形态的资产。
这就决定了固定资产的消耗方式是在一定使用寿命内进行的,在会计核算中,一旦确定了固定资产折旧分摊的核算方法就应当得到一贯执行,不得随意变更。
而影响固定资产折旧的因素主要有以下几个方面:其一,固定资产原值;其二,固定资产的使用寿命;其三,预计净产值;其四,固定资产减值准备。
解读财税〔2014〕75号文件“固定资产加速折旧新规”财政部、国家税务总局日前出台《关于完善固定资产加速折旧企业所得税政策的通知》(财税〔2014〕75号,以下简称“75号文件”)。
75号文件的字面表述上不难懂,但在税收征纳实务中要具体适用,却并不简单。
其中诸多用词所包含的概念内涵和政策适用范围需精研细读。
概念一:新购进●“购进”与“自行建造”固定资产的区别企业会计准则规定,外购固定资产的成本,包括购买价款、相关税费、使固定资产达到预定可使用状态前所发生的可归属于该项资产的运输费、装卸费、安装费和专业人员服务费等;自行建造固定资产的成本,由建造该项资产达到预定可使用状态前所发生的必要支出构成。
企业所得税法实施条例规定,外购的固定资产,以购买价款和支付的相关税费以及直接归属于使该资产达到预定用途发生的其他支出为计税基础;自行建造的固定资产,以竣工结算前发生的支出为计税基础。
无论是从其字面含义解释,还是从固定资产的初始计量会计规定,或是企业所得税的计税基础确定原则等分析,都可以得出结论:“购进”与“自行建造”的固定资产是两个截然不同的概念,按照75号文件的规定,只有直接购进的相关固定资产方能享受规定的优惠政策,而自行建造不能比照执行。
●如何理解新购进75号文件所称新购进的“新”字,只是区别于原已购进的存量资产,不是规定非要购进新的固定资产,即便是2014年以来新购进的他人已使用过的固定资产也属于优惠政策范围(但是,先将自己原有的固定资产卖给他人,然后再买进该固定资产的不在此列,不属于“新”购进)。
●如何界定新购进时间按现行商事规则,企业支付购置固定资产的款项,即可购买前预付也可购买时一次性支付,还可在购买的前或后分期支付。
而现行发票管理规定强调的是发生经营业务收取款项、确认营业收入时开具发票,至于固定资产的实际交付时间与开具发票时间常有差异,以付款时间或发票开具日期来确定购进固定资产时间显然缺乏唯一性和准确性。
摘要固定资产作为企业的一项重要资产,对其进行科学的管理具有重要意义。
固定资产折旧方法的选择直接影响着固定资产的管理水平。
与直线法相比,加速折旧法更符合固定资产折旧的本质和规律,应该是固定资产折旧方法的科学选择。
但从目前使用的加速折旧法来看也存在一些不足。
为了避免加速折旧法的不足,在实际运用中应注意以下几个方面:选择具体方法时,应遵循因地制宜的原则;方法选用后,应遵循一贯性原则;具体操作时,应对其适度改进。
加速折旧法包括许多具体方法,每一具体方法都有其自身特点,反映着不同的折旧规律。
每个企业应根据企业自身的生产经营特点和相应固定资产的价值转移特点,选择最能科学反映各项固定资产价值转移与补偿规律的具体方法。
关键词:固定资产折旧的本质;折旧法的选择;折旧方法的变更与措施目录摘要 (1)目录 (2)加速折旧方法及其应用 (3)一、固定资产折旧的常用方法 (3)2.年数总和法 (4)二、加速折旧法是固定资产折旧的科学选择 (4)1.加速折旧法更能体现折旧的实质 (4)1.1关于折旧费的性质 (4)1.2关于固定资产价值转移特点与规律 (4)1.3关于折旧费的补偿特点与规律 (4)2.加速折旧法更符合固定资产的使用规律和配比原则 (5)3.加速折旧法能够避免科技进步带来的损失 (5)4.加速折旧法体现了谨慎性原则 (5)三、加速折旧法的不足及应对措施 (6)1.只计算年折旧,月折旧额的差异不明 (6)2.月折旧额的计提难操作 (6)3.有悖会计核算的一般原则 (6)四、固定资产加速折旧中应注意的问题 (7)1.正确处理年折旧额与月折旧额的关系 (7)2.正确处理累计折旧与减值预备的关系 (7)2.1所针对的对象不同 (7)2.2处理问题的时效性不同 (7)2.3发生的时点不同 (7)结论 (9)参考文献 (10)加速折旧方法及其应用不同企业的不同固定资产可以选用不同折旧方法,但是为了使各期的会计报表数据具有可比性,只要具体的方法一经选定,一般不应改变。
固定资产加速折旧政策解读一、《关于完善固定资产加速折旧企业所得税政策的通知》(财税〔〕号)主要内容.【执行时间】自年月日起执行起执行;.【持有低值固定资产】单位价值不超过元的固定资产,允许一次性计入当期成本费用在计算应纳税所得额时扣除,不再分年度计算折旧。
.【新购进的专门用于研发的仪器、设备】单位价值不超过万元的,允许一次性计入当期成本费用在计算应纳税所得额时扣除,不再分年度计算折旧;单位价值超过万元的,可缩短折旧年限或采取加速折旧的方法。
.【六个行业扶持力度更大】新购进的固定资产,可缩短折旧年限或采取加速折旧的方法。
是指对生物药品制造业,专用设备制造业,铁路、船舶、航空航天和其他运输设备制造业,计算机、通信和其他电子设备制造业,仪器仪表制造业,信息传输、软件和信息技术服务业等六个行业的企业。
“新购进的专门用于研发的仪器、设备”政策扩展至上述六个行业的小型微利企业研发和生产经营共用仪器、设备。
二、《财政部国家税务总局关于进一步完善固定资产加速折旧企业所得税政策的通知》(财税〔〕号)主要内容.【执行时间】自年月日起执行。
新政策出台前未享受的可在年第季度预缴申报时或年度企业所得税汇算清缴时办理享受;.【扩大政策惠及面】固定资产加速折旧优惠在原有六大行业基础上,拓展至轻工、纺织、机械、汽车四个领域重点行业;.【明确四个领域重点行业的界定】以轻工、纺织、机械、汽车行业业务为主营业务,其固定资产投入使用当年的主营业务收入占企业收入总额以上的企业;.【企业享受优惠政策有选择权】号文规定了企业加速折旧优惠政策的选择权,即企业根据自身生产经营需要,可选择是否实行加速折旧政策。
三、相关政策要点.【固定资产】《中华人民共和国企业所得税法实施条例》第五十七条是指企业为生产产品、提供劳务、出租或者经营管理而持有的、使用时间超过个月的非货币性资产,包括房屋、建筑物、机器、机械、运输工具以及其他与生产经营活动有关的设备、器具、工具等。
关于固定资产折旧要考虑的因素和围计算每期折旧费用,主要应该考虑以下四个要素:1.计提折旧基数计提固定资产折旧的基数是固定资产的原始价值或固定资产的账面净值.企业会计制度规定,一般以固定资产的原值作为计提折旧的依据,选用双倍余额递减法的企业,以固定资产的账面净值作为计提折旧的依据.2.固定资产折旧年限企业在固定资产的预计使用寿命时,应考虑以下因素:(1)该固定资产的预计生产能力或实物产量.(2)该固定资产的有形损耗,如因设备使用中发生磨损,房屋建筑物受到自然侵蚀等.(3)该固定资产的无形损耗,如因新技术的进步而使现有的资产技术水平相对旧、市场需求变化使产品过时等。
(4)有关固定资产使用的法律或者类似的限制.3.折旧方法企业计提固定资产折旧的方法有多种,根本上即可仪分为两类,即直线法(包括直线法和工作量法)和加速折旧法(包括年数总和法和双倍余额递减法),企业应当根据固定资产所含经济利益预期实现方式选择不同的方法.企业折旧方法不同,计提折旧额相差很大.企业应当按月计提固定资产折旧,当月增加的固定资产,当月不计提折旧,从下月起计提折旧;当月减少的固定资产,当月仍计提折旧,从下月起停顿计提折旧。
提足折旧后,不管能否继续使用,均不再提取折旧;提前报废的固定资产,也不再补提折旧。
3.1直线法设备入账帐面价值为*,预计使用N年,残值为Y,每年提折旧为(*-Y)/N。
3.2工作量法设备入账帐面价值为*,以及工作量为H〔小时〕,残值为Y,单位工作量计提折旧为(*-Y)/H。
3.3年总数和法设备入账帐面价值为*,预计使用N年,残值为Y,则第M年计提折旧为(*-Y)*(N -M+1)/[(N+1)*N/2]。
3.4双倍余额递减法设备入账帐面价值为*,预计使用N〔N足够大〕年,残值为Y。
则第一年折旧C<1>=**2/N;第二年折旧 C<2>=(*-C<1>)*2/N第三年折旧 C<3>=(*-C<1>-C<2>)*2/N······直到算出C<m>小于Y,则舍弃当前算出的第m年的折旧额,从新用下面公式计算第m年到第N年的折旧额第m年折旧 C<m>=(*-C<1>-C<2>-C<3>... ...-C<m-1>-Y)*2/N······第N年折旧 C<N>=(*-C<1>-C<2>-C<3>... ...-C<N-1>-Y)*2/N4.固定资产净残值固定资产净残值由预计固定资产清理报废时可以收回的净残值扣除预计清理费用得出."企业会计制度"规定,企业应当根据固定资产的性质和消耗方式,合理地确定固定资产的预计使用年限和预计净值,并根据科技开展、环境及其他因素,选择合理的固定资产折旧方法,即合理的折旧政策。
企税大讲堂——固定资产加速折旧及一次性税前扣除政策专题目录/CONTENTSPart1Part2Part3Part1.政策要点解析一、固定资产加速折旧二、固定资产一次性税前扣除1、适用所有行业(1)适用于生产经营的主要或关键的固定资产:1、由于技术进步,产品更新换代较快的;2、常年处于强震动、高腐蚀状态的。
(2)所有行业的企业2014年1月1日后新购进的专门用于研发的单位价值超过100万元的仪器、设备。
(3)企业外购的软件,凡符合固定资产或无形资产确认条件的,可以按照固定资产或无形资产进行核算,其折旧或摊销年限可以适当缩短,最短可为2年(含);集成电路生产企业的生产设备,其折旧年限可以适当缩短,最短可为3年(含)。
(一)固定资产加速折旧的范围生物药品制造业专用设备制造业铁路、船舶、航空航天和企业运输设备制造业计算机、通信和其他电子设备制造业、仪器仪表制造业信息传输、软件和信息技术服务业2、六大行业(一)固定资产加速折旧的范围6大行业的企业2014年1月1日后新购进固定资产。
6大行业的企业的小型微利企业2014年1月1日后新购进的研发和生产经营共用的单位价值超过100万元的仪器、设备。
(一)固定资产加速折旧的范围轻工业纺织业机械业汽车业3、四大领域4大领域的企业2015年1月1日后新购进固定资产。
4大领域的企业的小型微利企业2015年1月1日后新购进的研发和生产经营共用的单位价值超过100万元的仪器、设备。
4、制造业(制造业、信息传输、软件和信息技术服务业)(一)固定资产加速折旧的范围制造业领域自2019年1月1日起新购进固定资产。
一、固定资产加速折旧(二)固定资产加速折旧的方法对其购置的新固定资产,最低折旧年限不得低于《实施条例》第六十条规定的折旧年限的60%;若为购置已使用过的固定资产,其最低折旧年限不得低于《实施条例》规定的最低折旧年限减去已使用年限后剩余年限的60%。
最低折旧年限一经确定,一般不得变更。
固定资产加速折旧最新政策2022
固定资产加速折旧是指在原有折旧率基础上,通过政策调整等手段,加快固定资产折旧速度的一种方式。
加速折旧可以在一定程度上增加企业的固定资产抵扣额度,减少税负,提高企业的资本利用效率,促进企业发展。
2022年,我国固定资产加速折旧政策的最新变化如下:
1.调整适用范围
目前,我国的固定资产加速折旧政策适用于某些设备、机器和工具等特定固定资产的折旧费用加速扣除。
2022年,该政策的适用范围将进一步扩大,适用于更多的固定资产。
2.提高折旧率
此次政策变化还涉及到折旧率的提高。
按照最新政策,一些特定的固定资产折旧率将得到提高,从而大幅度加速折旧速度。
例如,小型微利企业购置的机房、机柜、交换机、网络硬盘等计算机设备资产,折旧期由原来的3年缩短至1年;中型、小型企业购置的普通机器人、数控机床等自动化生产设备,折旧期由原来的5年缩短至3年。
3.新增部分折旧扣除项目
2022年,固定资产加速折旧政策还新增了部分折旧扣除项目。
其中,研发设备、自主知识产权的无形资产、新能源汽车充电设施等投资项目均可享受加速折旧政策。
4.适用范围限制
需要注意的是,虽然政策的适用范围在扩大,但是其中还是有一些固定资产不适用于加速折旧。
例如,房屋、土地等固定资产和某些私营企业的资产不适用于加速折旧政策。
总体而言,2022年我国固定资产加速折旧政策的变化为企业带来了较大的实际效益。
但是需要企业注意的是,政策变化也带来了一些适用范围和限制条件的变化,企业在享受政策红利的同时,也需要注意政策的具体规定,避免违规行为带来的风险。
固定资产加速折旧新政策账务处理随着经济发展的不断进步,固定资产的衰退速度也越来越快。
为了适应这一变化,政府不断出台新政策,鼓励企业加速折旧固定资产。
这一政策的实施对企业的账务处理提出了新的要求和挑战。
本文将重点讨论固定资产加速折旧新政策账务处理的相关问题。
首先,固定资产加速折旧新政策的核心是加速折旧。
所谓加速折旧,就是在固定资产使用寿命内,前期采用较大的折旧费用比率,后期采用较小的折旧费用比率。
这种做法有助于减少税收负担,增加企业的现金流量,提高企业盈利能力。
那么,针对固定资产加速折旧新政策,企业应如何进行账务处理呢?首先,需要建立一个专门的固定资产加速折旧处理账户。
通过这个账户,记录和核算固定资产加速折旧的各个环节,包括加速折旧的费用、折旧年限和残值率等信息。
其次,根据新政策要求,企业需要重新评估固定资产的使用寿命和残值率。
在进行评估的过程中,应综合考虑固定资产的实际使用情况、技术更新速度和市场竞争等因素。
评估结果需要经过专业的会计师事务所或评估机构的审查和确认,确保其准确性和合法性。
在确认了固定资产的使用寿命和残值率后,企业需要根据这些信息重新计算固定资产的加速折旧费用。
这个过程需要按照新的折旧费用比率进行计算,并将计算结果记录在固定资产加速折旧处理账户中。
除了计算折旧费用,企业还需要及时更新固定资产的账面价值。
根据新政策,固定资产的账面价值等于其原价值减去累计折旧费用。
因此,在进行加速折旧的同时,企业需要对固定资产的账面价值进行相应的调整。
此外,在进行固定资产加速折旧处理时,企业还需要注意以下几点。
首先,应注意确认固定资产加速折旧费用的时点。
一般来说,固定资产加速折旧的费用应在固定资产投入使用后的第一个会计期间确认。
其次,企业应及时向税务部门报备固定资产加速折旧的信息,并按照相关规定缴纳相应的税款。
最后,固定资产加速折旧新政策的实施对企业的财务状况和税务筹划产生了重要影响。
企业应密切关注相关政策的变化,及时调整自身的会计处理方法和税务筹划方案,以适应新政策的要求和挑战。
企业固定资产加速折旧问题的探讨会计准则中计算折旧的方法有许多种。
由于固定资产折旧方法的选用直接影响到企业成本、费用的计算,也影响到企业的收入和纳税。
因此,对固定资产折旧方法的选用,国家历来有比较严格的规定。
2007年1月1日开始施行的《企业会计通则》第10条规定:“企业按照国家规定选择具体的折旧方法和折旧幅度。
”《企业会计准则》第31条也规定;“固定资产折旧应当根据固定资产原值、预计净残值、预计使用年限用平均法或者工作量法计算。
如符合有关规定,也可采用加速折旧法。
”国家为了鼓励企业采用新技术,允许某些企业采用加速折旧方法。
下面就加速折旧法具体运用中的有关问题进行探讨。
一、固定资产加速折旧的意义在理论上,加速折旧有两种含义:一是固定资产折旧在较短的预计使用年限摊销;二是固定资产在使用初期摊销较多的折旧,而在后期摊销较少的折旧。
通常所说的加速折旧更多地是指后者而不是前者,所以有人又把加速折旧称为递减折旧。
这种折旧方法有两种显著特点:其一,在开始几年中提取的折旧率高于后几年,其后每年递减。
这并不影响固定资产使用期限提取的折旧总额,只是在不同年度提取的折旧额有明显差别;其二,开始几年的利润和税金可能减少,但以后逐渐增多,并不影响折旧年限中利润和税金的累计总额,只是利润和税金在不同时间上的配置有所差别。
二、我国固定资产加速折旧目前存在的问题固定资产的折旧是指固定资产由于损耗而逐渐转移到产品成本或费用中去的那部分价值,固定资产提取折旧的过程实际就是对虽不断损耗但仍保持其实物形态的固定资产的价值进行补偿的过程。
我国现行财会制度规定允许使用的加速折旧法有以下两种:即年数总和法和双倍余额递减法。
这两种加速折旧的计提方法存在如下不足:(一)、月折旧额的差异不明确采用加速折旧法,年度间折旧额的确呈递减趋势,但在实际工作中,固定资产折旧是按月平均摊销的,由于固定资产的使用年度同会计年度可以不一致,折旧额必须在会计年度之间按比例分配,使每月折旧额的计算复杂化,一方面同一年度前几个月的折旧额大于后几个月的折旧额,呈现出加速趋势,与此同时,前几个月各月折旧额相同,后几个月折旧额相同,又使得折旧速度呈现出平均化,从而使得同一会计年度折旧不能在各月之间均衡地体现加速的特点。
固定资产加速折旧必须知道的7个问题
一、问:完善固定资产加速折旧政策的背景是什么?
答:当前,制约制造业投资的关键问题是企业资金紧张。
今年以来,制造业投资增速有所下滑,企业自身投资能力不足、外部融资成本高等因素制约了企业转型升级。
在此情况下,需要尽快为制造业注入流动性,促进技术革新、产业升级,向中高端水平迈进。
为此,国务院决定,进一步完善固定资产加速折旧政策。
通过进一步完善固定资产和研发仪器设备加速折旧政策,减轻企业投资初期的税收负担,改善企业现金流,调动企业提高设备投资、更新改造和科技创新的积极性。
这是一项既利当前、更惠长远的重大举措,对于提高传统产业竞争力,增强经济发展后劲和活力,实现提质增效升级和持续稳定增长,促进就业,完善我国支持企业创新的税收政策体系等都具有重要意义。
二、问:完善固定资产加速折旧政策有哪些主要内容?
答:根据《财政部国家税务总局关于完善固定资产加速折旧企业所得税政策的通知》(财税[2014]75号)的规定,完善固定资产加速折旧企业所得税政策有如下内容:
1、对生物药品制造业,专用设备制造业,铁路、船舶、航空航天和其他运输设备制造业,计算机、通信和其他电子设备制造业,仪器仪表制造业,信息传输、软件和信息技术服务业等6个行业的企业,2014年1月1日后新购进的固定资产,可以缩短折旧年限或采取加速折旧的方法。
对上述6个行业的小型微利企业2014年1月1日后新购进的研发和生产经营共用的仪器、设备,单位价值不超过100万元的,允许一次性计入当期成本费用在计算应纳税所得额时扣除,不再分年度计算折旧;单位价值超过100万元的,可以缩短折旧年限或采取加速折旧的方法。
2、对所有行业企业2014年1月1日后新购进的专门用于研发的仪器、设备,单位价值不超过100万元的,允许一次性计入当期成本费用在计算应纳税所得额时扣除,不再分年度计算折旧;单位价值超过100万元的,可以缩短折旧年限或采取加速折旧的方法。
3、对所有企业持有的单位价值不超过5000元的固定资产,允许一次性计入当期成本费用在计算应纳税所得额时扣除,不再分年度计算折旧。
三、问:为贯彻落实国务院完善固定资产加速折旧政策,国家税务总局采取了哪些措施?
答:国务院决定实施完善固定资产加速折旧政策后,为贯彻落实国务院的政策精神,使有关政策内容尽快落地,10月20日,税务总局与财政部联合发布了《财政部国家税务总局关于完善固定资产加速折旧企业所得税政策的通知》(财税[2014]75号),就有关政策的具体内容作出明确。
为解决具体操作管理问题,11月14日,国家税务总局下发了《国家税务总局关于固定资产加速折旧税收政策有关问题的公告》(国家税务总局公告2014年第64号),就贯彻落实具体征管问题作出了详细规定。
在税务总局门户网站及其他媒体对加速折旧政策及管理问题进行了宣传解读。
此外,还专门对纳税申报表的相关内容进行了修订。
下一步,税务总局还将不断进行宣传、培训,做好后续管理工作,加强各地政策落实督导,确保优惠政策落实到位。
四、问:为何选择六大行业实施完善加速折旧政策?
答:此次的加速折旧政策选择了生物药品制造业、专用设备制造业,铁路、船舶、航空航天和其他运输设备制造业,计算机、通信和其他电子设备制造业,仪器仪表制造业,信息传输、软件和信息技术服务业等6个行业,主要是考虑这些行业都是国家鼓励的战略性新兴产业。
按照《“十二五”国家战略性新兴产业发展规划》,到2015年战略性新兴产业增加值占国内生产总值比重将达到8%左右,这些行业在国民经济体系中影响大,对产业结构升级、节能减排、提高人民健康水平、增加就业等带动作用明显。
通过实施加速折旧政策,能够直接或间接带动固定资产投资的大幅增长,加速产业升级,促进经济平稳增长和产业结构进一步优化。
另外,国家有关部门将根据此项优惠政策实施情况,适时扩大或调整加速折旧企业所得税政策适用的行业范围。
五、问:六大行业按照什么标准进行划分?
答:为增强税收优惠政策的确定性,公告规定,六大行业具体按照国家统计局《国民经济行业分类与代码(GB/4754-2011)》执行。
今后国家有关部门更新国民经济行业分类与代码,从其规定。
六、问:六大行业企业享受加速折旧政策的口径是什么?
答:享受加速折旧税收优惠政策的六大行业企业是指以上述行业业务为主营业务,其固定资产投入使用当年主营业务收入占企业收入总额50%(不含)以上的企业。
为使这项优惠政策真正落实到国家鼓励的行业企业,考虑到企业多业经营的情况,在认定六大行业企业时,使用收入指标来界定。
在实际执行中,应注意以下几点:第一,收入口径为收入总额,引用了《企业所得税法》第六条所称的收入总额的概念,避免在计算比例时引发歧义。
第二,在计算时应使用固定资产开始用于生产经营当年的数据。
第三,企业在生产经营过程中,收入占比可能发生变化,为了简便可行,应以固定资产开始用于生产经营当年的数据为准,以后发生变化的,也不影响企业享受优惠政策。
七、问:六大行业企业享受固定资产加速折旧政策的固定资产范围是什么?
答:此次完善固定资产加速折旧企业所得税政策中“固定资产”的范围,包括以下几项:
1、房屋、建筑物;
2、飞机、火车、轮船、机器、机械和其他生产设备;
3、与生产经营活动有关的器具、工具、家具等;
4、飞机、火车、轮船以外的运输工具;
5、电子设备。