北京-关于调整北京市2008年最低工资标准的通知-京劳社资发[2008]129号
- 格式:doc
- 大小:44.50 KB
- 文档页数:3
劳动和社会保障部关于印发2008年劳动和社会保障工作要点的通知正文:---------------------------------------------------------------------------------------------------------------------------------------------------- 劳动和社会保障部关于印发2008年劳动和社会保障工作要点的通知(劳社部发〔2008〕1号)各省、自治区、直辖市劳动和社会保障厅(局),国务院有关部门劳动保障工作机构:现将《2008年劳动和社会保障工作要点》印发给你们,请认真贯彻执行。
二○○八年一月二日2008年劳动和社会保障工作要点2008年劳动和社会保障工作的总体要求是:以党的十七大精神为指导,深入贯彻落实科学发展观,认真落实党中央、国务院的决策部署,更加重视改善民生和促进社会和谐,大力促进就业再就业,加强社会保险制度建设,认真做好劳动关系调整工作,加快劳动保障立法、基础和能力建设步伐,协调推动各项劳动保障工作取得新进展。
一、贯彻落实《就业促进法》,积极促进就业再就业(一)全面完成就业再就业目标任务。
层层分解中央确定的“105145”的目标任务。
全年城镇新增就业人员1000万人,下岗失业人员再就业500万人,其中就业困难人员再就业100万人,城镇登记失业率控制在4.5%以内。
逐级落实目标责任,按月通报目标任务完成情况。
(二)落实和完善积极的就业政策。
贯彻落实《就业促进法》,制定相关配套政策措施,完善积极的就业政策,做好法律规定与现行政策的衔接。
采取跟踪调度、督促检查等措施,推动政策落实。
加强就业专项资金管理,提高资金使用效益。
健全就业援助制度,强化援助的针对性、措施的规范性和机制的长效性,及时帮助“零就业家庭”和就业困难人员就业,建立完善动态消除“零就业家庭”的援助机制。
全面解决下岗职工并轨遗留问题。
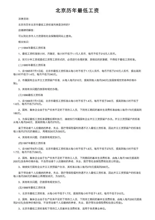
北京历年最低⼯资法律咨询:北京市历年北京市最低⼯资标准列表是怎样的?店铺律师解答:可以到北京市⼈⼒资源和社会保障局⽹站上查询。
相关知识:(⼀)1994年最低⼯资标准1、最低⼯资标准按⼩时、⽉确定,每⼩时不低于1.1元⼈民币,每⽉不低于210元⼈民币。
2、实⾏计件⼯资或提成⼯资等⼯资形式的,必须进⾏合理折算,其相应的折算额,不得低于最低⼯资标准。
(⼆)1995年最低⼯资标准1、⾃1995年7⽉1⽇起,北京市最低⼯资标准从每⼩时不低于1.1元⼈民币、每⽉不低于210元⼈民币,提出⾼到每⼩时不低于1.4元、每⽉不低于240元。
2、市属国有企业开⽴⼯资预留户标准,从每⼈每⽉210元,提⾼到每⼈每⽉240元(含国家规定的各种价格补贴)。
3、其他有关问题仍按原有规定办理。
(三)1996最低⼯资标准1、⾃1996年7⽉1⽇起,北京市最低⼯资标准从每⼩时不低于1.4元、每⽉不低于240元,提⾼到每⼩时不低于1.6元、每⽉不低于270元。
2、国有、集体企业由于⽣产任务不⾜的下岗待⼯⼈员,下岗待⼯期间的基本⽣活费标准由每⼈每⽉170元提⾼到180元。
3、为保证最低⼯资标准调整后顺利执⾏,继续实⾏市属国有企业开⽴⼯资预留户办法。
开⽴⼯资预留户的标准从每⼈每⽉240元,提⾼到每⼈每⽉270元。
鉴于劳动者个⼈应缴纳的养⽼、失业、医疗等保险福利待遇不计⼊最低⼯资标准,因此开⽴⼯资预留户的标准在每⼈每⽉270元的基础上,再增加30元为300元。
4、其他有关问题,仍按原有规定执⾏。
(四)1997年最低⼯资标准1、⾃1997年6⽉1⽇起,北京市最低⼯资标准从每⼩时不低于1.6元、每⽉不低于270元,提⾼到每⼩时不低于1.7元,每⽉不低于290元。
2、国有、集体企业由于⽣产任务不⾜的下岗待⼯⼈员,下岗期间的基本⽣活费标准,由每⼈每⽉180元提⾼到200元(含各种价格补贴,不含劳动者个⼈应缴纳的养⽼、失业、医疗等社会保险费和住房公积⾦)。
中国各省、市、自治区在2009年实行的"最低工资标准"一览一、北京市--自2008年7月1日起施行的最低月工资标800元;非全日制最低小时工资9.6元。
二、上海市--自2008年4月1日起施行的最低月工资960元;非全日制最低小时工资8.0元。
三、天津市--自2008年4月1日起施行的最低月工资820元,非全日制最低小时工资7.6元。
四、重庆市--自2008年1月1日起施行的最低月工资的标准所适用的地区:1,最低月工资680元的施行地区:渝中区、大渡口区、江北区、沙坪坝区、九龙坡区、南岸区、北碚区、渝北区、巴南区、重庆经济技术开发区、重庆高新技术产业开发区;2,最低月工资560元的施行地区:万州区、黔江区、涪陵区、万盛区、长寿区、江津区、合川区、永川区、南川区、双桥区、綦江县、潼南县、铜梁县、大足县、荣昌县、璧山县;3,最低月工资520元的施行地区:梁平县、城口县、丰都县、垫江县、武隆县、忠县、开县、云阳县、奉节县、巫山县、巫溪县、石柱县、秀山县、酉阳县、彭水县。
五、河北省--自2008年8月1日起施行的最低工资标准所适用地区:1,最低月工资750元的施行地区:石家庄市、保定市、廊坊市、唐山市(含高新区、港口开发区、南堡开发区、芦台开发区、汉沽管理区、曹妃甸管理委员会)、秦皇岛市市区及郊区;涿州市、三河市、霸州市、迁安市、遵化市、滦南县、迁西县;2,最低月工资680元的施行地区:邯郸市(含马头生态工业城)、邢台市、衡水市、沧州市、承德市、张家口市(不含塞北区、察北区)市区及郊区、宣化县、邯郸县、磁县、邢台县、沙河县、正定县、鹿泉市、藁城市、辛集市、高碑店市、定州市、安国市、大厂县、香河县、玉田县、乐亭县、滦县、唐海县、昌黎县、抚宁县、卢龙县、武安市、黄骅市、任丘市、青县、沧县;3,最低月工资600元的施行地区井陉县、栾城县、行唐县、高邑县、深泽县、无极县、平山县、元氏县、赵县、晋州市、新乐市、灵寿县、满城县、徐水县、定兴县、望都县、雄县、高阳县、容城县、博野县、清苑县、蠡县、安新县、永清县、大城县、文安县、固安县、青龙县、临漳县、成安县、永年县、曲周县、鸡泽县、邱县、肥乡县、涉县、南和县、隆尧县、柏乡县、新河县、清河县、任县、内邱县、宁晋县、南宫县、临西县、吴桥县、泊头市、河间市、肃宁县、渤海新区、黄骅港城经济技术开发区、冀州市、枣强县、深州市、故城县、景县、安平县、兴隆县、平泉县、宽城县、滦平县、承德县、怀来县、涿鹿县;六、山西省--自2008年10月1日起施行的最低工资标准所适用地区:1,最低月工资720元的施行地区:太原市迎泽区、尖草坪区、杏花岭区、万柏林区、晋源区、小店区、古交市,大同市城区、矿区、南郊区,阳泉市城区、矿区、郊区,长治市城区,晋城市城区、泽州县,朔州市朔城区;2,最低月工资670元的施行地区:太原市清徐县,大同市新荣区,长治市郊区、潞城市、晋城市高平市,朔州市平鲁区、怀仁县,忻州市忻府区、原平市,吕梁市离石区、孝义市、汾阳市,晋中市榆次区、介休市,临汾市尧都区、侯马市、霍州市,运城市盐湖区、永济市、河津市;3,最低月工资620元的施行地区:太原市阳曲县,大同市左云县、浑源县、大同县,阳泉市盂县、平定县,长治市长治县、襄垣县、屯留县、黎城县,晋城市阳城县、沁水县、陵川县,朔州市山阴县、应县,忻州市定襄县、代县、宁武县,吕梁市交口县、交城县、文水县,晋中市灵石县、左权县、和顺县、昔阳县、寿阳县、太谷县、祁县、平遥县,临汾市翼城县、襄汾县、洪洞县、古县、汾西县、吉县、乡宁县、蒲县、隰县,曲沃县,运城市临猗县、稷山县、绛县、新绛县、芮城县;4,最低月工资570元的施行地区:除上述地区外的其他地区。
北京市劳动和社会保障局关于2008年调整北京市企业退休、退职、退养等人员基本养老金最低标准的通知
【文 件 号】京劳社养发[2008]128号
【颁布部门】北京市其他机构
【颁布时间】2008-06-27
【实施时间】2008-07-01
【时 效 性】有效
各区、县劳动和社会保障局,市属各企业主管局,总公司劳动处,各中央在京企业、单位,计划单列企业:
根据市政府批准,现将2008年调整企业(含:已参加基本养老保险社会统筹的非企业单位)退休、退职、退养人员基本养老金最低标准有关问题通知如下:
一、按照国家及北京市有关规定按月领取基本养老金的退休人员及按月领取生活费的占地农转工人员,月基本养老金的最低标准调整为775元;按月领取退职生活费的退职人员,月退职生活费的最低标准调整为682元;按月领取退养生活补助费的人员及按月领取养老生活补助费的原临时工养老人员(原签定短期劳动合同的人员),月退养生活补助费、养老生活补助费的最低标准调整为607元。
二、上述人员基本养老金最低标准包括按国家及北京市有关规定发放的退休费、退职生活费、按月领取的退养生活补助费、养老生活补助费和生活费,以及按基本养老金调整规定增加的养老金及各项现行规定的价格补贴、生活补贴。
三、已参加基本养老保险费社会统筹的单位,所需费用在统筹基金中列支。
四、本通知自2008年7月1日起执行。
北京市劳动和社会保障局
二○○八年六月二十七日。
435适用于北京市各类企、事业单位
京劳社资发
[2001]164号2001年7月1日—2002年6月30
日
412适用于北京市各类企、事业单位
京劳社资发
(2000)117号2000年7月1日—2001年6月30
日
400适用于北京市各类企、事业单位
京劳社资发
(1999)90号1999年9月1日—2000年6月30
日
320适用于北京市各类企、事业单位
京劳资发
[1999]82号1999年5月1日—1999年8月30
日
310适用于北京市各类企、事业单位
京劳资发
[1998]93号1998年7月1日—1999年4月30
日
290适用于北京市各类企、事业单位
京劳资发
[1997]88号1997年6月1日—1998年6月30
日
270适用于北京市各类企、事业单位
京劳资发
〔1996〕161号1996年7月1日—1997年5月30
日
240适用于北京市各类企、事业单位京劳资发字1995年7月1日。
北京市病假工资计算北京市病假工资计算一、病假 1、医疗期:根据《企业职工患病或非因工负伤医疗期规定》(劳部发[1994]479号)有关规定,患病或非因工负伤职工的病假假期根据本人实际参加工作年限和在本单位工作年限,给予三个月到二十四个月的医疗期:(一)实际工作年限十年以下的,北京市病假工资计算一、病假 1、医疗期:根据《企业职工患病或非因工负伤医疗期规定》(劳部发[1994]479号)有关规定,患病或非因工负伤职工的病假假期根据本人实际参加工作年限和在本单位工作年限,给予三个月到二十四个月的医疗期:(一)实际工作年限十年以下的,在本单位工作年限五年以下的为三个月;五年以上的为六个月。
(二)实际工作年限十年以上的,在本单位工作年限五年以下的为六个月;五年以上十年以下的为九个月;十年以上十五年以下的为十二个月;十五年以上二十年以下的为十八个月;二十年以上的为二十四个月。
2、医疗期的工资计算根据《劳动部关于贯彻执行〈中华人民共和国劳动法〉若干问题的意见》第59条规定:“职工患病或非因工负伤治疗期间,在规定的医疗期间内由企业按有关规定支付其病假工资或疾病救济费,病假工资或疾病救济费可以低于当地最低工资标准支付,但不能低于最低工资标准的80%。
” 根据《北京市工资支付规定》(2007年修改)第21条:“劳动者患病或者非因工负伤的,在病休期间,用人单位应当根据劳动合同或集体合同的约定支付病假工资。
用人单位支付病假工资不得低于本市最低工资标准的80%。
根据2008年6月30日发布的《北京市劳动和社会保障局关于调整北京市2008年最低工资标准的通知》(京劳社资发[2008]129号)第一条的规定,北京市最低工资每小时不低于4.6元,每月不低于800元。
根据劳动和社会保障部《关于职工全年月平均工作时间和工资折算问题的通知》(劳社部发[2008]3号)中的规定,月计薪天数为21.75天,因此,北京市最低日工资为36.78元,其80%为29.42元即病假工资每日不得低于29.42元。
北京市历年最低工资及最低生活费标准(1994-2019)发布时间:2019.5.11 单位:元类别执行期限历年最低工资标准 历年最低生活费标准小时最低工资标准月最低工资标准 政策依据月最低生活费标准 政策依据1994.12.1-1995.6.30 1.1 210 市政府25号令 150 与当年最低工资的政策依据相同1995.7.1-1996.6.30 1.4 240 京劳资发[1995]311号 170 1996.7.1-1997.5.31 1.6 270 京劳资发[1996]161号 180 1997.6.1-1998.6.30 1.7 290 京劳资发[1997]88号 200 1998.7.1-1999.4.30 1.8 310 京劳资发[1998]93号 210 1999.5.1-1999.8.31 1.9 320 京劳资发[1999]82号 220 1999.9.1-2000.4.302.3400京劳社资发[1999]90号286京劳社资发[1999]90号对此标准进行了调整,执行期为1999.7.1-2000.6.30 2000.5.1-2000.6.302.39400京劳社资[2000]71号月工作天数由21.5天调整为20.92天,对日最低工资标准进行了调整2000.7.1-2001.6.30 2.46 412 京劳社资发[2000]117号 296与当年最低工资的政策依据相同2001.7.1-2002.6.30 2.6 435 京劳社资发[2001]164号 3052002.7.1-2003.12.31 2.78 465 京劳社资发[2002]86号 326 2004.1.1-2004.6.30 2.96 495 京劳社资发[2003]215号 346.5根据《北京市工资支付规定》(市政府142号令)调整为不低于最低工资的70%2004.7.1-2005.6.30 3.26 545 京劳社资发[2004]82号 381.52005.7.1-2006.6.30 3.47 580 京劳社资发[2005]86号 4062006.7.1-2007.6.303.82 640 京劳社资发[2006]93号 4482007.7.1-2008.6.304.36730京劳社资发[2007]111号511自2008年1月3日起月工作天数由20.92天调整为20.83天,计薪天数为21.75天2008.7.1-2010.6.30 4.6 800 京劳社资发[2008]129号 560 2010.7.1-2010.12.315.5960京人社劳发[2010]139号6722011.1.1至2011.12.31 6.7 1160 京人社劳发[2010]300号812 2012.1.1至2012.12.31 7.2 1260 京人社劳发[2011]375号882 2013.1.1至2014.3.31 8.05 1400 京人社劳发[2012]349号980 2014.4.1至2015.3.31 8.97 1560 京人社劳发[2014]29号1092 2015.4.1至2016.8.31 9.89 1720 京人社劳发[2015]44号1204 2016.9.1至2017.8.31 10.86 1890 京人社劳发[2016]128号1323 2017.9.1至2018.8.31 11.49 2000 京人社劳发[2017]149号1400 2018.9.1至2019.6.30 12.18 2120 京人社劳发[2018]130号1484 2019.7.1起12.64 2200 京人社劳发[2019]71号1540。
北京市劳动和社会保障局关于调整北京市最低工资标准的通知正文:---------------------------------------------------------------------------------------------------------------------------------------------------- 北京市劳动和社会保障局关于调整北京市最低工资标准的通知(京劳社资发(1999)90号1999年9月7日)各区、县劳动和社会保障局、人事局,各局、总公司(企业集团劳动处、人事处,各人民团体人事处,计划单列企业,中央、部队在京有关单位,各国有商业银行北京市分行、各其他商业银行在京营业机构、农发行北京市分行、北京市商业银行、北京市信用合作协会筹备办公室):为保证劳动者个人及其家庭成员的基本生活,维护社会稳定,迎接建国五十周年和澳门回归,经市委、市政府批准,将北京市最低工资标准、企业下岗职工基本生活费标准进行调整。
现将有关问题通知如下:一、自1999年9月1日起,北京市最低工资标准从每小时不低于1.9元人民币、每月不低于320元人民币,提高到每小时不低于2.3元人民币、每月不低于400元人民币。
二、自1999年7月1日起,国有、集体企业由于生产任务不足的下岗职工,其基本生活费标准由每人每月220元提高到286元(含各种价格补贴,不含劳动者个人应缴纳的养老、失业、医疗等社会保险费和住房公积金)。
三、上述标准适用于各类事业单位。
四、为保证最低工资标准调整后顺利执行,继续实行市属国有企业开立工资预留户办法。
开立工资预留户的标准从每人每月320元,提高到每人每月400元。
鉴于劳动者个人应缴纳的养老、失业、医治等保险福利待遇不计入最低工资标准,因此开立工资预留户的标准在每人每月400元的基础上再增加40元为440元。
五、其他有关问题仍按原有规定执行。
——结束——。
中国各省、市、自治区在2009年实行的"最低工资标准"一览一、北京市--自2008年7月1日起施行的最低月工资标800元;非全日制最低小时工资9.6元。
二、上海市--自2008年4月1日起施行的最低月工资960元;非全日制最低小时工资8.0元。
三、天津市--自2008年4月1日起施行的最低月工资820元,非全日制最低小时工资7.6元。
四、重庆市--自2008年1月1日起施行的最低月工资的标准所适用的地区:1,最低月工资680元的施行地区:渝中区、大渡口区、江北区、沙坪坝区、九龙坡区、南岸区、北碚区、渝北区、巴南区、重庆经济技术开发区、重庆高新技术产业开发区;2,最低月工资560元的施行地区:万州区、黔江区、涪陵区、万盛区、长寿区、江津区、合川区、永川区、南川区、双桥区、綦江县、潼南县、铜梁县、大足县、荣昌县、璧山县;3,最低月工资520元的施行地区:梁平县、城口县、丰都县、垫江县、武隆县、忠县、开县、云阳县、奉节县、巫山县、巫溪县、石柱县、秀山县、酉阳县、彭水县。
五、河北省--自2008年8月1日起施行的最低工资标准所适用地区:1,最低月工资750元的施行地区:石家庄市、保定市、廊坊市、唐山市(含高新区、港口开发区、南堡开发区、芦台开发区、汉沽管理区、曹妃甸管理委员会)、秦皇岛市市区及郊区;涿州市、三河市、霸州市、迁安市、遵化市、滦南县、迁西县;2,最低月工资680元的施行地区:邯郸市(含马头生态工业城)、邢台市、衡水市、沧州市、承德市、张家口市(不含塞北区、察北区)市区及郊区、宣化县、邯郸县、磁县、邢台县、沙河县、正定县、鹿泉市、藁城市、辛集市、高碑店市、定州市、安国市、大厂县、香河县、玉田县、乐亭县、滦县、唐海县、昌黎县、抚宁县、卢龙县、武安市、黄骅市、任丘市、青县、沧县;3,最低月工资600元的施行地区井陉县、栾城县、行唐县、高邑县、深泽县、无极县、平山县、元氏县、赵县、晋州市、新乐市、灵寿县、满城县、徐水县、定兴县、望都县、雄县、高阳县、容城县、博野县、清苑县、蠡县、安新县、永清县、大城县、文安县、固安县、青龙县、临漳县、成安县、永年县、曲周县、鸡泽县、邱县、肥乡县、涉县、南和县、隆尧县、柏乡县、新河县、清河县、任县、内邱县、宁晋县、南宫县、临西县、吴桥县、泊头市、河间市、肃宁县、渤海新区、黄骅港城经济技术开发区、冀州市、枣强县、深州市、故城县、景县、安平县、兴隆县、平泉县、宽城县、滦平县、承德县、怀来县、涿鹿县;六、山西省--自2008年10月1日起施行的最低工资标准所适用地区:1,最低月工资720元的施行地区:太原市迎泽区、尖草坪区、杏花岭区、万柏林区、晋源区、小店区、古交市,大同市城区、矿区、南郊区,阳泉市城区、矿区、郊区,长治市城区,晋城市城区、泽州县,朔州市朔城区;2,最低月工资670元的施行地区:太原市清徐县,大同市新荣区,长治市郊区、潞城市、晋城市高平市,朔州市平鲁区、怀仁县,忻州市忻府区、原平市,吕梁市离石区、孝义市、汾阳市,晋中市榆次区、介休市,临汾市尧都区、侯马市、霍州市,运城市盐湖区、永济市、河津市;3,最低月工资620元的施行地区:太原市阳曲县,大同市左云县、浑源县、大同县,阳泉市盂县、平定县,长治市长治县、襄垣县、屯留县、黎城县,晋城市阳城县、沁水县、陵川县,朔州市山阴县、应县,忻州市定襄县、代县、宁武县,吕梁市交口县、交城县、文水县,晋中市灵石县、左权县、和顺县、昔阳县、寿阳县、太谷县、祁县、平遥县,临汾市翼城县、襄汾县、洪洞县、古县、汾西县、吉县、乡宁县、蒲县、隰县,曲沃县,运城市临猗县、稷山县、绛县、新绛县、芮城县;4,最低月工资570元的施行地区:除上述地区外的其他地区。
病假工资和疾病救济费前面提到的原劳部发[1995]309号文件,其中第59条规定:“职工患病或非因工负伤治疗期间,在规定的医疗期内由企业按有关规定支付其病假工资或疾病救济费”。
这里所讲的“有关规定”,是指地方省级政府有关规定和1953年1月26日由原劳动部发布的《劳动保险条例实施细则修正草案》第5章的规定。
其中第16条规定:“工人职员疾病或非因工负伤停止工作连续医疗期间在六个月以内者,根据劳动保险条例第十三条乙款规定,应由该企业行政方面或资方按下列标准支付病伤假期工资:本企业工龄不满二年者,为本人工资百分之六十;已满二年不满四年者,为本人工资百分之七十;已满四年不满六年者,为本人工资百分之八十;已满六年不满八年者,为本人工资百分之九十;已满八年及八年以上者,为本人工资百分之一百”。
第17条规定:“工人职员疾病或非因工负伤停止工作连续医疗期间超过六个月时,根据劳动保险条例第十三条乙款的规定,病伤假期工资停发,改由劳动保险基金项下,按月付给疾病或非因工负伤救济费,其标准如下:本企业工龄不满一年者,为本人工资百分之四十;已满一年未满三年者,为本人工资百分之五十;三年及三年以上者,为本人工资百分之六十。
”原劳部发[1995]309号)第59条规定:“病假工资或疾病救济费可以低于当地最低工资标准支付,但不能低于最低工资标准的80%”。
也就是说,用人单位按地方省级政府规定或《劳动保险条例实施细则修正草案》规定向职工支付病假工资或疾病救济费的最终数额若低于当地最低工资标准的80%,应按当地最低工资标准的80%。
需要说明一点,无论是病假工资还是疾病救济费,发到职工手中的数额不能低于最低工资标准的80%,职工应承担的社会保险费用应由用人单位另行支付。
目前,许多地方省级政府已作新的规定,则当地的用人单位应执行该新规定。
若地方省级政府无新的规定,则仍应执行1953年《劳动保险条例实施细则修正草案》的规定。
首先,根据《国务院关于建立城镇职工基本医疗保险制度的决定》(国发〔1998〕44号)规定,基本医疗保险制度是保障职工基本医疗需求的制度,参保职工患病或非因工负伤后,从基本医疗保险基金中享受的待遇只能是按规定报销医疗费用,包括药品费用、诊疗项目费用、医疗服务设施费用,但不能申请病假工资及治疗期间其他生活方面的补助。
北京市劳动和社会保障局、北京市人事局关于调整北京市2008年最低工资标准的通知文章属性•【制定机关】北京市劳动和社会保障局,北京市人事局•【公布日期】2008.06.30•【字号】京劳社资发[2008]129号•【施行日期】2008.07.01•【效力等级】地方规范性文件•【时效性】现行有效•【主题分类】工资福利正文北京市劳动和社会保障局、北京市人事局关于调整北京市2008年最低工资标准的通知(京劳社资发[2008]129号)各区、县劳动和社会保障局、人事局、各人民团体人事处,中央、部队在京有关单位及各类企、事业单位:为贯彻落实市委十届三次全会精神,切实保障劳动者个人及其家庭成员的基本生活,维护首都社会稳定,促进经济发展,结合我市实际情况,经市政府批准,对我市最低工资标准进行调整。
现将有关问题通知如下:一、我市最低工资标准由每小时不低于4.36元、每月不低于730元,提高到每小时不低于4.6元、每月不低于800元。
下列项目不作为最低工资标准的组成部分,用人单位应按规定另行支付:(一)劳动者个人应缴纳的各项社会保险费和住房公积金;(二)劳动者在中班、夜班、高温、低温、井下、有毒有害等特殊工作环境、条件下的津贴;(三)劳动者应得的加班、加点工资。
二、非全日制从业人员小时最低工资标准由8.7元/小时提高到9.6元/小时;非全日制从业人员法定节假日小时最低工资标准由20元/小时提高到22元/小时。
以上标准包括用人单位及劳动者本人应缴纳的养老、医疗、失业保险费。
三、实行计件工资形式的企业,要通过平等协商合理确定劳动定额和计件单价,保证劳动者在法定工作时间内提供正常劳动的前提下,应得工资不低于我市最低工资标准。
四、生产经营正常、经济效益持续增长的企业,原则上应高于最低工资标准支付劳动者在法定工作时间内提供劳动的工资;因生产经营困难确须以最低工资标准支付全体劳动者或部分岗位劳动者工资的,应当通过工资集体协商确定或经职工代表大会(或职工大会)讨论通过。
北京市劳动和社会保障局关于调整北京市2007年最低工资标准的通知正文:---------------------------------------------------------------------------------------------------------------------------------------------------- 北京市劳动和社会保障局关于调整北京市2007年最低工资标准的通知(京劳社资发[2007]111号)各区、县劳动和社会保障局、人事局,各人民团体人事处,中央、部队在京有关单位及各类企业:为贯彻落实劳动和社会保障部《关于进一步健全最低工资制度的通知》(劳社部发〔2007〕20号)文件精神,切实保证劳动者个人及其家庭成员的基本生活,维护社会稳定,促进经济发展,结合我市实际情况,经市政府批准,对我市最低工资标准进行调整。
现将有关问题通知如下:一、我市最低工资标准由每小时不低于3.82元、每月不低于640元,提高到每小时不低于4.36元、每月不低于730元。
下列项目不作为最低工资标准的组成部分,用人单位应按规定另行支付:(一)劳动者个人应缴纳的各项社会保险费和住房公积金。
(二)劳动者在中班、夜班、高温、低温、井下、有毒有害等特殊工作环境、条件下的津贴。
(三)劳动者应得的加班、加点工资。
二、非全日制从业人员小时最低工资标准由7.9元/小时提高到8.7元/小时;非全日制从业人员法定节假日小时最低工资标准由18元/小时提高到20元/小时。
以上标准包括用人单位及劳动者本人应缴纳的养老、医疗、失业保险费。
三、实行计件工资形式的企业,要通过平等协商合理确定劳动定额和计件单价,保证劳动者在法定工作时间内提供正常劳动的前提下,应得工资不低于我市最低工资标准。
四、生产经营正常、经济效益持续增长的企业,原则上不得以最低工资标准支付劳动者在法定工作时间内提供劳动的工资;因生产经营困难确须以最低工资标准支付全体劳动者或部分岗位劳动者工资的,应当通过工资集体协商确定或经职工代表大会(或职工大会)讨论通过。
关于调整北京市2008年最低工资标准的通知
京劳社资发[2008]129号
各区、县劳动和社会保障局、人事局、各人民团体人事处,中央、部队在京有关单位及各类企、事业单位:
为贯彻落实市委十届三次全会精神,切实保障劳动者个人及其家庭成员的基本生活,维护首都社会稳定,促进经济发展,结合我市实际情况,经市政府批准,对我市最低工资标准进行调整。
现将有关问题通知如下:
一、我市最低工资标准由每小时不低于4.36元、每月不低于730元,提高到每小时不低于4.6元、每月不低于800元。
下列项目不作为最低工资标准的组成部分,用人单位应按规定另行支付:
(一)劳动者个人应缴纳的各项社会保险费和住房公积金;
(二)劳动者在中班、夜班、高温、低温、井下、有毒有害等特殊工作环境、条件下的津贴;
(三)劳动者应得的加班、加点工资。
二、非全日制从业人员小时最低工资标准由8.7元/小时提高到9.6元/小时;非全日制从业人员法定节假日小时最低工资标准由20元/小时提高到22元/小时。
以上标准包括用人单位及劳动者本人应缴纳的养老、医疗、失业保险费。
三、实行计件工资形式的企业,要通过平等协商合理确定劳动定额和计件单价,保证劳动者在法定工作时间内提供正常劳动的前提下,应得工资不低于我市最低工资标准。
四、生产经营正常、经济效益持续增长的企业,原则上应高于最低工资标准支付劳
动者在法定工作时间内提供劳动的工资;因生产经营困难确须以最低工资标准支付全体劳动者或部分岗位劳动者工资的,应当通过工资集体协商确定或经职工代表大会(或职工大会)讨论通过。
五、上述各项标准适用于本市各类企、事业单位。
六、本通知自2008年7月1日起执行。
北京市劳动和社会保障局
北京市人事局
二○○八年六月三十日
颁布日期:2008-6-30
执行日期:2008-7-1。