解决问题的策略及找规律知识结构梳理
- 格式:doc
- 大小:28.00 KB
- 文档页数:3
六下解决问题的策略知识总结## 知识总结:六种问题解决策略问题解决是我们在工作和生活中经常面临的挑战之一。
为了提高问题解决的效率和效果,人们提出了许多不同的策略和方法。
在本文中,我将总结六种常用的问题解决策略,帮助读者更好地解决各类问题。
### 1. 分析问题解决问题的第一步是理解问题本身。
在分析问题时,我们需要明确问题的特征和要求,并收集相关的信息和数据。
通过对问题进行仔细的分析和思考,我们可以更好地把握问题的核心,并为解决问题制定出合理的目标和计划。
### 2. 制定解决方案在理解问题后,我们需要制定解决方案。
解决方案应该是基于问题分析的结果和相关知识的综合考虑。
在制定解决方案时,我们可以使用各种工具和方法,比如脑图、流程图、决策树等。
同时,我们也可以参考以往的经验和成功案例,找到最适合的解决方案。
### 3. 实施方案制定了解决方案后,我们需要实施并执行它。
在实施方案的过程中,我们可能需要组织团队、分配资源、进行沟通和协调等。
此外,我们还需要注意方案的时间安排和效果评估,以确保解决方案的有效性和可行性。
### 4. 跟进和调整问题解决并不是一蹴而就的过程,在问题解决的过程中,我们应该及时跟进进展,并根据实际情况进行调整。
通过及时的跟进和调整,我们可以更好地应对问题的变化和挑战,并保持问题解决的步调和动力。
### 5. 学习和总结问题解决不仅是一次行动,也是一个学习和成长的机会。
在解决问题的过程中,我们应该不断地反思和总结,了解自己的优点和不足,并积累经验和教训。
通过学习和总结,我们可以提高自身的问题解决能力,并更好地应对类似的问题。
### 6. 合作与反馈问题解决往往需要团队合作和反馈机制。
在解决问题时,我们可以与他人进行合作和协作,共同寻找解决方案。
同时,在问题解决完成后,我们也应该及时反馈结果和经验,让他人了解我们的工作和成果,以便为未来的问题解决提供参考。
总结起来,问题解决是一项需要方法和技巧的任务。
六下解决问题的策略知识总结解决问题是我们在日常生活和学习中经常面临的挑战。
掌握一些解决问题的策略和方法可以帮助我们更加高效地解决问题。
下面是对六个解决问题的策略知识的总结和相关参考内容。
一、了解问题在解决问题之前,首先需要对问题进行全面的了解和分析。
这包括了解问题的内容、背景和原因等。
通过了解问题的全貌,我们可以更好地制定解决方案。
相关参考内容:1. 阅读相关资料和文献:通过阅读相关的书籍、文献或者互联网上的资料,了解问题的背景和原因。
2. 提问和交流:与他人讨论问题,向专家或老师提问,获取更多的信息和观点,帮助自己更好地了解问题。
二、制定解决方案在明确了问题后,需要制定相应的解决方案。
解决方案应该是具体和可行的,并覆盖所有相关的方面。
相关参考内容:1. 列出可行的解决方案:将各种可能的解决方案列出来,可以写在纸上或者通过思维导图等工具进行整理。
2. 评估各种方案的优劣:对每个解决方案进行评估,看其能否解决问题、实施难度、消耗资源等方面的优劣。
3. 选择最佳方案:根据评估结果,选出最佳方案,并有选择地综合不同方案的优点,制定最终的解决方案。
三、实施解决方案制定解决方案只是问题解决过程的一部分,真正的关键在于把解决方案转化为实际行动。
实施解决方案需要有计划和步骤,并充分考虑资源、时间和风险等方面的限制。
相关参考内容:1. 制定实施计划:确定实施解决方案的时间、步骤和责任人等,确保执行过程有序进行。
2. 分配资源:确定所需的资源,如人力、物力、财力等,分配给相关的执行人员。
3. 风险管控:识别潜在的风险因素,并制定相应的控制措施,以降低风险对解决方案的影响。
四、检验解决方案在实施解决方案后,需要进行检验,确保解决方案的有效性和可持续性。
通过检验可以发现问题的效果如何,是否需要进行调整。
相关参考内容:1. 设定检验目标和标准:明确解决方案的期望效果,并确定衡量解决方案效果的指标和标准。
2. 收集和分析数据:采集相关的数据和信息,通过统计和分析,评估解决方案的效果和成效。
解决问题的策略1-6年级知识点解决问题的策略在1-6年级的学习中,孩子会遇到各种各样的问题,如学习困难、时间管理、人际关系等。
在解决问题的过程中,可以采用以下策略来帮助孩子。
1. 理解问题:首先,让孩子明确问题的具体内容和背景,帮助他们理解问题的本质。
例如,如果孩子遇到学习困难,可以帮助他们找出具体的困难点,如不理解的知识点或学习方法不当。
2. 分析问题:其次,引导孩子分析问题的原因和可能的解决方案。
例如,如果孩子遇到时间管理问题,可以帮助他们找出造成时间不够用的原因,如浪费时间的习惯或任务安排不合理。
3. 制定解决方案:根据问题的分析,帮助孩子制定解决问题的具体方案。
例如,对于学习困难,可以制定一个学习计划,并采用不同的学习方法来克服困难。
4. 行动执行:帮助孩子落实解决方案,指导他们采取具体的行动来解决问题。
例如,对于时间管理问题,可以教孩子制定一个时间表,并鼓励他们按照计划执行。
5. 反思总结:解决问题之后,帮助孩子反思他们所采取的方法和行动是否有效,并总结经验教训。
例如,对于学习困难,可以让孩子回顾自己的学习过程,找出有效的学习方法。
6. 寻求帮助:如果孩子遇到较困难的问题或自己无法解决的问题,可以鼓励他们寻求帮助。
这可以是向老师请教、向家长寻求指导,或者寻找其他适当的资源。
在这个过程中,家长和老师起着重要的角色。
他们可以作为孩子的指导者和支持者,帮助孩子克服问题,并培养他们解决问题的能力。
在1-6年级的学习中,还有一些经典的知识点,下面列出一些相关的参考内容供您参考:1. 语文:识字、识别字母、训练听写、朗读文章、写作练习等。
2. 数学:加减乘除、数字的认识、长短、多少比较、几何图形、时钟和日历等。
3. 英语:字母、单词、句子的学习,听说读写的练习等。
4. 自然科学:常见动植物的认识、生活中的常识、天气变化、物质和能源等。
5. 社会科学:国家、城市、家庭、人际关系等基础概念的学习。
6. 体育与艺术:运动技能、舞蹈、音乐、美术等的培养。
解决问题的策略1-6年级知识点解决问题的策略1-6年级知识点:一、数学问题:1. 加减法问题:- 加减法口诀:根据年级不同,可以适当调整口诀的难度。
例如,一年级可以使用简单的口诀:"加法是往右加,减法是往左减";二年级可以使用稍复杂的口诀:"同加同减不变化,差异相差相加"。
- 进位和借位:解决加法或减法中的进位和借位问题,可以使用宝箱进出法等具体方法。
2. 乘除法问题:- 乘法口诀表:要求学生熟记乘法口诀表,能够灵活运用。
- 乘法分配律和除法简便运算:对于较复杂的乘除法,可以通过运用乘法的分配律和除法的简便运算方法,简化计算过程。
- 约分和分数计算:能够进行分数的约分和加减乘除的计算,理解分数的意义。
二、语文问题:1. 阅读理解问题:- 预测法和猜词猜意:通过标题、插图等来预测文章的内容;遇到不认识的生字或陌生词语时,可以猜测词义或意思。
- 分段阅读和标记法:将长篇文章分段读,读完一段后,可以用自己的语言表达段落的大意,并在文章上标记重点内容。
2. 写作问题:- 写作框架和思维导图:学会使用写作框架和制作思维导图来提升写作能力。
例如,对于记叙文,可以将故事按照“开头-事件-结尾”的框架进行组织;对于说明文,可以使用思维导图来整理要点和组织思路。
- 词语的选择和句式的变换:学会使用丰富多样的词语和句式,提升文章的表达力。
三、英语问题:1. 单词拼写问题:- 认真拼写:培养学生认真抄写和默写单词的习惯,注意单词形式和拼写规则。
- 同音异形词和易错词:学习同音异形词和易错词的拼写和用法。
2. 语法问题:- 语法规则记忆和运用:学习常见的语法规则,能够正确运用到写作和句子构造中。
以上只是一些解决问题的策略和相关参考内容,具体的问题解决方法需要根据具体的问题来确定。
在解决问题的过程中,还需要培养学生主动思考、自主学习和沟通交流的能力,引导学生形成问题解决的思维和方法。
四年级解决问题的策略知识点整理一、知识点一:列表法解决问题。
1. 学校食堂购买了一些大米和面粉,大米买了5袋,每袋25千克;面粉买了3袋,每袋30千克。
大米和面粉一共多少千克?- 解析:首先用列表法整理信息。
物品袋数每袋重量(千克)大米5 25。
面粉3 30。
然后计算大米的重量为5×25 = 125千克,面粉的重量为3×30 = 90千克,两者一共125+90 = 215千克。
2. 小明去商店买文具,铅笔每支2元,买了3支;笔记本每本5元,买了2本。
小明买文具一共花了多少钱?- 解析:文具数量单价(元)铅笔3 2。
笔记本2 5。
铅笔花费3×2 = 6元,笔记本花费2×5 = 10元,总共花费6 + 10=16元。
3. 四年级有3个班,一班有45人,二班有48人,三班有42人。
四年级一共有多少人?- 解析:班级人数。
一班45。
二班48。
三班42。
总人数为45+48 + 42=135人。
4. 果园里种了苹果树、梨树和桃树。
苹果树有120棵,梨树比苹果树少30棵,桃树比梨树多20棵。
桃树有多少棵?- 解析:果树种类数量关系。
苹果树120棵。
梨树120 - 30 = 90棵。
桃树90+20 = 110棵。
5. 一辆汽车从甲地开往乙地,上午行驶了3小时,速度是每小时60千米;下午行驶了2小时,速度是每小时70千米。
甲乙两地相距多少千米?- 解析:行驶时段时间(小时)速度(千米/小时)上午3 60。
下午2 70。
上午行驶的路程为3×60 = 180千米,下午行驶的路程为2×70 = 140千米,甲乙两地相距180+140 = 320千米。
二、知识点二:画线段图解决问题。
6. 甲仓库有货物150吨,乙仓库的货物比甲仓库的2倍少30吨。
乙仓库有货物多少吨?- 解析:先画线段图,以甲仓库货物量为一段,乙仓库货物量是甲仓库的2倍少30吨。
- 甲仓库:150吨。
解决问题的策略及找规律知识结构梳理解决问题的策略知识梳理四年级(上册)解决问题的策略——列表教学目标1. 使学生经历解决简单实际问题的过程,学会用列表的方法整理实际问题中的信息,分析数量关系,寻求解决问题的有效方法,初步体会用列表的方法整理相关信息的作用。
2. 使学生进一步积累解决问题的经验,增强解决问题的策略意识,获得解决问题的成功经验。
四年级(下册)解决问题的策略——画图教学目标1. 让学生在解决有关实际问题的过程中,学会用画示意图的方法整理信息,能借助所画的示意图分析实际问题的数量关系,确定解决问题的思路。
2. 让学生在对解决实际问题过程的反思中,感受用画示意图的方法整理信息的价值,体会画图整理信息是解决问题的一种常用策略。
3. 让学生进一步积累解决问题的经验,强化解决问题的策略意识,获得解决问题成功体验,增强学好数学的自信心。
五年级(上册)解决问题的策略——一一列举教学目标:1.使学生经历用列举的策略解决简单的实际问题的过程,能通过不遗漏,不重复的列举找到符合要求的所有答案。
2.使学生在对解决简单实际问题的过程的反思和交流中,感受“一一列举”的特点和价值,进一步发展思维的条理性和严密性。
3.使学生进一步积累解决问题的经验,增强解决问题的信心。
五年级(下册)解决问题的策略—倒推[教学目标]1.使学生在解决实际问题的过程中学会用“倒推”的策略寻求解决问题的思路,并能根据实际的问题确定合理的解题步骤,从而有效地解决问题。
2.使学生在对自己解决实际问题过程的不断反思中,感受“倒推”的策略对于解决特定问题的价值,进一步发展分析、综合和简单推理的能力,发展数学应用意识。
3.使学生进一步积累解决问题的经验,增强解决问题的策略意识,获得解决问题的成功体验,提高学好数学的信心。
六年级(上册)解决问题的策略——替换[教学目标]1、使学生理解数学中“替换”的理念。
初步学会用“替换”的策略去分析数量关系,并能根据问题的特点确定合理的解题步骤。
第七单元解决问题的策略思维导图重难点梳理典例解析典例1(易错题)有红、黄、绿三种颜色的书包,小明想把这三种颜色的书包依次排列,可以有多少种不同的排法?解析根据题目特点,选择合适的列举方法,不重复、不遗漏。
解答有6种不同的排法:①红、黄、绿②红、绿、黄③黄、绿、红④黄、红、绿⑤绿、黄、红⑥绿、红、黄典例2(搭配问题)用2、6、8可以组成多少不同的三位数?分别是多少?解析按照数位顺序来摆,先确定拜为上的数字,再确定十位上的数字和个位上的数字。
解答最多可以组成6个不同的三位数:268、286、682、628、826、862。
典例3 (租赁方案问题)有34名同学去划船,每条大船可以坐6人,租金10元;每条小船可以坐4人,租金8元。
怎样租船最省钱?解析列举出所有方案,算出每种方案的租金即可找出最省钱的方案。
解答租5条大船和1条小船最省钱。
跟踪练习一、填空。
1、用2、4、6这三个数,一共可以组成()个不同的两位数。
2、五年级5个班举行篮球比赛,每两个班都要比赛一场,一共需要比赛()场。
3、早餐有包子、火烧、烧饼三种早点提供。
最少吃一种,最多吃两种,有()种不同的选择方法。
4、右图中有()条射线,有()个角。
5、把一根木头锯成4段需要6分钟,照这样的速度,把这根木头锯成6段需要()分钟。
6、右图一共有()个正方形。
7、按规律填数。
(1)1,5,9,(),17,(),(),(),33(2)1,3,6,10,(),(),(),368、盒子里装有红、白、蓝三种颜色的球各一个,每次从中摸出2个,可能出现()种情况。
9、101路公交车,每隔15分钟发一辆。
上午7:00发第一辆,第6辆是()发车的,中午12:00发出的是第()辆。
10、书架上有4本故事书和3本科技书,小明从中取出故事书和科技书各1本,有()种不同的取法。
二、判断。
1、长方形再周长不变的情况下,长增加,宽也增加。
()2、菲菲和她的三个好朋友每人都给其他人寄一张贺卡,一共要寄6张贺卡。
六下解决问题的策略知识总结在学习过程中,遇到问题是很常见的事情,但是如何有效地解决问题是每个学生都需要掌握的重要技能。
在六年级下学期,我们学习了许多解决问题的策略知识,以下是我总结的一些方法和技巧。
首先,要明确问题的本质。
在遇到问题时,我们需要仔细分析问题的根源,找出问题的核心。
有时候问题表面看起来很复杂,但只要找准问题的关键点,就能更好地解决。
比如在数学问题中,要先理清题目的要求,找出问题的关键信息,然后有条不紊地解题。
其次,要善于归纳总结。
在解决问题的过程中,我们可能会遇到类似的情况,这时候我们可以总结出一些常用的解决方法,建立自己的解决问题的思维框架。
比如在语文作文中,我们可以总结出一些常用的写作技巧,如开头的套路,结尾的总结,中间的扩展等,这样就能更有条理地写好作文。
另外,要善于借鉴他人的经验。
在解决问题的过程中,我们可以向身边的老师、同学请教,借鉴他们的解决问题的方法和经验,这样可以更快地解决问题,同时也能学到更多的知识。
在学习中,要保持谦虚的心态,不断学习别人的长处,不断提升自己的解决问题的能力。
最后,要勇于尝试和探索。
解决问题的过程中,我们可能会遇到一些困难和挑战,但是我们不能因为困难就放弃,要勇于尝试,勇于探索,不断尝试新的方法和思路,相信自己的能力,相信问题一定会被解决的。
在解决问题的过程中,要保持乐观的心态,相信自己的能力,不断努力,问题一定会迎刃而解的。
总的来说,解决问题的能力是每个学生都需要掌握的重要技能,通过学习六年级下学期的解决问题的策略知识,我们可以更好地应对问题,提高解决问题的能力,不断提升自己的学习水平。
希望以上总结的方法和技巧能帮助大家更好地解决问题,取得更好的学习成绩。
愿大家在学习的道路上不断进步,取得更好的成绩!。
苏教版五年级下册数学期末复习专题讲义-7.解决问题的策略【知识点归纳】1、割补法2、倒推法3、找规律【典例讲解】例1.池塘里有一块浮萍,每天长一倍,如果二十天长满池塘,那么()天长到池塘的四分之一?A.4B.5C.18D.10【分析】此题用逆推的方法解答,浮萍的面积每天长大一倍,20天浮萍长满整个池塘,所以19天长满半个池塘,18天就可以长满池塘的.【解答】解:20﹣1﹣1=18(天)答:经过18天浮萍可长满池塘的.故选:C.【点评】做这道题,要理解浮萍的面积每天长一倍,长满的前一天就是一半,再往前推一天就可以长满池塘的.例2.甲、乙、丙三人共有图书195本,甲拿15本给乙,乙拿20本给丙,丙拿30本给甲,则此时甲、乙、丙手中的图书一样多,那么原来甲有70本图书.【分析】根据题意,利用逆推法:因为最后三人图书一样多,所以每人图书本数为:195÷3=85(本);这是丙给甲30本后的,给之前应为:甲:85﹣30=55(本),乙:85本,丙:85+30=115(本);乙拿20本给丙前:甲:55本;乙:85+20=105(本),丙:115﹣20=95(本);甲拿15本给乙前:甲:55+15=70(本),乙:105﹣15=90(本),丙:95本.据此解答.(也可根据变化,只计算甲的本数.)【解答】解:195÷3=85(本)丙给甲30本后前:甲:85﹣30=55(本)乙:85本丙:85+30=115(本)乙拿20本给丙前:甲:55本乙:85+20=105(本)丙:115﹣20=95(本)甲拿15本给乙前:甲:55+15=70(本)乙:105﹣15=90(本)丙:95本答:原来甲有70本.故答案为:70.【点评】本题主要考查逆推法解决问题,关键根据题意求出给书之前各自的数量.例3.(□﹣30)×4+50=150,□里填55.√(判断对错)【分析】根据等式的性质,等式两边都减去50,再除以4,最后再加上30即可求出□里填的数,再和55比较即可.【解答】解:(150﹣50)÷4+30=100÷4+30=25+30=55所以原题说法正确.故答案为:√.【点评】解决此类问题的关键是抓住最后得到的数量,从后向前进行推理,根据加减乘除的逆运算思维进行解答.例4.有一袋大米,第一次取出全部的一半多1.5kg,第二次取出余下大米的一半少2kg,最后袋中的大米还剩20kg,这袋大米原来重多少千克?【分析】根据题意,利用逆推法,第二次取出余下大米的一半少2kg,最后剩20千克大米,则第二次取之前为:(20﹣2)×2=36(千克);第一次取出全部的一半多1.5kg,则第一次取之前为:(36+1.5)×2=75(千克).【解答】解:[(20﹣2)×2+1.5]×2=[18×2+1.5]×2=[36+1.5]×2=37.5×3=75(千克)答:这袋大米原来重75千克.【点评】本题主要考查逆推原理,关键根据取之后的质量求取之前的质量.例5.四年级两个班共有学生100人,如果从一班分10名学生到二班,这时两个班的人数就相等,两班原来各有多少名学生?【分析】因为总人数不变,先用“100÷2”求出后来两个班的人数,然后加上10即一班的人数;减去10即二班的人数;由此解答即可.【解答】解:100÷2=50(人),一班:50+10=60(人);二班:50﹣10=40(人);答:一班有学生60人,二班有学生40人.【点评】抓住两个班总人数不变,求出后来两个班的人数,是解答此题的关键.【同步测试】一.选择题(共9小题)1.池塘里某种水草生长极快,当天的水草数量是它前一天的2倍,又知10天长满池塘,则()天长了池塘.A.4B.6C.8D.92.(□﹣4)×8=64,在□里应填()A.12B.8C.63.小丁丁想了一个数,把这个数除以6再减去3后得数是5,小丁丁想的这个数是()A.12B.48C.15D.244.池塘里的睡莲每天以2倍的速度增长,经过8天就可以长满整个池塘,第()天长满半个池塘.A.4B.7C.5D.65.一个数加上7,乘以7,减去7,再除以7,结果还是7,这个数是()A.7B.8C.9D.16.()乘21,再除以21,结果还是21.A.21B.42C.637.在方框里填入适当的数.[3.6+(13.3﹣8.8)×□]÷0.36=50()A.3.2B.32C.3208.在下面的括号里填上合适的运算符号,使等式成立.14.7()[(1.6+1.9)×0.4]=10.5A.+B.﹣C.×D.÷9.小利从家带来鸡蛋,第一天吃了全部的一半又半个,第二天吃了余下的一半又半个,第三天再吃余下的一半又半个,恰好吃完.小利从家带了()个鸡蛋.A.10B.7C.13D.9二.填空题(共8小题)10.一个数加上8得到一个和,用和乘8得到一个积,用积减去8得到一个差,最后用这个差除以8,结果还是8,那么这个数是.11.有一篮鸡蛋,第一次取出全部的一半还多1个;第二次取出余下的一半少3个,这时篮子里还剩下20个鸡蛋.篮子里原有鸡蛋个.12.一位同学使用计算器算题,最后一步应加上11,但他却除以11了,因此得到的错误结果是10,正确的答案应该是.13.一本故事书,小明第一天看了全书的一半,第二天看了剩下的一半,还有48页没看.这本书共有页.14.一袋大米,第一天吃去它的一半少2千克,第二天吃去剩下的一半多2千克,还剩下10千克,这袋大米原有千克.15.陈小明买一支钢笔用去所带钱的一半,买一本笔记本又用去2元,这时还剩18元,陈小明原来带了元.16.某人去银行取款,第一次取了存款的一半多50元,第二次取了余下的一半多100元.这时他的存折上还剩1250元.他原有存款元.17.一筐苹果,把它们三等分后还剩2个苹果,取出其中两份,将它们三等分后还剩2个;然后再取出其中两份,又将这两份三等分后还剩2个,则这筐苹果至少有个.三.判断题(共4小题)18.一个数加上2,减去3,乘以4,除以5,等于24,那么这个数是31..(判断对错)19.一条毛毛虫长到成虫,每天长一倍,8天能长到40厘米,长到10厘米时是第6天.(判断对错)20.一个池塘种有睡莲,睡莲每天成倍生长,已知30天能长满全池,15 天能长满半池.(判断对错)21.小兰在计算24除一个数时,把被除数十位上的“8“看成“3“,结果得到的商是267,余数是22,正确的商应是270.(判断对错)四.应用题(共9小题)22.王奶奶上街卖一篮鸡蛋,第一天卖了一半还多1个,第二天卖了剩下的一半还多1个,第三天卖了剩下的一半还多1个,篮子里剩下5个鸡蛋,王奶奶的篮子里原来有多少个鸡蛋?23.小明看一本课外书,每天都比前一天多看5页.第四天看了50页.小明第一天看了多少页?24.明明看一本漫画书,第一天看了全书的一半,第二天看了剩下页数的一半还多10页,第三天看了10页,这时还剩5页.明明看的这本漫画书一共有多少页?25.一个数的4倍除以24,再加上20,再减去3.5等于18,求这个数是多少?26.甲、乙、丙三人共有270元,如果甲借给乙15.6元,又借给丙25.5元以后,三人的钱就一样多,甲、乙、丙三人原来各有多少钱?27.妈妈买来一些水果糖,小华吃掉一半后又多吃了两粒,第二天也是这样吃了剩下的一半再多吃两粒,第三天又吃了剩下的一半再多吃两粒,第四天打开糖盒时,里面只有4粒了,妈妈究竟买了多少粒水果糖?28.甲、乙、丙三个小朋友各有纸花若干朵.如果甲按乙现有的纸花个数给乙,再按丙现有的纸花个数给丙之后,乙也按甲、丙现有的纸花个数分别给甲、丙,最后丙也按同样的方法给了甲和乙纸花,这时他们三人都有72朵纸花.原来三人各有多少朵纸花?29.修一条路,第一天修了全长的一半多6米,第二天修了余下的一半少20米,第三天修了30米,最后还剩14米没修.这条路长多少米?30.小明有一些糖果,拿出糖果的一半又2颗分给小东,拿出剩余的一半又3颗给小张,还剩下4颗,问小明原来一共有多少颗糖果?参考答案与试题解析一.选择题(共9小题)1.【分析】此题采用逆推法解答.当天的水草数量是它前一天的2倍,又知道10天长满池塘,那么9天长到池塘的,则8天长到池塘的,据此解答.【解答】解:因为当天的水草数量是它前一天的2倍,且10天长满池塘,那么9天长到池塘的,则8天长到池塘的,故选:C.【点评】此题如果按常规来做,会很麻烦,也不易推出答案,因此一改常规,从后先前推算,很容易得出结果.2.【分析】(□﹣4)×8是先算小括号里面的减法,再算括号外的乘法,运用逆推的方法,先用64除以8求出(□﹣4)的差是多少,再加上4即可求出□的数.【解答】解:64÷8+4=8+4=12□里面应填12.故选:A.【点评】解决本题先找出计算顺序,然后根据乘除法的互逆关系以及加减法的互逆关系逆推求解.3.【分析】从结果出发,最后算的是减法,求出被减数是5+3=8,8是商,求被除数为8×6,得出结果,由此顺序列出综合算式计算即可.【解答】解:(5+3)×6=8×6=48答:小丁丁想的这个数是48.故选:B.【点评】此题考查整数混合运算的顺序,注意利用逆推的方法求得结论.4.【分析】此题用逆推的方法解答,睡莲的面积每天以2倍的速度增长,8天睡莲面积=7天睡莲面积×2,8天长满整个池塘,所以7天长满半个池塘.【解答】解:因为睡莲面积每天以2倍的速度增长,从半个池塘到长满整个池塘,仅需1天的时间,所以这些睡莲长满半个池塘需要:8﹣1=7(天);故选:B.【点评】做这道题,要理解睡莲的面积每天长一倍,长满的前一天就是一半.5.【分析】从后向前来推算,①“除以7,结果还是7”,则前一个数是7×7=49;②“减去7等于49”,则前一个数是49+7=56;③“乘以7等于56”,则前一个数是56÷7=8;④“加上7,等于8”,则原来的数是8﹣7=1.【解答】解:(7×7+7)÷7﹣7=8﹣7=1;故选:D.【点评】此题考查了逆推的思想,即从后向前一步步推出.6.【分析】从结果往前推算,先用结果21乘21,求出除以21之前的数是多少,再除以21,即可求出原来的数是多少.【解答】解:21×21÷21=441÷21=21所以是:21乘21,再除以21,结果还是21.故选:A.【点评】解决本题根据乘除法的互逆关系,从结果向前推算即可.7.【分析】[3.6+(13.3﹣8.8)×□]÷0.36是先算小括号里面的减法,再算中括号里面的乘法,然后算中括号里面的加法,最后算括号外的除法,根据加减法的互逆关系,以及乘除法的互逆关系,逆着运算的顺序,从结果向前推算进行求解.【解答】解:[3.6+(13.3﹣8.8)×□]÷0.36=50所以[3.6+(13.3﹣8.8)×□]=0.36×50=18因为:3.6+(13.3﹣8.8)×□=18即3.6+4.5×□=18所以:4.5×□=18﹣3.6=14.4因为4.5×□=14.4所以:□=14.4÷4.5=3.2故选:A.【点评】解决本题也可以把选项中的数字分别代入算式,然后按照运算顺序计算出结果,找出结果是50的即可求解.8.【分析】先把中括号里面的算式计算得:[(1.6+1.9)×0.4]=1.4,因为1.4×10.5=14.7,据此即可填空;【解答】解:[(1.6+1.9)×0.4]=1.4,因为1.4×10.5=14.7,所以14.7÷[(1.6+1.9)×0.4]=10.5;故选:D.【点评】先求出中括号里的得数,然后根据三个数的大小,确定它们之间的关系即可.9.【分析】根据最后篮内的鸡蛋个数是0,那第二天吃完后余下的鸡蛋的个数是0.5×2,第一天吃完后余下的鸡蛋的个数是(1+0.5)×2=3,同样道理可以求出原有鸡蛋的个数.【解答】解:0.5×2=1(个)(1+0.5)×2=3(个)(3+0.5)×2=7(个)答:小利从家带了7个鸡蛋.故选:B.【点评】解答此题的关键是,根据题意,运用逆推的方法,求出每次吃完后余下的鸡蛋的个数,由此即可得出答案.二.填空题(共8小题)10.【分析】从后向前来推算,①“除以8,结果还是8”,则前一个数是8×8=64,;②“减去8等于64”,则前一个数是64+8=72;③“乘以8等于72”,则前一个数是72÷8=9;④“加上8,等于9”,则原来的数是9﹣8=1.【解答】解:(8×8+8)÷8﹣8=72÷8﹣8=1答:这个数是1.故答案为:1.【点评】此题考查了逆推的思想,即从后向前一步步推出.11.【分析】根据逆推原理,第二次取之前有(20﹣3)×2=34(个),第一次取前有:(34+1)×2=70(个),即原来有70个鸡蛋.【解答】解:[(20﹣3)×2+1]×2=[17×2+1]×2=35×2=70(个)答:篮子里原有鸡蛋70个.故答案为:70.【点评】解答此题的关键是,根据题意,运用逆推的方法,求出每次卖蛋后余下的鸡蛋的个数,由此即可得出答案.12.【分析】利用逆推方法,一个数除以11得10,这个数为:10×11=110,正确结果应该加11,所以结果应为:110+11=121.【解答】解:10×11+11=110+11=121答:正确答案为:121.故答案为:121.【点评】本题主要考查用逆推法解决问题,关键根据题意找对方法.13.【分析】从后向前逆推,第二天没看前有48×2=96(页);同理第一天没看前,即原来有96×2=192(页);据此解答即可.【解答】解:48×2=96(页)96×2=192(页)答:这本书共有192页.故答案为:192.【点评】解决此类问题的关键是抓住最后得到的数量,从后向前进行推理,根据加减乘除的逆运算思维进行解答.14.【分析】从后向前逆推,第二天没吃前有(10+2)×2=24(千克);同理第一天没吃前,即原来有(24﹣2)×2=44(千克);据此解答即可.【解答】解:(10+2)×2=12×2=24(千克)(24﹣2)×2=22×2=44(千克)答:这袋大米原有44千克.故答案为:44.【点评】解决此类问题的关键是抓住最后得到的数量,从后向前进行推理,根据加减乘除的逆运算思维进行解答.15.【分析】陈小明用自己所带钱的一半买一支钢笔,则剩下的一半即是一本笔记本2元加上最后剩下的18元,所以陈小明原来带的钱数为(18+2)×2=40元.【解答】解:(18+2)×2=20×2=40(元);答:陈小明原来带了40元.故答案为:40.【点评】明确买一本笔记本用去的2元加上最后剩下的18元即是陈小明所带钱的一半是完成本题的关键.16.【分析】最后剩下的1250元是第二次取完剩下的钱数,于是可以求出第一次取完剩下的钱数,即:(1250+100)÷=2700(元);那么他原有存款(2700+50)÷.【解答】解:[(1250+100)÷+50]÷,=[2700+50]÷,=5500(元);答:他原有存款5500元.故答案为:5500.【点评】此题用倒推思想,从结果出发,向前一步步推算即可.17.【分析】根据题意,如果增加4个苹果,那么第一次恰好三等分,而且每份比原来多2个苹果.第二次,第三次也是如此.第三次分成的每一份比原来多2个苹果,又由于第二次分成的两份苹果,总数是偶数,所以第三次分成的每一份,苹果数都是偶数,因此,第三次分成的每一份至少是4个苹果.第二次分成的每一份至少是:4×3÷2=6(个),第一次分成的每一份至少是:6×3÷2=9(个),从而这筐苹果至少是:9×3﹣4=23(个).据此解得.【解答】解:如果增加4个苹果,那么第一次恰好三等分,而且每份比原来多2个苹果.第二次,第三次也是如此.第三次分成的每一份比原来多2个苹果,又由于第二次分成的两份苹果,总数是偶数,所以第三次分成的每一份,苹果数都是偶数.因此,第三次分成的每一份至少是4个苹果.第二次分成的每一份至少是4×3÷2=6(个),第一次分成的每一份至少是6×3÷2=9(个),从而这筐苹果至少是9×3﹣4=23(个)答:至少有23个.故答案为:23.【点评】解决此类问题的关键是抓住最后得到的数量与总数量之间的关系,进行讨论,得出结果.三.判断题(共4小题)18.【分析】此题应从后向前推算,除以5等于24,在没有除以5以前是24×5=120.乘4以后是120,那么在没有乘4之前是120÷4=30.减去3以后是30,在减去3之前是30+3=33.加上2是33,在没加2之前是33﹣2=31,解决问题.【解答】解:24×5÷4+3﹣2=30+3﹣2=31;答:这个数是31.故答案为:√.【点评】解决此类问题的关键是抓住最后得到的数量,从后向前进行推算,根据加减乘除的逆运算思维进行解答.19.【分析】根据题意知道,一条毛毛虫由幼虫长成成虫,每天长大一倍,8天能长到40厘米,逆推知道7天就长到20厘米,6天就长到10厘米,由此得出答案.【解答】解:第8天能长到40厘米,第7天能长到:40÷2=20(厘米)第6天能长到:20÷2=10(厘米)所以原题说法正确.故答案为:√.【点评】解答此题的关键是,根据题意,运用逆推的方法,不难得出答案.20.【分析】用逆推的方法解答,睡莲的面积每天长大一倍,30天睡莲面积=29天睡莲面积×2,30天长满整个池塘,所以29天长满半个池塘,由此判断.【解答】解:因为睡莲面积每天增大1倍,从半个池塘到长满整个池塘,仅需1天的时间,所以这些睡莲长满半个池塘需要:30﹣1=29(天);原题说法错误.故答案为:×.【点评】做这道题,要理解睡莲的面积每天长一倍,长满的前一天就是一半.21.【分析】由题意可知:除数是24,商是267,余数是22,根据被除数=除数×商+余数,求出此时的被除数,然后把这个被除数的十位上的3改为8,再根据除数是两位数的除法的计算方法求出正确的商,然后与270比较.【解答】解:267×24+22=6408+22=6430正确的被除数是64806480÷24=270正确的商是270,原题说法正确.故答案为:√.【点评】解决本题先根据被除数=除数×商+余数,求出看错后的被除数,再根据除法的计算方法求解.四.应用题(共9小题)22.【分析】根据题意,运用逆推原理,三天后篮子里的鸡蛋剩5个,则第三天卖之前是:(5+1)×2=12(个);同理第二天卖之前为:(12+1)×2=26(个),则原来有:(26+1)×2=54(个).【解答】解:{[(5+1)×2+1]×2+1}×2={[6×2+1]×2+1}×2=(13×2+1)×2=27×2=54(个)答:王奶奶的篮子里原来有54个鸡蛋.【点评】解答此题的关键是,根据题意,运用逆推的方法,求出每次卖蛋后余下的鸡蛋的个数,由此即可得出答案.23.【分析】根据题意,利用逆推原理,第四天看了50页,则第三天看了50﹣5=45(页),第二天看了45﹣5=40(页),第一天看了40﹣5=35(页).【解答】解:50﹣5﹣5﹣5=35(页)答:小明第一天看了35页.【点评】本题主要考查逆推问题,关键根据题意,从第四天开始,向前推,直到推出第一天所看页数.24.【分析】本题运用逆推法,第三天看了10页后,剩5页,没看之前是:5+10=15(页);第二天看了剩下页数的一半还多10页,剩15页,没看之前是:(15+10)×2=50(页);第一天看了全书的一半后剩50页,没看之前是:50×2=100(页).【解答】解:(5+10+10)×2×2=25×2×2=100(页)答:明明看的这本漫画书一共有100页.【点评】解决此类问题的关键是抓住最后得到的数量,从后向前进行推算,根据加减乘除的逆运算思维进行解答.25.【分析】从后向前逆推,18加上3.5求出前一步计算的和,然后再减去20求出前一步计算的商,然后再乘24求出前一步计算的的积,最后再除以4即可.【解答】解:(18+3.5﹣20)×24÷4=1.5×6=9答:这个数是9.【点评】解决此类问题的关键是抓住最后得到的数量,从后向前进行推理,根据加减乘除的逆运算思维进行解答.26.【分析】最终三人的钱就一样多,此时每个人都是270÷3=90(元),然后分别用现在的钱数加上借走的,减去借来的钱数就是原来的钱数.【解答】解:270÷3=90(元)甲:90+25.5+15.6=131.1(元)丙:90﹣25.5=64.5(元)乙:90﹣15.6=74.4(元)答:甲有131.1元,丙有64.5元,乙有74.4元.【点评】解决此类问题的关键是抓住最后得到的数量,从后向前进行推理,根据加减乘除的逆运算思维进行解答.27.【分析】第四天只有4粒;第三天前有(4+2)×2=12(粒);第二天前有(12+2)×2=28(粒);第一天前有(28+2)×2=60(粒);据此解答即可.【解答】解:(4+2)×2=12(粒)(12+2)×2=28(粒)(28+2)×2=60(粒)答:妈妈究竟买了60粒水果糖.【点评】解决此类问题的关键是抓住最后得到的数量,从后向前进行推理,根据加减乘除的逆运算思维进行解答.28.【分析】从结果“这时他们三人都有72朵纸花”出发,逐步向前一步一步推理,【解答】解:设甲乙丙原来有x,y,z朵(1)甲给乙丙后:甲:x﹣y﹣z乙:2y丙:2z(2)乙给甲丙后:甲:2(x﹣y﹣z)乙:2y﹣(x﹣y﹣z)﹣2z=3y﹣x﹣z丙:4z(3)丙给甲乙后:甲:4(x﹣y﹣z)乙:2(3y﹣x﹣z)丙:4z﹣2(x﹣y﹣z)﹣2(3y﹣x﹣z)=2z﹣y所以4(x﹣y﹣z)=24 (a)2(3y﹣x﹣z)=24 (b)2z﹣y=24 (c)解由abc组成的方程组得:x=81;y=42;z=3即,原来甲有81朵,乙有42朵,丙有33朵.【点评】解决此类问题的关键是抓住最后得到的数量,从后向前进行推理,根据加减乘除的逆运算思维进行解答.29.【分析】要求这条路长多少米,通过题意可知,如果第二天正好修了余下的一半,则剩下30+14﹣20=24米,用24×2则算出余下的长度;又因为第一天修了全长的一半多6米,如果第一天正好修了全长的一半时,则剩下(24×2+6)米;这样得出剩下的长度的2倍即全长;由此进行解答即可.【解答】解:(30+14﹣20)×2=24×2=48(米)(48+6)×2=108(米)答:这条路长108米.【点评】解决此类问题的关键是抓住最后得到的数量,从后向前进行推理,根据加减乘除的逆运算思维进行解答.30.【分析】没给小张之前有(3+4)×2=14(颗),同理,没给小东之前有(2+14)×2=32(颗),即原来有32颗.【解答】解:(3+4)×2=14(颗)(2+14)×2=32(颗)答:小明原来一共有32颗糖果.【点评】解决此类问题的关键是抓住最后得到的数量,从后向前进行推理,根据加减乘除的逆运算思维进行解答.。
苏教版五年级数学第二学期
欢迎下载编辑修改打印
一、用转化的策略解决问题 1. 转化的策略。
转化的策略是指把一个数学问题转变成一类已经解决或比较容易解决的问题,从而使原问题得以解决的一种策略。
运用转化的策略能够使问题化繁为简,化未知为已知。
2. 计算不规则图形的面积的方法。
(1)将图形放在方格中转化成规则图形,运用数方格的方
法计算。
(2)用数方格的方法需要一个格一个格地数,并且有一些涂色部分占的不是满格,数出的结果会和实际有误差。
3. 转化方法在数学中的应用。
(1)计算异分母分数加、减法时,把异分母分数转化成同分母分数。
(2)推导面积公式时,把三角形转化成平行四边形,把圆转化成长方形。
(3)计算小数乘法时,把小数乘法转化成整数乘法……
二、用转化的策略解决特殊的计算问题 用转化的策略解决特殊的计算问题。
运用转化的策略,借助数形结合从不同的角度灵活地分析问题,可以使复杂的计算简单化。
如计算12+14+18+1
16
,用一个正方形表示单位“1”,用图中的阴影部分表示算式中的每个加数,如图所示:
阴影部分的大小就是算式的和,即1-1
16。
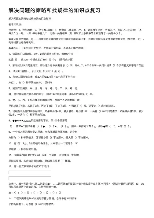
解决问题的策略和找规律的知识点复习解决问题的策略和找规律的知识点复习基本知识点:找规律:1、找到周期;2、将个数÷周期;3、余数是⼏就是第⼏个。
4、要算每个项⽬⼀共有⼏个,可以分三步去做:(1)每⼏个为⼀组;(2)每组中有⼏个;再乘⼀共有组数(3)最后加上余数中的个数就等于⼀共有多少个。
解决问题中的策略:⽤⼀⼀列举法将可能的情况⽤列表法全部列举出来,列举时的技巧是先考虑数字较⼤的(放在第⼀⾏)。
列举时要注意有序列举。
基本练习:(能列式的要列式,要列举的请列举,不要当它填空题做)1、公园的门⼝按2红、3黄、2绿的顺序挂灯笼,第100个挂的是(),这100个中绿⾊的灯笼有()个;(请列式计算)2、某年的3⽉1⽇是星期五,那么这个⽉中共要休息()天;⽤6、7、8三个数字⼀共可以组成()个没有重复数字的三位数3、12⽉1⽇星期⼀,那么元旦(1⽉1⽇)是()。
4、有19⼈到旅馆住宿,住3⼈间和2⼈间(每个房间不能有空床位),有()种不同的安排。
(列举)5、我国农历⽤⿏、⽜、虎、兔、龙、蛇、马、⽺、猴、鸡、狗、猪,这12种动物代表各年的年号,如果1942年是马年,那么2005年是()年。
6、甲、⼄、丙、丁和⼩强进⾏围棋⽐赛,每两个⼈之间都⽐⼀盘,甲已经⽐了4盘,⼄⽐了3盘,丙⽐了1盘,丁⽐了2盘,⼩强⽐了()盘,还要⽐()盘才能结束。
7、班级图书⾓有四本不同的书,如果最多借4本,最少借本,最少借1本,⼀共有()种不同的借法;如果最多借3本、最少借2本,⼀共有()种不同的借法。
8、●●★★★△△△△照这样排列下去,第100个图形是(),前200个图形中有()个●,()个★,()个△;如果⼀共排列了78个△,那么●有()个,★有()个。
9、⼀个长⽅形的周长是24厘⽶,长和宽都是整厘⽶数,这个长⽅形有()种不同情况;⾯积最⼩是()平⽅厘⽶,最⼤是()平⽅厘⽶。
10、有1分、2分、5分的硬币各两个,从中取出⼀个或⼏个,可以组成()种不同的币值。
解决问题的策略1-6年级知识点1-6年级的解决问题的策略和知识点包括但不限于以下内容:一、明确问题解决问题的第一步是明确问题的具体内容和要求。
这可以通过对问题进行阅读、理解、分析和概括来实现。
在处理问题时,要确保提问者对问题的要求和背景有所了解。
二、寻找信息解决问题需要收集和获取相关的信息。
这可以通过阅读书籍、查找资料、观察实验等多种途径来获得。
在获取信息期间,需要学会筛选、整理和归纳信息,以便更好地解决问题。
三、分析问题解决问题需要对问题进行分析,找出问题的关键点和规律。
这可以通过分类、比较、推理、归纳等方式来实现。
在分析问题的过程中,可以运用数学、科学、逻辑等多种学科的知识。
四、制定解决方案在分析问题的基础上,需要制定解决问题的方案。
这可以通过思考、讨论、试验等方式来确定。
解决方案应该合理可行,并尽可能地考虑到各种因素和情况。
五、实施方案将制定的解决方案付诸实践,进行具体的操作和实施。
这可能包括实验、实地考察、调查、模拟等方式。
在实施方案时,需要明确步骤和方法,以及可能遇到的问题和解决办法。
六、评估结果完成实施后,需要对解决问题的结果进行评估和反思。
这可以通过收集反馈信息、比较预期和实际结果等方式来实现。
同时,要对解决问题的方法和过程进行总结和改进。
对于1-6年级的学生而言,需要在解决问题的过程中培养观察、思考、分析、判断和创造等思维能力。
可以通过课堂上的小组合作、讨论和实验等活动来帮助学生学习和掌握这些解决问题的策略。
同时,教师应该关注学生的思维过程,给予及时的指导和反馈。
这些解决问题的策略和知识点可以应用在不同的学科和领域,例如数学、科学、语文、社会等。
学生在解决问题的过程中,需要利用所学的知识和技能,运用适当的策略,寻找准确的信息,分析问题的本质和规律,制定合理的解决方案,并评估和反思结果。
这样,就可以培养学生的综合能力和创新思维,提高他们解决问题的能力和水平。
四年级数学上册《解决问题的策略》《找规律》复习 知识点回顾一、《找规律》1、直线或不封闭曲线两端都植:棵树=段数+1 两端都不植:棵树=段数-1 一端不植,另一端植:棵树=段数2、封闭线路(圆、正方形、长方形等) 棵树=段数例题1:学校一条大路的一边共插了20面彩旗。
如果每两面彩旗之间放一盆花,一共要放多少盆花?如果使每两盆花之间有一面彩旗,一共要放多少盆花?例题2:有一条长800米的公路,在公路的一侧从头到尾每隔20米栽一棵杨树,需多少棵杨树苗?二、《解决问题的策略》列表格整理条件每个足球56元,每个篮球48元,小明带的钱正好可以买6个足球和8个排5 6元 6 个4 8 元 ( )个( )元 8 个例题1:一种饮料每箱12瓶,售价36元,照这样计算,买50瓶一共要多少元?例题2:河西村要修一条540米长的水渠,前3天每天修38米。
如果剩下的要在6天内修完,平均每天要修多少米?练习题1、在一条长500米的公路一侧架设电线杆,每隔50米架设一根,若公路两端都不架设,共需电线多少根?2、在一条绿荫大道的一侧从头到尾架设电线杆,共用电线杆86根,这条绿荫大道全长1700米。
每两根电线杆相隔多少米?3、在一条公路的两侧每隔16米栽一棵树(两端都栽),共栽树52棵,这条公路全长多少米?4、一个圆形池塘,它的周长是300米,每隔5米栽种一棵柳树,需要树苗多少株?5、有一根木料,锯成4段,每锯开一处,需要5分钟,全部锯完需要多少分钟?6、小李家住在六楼,他从一楼到二楼用了18秒,照这样计算,小李走到6楼家要几秒?7、元旦节用气球布置教室,每个教室用30个,可以布置8个教室,现在有12个教室需要布置,每个教室可用几个气球?(先用列表格整理条件再解答)8、四、五年级要栽500棵数。
四年级有8个班,每班栽25棵。
剩下的分给五年级10个班,平均每班栽多少棵?(先用列表格整理条件再解答)9、王大伯今年收获苹果6筐,桃8筐,橘子10筐,每筐苹果40千克,每筐桃45千克,每筐橘子48千克。
《解决问题的策略》知识点在我们的日常生活和学习中,会遇到各种各样的问题。
面对这些问题,掌握有效的解决策略至关重要。
解决问题的策略不仅能够帮助我们更高效地处理难题,还能培养我们的思维能力和应变能力。
接下来,让我们一起探讨一些常见且实用的解决问题的策略。
一、分析问题首先,要解决一个问题,必须清晰地理解问题的本质。
这就需要对问题进行仔细的分析。
可以通过提问的方式来明确问题的关键要素,比如:问题是什么?问题的背景和条件是怎样的?需要达到什么样的目标?例如,当我们遇到一道数学应用题时,要弄清楚题目中给出的数量关系、已知条件和所求的未知量。
在分析问题的过程中,还要注意排除干扰信息。
有时候,问题中会包含一些与解决问题无关的内容,我们要学会辨别并忽略它们,以免影响我们的思考。
二、制定计划明确问题后,接下来要制定解决问题的计划。
这就像是在出发前规划好路线。
可以先思考有哪些可能的解决方案,然后选择一个最合适的。
比如,如果要解决一个复杂的数学问题,可以先回顾相关的知识点和公式,再决定是采用代数方法还是几何方法。
制定计划时,要考虑到资源和时间的限制。
如果时间紧迫,可能需要选择一个较为快捷但不是最完美的方案。
同时,也要为可能出现的意外情况做好准备,预留一些调整的空间。
三、逐步实施有了计划,就要按照计划逐步实施。
在这个过程中,要保持专注和耐心,认真执行每一个步骤。
如果遇到困难,不要轻易放弃,可以停下来重新审视计划,看看是否需要调整。
例如,在做实验解决科学问题时,要严格按照实验步骤进行操作,准确记录实验数据。
如果实验结果与预期不符,要仔细检查实验过程,找出可能的错误原因。
四、检查与反思问题解决后,还需要进行检查和反思。
检查的目的是确保答案的正确性和完整性。
比如,做完数学题后,要把答案代入原题进行验算,看看是否符合所有条件。
反思则是对整个解决问题的过程进行回顾和总结。
思考哪些地方做得好,哪些地方还可以改进。
通过反思,可以积累经验,提高今后解决问题的能力。
解决问题的策略
有助于分析、
用线段图整理相关信息,把条件和问题之间的关系呈现出来,解决有关部分与总体关系的实际问题。
易错提示:画线段图时,要先画标准量,同时注意线段长度的大致比例。
要在线段图上标注出条件和问题。
当题中出现“一倍”或“几倍”时,可以先画线段图进行分析,确定“一倍”的量,把“一倍”的量看作“一份”,“几倍”的量就是“几份”。
易错点:由于长方形的长和宽都未知,必须将条件详细描述出来。
求两地间的距离:甲、乙二者所用的时间相同,但所走的路程不同。
相同时间内,甲比乙多行的路程可以求出,甲每小时比乙多行的路程也可求出,通过这两个量就能求出甲、乙二者所用的时间,进而求出两地间的距离。
第五单元解决问题的策略(思维导图+知识梳理+典型精讲+真题演练)知识点一:解决问题的策略1、用列表法整理题中的信息。
在用列表的方法收集,整理信息时,如果信息很多很复杂,而且在列表时所求的问题也没有表示出来,需要根据问题选择相关信息列表整理,从问题想起,或从条件想起分析数量关系,找到解题思路,然后确定解决问题的方法。
2、用列表法解决求一个部分量的实际问题。
解决实际问题时,如果问题的已知条件比较多,在已知条件和所求问题的关系不够清楚的情况下,用列表的方式收集整理信息,并根据表格从已知条件想起,或从所求问题想起,分析数量关系,弄清应先求什么,从而解决实际问题。
考点一:解决问题的策略【典例一】四年级同学去参观水绘园。
如果大家乘坐小客车,每辆车坐20名同学,那么正好坐满16辆;如果改乘大客车,正好需要10辆,每辆大客车坐()名同学。
A.8 B.20 C.12 D.32【分析】用20乘16,求出去参观水绘园的学生总数;再用学生总数除以10,求出每辆大客车坐多少名同学。
【详解】20×16÷10=320÷10=32(名)每辆大客车坐32名同学。
故答案为:D本题考查的是归总问题,先求出去参观水绘园的学生总数,再进一步解答。
【典例二】某文具店准备在元旦期间举行“买一送一”促销活动,现在小玲买12支钢笔的钱,元旦时可以买( )支钢笔。
【分析】根据题意,买1支得:1×2=2(支),买2支得:2×2=4(支),买3支得:3【分析】根据题意,四年级有7个班级,每个班级摆放20盆花;五年级有5个班级,每个班级摆放23盆花;用20乘7的积减去23乘5的积,求出四年级比五年级多摆放多少盆20×7-23×5=140-115=25(盆)答:四年级比五年级多摆放25盆花。
解答此题,首先弄清题意,分清已知与所求,再找出基本数量关系,由此列式解答。
【典例四】10月25日是抗美援朝纪念日,少先队举行探望退伍老兵活动。
《解决问题的策略》单元知识整理姓名学号【单元知识梳理】1、“从条件想起”的思考方法。
要善于发现已知条件的数量关系,由“能够求出什么”逐步推理出需要解决的问题。
例如,李老师买了3盒钢笔,每盒10支,买的圆珠笔比钢笔多18支。
李老师买了多少支圆珠笔?由“3盒钢笔,每盒10支”可以算出钢笔的支数;再联系“圆珠笔比钢笔多18支”,就可以算出圆珠笔的支数。
2、合理使用列表、画图等方法帮助思考。
例如,18个小朋友站成一排,从左往右数,芳芳排在第8;从右往左数,兵兵排在第4.芳芳和兵兵之间有多少人?这个问题根据题意画图如下,标出芳芳和兵兵的位置,很容易找到答案。
○○○芳芳兵兵在解决比多比少,和倍数关系的问题时,画线段图是一种很好的方法。
3、主动说说算式的含义。
解题后,对照算式说每一个数和每一步的含义,是检验的好方法。
例如:一本书200页,小华每天看24页,已经看了4天,还剩多少页?第5天应该从第几页开始看起?24×4=96(页)——每天看的页数(24),乘已经看的天数(4),就是已经看的页数(96)。
200-96=104(页)。
——用总页数(200)减已经看的页数(96),就是剩下页数(104)。
很多同学算“第5天应该从第几页开始看起?”用104+1=105(页)——剩下页数104,加1?合理吗?对了,应该是已看页数+1才是“第5天应该开始看的页数。
”正确列式:96+1=97(页)。
说一说,就会发现问题!4、间隔排列的两种物体数量之间的规律。
两个物体一一间隔排列时,在两端相同的情况下,两端的物体比中间的物体多1个;在两端不同的情况下,两种物体一样多;两种物体围成一圈(或排列成封闭图形时),两种物体一样多。
【重点题型整理】1、养殖场有鸡200只,鸭比鸡少30只,,鹅有多少只?2、根据已知条件提出不同的问题并解答。
(1)4个苹果500克,一个梨比一个苹果重20克。
(2)买了3盒钢笔,每盒10支,买的圆珠笔比钢笔多18支3、一个皮球从16米的高处落下,如果每次弹起的高度总是它下落高度的一半,第3弹起多少米?第4次呢?4、12个小朋友站成一排,从左往右数,强强排在第8个,从右往左数,航航也排在第8个。
解决问题的策略知识梳理
四年级(上册)解决问题的策略——列表
教学目标
1. 使学生经历解决简单实际问题的过程,学会用列表的方法整理实际问题中的信息,分析数量关系,寻求解决问题的有效方法,初步体会用列表的方法整理相关信息的作用。
2. 使学生进一步积累解决问题的经验,增强解决问题的策略意识,获得解决问题的成功经验。
四年级(下册)解决问题的策略——画图
教学目标
1. 让学生在解决有关实际问题的过程中,学会用画示意图的方法整理信息,能借助所画的示意图分析实际问题的数量关系,确定解决问题的思路。
2. 让学生在对解决实际问题过程的反思中,感受用画示意图的方法整理信息的价值,体会画图整理信息是解决问题的一种常用策略。
3. 让学生进一步积累解决问题的经验,强化解决问题的策略意识,获得解决问题成功体验,增强学好数学的自信心。
五年级(上册)解决问题的策略——一一列举
教学目标:
1.使学生经历用列举的策略解决简单的实际问题的过程,能通过不遗漏,不重复的列举找到符合要求的所有答案。
2.使学生在对解决简单实际问题的过程的反思和交流中,感受“一一列举”的特点和价值,进一步发展思维的条理性和严密性。
3.使学生进一步积累解决问题的经验,增强解决问题的信心。
五年级(下册)解决问题的策略—倒推
[教学目标]
1.使学生在解决实际问题的过程中学会用“倒推”的策略寻求解决问题的思路,并能根据实际的问题确定合理的解题步骤,从而有效地解决问题。
2.使学生在对自己解决实际问题过程的不断反思中,感受“倒推”的策略对于解决特定问题的价值,进一步发展分析、综合和简单推理的能力,发展数学应用意识。
3.使学生进一步积累解决问题的经验,增强解决问题的策略意识,获得解决问题的成功体验,提高学好数学的信心。
六年级(上册)解决问题的策略——替换
[教学目标]
1、使学生理解数学中“替换”的理念。
初步学会用“替换”的策略去分析数量关系,并能根据问题的特点确定合理的解题步骤。
2、使学生在解决实际问题的过程中,感受“替换”策略对于特定问题的价值,并能灵活运用不同策略解决不同的问题,进一步发展分析、综合和简单推理能力。
3、通过感知使学生能更好的增强解决问题的策略意识,获得解决问题的成功体验,提高学好数学的信心。
六年级(下册)解决问题的策略——转化
(教学目标:)
1.教材让学生在直观的情境中想到转化,并应用图形的平移和旋转知识进行图形的等积,等周长的变形.
2.在解决实际问题过程中体会转化的含义和应用的手段,感受转化在解决这个问题时的价值。
3.进一步积累解决问题的经验,增强解决问题的"转化"意识,提高学好数学的信心.
四上间隔的规律
教学目标:
1、通过合作探究,找到“两个物体间隔排列时,两端的物体比中间的多1,中间的物体比两端的少1”这一规律。
2、能够利用这一规律解释生活中的现象,解决生活中的问题。
3、学生经历探索规律的过程,在动手操作,自主探索与交流合作中,掌握观察、分析、比较的方法。
4、在解决问题的过程中,感受解决问题策略的多样化的思想。
培养学生发现与应用规律的积极性和好奇心以及学习数学的兴趣。
四下搭配的规律
教学目标:
1.使学生了解生活中的一些简单搭配现象,通过操作提出不同的搭配方案。
2.使学生在探索不同搭配方案的过程中发现一些简单的规律,初步体会有序思考和符号化思想。
3.使学生在活动中增强探索数学规律的兴趣,积累积极的数学学习情感。
五上周期规律
[教学目标]:
1、使学生结合具体情境,探索并发现简单周期现象中的排列规律,能根据规律确定某个序号所代表的是什么物体或图形。
2、使学生主动经历探索、合作交流的过程,体会画图、列举、计算等解决问题的不同策略,能根据实际情况,选择合适的解决问题的策略。
3、使学生在探索规律的过程中体会数学与日常生活的联系,获得成功的体验。