羽毛球二级裁判员试卷(附答案).
- 格式:pdf
- 大小:519.77 KB
- 文档页数:10
二级裁判员理论考试答案一、单项选择题(每题2分,共20分)1. 裁判员在比赛开始前需要检查哪些项目?A. 比赛场地B. 比赛用球C. 运动员装备D. 所有选项答案:D2. 在篮球比赛中,以下哪项行为会被判罚技术犯规?A. 球员在场上大声喊叫B. 教练员在场边抗议裁判判罚C. 球员在场上打架D. 球员在场上故意绊倒对手答案:B3. 足球比赛中,守门员在什么情况下不能用手接球?A. 在本方禁区内B. 在本方禁区外C. 在对方禁区内D. 在中圈答案:B4. 排球比赛中,以下哪项行为是合法的?A. 球员用脚踢球B. 球员连续击球两次C. 球员在界外触球D. 球员在跳起扣球时触网答案:A5. 网球比赛中,发球方在发球时球触网但落在对方场地内,应如何处理?A. 重发球B. 判对方得分C. 判发球方得分D. 继续比赛答案:A6. 乒乓球比赛中,发球方发球时球未过网,应如何处理?A. 发球方得分B. 接球方得分C. 发球方重发球D. 比赛继续答案:C7. 羽毛球比赛中,以下哪项行为是违规的?A. 球员在发球时脚踩线B. 球员在接发球时提前移动C. 球员在击球时球拍触网D. 球员在场上换球拍答案:A8. 在田径比赛中,以下哪项行为会被判为犯规?A. 短跑运动员抢跑B. 跳远运动员在起跳前踩线C. 铅球运动员在投掷圈内投掷D. 标枪运动员在投掷时踩线答案:A9. 游泳比赛中,以下哪项行为是允许的?A. 运动员在水下潜泳超过15米B. 运动员在比赛中使用脚蹼C. 运动员在比赛中使用呼吸管D. 运动员在比赛中触摸池底答案:D10. 在体操比赛中,以下哪项行为会被扣分?A. 运动员在规定时间内完成动作B. 运动员在动作中失去平衡C. 运动员在动作中使用辅助器械D. 运动员在动作中完成高难度技巧答案:B二、多项选择题(每题3分,共15分)1. 在篮球比赛中,以下哪些行为会被判罚违体犯规?A. 球员在防守时推人B. 球员在进攻时肘击对手C. 球员在场上打架D. 球员在场上大声喊叫答案:A、B、C2. 足球比赛中,以下哪些情况下球员会被判罚黄牌?A. 球员故意手球B. 球员在场上打架C. 球员在场上不服从裁判判罚D. 球员在场上大声喊叫答案:A、C3. 排球比赛中,以下哪些行为是违规的?A. 球员在场上连续击球两次B. 球员在场上用脚踢球C. 球员在场上触网D. 球员在场上界外触球答案:A、C4. 乒乓球比赛中,以下哪些行为是违规的?A. 球员在发球时球拍未击中球B. 球员在发球时球未过网C. 球员在发球时脚踩线D. 球员在比赛时使用非法球拍答案:A、C、D5. 羽毛球比赛中,以下哪些行为是违规的?A. 球员在发球时脚踩线B. 球员在接发球时提前移动C. 球员在击球时球拍触网D. 球员在场上换球拍答案:A、B、C三、判断题(每题1分,共10分)1. 篮球比赛中,球员在场上打架会被判罚技术犯规。
羽毛球二级考试答案一、单项选择题(每题2分,共40分)1. 羽毛球比赛中,发球时球拍击球点应在发球线内,以下哪个选项是正确的?A. 球拍击球点必须在发球线内B. 球拍击球点可以在发球线外C. 球拍击球点必须在发球线外D. 球拍击球点可以在发球线内或外答案:A2. 在羽毛球比赛中,以下哪个动作是不允许的?A. 跳起击球B. 用球拍击球C. 用脚踢球D. 用球拍击球后,球拍过网答案:C3. 羽毛球比赛中,以下哪个选项描述了正确的发球动作?A. 发球时,球必须在发球线外B. 发球时,球必须在发球线内C. 发球时,球可以自由落体D. 发球时,球必须在发球线内,且发球动作必须在球落地前完成答案:D4. 在羽毛球比赛中,以下哪个选项是正确的接发球动作?A. 接发球时,球拍必须在接发球线内B. 接发球时,球拍可以在接发球线外C. 接发球时,球拍必须在接发球线外D. 接发球时,球拍可以在接发球线内或外答案:A5. 羽毛球比赛中,以下哪个选项描述了正确的得分方式?A. 球落在对方场地内B. 球落在本方场地内C. 球落在网带上D. 球在对方场地内触网后落地答案:A6. 在羽毛球比赛中,以下哪个选项是正确的换球规则?A. 球落地后必须换球B. 球破损后必须换球C. 球触网后必须换球D. 球在飞行过程中必须换球答案:B7. 羽毛球比赛中,以下哪个选项描述了正确的发球顺序?A. 发球方每得一分后,发球方换人发球B. 发球方每失一分后,发球方换人发球C. 发球方每得一分后,接球方换人发球D. 发球方每失一分后,接球方换人发球答案:D8. 在羽毛球比赛中,以下哪个选项是正确的发球区域?A. 发球方只能在本方场地的右半场发球B. 发球方只能在本方场地的左半场发球C. 发球方可以在本方场地的任何位置发球D. 发球方只能在本方场地的左半场或右半场发球答案:D9. 羽毛球比赛中,以下哪个选项描述了正确的得分规则?A. 每球得分制B. 每局21分制C. 每局11分制D. 每局15分制答案:B10. 在羽毛球比赛中,以下哪个选项是正确的比赛局数?A. 每场比赛3局B. 每场比赛5局C. 每场比赛7局D. 每场比赛9局答案:A11. 羽毛球比赛中,以下哪个选项描述了正确的发球高度?A. 发球时,球的高度必须低于发球者的腰部B. 发球时,球的高度必须高于发球者的腰部C. 发球时,球的高度可以自由选择D. 发球时,球的高度必须低于发球者的头部答案:A12. 在羽毛球比赛中,以下哪个选项是正确的比赛开始方式?A. 通过抛硬币决定发球方B. 通过抛硬币决定接球方C. 通过抛硬币决定场地选择D. 通过抛硬币决定发球方和接球方答案:A13. 羽毛球比赛中,以下哪个选项描述了正确的发球动作?A. 发球时,球拍必须在球的下方B. 发球时,球拍必须在球的上方C. 发球时,球拍可以在球的上方或下方D. 发球时,球拍必须在球的侧面答案:B14. 在羽毛球比赛中,以下哪个选项是正确的换球时机?A. 球破损或影响比赛时B. 球落地或影响比赛时C. 球触网或影响比赛时D. 球在飞行过程中或影响比赛时答案:A。
羽毛球二级考试试卷答案一、单项选择题(每题2分,共20分)1. 羽毛球比赛时,发球方在发球区内,球拍击球点必须在以下哪个位置?A. 球网下方B. 球网上方C. 球网两侧D. 球网正中答案:B2. 羽毛球比赛中,以下哪种行为是允许的?A. 球拍触网B. 球拍过网击球C. 球拍触地D. 球拍击球后球拍过网答案:C3. 在羽毛球比赛中,以下哪种发球是违例的?A. 发球时球拍高于腰部B. 发球时球拍低于腰部C. 发球时球拍高于头部D. 发球时球拍低于头部答案:A4. 羽毛球比赛中,以下哪种情况下球是死球?A. 球触网后落在对方场地内B. 球触网后落在本方场地内C. 球未过网D. 球在飞行中被击球方以外的其他人或物阻挡答案:D5. 在羽毛球比赛中,以下哪种情况下可以申请换球?A. 球拍断裂B. 球拍线断裂C. 球毛脱落D. 球拍握把损坏答案:C6. 羽毛球比赛中,以下哪种情况下球是出界的?A. 球落在对方场地内B. 球落在本方场地内C. 球落在边线上D. 球落在底线上答案:B7. 在羽毛球比赛中,以下哪种情况下球员可以请求暂停?A. 球员受伤B. 球员需要喝水C. 球员需要更换球拍D. 球员需要休息答案:A8. 羽毛球比赛中,以下哪种情况下球是有效的?A. 球在飞行中触网B. 球在飞行中触地C. 球在飞行中触天花板D. 球在飞行中触其他物体答案:A9. 在羽毛球比赛中,以下哪种情况下球员可以请求换球?A. 球拍断裂B. 球拍线断裂C. 球毛脱落D. 球拍握把损坏答案:C10. 羽毛球比赛中,以下哪种情况下球是死球?A. 球触网后落在对方场地内B. 球触网后落在本方场地内C. 球未过网D. 球在飞行中被击球方以外的其他人或物阻挡答案:D二、多项选择题(每题3分,共15分)11. 羽毛球比赛中,以下哪些行为是违例的?A. 球拍触网B. 球拍过网击球C. 球拍触地D. 球拍击球后球拍过网答案:A、B、D12. 在羽毛球比赛中,以下哪些情况下球是死球?A. 球触网后落在对方场地内B. 球触网后落在本方场地内C. 球未过网D. 球在飞行中被击球方以外的其他人或物阻挡答案:B、C、D13. 羽毛球比赛中,以下哪些情况下球员可以请求暂停?A. 球员受伤B. 球员需要喝水C. 球员需要更换球拍D. 球员需要休息答案:A14. 在羽毛球比赛中,以下哪些情况下球是有效的?A. 球在飞行中触网B. 球在飞行中触地C. 球在飞行中触天花板D. 球在飞行中触其他物体答案:A15. 羽毛球比赛中,以下哪些情况下球员可以请求换球?A. 球拍断裂B. 球拍线断裂C. 球毛脱落D. 球拍握把损坏答案:C三、判断题(每题1分,共10分)16. 羽毛球比赛中,发球方在发球区内,球拍击球点必须在球网上方。
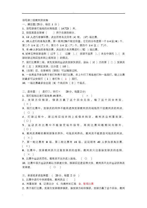
羽毛球二级裁判员试卷一、填空题( 25分,每空1 分)1、羽毛球单打场地的对角线是(14.723 )米。
2、拍弦面是击球者()用于击球的部分。
3、13 人进行单循环赛,决出所有名次共有(4) 轮,(17) 场比赛。
4、35人进行的单淘汰赛,第一轮有(29)个轮空位置,它们的分布是第一个1/4区( 8 ) 个,第二个1/4 区( 7 ) 个,第三个1/4 区( 7 ) 个,第四个1/4 区( 7 )个。
5、有49人参加的单淘汰赛,决出前六名共需进行( 52 ) 场比赛。
6、试举五种发球违例:(过手)、(过腰)、(发球不连贯)、(未击中球托)、(发球时球过网后挂在网上或网顶)的情况。
7、双打比赛第二局,首先发球的运动员发球失误后,该由(对)方的第(二)发球员在(左)发球区发球,比分是(1:0 )。
8、(击球)后,击球者的(球拍)可以随球过网。
9、一名男选手参加男子单打和男子双打比赛。
在上午打了两场单打和一场双打,晚上比赛时最多可以安排打(1 )单打和( 1 )双打。
10、一场比赛最多会出现(6)个局点和(2 )个场点。
二、是非题:( 是打○,非打×20分,每题2分)1、双打场地比单打场地宽46厘米。
(×)2、发球方位错误,错误方赢了这个回合无效,输了这个回合有效。
(×)3、双打比赛中,发球员的同伴不能因遮挡发球裁判员的视线而干扰裁判员的判决。
(○)4、打球过程中,球过网后挂在网上或停在网顶,裁判员应判重发球。
(○)5、运动员在比赛中不能接受场外指导,两局比赛间歇期间内除外。
(○)6、裁判员清晰的看到球落在界外,司线员判界内,裁判员不能更改司线员的判决。
(×)7、第一轮比赛有8 场,第二轮比赛有16场,这说明有40人参加单淘汰赛。
( × )8、比赛中,发球裁判员只注意发球员的违例,裁判员只注意接发球员的违例。
(×)9、比赛中运动员受伤,教练员不允许进入场地。
羽毛球裁判二级考试题库及答案一、单项选择题(每题2分,共20分)1. 羽毛球比赛中,发球方得分后,下一回合发球方是:A. 原发球方B. 对方C. 原发球方的搭档D. 对方的搭档答案:B2. 在羽毛球比赛中,以下哪项是正确的计分方式?A. 21分制,三局两胜B. 15分制,五局三胜C. 11分制,三局两胜D. 30分制,三局两胜答案:A3. 羽毛球比赛中,当球落在边线上时,球被视为:A. 出界B. 界内C. 重发球D. 得分答案:B4. 在羽毛球比赛中,以下哪种情况可以要求换球?A. 球毛脱落B. 球的颜色变淡C. 球的重量减轻D. 所有以上情况答案:D5. 羽毛球比赛中,以下哪种行为是违规的?A. 用球拍击球B. 用脚踢球C. 用手接球D. 用球拍击球后球触网答案:B6. 在羽毛球比赛中,以下哪种情况是发球违例?A. 球拍未在发球区内击球B. 发球时球拍未向上移动C. 发球时球拍未在腰以下D. 发球时球拍未在身体右侧答案:C7. 羽毛球比赛中,以下哪种情况下比赛暂停?A. 球拍断裂B. 运动员受伤C. 观众干扰D. 所有以上情况答案:D8. 在羽毛球比赛中,以下哪种情况是合法的接发球?A. 接发球时球拍未在身体前方B. 接发球时球拍在身体后方C. 接发球时球拍在身体左侧D. 接发球时球拍在身体右侧答案:B9. 羽毛球比赛中,以下哪种情况是合法的击球?A. 球拍击球后触网B. 球拍击球后触地C. 球拍击球后触身D. 球拍击球后触对方场地答案:D10. 在羽毛球比赛中,以下哪种情况下比赛继续进行?A. 球触网后落入对方场地B. 球触网后落入本方场地C. 球触网后未落入任何场地D. 球触网后落入对方场地,但对方未触及球拍答案:D二、多项选择题(每题3分,共15分)1. 在羽毛球比赛中,以下哪些情况可以要求重赛?A. 球在飞行过程中被外来物干扰B. 运动员在比赛过程中受伤C. 裁判员错误地叫停比赛D. 运动员请求暂停答案:A、C2. 羽毛球比赛中,以下哪些行为是违规的?A. 故意用球拍击打对方球员B. 故意用球拍击打球网C. 故意用球拍击打球柱D. 故意用球拍击打自己答案:A、B、C3. 在羽毛球比赛中,以下哪些情况是发球违例?A. 发球时球拍未在身体右侧B. 发球时球拍未在腰以下C. 发球时球拍未向上移动D. 发球时球拍未在发球区内击球答案:A、B、C4. 羽毛球比赛中,以下哪些情况下比赛暂停?A. 运动员请求暂停B. 球拍断裂C. 运动员受伤D. 观众干扰答案:B、C、D5. 在羽毛球比赛中,以下哪些情况是合法的击球?A. 球拍击球后触网B. 球拍击球后触地C. 球拍击球后触身D. 球拍击球后触对方场地答案:D三、判断题(每题1分,共10分)1. 羽毛球比赛中,发球方得分后,下一回合由对方发球。
羽毛球裁判员二级试题教学资料羽毛球裁判员二级试题羽毛球裁判员二级试题姓名:--------- 性别:------年龄:-----旗:-----------一.单项或多项选择题1.双方运动员挑边时,胜方选择了首先接发球,输方的选择是()A左边区 B右边区 C发球2.双打比赛中,甲方发球已发出,乙方接发球员用手抓住来球并向裁判员提出甲方发球员顺序错误,经裁判员核定,甲方确实属发球顺序错误,裁判员应如何处理()A纠正错误重发球 B甲方得分 C乙方得分 D乙方违例3.死球后,运动员提出擦汗,裁判员未同意,该运动员随即用手摸汗故意挥洒在场地内,再要求裁判员拖地,裁判员应如何处理()A同意拖地 B不同意拖地 C红牌违例 D口头或黄牌警告4.一场比赛中,运动员因伤第二次中断比赛要求医生治疗,裁判应马上()A招呼裁判长带医生进场 B招呼裁判长 C宣报因伤弃权5.第一局比赛结束后,运动员对司线员最后一球判决不满,态度较恶劣与司线员纠缠,裁判员应如何处理?( )A制止运动员的纠缠B马上召运动员宣报处罚决定C第二局比赛开始后宣报处罚决定 D第二局比赛开始前宣报处罚决定6.发球时,当发球裁判宣报“违例”后,裁判员应宣报()A违例 B比分 C换发球 D发球违例7.发球时,球落在没有司线员看管的中线界外,裁判员应宣报()A换发球 B界外 C错区 D司线员请出手势8.发球时,球离手但拍没有击中球,下列判罚正确的是( )A换发球 B得分 C界外 D重发球9.比赛进行中,甲方运动员网前击球撞本方网后开始向本方地面下落,此时乙方运动员球拍触网,裁判员应判()A甲方得分 B乙方得分 C乙方违例10.运动会羽毛球男.女子团体赛的运动员可以()A兼项 B不得兼项 C一次团体可打一场单打和一场双打 D兼项但不得连场二、名词解释1.一场比赛2.双打3.发球方三.简答题1.当司线员因视线被挡不能裁决时,裁判员应如何处理?2.司线员对其分管线的裁决负全责,但裁判员确认司线员明显错判时,可予以改判。
新乡二级裁判培训考试答案一、单选题(每题2分,共20分)1. 裁判员在比赛过程中,对于运动员的哪些行为应当给予警告?A. 未按规定着装B. 故意延误比赛时间C. 未按规定携带比赛器材D. 以上都是答案:D2. 在羽毛球比赛中,发球时球拍击球点的高度不得超过:A. 1.15米B. 1.50米C. 2.00米D. 2.43米答案:A3. 乒乓球比赛中,球拍击球前,球必须在发球方的:A. 左半区B. 右半区C. 任意半区D. 球台中央答案:C4. 篮球比赛中,一名球员在一次进攻中最多可以持球多长时间?A. 5秒B. 10秒C. 24秒D. 30秒答案:C5. 足球比赛中,守门员在禁区内可以用手接球的情况不包括:A. 队友用脚传的球B. 队友用头球传的球C. 队友用胸传球D. 队友用膝盖传球答案:A6. 排球比赛中,发球队员在发球时,球必须在:A. 端线后B. 端线前C. 端线上方D. 端线下方答案:A7. 网球比赛中,发球时球拍必须在:A. 腰部以下B. 腰部以上C. 肩部以下D. 肩部以上答案:B8. 在田径比赛中,跳远运动员在起跳前,必须站在:A. 起跳板的前方B. 起跳板的后方C. 起跳板的上方D. 起跳板的侧面答案:B9. 游泳比赛中,自由泳项目中运动员可以采用任何泳姿,但必须:A. 始终面向前方B. 始终使用蛙泳腿C. 始终使用自由泳腿D. 始终使用蝶泳腿答案:A10. 在体操比赛中,运动员完成一套动作后,裁判员将根据动作的难度、完成度和艺术性进行评分,其中不包括:A. 难度分B. 完成分C. 艺术分D. 服装分答案:D二、多选题(每题3分,共15分)1. 裁判员在比赛过程中,对于运动员的哪些行为应当给予黄牌警告?A. 严重犯规B. 言语侮辱对手C. 故意拖延比赛时间D. 未按规定着装答案:A、B、C2. 在羽毛球比赛中,以下哪些行为会导致运动员被判失分?A. 球触及运动员身体B. 球触及场地外的物体C. 球在飞行过程中触及网D. 球在飞行过程中触及地面答案:A、B、D3. 乒乓球比赛中,以下哪些情况会导致发球无效?A. 球在发球方球拍上停留B. 球在发球过程中触及发球方身体C. 球在发球过程中触及对方身体D. 球在发球过程中触及天花板答案:A、B、C、D4. 篮球比赛中,以下哪些行为会导致球员被判技术犯规?A. 故意推搡对手B. 言语侮辱裁判C. 故意延误比赛时间D. 未按规定着装答案:A、B、C5. 足球比赛中,以下哪些情况会导致球员被判罚直接任意球?A. 故意手球B. 严重犯规C. 言语侮辱对手D. 故意延误比赛时间答案:A、B三、判断题(每题1分,共10分)1. 在羽毛球比赛中,如果球在飞行过程中触及天花板,比赛继续进行。
常德市羽毛球国家二级裁判晋级考试试卷姓名单位一、判断题10分(每题1分)1. 新规则最大特点是每球得分制,并统一了所有单项的每局获胜分。
双打比赛改双发球权为单发球权,后发球线保留。
开始前,双方选手通过投掷硬币方式确定由哪一方来选择是先发球或后发球()2. 新规则规定,不论单打或双打,发球方得分为偶数时,应站在右发球区内发球,得分为奇数时,应站在左发球区内发球。
()3. 左手反手握拍时,拇指第二指节应顶贴在拍柄内侧的宽面上。
()4. 击球时,身体或球拍、衣服触碰到球柱、球网不属违例。
()5. 羽毛球比赛打到20平时,必须某方运动员先打到30分时,方能获得本局比赛的胜利。
()6. 对方球发出前,接球队员双脚移动、踏线或做假动作均不算违例。
()7. 队员在右发球区发球时,球落在对方两发球区的中线上,判发球失误。
()8. 发球时,击球瞬间球拍的整体必须明显低于握拍手的手部。
()9. 明显界外的球在落地前被回击到对方场内,比赛应继续。
()10. 羽毛球在比赛进行中,球托与羽毛脱离,球托飞出界外,应判界外球。
()二、填空题30分(每题1.5分)1. 羽毛球运动是在一块长方形的平地上,画上单打和双打合用的场地线(长米,单打场地宽米,双打场地宽米。
所有的线宽均为毫米。
划线时,中线的宽度应平均分在左右发球区,其他所有线的宽度都划在相应的场区面积以内。
场地四周2米以内、上空12米一下不得有障碍物)。
中间悬挂球网(网两边在支柱顶端处高米,中间高米),活动的双方共用一只羽毛球,各持一把羽毛球拍进行的活动。
2. 上网步法是指从场地中央位置向网前移动的步法。
它可分为步法,步法和蹬跳上网扑球步法三种。
3. 羽毛球双打的打法类型包括:a ;b前场打点;c ;d抽压底线。
4. 新规则的最大变化是取消了得分制,另外将所有单项的每局获胜分统一定为21 分。
双打比赛改双发球权为发球权,后发球线保留。
5. 羽毛球比赛时,发球员的分数为0或双数时,双方运动员均应在各自的发球区发球或接发球;发球员的分数为单数时,双方运动员均应在各自的发球区发球或接发球。
羽毛球裁判员二级试题姓名:---- 性别: ----- 年龄: - 旗:------一.单项或多项选择题1. 双方运动员挑边时,胜方选择了首先接发球,输方的选择是( )A 左边区B 右边区C 发球2. 双打比赛中,甲方发球已发出,乙方接发球员用手抓住来球并向裁判员提出甲方发球员顺序错误,经裁判员核定,甲方确实属发球顺序错误,裁判员应如何处理( )A 纠正错误重发球B 甲方得分C 乙方得分D 乙方违例3. 死球后,运动员提出擦汗,裁判员未同意,该运动员随即用手摸汗故意挥洒在场地内,再要求裁判员拖地,裁判员应如何处理( )A 同意拖地B 不同意拖地C 红牌违例D 口头或黄牌警告4. 一场比赛中,运动员因伤第二次中断比赛要求医生治疗,裁判应马上()A招呼裁判长带医生进场B招呼裁判长C宣报因伤弃权5. 第一局比赛结束后,运动员对司线员最后一球判决不满,态度较恶劣与司线员纠缠,裁判员应如何处理?( )A 制止运动员的纠缠B 马上召运动员宣报处罚决定C 第二局比赛开始后宣报处罚决定D 第二局比赛开始前宣报处罚决定6. 发球时,当发球裁判宣报“违例”后,裁判员应宣报( )A 违例B 比分C 换发球D 发球违例7. 发球时,球落在没有司线员看管的中线界外,裁判员应宣报( )A 换发球B 界外C 错区D 司线员请出手势8. 发球时,球离手但拍没有击中球,下列判罚正确的是( )A 换发球B 得分C 界外D 重发球9. 比赛进行中,甲方运动员网前击球撞本方网后开始向本方地面下落,此时乙方运动员球拍触网,裁判员应判( ) A 甲方得分B 乙方得分C 乙方违例10. 运动会羽毛球男.女子团体赛的运动员可以( ) A 兼项B 不得兼项C 一次团体可打一场单打和一场双打D 兼项但不得连场二、名词解释1. 一场比赛2. 双打3. 发球方三.简答题1. 当司线员因视线被挡不能裁决时,裁判员应如何处理?2. 司线员对其分管线的裁决负全责,但裁判员确认司线员明显错判时,可予以改判。
羽毛球国家二级裁判员复习资料一、是非题对的打√,错的打×1. 现代羽毛球运动起源于英国。
()2. 国际羽联定期举行的主要赛事有汤姆斯杯赛(国际男子团体锦标赛),尤伯杯赛(国际女子团体锦标赛),世界羽毛球锦标赛(世界羽毛球单项比赛),苏迪曼杯赛(国际混合团体比赛),世界杯赛(世界羽毛球男子、女子团体锦标赛),全英羽毛球锦标赛。
()3. 新规则最大特点是每球得分制,并统一了所有单项的每局获胜分。
双打比赛改双发球权为单发球权,后发球线保留。
开始前,双方选手通过投掷硬币方式确定由哪一方来选择是先发球或后发球()4. 用握拍手手掌同一个朝向的拍面击球叫反手击球,反手击球时的握拍方法为反手握拍法。
用握拍手手背同一个朝向的拍面击球叫正手击球,正手击球时的握拍方法为正手握拍法。
()5. 新规则规定,不论单打或双打,发球方得分为偶数时,应站在右发球区内发球,得分为奇数时,应站在左发球区内发球。
()6. 1988年,第24届汉城奥运会把羽毛球列为正式比赛项目。
()7. 发球时球的任何部位在击球瞬间高于发球队员的腰部时可判为违例。
()8. 队员发球时,球落在对方场区的前发球线前,应判为得分。
()9. 从发球开始,发球结束之前,发球队员和接发球队员的双脚都必须有一部分与地面接触不得够动。
()10. 击球时,身体或球拍、衣服触碰到球柱、球网不属违例。
()11. 右手正手握拍时,右手虎口应对准拍柄的内侧小棱边或拍筐。
()12. 对方球发出前,接球队员双脚移动、踏线或做假动作均不算违例。
()13. 左手反手握拍时,拇指第二指节应顶贴在拍柄内侧的宽面上。
()14. 队员在右发球区发球时,球落在对方两发球区的中线上,判发球失误。
()15. 发球时,击球瞬间球拍的整体必须明显低于握拍手的手部。
()16. 明显界外的球在落地前被回击到对方场内,比赛应继续。
()17. 反手发网前球时,击球点可以高于身体的腰部。
()18. 发过去的球落在非规定的一个发球区内应判违例。
羽毛球二级裁判员试卷一、填空题( 25分,每空 1 分 )1、羽毛球单打场地的对角线是( 14.723 )米。
2、拍弦面是击球者()用于击球的部分。
3、13 人进行单循环赛,决出所有名次共有 (4) 轮, (17) 场比赛。
4、35人进行的单淘汰赛,第一轮有(29)个轮空位置,它们的分布是第一个1/4区( 8 ) 个,第二个 1/4 区 ( 7 ) 个,第三个 1/4 区 ( 7 ) 个,第四个 1/4 区 ( 7 )个。
5、有49人参加的单淘汰赛,决出前六名共需进行 ( 52 ) 场比赛。
6、试举五种发球违例:(过手)、(过腰)、(发球不连贯)、(未击中球托)、(发球时球过网后挂在网上或网顶)的情况。
7、双打比赛第二局,首先发球的运动员发球失误后,该由(对)方的第(二)发球员在(左)发球区发球,比分是( 1:0 )。
8、(击球)后,击球者的(球拍)可以随球过网。
9、一名男选手参加男子单打和男子双打比赛。
在上午打了两场单打和一场双打,晚上比赛时最多可以安排打( 1 )单打和( 1 )双打。
10、一场比赛最多会出现(6)个局点和( 2 )个场点。
二、是非题: ( 是打○,非打× 20分,每题2分)1、双打场地比单打场地宽46厘米。
(× )2、发球方位错误,错误方赢了这个回合无效,输了这个回合有效。
(× )3、双打比赛中,发球员的同伴不能因遮挡发球裁判员的视线而干扰裁判员的判决。
(○ )4、打球过程中,球过网后挂在网上或停在网顶,裁判员应判重发球。
(○)5、运动员在比赛中不能接受场外指导,两局比赛间歇期间内除外。
(○ )6、裁判员清晰的看到球落在界外,司线员判界内,裁判员不能更改司线员的判决。
(× )7、第一轮比赛有8 场,第二轮比赛有16场,这说明有40人参加单淘汰赛。
( × )8、比赛中,发球裁判员只注意发球员的违例,裁判员只注意接发球员的违例。
羽毛球二级考试答案详解1. 羽毛球比赛中,发球方在哪个区域内发球?A. 单打场地的后场B. 双打场地的前场C. 单打场地的前场D. 双打场地的后场正确答案:C2. 羽毛球比赛中,以下哪项不属于合法发球?A. 发球时球拍高于腰部B. 发球时球拍击球点低于腰部C. 发球时球拍击球点高于头部D. 发球时球拍击球点高于网正确答案:D3. 在羽毛球比赛中,当球落在对方场地内时,以下哪种情况是合法的?A. 球在对方场地内落地B. 球在对方场地内触及地面后弹起C. 球在对方场地内触及地面后被击出D. 球在对方场地内触及地面后被对方球员接住正确答案:A4. 羽毛球比赛中,以下哪种击球方式是被允许的?A. 用球拍击球时,球拍未完全离开持拍手B. 用球拍击球时,球拍完全离开持拍手C. 用球拍击球时,球拍与球接触后,球拍随球移动D. 用球拍击球时,球拍与球接触后,球拍随球移动并越过网正确答案:B5. 羽毛球比赛中,以下哪种情况会导致失分?A. 球在对方场地内落地B. 球在本方场地内落地C. 球在飞行过程中触及网D. 球在飞行过程中触及天花板正确答案:B6. 在羽毛球比赛中,以下哪种情况下,球员可以请求换球?A. 当球明显损坏时B. 当球在飞行过程中触及天花板时C. 当球在飞行过程中触及边线时D. 当球在飞行过程中触及对方球员时正确答案:A7. 羽毛球比赛中,以下哪种情况下,球员可以请求暂停比赛?A. 当球员感到疲劳时B. 当球员需要更换装备时C. 当球员受伤时D. 当球员需要喝水时正确答案:C8. 羽毛球比赛中,以下哪种情况下,球员可以请求医疗暂停?A. 当球员感到疲劳时B. 当球员需要更换装备时C. 当球员受伤时D. 当球员需要喝水时正确答案:C9. 在羽毛球比赛中,以下哪种情况下,球员可以请求换场地?A. 每局比赛开始时B. 每局比赛进行到一半时C. 每局比赛结束后D. 每场比赛结束后正确答案:C10. 羽毛球比赛中,以下哪种情况下,球员可以请求重赛?A. 当球在飞行过程中触及网时B. 当球在飞行过程中触及天花板时C. 当球在飞行过程中触及边线时D. 当球员对裁判的判决有异议时正确答案:B。
羽毛球国家二级裁判员复习资料一、是非题对的打√,错的打×1. 现代羽毛球运动起源于英国。
()2. 国际羽联定期举行的主要赛事有汤姆斯杯赛(国际男子团体锦标赛),尤伯杯赛(国际女子团体锦标赛),世界羽毛球锦标赛(世界羽毛球单项比赛),苏迪曼杯赛(国际混合团体比赛),世界杯赛(世界羽毛球男子、女子团体锦标赛),全英羽毛球锦标赛。
()3. 新规则最大特点是每球得分制,并统一了所有单项的每局获胜分。
双打比赛改双发球权为单发球权,后发球线保留。
开始前,双方选手通过投掷硬币方式确定由哪一方来选择是先发球或后发球()4. 用握拍手手掌同一个朝向的拍面击球叫反手击球,反手击球时的握拍方法为反手握拍法。
用握拍手手背同一个朝向的拍面击球叫正手击球,正手击球时的握拍方法为正手握拍法。
()5. 新规则规定,不论单打或双打,发球方得分为偶数时,应站在右发球区内发球,得分为奇数时,应站在左发球区内发球。
()6. 1988年,第24届汉城奥运会把羽毛球列为正式比赛项目。
()7. 发球时球的任何部位在击球瞬间高于发球队员的腰部时可判为违例。
()8. 队员发球时,球落在对方场区的前发球线前,应判为得分。
()9. 从发球开始,发球结束之前,发球队员和接发球队员的双脚都必须有一部分与地面接触不得够动。
()10. 击球时,身体或球拍、衣服触碰到球柱、球网不属违例。
()11. 右手正手握拍时,右手虎口应对准拍柄的内侧小棱边或拍筐。
()12. 对方球发出前,接球队员双脚移动、踏线或做假动作均不算违例。
()13. 左手反手握拍时,拇指第二指节应顶贴在拍柄内侧的宽面上。
()14. 队员在右发球区发球时,球落在对方两发球区的中线上,判发球失误。
()15. 发球时,击球瞬间球拍的整体必须明显低于握拍手的手部。
()16. 明显界外的球在落地前被回击到对方场内,比赛应继续。
()17. 反手发网前球时,击球点可以高于身体的腰部。
()18. 发过去的球落在非规定的一个发球区内应判违例。
羽毛球裁判员二级试题姓名:--------- 性别:------年龄:-----旗:-----------一.单项或多项选择题1.双方运发动挑边时,胜方选择了首先接发球,输方的选择是〔〕A左边区B右边区C发球2.双打比赛中,甲方发球已发出,乙方接发球员用手抓住来球并向裁判员提出甲方发球员顺序错误,经裁判员核定,甲方确实属发球顺序错误,裁判员应如何处理〔〕A纠正错误重发球B甲方得分C乙方得分D乙方违例3.死球后,运发动提出擦汗,裁判员未同意,该运发动随即用手摸汗成心挥洒在场地内,再要求裁判员拖地,裁判员应如何处理〔〕A同意拖地B不同意拖地C红牌违例D口头或黄牌警告4.一场比赛中,运发动因伤第二次中断比赛要求医生治疗,裁判应马上〔〕A招呼裁判长带医生进场B招呼裁判长C宣报因伤弃权5.第一局比赛结束后,运发动对司线员最后一球判决不满,态度较恶劣与司线员纠缠,裁判员应如何处理?( )A制止运发动的纠缠B马上召运发动宣报处分决定C第二局比赛开始后宣报处分决定D第二局比赛开始前宣报处分决定6.发球时,当发球裁判宣报“违例〞后,裁判员应宣报〔〕A违例B比分C换发球D发球违例7.发球时,球落在没有司线员看管的中线界外,裁判员应宣报〔〕A换发球B界外C错区D司线员请出手势8.发球时,球离手但拍没有击中球,以下判罚正确的选项是( )A换发球B得分C界外D重发球9.比赛进行中,甲方运发动网前击球撞本方网后开始向本方地面下落,此时乙方运发动球拍触网,裁判员应判〔〕A甲方得分B乙方得分C乙方违例10.运动会羽毛球男.女子团体赛的运发动可以〔〕A兼项B不得兼项C一次团体可打一场单打和一场双打D兼项但不得连场二、名词解释1.一场比赛2.双打3.发球方三.简答题1.当司线员因视线被挡不能裁决时,裁判员应如何处理?2.司线员对其分管线的裁决负全责,但裁判员确认司线员明显错判时,可予以改判。
请简述执行改判时的注意要点及如何宣报。
3.一场比赛中,什么时间允许教练员场外指导?如裁判员认为比赛被中断,或教练员分散了对方运发动的注意力,裁判员应如何处理?4.一场比赛有多少间歇?应注意什么?四.填空1.附加赛在比赛秩序表中用〔〕表示。
羽毛球二级考试试卷答案一、单项选择题(每题2分,共20分)1. 羽毛球比赛中,发球方在发球时,球拍击球的瞬间,球拍头必须在以下哪个位置?A. 球网下方B. 球网上方C. 球网水平面D. 球网下方或上方答案:B2. 在羽毛球比赛中,以下哪个动作是被允许的?A. 跳起扣杀B. 用脚踢球C. 用球拍击打对手D. 用手接球答案:A3. 羽毛球比赛中,以下哪种情况下球会被判为出界?A. 球触网后落在对方场地内B. 球在飞行过程中触网C. 球在对方场地内落地D. 球在本方场地内落地答案:D4. 羽毛球比赛中,以下哪种情况下可以进行换球?A. 球落地后B. 球被击出界外后C. 球拍击球时球拍断裂D. 球拍击球时球拍未击中球答案:C5. 在羽毛球比赛中,以下哪种情况下可以请求暂停?A. 比赛进行中B. 球落地后C. 球员受伤时D. 球员需要喝水时答案:C6. 羽毛球比赛中,以下哪种情况下球会被判为死球?A. 球在飞行过程中触网B. 球在对方场地内落地C. 球在本方场地内落地D. 球在飞行过程中被风吹出界答案:C7. 在羽毛球比赛中,以下哪种情况下球员可以请求换球?A. 球拍击球时球拍断裂B. 球拍击球时球拍未击中球C. 球在飞行过程中触网D. 球在对方场地内落地答案:A8. 羽毛球比赛中,以下哪种情况下球会被判为有效?A. 球触网后落在对方场地内B. 球在飞行过程中触网C. 球在对方场地内落地D. 球在本方场地内落地答案:A9. 在羽毛球比赛中,以下哪种情况下可以进行换人?A. 比赛进行中B. 球落地后C. 球员受伤时D. 球员需要喝水时答案:C10. 羽毛球比赛中,以下哪种情况下球会被判为出界?A. 球触网后落在对方场地内B. 球在飞行过程中触网C. 球在对方场地内落地D. 球在本方场地内落地答案:D二、多项选择题(每题3分,共15分)1. 在羽毛球比赛中,以下哪些行为是被禁止的?A. 用脚踢球B. 用球拍击打对手C. 用手接球D. 跳起扣杀答案:A, B, C2. 羽毛球比赛中,以下哪些情况下球会被判为死球?A. 球在飞行过程中触网B. 球在对方场地内落地C. 球在本方场地内落地D. 球在飞行过程中被风吹出界答案:C, D3. 在羽毛球比赛中,以下哪些情况下可以进行换球?A. 球落地后B. 球被击出界外后C. 球拍击球时球拍断裂D. 球拍击球时球拍未击中球答案:C4. 羽毛球比赛中,以下哪些情况下球员可以请求暂停?A. 比赛进行中B. 球落地后C. 球员受伤时D. 球员需要喝水时答案:C5. 在羽毛球比赛中,以下哪些情况下球会被判为出界?A. 球触网后落在对方场地内B. 球在飞行过程中触网C. 球在对方场地内落地D. 球在本方场地内落地答案:D三、判断题(每题1分,共10分)1. 羽毛球比赛中,发球方在发球时,球拍头必须在球网上方。
羽毛球裁判二级考试题库及答案一、单项选择题1. 羽毛球比赛中,以下哪种情况不属于发球违例?A. 发球时,球拍头未向下B. 发球时,球未过网C. 发球时,球未先触及发球区地面D. 发球时,球拍未击中球答案:D2. 在羽毛球比赛中,以下哪种行为属于犯规?A. 球在飞行过程中触及天花板B. 球员在接球时,球拍超出了自己的场地C. 球员在比赛过程中故意用身体阻挡球D. 球员在比赛过程中更换球拍答案:C二、多项选择题1. 羽毛球裁判员在比赛过程中需要观察哪些方面?A. 球员是否遵守比赛规则B. 比赛用球是否符合标准C. 比赛场地是否符合标准D. 球员是否使用违禁药物答案:A, B, C2. 以下哪些情况会导致羽毛球比赛暂停?A. 球员受伤B. 比赛用球损坏C. 比赛场地出现安全隐患D. 球员要求更换球拍答案:A, B, C三、判断题1. 羽毛球比赛中,球员在任何时候都可以要求更换球拍。
(错误)2. 如果羽毛球比赛中的球触及到网带但最终落在对方场地内,该球应被判为有效。
(正确)四、简答题1. 请简述羽毛球比赛中的“死球”情况有哪些?答案:羽毛球比赛中的“死球”情况包括:球触地、球出界、发球违例、球员犯规等。
2. 羽毛球裁判员在比赛过程中如何判断球是否出界?答案:裁判员根据球的落点是否在规定的界线内来判断球是否出界。
如果球的任何部分触线,该球应被判为界内。
五、案例分析题1. 在一场羽毛球比赛中,A球员在发球时,球拍头未向下,裁判员应如何判定?答案:根据羽毛球比赛规则,发球时球拍头必须向下,如果A球员发球时球拍头未向下,裁判员应判定该发球为违例。
2. 在羽毛球比赛中,B球员在接球时不慎将球拍掉落,但球仍然成功过网并落在对方场地内,裁判员应如何判定?答案:根据羽毛球比赛规则,球员在击球过程中球拍掉落不影响球的有效性,只要球成功过网并落在对方场地内,该球应被判为有效。
羽毛球裁判员二级试题姓名:--------- 性别:------年龄:-----旗:-----------一.单项或多项选择题1.双方运动员挑边时,胜方选择了首先接发球,输方的选择是()A左边区 B右边区 C发球2.双打比赛中,甲方发球已发出,乙方接发球员用手抓住来球并向裁判员提出甲方发球员顺序错误,经裁判员核定,甲方确实属发球顺序错误,裁判员应如何处理()A纠正错误重发球 B甲方得分 C乙方得分 D乙方违例3.死球后,运动员提出擦汗,裁判员未同意,该运动员随即用手摸汗故意挥洒在场地内,再要求裁判员拖地,裁判员应如何处理()A同意拖地 B不同意拖地 C红牌违例 D口头或黄牌警告4.一场比赛中,运动员因伤第二次中断比赛要求医生治疗,裁判应马上()A招呼裁判长带医生进场 B招呼裁判长 C宣报因伤弃权5.第一局比赛结束后,运动员对司线员最后一球判决不满,态度较恶劣与司线员纠缠,裁判员应如何处理?( )A制止运动员的纠缠 B马上召运动员宣报处罚决定 C第二局比赛开始后宣报处罚决定 D第二局比赛开始前宣报处罚决定6.发球时,当发球裁判宣报“违例”后,裁判员应宣报()A违例 B比分 C换发球 D发球违例7.发球时,球落在没有司线员看管的中线界外,裁判员应宣报()A换发球 B界外 C错区 D司线员请出手势8.发球时,球离手但拍没有击中球,下列判罚正确的是( )A换发球 B得分 C界外 D重发球9.比赛进行中,甲方运动员网前击球撞本方网后开始向本方地面下落,此时乙方运动员球拍触网,裁判员应判()A甲方得分 B乙方得分 C乙方违例10.运动会羽毛球男.女子团体赛的运动员可以()A兼项 B不得兼项 C一次团体可打一场单打和一场双打 D兼项但不得连场二、名词解释1.一场比赛2.双打3.发球方三.简答题1.当司线员因视线被挡不能裁决时,裁判员应如何处理?2.司线员对其分管线的裁决负全责,但裁判员确认司线员明显错判时,可予以改判。