什么是行政处罚自由裁量权
- 格式:doc
- 大小:34.00 KB
- 文档页数:5
2024版的行政处罚自由裁量权细化标准行政处罚自由裁量权是指行政执法机关在处罚违法行为时,根据具体情况和法律规定自行决定处罚的权力。
2024年版的行政处罚自由裁量权细化标准是为了规范和统一行政执法机关的裁量行为,避免裁量权滥用和不当行使,保障公民和法人的合法权益。
下面将从裁量权的限制、裁量标准和裁量程序三个方面展开阐述。
首先,行政处罚自由裁量权应受到一定的限制。
行政执法机关在行使自由裁量权时,必须遵守法律规定,不能违反法律、违背公正。
同时,在行使自由裁量权时,必须考虑当事人的利益和公共利益之间的平衡,不能滥用裁量权,造成不当损害。
此外,行政执法机关在裁量时应当充分听取当事人的意见,确保当事人享有合法的申诉和诉讼权利。
其次,在制定裁量标准时,应当细化具体的裁量依据和裁量范围。
裁量依据可以包括违法行为的性质、情节严重程度、当事人的过错程度等因素,对于不同类型的违法行为可以采取不同的处罚措施。
裁量范围可以包括罚款、责令停产停业、吊销许可证等具体处罚方式,根据具体情况确定合适的处罚方式,并保证处罚力度符合法律规定。
最后,在裁量程序方面,应当建立起完善的裁量流程和监督机制,确保裁量权行使的公正和透明。
裁量流程应当包括案件受理、证据调查、裁量决定、处罚执行等环节,每个环节都要有明确的程序规定和操作要求。
监督机制可以包括内部监督、外部监督和社会监督,通过多方监督,确保裁量权行使的合法性和正当性。
综上所述,2024年版的行政处罚自由裁量权细化标准应当明确裁量限制、细化裁量标准、规范裁量程序,有效保障行政执法机关的裁量行为符合法律规定,保护当事人的合法权益,维护社会公共利益。
只有通过严格的规范和管理,才能有效防止裁量权的滥用和不当行使,真正实现公正执法和法治社会的建设目标。
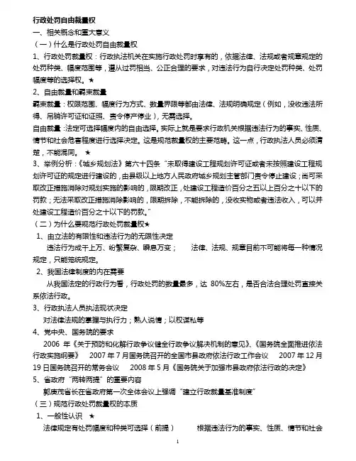
行政处罚自由裁量权一、相关概念和重大意义(一)什么是行政处罚自由裁量权1、行政处罚裁量权:行政执法机关在实施行政处罚时享有的,依据法律、法规或者规章规定的处罚种类、幅度范围等,遵从过罚相当、公正合理的要求,对违法行为自行决定处罚种类、处罚幅度等的选择权。
★2、自由裁量和羁束裁量羁束裁量:权限范围、幅度行为方式、数量界限等都由法律、法规明确规定(例如,没收违法所得、吊销许可证和证照、责令停产停业),无需选择。
自由裁量:法定可选择幅度内的自由选择。
实际上就是要求行政机关根据违法行为的事实、性质、情节和社会危害程度进行选择决定。
这是规范裁量权的主要范畴。
这一点,行政执法人员必须清楚,不能混同。
★3、举例分析:《城乡规划法》第六十四条“未取得建设工程规划许可证或者未按照建设工程规划许可证的规定进行建设的,由县级以上地方人民政府城乡规划主管部门责令停止建设;尚可采取改正措施消除对规划实施的影响的,限期改正,处建设工程造价百分之五以上百分之十以下的罚款;无法采取改正措施消除影响的,限期拆除,不能拆除的,没收实物或者违法收入,可以并处建设工程造价百分之十以下的罚款。
”(二)为什么要规范行政处罚裁量权★1、由立法的有限性和违法行为的无限性决定违法行为成千上万、纷繁复杂、瞬息万变;法律、法规、规章目前不可能将每一种情况规定,只能笼统规定。
2、我国法律制度的内在需要从我国法定的行政行为看,行政处罚的数量最多,达80%左右,是否合法合理处罚直接关系依法行政。
3、行政执法人员执法现状决定对法律法规的掌握与执行力;熟人说情;以权谋私等4、党中央、国务院的要求2006年《关于预防和化解行政争议健全行政争议解决机制的意见》、《国务院全面推进依法行政实施纲要》 2007年7月国务院召开的全国市县政府依法行政工作会议 2007年12月19日国务院召开的常务会议 2008年5月《国务院关于加强市县政府依法行政的决定》5、省政府“两转两提”的重要内容郭庚茂省长在省政府第一次全体会议上强调“建立行政裁量基准制度”(三)规范行政处罚裁量权的本质1、一般性认识★法律规定有处罚幅度和种类可选择(前提)根据违法行为的事实、性质、情节和社会危害程度划分阶次(内容)加强内部制约和政府监督(保障)体现罚责相当原则,更加公平、公正、合理(出发点和落脚点)2、更深层次的认识从正义女神看规范行政处罚裁量权从中国独角兽与公正二、行政处罚裁量标准的结构和特点(一)结构主要有条文式和表格式两种举例条款式:住房和城乡建设系统的裁量标准表格式:序号行政处罚依据裁量阶次违法行为表现情形行政处罚标准1 法规规定第…条(二)特点1、处罚标准与法条精神一致不一致的表现形式:超出了法定权限范围;不应当划分的勉强划分;自行增加或者减少了法条的关键内容;通过主观想象来随意确定;增设处罚种类。
行政处罚中自由裁量权的理解和适用培训
行政处罚中自由裁量权是指行政机关在法律规定的处罚范围内,根据具体情况和实际情况,依法自由决定是否给予处罚以及处罚的方式和程度的权力。
行政处罚的自由裁量权是行政机关的一种特权,其具体范围和方式在法律中有明确规定。
理解和适用培训主要包括以下内容:
1. 理解行政处罚法律法规:培训内容应包括相关的行政处罚法律法规,包括《中华人民共和国行政处罚法》等,培训人员需要理解处罚的范围、程序和原则等。
2. 掌握自由裁量权的基本原则:培训人员需要了解行政处罚中自由裁量权的基本原则,如公正、合法、适度等,通过案例分析等形式,让学员了解如何正确行使自由裁量权。
3. 熟悉案例分析方法:培训人员应通过实际案例分析,让学员熟悉如何根据具体情况行使自由裁量权,引导学员分析各种情况下的合理处罚决策。
4. 学习规范操作流程:培训应重点介绍行政处罚的操作流程,包括事先调查、听证程序、处罚决定等,让学员了解在实际操作中如何正确行使自由裁量权。
5. 培养专业素养:培训应注重提高学员的专业素养,包括法律知识、业务素养、沟通协调能力等,使其在行使自由裁量权时能够做出正确的决策。
通过上述培训内容的学习和实践,行政机关的相关人员能够更好地理解和运用自由裁量权,在行政处罚中按照法律的规定进行裁量,确保处罚的公正、合法和适度。
引言概述:行政处罚自由裁量权是行政机关在执行法律时所拥有的一种权力,可以根据具体情况灵活裁量,对违法行为做出处罚决定。
在上篇文章中,我们已经对行政处罚自由裁量权进行了探讨和分析。
在本文中,我们将继续深入研究行政处罚自由裁量权,重点关注其实践中的问题和挑战。
正文内容:一、行政处罚自由裁量权的合法性1.行政处罚自由裁量权的法律依据a.国家法律法规对行政处罚自由裁量权的规定b.行政机关的职权与行政处罚自由裁量权的关系2.行政处罚自由裁量权的合理性a.理解行政处罚自由裁量权的目的和意义b.行政处罚自由裁量权与法治原则的关系3.行政处罚自由裁量权的界限和限制a.避免滥用和任意裁量b.法律规定和司法解释对行政处罚自由裁量权的限制二、行政处罚自由裁量权在实践中的问题和挑战1.行政处罚自由裁量权的不确定性a.不同的法律适用和解释导致裁量标准的不一致性b.行政机关在实践中对行政处罚自由裁量权的认识和理解存在差异2.行政处罚自由裁量权的滥用风险a.行政机关滥用自由裁量权导致不公正的处罚决定b.自由裁量权被滥用的背后原因和解决途径3.行政处罚自由裁量权的监督机制a.监察机关对行政处罚自由裁量权的监督和调查b.司法审查对行政处罚自由裁量权的制约和监管4.行政处罚自由裁量权的司法解释和规范a.司法解释对行政处罚自由裁量权的解释和规范b.建立更为完善的立法和制度保障行政处罚自由裁量权的合理行使5.行政处罚自由裁量权的改革和完善a.探索行政处罚自由裁量权的具体适用和裁量标准b.完善行政处罚自由裁量权的程序和机制总结:行政处罚自由裁量权是行政机关在执行法律时所拥有的一种重要权力,既有其合法性和合理性,也面临着一系列实践中的问题和挑战。
为了保障行政处罚自由裁量权的合理行使,我们应该加强监督机制,完善司法解释和规范,并积极推进行政处罚自由裁量权的改革和完善,以实现行政处罚的公正和有效。
行政处罚自由裁量权分为哪几种行政处罚自由裁量权是指行政执法机关在判断违法事实成立的情况下,根据法律规定自主选择适合的行政处罚措施的权力。
行政处罚自由裁量权的种类较多,下面将详细介绍其中的几种。
一、量刑自由裁量权量刑自由裁量权是行政执法机关根据违法行为的性质、情节、后果等因素,自主决定处罚的轻重程度。
具体而言,行政执法机关可根据不同案件的具体情况,选择适合处罚的种类和幅度,以实现行政处罚的公正和适度。
二、处罚方式自由裁量权处罚方式自由裁量权是行政执法机关根据不同案件的性质和情况,选择适合的处罚方式。
行政处罚的方式包括警告、罚款、没收违法所得、限制权利等多种形式,行政执法机关可根据具体情况选择适合的处罚方式,以实现行政执法的目的。
三、处罚幅度自由裁量权处罚幅度自由裁量权是行政执法机关根据不同案件的具体情况,自主决定处罚的金额或者期限。
具体而言,行政执法机关可根据违法行为的情节严重程度、违法者的主观恶意、违法所得的数额等因素,自主决定罚款金额的大小或者违法行为处理的期限长短。
四、减轻处罚自由裁量权减轻处罚自由裁量权是指行政执法机关在作出处罚决定时,考虑违法行为的情节,采取相应减轻处罚的措施。
行政执法机关可根据违法行为的主观恶意程度、认罪态度、积极配合调查等情况,自主决定减轻处罚的程度,以体现对当事人的宽容和人性化处理。
五、增加处罚自由裁量权增加处罚自由裁量权是行政执法机关在作出处罚决定时,考虑违法行为的情节,采取相应增加处罚的措施。
行政执法机关可根据违法行为的恶劣性、后果严重性、违法所得的数额等因素,自主决定增加处罚的程度,以确保行政处罚的威慑力和惩罚效果。
综上所述,行政处罚自由裁量权包括量刑自由裁量权、处罚方式自由裁量权、处罚幅度自由裁量权、减轻处罚自由裁量权以及增加处罚自由裁量权等几种主要种类,它们为行政执法机关在处罚违法行为时提供了相应的自主选择权,以实现行政处罚的公正和适度。
附件:(在此列出本所涉及的附件)法律名词及注释:(在此列出本所涉及的法律名词及注释)。
行政处罚自由裁量权规范工作实施方案行政处罚自由裁量权是指行政机关在法定权限范围内,根据案件具体情况,依法自主决定是否以及如何进行行政处罚的权力。
行政处罚自由裁量权的正当行使对于实施有效的行政执法工作至关重要,因此制定规范工作实施方案显得极为必要。
一、明确行政处罚自由裁量权的基本原则1.合法性原则:行政处罚自由裁量权的行使必须基于法律依据,且符合法律规定的条件和程序。
2.公正性原则:行政处罚自由裁量权的行使应当公正、平等,不得随意歧视或滥用职权。
3.适当性原则:行政处罚自由裁量权的行使应当与实际情况相适应,不得过度或不足。
4.一致性原则:行政处罚自由裁量权的行使应当在同类案件中保持一致,避免出现对待类似案件有差别的情况。
二、规范行政处罚自由裁量权的具体实施步骤1.案件核实和证据收集:在行使自由裁量权前,要对案件进行充分核实,收集相关证据材料,确保事实清楚、证据充分。
2.审核和评估:对于已核实的案件,行政机关应当按照规定的程序进行审核和评估,对违法行为的性质、情节、社会影响等进行全面综合评估。
3.裁量决定:依据案件的审核和评估结果,行政机关应当在法定权限范围内自主决定是否以及如何进行行政处罚,并书面作出决定。
4.决定公告和送达:行政机关应在法定范围内公告裁量决定,并及时将决定书送达当事人,确保当事人的知情权和申辩权。
5.申诉和复议:当事人对行政处罚决定不满意时,可以依法提出行政复议或行政诉讼,行政机关应积极回应,并依法进行复议或履行诉讼义务。
三、强化行政处罚自由裁量权的监督和制约机制1.内部监督机制:行政机关应建立健全内部监督机制,加强对行政处罚自由裁量权行使的监督和管理,确保权力运行的合法性和准确性。
2.外部监督机制:建立行政处罚自由裁量权的外部监督机制,接受社会监督和舆论监督,增加行政处罚决定的公开透明程度。
3.权力集中与制衡机制:在行使行政处罚自由裁量权的过程中,要处理好权力集中与制衡的关系,避免权力滥用和任意操作。
司法局行政处罚自由裁量权实施标准说明司法局作为执法机关,在行使行政处罚自由裁量权时,必须遵从法律法规,以保障公正、公平、公开的执法原则。
为了落实司法机关行政处罚自由裁量权的实施标准,本文将探讨行政处罚自由裁量权的法律依据、实施标准及其适用。
一、行政处罚自由裁量权的法律依据行政处罚自由裁量权是对违法行为实施处罚时,由执法人员按照法律法规及赋予的权力,全面考虑违法行为的性质、情节、后果等具体情况进行权力自由裁量的行为。
根据《中华人民共和国行政处罚法》第五十四条,行政处罚决定的内容,应当根据违法行为的性质、情节和后果以及社会危害程度、违法者的过错程度等因素作出。
司法局行政处罚自由裁量权的实施,也是依据这一法律条款来实行的。
二、司法局行政处罚自由裁量权的实施标准司法局行政处罚自由裁量权是根据行政处罚法规定的基础上,依据实际情况自主裁量,裁量结果应当符合以下几个实施标准:(一)法律依据。
司法局的行政处罚决定必须依据有关法律规定,按照行政处罚法的规定来实施,同时还必须考虑行政处罚的合法性和合理性。
(二)违法事实。
违法行为是实施行政处罚自由裁量权的前提条件。
司法局在进行自由裁量时,必须充分查清违法事实,了解违法行为的具体情形。
(三)性质和情节。
司法局在行使自由裁量权时,须根据违法行为的性质和情节作出相应决定。
对于轻微违法行为,司法局可以进行轻处罚或者警告等处理;对于严重违法行为,应当进行重罚或者向公安机关报送。
(四)后果和社会危害程度。
对于一些严重违法行为的过错者,其行为可能会造成不良的后果,对社会造成危害。
这种情况下,司法局应当进行适当的处罚。
(五)是否与立案调查重叠。
司法局有时需要对涉嫌犯罪的行为进行调查,如果与已立案调查的犯罪事实重复,司法局可不对此进行处罚。
三、司法局行政处罚自由裁量权的适用司法局行政处罚自由裁量权的适用,须遵循以下三个原则:(一)法律原则。
司法局行政处罚自由裁量权必须遵守相关法律法规,并保证处罚的合法性和合理性,严格按照规定程序进行处理。
行政处罚自由裁量课件一、引言行政处罚是行政机关对违反行政法规、行政规章和其他行政法律的行为进行惩罚的一种行政手段。
在行政处罚中,自由裁量权被视为一项重要的法定权力。
本课件旨在介绍行政处罚自由裁量的概念、原则、范围以及对行政机关行使自由裁量权的一般规则。
二、行政处罚自由裁量的概念行政处罚自由裁量是指行政机关根据事实和行为特征,依法选择适用的处罚种类、处罚幅度以及处罚方式的权力。
它是指行政机关在适用行政处罚时具有的自主判断和抉择的权力。
三、行政处罚自由裁量的原则1. 合法性原则:行政处罚自由裁量权必须在法定的框架内行使,不能超越法定的范围进行裁量。
2. 公正原则:行政处罚自由裁量权行使应当公正平等,不能存在歧视和偏袒的情况。
3. 适当原则:行政机关在行使自由裁量权时,应当根据具体情况,选择适当的处罚措施和幅度。
4. 清晰明确原则:行政机关行使自由裁量权时,应当对裁量的依据和理由进行明确和清晰的表述。
四、行政处罚自由裁量的范围行政处罚自由裁量的范围包括处罚种类、处罚幅度和处罚方式三个方面。
1. 处罚种类:行政机关在行使自由裁量权时,可根据违法行为的性质和情节,选择适用罚款、责令停产停业、吊销许可证等种类的处罚。
2. 处罚幅度:行政机关在行使自由裁量权时,可根据违法行为的严重程度和社会危害程度,确定处罚的具体金额、期限或其他具体幅度。
3. 处罚方式:行政机关在行使自由裁量权时,可根据违法行为的特点,决定采取书面警告、公告曝光等方式进行处罚。
五、行政机关行使自由裁量权的一般规则1. 自由裁量权的行使应当依法进行,必须在法定的范围内进行裁量,不能随意扩大或收窄。
2. 行政机关在行使自由裁量权时,应当综合考虑违法行为的性质、情节、社会危害程度等因素。
3. 行政机关行使自由裁量权时应当公平、公正,不能存在歧视或偏袒的情况。
4. 行政机关行使自由裁量权应当根据法律规定和实际情况,选择适当的处罚措施和幅度。
5. 行政机关行使自由裁量权应当对裁量的依据和理由进行明确、清晰的表述,以保障当事人的知情权和申辩权。
行政处罚自由裁量权分为哪几种行政处罚范本一:行政处罚自由裁量权分为哪几种行政处罚一、背景介绍行政处罚是国家行政机关依法对违反行政法规和规章的行为主体进行的惩罚措施。
行政处罚的自由裁量权是行政机关依法对违法行为主体处罚时所能行使的裁量权力。
根据不同的行政法规和规章,行政处罚的自由裁量权可以分为以下几种类型。
二、种类一:裁量权的大小根据行政法规的规定,行政处罚的自由裁量权可以分为相对较大和相对较小两种模式。
相对较大的自由裁量权意味着行政机关在处罚过程中拥有较大的裁量权,可以根据具体情况来确定处罚的类型和程度。
相对较小的自由裁量权意味着行政机关在处罚过程中拥有较小的裁量权,只能根据行政法规的明确规定来确定处罚的类型和程度。
三、种类二:具体裁量权的内容根据行政法规的规定,行政处罚的自由裁量权可以分为罚款、没收违法所得、责令停产停业、吊销执照等具体类型。
根据违法行为的性质和情节,行政机关可以选择适用不同的处罚方式。
四、种类三:裁量权的限制在行使处罚的自由裁量权时,行政机关也需要遵守一定的限制。
这些限制包括:1.合法性原则:行政机关的处罚决定必须依法合规,在执法过程中不能滥用职权或者超越法定权限;2.公平性原则:行政机关在行使裁量权时必须保证处罚决定的公平性,不能偏袒一方或者歧视某些群体;3.恰当性原则:行政机关在行使自由裁量权时必须选择合适的处罚方式和程度,不能过轻或者过重;4.适用法律原则:行政机关在处罚过程中必须依法适用相关的法律规定,不能随意解释或者变通。
五、附件本文档涉及的附件包括行政法规和规章的具体规定,以及相关的案例分析。
六、法律名词及注释1.行政处罚:国家行政机关依法对违反行政法规和规章的行为主体进行的惩罚措施;2.自由裁量权:行政机关在处罚过程中可以自由决定处罚的类型和程度的权力;3.罚款:行政机关可以要求违法行为主体支付一定金额的处罚款项;4.没收违法所得:行政机关可以要求违法行为主体返还非法获取的利益;5.责令停产停业:行政机关可以要求违法行为主体停止生产经营活动一段时间;6.吊销执照:行政机关可以取消违法行为主体的相关执照,使其无法继续从事相关活动。
行政处罚的自由裁量权是什么意思行政处罚的自由裁量权是指行政机关在行政处罚过程中,根据具体情况和法律规定,有权自由选择适用的处罚方式和量刑标准的权力。
它是行政处罚权的重要组成部分,体现了行政机关的自由裁量权和灵活性。
一、行政处罚的自由裁量权的含义及作用1.1 自由裁量权的定义自由裁量权是指行政机关依据法定条件和程序,在行使行政处罚权时,根据具体情况和法律规定,有权自由选择适用的处罚方式和量刑标准的权力。
1.2 自由裁量权的作用自由裁量权使行政机关能够充分考虑每个案件的具体情况,根据实际需要和社会效果,灵活选择适当的处罚方式和量刑标准,从而更好地实现行政处罚的目的。
二、自由裁量权的适用范围和原则2.1 适用范围自由裁量权适用于行政处罚中的处罚方式、处罚金额、处罚期限等方面,不同的违法行为和情节将在自由裁量权的范围内进行量刑、决定处罚方式等。
2.2 适用原则2.2.1 合法性原则自由裁量权的行使必须在法定的范围内进行,不能超越法律规定的限制。
2.2.2 公平原则行政机关在行使自由裁量权时,应公正、公平地对待各方当事人,不得歧视或偏袒。
2.2.3 适当原则行政机关行使自由裁量权时,应根据违法行为的性质、情节、社会影响等因素,选择适当的处罚方式和量刑标准。
2.2.4 惩罚与教育相结合原则行政机关行使自由裁量权时,应兼顾惩罚的效果和对违法行为当事人的教育作用,以达到改正错误、预防违法的目的。
三、自由裁量权的行使限制和监督机制3.1 行使限制自由裁量权虽然具有一定的自由度,但也受到一定的限制,不能随意滥用或违法行使。
行政机关在行使自由裁量权时,应遵守法律规定,不得违背法律的目的和原则。
3.2 监督机制为保证行政机关的自由裁量权行使合法、公正,监督机制是必不可少的环节。
对于行政处罚决定的合法性、公正性等问题,当事人有权要求行政机关进行复议或提起行政诉讼等法律救济措施。
四、本所涉及附件如下:附件1:行政处罚自由裁量权行使案例分析附件2:相关法律法规五、本所涉及的法律名词及注释:1. 行政处罚:行政机关对违法行为直接采取的强制措施。
关于行政执法中的自由裁量权一、自由裁量权的概念及分类自由裁量权是指国家行政机关在法律、法规规定的原则和范围内有选择余地的处置权力。
这些自由裁量权是从法学意义上说的,而不是从政治学意义上说的。
它是行政机关及其工作人员在行政执法活动中客观存在的,由法律、法规授予的职权。
根据现行行政法律、法规的规定,可将自由裁量权归纳为以下几种:1、在行政处罚幅度内的自由裁量权:即行政机关在对行政管理相对人作出行政处罚时,可在法定的处罚幅度内自由选择。
它包括在同一处罚种类幅度的自由选择和不同处罚种类的自由选择。
例如,《治安管理处罚条例》第24第规定了违反本条规定的“处十五日以下拘留、二百元以下罚款或者警告”,也就是说,既可以在拘留、罚款、警告这三种处罚中选择一种,也可以就拘留或罚款选择天数或数额。
2、选择行为方式的自由裁量权:即行政机关在选择具体行政行为的方式上,有自由裁量的权力,它包括作为与不作为。
例如,《海关法》第21条第 3款规定:“前两款所列货物不宜长期保存的,海关可以根据实际情况提前处理。
”也就是说,海关在处理方式上(如变价、冰冻等),有选择的余地,“可以”的语义包涵了允许海关作为或不作为。
3、作出具体行政行为时限的自由裁量权:有相当数量的行政法律、法规均未规定作出具体行政行为的时限,这说明行政机关在何时作出具体行政行为上有自由选择的余地。
4、对事实性质认定的自由裁量权:即行政机关对行政管理相对人的行为性质或者被管理事项的性质的认定有自由裁量的权力。
例如,《渔港水域交通安全管理条例》第21条第(3)项规定:“在渔港内的航道、港池、锚地和停泊区从事有碍海上交通安全的捕捞、养殖等生产活动的”可给予警告式或罚款。
这里的生产活动对海上交通安全是否“有碍”,缺乏客观衡量标准,行政机关对“有碍”性质的认定有很大的自由裁量权。
5、对情节轻重认定的自由裁量权:我国的行政法律、法规不少都有“情节较轻的”、“情节较重的”“情节严重的”这样语义模糊的词,又没有规定认定情节轻重的法定条件,这样行政机关对情节轻重的认定就有自由裁量权。
⾏政处罚的⾃由裁量权是什么意思⽇常⽣活中,⼤家对⾏政处罚是⾮常熟悉的,但对⾏政处罚中的⾃由裁量权肯定⽐较陌⽣。
那么,什么是⾃由裁量权?它在⾏政处罚中⼜是如何规范⾏使的呢?今天,店铺⼩编为您整理了相关的法律知识为您解疑答惑,希望对您有所帮助。
⾏政处罚⾃由裁量权的含义⾏政处罚⾃由裁量权是指国家⾏政机关在法律、法规规定的原则和范围内有选择余地的处置权利。
它是⾏政机关及其⼯作⼈员在⾏政执法活动中客观存在的,有法律、法规授予的职权。
各⾏政执法机关作为对社会监督管理的职能部门,国家法律法规赋予了其较多的⾃由裁量权。
⾏政处罚⾃由裁量权的原则(⼀)过罚相当原则实施⾏政处罚必须以事实为依据,以法律为准绳,在⾏使⾃由裁量权时应当综合考虑违法⾏为的事实、性质、情节以及造成的社会危害程度等情况,作出的⾏政处罚种类和处罚幅度要与违法⾏为的性质和过错程度相适应。
(⼆)公平公正原则对于违法⾏为的处罚,应当优先适⽤法律效⼒层级⾼的法律规范,在法律效⼒相当的情况下,应优先适⽤新出台的法律规范;对于相同性质的违法⾏为,应当适⽤相同的法律规范予以处罚。
对于性质相同、情节相近、危害后果基本相当、违法主体同类的违法⾏为,在实施⾏政处罚⾏使⾃由裁量权时,适⽤的法律依据、处罚种类及处罚幅度应当基本⼀致。
(三)教育与处罚相结合原则在⾏使⾏政处罚⾃由裁量权时,既要制裁违法⾏为,⼜要教育当事⼈⾃觉遵守法律,维护法律尊严。
对情节轻微的违法⾏为以教育为主、处罚为辅。
(四)程序正当原则在⾏使⾏政处罚⾃由裁量权时,必须按照法定的程序,充分听取当事⼈的意见,依法保障当事⼈的知情权、参与权和救济权。
(五)综合裁量原则在⾏使⾏政处罚⾃由裁量权时,应当综合分析违法⾏为的主体、客体、主观⽅⾯、客观⽅⾯及社会危害后果等因素,在对违法⾏为处罚与否以及处罚的种类和幅度进⾏判断后,作出相应的处罚决定。
⾏政处罚⾃由裁量权的规范⾏使⼀是通过⽴法规范实⾏⾏政合理性控制,尤其是对于⾏政⾃由裁量权的⾏使应从法律的⾓度进⾏合理性控制。
行政处罚自由裁量权裁量基准
行政处罚自由裁量权是指行政处罚机关在法律、法规规定的范围内,根据案件的具体情况,对违法行为给予相应的行政处罚的权限。
行政处罚自由裁量权裁量基准是指在行使行政处罚自由裁量权时,依据的准则和标准。
行政处罚自由裁量权裁量基准的内容通常包括以下几个方面:
1. 罚款金额的裁量标准:根据违法行为的严重程度、违法主体的经济能力、违法所得等因素,确定罚款金额的范围和幅度。
2. 行政处罚种类的裁量标准:根据违法行为的性质、情节、社会危害程度等因素,确定行政处罚的种类,如警告、罚款、没收违法所得、责令停产停业、暂扣或吊销许可证等。
3. 行政处罚程度的裁量标准:根据违法行为的严重程度、违法主体的配合程度、是否有其他从轻或从重情节等因素,确定行政处罚的程度,如罚款金额的上下限、停产停业期限等。
4. 行政处罚的执行方式:根据案件的具体情况,确定行政处罚的执行方式,如分期缴纳罚款、暂缓执行等。
在行使行政处罚自由裁量权时,行政处罚机关应遵循以下原则:
1. 合法性原则:行政处罚的种类、幅度和执行方式应符合法律、法规的规定。
2. 合理性原则:行政处罚的裁量应基于案件的具体情况,符合社会公平和正义。
3. 程序正当原则:行政处罚的裁量应遵循法定程序,确保当事人的合法权益得到保障。
4. 处罚与教育相结合原则:在依法给予行政处罚的同时,注重对违法行为的宣传教育,帮助违法主体纠正违法行为,避免再次发生。
总之,行政处罚自由裁量权裁量基准是行政处罚机关在行使自由裁量权时应遵循的准则和标准,旨在确保行政处罚的合法性、合理性和公正性。
在实际操作中,行政处罚机关应根据案件的具体情况,综合考虑各种因素,合理行使自由裁量权。
行政处罚自由裁量权统一判定标准行政处罚自由裁量权统一判定标准简介行政处罚是国家机关对违反法律、法规和行政规章的行为,根据法定程序责令违法行为人进行改正或者给予罚款等行政制裁的权力。
行政处罚有严格的法定程序和法定事由,但在实际操作中,执法部门常常具有一定的裁量权,即在法律规定的范围内,根据情节轻重、社会危害程度等因素,自由决定行政处罚的种类和数额。
然而,由于各地执法部门的判定标准存在差异,造成了行政处罚自由裁量权的统一性问题。
为了解决这一问题,统一行政处罚自由裁量权的判定标准成为一个迫切需要解决的问题。
本文将详细讨论行政处罚自由裁量权统一判定标准的重要性及实施方法,并提出一些建议,以期为实现统一的行政处罚自由裁量权提供参考。
行政处罚自由裁量权统一判定标准的重要性统一行政处罚自由裁量权的判定标准具有以下重要性:保证公平性和公正性由于行政处罚涉及到公民的合法权益,如果不统一判定标准,就会导致不同地区、不同执法部门对同一违法行为给予不同的处罚结果,造成地区之间、执法部门之间的不公平现象。
统一判定标准可以避免这种情况的发生,保证了行政处罚的公平性和公正性。
提高行政效率不统一的判定标准会导致行政处罚的过程繁琐、冗长,增加了行政资源的浪费。
如果制定了统一的判定标准,就能够简化行政处罚的流程,提高行政效率,节约行政资源。
加强执法稳定性不统一的判定标准容易引发执法部门之间的竞争和冲突,影响执法的稳定性。
统一判定标准可以减少执法之间的竞争和冲突,增加执法的稳定性,有利于维护社会的秩序。
行政处罚自由裁量权统一判定标准的实施方法要实现行政处罚自由裁量权的统一判定标准,可以采取以下的实施方法:制定统一的行政处罚指导性文件可以由上级行政机关或有关部门制定统一的行政处罚指导性文件,明确各种违法行为的判定标准、行政处罚种类和数额的确定方式等。
这样可以为执法部门提供明确的依据,使行政处罚的判定结果更加统一。
加强执法人员培训和考核执法人员是行政处罚的执行者,他们的专业素质和执法水平直接影响行政处罚的质量和统一性。
行政处罚的自由裁量权是什么意思行政处罚的自由裁量权是指行政机关在对违法行为进行处罚时,根据具体情况和法律规定,可以在一定范围内自由决定处罚的种类、程度和方式。
这是一种相对灵便的权力,旨在使行政机关能够根据具体情况进行公正、合理的处罚。
一、自由裁量权的定义和原则在行政处罚中,自由裁量权是行政机关根据法律规定,结合案件具体情况自由选择处罚方式和程度的权力。
它体现了行政机关在处罚活动中的灵便性和裁量性。
自由裁量权的行使应遵循以下原则:1. 合理性原则:自由裁量权的行使应符合事实和法律的规定,不能超出法律的限度,确保处罚的合理性和公正性。
2. 等级性原则:根据不同违法行为的性质、情节和影响,行政机关应对处罚种类、程度进行评估,在合理范围内进行裁量。
3. 警示性原则:行政处罚不仅仅是对违法行为的惩罚,还应具有预防和警示作用,通过适当的处罚形式对公众起到警示作用。
二、自由裁量权的界限和限制自由裁量权并非没有限制,行政机关在行使自由裁量权时需遵循以下界限和限制:1. 法定界限:虽然自由裁量权具有灵便性,但必须在法定的范围内行使。
行政机关在行使自由裁量权时,应参照像关法律法规的规定,不能超越法律规定的底线。
2. 实质要求:行政机关行使自由裁量权时,应充分考虑案件具体情况和法律规定,确保处罚的合理性和公正性。
3. 关联性原则:行政机关行使自由裁量权时,应确保处罚决定与违法行为直接相关,不能滥用权力或者违法行使权力。
三、自由裁量权的运用自由裁量权在行政处罚中的运用需要充分考虑以下因素:1. 违法行为的性质、情节和影响:自由裁量权的行使应根据违法行为的性质、情节和影响进行合理评估,从而确定处罚的种类和程度。
2. 社会效益和公共利益:行政处罚的目的是维护社会秩序和公共利益,行使自由裁量权时需充分考虑社会效益和公共利益的实现。
3. 监督和公正:行政机关在行使自由裁量权时应遵循程序公正原则,确保决策过程公开、透明,并接受社会和监督机构的监督。
行政处罚的自由裁量权是什么意思【引言】行政处罚的自由裁量权是指行政机关在履行行政处罚职能时,依据法律规定并在一定范围内,自主判断和选择采取何种行政处罚决定的权力。
自由裁量权是行政处罚的基本原则之一,也是行政机关行使处罚权的重要依据。
【第一章:自由裁量权的基本原理】1.1 自由裁量权的定义1.2 自由裁量权的法律依据1.3 自由裁量权的适用范围1.4 自由裁量权的限制条件【第二章:自由裁量权的行使要求】2.1 自由裁量权的行使原则2.2 自由裁量权的行使程序2.3 自由裁量权的行使方式2.4 自由裁量权的行使标准【第三章:自由裁量权的界定指导】3.1 自由裁量权的界定准则3.2 自由裁量权的界定要素3.3 自由裁量权的界定方式3.4 自由裁量权的界定案例【第四章:自由裁量权的监督与保障】4.1 自由裁量权的监督机制4.2 自由裁量权的申诉途径4.3 自由裁量权的法律保障4.4 自由裁量权的责任追究【附件】本文档无附件内容。
【法律名词及注释】1. 自由裁量权:行政机关在行使处罚权时,依据法律规定并在一定范围内,自主判断和选择采取何种行政处罚决定的权力。
【全文结束】【引言】行政处罚的自由裁量权是指行政机关在履行行政处罚职能时,根据各种法律规定和实际情况,在一定范围内,有权根据自己的裁量判断来选择适当的处罚方式和幅度。
自由裁量权的行使既有规定的限制条件,也应遵循一定的原则和程序,以确保行政处罚的公正、合法和合理。
【第一章:自由裁量权的定义和法律依据】1.1 自由裁量权的概念及内涵1.2 自由裁量权的法律依据和基本原则1.3 自由裁量权的适用范围和限制条件【第二章:自由裁量权的行使要求】2.1 自由裁量权的行使原则和基本要求2.2 自由裁量权的行使程序和方式2.3 自由裁量权的行使标准和判断依据【第三章:自由裁量权的界定准则和方法】3.1 自由裁量权的界定准则和解释原则3.2 自由裁量权的界定方法和操作步骤3.3 自由裁量权的界定案例及解决途径【第四章:自由裁量权的监督与保障】4.1 自由裁量权的监督机制和监督部门4.2 自由裁量权的监督方式和效果评估4.3 自由裁量权的申诉和救济途径4.4 自由裁量权的法律保护和责任追究【附件】本文档无附件内容。
什么是行政处罚自由裁量权,如何在行政执法中正确使
用?
行政处罚自由裁量权,是指具有行政处罚权的行政执法机关在实施行政处罚时,依据法律、法规和规章规定的行政处罚种类、幅度和方式,自主地、有选择地作出行政处罚的权力。
行政处罚自由裁量权广泛存在于行政执法领域,由于违法行为的多样性、复杂性,决定了行政处罚自由裁量权必将长期存在。
正当行使行政处罚自由裁量权对于维护行政管理秩序,实现合理行政、公正执法具有重要意义。
行政处罚自由裁量权具有自主决定的特性,客观上为行政执法机关、执法人员滥施处罚提供了条件,事实也是如此。
一些行政执法机关、执法人员在实施处罚时背离法的精神和公正、公平、过罚相当的原则,随意处罚,滥施处罚,滥用自由裁量权,将自由裁量权作为谋私、敛财的工具,同案不同罚现象普遍存在。
一方面严重侵害行政管理相对人的合法权益,另一方面造成法律虚无,个人权力至上,更严重的是影响公众对法律的信仰,危害法治政府的建设。
加强行政处罚自由裁量权的控制,保证其在合理的范围内行使,已经成为依法行政的重要工作。
根据《行政诉讼法》的有关规定,不正确地行使自由裁量权的表现形式主要有:
1、滥用职权。
它是不正确地行使自由裁量权的最典型表现,其导致的法律后果──所作出的具体行政行为无效。
滥用职权是一种目的违法,其特点是:自由裁量权的行使不符合法律授予这种权力的目的。
它主要表现为行政执法人员假公济私、公报私仇、以权谋私,以实现种种不廉洁的动机。
人民法院对滥用职权的审查有两方面:首先是确定所适用的法律、法规的目的(包括被适用文条的目的);其次是确实具体行政行的目的,然后将二者相对照,以便确定是否滥用职权。
由于滥用职权是一种目的违法、人民法院在确定法律目的和具体行政行为目的方面,难度较大,特别是对行使职权的目的难以取证。
因此,应当从行政执法的全过程、与案件有关的各种情节、因素和行政执法的社会效果等方面来推定具体行政行为的目的是否违法,对此要充分尊重合议庭审判人员一致作出的认定意见。
2、行政处罚显失公正。
凡法律、法规规定了法律责任的,其立法的一条重要原则便是合理和公正的原则。
这里的合理和公正已不是一般意义上的合理和公正,而是通过法律形式固定下来合理和公正,即注入了国家意志的、成为法定的合理和公正。
如果行政处罚显失公正,就是违背了国家意志,即不符合立法本意,这实质上是滥用自由裁量权的又一表现形式。
人民法院对显失公正的行政处罚,可依据公正原则予以变更。
3、拖延履行法定职责。
由于有不少法律、法规未规定行政机关履行法定职责的期限,因而何时履行法定职责,行政机关便可以自由裁量。
行政管理的一个重要原则就是效率原则,如果违反这一原则,或者出于某种不廉洁动机,而拖延履行法定职责,也是不正确地行使了自由裁量权,人民法院便可依法判决行政机关限期履行法定职责。
近几年,规范行政处罚自由裁量权受到一些地方政府的重视,对行政处罚裁量权提出了基本要求,以期通过制度层面的建设,减少和杜绝自由裁量权的滥用。
但是,实践证明,控制行政处罚自由裁量权十分复杂,需要综合治理,采取多种措施,实行全方位、多途径立体控制。
总结工作实践,我们认为重点应当抓好以下五个方面工作,实现“五个控制”。
一、立法控制
行政处罚自由裁量权来自于法律、法规和规章,完善法律制度是解决行政处罚自由裁量权问题的首要选择。
法的控制主要表现在:一是法律、行政法规的控制。
法律、行政法规对行政处罚的设定应力求具体,不给行政执法机关留下过大的空间。
如果考虑各地的不同情况只能作出原则规定时,可以直接授权地方性法规、政府规章对这些行政处罚作出具体规定,这样既不影响法律的统一又解决了行政处罚自由裁量权过大的问题。
二是地方性法规和政府规章的控制。
地方性法规和政府规章应当把规范行政处罚放到重要位置,将行政处罚的具体化作为地方立法的一个重点。
设定行政处罚要明确界定“性质恶劣”“情节严重”“情节轻微”“危害后果严重”“数额巨大”等影响行政处罚自由裁量权的问题,明确从重、从轻、减轻和免予处罚的标准,清除那些过于抽象或者不受任何原则和规则指引的自由裁量权。
三是执法部门细化自由裁量权。
执法部门应当结合办案实际细化行政处罚自由裁量权,细化行政处罚自由裁量权应当注意上位法的规定,不能
自行创设。
可以根据违法行为、性质、情节和危害程度的不同,将行政处罚分为若干裁量等级,以切实减少行政处罚的随意性。
四是遵守先例制度。
同类主体、相同性质、情节相似的案件,适用的法律依据、处罚种类及幅度应当基本相同,实现同案同罚。
二、程序控制
强化行政处罚权运行全过程控制,是保证行政处罚权合理行使的重要手段。
程序控制应当贯彻始终:一是立案控制。
行政处罚立案要遵守案件管辖规定,履行立案审批手续,防止越权办案。
二是调查程序控制。
弄清违法案件性质,查明违法事实,是保证正确适用行政处罚法律规范的关键。
程序控制的一个重要内容是听证,行政执法机关对于属于听证范围的案件,办案机关必须依法组织听证。
三是决定程序的控制。
行政执法机关对情节复杂或者重大违法行为给予较重的行政处罚决定的,要依法严格进行合议、集体讨论并作出决定。
执法部门的负责人应当履行法律规定的职责,召集相关人员集体讨论案件并记录在案。
四是执行的控制。
行政处罚决定一经作出必须严格执行,要着重解决行政处罚执行随意和执行不作为的问题。
要严格暂缓执行和强制执行的控制,对于确需延期或者分期缴纳罚款的,必须履行申请和批准手续。
同时,行政执法机关在办理行政处罚案件时,要始终遵守公开制度,表明身份制度,回避制度,说明理由制度,特别是实行调查与决定职能分离制度,行政处罚案件的调查权、审查权和决定权要分别由不同的内设机构行使,以避免调查主体、审查主体和决定主体的混同而造成自由裁量权的不当行使。
三、主体控制
行政处罚主体是行政处罚权的行使者和义务承担者,与行政执法体制相适应,处罚主体十分庞杂,一个地方往往存在多个执法主体,切实把好行政执法的入门关是防止自由裁量权滥用的重要环节。
从执法状况分析,行政处罚权主体控制重点应当放在如下两个方面:一方面是对授权行政处罚主体的控制。
依据我国《行政处罚法》的有关规定,具有管理公共事务职能的组织在得到法律或者法规的授权后可以成为处罚主体;另一方面是对委托行政处罚主体和被委托行政处罚机构的控制。
对授权主体要依法严格资格审
查,重点审查其权力来自何处,是法律、法规还是规章及其他文件,通过审查将不合格的机构档在门外;对委托行政处罚行为既要审查委托者的行为资格又要审查被委托者的资格,同时还要审查委托程序是否合法。
行政处罚主体资格的管理是一项动态的、经常性工作,应当随机构的职能变化而不断地做出调整。
对处罚主体的控制还需要特别关注解决自收自支和实行差额拨款的执法问题,编制部门应当严格限制自收自支和差额拨款机构的设立。
这类机构一旦取得某些行政执法权,由于受到经济利益的巨大驱动,不可避免地要把罚没、收费作为执法的重点,执法的动机和目的就会偏离,自由裁量权就会被大量地滥用。
将行政执法主体经费纳入财政预算并实行收支两条线管理,也是解决行政处罚自由裁量权滥用的必要手段。
四、人员控制
行政执法人员的素质直接关系到执法的质量,行政处罚决定归根到底还是由执法人员作出的,只是通过行政执法机关的名义反映出来而已。
严格执法人员的管理,一是要依法坚定地落实行政执法人员的资格制度,严把进入关。
行政执法人员不但要有较高的政治素质,而且还要具备与其岗位相当的业务素质和良好的道德修养,执法者应当成为公平、正义的守护神。
因此,不是什么人都可以成为执法者的,只有那些经过法定的培训、考核并取得行政执法资格的公务人员才可以成为执法人员,没有经过法定的程序取得执法资格的人员不得在行政执法岗位工作。
二是健全行政执法人员的淘汰机制。
始终保持行政执法人员的公正、纯洁及工作的高效率,必须有竞争淘汰机制做保证,对于不适宜在行政执法岗位置的人员必须调离,取消其执法资格。
要切实解决行政执法人员只能进不能出,人员流动渠道堵塞的问题。
三是建立健全行政执法人员的继续教育培训制度,强化行政执法人员的知识更新。
每五年就要对行政执法人员全面培训一次,保证行政执法人员公正执法合理执法。
五、监督控制
古代哲学家孟德斯鸠有句至理名言:一切有权力的人都会滥用权力,这是一条万古不易的经验。
自始至终把行政处罚自由裁量权置于监督之下,既要强化行政系统的内控监督体系建设,又要充分发挥外部监督作用。
行政机关的内部控制要重点放在行政执法
责任制和错案追究制上,加大个案监督和错案监督的力度。
根据需要可以采取多种监督方式,如行政执法检查、责任制考评、案卷评查、案件抽查、重大行政处罚备案、暗访等等。
要逐步建立起科学、系统的行政执法考核指标体系,明确责任追究主体,加大责任追究力度。
要加强与监察机关、公务员管理机关的协作、配合,形成监督的合力,放大监督的效果。
不断加强和改进行政复议工作,依法及时纠正超越或者滥用职权的行为、明显不当的行政处罚行为。
在加强内部监督的同时,充分发挥权力机关监督、司法机关监督、社会舆论监督和人民群众的监督作用,以有效防止自由裁量权的失控。
(来源:民主与法制论坛)。