七年级历史下册第四课校本作业(题目及答案)
- 格式:doc
- 大小:15.00 KB
- 文档页数:1
初中-历史-下册-打印版
第4课昂扬进取的社会风貌
典型例题
1.唐朝科举考试最受重视的是哪一科()
A、明经
B、武举
C、进士
D、贤良方正
分析:本题主要考查学生对唐朝的科举制度的内容的了解。
唐朝的科举制度是唐朝历史非常重要的方面。
它在唐朝政治制度的建设中起到了举足轻重的作用,对后世的影响十分深远。
它主要有明经和进士等科。
其中进士科倍受推崇是唐朝科举最重要的科目。
答案:C
习题精选
单项选择题
1.唐朝科举考试最受重视的是哪一科()
A、明经
B、武举
C、进士
D、贤良方正
2.以下食品在唐朝没有的是()
A、饺子
B、饼
C、面条
D、点心
3.唐朝主要的交通工具是()
A、马
B、牛车
C、船
D、驴车
参考答案:
1.C 2.C 3.A
初中-历史-下册-打印版。
2019年精选初中七年级下册历史[第4 课光彩夺目的时代文学]中图版习题精选[含答案解析]十九第1题【单选题】《十七史商榷》中写道:“此天地间必不可无之书,亦学者必不可不读之书也。
”这里的“书”是指( )A、《农政全书》B、《资治通鉴》C、《窦娥冤》D、《大唐西域记》【答案】:【解析】:第2题【单选题】下图对联行文巧妙,其表达的意图是( )A、赞美唐朝繁荣开放B、嘲讽宋朝重文轻武C、抨击明朝专制皇权D、颂扬清朝帝王功德【答案】:【解析】:论从史出是历史研究的方法之一。
下列成就能说明宋元是我国古代科技发展高峰时期的是( )①活字印刷术的发明②蔡伦改进造纸术③指南针用于航海④火药在军事上广泛使用A、①②③B、①③④C、②③④D、①②③④【答案】:【解析】:第4题【单选题】右图为《清明上河图》(局部),下列哪一选项是对这幅画卷的真实描绘( )A、魏晋南北朝佛教故事B、唐朝民族关系C、北宋社会风貌D、明朝山水和花鸟【答案】:【解析】:下面是我国古代不同领域著作的杰出代表,按其出现的先后顺序排列,正确的是( )①《天工开物》②《齐民要术》③《史记》④《伤寒杂病论》A、③④①②B、①②③C、④③②①D、③④②①【答案】:【解析】:第6题【单选题】《宋史》记载:“……有造突火枪,以巨竹为筒,内安子窠(子弹),如燃放,焰绝然后子窠发出,如炮声,远闻五十余步。
”它描绘的是下列哪一重大发明的应用( )A、造纸术B、活字印刷术C、火药D、指南针【答案】:【解析】:著名的历史著作《资治通鉴》是一部( )A、纪传体通史B、编年体通史C、纪传体断代史D、编年体断代史【答案】:【解析】:第8题【单选题】明清时期,成为广大城乡人民重要的文化活动的是( )A、小说创作B、书法鉴赏C、戏剧表演D、名画收藏【答案】:【解析】:第9题【单选题】强调人类要和自然相协调、人力要与自然力相配合,总结明代农业、手工业技术,反映明代手工工场生产面貌的科学著作是( )A、《齐民要术》B、《天工开物》C、《农书》D、《农政全书》【答案】:【解析】:第10题【单选题】《本草纲目》的作者是( )A、李时珍B、孙思邈C、张仲景D、华佗【答案】:【解析】:第11题【材料分析题】阅读下列材料中国历史上有许多王朝,每一个王朝,远远望去,似乎都有一种专属的美感,在网络发达的今天,产生了“朝代粉”这样一个群体,很多人对宋朝一往情深,成了“宋粉”。
第一单元第四课科举制的创立一、选择题:2.科举,就是由封建国家设立科目,定期举行统一考试,通过考试来选拔官吏。
下列事件中标志着科举制度正式诞生的是:(B)A 隋文帝时利用分科取士的办法选拔官吏。
B.隋炀帝时正式设进士科,按考试成绩选拔人才。
C.唐太宗时扩充国学的规模,扩建学舍,增加学员。
D.武则天时开始进行武举考试。
3.下列诗句中涉及到科举制的有: ( C )①皇榜尽处是孙山,贤郎更在孙山外。
②朝为田舍郎,暮登天子堂。
③罢黜百家,独尊儒术。
④慈恩寺下提名处,十七人中最少年。
A. ①②③④B. ②③④C. ①②④D. ②④5.诗赋科成为进士科主要的考试内容开始于:(D)A.隋文帝B.隋炀帝C.唐太宗D. 唐玄宗6.我们现在的高考有“文科状元”、“理科状元”,而科举考试中也有“文状元”、“武状元”。
那么“武状元”最早出现于:(C)A.唐太宗统治时期B.唐高宗统治时期C.武则天统治时期D.唐玄宗统治时期8.“太宗皇帝真长策,赚得英雄尽白头”,这首诗反映了:( A )A.贞观年间,进士科录取率极低,不少人从少年考到老年,仍未考中。
B.唐太宗创立进士科,开创通过考试选拔官吏的制度,许多有才能的人为他所用,一直到头发花白。
C. 唐太宗设立武举考试,许多英雄为此奋斗终生。
D. 唐太宗将诗词作为考试内容,许多考生为作诗熬白了头发。
二、填空题:四、科举制的创立(创立于_隋朝___废除于___清朝末年____)1、隋朝时,隋文帝用__分科考试_的办法来选拔官员。
隋炀帝时正式设置___进士科_,科举制正式诞生。
2、唐朝是科举制完善的重要时期。
最主要考试的科目有进士和明经两科唐太宗完善科举制的措施为:扩充国学的规模,进士考试第一名称为状元武则天完善科举制的措施为:开殿试,设武举_唐玄宗完善科举制的措施为:_诗赋成为进士科主要的考试内容_3、科举的影响:①改善了用人制度②促进了教育事业的发展③促进了文学艺术的发展三.动脑筋:1.材料一:一夕九起嗟,梦短不到家。
第4课唐朝的中外文化交流1.(2019·重庆·真)唐代有男女同服之俗,男女同样参加骑马、打球、饮酒、舞蹈等活动。
唐代的女服还曾流行由波斯(今伊朗)传入的胡服。
材料直接反映出唐代()A.经济的繁荣 B.政治的清明 C.文学艺术的兴盛 D.社会风气的开放2.(2019·大庆·真)第一个系统地把天竺佛教、历史、地理、风土人情等记录下来并介绍到中国的人是()A.文成公主 B.松赞干布C.玄奘 D.鉴真3.(2019·聊城·真)唐代中后期,“波斯锦”“胡锦”“番锦”通过丝调之路,不断输入中国,内地也生产“胡式锦”。
这主要表明()A.唐朝采取开明民族政策 B.中外交流开启唐朝盛世C.唐朝中后期手工业衰落 D.中外文化交流日益加强4.(2019·南通·真)唐开成三年(838年),日本僧人圆仁来到今南通如东的国清寺。
此后他走遍半个中国,研学佛法,受到朝廷及地方州县的热情接待。
这说明了唐朝()A.重视中外文化交流 B.中外贸易往来频繁C.实行开明民族政策 D.社会生活丰富多彩5.(2019·徐州·真)右图中的路线示意的是()A.张骞通西域B.文成公主入藏C.玄奘西行D.郑和下西洋6.(2019·临沂·真)如图中的历史人物是日本佛教南山律宗的开山祖师,著名医学家,被日本人民誉为“文化之父”和“律宗之祖”。
下列关于他的说法,正确的是()①他接受日本僧人的邀请顺利东渡日本②他为中日文化交流作出了卓越的贡献③他是唐朝与日本的文化交流中最有影响的人物④他只潜心研究佛经而不过问其他领域A.①③ B.②③ C.①④ D.②④7.(2019·北京·真)一位同学在学习唐朝历史后,拟定了一幅对联(见右图),横批应为()A.海路通达 B.经济繁荣C.民族和睦 D.文明互鉴8.(2019·郴州·模拟)“鉴真盲目航东海,一片精诚照太清。
第4课唐朝的中外文化交流知能演练提升一、选择题1.唐朝与亚、非、欧各国的友好往来达到前所未有的盛况,其根本原因是()A.对外交流非常便利B.经济繁荣,文化昌盛C.采取开放的对外政策D.制度先进,疆域辽阔2.唐招提寺位于日本奈良,是有着典型唐朝风格的世界文化遗产。
下列最能说明中日友好关系源远流长的事件是()A.张骞出使西域B.鉴真六次东渡C.玄奘西游天竺D.郑和七下西洋3.“传法为重,舍身为轻,六渡出海,终抵东瀛。
”这副对联描述的史实是()A.玄奘西行B.鉴真东渡C.文成公主入藏D.隋炀帝巡游江都4.★对比下图中的两枚古钱币,得出的结论中不应有...()A.两者都是圆形方孔钱B.钱币上都有汉字C.唐文化对日本影响巨大D.开元通宝受和同开珎的影响5.1 300多年前,天竺的戒日王举行了盛大的佛学辩论会,担任主讲的是一位来自唐朝的佛学大师。
这位佛学大师可能是()A.僧一行B.鉴真C.玄奘D.戒贤6.中印交流源远流长,早在唐朝时期,玄奘西行,为中印文化交流作出了巨大贡献。
下列说法正确的是()A.唐朝时称印度为波斯B.玄奘游学的大昭寺是印度佛学的最高学府C.玄奘回国后,佛教开始传入中国D.玄奘口述的《大唐西域记》成为研究中亚、印度半岛以及我国新疆地区历史和佛学的重要典籍7.唐诗内容丰富,风格多样,具有鲜明的时代特色。
下列诗句中反映中外交往的是()A.忆昔开元全盛日,小邑犹藏万家室B.故人西辞黄鹤楼,烟花三月下扬州C.日本晁卿辞帝都,征帆一片绕蓬壶D.剑外忽传收蓟北,初闻涕泪满衣裳二、材料分析题8.“论从史出,史论结合”是学习历史的基本方法。
阅读下列材料,探究相关问题。
材料一玄奘从天竺带回佛经657部,经过20多年的努力,共翻译出75部1 335卷,约1 300多万字。
唐太宗亲自为他写了《大唐三藏圣教序》。
材料二日本晁卿(阿倍仲麻吕)辞帝都,征帆一片绕蓬壶。
明月不归沉碧海,白云愁色满苍梧。
——李白材料三(1)材料一中的天竺指今天的什么地方?根据玄奘的口述,他的弟子写成一部书,这部书的名称是什么?(2)根据三则材料及所学知识,指出唐朝和日本、天竺之间友好交往的史实。
第4课唐朝的中外文化交流一、选择题。
1、在隋唐与各国的交往中,中国有三位高僧作出重要奉献,其中不包括( )A.玄奘 B.义净 C.法显 D.鉴真2、以下内容,哪些是鉴真和玄奘的共同之处 ( )①都是唐朝的僧人②都在唐朝的对外交往中有重大奉献③都为完成自己的使命历尽艰辛④都有一种顽强的毅力和百折不挠的精神A.①②③④ B.①②④ C.②③④ D.①②④3、受唐朝文化影响很大,至今还保存着唐朝人的某些风气的国家是 ( )A.印度 B.阿拉伯 C.朝鲜 D.日本4、沟通中西文化,把中国的造纸、纺织、制瓷等技术传到非洲、欧洲的国家是 ( )A.天竺 B.波斯 C.大食(阿拉伯) D.东罗马5、唐朝的对外交往出现了前所未有的频繁局面,原因是( )①唐朝的经济、文化处于世界领先地位②对外交通兴旺③唐政府实行较为开放的对外政策④西欧处于文化低潮时期⑤唐朝统治者大多推行三教并行的宗教政策A.①②③⑤B.①②③④C.②③④⑤D.①③④⑤6、据史料记载,隋唐时“民间佛经多于六经数十百倍〞,造成这一现象的原因是( )①统治者推崇佛教②佛经浅显易懂③雕版印刷佛经④人们盼望安定A.①③B.②④C.①②③D.①②③④7、对日本影响深远的哪些事件( )①遣唐使②鉴真东渡③“大化改新〞④明治维新A.①③B.②④C.①②③D.①②8、假设你要查看有关印度的历史地理风俗,你该查阅以下哪本书( )A.?徐霞客游记? B .?西游记? C .?大唐西域记?D. ?史记?9、天竺戒日王对玄奘说:“弟子闻彼国有?秦王破阵乐?歌舞之曲,未知秦王是何人?复有何功德,致此称扬〞你知道秦王是谁吗?( )A.唐高祖 B .唐太宗 C .唐中宗 D .唐玄宗二、材料分析。
1、材料分析阅读以下材料材料1:贞观四年起,日本不断派“遣唐使〞到中国来,至唐后期894年止,遣唐使到达中国的有十三次。
随同大使、副使来的还有学者、学问僧、留学生、画师、医生、工匠、水手等。
历史练习册七下答案4课一、选择题1. 以下哪个事件标志着中国近代史的开端?A. 鸦片战争B. 甲午战争C. 八国联军侵华D. 辛亥革命答案:A2. 清朝末年,中国社会的主要矛盾是什么?A. 封建主义与人民大众的矛盾B. 帝国主义与中华民族的矛盾C. 封建主义与帝国主义的矛盾D. 封建主义与资本主义的矛盾答案:B3. 辛亥革命推翻了哪个朝代的统治?A. 明朝B. 清朝C. 元朝D. 宋朝答案:B二、填空题1. 鸦片战争后,中国被迫签订了______,从此中国开始沦为半殖民地半封建社会。
答案:《南京条约》2. 辛亥革命的领导者是______,他是中国近代史上的一位伟大的革命家。
答案:孙中山3. 八国联军侵华战争发生在______年,这场战争给中国带来了巨大的灾难。
答案:1900三、简答题1. 简述鸦片战争对中国社会的影响。
答案:鸦片战争是中国近代史上的一次重大战争,它不仅使中国丧失了大量的领土和主权,还使中国沦为半殖民地半封建社会。
战争后,中国被迫签订了不平等条约,开放了多个通商口岸,允许外国在中国设立租界,这严重损害了中国的国家利益和民族尊严。
2. 辛亥革命的历史意义是什么?答案:辛亥革命是中国历史上的一次重大革命,它推翻了清朝的统治,结束了中国两千多年的封建帝制,建立了亚洲第一个民主共和国——中华民国。
辛亥革命推动了中国社会的进步,为中国的现代化进程奠定了基础。
四、论述题1. 论述八国联军侵华战争对中国的影响。
答案:八国联军侵华战争是中国近代史上的一次重大灾难。
这场战争不仅给中国带来了巨大的物质损失,还严重损害了中国的国家主权和民族尊严。
战争后,中国被迫签订了《辛丑条约》,割让领土,赔款巨额,使中国的国际地位进一步下降。
同时,这场战争也激发了中国人民的民族意识和反抗精神,为中国的民族解放和国家独立奠定了基础。
结束语:通过本课的学习,我们不仅了解了中国近代史上的重要事件和人物,还认识到了这些事件对中国社会和民族命运的深远影响。
人教版(部编版)七年级历史下册第一单元隋唐时期:繁荣与开放的社会第4课《唐朝的中外文化交流》课堂达标训练题(含答案)一、选择题:1.为了解答佛经中的许多疑惑,教化民众,玄奘不畏路途遥远,毅然前往天竺。
他遍访佛教高僧,最终学成归国,将自己的亲身经历和见闻记述在()A. 《西行记》B. 《西游记》C. 《大唐西域记》D. 《大话西游》2.下列史实的发生,不在唐玄宗统治时期的是()A. 鉴真东渡日本B. 任用姚崇为宰相C. 玄奘西去天竺D. 唐朝进入鼎盛时期3.中印文化交流史上最杰出的使者是()A. 崔致远B. 鉴真C. 阿倍仲麻吕D. 玄奘4.据记载,公元630-894年,在大约两个半世纪的时间里,日本共向唐朝派遣了十几次遣唐使,随行的还有众多留学生和留学僧。
这说明()A. 中国的先进文化促进了日本社会的发展B. 日本是一个善于学习的国家C. 鉴真东渡日本传播了唐楚文化D. 日本根据中国汉字创造了日本文字5.请问如图中人物的主要历史贡献是()A. 出使西域,沟通丝绸之路B. 西游天竺,研习佛法C. 东渡日本,传播唐文化D. 航海西行,发展海上交通6.唐朝的开放与包容、兼收与并蓄,成就了唐文化的多元与辉煌。
下面能佐证当时中外文化双向交流的是()①文成公主入藏②鉴真东渡③玄奘西行④遣唐使来访A. ①②B. ①②③C. ②③④D. ①②③④7.图片见证历史,下列三幅图反映的共同主题是:岩仓使团赴欧美唐招提寺维新后的日本街头A. 日本明治维新走上了资本主义道路B. 日本学习借鉴外来文明C. 日本向欧美国家学习D. 日本在外来文明的冲击下,传统文化消失殆尽8.2010年1月,某国环境部长拉梅什先生在访问中国时,以历史上两国文化交流的例子风趣地说,他现在就是到中国取环保经的“气候玄奘”,该国为()A. 印度B. 日本C. 朝鲜D. 美国9.唐朝的对外交流中佛教僧侣的活动引人注目,玄奘西行和鉴真东渡都成为家喻户晓的历史故事,请问这两个历史事件的共同之处是A. 都学习了外国文化回到大唐B. 都发生在唐太宗时期C. 都促进了中外的友好交往D. 都有利于日本学习中国文化10.六次东渡日本,对中日经济文化交流做出杰出贡献的是()A. 阿倍仲麻侣B. 鉴真C. 晁衡D. 玄奘二、材料解析题:11.观看下面图片,回答问题。
第4课科举制的创立【知识讲述】隋唐时期是我国封建社会政治制度大发展的时期,此时开创并完善的科举制度,是我国封建社会中央政权选拔各级官吏的一项基本制度,影响至为深远。
隋文帝、隋炀帝、唐太宗、武则天、唐玄宗五位隋唐帝王在科举制度形成和完善过程中发挥的关键作用。
科举考试的形式是封建时代所可能采取的最公平的人才选拔形式,它扩展了封建国家引进人才的社会层面,显示出生气勃勃的进步性。
它不仅扩大了唐朝以后封建统治的阶级基础,而且促进了社会上努力读书求学的风气。
唐代的科举制尤其是进士科的诗赋取士,促进了唐诗和唐朝文化的发展。
它不仅造就了一批诗人,而且推动了古文运动的勃兴和传奇小说的发展,使唐代的文学水平达到一个很高的层次。
【能力拓展】科举制度在中国实行了整整一千三百年,对隋唐以后中国的社会结构、政治制度、教育、人文思想,产生了深远的影响。
科举制为中国历朝发掘、培养了大量人才。
科举制是一种拢络、控制读书人的有效方法,以巩固其统治。
科举制所造成的恶劣影响主要在其考核的内容与考试形式。
由明代开始,科举的考试内容陷入僵化,变成只要求考生能造出合乎形式的文章,反而不重考生的实际学识。
我国科举制在世界文明史上有重要地位。
明朝来华的著名传教士利玛窦赞扬中国科举制说:“他们(指中国)全国都是由知识阶层,即一般称为儒生的人来治理的,井然有序地管理着整个国家。
”18世纪西方启蒙思想家孟德斯鸠、伏尔泰、狄德罗等也都肯定中国科举制,称这个制度防止了权力的世袭化,保证了知识阶层的合法对流。
法国重农学派奎纳,更主张在西方仿行中国的文官考试制度。
因此,1791年起,法国率先实行了文官考试,接着1853年后英国也推广文官考试。
正如《英国大百科全书》所说的,“我们所知道的最早的考试制度,是中国所采用的选举制度。
”我国民主主义革命家孙中山在《五权宪法·民权初步》里也说:“现在各国的考试制度,差不多都是学英国的。
穷流溯源,英国的考试制度,原来是从我们中国学过去的。
部编版2023-2024学年七年级历史下学期第4课唐朝的中外文化交流课时练一、选择题1.某学习小组在探究性学习中,收集和整理了如表所示的素材。
据此推断,他们探究的主题最可能是中国古代()A.文明的交流与互鉴B.文化的发展与演变C.宗教的传播与影响D.制度的变革与创新2.某学习小组在探究性学习中,收集和整理了下表所示的素材。
据此推断,他们探究的主题最可能是中国古代()A.文明的交流与互鉴B.文化的发展与演变C.宗教的传播与影响D.制度的变革与创新3.唐朝时期传到日本的螺钿铜镜(见图),把南海的夜光贝、东南亚的琥珀、中东的宝石、阿富汗的蓝宝石巧妙地组合在一起,构成五彩缤纷的图案。
这体现了唐朝()A.商品经济的繁荣B.疆域范围的辽阔C.对外开放的气象D.民族关系的和睦4.如果要印证玄奘西行取经的历史,下列史料最可靠的是()A.玄奘为保存由天竺带回的经卷佛像主持修建的大雁塔B.由玄奘口述、弟子记录成书的《大唐西域记》C.明代作家吴承恩创作的古典小说《西游记》D.中央电视台拍摄的长篇电视连续剧《西游记》5.“明月不归沉碧海,白云愁色满苍梧。
”这句唐诗出自李白创作的《哭晁卿衡》,目的是哀悼离开唐朝长安城回国,据传渡海时沉船遇难的外国友人晁衡。
据此推断,晁衡的身份最不可能是()A.新罗遣唐使B.日本留学生C.西域商人D.天竺传教僧人6.观察下图,与图中路线相关的历史人物是()A.玄奘B.鉴真C.张骞D.毕昇7.唐朝时,陆上丝绸之路达到鼎盛,东起长安,经中亚,可以通往今天印度等许多国家。
海路可到达今天日本、波斯湾等地。
唐朝允许外商长期在中国居住、任官,长安、洛阳聚集了各国使节、商人。
这些反映出唐朝()A.开明的民族政策B.中外交往的繁盛C.多彩的文学艺术D.政治制度的完备8.如果我们想了解唐朝时期西域各国的风土人情,我们可以翻阅的历史书籍是()A.《大唐西域记》B.《史记》C.《西游记》D.《金刚经》9.据《日本书纪》记载,公元623年自唐回国的留学僧上奏朝廷云:“大唐国者,法式备定,珍国也,常须达”。
人教部编版历史七年级下第一单元第4课唐朝的中外文化交流同步练习(含答案)第4课《唐朝的中外文化交流》同步练习1.隋唐时期的日本民族是一个好学的民族,下列日本到唐朝的人员中是政府委派的()A.遺唐使 B.留学生 C.留学僧D.商人2.日本遣唐使来华的主要目的是()A.学习中国的先进文化B.传播日本先进文化C.加强两国友谊D.求取佛经教义3.2019年5月,印度总理莫迪访问中国,中印关系得到进一步发展。
追溯到唐朝,为中印文化交流作出贡献的人物是()A.张骞 B.鉴真 C.玄奘D.班禅4.玄奘西行是古代中印两国人民友好交往的见证,他游学、研习内容主要涉及的宗教是()A.基督教 B.伊斯兰教 C.道教D.佛教5.《西游记》中唐僧取经的故事几乎家喻户晓,该故事发生在 ( )第 2 页第 3 页中外交往的过程。
下列事件按先后顺序排列正确的是 ( )①张骞出使西域②文成公主入藏③鉴真东渡日本④孝文帝迁都洛阳A.①④②③B.①④③②C.①③②④D.①②④③10.阅读材料,回答问题。
材料一:复旦大学钱文忠教授在讲述唐朝对外关系时说:“一个伟大僧人西行取经的传奇故事,一条由信念、坚持和智慧浇铸而成的求知之路,一个民族胸襟开阔、海纳百川的真实写照。
”材料二:“鉴真盲目航东海,一片精诚照太清。
舍己为人传道艺,唐风洋溢奈良城。
”--郭沫若(1)材料一中的这位伟大僧人是谁?他的一生和佛学密不可分,他求知的最高学府和为后世留下的佛学经典著作分别是什么?(2)材料二中描述的中日民间交往事件是什么?鉴真的贡献有哪些?练习答案:第 4 页1.A2.A3.C4.D5.B6.B7.B8.A9.A.10.(1)玄奘。
那烂陀寺;《大唐西域记》。
(2)鉴真东渡。
他在日本传授佛经,还传播中国的医药、文学、书法、绘画,还主持修建了唐招提寺,为中日文化交流作出了卓越的贡献。
第 5 页。
第4课唐朝的中外文化交流同步练习1.在古代,中日曾经友好交往。
下列关于古代日本吸收中国先进文化的表述,正确的有:()①日本派遣留学生到中国(隋.唐)学习②日本派遣唐使到中国友好交往③中国佛教高僧东渡日本讲学,传播中国先进文化④日本照搬中国的政治制度,实行中央集权管理A.①③④B.①②③C.②③④D.①②④2.上海世博会日本馆里,有一个以“遣唐使”为中心的展区。
下列关于唐朝与日本交往的说法错误的是()A、玄奘东渡日本传播唐朝文化B、日本按照唐朝模式进行政治改革C、唐朝时期日本派遣十几批遣唐使来华D、中日两国交往频繁3.唐朝的繁荣与开放在很大程度上与中外交流的程度有关,以下最能表明中国人学习外国的开放意识和刻苦精神的是()A、玄奘西行B、开凿大运河C、文成公主入藏D、遣唐使来华4.“大唐国者,法式备定,珍国也,常须达。
”这段文字出自《日本书纪》一书。
为了实现文中所说的“常须达”,日本国政府采取的措施是()A.派倭寇侵略我国沿海地区B.派商人与唐朝通商C.派僧人到唐朝传播佛教D.派遣唐使到唐朝学习5.“传法为重,舍身为轻;六渡出海,终抵东瀛。
”上述对联高度赞扬了鉴真不畏艰难、执着追求的精神。
文中的“东瀛”指的是()A.天竺B.朝鲜C.日本D.印度6.某班本月负责学校文化长廊的黑板报设计,他们设定的主题是“唐代的中外交往”,并围绕主题准备出版以下四个内容,请你帮他们指出哪一项内容不符合主题( )A.文成公主与松赞干布成亲B.鉴真东渡宣扬中国文化C.玄奘西游天竺取经D.日本遣唐使来华7.“玄奘西游”和“鉴真东渡”备受后人称颂,其最根本的原因是()A.不畏艰难的精神B.有高深的佛教学识C.研究和弘扬佛学的执著追求D.促进中外文化交流8.中华文明的形成与发展,经历了多民族融合和中外交往的过程。
下列事件按先后顺序排列正确的是①张骞出使西域②文成公主入藏③鉴真东渡日本④孝文帝迁都洛阳A.①④②③B.①④③②C.①③②④D.①②④③9.唐朝时,各国称中国人为“唐人”,主要是因为()A.唐朝时很多中国人到外国去B.唐朝时中国人以“唐人”自称C.唐朝在世界上享有很高声望D.唐朝与世界很多国家都有贸易往来10.唐朝中外交往中出现了盛况空前的局面,出现这一局面的根本原因是()A.唐朝国家统一,社会安定B.唐朝经济、文化世界领先C.唐朝对外政策开放开明D.唐朝对外交通发达11.材料一:见下图:玄奘西行材料二:鉴真盲目航东海,一片精诚照太清。
第4课昂扬进取的社会风貌一、单项选择题1.门第不高的读书人,可以凭才学做官开始于()A.三国时期B.两晋时期C.隋朝D.唐朝2.科举制在我国封建社会延续了()A.三百多年B.一千多年C.一千三百多年D.三千多年3.唐朝时考试科目中最重要的是()①进士②明经③诗赋④医科A.①②B.②③C.①②③D.②③④4.下列有关科举制度的叙述,正确的是()①隋炀帝时,我国科举制度正式形成②唐朝时常设的考试科目中以进士、明经最重要③诗赋成为进士科主要的考试内容④科举制度直到清朝初年才被废除A.①②③④.B①②③ C.②③④ D.①②5.下列叙述属于科举制度的影响的是()①改善了用人制度,使得有才识的读书人有机会进入各级政府任职②科举制度促进了教育事业的发展,士人用功读书的风气盛世③科举制促进了文学艺术的发展④唐玄宗曾八次亲自面试科举面试者A.①②③④B.②③④C.①②③D.③④6.唐代明经考试中有一种叫帖经的试题类型,考官任意选取《五经》中的某段,用纸条封住其中的几个字或几句话,要求考生将其默写出来,这种试题在今天与我们的哪种题型类似()A.选择题B.填空题C.材料题D.问答题7.隋朝开创了中国延续一千三百多年的科举制度,你知道科举制度创立的原因吗()①魏晋以来,官员大多从各地高门权贵的子弟中选拔。
权贵子弟无论优劣,都可以做官②很多出身低微但有真才实学的人,却不能到中央和地方担任高官③科举制度可以使教育更具有普遍性④政府可以通过科举制度向民众收取费用,增加国库的收入A.①②③B.②③④C.①②D.②③8.唐朝武则天统治时期,有一个姓张的普通人家的儿子想做官,以便光宗耀祖。
那么,可供他选择的途径有()①当兵立功②读书参加科举考试③经商④托人推荐A.①②B.③④C.②④D.①③二、延伸探究题下列句子中,有些与科举制度有关,请把它们找出来。
(1)“天下英雄入吾彀中矣。
”(2)“太宗皇帝真长策,赚得英雄尽白头!”(3)“朝为田舍郎,暮登天子堂。
2019-2020学年度北师大版历史七年级下册第4课昂扬进取的社会风貌习题精选第三十二篇第1题【单选题】西方将中国的科举制度称之为“中国第五大发明”,是中国对世界最重要的贡献之一。
科举制正式形成的标志是( )A、隋文帝实行分科考试B、武则天创立殿试制度C、唐太宗增加科举考试科目D、隋炀帝设进士科【答案】:【解析】:第2题【单选题】余秋雨在《十万进士》中认为,科举制度选拔的“十万进士”,“其中包括着一大批极为出色的、有着高度文化素养的政治家和行政管理专家”。
这说明科举制度( )A、有利于寒门子弟入朝为官B、导致了“重文轻武”的现象C、成为束缚人们思想的工具D、是行之有效的选官用人制度【答案】:【解析】:第3题【单选题】唐朝读书人要实现“朝为田舍郎,暮登天子堂”的理想,最佳途径应该是( )A、作战立功B、经商致富C、地方推举D、科举考试【答案】:【解析】:第4题【单选题】科举制是古代通过考试选拔官吏的重要制度,科举制正式形成于( )A、隋文帝时B、隋炀帝时C、唐太宗时D、唐玄宗时【答案】:【解析】:第5题【单选题】元代高明在《琵琶记》中说:“十年寒窗无人问,一朝成名天下知。
”与这句话反映的社会现象相关的制度是( )A、禅让制B、世袭制C、科举制D、选举制【答案】:【解析】:第6题【问答题】阅读下列材料:材料一:唐太宗在端门看见新科进士鱼贯而出,高兴地说:“天下英雄入吾彀中矣。
”——王定保:《唐摭言》材料二:(宋朝)国家用人之法,非进士及第者不得美官。
——魏泰:《东轩笔录》材料三:明代科举考生看榜图,如下图所示。
完成(1)~(3)题:(1)上述三则材料反映了中国古代的何种制度?(2)材料二反映了怎样的社会现实?(3)依据材料三图描述一下看榜者的神情。
这说明了什么?【答案】:【解析】:第7题【材料分析题】下列材料摘编自梁启超的《变法通议》,结合所学知识回答问题。
材料一:欲兴学校、养人才,以强中国,惟变科举为第一义。
2019年精选北师大版历史七年级下册第4课昂扬进取的社会风貌练习题【含答案解析】第九十五篇第1题【单选题】科举制正式形成是在( )A、汉武帝时B、魏晋时期C、隋文帝时D、隋炀帝时【答案】:【解析】:第2题【单选题】唐朝中央设国子监主管学校工作,监管京师六学。
律、书、算学为明法、明字、明算输送考生,国子学、太学、四门学为进士、明经两科输送考生。
对该材料理解最准确的是( )A、学校教育服务于科举制B、学校教育内容为儒家经典C、科举制促进了文学的发展D、科举制改善了用人制度【答案】:【解析】:第3题【单选题】宋代诗人汪洙《四喜》曰:“久旱逢甘霖,他乡遇故知;洞房花烛夜,金榜题名时”。
与“金榜题名”最相关的制度正式确立是在( )A、汉朝B、唐朝C、隋朝D、元朝【答案】:【解析】:第4题【单选题】对完善科举制做出突出贡献的关键人物不包括( )A、唐太宗B、唐高宗C、武则天D、唐玄宗【答案】:【解析】:第5题【单选题】下列哪项关于八股取士的说法不正确( )A、以明清两朝为盛B、采用八股文的形式写作C、考试题目取材广泛,涉及诸子百家D、禁锢了人们的思想,阻碍了文化发展【答案】:【解析】:第6题【材料分析题】阅读材料,回答问题:材料一:发端于黄河流域的中华文明是东方文的主体,中华文明以公元前221年秦统一中国为标志,率先以治理的“高端策略”摆脱了“低端策略”,这是东方文明在治理体系和治理能力方面第一次赶超西方世界,并最终在隋唐时期领先世界,并为人类文明发展留下了重要的制度创新遗产。
材料二:以公元16世纪的文艺复兴为标志,西方再次逐步“赶超”中华文明。
直到19世纪,西方开始统治世界。
西方的优势在于它在长期的赶超过程中形成了新的治理体系和治理能力。
自19世纪开始,西方的治理体系不仅被视为有效的而且还被视为普适的;不仅被视为富强之理,而且被称为正义之道。
……但在“正义之道”下,工人阶级处于水深火热之中,急需科学策略的指引……。
岳麓版2022七年级历史下册第4课同步测试题含参考答案(学习版)编制人:__________________审核人:__________________审批人:__________________编制学校:__________________编制时间:____年____月____日序言下载提示:该文档是本店铺精心编制而成的,希望大家下载后,能够帮助大家解决实际问题。
文档下载后可定制修改,请根据实际需要进行调整和使用,谢谢!并且,本店铺为大家提供各种类型的学习资料,如英语资料、语文资料、数学资料、物理资料、化学资料、生物资料、地理资料、历史资料、政治资料、其他资料等等,想了解不同资料格式和写法,敬请关注!Download tips: This document is carefully compiled by this editor.I hope that after you download it, it can help you solve practical problems. The document can be customized and modified after downloading, please adjust and use it according to actual needs, thank you!In addition, this shop provides various types of learning materials for everyone, such as English materials, language materials, mathematics materials, physical materials, chemical materials, biological materials, geographic materials, historical materials, political materials, other materials, etc. Please pay attention to the data format and writingmethod!岳麓版2022七年级历史下册第4课同步测试题含参考答案第4课唐朝的民族关系与对外关系练习一、选择题1.唐太宗说:“白古皆贵中华,贱夷狄,朕独爱之如一。
人教版七年级下册历史第4课唐朝的中外文化交流检测作业2020年春七年级下册历史第一单元第4课唐朝的中外文化交流检测作业一、选择题1.如下图中的历史人物是日本佛教南山律宗的开山祖师,著名医学家,被日本人民誉为“文化之父”和“律宗之祖”。
下列关于他的说法,正确的是()①他接受日本僧人的邀请顺利东渡日本②他为中日文化交流作出了卓越的贡献③他是唐朝与日本的文化交流中最有影响的人物④他只潜心研究佛经而不过问其他领域A.①③B.②③C.①④D.②④2.一位同学在学习唐朝历史后,拟定了一幅对联(见下图),横批应为()A.海路通达B.经济繁荣C.民族和睦D.文明互鉴3.唐开成三年(838年),日本僧人圆仁来到今南通如东的国清寺。
此后他走遍半个中国,研学佛法,受到朝廷及地方州县的热情接待。
这说明了唐朝()A.重视中外文化交流B.中外贸易往来频繁C.实行开明民族政策D.社会生活丰富多彩4.唐朝的对外开放不仅影响到亚洲文明的发展,而且促进了西方乃至世界文明的进步,唐朝“开放”的表现包括()①鉴真东渡日本②玄奘西游天竺③日本“遗唐使”来华④郑和下西洋A.①②③B.②③④C.①③④D.①②④5.认知和探究历史地图,从中提取有效信息,是学习和研究历史的重要方法。
下图反映的史实是()A.玄奘西行B.鉴真东渡C.文成公主入藏D.王昭君出塞6.它是玄奘西行旅途中的见闻回忆录,它是研究古印度和中亚地区历史、佛教的典籍,它是()A.《唐本草》B.《大唐西域记》C.《西游记》D.《金刚经》7.据下图,玄奘西行的目的地是()A.吐蕃B.波斯C.大食D.天竺8.第一个系统地把天竺佛教、历史、地理、风土人情等记录下来并介绍到中国的人是: ()A.文成公主B.松赞干布C.玄奘D.鉴真9.唐代中后期,“波斯锦”“胡锦”“番锦”通过丝调之路,不断输入中国,内地也生产“胡式锦”。
这主要表明()A.唐朝采取开明民族政策B.中外交流开启唐朝盛世C.唐朝中后期手工业衰落D.中外文化交流日益加强10.唐代有男女同服之俗,男女同样参加骑马、打球、饮酒、舞蹈等活动。
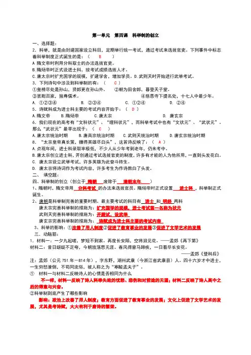
第一单元第四课科举制的创立
一、选择题:
2.科举,就是由封建国家设立科目,定期举行统一考试,通过考试来选拔官吏。
下列事件中标志着科举制度正式诞生的是:(B)
A 隋文帝时利用分科取士的办法选拔官吏。
B.隋炀帝时正式设进士科,按考试成绩选拔人才。
C.唐太宗时扩充国学的规模,扩建学舍,增加学员。
D.武则天时开始进行武举考试。
3.下列诗句中涉及到科举制的有:(C )
①皇榜尽处是孙山,贤郎更在孙山外。
②朝为田舍郎,暮登天子堂。
③罢黜百家,独尊儒术。
④慈恩寺下提名处,十七人中最少年。
A. ①②③④
B. ②③④
C. ①②④
D. ②④
5.诗赋科成为进士科主要的考试内容开始于:(D)
A.隋文帝
B.隋炀帝
C.唐太宗
D. 唐玄宗
6.我们现在的高考有“文科状元”、“理科状元”,而科举考试中也有“文状元”、“武状元”。
那么“武状元”最早出现于:(C)
A.唐太宗统治时期
B.唐高宗统治时期
C.武则天统治时期
D.唐玄宗统治时期
8.“太宗皇帝真长策,赚得英雄尽白头”,这首诗反映了:(A )
A.贞观年间,进士科录取率极低,不少人从少年考到老年,仍未考中。
B.唐太宗创立进士科,开创通过考试选拔官吏的制度,许多有才能的人为他所用,一直到头发花白。
C. 唐太宗设立武举考试,许多英雄为此奋斗终生。
D. 唐太宗将诗词作为考试内容,许多考生为作诗熬白了头发。
二、填空题:
四、科举制的创立(创立于_隋朝___废除于___清朝末年____)
1、隋朝时,隋文帝用__分科考试_的办法来选拔官员。
隋炀帝时正式设置___进士科_,科举制正式诞生。
2、唐朝是科举制完善的重要时期。
最主要考试的科目有进士和明经两科
唐太宗完善科举制的措施为:扩充国学的规模,进士考试第一名称为状元
武则天完善科举制的措施为:开殿试,设武举_
唐玄宗完善科举制的措施为:_诗赋成为进士科主要的考试内容_
3、科举的影响:①改善了用人制度②促进了教育事业的发展③促进了文学艺术的发展
三.动脑筋:
1.材料一:一夕九起嗟,梦短不到家。
再度长安陌,空将泪见花。
——孟郊《再下第》
材料二:昔日龌龊不足夸,今朝放荡思无涯。
春风得意马蹄疾,一日看尽长安花。
——孟郊《登科后》注:孟郊(公元751年-814年),字东野,湖州武康(今浙江省武康县)人。
四十六岁才中进士,一生穷愁潦倒,不苟同流俗,被人称之为“寒酸孟夫子”。
①材料一与材料二反映诗人的心情是否相同为什么
不一样,材料一反映了诗人科举失败的忧愁、悲伤和对前途的无望;材料二反映了诗人高中之后的得意与兴奋。
②科举制到底产生了哪些影响
影响:政治上改善了用人制度;教育方面促进了教育事业的发展;文化上促进了文学艺术的发展,尤其是考诗赋,大大有利于唐诗的繁荣。