高中生物 3_1 基因的分离定律学案 新人教版必修2
- 格式:doc
- 大小:111.00 KB
- 文档页数:7
6.2.1 基因的分别定律一、学问构造二、教材分析1.本小节内容表达:由一对等位基因掌握的一对相对性状的遗传定律。
教材首先介绍了孟德尔的杂交试验方法和试验现象。
接着,表达孟德尔用“遗传因子”(后来称为基因) 对试验现象进展的分析,即说明白分别现象产生的缘由,以及对分别现象解释的验证。
然后,运用前面所学的有关染色体和基因的学问,归纳总结出了基因分别定律的实质。
最终,介绍分别定律在生产和医学实践中的应用。
本小节在编定上,留意承受从现象到本质的方式,以便使学生能够逐步深入地理解教学内容。
需要指出的是:(1)在表达分别现象产生的缘由时,为了让学生对基因的分别和随机结合与生物性状之间的数量关系有一个感性的生疏,安排了一个试验---“性状分别比的模拟试验”。
(2)考虑到环境对生物性状的重要作用,教材表达了环境、表现型与基因型之间的相互关系。
基因的分别定律是三个遗传定律中的第一个遗传定律,是学生学习其他两个遗传定律的重要根底,因此,本小节的教学内容是教学重点。
为了帮助学生提高解题力量,在本小节的最终,以小字形式介绍了解遗传学习题的最常用的方法--棋盘法,并通过分析以因求果和以果求因两种类型的习题,使学生把握遗传学习题的解题思路。
为了使学生了解本节的学问与社会生活实际的联系和重要作用,在课文后安排了课外读《ABO 血型与亲子鉴定》。
2.本小节内容与其他章节的联系:(1)孟德尔的杂交试验与第五章《生物的生殖和发育》相联系;(2)孟德尔对分别现象的解释与《减数分裂》和《基因的表达》相联系;(3)表现型与《基因对性状的掌握》相联系。
三、教学目标1.学问目标(1)孟德尔争论性状遗传的材料和方法(A:知道)。
(2)相对性状、显性性状、隐性性状、基因型、表现型、纯合子、杂合子、等位基因的概念(C:理解)。
(3)一对相对性状的遗传试验及解释(C:理解)。
(4)测交法证明基因解释的正确性(C:理解)。
(5)基因的分别定律的实质及应用(D: 应用)。
基因的分离定律一、教学目标1.1 知识目标1 分析孟德尔一对相对性状的杂交实验的科学方法和阐明过程。
2 举例说出性状和相对性状的含义。
3 阐明基因分离定律。
4 应用基因分离解释相关的遗传现象。
5 举例说明基因与性状的关系。
1.2 能力目标1 运用数学统计方法和遗传学原理解释和预测一些遗传学现象。
2 尝试进行家族系谱图的绘制和分析。
1.3 情感目标1 认同敢于质疑、勇于创新、勇于实践,以及严谨、求实的科学态度和科学精神。
二、学情分析基因分离定律是孟德尔遗传定律之一,它以减数分裂的内容基础,同时又是后面将要学习的自由组合定律、伴性遗传的基础。
是高中生物的重点内容之一,起着承上启下的重要作用。
“分析孟德尔遗传实验的科学方法,阐明一对相对性状的杂交实验过程及分离定律” 是课程标准对本节内容提出的基本要求。
高中生具备了一定的生物学习基础和较强的理性思维能力。
三、重点难点教学重难点重点: 分析孟德尔遗传实验的科学方法,举例说明基因与性状的关系,阐明基因的分离定律。
难点: 阐明基因的分离定律。
四、教学过程活动1【导入】教师活动:课件展示生活实例,让学生集体回答。
1、种瓜得瓜,种豆得豆” ,“龙生龙,凤生凤,老鼠的儿子会打洞”,说明了什么生物现象?2、“一母生九子,连母十个样” ,又说明了什么生物现象?学生活动: 集体回答: 遗传和变异。
设计意图: 通过生活实例引出遗传和变异现象的普遍存在,并将学生带入本节课遗传规律的学习和探究。
活动2【活动】教师活动:展示遗传学奠基人——孟德尔的简介,引出孟德尔取得成功的原因之一——科学选择豌豆为实验材料,并让一个学生回答豌豆特点,引导学生展开豌豆性状遗传实验的学习和探究。
学生活动: 学生通过课前阅读和归纳总结,个别回答,得出答案,并在老师的引导下进入孟德尔研究的情景中去。
1、豌豆是自花受粉(闭花传粉)植物,在自然状态下都是纯种;2、豌豆生长期短,易于栽培;3、豌豆品种之间具有易于区分的相对性状。
第三章遗传和变异第一节基因的分离定律(第1课时)一、学习目标1、说出孟德尔选择实验材料的成功之处。
2、能说举例说明相对性状、显性性状、隐性性状、基因型、表现性、纯合子、杂合子、等位基因的概念。
3、概述一对相对性状的杂交试验以及能做出解释二、教学重点1说出一对相对性状的杂交实验过程2 说出基因分离定律的内容三、教学难点对一对相对性状的杂交试验做出解释。
四、教学方法讲述法、归纳法、自主学习、合作探究五、教学用具课件六、教学过程【课前预习】(一)孟德尔的豌豆杂交试验【质疑讨论】为什么用豌豆作实验材料,结果会可靠?用豌豆做实验材料的优点:①自花传粉,闭花授粉(即严格的_________植物)。
自然状态下都是纯种,结果可靠易于分析。
②豌豆品种间具有一些稳定的、易于区分的。
杂交试验的结果容易观察和分析。
【相关概念】性状:生物体所表现出来的、生理生化特征或行为方式等相对性状:指同一种生物性状的表现类型。
如豌豆花的紫花、白花等。
课件出示人的一些典型的相对性状的图片,如有无酒窝、有无耳垂等,帮助学生理解相对性状杂交试验的相关概念雄蕊:包括花药和花丝两部分,花药中有花粉。
花药成熟后,花粉散发出来。
雌蕊:由柱头、花柱、子房三部分组成。
子房发育成果实,子房中的胚珠发育成种子;胚珠中受精卵发育成胚,受精极核发育成胚乳两性花:同一朵花中既有雄蕊又有雌蕊,这样的花称为两性花。
单性花:一朵花中只有雄蕊或只有雌蕊,这样的花称为单性花。
自花传粉:两性花的花粉,落在同一朵花的雌蕊柱头上的过程,叫自花传粉。
闭花传粉:花在未开放前,因雄蕊和雌蕊都紧紧地被花瓣包裹着,雄蕊花药中的花粉传到雌蕊的柱头上,称之为闭花传粉。
异花传粉:两朵花之间的传粉过程,叫异花传粉。
母本:接受花粉的植株叫做母本(♀)。
父本:供应花粉的植株叫做父本(♂)。
去雄:在花未成熟前,拔开花瓣除去末成熟花的全部雄蕊,叫做去雄。
思考探究1:豌豆是自花传粉的植物,在实验中是怎样实现异花传粉的?(二)一对相对性状的遗传试验过程:纯种紫花豌豆和白花豌豆作亲本进行杂交得到F1,再让F1得F2。
学习目标:1.遗传学中一些基本概念的含义2.用豌豆做遗传实验容易成功的原因3.基因与性状的关系4.基因分离定律的实质和内容5.孟德尔的一对相对性状的杂交实验6.分析孟德尔遗传实验的科学方法7.运用分离定律解释一些遗传现象[教材梳理]一、遗传、变异与性状1.遗传:子代与亲代个体之间相似的现象。
2.变异:亲代与子代之间,以及子代的不同个体之间出现差异的现象。
3.性状:生物个体所表现出来的形态特征或生理特征,是遗传与环境相互作用的结果。
二、基因的分离定律1.孟德尔一对相对性状的杂交实验(1)相关概念及符号:①显性性状:F1表现出来的亲本性状。
②隐性性状:F1没有表现出来的亲本性状。
③性状分离:在杂种后代中出现不同亲本性状的现象。
④常见的遗传学符号及含义符号P F1F2×⊗♀♂含义亲本子一代子二代杂交自交母本父本(2)2.孟德尔对实验现象的解释(1)在卵细胞和花粉细胞中存在着控制性状的遗传因子。
(2)遗传因子在亲本体细胞中成对存在,在F1体细胞内各自独立,互不混杂。
(3)F1可以产生数量相等的含有不同遗传因子的配子。
(4)F1自交时,不同类型的配子(花粉和卵细胞)结合的机会均等。
(5)决定一对相对性状的两个基因称为等位基因,它们位于一对同源染色体上。
(6)遗传图解:3.性状分离比的模拟实验模拟实验中,1号罐中小球代表2种雌配子,2号罐中小球代表2种雄配子,红球代表基因A,绿球代表基因a。
4.分离假设的验证(1)方法:测交,即让F1与隐性纯合子杂交。
(2)测交实验图解:(3)结论:测交后代分离比接近1∶1,符合预期的设想,从而证实F1是杂合子,产生A和a两种配子,这两种配子的比例是1∶1。
5.基因分离定律的实质成对的等位基因位于一对同源染色体上,当细胞进行减数分裂时,等位基因会随着同源染色体的分开而分离,分别进入到两个配子中,独立地随配子遗传给后代。
三、孟德尔获得成功的原因1.恰当地选择实验材料。
基因的分离定律一、教学目标1.知识目标:(1)了解孟德尔实验获得成功的原因;(2)理解孟德尔的一对相对性状的杂交实验及解释。
(3)识记一对相对性状的实验现象。
(4)理解显性性状、隐性性状、性状分离、相对性状、纯合子、杂合子、表现型、基因型等概念。
2.情感目标:(1)理解孟德尔遗传实验的科学方法和创新思维。
(2)培养敢于质疑、勇于创新、勇于实践的科学精神。
3.技能目标:通过学习孟德尔对分离现象的解释,学会分析生活中的遗传现象,锻炼分析、推理的思维能力。
二、教材分析1.本节内容讲述:由一对等位基因控制的一对相对性状的遗传定律。
教材首先介绍了孟德尔的杂交试验方法和试验现象。
接着,讲述孟德尔用“遗传因子”(后来称为基因)对试验现象进行的分析,即阐明了分离现象产生的原因,本节在编定上,注意采用从现象到本质的方式,以便使学生能够逐步深入地理解教学内容。
基因的分离定律是三个遗传定律中的第一个遗传定律,是学生学习其他两个遗传定律的重要基础,因此,本小节的教学内容是教学重点。
2.本小节内容与其他章节的联系:(1)孟德尔的杂交试验与苏教版必修2第二章第二节《有性生殖》相联系;(2)孟德尔对分离现象的解释与第二章第一节《减数分裂》和第四章第三节《基因控制蛋白质的合成》相联系。
三、学情分析我校的学生大多在城市生活长大的,生活过程中对植物和动物的接触是比较少的,缺乏感性材料;经过前面的减数分裂和受精作用的学习,为本节概念的学习和建构奠定了认知基础。
四、重点难点重点:孟德尔相对性状的实验过程;对分离现象的解释及常用遗传学术语。
难点:对分离现象的解释;遗传图解的写法。
五、教学过程讲述:遗传和变异是生物的一项基本特征,遗传现象在我们的生活中比比皆是,很早就有人意识到这个现象,众多的科学家从事着遗传现象及规律的研究,在这些科学家中,你印象最深的是谁?学生回答:孟德尔!孟德尔被称为遗传学的奠基人,对遗传现象的研究做出了卓越的贡献,那么,孟德尔到底是何许人也呢?检验学生的预习效果(之前布置作业:学生查找有关孟德尔的生平的资料) 请一位学生代表他的小组发言。
高中生物分离定律学案新人教版必修2【目的要求】1、分析孟德尔遗传实验的科学方法2、阐明分离定律3、阐明自由组合定律孟德尔的豌豆杂交实验(一)基因的分离定律【教学目标】1、阐明孟德尔的一对相对性状的杂交实验及分离定律。
2、体验孟德尔遗传实验的科学方法和创新思维。
3、运用分离定律解释一些遗传现象。
一、1、什么叫自花传粉?即自交?。
一般用符号表示。
2、什么叫异花传粉? 。
父本?母本?。
去雄?。
孟德尔的杂交实验是如何做的、。
杂交一般用符号表示、3、为什么用豌豆做遗传实验容易取得成功?4、什么叫相对性状?。
举例:思考:孟德尔注意到不同品种豌豆之间同时具有多对相对性状。
为了便于分析,他如何去做?二、一对相对性状的杂交实验请图示出高茎豌豆和矮茎豌豆杂交实验的过程。
正交反交符号落实:亲本、子一代、子二代。
概念落实:显性性状隐性性状性状分离针对以上杂交实验,孟德尔提出了哪些问题?思考:孟德尔在对其实验结果进行分析时,成功的运用了什么方法?三、对分离现象的解释为了解释一对相对性状的杂交实验中的问题,孟德尔提出了如下假说:(1)生物的性状是由决定的,这些因子就像一个个独立的颗粒,既不,也不会。
每一个因子决定着,决定显性性状的为,用如(D)来表示,决定隐性性状的为,用如(d)来表示。
(2)体细胞中的遗传因子是的。
请写出纯种下列生物体的遗传因子组成纯种髙茎豌豆()纯种矮茎豌豆()推测杂交后代F1 ()相关概念纯合子。
杂合子(3)生物体在-- 时,彼此分离,分别进入不同的中。
中只含有中的一个。
(4)受精时,雌雄配子的结合是的。
请图示出高茎豌豆和矮茎豌豆杂交实验的分析图解(5)性状分离比的模拟实验【实验原理】甲乙两个小桶分别代表;甲乙两个小桶内的彩球分别代表;用不同的彩球随机组合,模拟。
【目的要求】通过模拟实验,认识和理解。
【结果和结论】①彩球组合有几种?②每种组合的数量是多少?(略)③计算彩球组合类型之间的数量比?④两个彩球的组合代表什么?。
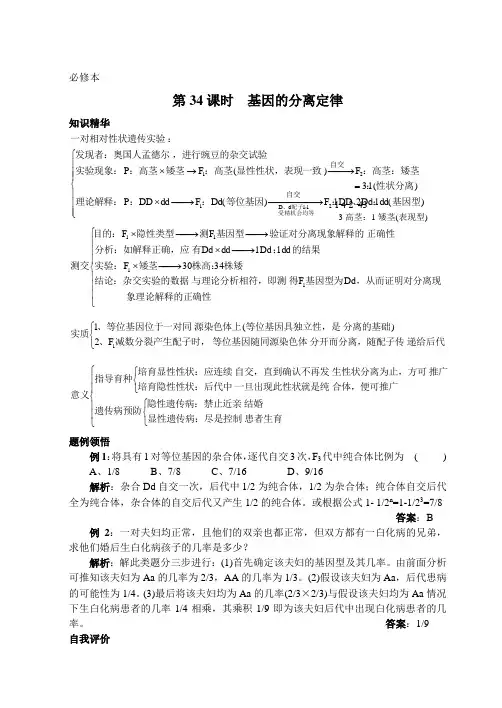
必修本第34课时 基因的分离定律知识精华⎪⎪⎪⎩⎪⎪⎪⎨⎧−−−−→−−→−⨯=−→−→⨯)1dd(Dd 21DD F )Dd(F dd DD P )1(3 F )(F P 211d D 12 1基因型:、:等位基因::理论解释:性状分离::高茎:矮茎显性性状,表现一致:高茎矮茎:高茎实验现象:,进行豌豆的杂交试验发现者:奥国人孟德尔:一对相对性状遗传实验受精机会均等:配子、 ⎪⎪⎪⎩⎪⎪⎪⎨⎧−→−⨯−→−⨯−→−−→−⨯象理论解释的正确性,从而证明对分离现基因型为得与理论分析相符,即测结论:杂交实验的数据株矮株高:矮茎实验:的结果:有分析:如解释正确,应正确性验证对分离现象解释的基因型测隐性类型目的:测交 Dd F 3430F 1dd 1Dd dd Dd F F 1111⎩⎨⎧递给后代分开而分离,随配子传等位基因随同源染色体减数分裂产生配子时,、分离的基础等位基因具独立性,是源染色体上、等位基因位于一对同实质1F 2)(1⎪⎪⎩⎪⎪⎨⎧⎩⎨⎧⎩⎨⎧患者生育显性遗传病:尽是控制结婚隐性遗传病:禁止近亲遗传病预防合体,便可推广一旦出现此性状就是纯培育隐性性状:后代中推广生性状分离为止,方可自交,直到确认不再发培育显性性状:应连续指导育种意义题例领悟例1:将具有1对等位基因的杂合体,逐代自交3次,F 3代中纯合体比例为 ( )A 、1/8B 、7/8C 、7/16D 、9/16解析:杂合Dd 自交一次,后代中1/2为纯合体,1/2为杂合体;纯合体自交后代全为纯合体,杂合体的自交后代又产生1/2的纯合体。
或根据公式1- 1/2n =1-1/23=7/8答案:B例2:一对夫妇均正常,且他们的双亲也都正常,但双方都有一白化病的兄弟,求他们婚后生白化病孩子的几率是多少?解析:解此类题分三步进行:(1)首先确定该夫妇的基因型及其几率。
由前面分析可推知该夫妇为Aa 的几率为2/3,AA 的几率为1/3。
(2)假设该夫妇为Aa ,后代患病的可能性为1/4。
江苏省邳州市第二中学高中生物《基因的分离定律》教案新人教版必修2一、教学目的:1.基因的分离定律发现过程2.概念的了解二、教学重难点难点:1.对分离现象的解释。
2.基因分离定律的实质。
难点:对分离现象的解释三、板书设计:一、概念:相对性状显性性状隐性性状性状分离显性基因隐性基因纯合子杂合子等位基因表现型基因型二、研究过程:1、发现问题2、设计假说,解释问题3、设计试验,验证假说4、得出结论四、教学过程:阅读课本相关内容,找出以下概念,并加以比较一、基本概念:相对性状、显性性状、隐性性状、性状分离、显性基因、隐性基因、纯合子、杂合子、等位基因、表现型、基因型、完全显性、不完全显性、共显性二、区分概念:杂交、回交、正交、反交、自交、测交、父本、母本三、遗传图解中常用符号:P—亲本;♀—母本;♂—父本;×—杂交;⊗⊗—自交;F1—杂种子一代;F2—杂种第二代阅读课本相关内容,找出以下概念,并加以比较阅读课本关于豌豆杂交试验的相关内容,回答:1.基因是控制生物性状的遗传物质的功能单位和结构单位,那么,基因在传种接代中有什么样的传递规律?遗传学的奠基人是谁?2.研究遗传规律的基本方法是什么?3.孟德尔选用的实验材料是什么?为什么选用它?一、基因的分离规律1.一对相对性状的遗传试验(1)试验过程研究特点:①试验材料——选用自花传粉的豌豆②分析研究方法——从一对相对性状入手③使用数学方法——统计学方法(2)试验结果①无论正交反交,F1只表现显性性状;②F1自交,F2出现性状分离,分离比接近于3:1(高茎:矮茎)2.对分离现象的解释思考:①什么是基因?基因位于何处?②显性基因用什么字母表示?③什么是等位基因?基因在体细胞和生殖细胞中分布有何特点?④生殖细胞中基因是成单存有的,受精卵中呢?原因?习题反馈:1.性状分离是指()。
A.同源染色体的分离B.同源染色体同一位置上基因的分离C.等位基因的分离D.杂种后代表现出相对性状的不同类型2.研究基因传递规律主要是通过下列哪项的遗传来推知的?()A.染色体;B.DNA;C.基因;D.性状3.很多纯种高茎豌豆自花传粉而生成的后代很可能有A.100%高茎;B.25%高茎;C.50%高茎;D.25%矮茎4.在正常情况下,T和t这个对基因会成对存有于()A.合子;B.配子;C.次级精母细胞;D.卵细胞5.等位基因的分离可能发生在A.DNA复制时;B.有丝分裂后期;C.减数第一次分裂;D.减数第二次分离3.测交——对分离现象解释的验证思考:①为什么要实行测交试验?②测交是怎样实行的?③按孟德尔的解释,杂种子一代Dd能产生几种配子?数量比如何?④测交的遗传图解该怎样写?通过测交,如果预期的结果和实践结果一致,则假说能够上升为真理,由此得出科学研究的一般方法:试验结果→假说→试验验证→验证结果与假说推论结果一致→假说上升为真理,若二者不一致时,否定假说4.基因分离定律的实质思考:①什么是等位基因?它包括哪两个要点?②分离定律的实质是什么?③基因分离定律的适用范围是什么?注:基因位于染色体上,和染色体同处于平行关系,在杂合子(F1)细胞中,位于一对同源染色体上的等位基因,具有一定的独立性,生物体在实行减数分裂形成配子时,等位基因会随着同源染色体的分开而分离,分别进入到两个配子中,独立地随着配子遗传给后代。
基因的分离定律一、教学目标知识目标:1、阐述相对性状、显性性状、隐性性状以及性状分离的概念,学会判断相对性状。
2、说出孟德尔选择豌豆作为实验材料的原因。
能力目标:通过学习 1 对相对性状的遗传实验,体会科学研究的一般过程,从而提高自己的分析、探究能力。
情感、态度与价值观:通过对孟德尔的生平以及为遗传学所作贡献的介绍,学习孟德尔热爱科学、锲而不舍的精神。
二、学情分析聋生的理解能力相对普通孩子来说较弱,概念的学习对他们来说更有难度。
在本节课中,通过做一做,引入相对性状的概念,并分析抓住关键词,从而帮助聋生理解相对性状的概念,学会判断是否为相对性状。
另外,在学习显性性状、隐性性状和性状分离等几个概念时,从图示出发,边分析图示,并总结出概念,聋生更易理解掌握。
三、重点难点重点: 阐述相对性状、显性性状、隐性性状以及性状分离的概念,学会判断相对性状。
难点: 阐述相对性状、显性性状、隐性性状以及性状分离的概念。
四、教学过程活动1【导入】引入教师:[ 讲述]: 首先请大家伸出自己的双手,我们一起来做一做,看一看自己双手手指嵌合时是左手大拇指在上还是右手大拇指在上,自己的拇指竖起时是直的还是弯的?学生尝试做一做。
活动2【活动】相对性状概念的学习[ 讲述]: 像这种,生物体所表现出来的形态特征或生理特征就叫做性状。
而同一种生物的同一种性状的不同表现类型就叫相对性状。
( 抓住关键词:同一、同一、不同)[提问]: 人类还有哪些相对性状呢?[展示图片]: 人类的单眼皮与双眼皮、舌头能否由两侧向中间卷曲、有无酒窝、有没有耳垂( 学生思考,并观察或试做,加以体会。
)[ 练习]:( 学生在学案上完成后,教师随机选择一组进行拍照上传展示并讲解分析)判断下列性状是否属于相对性状:豌豆的紫花与白花( )绵羊的长毛与细毛( )番茄的红果与圆果( )狗的黑毛与羊的白毛( )兔毛的白色与兔眼的红色( )猫的黑色与白色( )( 学生分组讨论,并在学案上完成相关练习。
《基因的分离定律》高中生物教案一、教学目标1.知识与技能o理解基因分离定律的概念和实质。
o掌握基因分离定律在孟德尔豌豆杂交实验中的应用。
o理解性状分离现象及其解释。
2.过程与方法o通过观察和分析孟德尔的豌豆杂交实验,培养学生的观察力和分析能力。
o通过小组讨论和合作学习,帮助学生深入理解基因分离定律的原理和应用。
3.情感态度与价值观o激发学生对遗传学领域的好奇心和兴趣。
o培养学生的科学探究精神和团队合作能力,认识到科学研究的严谨性和创新性。
二、教学重难点•重点:基因分离定律的概念、实质及其在孟德尔豌豆杂交实验中的应用。
•难点:性状分离现象的解释和理解基因分离定律的实质。
三、教学准备•孟德尔豌豆杂交实验的多媒体课件或视频资料。
•豌豆种子、实验器具(如有条件进行实际实验操作)。
•相关练习题和讨论问题。
四、教学过程1.导入新课o回顾基因的概念和遗传物质在生物体中的作用。
o引入孟德尔的豌豆杂交实验,简要介绍实验背景和意义。
2.新课讲解o讲解基因分离定律的概念和实质,强调等位基因在杂合子中的分离和独立遗传。
o介绍孟德尔的豌豆杂交实验过程,包括实验材料、实验方法和实验结果。
o讲解性状分离现象及其解释,帮助学生理解基因分离定律在孟德尔实验中的应用。
3.观察与分析o展示孟德尔豌豆杂交实验的多媒体课件或视频资料,让学生观察实验过程和结果。
o学生分析实验数据,总结实验结果,并与理论知识进行对照和分析。
4.小组讨论与合作学习o学生分小组进行讨论,探讨基因分离定律的实质和应用。
o小组成员之间互相交流,分享自己的理解和见解,共同解决问题。
5.总结与提升o总结基因分离定律的概念、实质及其在孟德尔豌豆杂交实验中的应用。
o引导学生思考基因分离定律在遗传学领域的重要性和应用前景,如基因工程、遗传病诊断等。
6.作业布置o完成相关练习题,巩固对基因分离定律原理的理解和掌握。
o准备一个与基因分离定律相关的案例或实验,进行进一步的探究和学习。
教案 1 1-1 孟德尔的豌豆杂交试验【学习目标】( 认真阅读学习目标, 领会本节要点 )1、掌握杂交、相对性状、性状分别、基因分别等几个重要遗传学观点2、认识孟德尔的一对相对性状的杂交实验3、掌握分别定律并能运用分别定律解说一些遗传现象4、熟记各样形式杂交所得后辈的性状分别比,能从正反两个方面推理亲本与后辈的基因型与表现型及其比率。
4、体验孟德尔遗传实验的科学方法和创新思想。
Ⅰ·课前预习案( 要求 : 通读教材找到、写出、识记以下观点)自花传粉:两性花的花粉落到同一朵花的雌蕊柱头上的过程叫自花传粉,也叫自交。
异花传粉:把不一样花的花粉经过不一样门路流传到雌蕊的花柱上,进行受精的一系列过程。
父本: ______________________________________________________________________母本: ______________________________________________________________________去雄: _______________________________________________________________________性状:是指生物体的形态特色和生理特色的总和。
相对性状: _____________________________________________________________________ 显性性状: _____________________________________________________________________ 隐性性状: _____________________________________________________________________ 性状分别: ______________________________________________________________________ 正交、反交:___________________________________________________________________ 纯合子: _______________________________________________________________________ 杂合子: _______________________________________________________________________Ⅱ·课内研究案(一)用豌豆做遗传实验的长处及方法1、豌豆作为遗传实验资料的长处:1)______传粉和 ______受粉。
新课标人教版高中生物《基因的分离定律(一)》精品学案学习目标:1、分析孟德尔遗传实验的科学方法,认同科学方法在科学研究中的指导作用2、理解孟德尔一对相对性状的遗传实验3、理解基因分离定律的实质4、能区分相关遗传概念学习重点:理解孟德尔一对相对性状的遗传实验学习难点:理解基因分离定律的实质学习过程:一、分析孟德尔遗传实验的科学方法1选用豌豆作为实验材料的优点:(1)严格的;(2)花大,容易;(3)具有稳定的、可以明显区分的。
2巧妙的运用由简到繁的方法孟德尔只选择进行研究,发现了基因的,然后进一步同时研究的遗传情况,最终发现了基因的。
3合理的运用数理统计运用数理统计的方法研究生物遗传问题,把遗传学研究从单纯的描述推进到。
4严密的假说演绎孟德尔运用的科学方法,提出假说,验证假说,使假说变成普遍的。
二、遗传定律中的概念及符号杂交:自交:测交:。
性状分离:。
显性基因:隐性基因:纯合体:杂合体:× P F 1 F 2三、遗传实验1、 杂交实验,发现问题紫花 × 白花亲本子一代子二代2、 提出假说,解释现象孟德尔对分离现象提出的假说(1) 遗传性状是由(2) 体细胞中遗传因子是 存在的,一个来自 ,一个来自 。
(3) 在子一代中一个遗传因子能够 另一个遗传因子的作用。
(4) 子一代形成配子时, 相互分开,随配子 遗传给后代。
(5) 控制显性性状的基因称 ,控制隐性性状的基因称 ,控制相对性状的一对基因称 。
遗传图解P CC × cc配子F F 2 比例为 表现型 比例为三设计实验,验证假说(1)方法:,即让F1 与杂交(2)测交实验图解亲本F1紫花×配子测交后代比例为3、归纳总结,分离定律一对杂合体中保持相对的独立性,在进行时,随着的分开而分离,分别进入,独立的随着配子遗传给后代。
课堂自测1、判断:(1)表现型相同的个体基因型相同()(2)基因型相同表现型相同()(3)分离定律发生在所有生殖过程中()(4)只有杂合子才会发生性状分离现象 ( )2下列各组属于相对性状的是()A.人的色盲和失明 B.玫瑰的红花和绿叶C.豌豆的高茎和小麦的矮茎D.人的有耳垂和无耳垂3下列各项属于等位基因的是()A.A与B B.C与d C.A与a D.B与B4下列基因型属于纯合体的是()A.AaBbCCB.AaBBCCC.AABbCCD.AAbbCC5关于隐性性状的正确叙述是()A.F1中表现的那个亲本的性状B.F1中未表现的那个亲本的性状C.历代不常出现的哪个亲本的性状D.后代中能稳定遗传的那个亲本的性状6下列叙述中正确的是()A.两个纯种杂交,后代必是纯种B.两个杂种杂交,后代全是杂种C,纯种自交的后代都是纯种 D.杂种自交的后代都是杂种7基因分离规律的实质是()A.子二代出现性状分离 B.等位基因随同源染色体分开而分离C.子二代性状分离比是3:1D.测交后代性状分离比是1:18.豌豆的红花对白花是显性,下列各组亲本杂交,能在后代中产生表现型相同而基因型不同的亲本组合是()A.纯合白花与纯合红花 B.纯合红花与纯合红花C.纯合白花与杂合红花D.杂合红花与纯合红花9、一对杂合的黑色豚鼠交配,生出黑色小鼠的概率是()A、1B、3/4C、1/2D、1/410.豌豆高茎和矮茎为一对相对性状,下列实验中,能判定显隐性关系的是()A.高茎x高茎-----高茎 B.高茎x高茎-----301高茎+101矮茎C.矮茎x矮茎-----矮茎D.高茎x矮茎------98高茎+107矮茎11.一对杂合的黑色豚鼠交配,生出一只黑色小豚鼠,这只小鼠为杂合体(Aa)的概率是A、3/4B、2/3C、1/2D、1/312.等位基因的分离发生于()A.有丝分裂后期B.减数第二次分裂后期C.四分体一分二时D.姐妹染色体单体分开形成染色体时13下列关于遗传规律的叙述,正确的是()A.遗传规律适用于一切生物B.遗传规律只适用于植物C.遗传规律适用于受精作用过程D.遗传规律在配子形成过程中起作用14、豌豆非常适合做遗传材料,因为豌豆()A、是严格的自花传粉植物 B、生长整齐,便于人工控制C、性状不多,品种也很少D、性状具有显隐之分15、遗传的基本规律是指下列哪一项在生物的传种接代过程中的活动规律?()A、染色体B、性状C、基因D、相对性状。
第13讲基因的分离定律考纲考情——知考向核心素养——提考能最新考纲1.孟德尔遗传实验的科学方法(C)2.基因的分离定律(C)生命观念分析基因分离定律实质,从细胞水平建立进化与适应的观点近三年江苏考情2018年T6(2分);2017年T32(4分);2016年T24(3分)、T30(3分);2015年T30(2分)科学思维利用假说—演绎法,培养归纳与概括、演绎与推理等能力科学探究验证分离定律实验考点一基因分离定律的发现1.豌豆做杂交实验材料的优点2.孟德尔遗传实验的杂交操作“四步曲〞3.一对相对性状杂交实验的“假说—演绎〞分析4.基因的分离定律5.分离定律核心概念间的联系1.孟德尔豌豆杂交实验中F2出现3∶1的分离比的条件是什么?提示(1)所研究的每一对相对性状只受一对等位基因控制,且相对性状为完全显性。
(2)每一代不同类型的配子都能发育良好,且不同配子结合机会相等。
(3)所有后代都处于比较一致的环境中,且存活率相同。
(4)供实验的群体要大,个体数量要足够多。
2.遗传学中常用的“名星〞材料有豌豆、玉米、果蝇,请思考并归纳这些生物作为遗传实验材料的优点。
提示遗传实验常用材料及优点:(1)豌豆:①自花传粉、闭花受粉;②自然状态下一般都是纯种;③有易于区分的相对性状;④性状能够稳定遗传给后代。
(2)玉米:①雌雄同株且为单性花,便于人工授粉;②生长周期短,繁殖速率快;③相对性状差别显著,易于区分观察;④产生的后代数量多,统计更准确。
(3)果蝇:①易于培养,繁殖快;②染色体数目少且大;③产生的后代多;④相对性状易于区分。
1.真题重组判断正误(1)非等位基因之间自由组合,不存在相互作用(2012·江苏单科,11A) ( )(2)杂合子与纯合子基因组成不同,性状表现也不同(2012·江苏单科,11B) ( )(3)孟德尔巧妙设计的测交方法只能用于检测F1的基因型(2012·江苏单科,11C)( )(4)等位基因的分离发生在细胞周期的分裂间期(2016·海南卷,6A)( )(5)孟德尔定律支持融合遗传的观点(2015·海南卷,12A)( )(6)在生命科学发展过程中,证明DNA是遗传物质的实验是孟德尔的豌豆杂交实验(2013·全国卷Ⅱ,T5)( )提示(1)×非同源染色体上的非等位基因之间才能自由组合,同源染色体上的非等位基因之间不能自由组合,而且非等位基因之间存在相互作用。
第三章遗传和变异
第一节基因的分离定律(第1课时)
一、学习目标
1、说出孟德尔选择实验材料的成功之处。
2、能说举例说明相对性状、显性性状、隐性性状、基因型、表现性、纯合子、杂合子、等位基因的概念。
3、概述一对相对性状的杂交试验以及能做出解释
二、教学重点
1说出一对相对性状的杂交实验过程
2 说出基因分离定律的内容
三、教学难点
对一对相对性状的杂交试验做出解释。
四、教学方法
讲述法、归纳法、自主学习、合作探究
五、教学用具
课件
六、教学过程
【课前预习】
(一)孟德尔的豌豆杂交试验
【质疑讨论】为什么用豌豆作实验材料,结果会可靠?
用豌豆做实验材料的优点:
①自花传粉,闭花授粉(即严格的_________植物)。
自然状态下都是纯种,结果可靠易于分析。
②豌豆品种间具有一些稳定的、易于区分的。
杂交试验的结果容易观察和分析。
【相关概念】
性状:生物体所表现出来的、生理生化特征或行为方式等
相对性状:指同一种生物性状的表现类型。
如豌豆花的紫花、白花等。
课件出示人的一些典型的相对性状的图片,如有无酒窝、有无耳垂等,帮助学生理解相对性状
杂交试验的相关概念
雄蕊:包括花药和花丝两部分,花药中有花粉。
花药成熟后,花粉散发出来。
雌蕊:由柱头、花柱、子房三部分组成。
子房发育成果实,子房中的胚珠发育成种子;胚珠中受精卵发育成胚,受精极核发育成胚乳
两性花:同一朵花中既有雄蕊又有雌蕊,这样的花称为两性花。
单性花:一朵花中只有雄蕊或只有雌蕊,这样的花称为单性花。
自花传粉:两性花的花粉,落在同一朵花的雌蕊柱头上的过程,叫自花传粉。
闭花传粉:花在未开放前,因雄蕊和雌蕊都紧紧地被花瓣包裹着,雄蕊花药中的花粉传到雌蕊的柱头上,称之为闭花传粉。
异花传粉:两朵花之间的传粉过程,叫异花传粉。
母本:接受花粉的植株叫做母本(♀)。
父本:供应花粉的植株叫做父本(♂)。
去雄:在花未成熟前,拔开花瓣除去末成熟花的全部雄蕊,叫做去雄。
思考探究1:豌豆是自花传粉的植物,在实验中是怎样实现异花传粉的?
(二)一对相对性状的遗传试验
过程:纯种紫花豌豆和白花豌豆作亲本进行杂交得到F1,再让F1得F2。
(1)常用的遗传学符号和含义:
符号P F2
含义子一代自交杂交母本父本
①P: 纯种紫花豌豆×纯种白花豌豆
(杂交)
↓
F1:豌豆
↓(自交)
表现型:豌豆:豌豆
F2个体数:705株:224株
比值::
②实验结果F1只表现出性状
F2出现,且分离比为:
思考:以上实验现象的出现是偶然的还是必然的?豌豆的其他对相对性状是否也是如此呢?其中有没有一定的规律性呢?
如果不用数学统计的方法分析遗传结果,会发现F2呈现3∶1的数量比吗?
(3)问题思考:(提出问题)
①为什么子一代只表现一个亲本的性状(显性性状:紫花),而不表现另一个亲本的性状(隐性性状:白花)或其他颜色?而另一个亲本的性状(白花)是永远消失了还是暂时隐藏起来了呢?
②为什么子二代又出现了白花?为什么子二代紫花与白花比例为3:1呢?
思考探究2:如果孟德尔在实验中只统计了一两株豌豆植株上所结的种子,那么在F2中一定还是3:1的性状分离比吗?
思考探究3:在一对相对性状的遗传试验中,若F2得到20株豌豆,其中矮茎个体一定是5株吗?(4)相关概念:(举例说明)
杂交:指基因型不同的个体之间的交配,如紫花豌豆与白花豌豆的交配属于杂交。
自交:指基因型相同的个体之间的交配,如紫花F1与紫花F1相交,自交是获得纯合子的有效方法。
(两性花的花粉落到同一朵花的雌蕊柱头上的过程叫自花传粉,也叫自交)
显性性状:具有相对性状的纯合亲本杂交,F1出来的那个亲本的性状叫显性性状,如紫花性状隐性性状:具有相对性状的纯合亲本杂交,F1出来的那个亲本的性状叫隐性性状,如白花性状性状分离:在杂种的自交后代中,同时显现显性性状和隐性性状的现象。
,称为性状分离。
如紫花性状的F1自交,F2出现紫花和白花的现象是性状分离。
正交与反交:这是一对相对的概念,如以紫花豌豆作母本,白花豌豆作父本为“正交”,
则以紫花豌豆作父本、白花豌豆作母本为“反交”。
(三)对分离现象的解释
①生物性状由(后来改称为)控制的。
遗传因子不融合、不消失。
显性性状由控制,用字母(如A )表示,隐性性状由控制,用字母(如a )表示。
②在体细胞中,基因存在。
显性基因(A)对隐性基因(a)有。
③基因在生殖细胞(配子)中单个存在。
生物体在形成生殖细胞——配子时,成对的彼此,分别进入。
配子中只含每对的一个。
④受精时,雌雄配子的结合是,合子中的恢复成对。
请在框内绘出“紫花豌豆与白花豌豆的杂交试验分析图解(遗传图解)”,遗传图解的格式要规范
说明:P—亲本♀—母本
♂—父本×—杂交
—自交(自花传粉
同种类型相交)
F1—杂种子一代
F2—杂种第二代
相关概念:
基因:控制性状表现的遗传因子,本章研究的基因分显性基因和隐性基因
显性基因:控制的基因是显性基因;(用大写符号表示)
隐性基因:控制隐形性状的基因是(用小写符号表示)。
等位基因(举例说明):位于同源染色体的位置上,控制性状的基因。
如Aa
纯合子:由的配子结合成的合子发育成的个体。
杂合子:由的配子结合成的合子发育成的个体。
表现型:在遗传学上,把生物个体实际表现出来的性状称为表现型,
基因型:与表现型有关的基因组成称为基因型,如紫花豌豆的基因型有AA、Aa两种。
基因型在很大程度上决定着生物个体的表现型
【思考】孟德尔对分离现象的解释,是否正确呢?为了验证他对分离现象的解释是否正确,孟德尔又是如何做的呢?请同学们预习下节内容!
★【课堂反馈】
1.下列哪一组是相对性状()
A.兔的体长和体重B.兔的长毛与黑毛C.豌豆的高茎与紫茎D.豌豆花腋生与顶生2.隐性性状的特点是()
A.隐性性状的个体是杂合体B.隐性性状的个体都可以稳定遗传
C.隐性性状不能稳定遗传D.隐性性状隐藏在体内不能表现出来
3.在遗传学上,把在杂种后代中显现出不同性状的现象叫做()
A.显性和隐性B.性状分离C.相对性状D.分离规律
4.豌豆是一种理想的杂交实验材料,这是因为()。
A.豌豆是严格的闭花传粉植物B.豌豆生长期短,易于栽培C.不同品系的豌豆具有对比鲜明、易于区分的相对性状D.以上三项都是
5.下列有关孟德尔豌豆杂交试验的叙述,正确的是()。
A.孟德尔在豌豆开花时进行去雄和授粉,实现亲本的杂交
B.孟德尔研究豌豆花的构造,但无需考虑雌蕊和雄蕊的发育程度
C.孟德尔根据亲本中不同个体表现型来判断亲本是否纯合
D.孟德尔利用了豌豆自花传粉、闭花传粉的特性
6.等位基因是指()
A.一个染色体的两条染色单体上的基因B.同源染色体的同一位置上的基因
C.一个DNA分子的两条链上的基因D.同源染色体的同一位置上控制着相对性状的基因7.豌豆的高茎基因(D)与矮茎基因(d)的区别是()
A.所包含的性状不同B.4种脱氧核苷酸的排列顺序不同
C.所含的遗传密码不同D.在染色体上的位置不同
8.鸡的毛腿对光腿是显性,下列各项中不可能出现的情况是()
A.鸡的一个毛腿基因和一个短腿基因位于一对同源染色体上
B.一只杂合的毛腿鸡C.一只纯合的光腿鸡D.一只杂合的光腿鸡
9.下列关于纯合子的叙述正确的是()
A.减数分裂,只能产生一个配子B.自交后代性状不分离
C.纯合子与纯合子杂交后代一定是纯合子D.纯合子的双亲一定是纯合体10.基因的分离发生在()
A.减数第一次分裂间期B.减数第一次分裂前期
C.减数第一次分裂后期D.减数第二次分裂时期
11.纯种甜玉米和纯种非甜玉米间行种植,收获时发现甜玉米果穗有非甜玉米籽粒,而非甜玉米果穗上无甜玉米果穗籽粒。
原因是()
A、甜是显性性状
B、相互混杂
C、非甜是显性性状
D、相互选择
12.玉米高杆对矮杆为显性。
矮杆玉米用生长素处理后长成高杆,使其自交得到F1植株是()
A、高矮之比是1:1
B、全是矮杆
C、高矮之比3:1
D、全是高杆13.杂合高茎豌豆自交产生的后代中,杂合高茎植株约占后代总数的()
A.100%B.3/4 C.1/2 D.1/4
14.子叶黄色豌豆(YY)与子叶绿色豌豆(yy)杂交,F1表现型全是黄色,让其自交后,F2发生性状分离,黄色子叶与绿色子叶之比为3:1。
请用遗传图解说明试验的全过程和试验结果。
小结:掌握2个组合和判断显隐性的方法
1. AA ×aa →Aa
(具有不同性状的亲本相交,后代只表现出一种性状,该性状叫显性性状)
2.Aa ×Aa →1AA :2A a:1 aa
(具有相同性状的亲本相交,后代出现3:1的分离比,占3/4的那个性状叫显性性状)
(具有相同性状的亲本相交,后代中新分离出来那个性状叫隐性性状,而亲本的性状就是显性性状)★【课后巩固】《伴你学》第21页到第22页。