独立基础设计任务书
- 格式:doc
- 大小:582.00 KB
- 文档页数:11
江西应用技术职业学院课程设计说明书课程名称:基础工程课程设计设计题目:柱下独立基础设计专业:建筑工程技术专业班级 11建工01班学生姓名: 张指导教师:宗亮土木工程系2011年 12 月 27 日目录一、设计资料二、设计任务三、独立基础设计计算书1、选择基础埋置深度2、计算地基承载力特征值3、初步选择基底尺寸4、验算持力层的地基承载力5、计算基底净反力6、基础高度(采用阶梯形基础)7、验算基础高度8、变阶处抗冲切验算9、配筋计算10、基础配筋大详图11、确定A、B两轴柱子基础底面尺寸12、设计图纸(附图纸)三、设计技术说明及主要参考文献柱下独立基础课程设计一、设计资料Kz1:N=600KN,MX=150KN·m,My=120KN·m Kz2:N=750KN,My=175KN·mKz3:N=900KN,MX=100KN·m,My=110KN·mKz4:N=500KN,MX=150KN·m,My=150KN·m Kz5:N=1000KN,MX=135KN·mKz6:N=850KN,MX=105KN·m,My=115KN·m Kz7:N=500KNKz8:N=700KN Kz9:N=800KN,MX=200KN·m框架柱截面尺寸为500mm×500mm,室外地坪标高同自然地面,室内外高差300mm。
二、设计任务三、独立基础设计计算书 柱KZ 11.选择基础材料基础采用C25混凝土,HPB235级钢筋,预估基础高度0.8m 。
2.选择基础埋置深度 基础埋置深度为2.5m3.求地基承载力特征值f a 查表得b η=0.3,d η=1.6。
基地以上土的加权平均重度为m γ=17.363m KN持力层承载力特征值f a (先不考虑对基础宽度修正)为ak a f f =+m γηd (d-0.5)=200+1.6×17.36×(2.5-0.5)=256KPa上式d 按室外地面算起。
课程设计任务书
学生姓名: xxx 专业班级:工程管理xxx
指导教师: xxxxxxxxxx 工作单位: xxxx大学
题目: 某住宅楼柱下独立基础设计
初始条件:
多层框架住宅楼拟采用柱下独立基础,建筑安全等级为二级;
勘查期间测得地下水混合水位深为3.5m,地下水水质分析结果表明,本场地下水无腐蚀性;
已知上部框架结构由柱子传来的荷载,轴力F=2600 kN,弯矩M=230 kN·m,剪力V=50 kN (以下荷载均为标准值)
要求完成的主要任务:(包括课程设计工作量及其技术要求,以及说明书撰写等具体要求)1、基础底面尺寸的选择;
2、计算修正后的地基承载力特征值;
3、地基承载力验算;
4、软弱下卧层的验算;
5、基础抗冲切验算(基础采用锥形基础);
6、地基沉降量计算;
7、需要提交的报告:计算说明书和基础施工图。
8、设计计算书和设计图纸格式必须满足《课程设计说明书统一书写格式》(附件二)
要求,具体请参见该规范,详见。
时间安排:
2010年6月7日~2010年6月13日
指导教师签名:年月日
系主任(或责任教师)签名:年月日。
标准文案柱下钢筋混凝土独立基础设计任务书(一)设计题目某教学楼为四层钢筋混凝土框架结构,柱下独立基础,柱网布置如图所示,试设计该基础。
(二)设计资料⑴工程地质条件该地区地势平坦,无相邻建筑物,经地质勘察:持力层为粘性土,土的天然重度为18 kN/m3,地基承载力特征值f ak=230kN/m2,地下水位在-6.3m处。
相关数据可查阅规范。
⑵给定参数柱截面尺寸为450mm×450mm,在基础顶面处的相应于荷载效应标准组合,荷载由上部结构传来有以下五种情况:①单柱轴心荷载为900kN,弯矩值为100kN·m,水平荷载为20kN。
②单柱轴心荷载为850kN,弯矩值为80kN·m,水平荷载为15kN。
③单柱轴心荷载为850kN,弯矩值为90kN·m,水平荷载为15kN。
④单柱轴心荷载为800kN,弯矩值为70kN·m,水平荷载为10kN。
⑤单柱轴心荷载为800kN,弯矩值为50kN·m,水平荷载为10kN。
⑶材料选用混凝土:采用C20(可以调整)(f t=1.1N/mm2);钢筋:采用HRB335(可以调整)(f y=210 N/mm2)。
(三)设计内容(只需设计一个独立基础)⑴定基础埋置深度;⑵定地基承载力特征值;⑶确定基础的底面尺寸;⑷确定基础的高度;⑸基础底板配筋计算;⑹绘制施工图(平面图、详图)。
(四)设计要求⑴计算书要求书写工整、数字准确、图文并茂。
⑵制图要求所有图线、图例尺寸和标注方法均应符合新的制图标准,图纸上所有汉字和数字均应书写端正、排列整齐、笔画清晰,中文书写为仿宋字。
(五)设计成果要求课程设计结束各位同学须按时提交以下成果并统一用档案袋装好:⑴设计任务书一份;⑵设计计算书一份;⑶基础设计施工图纸一张(A1#图纸)图纸应该包括:基础平面布置图、基础配筋图、基础配筋详图以及相应的剖面图等。
(六)具体各组设计任务如下:(2~3人一组)第一组:设计第①种荷载下的柱下独立基础;第二组:设计第②种荷载下的柱下独立基础;第三组:设计第③种荷载下的柱下独立基础;第四组:设计第④种荷载下的柱下独立基础;第五组:设计第⑤种荷载下的柱下独立基础。
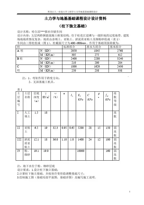
土力学与地基基础课程设计设计资料(柱下独立基础)设计名称:哈尔滨***报社印刷车间设计内容:五层两跨钢筋混凝土框架结构。
位于松花江浸滩与一级阶地的过度地带。
建筑场地地质情况复杂,地质由杂填土、亚粘土、淤泥质亚粘土及细粉砂组成(表1)注:1、弯矩作用于跨度方向;2、无深基施工机具。
注:地下水位于粉、细砂层底设计要求:1.设计柱下独立基础;2.计算柱下独立基础,并按容许变形值调整基底尺寸;3.绘制施工图(基础局部平面图,基础详图)及编写施工说明。
图1.厂房局部平面图土力学与地基基础课程设计设计资料(柱下独立基础)1.确定基础的埋置深度1.1基础的最小埋深min max d d Z h =-令max 0h =则min d d z =因哈尔滨地区的标准冻深 2.0o z m =,d o ZS ZW Ze Z Z ψψψ=,又由建筑场地地质情况查表7.6表7.7得:min 2.28d z d m ==取 2.30d m =2.确定地基承载力特征值a f根据粉土0.8,0.65l e I ==查表7.10得: 2.0, 3.0b d ηη== 持力层承载力特征值(先不考虑对地基宽度进行修正): 基础埋深范围内土的加权平均重度 317.8 1.618.90.718.13/2.3mc KN m γ⨯+⨯==317.8 1.618.90.7200.218.28/2.5mBKN m γ⨯+⨯+⨯==所以, (0.5)a c a k d m cf f d ηγ=+-=167+3.0×18.13×(2.3-0.5)=264.9KPa (0.5)aB ak d mB B f f d ηγ=+-=167+3.0×18.28×(2.5-0.5)=276.68KPa3.初步确定基底的尺寸计算基础和回填土重K G 时的基础埋深1(2.3 2.5) 2.42c d m =+= 2.5B d m =由中心荷载作用下的基础面积A 的计算公式Ka G F A f dγ≥-得:2019008.76264.920 2.4C A m ==-⨯20240010.59276.6820 2.5B A m ==-⨯由于偏心不大,基础底面积按0030增加,21.3 1.38.7611.39OC A A m ==⨯=21.3 1.310.5913.77OB A A m ==⨯=所以,初步选择基础底面积C A lb ==4×2.8=11.22m 且 2.8 3.0b m m =<B A lb ==4.5×3=13.5㎡且 3.0b m = 不需再对a f 进行修正。
独立基础工程施工设计方案第一部分: 前言随着城市建设的不断发展和完善,基础工程施工设计方案越来越受到重视。
基础工程是建筑物的根基,负责支撑建筑物的重量,传递建筑物荷载至地基土壤中。
因此,独立基础工程施工设计方案的制定对于整个建筑工程的质量和安全至关重要。
本文将对独立基础工程施工设计方案进行详细的介绍和分析,以期对相关领域的专业人士有所帮助。
第二部分: 工程概况独立基础工程是指在地基上建筑单个的基础结构,比如柱子或墙体。
这些独立基础工程是建筑物的一部分,负责支撑建筑物的结构荷载。
通常情况下,独立基础工程包括浅基础和深基础两种类型,根据地基土壤的情况和建筑物的需求来选择合适的类型。
第三部分: 地质勘察在进行独立基础工程施工设计方案前,首先需要进行地质勘察。
地质勘察是指对工程地质条件进行详细调查和分析,以确定地基土壤的性质和承载能力。
地质勘察的内容包括地质构造、地层情况、地下水位等方面。
根据地质勘察结果,确定独立基础工程的类型和施工参数。
第四部分: 独立基础工程类型独立基础工程包括浅基础和深基础两种类型。
1. 浅基础浅基础是指将建筑物荷载传递到地基土壤较浅层的基础结构。
常见的浅基础类型包括单个柱基、联合柱基、墙基等。
浅基础适用于地基土壤承载能力较好的地方,施工工艺简单,成本相对较低。
2. 深基础深基础是指将建筑物荷载传递到地基土壤深层的基础结构。
常见的深基础类型包括桩基、井基、沉井基等。
深基础适用于地基土壤承载能力较差的地方,承载能力强,但施工工艺复杂,成本较高。
第五部分: 独立基础工程施工设计方案1. 设计标准独立基础工程施工设计应符合国家相关标准和规范,例如《建筑抗震设计规范》、《地基与基础设计规范》等。
在设计过程中,需要考虑地震、风荷载、自重和使用荷载等多方面的因素,保证独立基础工程设计方案的合理性和安全性。
2. 地基土壤根据地质勘察结果,确定地基土壤的类型和承载能力。
根据地基土壤的承载能力选择合适的独立基础工程类型和尺寸,确保基础结构的稳定性和安全性。
基础工程设计任务书一、设计任务对欣和电建公司物流办公楼的基础工程进行设计计算,内容包括地基基础方案确定、基础类型选择、基础埋置深度确定、地基承载力确定、基础材料及尺寸计算、必要的软弱下卧层验算及沉降计算,内力计算与配筋计算,结构构造设计,施工图绘制。
施工图要求绘制基础平面布置图和构件图各一张,并完成计算书一份。
平面布置图应包括基础梁布置及编号,设计条件、材料及施工要求等方面的说明,构件图包括配筋图及必要的详图和构造说明等。
二、设计的相关资料1、物流办公楼岩土工程勘察报告摘编;2、物流办公楼平面布置图。
3、柱截面尺寸均为500×500mm。
混凝土采用C20,砖砌体采用MU10机制砖和M10水泥砂浆。
4、本建筑为三层框架结构房屋,地基基础设计等级为乙级。
三、荷载的统计值(荷载标准组合值)1、集中荷载(来自柱,单位kN)2、均布荷载(来自填充墙,单位kN/m)1、设计中建议设六个小组,每组设组长1人,各组持力层承载力特征值分别按f ak为115、116.0、117、118.0、119、120.0kPa进行设计。
每组中设计计算内容按个人编号顺序依次为A1(J-1)、B1(J-2)、A2(J-4)、B2(J-5)、A3(J-7)、B3(J-8)。
2、每个设计学生完成老师指定的基础设计计算。
岩土工程勘察报告[摘编]一、工程概况受欣和电建公司基建处委托,邯郸地基基础工程公司对拟建物流公司办公楼进行了岩土工程勘察。
拟建办公楼位于欣和电建公司院内,新兴大街西侧,为三层框架结构,安全等级为二级。
二、工程地质条件1、地层在勘察深度范围内,揭示地层为第四纪新近沉积粉土、粉质粘土及第四纪一般性沉积的粉质粘土。
从上到下分为五个地层组合。
第①层杂填土:杂色,稍湿,主要为建筑垃圾及生活垃圾。
厚度0.5-0.6m。
第②层粉质粘土:褐黄色,很湿-饱和,软塑-可塑,高-中等压缩性。
厚度3.9-4.6m。
第③层粉土:黑灰色,稍湿-很湿,中密,高-中等压缩性,含有机质。
一、课程设计任务书(一)设计题目柱下钢筋混凝土独立基础设计(二)工程概况某五层两跨钢筋混凝土框架结构车间,柱网平面布置见附图1-1,柱截面尺寸b c×a c=400×600mm,各柱相应于荷载效应标准组合、基本组合及准永久组合时作用于基础顶面荷载,见表1-1。
表1-1 柱底荷载效应标准组合值可近似的取荷载效应基本组合的设计值为标准组合的1.35倍,荷载效应准永久组合的设计值为标准组合的0.8倍。
(三)工程地质资料1.土层分布(自上而下)(1)人工填土,稍湿,松散,含煤灰,厚1.5 m,天然容重γ=19.2kN/m3;(2)粉质粘土,呈黄褐色,可塑,厚5.0 m,天然容重γ=18.8kN/m3,压缩模量E S=5.1Mpa,地基承载力特征值f ak=230kN/m2;(3)淤泥质粉质粘土,厚5.5 m,孔隙比e=1.1,天然容重γ=18 kN/m3,天然含水量ω=36%,液性指数I L=1.0,压缩模量E S=3 Mpa,地基承载力特征值f ak=88kN/m2。
(4)细砂,黄色,稍湿,中密,厚7.0 m。
2.地下水:地下水不具侵蚀性,地下水位面与细砂层底面平齐。
(四)设计要求1. 计算书要求: 分析过程详细,计算步骤完整。
数字准确、图文并茂。
2. 制图要求: 所有图线、图例尺寸和标注方法均应符合新的制图标准,图纸要求内容完整、绘制清晰、布局清楚,用A4纸打印。
3. 设计时间: 一周。
4. (点名册序号尾数是1的同学选作题号1,尾数是2的同学选作题号2,依此类推。
1-10、31-40、61-70、91-100、121-130、号设计A轴,11-20、41-50、71-80、101-110、131-140、号设计B轴,21-30、51-60、81-90、111-120、141-144、号设计C轴)(五)设计内容及成果1.设计计算书(1)确定地基持力层和基础埋置深度;(2)确定基础底面尺寸,验算地基承载力;进行必要的地基变形及稳定性验算。
独立基础课程设计范本一、教学目标本课程的教学目标是让学生掌握《XX学科》的基本知识和技能,能够运用所学知识解决实际问题。
具体分为三个部分:1.知识目标:学生能够准确地掌握XX学科的基本概念、原理和规律,了解学科的发展历程和应用领域。
2.技能目标:学生能够运用所学知识进行问题分析、方案设计和实践操作,培养解决实际问题的能力。
3.情感态度价值观目标:培养学生对XX学科的兴趣和热爱,使其认识到学科对社会发展的重要作用,培养良好的科学态度和价值观。
二、教学内容根据课程目标,教学内容主要包括以下几个方面:1.XX学科的基本概念、原理和规律,及其在实际应用中的案例分析。
2.XX学科的发展历程和未来趋势,相关领域的最新研究成果介绍。
3.实践操作环节,让学生通过实际操作,运用所学知识解决实际问题。
三、教学方法为了实现教学目标,我们将采用多种教学方法,如讲授法、讨论法、案例分析法、实验法等。
具体安排如下:1.讲授法:用于传授基本概念、原理和规律,让学生掌握学科基础知识。
2.讨论法:引导学生针对实际案例进行讨论,培养分析问题和解决问题的能力。
3.案例分析法:分析具体案例,让学生了解学科知识在实际应用中的重要性。
4.实验法:让学生动手实践,培养实际操作能力和创新思维。
四、教学资源我们将选择和准备以下教学资源,以支持教学内容和教学方法的实施:1.教材:《XX学科》教材,为学生提供系统性的知识学习。
2.参考书:推荐学生阅读相关领域的经典著作和最新研究成果,拓宽视野。
3.多媒体资料:制作课件、视频等多媒体资料,丰富教学手段,提高学生学习兴趣。
4.实验设备:为学生提供实验所需的设备和材料,保障实验教学的顺利进行。
五、教学评估本课程的评估方式包括平时表现、作业、考试等。
评估方式应客观、公正,能够全面反映学生的学习成果。
具体安排如下:1.平时表现:通过课堂参与、提问、讨论等环节,评估学生的学习态度和积极性。
2.作业:布置适量作业,评估学生对知识的理解和运用能力。
基础⼯程柱下独⽴基础设计任务书⼀、设计⽬的根据本课程教学⼤纲的要求,学⽣应通过本设计掌握天然地基上的浅基础设计的原理与⽅法,培养学⽣的分析问题、实际运算和绘制简单施⼯图的能⼒,以巩固和加强对基础设计原理的理解。
⼆、设计题⽬○B轴柱下钢筋砼独⽴基础设计三、设计分组成员四、设计资料(1)上部结构资料设计⼀多层现浇框架建筑物基础,按使⽤功能要求,上部结构的柱截⾯尺⼨设计为500×500mm2,室外地坪为天然地⾯,室内地坪标⾼⾼于室外地坪0.45m。
柱底荷载标准值如表1所⽰,柱⽹分布如图1所⽰。
表1图1(2)场地与地质条件资料建筑场地平整。
⾃上⽽下的⼟层依次如下:1号⼟层,杂填⼟,层厚0.5m,重度γ=18k N/m3。
2号⼟层,粘⼟,层厚2m,重度γ=19kN/m3,孔隙⽐e=0.68,液性指数为I l =0.78,可塑,稍湿,承载⼒特征值f ak=180kPa,压缩模量为15Mpa。
3号⼟层,淤泥⼟,重度γ=14k N/m3承载⼒特征值f ak=94kPa压缩模量为3Mpa。
(3)⽔⽂地质条件地下⽔位深度:位于地表以下2m处;地下⽔对混凝⼟结构⽆腐蚀性。
五、设计指导1、选择基础材料2、确定地基持⼒层与基础埋深3、确定地基承载⼒特征值4、确定基础底⾯尺⼨5、验算地基变形(需要验算沉降的验算沉降)6、确定基础⾼度h7、基础底板配筋计算书1、设计基本资料1.1⼟层结构:给定的场地条件如图2所⽰:1.2柱底荷载效应标准组合值: F 1730M 150m V 66K K K kN kN kN==?=1.3持⼒层的选择:持⼒层在此选⽤②号⼟层,根据已知资料可知该⼟层为粘⼟,层厚2m ,重度: 319/kN m γ=,孔隙⽐: e 0.68=,液性指数为: 0.78l I =,承载⼒特征值:180ak f kPa=,可塑,稍湿,压缩模量为15MPa 。
,柱截⾯尺⼨为500mm 500mm ?,室外地坪标⾼同⾃然地⾯,室内外⾼差450mm 。
柱下独立基础课程设计指导书地基基础设计是土木工程结构设计的重要组成部分,必须根据上部结构条件(建筑物的用途和安全等级、建筑布置、上部结构类型等)和工程地质条件(建筑场地、地基岩土和气候条件等),结合考虑其他方面的要求(工期、施工条件、造价和节约资源等),合理选择地基基础方案,因地制宜,精心设计,以确保建筑物和构筑物的安全和正常使用。
一、独立基础的设计内容与步骤(1)初步设计基础的结构型式、材料与平面布置; (2)确定基础的埋置深度d ;(3)计算地基承载力特征值ak f ,并经深度和宽度修正,确定修正后的地基承载力特征值a f ; (4)根据作用在基础顶面荷载 F 和深宽修正后的地基承载力特征值,计算基础的底面积; (5)计算基础高度并确定剖面形状;(6)若地基持力层下部存在软弱土层时,则需验算软弱下卧层的承载力;(7)地基基础设计等级为甲、乙级建筑物和部分丙级建筑物应计算地基的变形; (8)验算建筑物或构筑物的稳定性(如有必要时); (9)基础细部结构和构造设计; (10)绘制基础施工图。
如果步骤(1)~(7)中有不满足要求的情况时,可对基础设计进行调整,如采取加大基础埋置深度d 或加大基础宽度b 等措施,直到全部满足要求为止。
二、地基基础设计基本规定1.地基基础设计等级根据地基复杂程度、建筑物规模和功能特征以及由于地基问题可能造成建筑物破坏或影响正常使用的程度,将地基基础设计分为三个设计等级,设计时应根据具体情况,按表1选用。
表1 地基基础设计等级2.地基计算的规定根据建筑物地基基础设计等级及长期荷载作用下地基变形对上部结构的影响程度,地基基础设计应符合下列规定:(1)所有建筑物的地基计算均应满足承载力计算的有关规定。
(2)设计等级为甲级、乙级的建筑物,均应按地基变形设计。
(3)表2所列范围内设计等级为丙级的建筑物可不作变形验算,如有下列情况之一时,仍应作变形验算:① 地基承载力特征值小于 l30 kPa ,且体型复杂的建筑: ② 在地基基础上及其附近有地面堆载或相邻基础荷载差异较大,可能引起地基产生过大的不均匀沉降时;③ 软弱地基上的建筑物存在偏心荷载时; ④ 相邻建筑距离过近,可能发生倾斜时;⑤ 地基内有厚度较大或厚薄不均的填土,其自重固结未完成时。
目录一、设计资料二、独立基础设计1、选择基础材料2、选择基础埋置深度3、计算地基承载力特征值4、初步选择基底尺寸5、验算持力层的地基承载力6、计算基底净反力7、验算基础高度8、基础高度(采用阶梯形基础)9、变阶处抗冲切验算10、配筋计算11、基础配筋大详图12、确定A、B两轴柱子基础底面尺寸13、设计图纸(附图纸)三、设计技术说明及主要参考文献柱下独立基础课程设计一、设计资料3号题○,B轴柱底荷载:错误!柱底荷载效应标准组合值:F K=1720(1677)KN,MK=150(402)KN·m,V K=66(106)KN。
错误!柱底荷载效应基本组合值:F=2250KN,M=195KN·m,V=86KN.持力层选用错误!号土层,承载力特征值f ak=240kPa,框架柱截面尺寸为500mm×500mm,室外地坪标高同自然地面,室内外高差450mm。
二、独立基础设计1.选择基础材料基础采用C25混凝土,HPB235级钢筋,预估基础高度0.8m。
2.选择基础埋置深度根据柱下独立基础课程设计任务书要求和工程地质资料选取。
①号土层:杂填土,层厚约0。
5m,含部分建筑垃圾。
②号土层:粉质粘土,层厚1.2m,软塑,潮湿,承载力特征值f ak=130kPa。
③号土层:粘土,层厚1.5m,稍湿,承载力特征值f ak=180kPa.④号土层:细砂,层厚3。
0m,中密,承载力特征值fak=240kPa。
⑤号土层:强风化砂质泥岩,很厚,中密,承载力特征值f ak=300kPa.拟建场区地下水对混凝土结构无腐蚀性,地下水位深度:位于地表下1.5m.取基础地面高时最好至持力层下0.5m,本设计取○4号土层为持力层,所以考虑取室外地坪到基础地面为0.5+1。
2+1。
5+0.5=3.7m。
由此得到基础剖面示意图如下图所示.3.求地基承载力特征值f a根据细沙e=0.62,查表得b η=2。
0,d η=3.0。
《地基基础》课程设计墙下条形基础课程设计一、墙下条形基础课程设计任务书(一)设计题目某教学楼采用毛石条形基础,教学楼建筑平面如图4-1所示,试设计该基础。
(二)设计资料⑴工程地质条件如图4-2所示。
杂填土 3KN/m 16=γ粉质粘土 3KN/m 18=γ3.0=b η a MP 10=s E6.1=d η 2KN/m 196=k f淤泥质土a 2MP =s E2KN/m 88=k f⑵室外设计地面-0.6m ,室外设计地面标高同天然地面标高。
图4-1平面图图4-2工程地质剖面图⑶由上部结构传至基础顶面的竖向力值分别为外纵墙∑F1558.57,山墙∑F2168.61,内横墙∑F3162.68,内纵墙∑F41533.15。
⑷基础采用两种方案:(1) 采用M5水泥砂浆砌毛石;(2) 采用水泥砂浆M5, 砌10砖基础。
标准冻深为1.20m。
(三)设计内容⑴荷载计算(包括选计算单元、确定其宽度)。
⑵确定基础埋置深度。
⑶确定地基承载力特征值。
⑷确定基础的宽度和剖面尺寸。
⑸软弱下卧层强度验算。
(四)设计要求⑴计算书要求书写工整、数字准确、图文并茂。
(2)绘制施工图(两种方案的基础平面图和基础剖面图)(3)制图要求所有图线、图例尺寸和标注方法均应符合新的制图标准,图纸上所有汉字和数字均应书写端正、排列整齐、笔画清晰,中文书写为仿宋字。
二、墙下条形基础课程设计指导书(一)荷载计算 1.选定计算单元 对有门窗洞口的墙体,取洞口间墙体为计算单元;对无 门窗洞口的墙体,则可取1m 为计算单元(在计算书上应表示出来)。
2.荷载计算 计算每个计算单元上的竖向力值(已知竖向力值除以计算单元宽度)。
(二)确定基础埋置深度d50007-2002规定或经验确定0+(100~200)。
式中 ——设计冻深, Z 0·ψ·ψ·ψ; Z 0——标准冻深;ψ——土的类别对冻深的影响系数,按规范中表5.1.7-1; ψ ——土的冻胀性对冻深的影响系数,按规范中表5.1.7-2;ψ ——环境对冻深的影响系数,按规范中表5.1.7-3;(三)确定地基承载力特征值)5.0()3(m d b ak a -+-+=d b f f γηγη式中 ——修正后的地基承载力特征值(); ——地基承载力特征值(已知)();ηb 、ηb ——基础宽度和埋深的地基承载力修正系数(已知); γ——基础底面以下土的重度,地下水位以下取浮重度(3);γm ——基础底面以上土的加权平均重度,地下水位以下取浮重度(3); b ——基础底面宽度(m ),当小于3m 按3m 取值,大于6m 按6m 取值;d ——基础埋置深度(m )。
《地基与基础》课程设计任务书与指导书(适用于建筑工程技术类专业)编写苏德利大连水产学院职业技术学院建筑工程系《地基与基础》课程设计任务书与指导书一、教学要求:根据本课程教学大纲的要求,学生应通过本设计掌握天然地基上的浅基础设计的原理与方法,培养学生的分析问题、实际运算和绘制施工图的能力,以巩固和加强对基础设计原理的理解。
二、设计任务与资料(一)、柱下独立基础的设计设计单梁起重机的单层工业厂房排架柱基础,按使用功能要求,上部结构的柱截面尺寸设计为400×700mm2间距为6米,外柱柱角处内力组合设计值为:N=450kN M=160kN.m V=30kN,基础梁宽为240mm,传集中力P=160kN,室内外设计地坪高差为0.15m,地质剖面资料如图(一)。
(注:该地区的标准冻深Z0=1.2m,冬季采暖期间的平均气温为9℃,吊车起重量为35t,厂房跨度为30m。
)(二)、墙下条形基础的设计某教学大楼承重墙厚为一砖半(即370mm),上部墙传至±0.00标高处的荷载设计值为N=205kN/m,室内外设计地坪高差为0.45m,地质资料如图(二)。
(注:该地区标准冻深为Z0=1.0m,采暖期间平均室内温度为15℃。
)三、设计成果要求(一)、设计说明书要求写出完整的计算说明书,包括荷载计算,基础类型及材料选择、埋深确定、底面尺寸确定、剖面尺寸确定及配筋量计算。
(二)、图纸绘制2号图一张(独立基础平面、剖面图及条形基础的剖面图)。
四、设计步骤(一)、根据地质条件确定基础的埋置深度,考虑以下因素:工程地质条件;地下水影响;相邻基础的影响;底下沟管的影响;地基土冻胀和融陷的影响。
(二)、根据地基承载力与荷载计算基底面积,并进行软弱下卧层验算:对于偏心受压基础两边长之比一般L/B≤2,最大不超过3。
(三)、根据建筑层数及地质条件确定基础类型(四)、地基变形验算(五)、基础剖面设计与结构计算1.刚性基础(1)选择基础材料(2)按照台阶宽高比的容许值及构造尺寸要求决定台阶的高度及台阶的宽度。
基础工程课程设计wckjzn————————————————————————————————作者:————————————————————————————————日期:基础工程课程设计设计题目:专业年级:姓名:学号:指导教师:成绩:福建农林大学交通学院2011年12月26日目录一、设计资料二、独立基础设计计算书1、课程设计任务书 (1)2、选择基础材料 (3)3、选择基础埋置深度 (3)4、计算地基承载力特征值 (4)5、初步选择基底尺寸 (4)6、验算持力层的地基承载力 (4)7、验算软弱下卧层承载力 (4)8、计算基底净反力 (5)9、基础高度(采用阶梯形基础) (5)10、变阶处抗冲切验算 (5)11、配筋计算 (6)12、设计图纸(附图纸) (8)三、设计技术说明及主要参考文献一、课程设计任务书(一)设计题目柱下钢筋混凝土独立基础设计(二)工程概况某五层两跨钢筋混凝土框架结构车间,柱网平面布置见附图1-1,柱截面尺寸b c×a c=400×600mm,各柱相应于荷载效应标准组合、基本组合及准永久组合时作用于基础顶面荷载,见表1-1。
附图1-1 柱网布置图表1-1 柱底荷载效应标准组合值题号Fk(kN) Mk (kN•m) Vk (kN)A轴B轴C轴A轴B轴C轴A轴B轴C轴1 975 1548 1 8 46 48 442 1 60 523 1 6 574 1 21 675 1218 193 297 8083 746 1282 27 6 95 898 14 104 989 7 335 288 41 7 365 3 114注:弯矩作用于跨度方向,且各轴线弯矩的作用方向相同。
可近似的取荷载效应基本组合的设计值为标准组合的1.35倍,荷载效应准永久组合的设计值为标准组合的0.8倍。
(三)工程地质资料1.土层分布(自上而下)(1)人工填土,稍湿,松散,含煤灰,厚1.5 m,天然容重γ=19.2kN/m3;(2)粉质粘土,呈黄褐色,可塑,厚5.0 m,天然容重γ=18.8kN/m3,压缩模量ES=5.1Mpa,地基承载力特征值f ak=230kN/m2;(3)淤泥质粉质粘土,厚5.5 m,孔隙比e=1.1,天然容重γ=18 kN/m3,天然含水量ω=36%,液性指数IL =1.0,压缩模量ES=3 Mpa,地基承载力特征值fak=88kN/m2。
第2章柱下独立基础课程设计2 .1第一课程设计任务书2.1.1设计题目柱下独立基础设计2.1.2设计资料1.地形:拟建建筑场地平整2.工程地质资料:自上而下依次为:①杂填土:厚约0.5m,含部分建筑垃圾;②粉质粘土:厚1.2m,软塑,潮湿,承载力特征值fak=130kN/m2;③粘土:厚1.5m,可塑,稍湿,承载力特征值fak=180kN/m2;④全风化砂质泥岩:厚2.7m,承载力特征值fak=240kN/m2;⑤强风化砂质泥岩:厚3.0m,承载力特征值fak=300kN/m2;⑥中风化砂质泥岩:厚4.0m,承载力特征值fak=620kN/m2;表2.1 地基岩土物理力学参数表地层代号土名天然地基土重度(γ)孔隙比(e)凝聚力(c)内摩擦角(Φ)压缩系数(a1-2)压缩模量(Es)抗压强度(frk)承载力特征值(fak)kN/m³kPa度1MPa MPa MPa kPa①杂填土18②粉质粘土20 0.65 34 13 0.20 10.0 130③粘土19.4 0.58 25 23 0.22 8.2 180④全风化砂质泥岩21 22 30 0.8 240⑤强风化砂质泥岩22 20 25 3.0 300⑥中风化砂质泥岩24 15 40 4.0 6203.水文资料为:地下水对混凝土无侵蚀性。
地下水位深度:位于地表下1.5m。
4.上部结构资料:上部结构为多层全现浇框架结构,框架柱截面尺寸为500×500 mm,室外地坪标高同自然地面,室内外高差450mm。
柱网布置见图2.1。
图2.1 柱网平面图5.上部结构作用在柱底的荷载效应标准组合值见表2.2;上部结构作用在柱底的荷载效应基本组合值见表2.3;表2.2 柱底荷载效应标准组合值题号F k(kN) M k (kN•m) V k (kN)A轴B轴C轴A轴B轴C轴A轴B轴C轴1 975 1548 1187 140 100 198 46 48 442 1032 1615 1252 164 125 221 55 60 523 1090 1730 1312 190 150 242 62 66 574 1150 1815 1370 210 175 271 71 73 675 1218 1873 1433 235 193 297 80 83 746 1282 1883 1496 257 218 325 86 90 837 1339 1970 1560 284 242 355 96 95 898 1402 2057 1618 231 266 377 102 104 989 1534 2140 1677 335 288 402 109 113 10610 1598 2205 1727 365 309 428 120 117 114表2.3 柱底荷载效应基本组合值题号 F (kN) M (kN•m) V (kN)A轴B轴C轴A轴B轴C轴A轴B轴C轴1 1268 2012 1544 183 130 258 60 62 582 1342 2100 1627 214 163 288 72 78 673 1418 2250 1706 248 195 315 81 86 744 1496 2360 1782 274 228 353 93 95 885 1584 2435 1863 306 251 386 104 108 966 1667 2448 1945 334 284 423 112 117 1087 1741 2562 2028 369 315 462 125 124 1168 1823 2674 2104 391 346 491 133 136 1289 1995 2783 2181 425 375 523 142 147 13810 2078 2866 2245 455 402 557 156 153 1496.材料:混凝土等级C20~C30,钢筋HPB235、HPRB335级。
《土力学与地基基础》课程设计任务书一、课程设计的教学目的通过课程设计,使学生掌握钢筋混凝土墙下条形基础和柱下独立基础的理论知识和应用条件,能够初步选择基础方案,进行基础设计;能够绘制和识读基础结构施工图,增强解决工程实际问题的能力。
二、课程设计的内容和要求(一)柱下独立基础1.设计题目某多层现浇钢筋混凝土框架结构,房屋高度H=30m,室外地坪标高同自然地面,室内外高差450mm。
柱网布置如图所示,试进行柱下独立基础的设计。
2.上部结构传下来的荷载柱截面尺寸为500mm×500mm,上部结构作用在柱底的最不利荷载标准值见表1,上部结构作用在柱底的最不利荷载效应基本组合设计值见表2:柱底荷载标准值表1Fk (KN) Mk (KN•m) Vk (KN) 题号1 2 3 1 2 3 1 2 3柱底荷载效应基本组合设计值表2(二)墙下条形基础(锥形截面)1.设计题目某多层砖混结构,房屋高度H=15m,室外地坪标高同自然地面,室内外高差450mm。
结构平面布置如图所示,试进行墙下条形基础的设计。
2.上部结构传下来的荷载内外墙墙厚均为240mm,上部结构作用在墙底的最不利荷载标准值见表3,上部结构作用在墙底的最不利荷载效应基本组合设计值见表4。
墙底荷载标准值表3墙底荷载设计值表3(三)工程及水文地质材料1.工程地质条件该地区地势平坦,无相邻建筑物,经地质勘察,工程地质资料自上而下依次为:①杂填土:厚约0.5m,含部分建筑垃圾;②粉质粘土:厚1.2m,承载力特征值fak=130KN/m2;③粘土:厚1.5m,承载力特征值fak=210KN/m2;④全风化砂质泥岩:厚2.7m,承载力特征值fak=230KN/m2;⑤强风化砂质泥岩:厚3.0m,承载力特征值fak=300KN/m2;⑥中风化砂质泥岩:厚4.0m,承载力特征值fak=620KN/m2;建议持力层选第③层粘土层。
地基岩土物理力学参数表表52.水文地质资料地下水对混凝土无侵蚀性,地下水位深度位于地表下3.5m,且属于不冻胀土。
独立基础施工方案,独立基础施工方案范文范本一:独立基础施工方案一.项目概况1.1 项目名称1.2 项目地点1.3 项目建设单位1.4 项目施工单位1.5 项目总工期二.工程内容及目标2.1 工程范围2.2 工程目标2.3 工程施工难点及技术要求三.施工流程3.1 前期准备工作3.2 地基处理3.3 基坑开挖及支护3.4 清理底座3.5 配筋及安装模板3.6 混凝土浇筑3.7 强度检验3.8 水泥养护四.施工组织4.1 工程部署4.2 工程人员配置4.3 材料设备准备4.4 建设管理五.施工安全5.1 安全管理机构及责任5.2 安全技术措施5.3 安全培训及教育六.质量控制6.1 施工质量管理机构及责任6.2 施工质量控制措施6.3 质量检验6.4 整改与验收七.环境保护7.1 项目环境概况7.2 环境保护措施八.工期及进度控制8.1 总工期安排8.2 施工进度控制措施8.3 工期延误的处置办法九.经济指标9.1 预算及成本控制9.2 资金使用及管理十.文档附件附件一:施工图纸附件二:合同文件附件三:技术规范附:法律名词及注释1. 建设单位:指承担施工工程项目的自然人、法人或者其他组织。
2. 施工单位:指承担项目施工的自然人、法人或者其他组织。
3. 强度检验:对混凝土进行试验,以确定其抗压强度是否符合设计要求。
范本二:独立基础施工方案范文一.项目概况1.1 项目名称:某小区地下车库施工工程1.2 项目地点:XX省XX市XX区1.3 项目建设单位:某房地产开发有限公司1.4 项目施工单位:某建筑工程有限公司1.5 项目总工期:180天二.工程内容及目标2.1 工程范围:地下车库建设,包括基础施工、地下水处理等2.2 工程目标:按照设计要求完成地下车库的建设工程,达到使用功能及安全标准2.3 工程施工难点及技术要求:考虑地下水处理、开挖及支护、混凝土浇筑等技术难点三.施工流程3.1 前期准备工作:确定施工方案、编制施工计划、开展土地平整等工作3.2 地基处理:地面勘察、地下水处理、地下排水系统布置3.3 基坑开挖及支护:基坑布置、支护结构设计、开挖施工3.4 清理底座:清除基坑内杂物,修整底座3.5 配筋及安装模板:根据设计要求进行配筋,安装模板3.6 混凝土浇筑:按照施工计划进行混凝土浇筑作业3.7 强度检验:对浇筑的混凝土进行强度检验3.8 水泥养护:对混凝土进行水泥养护四.施工组织4.1 工程部署:确定施工人员组织、施工现场布置4.2 工程人员配置:指定施工项目经理、技术负责人等4.3 材料设备准备:采购建筑材料、租用相关设备4.4 建设管理:建立施工管理制度、质量安全检查及验收管理五.施工安全5.1 安全管理机构及责任:建立安全管理机构,明确责任5.2 安全技术措施:规定施工现场安全要求,实施安全技术措施5.3 安全培训及教育:对施工人员进行安全培训和教育六.质量控制6.1 施工质量管理机构及责任:建立质量管理机构,明确责任6.2 施工质量控制措施:执行质量控制措施,开展工程质量检查6.3 质量检验:对施工过程进行质量检验6.4 整改与验收:对发现的质量问题进行整改,并进行质量验收七.环境保护7.1 项目环境概况:分析项目周边环境要素、污染源等情况7.2 环境保护措施:制定环境保护方案,做好环境污染防控行动八.工期及进度控制8.1 总工期安排:制定施工计划,安排总工期8.2 施工进度控制措施:监测施工进度,对进度延误进行调整8.3 工期延误的处置办法:制定应急措施,确保工期完成九.经济指标9.1 预算及成本控制:编制施工预算,控制成本9.2 资金使用及管理:管理项目资金,保证施工进度正常进行十.文档附件附件一:施工图纸附件二:合同文件附件三:技术规范附:法律名词及注释1. 建设单位:指承担施工工程项目的自然人、法人或者其他组织。