双桥静力触探分层
- 格式:docx
- 大小:38.45 KB
- 文档页数:5
静力触探试验静力触探试验是用静力将探头以一定的速率压入土中,利用探头内的力传感器,通过电子量测仪器将探头受到的贯入阻力记录下来。
由于贯入阻力的大小与土层的性质有关,因此通过贯入阻力的变化情况,可以达到了解土层的工程性质的目的。
静力触探试验可根据工程需要采用单桥探头、双桥探头或带孔隙水压力量测的单、双桥探头,可测定比贯入阻力(ps)、锥尖阻力(qc)侧壁阻力(fs)和贯入时的孔隙水压力(u)。
静力触探试验适用于软土、一般粘性土、粉土、砂土和含少量碎石的土。
一、静力触探的试验设备静力触探设备试验由加压装置、反力装置、探头及量测记录仪器等四部分组成:(一)加压装置加压装置的作用是将探头压入土层中,按加压方式可分为下列几种。
1.手摇式轻型静力触探。
利用摇柄、链条、齿轮等用人力将探头压入土中。
用于较大设备难以进入的狭小场地的浅层地基土的现场测试。
2.齿轮机械式静力触探。
主要组成部件有变速马达(功率2.8~3kW)、伞形齿轮、丝杆、稻香滑块、支架、底板、导向轮等。
其结构简单,加工方便,既可单独落地组装,也可装在汽车上,但贯入力小,贯入深度有限。
3.全液压传动静力触探。
分单缸和双缸两种。
主要组成部件有:油缸和固定油缸底座、油泵、分压阀、高压油管、压杆器和导向轮等。
目前在国内使用液压静力触探仪比较普遍,一般最大贯入力可达200kN。
(二)反力装置静力触探的反力用三种形式解决:1.利用地锚作反力。
当地表有一层较硬的粘性土覆盖层时,可以是使用2~4个或更多的地锚作反力,视所需反力大小而定。
锚的长度一般1.5m左右,叶片的直径可分成多种,如25、30、35、40cm,以适应各种情况。
2.用重物作反力。
如地表土为砂砾、碎石土等,地锚难以下入,此时只有采用压重物来解决反力问题,即在触探架上压以足够的重物,如钢轨、钢锭、生铁块等。
软土地基贯入30m以内的深度,一般需压重物40~50kN。
3.利用车辆自重作反力。
将整个触探设备装在载重汽车上,利用载重汽车的自重作反力。
杂填土:曲线变化无规律,往往出现突变现象,由于其位于表层,较好判定。
粘土:qc曲线比较平缓,有缓慢的波形起伏,局部略有向右突峰,fs曲线略有突峰,在曲线右侧且距离较大
粉质粘土:qc曲线比较平缓,有缓慢的波形起伏,局部略有向右突峰,fs曲线局部略有突峰,与qc曲线距离较近,大部位于qc曲线右侧,局部交叉越过左侧粉土:qc值较大,曲线呈大钝锯齿状,齿峰较缓,fs曲线一般位于qc曲线右侧,局部间隔较大,但偶尔也和qc曲线左右穿插。
粉细砂:qc值较大,曲经大部呈尖锐锯齿状,fs曲线一般和qc曲线间隔较小,曲线尖峰处部分位于qc曲线以左;细砂中qc曲线和fs曲线的尖齿更为剧烈,局部呈不规则的、残破的大锯齿状,fs曲线大部分位于qc曲线左边。
双桥静力触探分层方法传统的单桥静力触探(简称单桥静探)只能测量比贯入阻力(Ps),数据单一、图形简单,在已有静探测试经验的简单场地能较好地满足工程需要,但对于岩土种类较多的复杂场地,单桥静探就具有较大的局限性。
而双桥静力触探(简称双桥静探)可以测量锥尖阻力(qc)和侧壁阻力(fs),还能求算出摩阻比(Rf),数据多元、图形丰富,相比单桥静探具有单独测试能力强、分层更准确等特点。
勘测分公司在地层复杂、软土深厚的江汉平原地区大量使用双桥静探进行测试,很好地满足了工程的需要,取得了较好的实践效果。
现将双桥静力触探内业整理经验归纳如下。
一:各类土的双桥静探曲线特征划分土层是双桥触探的基本应用之一,目前国内外在利用静力触探指标划分土层、确定土名的问题上,大多采用双桥探头测得的。
通过多年来湖北地区粘性土、粉土及砂类土中进行的静力触探与钻孔资料的对比,按土类对曲线形态进行分析,从中得出比较显著的特征,可以做为划分土类的基本标志,现分述如下:( 1 )填土:在测试以粘性土为主的素填土和以生活垃圾为主的杂填土,曲线变化无规律,往往出现突变现象,由于其位于表层,比较好判定。
2 )粘土:qc曲线比较平缓,有缓慢的波形起伏,局部略有突峰,fs曲线略有突峰,在曲线右侧且距离较大。
粘土特征曲线粉质粘土特征曲线( 3 ) 粉质粘土:qc曲线比较平缓,有缓慢的波形起伏,局部略有突峰,fs曲线局部略有突峰,与qc曲线距离较粘土近,大部位于qc曲线右侧,当土质不均时局部交叉越过qc曲线( 4 ) 粉土:qc值较大,曲线呈短锯齿状,齿峰较缓,fs曲线一般位于qc曲线右侧,局部间隔较大,但偶尔也和qc曲线左右穿插。
粉土特征曲线粉细砂特征曲线( 5 ) 砂类土:qc值较大,曲线呈长锯齿状,fs 曲线一般和qc曲线间隔较小,曲线尖峰处大部位于qc曲线以左;砂类土颗粒不均匀时qc曲线和fs曲线的尖齿更为剧烈,局部呈不规则的、残破的大锯齿状二:各土类划分指标通过双桥静探曲线形态我们能够对土层大致分层,但要做到精确分层我们还应根据《工程地质手册》(第四版)第205页图3-4-6来划分,现结合《岩土工程勘察工作规程》(DB42/169-2003)将图3-4-6中的公式整理成下表。
29
附录E 双桥静力触探曲线形态判别土类特征图表
E.0.1 当使用双桥静力触探时,可依据表E.0.1定性判别土类。
表E.0.1 双桥静力触探各土层曲线特征图表
土层名称 曲线特征 曲线形态
(实线为c q ,虚线为s f )
淤泥、 淤泥质黏性土 c q 曲线较平直,s f 在c q 右侧(较接
近),曲线基本无起伏
黏土
c q 曲线起伏变化缓慢,s f 在c q 右侧(距离较远) 粉质黏土 c q 曲线起伏变化缓慢,局部略有突
峰,s f 大部位于c q 右侧(距离较近),
当土质不均时局部交叉越过c q 曲线
粉土 c q 值较大,曲线呈短锯齿状,齿峰较
缓,s f 曲线一般位于c q 曲线右侧,局
部间隔较大,偶尔和c q 曲线左右穿插
砂土 c q 值较大,曲线呈长锯齿状,s f 曲线
一般和c q 曲线间隔较小,曲线尖峰处
大部分位于c q 曲线左侧;砂类土颗粒
不均匀时c q 曲线和s f 曲线的尖齿更
为剧烈,局部呈不规则的、残破的
大锯齿状。
静力触探技术静力触探方法是工程中常用的, 其工作原理: 借助静压力将圆锥形金属探头压入土中, 利用电测技术测得贯入阻力来判定土体的力学特性。
静力触探试验是利用准静力, 以一恒定的贯入速率将圆锥探头通过一系列探杆压入土中, 根据测得的探头贯入阻力大小来间接判定土的物理力学性质。
这种方法对不易钻孔取样的饱和砂土、砂质粉土、高灵敏性软土, 以及土层竖向变化复杂、不宜密集取样的土层可在现场快速地测得土层对触探头的贯入阻力qc、探头侧壁与土体的摩擦阻力fs 等参数。
与传统的钻探方法相比, 具有速度快、劳动强度低、清洁、经济等优点。
在原孔位中, 利用不同传感器能取得连续地层的各种物理参数,并可由计算机进行数据处理和综合分析评价。
静力触探技术不能对土进行直接的观察、鉴别, 不适用于含碎石、砾石的土层和很密实的砂层。
目前在我国静力触探方法主要有单桥静力触探、双桥静力触探以及孔压静力触探三种[ 2-4 ] , 主要以单桥静力触探为主, 双桥静力触探虽然已经应用, 但发展缓慢, 孔压静力触探只有少数单位在使用。
1)单桥静力触探早在20 世纪60 年代我国就成功地研制了电测式单桥静力触探仪, 由于应用历史较长, 相关经验公式较多, 且已列入相关规范, 故目前在土体工程勘察、监测及检测中有着广泛的应用。
但单桥静力触探只能测得一个指标比贯入阻力Ps , 故只能根据Ps ) h 曲线形态变化和Ps值的大小对土体进行定名分层。
工程实践中,对同一层土, 由于其形成年代、成因、受荷历时不同, 其Ps 值可相差很多, 另外, 不同土层也可能具有相同的Ps值。
毫无疑问, 只用一个指标Ps 值对土层定名分层的分辨率是较低的, 工程实践中往往还要借助于钻孔取样对比来划分土层。
2)双桥静力触探双桥静力触探可测得两个参数, 即锥尖阻力q c和侧摩阻力fs , 又可计算出摩阻比FR ( FR = f s/ qc @ 100% ) , 由此可划分土类。
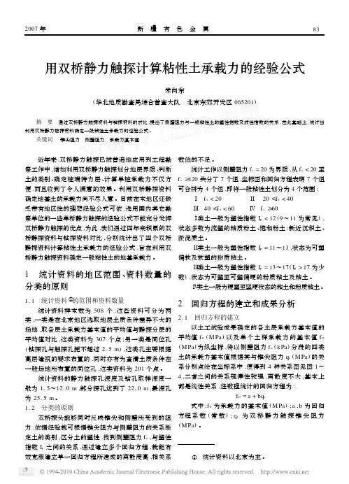
用双桥静力触探计算粘性土承载力的经验公式朱向东(华北地质勘查局综合普查大队 北京东郊开发区065201)摘 要 通过双桥静力触探资料与钻探资料的对比,提出了侧壁阻力与一般粘性土的塑性指数及液性指数的关系,在此基础上,统计出利用双桥静力触探资料确定一般粘性土承载力的经验公式。
关键词 锥尖阻力 侧壁阻力 承载力基本值 近年来,双桥静力触探已被普遍地应用到工程勘察工作中,诸如利用双桥静力触探划分地层界限、判断土的类别、确定桩端持力层、计算单桩承载力不仅方便,而且收到了令人满意的效果。
利用双桥静探资料确定地基土的承载力尚不尽人意。
目前在本地区还缺乏带有地区性的理想经验公式可依,选用国内其它勘察单位的一些单桥静力触探的经验公式不能充分发挥双桥静力触探的优点,为此,我们通过四年来积累的双桥静探资料与钻探资料对比,分别统计出了四个双桥静探资料计算粘性土承载力的经验公式,旨在利用双桥静力触探资料确定一般粘性土的地基承载力。
1 统计资料的地区范围、资料数量的分类的原则1.1 统计资料①的范围和资料数量统计资料样本数为508个,这些资料可分为两类,一类是在北京地区选取地层土质条件差异不大的场地,取各层土承载力基本值的平均值与静探分层的平均值对比,这类资料为307个点;另一类是同位孔(钻探孔与触探孔距不超过2.5m),这类孔主要根据高层建筑的要求布置的,同时亦有为查清土质条件在一般场地所布置的同位孔,这类资料为201个点。
统计资料的静力触探孔深度及钻孔取样深度一般为1.5~12.0m,部分探孔达到了22.0m,最深孔为25.5m。
1.2 分类的原则双桥探头能够同时反映锥尖和侧壁所受到的阻力,依据经验就可根据锥尖阻力与侧壁阻力的关系断定土的类别,区分土的塑性,找到侧壁阻力f s,与塑性指数I p之间的关系,通过建立多个回归方程,就能有效克服建立单一回归方程所造成的离散度高,相关系数低的不足。
统计工作以侧壁阻力f s=20为界限,从f s<20至f s≥120共分了7个组,坐标图和回归方程表明7个组可合拼为4个组,即将一般粘性土划分为4个范围:Ⅰ f s<20 Ⅱ 20≤f s<40Ⅲ 40≤f s<60 Ⅳ f s≥60Ⅰ类土一般为塑性指数I p<12(9~11为常见),状态多数为流塑的粘质粉土、饱和粉土:新近沉积土、淤泥质土。
双桥静力触探分层探讨传统的单桥静力触探(简称单桥静探)只能测量比贯入阻力(Ps),数据单一、图形简单,在已有静探测试经验的简单场地能较好地满足工程需要,但对于岩土种类较多的复杂场地,单桥静探就具有较大的局限性。
而双桥静力触探(简称双桥静探)可以测量锥尖阻力(q c)和侧壁阻力(f s),还能求算出摩阻比(R f),数据多元、图形丰富,相比单桥静探具有单独测试能力强、分层更准确等特点。
勘测分公司在地层复杂、软土深厚的江汉平原地区大量使用双桥静探进行测试,很好地满足了工程的需要,取得了较好的实践效果。
现将双桥静力触探内业整理经验归纳如下。
一:各类土的双桥静探曲线特征划分土层是双桥触探的基本应用之一,目前国内外在利用静力触探指标划分土层、确定土名的问题上,大多采用双桥探头测得的。
通过多年来湖北地区粘性土、粉土及砂类土中进行的静力触探与钻孔资料的对比,按土类对曲线形态进行分析,从中得出比较显著的特征,可以做为划分土类的基本标志,现分述如下:( 1 )填土:在测试以粘性土为主的素填土和以生活垃圾为主的杂填土,曲线变化无规律,往往出现突变现象,由于其位于表层,比较好判定。
( 2 )粘土:q c曲线比较平缓,有缓慢的波形起伏,局部略有突峰,f s曲线略有突峰,在曲线右侧且距离较大。
粘土特征曲线粉质粘土特征曲线( 3 ) 粉质粘土:q c曲线比较平缓,有缓慢的波形起伏,局部略有突峰,f s曲线局部略有突峰,与q c曲线距离较粘土近,大部位于q c曲线右侧,当土质不均时局部交叉越过q c曲线。
( 4 ) 粉土:q c值较大,曲线呈短锯齿状,齿峰较缓,f s曲线一般位于q c曲线右侧,局部间隔较大,但偶尔也和q c曲线左右穿插。
粉土特征曲线粉细砂特征曲线( 5 ) 砂类土:q c值较大,曲线呈长锯齿状,f s曲线一般和q c曲线间隔较小,曲线尖峰处大部位于q c曲线以左;砂类土颗粒不均匀时q c曲线和f s曲线的尖齿更为剧烈,局部呈不规则的、残破的大锯齿状。
双桥静力触探在非洲加蓬PO项目中的应用摘要简介静力触探测试技术在加蓬PO项目勘察中的应用,探讨如何应用双桥静力触探划分地层及提供岩土参数。
关键词双桥静力;锥尖阻力;承载力;侧阻力;地层0 引言随着我国在境外公路建设项目逐渐增多,公路地质勘察业务也随之广泛开展起来,在勘察过程中会遇到这种特殊性岩土,特别是在滨海平原地带,经常遇到软土路基和松软路基。
采取适合的勘察方法,快速、直接、准确的查明地层力学性质,成为顺利完成勘察任务的关键。
1 工程概况拟建项目Port Gentil~Omboue公路(简称PO项目)位于非洲加蓬共和国西南沿大西洋海岸的狭长地带,本项目起点位于Port Gentil南侧约22km,与Port Gentil~Mordorobe公路相接,终点位于OMBOUE环岛。
路线总体为向南偏东方向,跨越OGOOUE、NKOMI入河口及粉沙区,至Omboue南侧,设环岛,路线全长约91km。
2 主要地层概况根据前期全线挖探、钻探资料及天然断面判断,表层土主要由灰白色和褐黄色的细砂及中砂构成,局部路段呈粉砂状,局部因含有机质而呈灰色-灰褐色,表层一般会夹杂植物根系;除水塘、林地及长期浸水路段的表层有薄层混砂黏土外,浅部地层未发现黏性土。
该层一般厚10m~20m之间,大多数地段平均厚度约为15m。
本层处于浅部,主要影响路基及涵洞地基持力层及基础形式的选择,限于工程期限紧张,且路线走廊带交通条件极差,钻探设备搬运及其困难,如何能尽快查明浅部5m内松软砂层的岩土力学参数,成为最为紧要的工程问题,在此种情况下,静力触探成为最为适合的勘察方法。
3 静力触探简介静力触探试验即属于一种独立的勘探方式,也同时被划归为原位测试的一种,由于其轻便快捷,在公路工程地质勘察中较广泛的应用于软土和松软地层勘察中。
静力触探通过仪器自带的微处理器,对触探数据进行现场采集和存储,经过内业软件后期处理、自动成图和批量打印,实现全程电脑程序化。
静力触探试验静力触探试验是用静力将探头以一定的速率压入土中,利用探头内的力传感器,通过电子量测仪器将探头受到的贯入阻力记录下来。
由于贯入阻力的大小与土层的性质有关,因此通过贯入阻力的变化情况,可以达到了解土层的工程性质的目的。
静力触探试验可根据工程需要采用单桥探头、双桥探头或带孔隙水压力量测的单、双桥探头,可测定比贯入阻力(ps)、锥尖阻力(qc)侧壁阻力(fs)和贯入时的孔隙水压力(u)。
静力触探试验适用于软土、一般粘性土、粉土、砂土和含少量碎石的土。
一、静力触探的试验设备静力触探设备试验由加压装置、反力装置、探头及量测记录仪器等四部分组成:(一)加压装置加压装置的作用是将探头压入土层中,按加压方式可分为下列几种。
1.手摇式轻型静力触探。
利用摇柄、链条、齿轮等用人力将探头压入土中。
用于较大设备难以进入的狭小场地的浅层地基土的现场测试。
2.齿轮机械式静力触探。
主要组成部件有变速马达(功率2.8~3kW)、伞形齿轮、丝杆、稻香滑块、支架、底板、导向轮等。
其结构简单,加工方便,既可单独落地组装,也可装在汽车上,但贯入力小,贯入深度有限。
3.全液压传动静力触探。
分单缸和双缸两种。
主要组成部件有:油缸和固定油缸底座、油泵、分压阀、高压油管、压杆器和导向轮等。
目前在国内使用液压静力触探仪比较普遍,一般最大贯入力可达200kN。
(二)反力装置静力触探的反力用三种形式解决:1.利用地锚作反力。
当地表有一层较硬的粘性土覆盖层时,可以是使用2~4个或更多的地锚作反力,视所需反力大小而定。
锚的长度一般1.5m左右,叶片的直径可分成多种,如25、30、35、40cm,以适应各种情况。
2.用重物作反力。
如地表土为砂砾、碎石土等,地锚难以下入,此时只有采用压重物来解决反力问题,即在触探架上压以足够的重物,如钢轨、钢锭、生铁块等。
软土地基贯入30m以内的深度,一般需压重物40~50kN。
3.利用车辆自重作反力。
将整个触探设备装在载重汽车上,利用载重汽车的自重作反力。
双桥静力触探分层探讨传统的单桥静力触探(简称单桥静探)只能测量比贯入阻力(Ps),数据单一、图形简单,在已有静探测试经验的简单场地能较好地满足工程需要,但对于岩土种类较多的复杂场地,单桥静探就具有较大的局限性。
而双桥静力触探(简称双桥静探)可以测量锥尖阻力(q c)和侧壁阻力(f s),还能求算出摩阻比(R f),数据多元、图形丰富,相比单桥静探具有单独测试能力强、分层更准确等特点。
勘测分公司在地层复杂、软土深厚的江汉平原地区大量使用双桥静探进行测试,很好地满足了工程的需要,取得了较好的实践效果。
现将双桥静力触探内业整理经验归纳如下。
一:各类土的双桥静探曲线特征划分土层是双桥触探的基本应用之一,目前国内外在利用静力触探指标划分土层、确定土名的问题上,大多采用双桥探头测得的。
通过多年来湖北地区粘性土、粉土及砂类土中进行的静力触探与钻孔资料的对比,按土类对曲线形态进行分析,从中得出比较显著的特征,可以做为划分土类的基本标志,现分述如下:( 1 )填土:在测试以粘性土为主的素填土和以生活垃圾为主的杂填土,曲线变化无规律,往往出现突变现象,由于其位于表层,比较好判定。
( 2 )粘土:q c曲线比较平缓,有缓慢的波形起伏,局部略有突峰,f s曲线略有突峰,在曲线右侧且距离较大。
粘土特征曲线粉质粘土特征曲线( 3 ) 粉质粘土:q c曲线比较平缓,有缓慢的波形起伏,局部略有突峰,f s曲线局部略有突峰,与q c曲线距离较粘土近,大部位于q c曲线右侧,当土质不均时局部交叉越过q c曲线。
( 4 ) 粉土:q c值较大,曲线呈短锯齿状,齿峰较缓,f s曲线一般位于q c曲线右侧,局部间隔较大,但偶尔也和q c曲线左右穿插。
粉土特征曲线粉细砂特征曲线( 5 ) 砂类土:q c值较大,曲线呈长锯齿状,f s曲线一般和q c曲线间隔较小,曲线尖峰处大部位于q c曲线以左;砂类土颗粒不均匀时q c曲线和f s曲线的尖齿更为剧烈,局部呈不规则的、残破的大锯齿状。
双桥静力触探分层方法传统的单桥静力触探(简称单桥静探)只能测量比贯入阻力(Ps),数据单一、图形简单,在已有静探测试经验的简单场地能较好地满足工程需要,但对于岩土种类较多的复杂场地,单桥静探就具有较大的局限性。
而双桥静力触探(简称双桥静探)可以测量锥尖阻力(qc)和侧壁阻力(fs),还能求算出摩阻比(Rf),数据多元、图形丰富,相比单桥静探具有单独测试能力强、分层更准确等特点。
勘测分公司在地层复杂、软土深厚的江汉平原地区大量使用双桥静探进行测试,很好地满足了工程的需要,取得了较好的实践效果。
现将双桥静力触探内业整理经验归纳如下。
一:各类土的双桥静探曲线特征划分土层是双桥触探的基本应用之一,目前国内外在利用静力触探指标划分土层、确定土名的问题上,大多采用双桥探头测得的。
通过多年来湖北地区粘性土、粉土及砂类土中进行的静力触探与钻孔资料的对比,按土类对曲线形态进行分析,从中得出比较显著的特征,可以做为划分土类的基本标志,现分述如下:( 1 )填土:在测试以粘性土为主的素填土和以生活垃圾为主的杂填土,曲线变化无规律,往往出现突变现象,由于其位于表层,比较好判定。
2 )粘土:qc曲线比较平缓,有缓慢的波形起伏,局部略有突峰,fs曲线略有突峰,在曲线右侧且距离较大。
粘土特征曲线粉质粘土特征曲线( 3 ) 粉质粘土:qc曲线比较平缓,有缓慢的波形起伏,局部略有突峰,fs曲线局部略有突峰,与qc曲线距离较粘土近,大部位于qc曲线右侧,当土质不均时局部交叉越过qc曲线( 4 ) 粉土:qc值较大,曲线呈短锯齿状,齿峰较缓,fs曲线一般位于qc曲线右侧,局部间隔较大,但偶尔也和qc曲线左右穿插。
粉土特征曲线粉细砂特征曲线( 5 ) 砂类土:qc 值较大,曲线呈长锯齿状,fs 曲线一般和qc 曲线间隔较小,曲线尖峰处大部位于qc 曲线以左;砂类土颗粒不均匀时qc 曲线和fs 曲线的尖齿更为剧烈,局部呈不规则的、残破的大锯齿状二:各土类划分指标通过双桥静探曲线形态我们能够对土层大致分层,但要做到精确分层我们还应根据《工程地质手册》(第四版)第205页图3-4-6来划分,现结合《岩土工程勘察工作规程》(DB42/169-2003)将图3-4-6中的公式整理成下表。
双桥静力触探分层探讨传统的单桥静力触探(简称单桥静探)只能测量比贯入阻力(Ps),数据单一、图形简单,在已有静探测试经验的简单场地能较好地满足工程需要,但对于岩土种类较多的复杂场地,单桥静探就具有较大的局限性。
而双桥静力触探(简称双桥静探)可以测量锥尖阻力(q c)和侧壁阻力( f s),还能求算出摩阻比(R f),数据多元、图形丰富,相比单桥静探具有单独测试能力强、分层更准确等特点。
勘测分公司在地层复杂、软土深厚的江汉平原地区大量使用双桥静探进行测试,很好地满足了工程的需要,取得了较好的实践效果。
现将双桥静力触探内业整理经验归纳如下。
一:各类土的双桥静探曲线特征划分土层是双桥触探的基本应用之一,目前国内外在利用静力触探指标划分土层、确定土名的问题上,大多采用双桥探头测得的。
通过多年来湖北地区粘性土、粉土及砂类土中进行的静力触探与钻孔资料的对比,按土类对曲线形态进行分析,从中得出比较显著的特征,可以做为划分土类的基本标志,现分述如下:( 1 ) 填土:在测试以粘性土为主的素填土和以生活垃圾为主的杂填土,曲线变化无规律,往往出现突变现象,由于其位于表层,比较好判定。
( 2 ) 粘土: q c曲线比较平缓,有缓慢的波形起伏,局部略有突峰,f s曲线略有突峰,在曲线右侧且距离较大。
粘土特征曲线粉质粘土特征曲线( 3 ) 粉质粘土: q c曲线比较平缓,有缓慢的波形起伏,局部略有突峰, f s曲线局部略有突峰,与 q c曲线距离较粘土近,大部位于q c曲线右侧,当土质不均时局部交叉越过q c曲线。
( 4 )粉土:q c值较大,曲线呈短锯齿状,齿峰较缓,f s曲线一般位于q c曲线右侧,局部间隔较大,但偶尔也和q c曲线左右穿插。
粉土特征曲线粉细砂特征曲线( 5 ) 砂类土: q 值较大,曲线呈长锯齿状, fs 曲线一般和 q 曲线间隔较小,曲线尖峰处大c c部位于 q c曲线以左;砂类土颗粒不均匀时q c曲线和 f s曲线的尖齿更为剧烈,局部呈不规则的、残破的大锯齿状。
双桥静力触探分层 IMB standardization office【IMB 5AB- IMBK 08- IMB 2C】
双桥静力触探分层探讨
传统的单桥静力触探(简称单桥静探)只能测量比贯入阻力(Ps),数据单一、图形简单,在已有静探测试经验的简单场地能较好地满足工程需要,但对于岩土种类较多的复杂场地,单桥静探就具有较大的局限性。
而双桥静力触探(简称双桥静探)可以测量锥尖阻力(q c)和侧壁阻力(f s),还能求算出摩阻比(R f),数据多元、图形丰富,相比单桥静探具有单独测试能力强、分层更准确等特点。
勘测分公司在地层复杂、软土深厚的江汉平原地区大量使用双桥静探进行测试,很好地满足了工程的需要,取得了较好的实践效果。
现将双桥静力触探内业整理经验归纳如下。
一:各类土的双桥静探曲线特征
划分土层是双桥触探的基本应用之一,目前国内外在利用静力触探指标划分土层、确定土名的问题上,大多采用双桥探头测得的。
通过多年来湖北地区粘性土、粉土及砂类土中进行的静力触探与钻孔资料的对比,按土类对曲线形态进行分析,从中得出比较显着的特征,可以做为划分土类的基本标志,现分述如下:
(1)填土:在测试以粘性土为主的素填土和以生活垃圾为主的杂填土,曲线变化无规律,往往出现突变现象,由于其位于表层,比较好判定。
(2)粘土:q c曲线比较平缓,有缓慢的波形起伏,局部略有突峰,f s曲线略有突峰,在曲线右侧且距离较大。
粘土特征曲线粉质粘土特征曲线
(3)粉质粘土:q c曲线比较平缓,有缓慢的波形起伏,局部略有突峰,f s曲线局
部略有突峰,与q c曲线距离较粘土近,大部位于q c曲线右侧,当土质不均时局部交叉越过q c曲线。
(4)粉土:q c值较大,曲线呈短锯齿状,齿峰较缓,f s曲线一般位于q c曲线右侧,局部间隔较大,但偶尔也和q c曲线左右穿插。
粉土特征曲线粉细砂特征曲线
(5)砂类土:q c值较大,曲线呈长锯齿状,f s曲线一般和q c曲线间隔较小,曲线尖峰处大部位于q c曲线以左;砂类土颗粒不均匀时q c曲线和f s曲线的尖齿更为剧烈,局部呈不规则的、残破的大锯齿状。
二:各土类划分指标
通过双桥静探曲线形态我们能够对土层大致分层,但要做到精确分层我们还应根据《工程地质手册》(第四版)第205页图3-4-6来划分,现结合《岩土工程勘察工作规程》(DB42/169-2003)将图3-4-6中的公式整理成下表。
地质队黄河已将下表公式编辑成Excle表格,只需输入q c、f s即可自动判别岩土类别,使用起来更方便。
双桥静探试验地层划分与定名解译表
根据双桥静探曲线形态、岩土划分指标能够做到准确分层,但在实际操作过程中还应注
意以下几点:
(1)先以双桥曲线形态标准进行初判土名,再根据各层q c、f s和R f平均值进行数据辅助判
别修正,以此综合判别出土类。
(2)对电厂、变电站或线路工程的一个地貌单元,有多个双桥静探钻孔资料,可按剖面孔位互相对照比较将一个工程或地貌单元判别成标准剖面,以此进行土层分类定名,使土层分
类统一。
(3)对于电厂、大型变电站、长大线路工程,应根据相应的规范规程布置一定数量的钻探孔,分层时和静力触探相互对照、互为参考,综合划分土层;对有相当经验的地区和较小规
模的工程,可单独使用静力触探划分土层。
(4)对一些特殊情况,如没有静力触探使用经验的地区,可在钻探孔旁配打静力触探孔,
进行资料对比,建立静力触探曲线与实际土层类别的经验关系,并逐步积累经验。
土名参数特征曲线形态
淤泥qc<,fs<20Kpa,Rf=1-30?稳定平直,fs在qc右侧
淤泥质土 <qc<,10<fs<30Kpa,Rf=1-30 稳定平直,fs在qc右侧
亚粘土 <qc<4Mpa,20<fs<50Kpa,
Rf≥起伏变化缓慢,fs在qc右侧
粘土 <qc<4Mpa,20<fs<50Kpa,Rf>4 起伏变化缓慢,fs在qc右侧
亚砂土 <qc<9Mpa, Rf≥短锯齿状或曲线呈麻花状交叉,或贴近左右一侧
含结核粘土 qc>2Mpa,fs>100Kpa qcfs不稳定,曲线有突变,fs在qc左右侧无规律粉细砂 2<qc<15Mpa,Rf= fs不稳定,长锯齿状,曲线起伏较大,fs在qc左侧
中粗砂 qc>10Mpa, Rf< 长锯齿状,曲线起伏较大,fs在qc左侧
风化层 qc> fs是稳定高值qc不太稳定,fs在qc左侧或右侧突变。