物业公司业主信息表.doc
- 格式:doc
- 大小:205.61 KB
- 文档页数:11
物业承接查验表格背景介绍物业承接查验表格是为方便业主与物业公司之间的交流而设计的一份查验表格。
在业主转移自己的房产到新的物业公司时,使用该表格可以有效地对房屋的状况进行确认,保证双方的权益得到保障。
表格设计下面是我们设计的物业承接查验表格。
它包含两部分:物业公司基本信息和业主房屋信息。
物业公司基本信息项目填写内容物业公司名称物业公司联系人姓名物业公司联系人电话物业公司地址房屋类型[ ] 公寓 [ ] 别墅 [ ] 商业 [ ] 其他管理范围物业服务时间(小时)网络服务[ ] 有 [ ] 无电梯服务[ ] 有 [ ] 无保安服务[ ] 有 [ ] 无卫生服务[ ] 有 [ ] 无环境设施[ ] 有 [ ] 无停车位数量其他信息业主房屋信息项目填写内容业主姓名业主证件号码所在小区名房屋面积(平方米)房屋地址房屋产权证编号房屋交付时间房屋装修情况空调设施[ ] 暖通空调 [ ] 中央空调照明设施[ ] 基础照明 [ ] 节能照明水电设施[ ] 普通水电 [ ] 节能水电厨房设施[ ] 油烟机 [ ] 燃气灶 [ ] 其他卫生间及卫浴设施[ ] 淋浴房 [ ] 坐便器 [ ] 其他其他设施或特殊要求注意事项1.物业公司和业主在填写此表格时应认真核实,如有填写错误,将对双方造成不必要的损失;2.如有意外情况发生,双方可以在表格中增加具体的条款,以防止日后的纠纷;3.在签署后双方应保留好此表格的原件,以备日后使用。
结语物业承接查验表格的使用将有利于业主和物业公司之间的交流和合作,建议双方认真填写和保存。
物业管理表格全套物业管理表格全套范本⒈租户信息管理表⑴租户基本信息表格⑵租户合同信息表格⑶租户入住信息表格⑷租户退房信息表格⒉设备设施管理表⑴设备设施清单表格⑵设备设施维护记录表格⑶设备设施报修记录表格⑷设备设施巡检记录表格⒊收费管理表⑴物业费用收取明细表格⑵公共维护基金收取明细表格⑶停车费用收取明细表格⑷水电费用收取明细表格⒋维修工单管理表⑴维修工单申报表格⑵维修工单派单表格⑶维修工单处理记录表格⑷维修工单完成记录表格⒌安全巡检管理表⑴安全巡检计划表格⑵安全巡检记录表格⑶安全隐患整改记录表格⑷安全事故记录表格⒍报修管理表⑴住户报修登记表格⑵报修工单派单表格⑶报修工单处理记录表格⑷报修工单完成记录表格⒎业主投诉管理表⑴业主投诉登记表格⑵投诉工单处理记录表格⑶投诉工单完成记录表格⒏值班记录表⑴值班人员记录表格⑵值班日志记录表格⒐安全管理表⑴安全值守记录表格⑵保安巡逻记录表格⑶违规行为记录表格⒑会议管理表⑴会议通知表格⑵会议记录表格⑶会议签到表格1⒈绿化管理表1⑴绿化维护计划表格1⑵绿化巡检记录表格1⑶绿化苗木采购记录表格1⑷绿化施工记录表格1⒉紧急事件管理表1⑴紧急事件应急处置方案表格1⑵紧急事件处置记录表格1⑶事故调查报告表格附件:⒈相关合同文件⒉设备维护记录附件⒊工程报修照片附件法律名词及注释:⒈租户:指以合法方式租用或使用物业的个人或单位。
⒉物业费用:指维护、管理、运营物业所需的费用,如水费、电费、保洁费等。
⒊公共维护基金:指用于共同维护和修缮公共设施设备的基金。
⒋停车费:指租户或业主使用停车位所需支付的费用。
⒌维修工单:指住户或业主报修后,物业部门进行处理和跟进的工单。
⒍安全巡检:指定期对物业进行安全设施的检查和巡视。
⒎安全隐患:指物业存在的存在潜在危险或安全隐患。
⒏报修工单:指住户或业主报修后,物业部门进行处理和跟进的工单。
⒐业主投诉:指业主对物业服务不满意或存在问题进行投诉。
⒑值班记录:指物业管理人员值班期间的记录和工作情况。
小区物业接管、验收综合表格一、小区物业信息1.物业公司名称: [填写物业公司名称]2.联系人: [填写联系人姓名]3.联系电话: [填写联系人电话]4.服务内容: [填写物业服务内容,如:保安、清洁、绿化等]二、小区基础设施1. 公共区域设施序号设施名称状态备注1 大门及门禁系统[√/×][填写备注]2 车辆通道及卡口[√/×][填写备注]3 路灯及照明系统[√/×][填写备注]4 绿化带及植被[√/×][填写备注]5 垃圾分类及清理设施[√/×][填写备注]2. 住宅区设施序号设施名称状态备注1 房屋外立面及幕墙[√/×][填写备注]2 房屋屋顶及防水[√/×][填写备注]3 电梯及运行状态[√/×][填写备注]4 排水管道及清洁[√/×][填写备注]5 水电设备及安全性[√/×][填写备注]三、物业管理1. 物业服务序号服务内容状态备注1 保安及安全管理[√/×][填写备注]2 环境卫生及保洁[√/×][填写备注]3 绿化养护及植被管理[√/×][填写备注]4 小区设施维修[√/×][填写备注]5 公共设施管理[√/×][填写备注]2. 物业费用序号费用项目费用标准备注1 物业管理费[填写标准] [填写备注]2 水费[填写标准] [填写备注]3 电费[填写标准] [填写备注]4 燃气费[填写标准] [填写备注]5 其他费用[填写标准] [填写备注]四、验收确认本综合表格由物业公司代表、业主委员会代表、开发商代表共同签署确认,作为小区物业接管验收的依据。
项目签字确认物业公司代表:[签名]业主委员会代表:[签名]开发商代表:[签名]五、以上为小区物业接管、验收综合表格的内容。
通过填写本表格,可以对小区的基础设施和物业管理情况进行全面评估和认证,为业主提供更加便利、舒适的居住环境。
业主基本信息登记表(可以直接使用,可编辑优质资料,欢迎下载)业主基本情况登记表编号:楼号_______单元号________房号_______注:此表目的主要用于更好地做好业主服务,物业服务中心承诺:本信息将严格保密。
如有任何更改,敬请及时通知物业服务中心。
教师个人基本信息登记表教师编号:填表说明:1、教师资格证分为高级中学和初级中学两类;2、学习简历从高中学历填起,受教育方式分为全日制教育和在职教育两类;3、任职简历从职称定级开始填,取得时间以专业技术资格证书的时间为准。
小区业主(住户)情况登记表附件1:本表适用于有限责任公司、股份有限责任公司(非私营企业)海关管理的企业需要继续填报下列内容:有海关减免税监管货物的企业还需填写以下内容:填报须知:1、本报告书仅限企业每年向工商行政管理部门报送年度报告,并向社会公示时使用。
每年1月1日至6月30日,企业应当通过国家企业信用信息公示系统报送上一年度报告。
2、年度报告内容应真实反映企业存续经营实际情况,企业对其公示信息的真实性、及时性负责。
3、企业发现其年度报告内容不准确的,应于报告当年的6月30日前进行更正。
更正前后的信息同时公示。
6月30日后,年度报告的更正功能关闭。
4、本报告书所有信息项均为必填项,如果该项内容确无信息,请填写“无”。
5、企业填报的通信地址、邮政编码、联系、电子邮箱、存续状态、网址、网站信息均为报送时的信息,其余信息为所报告年度12月31日的信息。
6、本报告书填报中涉及到金额信息项的以万元为单位,可保留小数点后六位。
7、股东(发起人)的姓名或者名称应当与报告年度在工商部门登记的姓名或者名称一致。
8、每一个股东(发起人)的出资信息只需填报一条,股东(发起人)认缴和实缴出资额为截至报告年度12月31日的累计数额,其中外商投资企业认缴和实缴出资额的币种与注册资本一致;认缴和实缴出资时间为截至报告年度12月31日最后一次认缴和实缴时间,出资方式可以多选。
物业管理的业主信息管理引言:物业管理是指专门以物业为管理对象,对小区、住宅及商业综合体等进行维护和管理的一项服务。
在物业管理中,业主信息管理是一个极其重要的环节。
本文将探讨物业管理中的业主信息管理,包括信息收集、更新与维护、保密性等方面的内容,以期提高物业管理的效率和服务质量。
一、业主信息的收集在开始物业管理工作之初,物业公司需从业主处收集相关信息以建立准确的信息数据库。
信息收集应包括业主姓名、联系电话、身份证号码、家庭成员以及房屋相关信息等。
这些信息将有效帮助物业公司进行后续管理工作,如维修、业主活动通知等。
二、业主信息的更新与维护1. 定期更新物业公司应定期要求业主提供最新的联系方式、紧急联系人等信息,以保持业主信息的及时性和准确性。
这可以通过电话、邮件、线上平台等方式进行,确保业主信息的更新与维护工作得到顺利完成。
2. 信息完整性物业公司应确保业主信息数据库的完整性,包括填写所有必填信息、核对信息的准确性等。
在收集信息时,应清晰明确的表明必填项以保证信息的完整性。
3. 数据存储与备份物业公司应建立专门的信息数据库,对业主信息进行存储与备份。
为避免信息的丢失或泄露,应加强信息安全意识,采取相应的措施加密保护业主信息。
三、保密性业主信息管理需要严格保密,对业主个人信息的保护是物业公司应尽的责任。
物业公司应制定相关的保密制度,确保业主信息不被泄露、不被滥用。
员工应签署保密协议,并接受保密培训,增强保密意识。
四、信息使用与共享物业公司可以根据业主的需求和法律法规要求合理使用业主信息,如发送通告、提供服务等。
但在信息使用过程中,应注意保护业主的隐私权和信息安全。
同时,物业公司在与其他部门或服务供应商共享业主信息时,需要事先获得业主的同意,并与对方签署保密协议。
五、信息安全风险防控物业公司应加强信息安全的风险防控工作,确保业主信息的安全和防护。
包括定期进行风险评估、加强信息系统的安全性、备份与恢复等措施,以应对潜在的信息安全风险。
20XX 专业合同封面COUNTRACT COVER甲方:XXX乙方:XXX物业管理公司2024年度费用收取协议样本版本合同目录一览1. 物业管理公司基本信息1.1 公司名称1.2 公司地址1.3 联系方式2. 业主基本信息2.1 业主姓名2.2 业主地址2.3 联系方式3. 费用收取明细3.1 管理费3.1.1 收费标准3.1.2 收费时间3.1.3 收费方式3.2 维修基金3.2.1 收费标准3.2.2 收费时间3.2.3 收费方式3.3 公共能耗费3.3.1 收费标准3.3.2 收费时间3.3.3 收费方式3.4 其他费用3.4.1 收费项目3.4.2 收费标准3.4.3 收费时间3.4.4 收费方式4. 费用支付方式4.1 支付方式4.1.1 银行转账4.1.2 支付4.1.3 支付4.2 支付时间4.3 支付凭证5. 费用退还及结算5.1 退还条件5.2 退还流程5.3 结算时间5.4 结算方式6. 违约责任6.1 业主违约6.2 物业管理公司违约7. 争议解决方式7.1 协商解决7.2 调解解决7.3 仲裁解决7.4 法律途径8. 合同的有效期8.1 开始日期8.2 结束日期9. 合同的变更9.1 变更条件9.2 变更流程10. 合同的解除10.1 解除条件10.2 解除流程11. 合同的终止11.1 终止条件11.2 终止时间12. 保密条款12.1 保密内容12.2 保密期限12.3 泄露后果13. 不可抗力13.1 定义13.2 影响范围13.3 处理方式14. 其他约定14.1 双方的其他约定14.2 补充条款第一部分:合同如下:第一条物业管理公司基本信息1.1 公司名称:物业管理公司1.2 公司地址:市区路号1.3 联系方式:电话:X,邮箱:X第二条业主基本信息2.1 业主姓名:2.2 业主地址:市区路号2.3 联系方式:电话:X,邮箱:X第三条费用收取明细3.1 管理费3.1.1 收费标准:按照建筑面积计算,每月每平方米元3.1.2 收费时间:费用按月收取,每月初计费,月底前支付3.1.3 收费方式:通过银行转账、支付或支付等方式支付3.2 维修基金3.2.1 收费标准:按照业主的房屋建筑面积计算,首次入住时一次性收取,每平方米元3.2.2 收费时间:首次入住时一次性收取3.2.3 收费方式:通过银行转账、支付或支付等方式支付3.3 公共能耗费3.3.1 收费标准:按照业主的房屋建筑面积计算,每月每平方米元3.3.2 收费时间:费用按月收取,每月初计费,月底前支付3.3.3 收费方式:通过银行转账、支付或支付等方式支付3.4 其他费用3.4.1 收费项目:包括但不限于装修管理费、停车费、快递柜使用费等3.4.2 收费标准:根据实际情况制定,并在物业管理处进行公示3.4.3 收费时间:费用发生时支付3.4.4 收费方式:通过银行转账、支付或支付等方式支付第四条费用支付方式4.1 支付方式4.1.1 银行转账:业主可选择在银行转账的方式支付费用,转账时请备注业主姓名和房号4.1.2 支付:业主可通过APP扫描合同约定的二维码进行支付4.1.3 支付:业主可通过支付扫描合同约定的二维码进行支付4.2 支付时间:费用应在物业管理公司规定的时间内支付,逾期未支付的,将按照逾期天数加收滞纳金4.3 支付凭证:支付完成后,业主可保存支付凭证,作为支付依据第五条费用退还及结算5.1 退还条件:(1)业主提前退房,按照合同约定提前通知物业管理公司,并结清所有费用(2)物业管理公司原因导致业主提前退房,按照合同约定退还相应费用5.2 退还流程:(1)业主向物业管理公司提出退房申请,并提供相关证明材料(2)物业管理公司在收到申请后,按照合同约定进行审核(3)审核通过后,物业管理公司在规定时间内退还相应费用5.3 结算时间:合同到期后,物业管理公司应向业主出具费用结算报告5.4 结算方式:通过银行转账等方式进行结算第六条违约责任6.1 业主违约(1)业主未按时支付费用的,应按照逾期天数加收滞纳金(2)业主未按照合同约定使用物业的,应承担相应的违约责任6.2 物业管理公司违约(1)物业管理公司未按照合同约定提供服务的,应承担相应的违约责任(2)物业管理公司未按照合同约定退还费用的,应双倍退还业主相应费用第八条合同的有效期8.1 开始日期:2024年1月1日8.2 结束日期:2024年12月31日第九条合同的变更9.1 变更条件:合同履行过程中,如需变更合同内容,应由双方协商一致9.2 变更流程:(1)双方书面提出合同变更申请(2)经双方协商一致后,签署书面变更协议(3)变更协议与原合同具有同等法律效力第十条合同的解除10.1 解除条件:(1)双方协商一致解除合同(2)因不可抗力导致合同无法履行10.2 解除流程:(1)双方书面提出解除合同申请(2)经双方协商一致后,签署书面解除协议(3)解除协议生效后,合同即告解除第十一条合同的终止11.1 终止条件:合同到期或者双方协商一致终止合同11.2 终止时间:合同到期或者双方协商确定的终止时间第十二条保密条款12.1 保密内容:双方在合同履行过程中获取的对方商业秘密、个人隐私等敏感信息12.2 保密期限:自合同签订之日起至合同终止或解除之日止12.3 泄露后果:泄露方应承担泄露给对方造成的经济损失及法律责任第十三条不可抗力13.1 定义:不可抗力是指不能预见、不能避免并不能克服的客观情况,如自然灾害、社会事件等13.2 影响范围:不可抗力事件对合同履行产生的影响范围和程度13.3 处理方式:双方应尽力克服不可抗力事件,减少损失,并协商调整合同履行时间或方式第十四条其他约定14.1 双方的其他约定:包括但不限于物业使用、维修、保养等方面的特殊约定14.2 补充条款:合同未尽事宜,双方可另行协商补充,补充协议与本合同具有同等法律效力本合同一式两份,双方各执一份,自双方签字(或盖章)之日起生效。
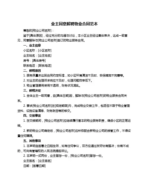
业主同意解聘物业合同范本
尊敬的[物业公司名称]:
鉴于[具体原因],经过充分的沟通与讨论,本小区业主经过集体表决,达成一致意见,同意解除与[物业公司名称]签订的物业服务合同。
一、业主信息
小区名称:[小区名称]
业主姓名:[业主姓名]
房号:[具体房号]
联系电话:[联系电话]
二、解聘原因
1. 服务质量未达到合同约定标准,如小区环境清洁不及时、安保措施不完善等。
2. 对业主的合理诉求响应不及时,处理问题效率低下。
3. 物业管理费用使用不透明,财务状况混乱。
三、解聘决定
1. 全体业主一致同意,自[具体日期]起,解除与[物业公司名称]的物业服务合同关系。
2. 要求[物业公司名称]在[规定期限]内,完成物业交接工作,包括但不限于物业管理资料、设施设备清单、财务账目等的移交。
四、交接事宜
1. 在交接期间,[物业公司名称]应继续履行基本的物业服务职责,确保小区的正常运转。
2. 新的物业公司确定后,[物业公司名称]应积极配合新物业公司的接管工作,不得设置任何障碍。
五、其他事项
1. 本声明自签署之日起生效,如有任何争议,双方应通过友好协商解决;协商不成的,可向有管辖权的人民法院提起诉讼。
2. 本声明一式两份,业主留存一份,[物业公司名称]留存一份。
业主签名:[业主签名]
日期:[签署日期]。
小区物业公司交接表范文一、基本信息。
1. 小区名称:[小区全名]2. 交接日期:[具体年月日]3. 交接双方。
移交方:[原物业公司名称]接收方:[新物业公司名称]二、物业办公相关。
1. 办公场地。
位置:[具体办公地点,如某号楼某单元某室]钥匙:[已移交几把钥匙,分别是哪些门的钥匙,例如“已移交办公室大门钥匙2把,文件柜钥匙1把”]办公设备。
桌椅:[数量,描述大概状况,像“办公桌5张,椅子8把,桌椅表面有一些轻微磨损”]电脑:[数量,是否能正常使用,“3台电脑,其中2台能正常开机使用,1台有点卡,需要维修”]打印机:[品牌型号,墨盒/硒鼓剩余量,“惠普1005打印机,墨盒还有一半的墨”]其他设备(可列举):[如传真机、复印机等,简单说明情况]2. 文件资料。
业主档案:[存放位置,大概数量,“存放在文件柜最上层,共有300份业主档案,按楼号顺序排列”]物业合同:[原件份数,是否有电子档,“物业合同原件5份,有电子档存放在电脑D盘的‘物业合同’文件夹内”]小区规划图:[纸质版和电子版的存放情况,“纸质版在文件柜中间抽屉,电子版在电脑桌面的‘小区资料’文件夹里”]维修记录:[时间跨度,保存形式,“近3年的维修记录,以纸质本子记录,共3本,放在文件柜下层”]三、财务相关。
1. 物业费收缴情况。
已缴费业主名单:[截至交接日期,已缴费业主的名单已移交,名单在电脑的‘物业费收缴’Excel表格里,共[X]户已缴费,总计金额为[X]元]未缴费业主名单:[同样在上述表格里,未缴费业主有[X]户,注明欠费金额和欠费周期]物业费收款方式:[现金、微信、支付宝、银行转账等方式都列出来,例如“现金收款由前台负责,微信和支付宝收款码在物业办公室墙上张贴,银行转账账户信息在物业合同里有注明”]2. 公共收益情况。
收益来源:[如小区停车位出租、电梯广告、公共区域摆摊等,分别说明收益情况,“停车位出租每月收益约[X]元,电梯广告合同有3份,每年共收益[X]元,最近一次公共区域摆摊收益[X]元”]资金账户:[公共收益存放的银行账户信息,账户余额为[X]元,包括账户名称、开户行、账号等]3. 财务账目明细。
催款通知书(1)邮寄致:小区 楼 单元 层 室截止至 年 月 日,阁下已拖欠我司费用明细如下:阁下的行为不但违反了小区《物业管理公约》和《业主临时公约》所确定的业主按时交纳物业管理费的义务;同时也影响了物业管理公司的正常运行。
请阁下在收到《缴款通知书》后 天内到物业管理公司结清上述费用,如若阁下由于工作较忙,无法在限有时间段内到财务处交纳,我司可根据阁下的要求上门收取。
若逾期仍未交纳上述欠费且无回应,物业管理公司将采取服务范围内相应措施追讨欠费。
若阁下在收到本函前,已将上述费用结清,烦请赐以有关佐证文件,以便我司加以查证,避免以后再给阁下带来不便.如有疑问,请致电小区客服中心财务部查询! 电话: 对阁下给我们一向并继续的支持,我们再次表示感谢!小区客服中心日期: 年 月 日档 案 登 记 表动火许可证NO:安全防火措施:1、烧焊人员须持有合格的专业焊接作业证,清除周围易燃可燃物品,配备两支4公斤灭火器以防初期火灾.2、五不焊:作业环境不安全不焊;焊接设备出现故障不焊;盛装易燃易爆的容器和管道没作处理不焊;工件通过或接触可燃物不焊;无防火监护人不焊。
3、气焊、气割作业时,氧气瓶和乙炔瓶与焊割距炉子等距离不小于5米.4、电焊回路线,设专用地线,不准接在建筑及各种管道架上.5、用火时遇到跑油和可燃气体,就立即停火,并用灭火器给予扑灭。
6、收工时要认真检查并清理现场遗留的杂物,消除火险隐患。
附注:此“动火许可证”须贴于装修施工地点显眼位置,以便消防监督人员和安全管理人员巡查。
服务意见征询表年月阁下所提供的每一项意见,将有助于客服中心为您提供更优质的服务,敬请阁下积极支持参与,我处诚挚的感谢您对于物业工作提出的宝贵意见,并将此服务意见征询表交回客服中心。
此表仅供我们作为内部参考之用,一切资料绝对保密。
敬请阁下详细填写,以使我们的各项工作更加完善,多谢您的合作.深圳市万科物业管理有限公司智能化工程不合格物资处理单编号:VKWY7.5。
物业业主拜访记录内容(一)物业业主拜访记录内容1. 物业业主拜访记录的重要性•拜访记录是物业管理工作中不可或缺的一环•有效的拜访记录可以提升物业服务质量和效率•拜访记录也是解决业主问题和改进管理的重要依据2. 拜访记录内容的基本要素•业主信息:记录业主姓名、联系方式、住址等基本信息•拜访时间:准确记录拜访时间,包括日期和具体时间段•拜访事由:记录拜访的目的和原因,例如报修、投诉、业主意见收集等•拜访内容:详细记录业主提出的问题或需求,并记录沟通过程和解决方案•拜访结果:记录拜访的结果,并标注是否解决了业主问题和需求•备注:可以记录其他相关信息,如业主意见反馈、后续计划等3. 拜访记录的撰写技巧•写清楚问题描述:详细描述业主提出的问题或需求,包括具体细节和情况•简明扼要记录沟通过程:准确记录与业主的沟通过程,包括对话要点和沟通方式•提供解决方案和结果:记录解决业主问题的具体方案和最终结果•注意客观客观性:记录拜访结果时要客观公正,不要夸大或缩小问题的严重性•及时更新拜访记录:确保记录的及时性和准确性,避免遗漏重要信息4. 拜访记录的应用与管理•用于指导物业服务工作:拜访记录可用于分析常见问题和改进物业管理策略•作为证据以维权:拜访记录可作为法律纠纷的证据,并用于维护物业和业主的权益•存档管理:拜访记录要进行妥善管理,包括分类归档和定期备份5. 结语良好的物业业主拜访记录对于提升物业管理服务的品质至关重要。
通过清晰、准确的记录,可以更好地了解和解决业主的问题和需求,提高满意度。
同时,对于物业管理团队来说,拜访记录也是改进工作的重要参考。
因此,我们应该高度重视拜访记录的撰写和管理,不断优化和完善。
一、业主/租户入住登记表
业主/租户入住登记表
二、租户入住业主授权书
租户入住业主授权书
三、业主/租户入住验收记录表
业主/租户入住验收记录表
四、物业接管钥匙移交明细表
物业接管钥匙移交明细表
五、业主/租户装修申请表
业主/租户装修申请表
六、业主/租户动火作业申请表
业主/租户动火作业申请表
七、业主/租户非办公时间加班登记表
业主/租户非办公时间加班登记表
八、业主/租户迁出调查表
业主/租户迁出调查表
十、业主/租户投诉处理表
业主/租户投诉处理表
十、业主/租户投诉处理登记表
业主/租户投诉处理登记表
十一、受理投诉记录表
受理投诉记录表。