高中学校岗位设置实施方案
- 格式:doc
- 大小:24.00 KB
- 文档页数:5
单位岗位设置实施方案淳高高中岗位设置实施方案嘿,各位小伙伴,今天咱们来聊聊如何为淳高高中量身定制一套岗位设置实施方案。
作为一名有着10年方案写作经验的大师,我就用意识流的方式给大家展示一下这个过程。
咱们得明确一下淳高高中的基本情况。
这是一所历史悠久、师资力量雄厚、设施完善的高级中学,旨在为学生提供全面优质的教育资源。
那么,岗位设置实施方案就得围绕这个目标来展开。
一、岗位设置原则1.因事设岗,确保岗位与学校发展目标相匹配。
2.合理分工,明确岗位职责,提高工作效率。
3.注重人才培养,激励员工成长,提升团队凝聚力。
二、岗位设置方案1.管理岗位(1)校长:全面负责学校管理工作,对学校发展负总责。
(2)副校长:协助校长开展各项工作,分管教学、科研、后勤等具体事务。
(3)教务主任:负责教务工作,组织教学活动,保证教学质量。
(4)政教主任:负责学生思想政治工作,维护校园秩序。
(5)后勤主任:负责学校后勤保障,确保校园环境整洁、设施齐全。
2.教学岗位(1)高中教师:按照学科分类,负责高中阶段的教学工作。
(2)初中教师:负责初中阶段的教学工作,为学生升入高中打下坚实基础。
(3)实验教师:负责实验课程的教学,培养学生的实践能力。
(4)体育老师:负责体育课程的教学,提高学生身体素质。
(5)艺术老师:负责艺术课程的教学,培养学生的审美情趣。
3.辅助岗位(2)信息技术员:负责学校信息技术的维护与更新,保障教学、办公需求。
(3)校医:负责校园卫生保健工作,保障师生身体健康。
(4)心理咨询师:为学生提供心理咨询服务,帮助学生解决心理问题。
(5)安全保卫人员:负责校园安全保卫工作,确保师生人身安全。
三、岗位晋升与激励1.建立完善的岗位晋升体系,为员工提供发展空间。
2.设立绩效考核制度,激励员工积极工作,提高工作效率。
3.开展员工培训和选拔,提升员工综合素质。
4.定期举办员工活动,增强团队凝聚力。
四、实施与监督1.成立岗位设置实施小组,负责具体实施工作。
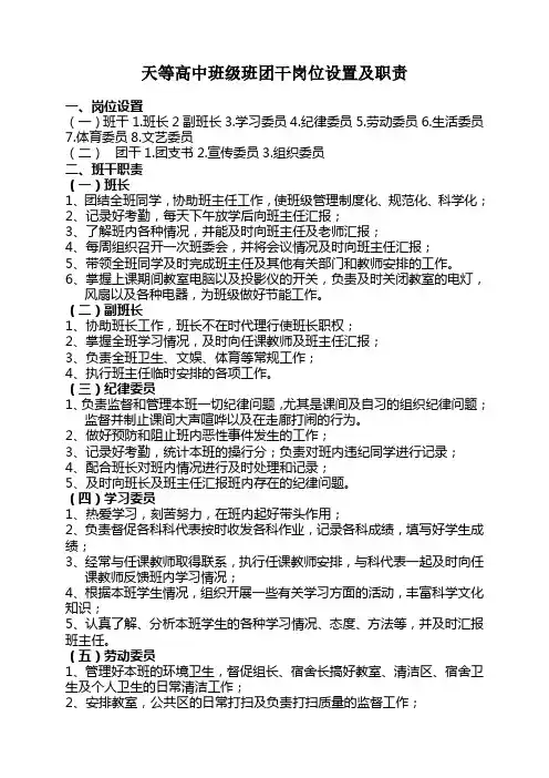
天等高中班级班团干岗位设置及职责一、岗位设置(一)班干1.班长2副班长3.学习委员4.纪律委员5.劳动委员6.生活委员7.体育委员8.文艺委员(二)团干1.团支书2.宣传委员3.组织委员二、班干职责(一)班长1、团结全班同学,协助班主任工作,使班级管理制度化、规范化、科学化;2、记录好考勤,每天下午放学后向班主任汇报;3、了解班内各种情况,并能及时向班主任及老师汇报;4、每周组织召开一次班委会,并将会议情况及时向班主任汇报;5、带领全班同学及时完成班主任及其他有关部门和教师安排的工作。
6、掌握上课期间教室电脑以及投影仪的开关,负责及时关闭教室的电灯,风扇以及各种电器,为班级做好节能工作。
(二)副班长1、协助班长工作,班长不在时代理行使班长职权;2、掌握全班学习情况,及时向任课教师及班主任汇报;3、负责全班卫生、文娱、体育等常规工作;4、执行班主任临时安排的各项工作。
(三)纪律委员1、负责监督和管理本班一切纪律问题,尤其是课间及自习的组织纪律问题;监督并制止课间大声喧哗以及在走廊打闹的行为。
2、做好预防和阻止班内恶性事件发生的工作;3、记录好考勤,统计本班的操行分;负责对班内违纪同学进行记录;4、配合班长对班内情况进行及时处理和记录;5、及时向班长及班主任汇报班内存在的纪律问题。
(四)学习委员1、热爱学习,刻苦努力,在班内起好带头作用;2、负责督促各科科代表按时收发各科作业,记录各科成绩,填写好学生成绩;3、经常与任课教师取得联系,执行任课教师安排,与科代表一起及时向任课教师反馈班内学习情况;4、根据本班学生情况,组织开展一些有关学习方面的活动,丰富科学文化知识;5、认真了解、分析本班学生的各种学习情况、态度、方法等,并及时汇报班主任。
(五)劳动委员1、管理好本班的环境卫生,督促组长、宿舍长搞好教室、清洁区、宿舍卫生及个人卫生的日常清洁工作;2、安排教室,公共区的日常打扫及负责打扫质量的监督工作;3、组织好学校安排的常规大扫除;4、组织学生完成班主任及有关部门安排的突击性卫生及劳动任务;5、每次扫除的出勤、打扫卫生的质量情况必须有记录并及时向班主任汇报;6、每周负责记录本班教室及公共区得分情况,并向班主任汇报。
2024年学校岗位设置方案范本____年学校岗位设置方案范本一、前言学校岗位设置是学校管理的重要组成部分,对于学校的教育教学质量、学校发展和人员配置都具有重要的影响。
本文旨在提供一个关于____年学校岗位设置的方案范本,供各学校参考和借鉴。
二、岗位设置原则1. 符合学校发展规划:岗位设置要符合学校的发展规划和教育教学需要。
2. 适应岗位职能变化:随着教育教学改革的不断深入,部分岗位的职能会发生变化,需要相应调整岗位设置。
3. 合理配置人员:岗位设置要根据学校的规模、班级数量和学科设置合理配置相关人员,保障学校的教育教学工作有序进行。
4. 提高管理效能:岗位设置要有利于提高学校管理效能,减少冗余环节,提升管理效率。
三、岗位设置方案根据以上原则,我们拟定了下面的岗位设置方案:1. 行政管理类1.1 校长办公室:校长、秘书、主管行政助理1.2 各级部门办公室:各级主管、行政助理1.3 学生事务办公室:主任、行政助理、班主任1.4 教务处:主任、行政助理、课程管理师1.5 后勤保障部:主任、行政助理、后勤保障人员1.6 人力资源部:主任、行政助理、人事管理师1.7 财务处:主任、行政助理、财务人员1.8 管理信息中心:主任、行政助理、信息技术人员2. 教学研究类2.1 教学指导与研究中心:主任、教研员、课题研究员2.2 教研组:组长、教研员2.3 学科教研组:各学科组长、教研员2.4 课程开发中心:主任、课程研发员2.5 教师培训中心:主任、培训讲师、教育咨询师3. 学生管理类3.1 学生发展中心:主任、辅导员、心理咨询师3.2 班主任:各班主任3.3 体育部:主任、体育老师3.4 学生处:主任、行政助理、学工辅导员4. 科研与实验类4.1 科研处:主任、科研人员4.2 实验室与创客空间:主任、实验员、创客导师5. 信息化与网络安全类5.1 网络与信息化中心:主任、信息技术人员、网络管理师5.2 网络安全处:主任、网络安全人员6. 美工、摄影与设计类6.1 美术室:美术教师、美工6.2 图书馆:图书馆管理员、馆员7. 家校合作与社区服务类7.1 家校合作办公室:主任、行政助理、家庭教育咨询师7.2 社区服务中心:主任、社区服务人员四、岗位职责和要求具体岗位职责和要求根据岗位的性质和职能设定,具体可以根据学校的实际情况进行调整和细化。
2024年学校岗位设置方案范本
一、岗位设置目的
本方案旨在合理安排学校内部岗位设置,提高教育工作效率,促进学校发展,实现教育目标。
二、学校领导团队
1. 校长:负责学校整体管理和决策
2. 副校长:协助校长处理日常学校事务
3. 教务主任:负责学校教学工作
4. 后勤主任:负责学校后勤管理工作
三、行政管理岗位
1. 学校行政助理:协助校长处理日常行政事务
2. 人事主管:负责学校人事管理工作
3. 财务主管:负责学校财务管理工作
四、教师团队
1. 教师:负责学生教学工作
2. 辅导员:负责学生生活管理和辅导
3. 实习指导老师:指导实习教师的教学工作
五、学生服务岗位
1. 学生辅导员:负责学生心理辅导和服务
2. 学校保安人员:负责学校安全管理工作
六、外部教学团队
1. 外聘教师:负责特定课程教学工作
七、综合服务岗位
1. 图书管理员:负责学校图书管理工作
2. 厨师长:负责学校餐饮服务
3. 保洁员:负责学校清洁工作
以上岗位设置旨在为学校的各项工作提供有效支持和保障,确保教育教学工作的顺利进行。
中学岗位设置实施方案一、前言为适应当今教育改革和发展需要,提高中学教师队伍的整体素质,发挥教育资源的最大化利用,做到岗位优化、功能充实。
根据前期调研成果,我们制定中学岗位设置实施方案。
二、背景中学教育是国民教育的最后阶段,是贯穿初中和高中的重要阶段,中学岗位设置的科学性和合理性,对教育事业的发展和学生个人发展具有重要影响。
目前的中学岗位设置存在以下问题:1、岗位功能单一,不能满足学校教学和教育管理的需求;2、岗位序列不够明确,导致职称评聘有难度;3、岗位分类不够精细,不能准确衡量人员素质。
三、中学岗位设置要求维护学校正常运转,实现中学教育目标,我们对中学岗位设置的要求如下:1、科学性:规划中学岗位设置要科学合理,符合实际,综合考虑人力资源和经济资源等各方面的因素。
2、灵活性:中学岗位设置需要具有灵活性,能够随着学校需求的变化而调整,确保最优化配置人力资源。
3、可行性:在制定中学岗位设置方案时,需要考虑它是否可行,是否能在学校内得到实现,是否符合职业发展的规律和实际需要。
四、中学岗位设置内容1、教师岗位分类根据教师工作的性质和主要领域划分,将教师岗位分类为教育管理、教育教学、教育辅助、科研开发和实验技术等岗位。
2、教育管理岗位教育管理岗位的主要职责是管理教育资源,具体包括制定教育教学计划、安排师资、管理校内安全等。
该岗位分为三个层次:教研组长岗位、年级组长岗位、校长助理岗位。
3、教育教学岗位教育教学岗位主要负责中学教学工作,既包括学科教学,也包括素质教育和学生工作。
该岗位分为四个层次:教师岗位、主任岗位、副校长岗位、校长岗位。
4、教育辅助岗位教育辅助岗位主要针对中学后勤服务工作,包括豁报文案、文秘、班主任助理、卫生保健、体育教练等。
该岗位分为二个层次:一级辅助岗位、二级辅助岗位。
5、科研开发岗位科研开发岗位主要职责是学校的教学研究和课程研发。
该岗位分为二个层次:科研岗位、课程研发岗位。
6、实验技术岗位实验技术岗位主要职责为教学实验和科研开发提供技术支持。
中学岗位设置实施方案模版依据《___省幼儿园、中小学、中等职业学校岗位设置管理实施意见》__通知,结合连云区教育系统和我校实际情况,参照___年学校岗位设置实施方案,特制订___年滨海中学、西苑中学岗位设置实施方案:一、工作机构学校成立岗位设置领导小组、工作小组、仲裁小组和办公室领导小组组长:___副组长:___成员:___工作小组:高中组组长:___副组长:___成员:高中部门主任初中组组长:___副组长:___成员:初中各部门主任仲裁小组组长:___成员:___办公室:___二.实施方案:根据职龄、教龄、工龄、是否为一线教师、班主任工作年限(任现职以来)、名师评比等指标顺序依次排名设岗。
具体办法:根据职龄年限排序;职龄同等条件下参照教龄年限排序;上述指标相同的,参照工作年限排序;如上述指标相同,按照一线教师在前,教辅人员在后排序;如上述指标相同,参照班主任工作年限(任现职以来);如上述指标相同,参照名师评比等情况排名。
根据排序情况按照各级设岗人数设置岗位。
各级岗位最终结果以区人社局批准为准。
三.未尽事宜由岗位设置领导小组讨论商定。
中学岗位设置实施方案模版(2)如下:为了提高教育教学质量,我校决定对中学岗位进行调整和设置,完善教育管理体系,促进教育事业的发展。
一、校长助理岗位的设置校长助理负责完成校长交办的各项工作,包括教学管理、师资培训、学校宣传等方面的工作,并积极配合校长做好教育事业的各项工作。
二、教务处主任岗位的设置教务处主任要负责教务工作的统筹安排,包括课程设置、考试安排、教师评优等方面的工作,确保教学工作的顺利开展。
三、学科组长岗位的设置学科组长负责所属学科的教学工作,包括教学计划的编制、教材的选用、教学质量的监控等方面的工作,确保学科教学的质量。
四、班主任岗位的设置班主任负责管理所带班级的教育教学工作,包括学生学习情况的了解、班级管理的协调等方面的工作,促进学生全面发展。
五、招生办主任岗位的设置招生办主任负责学校招生工作的组织安排,包括招生计划的制定、招生宣传的进行等方面的工作,确保学校生源的稳定增长。
河南省嵩县第五高中岗位设置实施方案及岗位说明书单位名称(盖章):河南省洛阳市嵩县第五高级中学二0一一年八月一日目录一、洛阳市事业单位岗位设置方案核准通知书(复印件)二、河南省嵩县五高岗位设置实施方案。
三、洛阳市事业单位岗位说明书。
1、专业技术岗位(总数):111五级 6人,岗位代码:ZJ05001—006六级 11人,岗位代码:ZJ06001—011七级 11人,岗位代码:ZJ07001—011八级 15人,岗位代码:ZJ08001—015九级 20人,岗位代码:ZJ09001—020十级 15人,岗位代码:ZJ10001—015十一级16人,岗位代码:ZJ11001—016十二级 17人,岗位代码:ZJ12001—0172、管理岗位4,各岗位等级及岗位数量八级2人,岗位代码:GL08001—002九级2人,岗位代码:GL09001—0023、工勤岗位10,各岗位等级及岗位数量三级 2人,岗位代码:GQ03001—002四级 3人,岗位代码:GQ04001—003五级3人,岗位代码:GQ05001—003普通工2人,岗位代码:GQ06001—002嵩县第五高中岗位设置实施方案为了深化事业单位人事制度改革,建立岗位设置管理制度,实现单位人事管理的科学化、规范化和制度化,根据《洛阳市事业单位岗位设置管理实施细则》(试行)(洛办〔2010〕97号)文件精神,参考外县教育系统岗位设置方案和本单位实际情况,现制定本单位岗位设置管理实施方案:一、实施范围和原则1、本单位在编在册的管理人员、专业技术人员和工勤技能人员,均适用本实施方案。
2、按照科学合理、精简效能的原则进行岗位设置,坚持按需设岗、竞聘上岗、按岗聘用、合同管理。
二、岗位类别设置1、我单位编制125人,规格为副科,内设4科室。
现实有人员120人,缺编5人。
根据核准的岗位设置方案,我单位设置岗位总量125个。
2、本单位设置管理岗位、专业技术岗位和工勤技能岗位三类,以专业技术岗位为主体岗位类别。
高中学校岗位设置实施方案高中学校岗位设置实施方案一、指导思想本方案旨在贯彻落实科学发展观和人才观,客观、公正、科学地评价广大教师的能力和水平,引导广大教师积极投身教育教学实践,全面履行教师职责,造就一支高素质专业化的教师队伍,充分调动教职工积极性和创造性,促进学校科学发展,办人民满意的教育。
二、领导机构在校党委、校长室领导下,成立岗位设置与竞聘工作领导小组,设立办公室开展相关工作。
三、适用对象本方案适用于在编在岗教职工。
四、岗位说明我校岗位设置分为管理岗位、专业技术岗位和工勤技能岗位三种类别。
管理岗位是指担负学校领导职责或管理任务的工作岗位。
专业技术岗位是指具有相应专业技术水平和能力要求的工作岗位,需占学校岗位总量85%以上,其他岗位原则上不超过15%。
工勤技能岗位是指承担技能操作和维护、后勤保障、服务等职责的工作岗位,分为技术工岗位和普通工岗位。
五、岗位设置我校为副处级、全额拨款事业单位,省示范高中,编制总数672人。
1、管理岗位(由专业技术人员兼任):拟设管理岗位4个,占总岗位的0.5%,其中校长1名、副校长3名。
2、专业技术岗位:拟设高级岗位261个,占总岗位的39%;中级岗位294个,占总岗位的44%;初级岗位98人。
3、勤技能岗位:学校设置工勤技能岗位15个,占全校岗位总量2.2%。
六、岗位聘任原则1、坚持学历、资历与业绩相结合的原则;2、坚持公平、公开、公正原则;3、坚持人文关怀原则。
七、岗位聘任基本条件遵守宪法和法律;具有良好的品行及岗位所需的专业、能力或技能条件;具备适应岗位要求的身体和心理条件;继续教育学时达到教育行政部门的规定。
高中岗位设置实施方案一、前言高中岗位设置是学校管理和教育教学改革的基础工作。
通过合理的岗位设置和明确的职责分工,可以提高学校管理的效能,促进教师专业发展,优化学校教育教学实践,不断提高教育教学质量。
本文将针对高中岗位设置提出具体实施方案。
二、总体目标高中岗位设置的总体目标是建立健全的管理体制,提升教育教学质量,满足学校管理和发展的需要,确保学校实现教育教学目标。
三、岗位设置原则1. 客观公正原则:岗位设置要基于学校的实际需求和对各岗位工作的理解,确保岗位设置的科学性和合理性。
2. 教育教学导向原则:岗位设置要紧密围绕教育教学工作展开,确保各岗位的工作目标与学校的教育教学目标相一致。
3. 差异化原则:岗位设置要根据不同的岗位职责和工作内容,设置不同的岗位级别和薪酬激励机制,并给予相应的发展空间。
4. 效益导向原则:岗位设置要注重提高管理效能和教育教学质量,为学校发展和师生发展创造良好的环境和条件。
四、岗位设置内容1. 学校领导岗位学校领导岗位是学校管理的核心,负责制定学校发展战略和教育教学目标,组织实施各项管理工作,推动学校不断发展。
学校领导岗位包括校长、副校长、各级部门负责人和年级主任等。
2. 教学管理岗位教学管理岗位是负责组织和管理教育教学工作的岗位,包括教务处处长、教学督导、学科组长和班主任等。
教学管理岗位应注重教学工作的规范化和科学化,对教师教学进行评估和指导。
3. 学科教师岗位学科教师岗位是学校的基础教学力量,负责教学内容的传授和学生的评价。
学科教师岗位应根据学科特点和学科发展需要,设置不同的级别和职务,鼓励教师专业发展和研究。
4. 辅助教育岗位辅助教育岗位包括学校的教育辅导员、心理咨询师、图书馆管理员等。
辅助教育岗位的设置要根据学校的实际情况和需求,加强对学生的教育和引导。
五、岗位设置流程1. 岗位需求调查:学校需对现有岗位进行调查,了解各岗位的工作内容和工作量,分析和总结各岗位的需求。
2024年高级中学岗位设置实施方案实施方案:____年高级中学岗位设置1. 引言在当前教育改革的背景下,高级中学作为培养优秀人才的重要阶段,对于岗位设置具有重要意义。
本文就____年高级中学岗位设置进行详细的探讨,旨在提出一套科学合理的岗位设置方案,以促进学生全面发展,提高教育质量。
2. 方案概述本方案旨在根据现实需求和发展趋势,对高级中学的岗位进行设置。
主要包括校长助理、学科教师、班主任、教务主任、辅导员、教育研究员等职位。
3. 职位设置及职责划分3.1 校长助理- 负责协助校长处理校务、行政及教学等工作;- 组织协调学校各项工作,推动学校内外合作与交流;- 完成校长交付的其他工作任务。
3.2 学科教师- 负责指导学生学习、备课、上课、组织评价等教学工作;- 组织学生参与课外学习和科研活动;- 参与学科教学方法的研究和改进。
3.3 班主任- 负责管理班级学生日常事务,维护班级秩序;- 了解学生的学习和生活情况,给予个性化辅导和指导;- 协助学校组织班级活动,促进学生全面发展。
3.4 教务主任- 负责制定学校教学计划,组织学科教师进行教学安排;- 负责教材选择和教辅资料的配套工作;- 组织考试、评价和成绩统计工作。
3.5 辅导员- 负责学生思想教育和心理咨询工作;- 组织开展学生活动、社团管理等工作;- 做好家长沟通和协调工作。
3.6 教育研究员- 负责研究教育理论和教学方法;- 参与编写教材和教辅教材;- 组织开展教育研究项目。
4. 岗位设置的意义和影响4.1 符合学校发展需求通过合理设置岗位,能够更好地满足学校的发展需求,提高教育质量和教育教学效果。
4.2 促进学生全面发展岗位设置能够保障学生在多个方面得到关注和指导,促进学生全面发展。
4.3 提高教师专业能力通过岗位设置,能够让教师更加专注于自己的职责,并有机会深入研究自己的领域,提高专业能力。
5. 实施方案5.1 设立岗位评议委员会成立岗位评议委员会,由学校领导、教师代表以及相关专家组成。
一、引言为了明确高中学校各部门及教师的职责,提高教育教学质量,优化学校管理,确保学校各项工作有序进行,特制定本岗位职责分配制度。
二、职责分配原则1. 遵循教育法律法规,符合学校发展目标;2. 体现教育公平,确保每位教师职责明确;3. 注重团队协作,发挥各部门协同作用;4. 优化资源配置,提高教育教学质量;5. 实行岗位责任制,强化责任追究。
三、部门职责分配1. 校长室(1)全面负责学校管理工作,制定学校发展规划;(2)协调各部门工作,确保学校各项工作有序进行;(3)领导学校教育教学改革,提高教育教学质量;(4)主持学校行政会议,处理学校重大事务;(5)负责学校内部审计、财务等工作。
2. 教务处(1)负责学校教育教学计划的制定、实施与监督;(2)组织教学活动,指导教师开展教育教学工作;(3)负责学校课程设置、教材选用、考试评价等工作;(4)组织教师培训、教研活动,提高教师教育教学水平;(5)负责学校教育教学质量监控。
3. 教研室(1)负责学校教育教学研究,开展课题研究;(2)组织教师开展教研活动,提高教师教育教学能力;(3)负责学校教育教学成果的推广与应用;(4)组织教师参加学术交流活动,拓宽教师视野;(5)负责学校教育教学资源的收集、整理与共享。
4. 德育处(1)负责学校德育工作,制定德育工作计划;(2)组织开展学生思想政治教育、心理健康教育、法制教育等活动;(3)负责学生日常行为规范管理,维护校园秩序;(4)组织开展学生社会实践、志愿服务等活动;(5)负责学生资助、奖惩等工作。
5. 总务处(1)负责学校后勤保障工作,确保学校正常运转;(2)负责学校财务管理,合理使用学校资金;(3)负责学校设施设备的管理与维护;(4)负责学校环境卫生、安全保卫等工作;(5)负责学校绿化、美化等工作。
6. 办公室(1)负责学校日常行政事务,协调各部门工作;(2)负责学校文件、资料的管理与归档;(3)负责学校内部通讯、联络工作;(4)负责学校会议组织与记录;(5)负责学校公务接待、车辆管理等事务。
班级管理职务设置及岗位职责班长:2人(一男一女)副班长:2人(一男一女)团支书:1人副团支书:1人宣传委员:4人(1人为主要负责人)学习委员:2人(一男一女)卫生委员:2人(一男一女)生活委员:2人(一人负责管钱,一人负责记账)组织委员:1人体育委员:2人(一男一女)文艺委员:1人心理委员:1人安全委员:1人考核分管理员:1人电教员:1人采购员:1人语文课代表:2人数学课代表: 2人外语课代表:2人手机管理员:1人张贴管理员:1人时钟管理员:1人空调管理员:1人节能大使(灯):1人门窗管理:1人粉笔管理员:1人白板名字贴管理员:1人钥匙管理员:1人后墙管理员:1人护花使者:1人小组长:9人(备注:全班值日生分为9组,每组一个负责人)值日班长:10人(1人为主要负责人)各岗位职责班长:协助班主任管理班级,策划开展各类活动,参加学校的班长例会并做好相关工作,及时向班主任报告班级里的相关情况。
副班长:协助班长各项工作,学校的班级日记并及时上交,班级考勤并及时上交。
团支书:组织好团委布置的各项活动,协助班长各项工作副团支书:协助团支书做好各项工作学习委员:全班学习的榜样,每天早上黑板上书写当天要交的作业,当日课表和值日班长名字的书写,向课代表询问交作业情况并及时做好登记。
卫生委员:每周值日生表的书写,提醒值日生工作,每天三次对值日生工作的如实评分,大扫除的监督和指导。
宣传委员:主要负责黑板报和各类宣传生活委员:各类费用的收交,班费的保管和登记组织委员:组织各类活动,特别是每周班会课的组织与安排体育委员:每日出操或跑步的整队带队,组织运动会相关的各项工作文艺委员:负责学校和班级的各类文艺活动心理委员:做好学校布置的相关任务,及时向班主任上报班级里同学心理或情绪问题课代表:负责每日作业的布置,收发,并上报给学习委员作业上交情况。
语外课代表负责早读考核分统计员:每周考核分的统计与公布电教员:每日负责电脑及屏幕的及时开关,电脑文件的整理,不允许同学随意动用,若电脑出现问题及时与电教老师联系维修采购员:采购班级所需物品并到生活委员处报销各类管理员:各司其职小组长:该组值日生的负责人,若组员请假,组长顶上;分组活动或任务的各组负责人值日班长:每天中午和自修课坐讲台上以身作则,做好纪律管理,值日班长本子的登记。
2023年区高级中学岗位设置实施方案区高级中学岗位设置实施方案一、背景概述为了适应教育体制改革,提高高级中学的管理效能和教育质量,需要对岗位设置进行科学规划和合理布局。
本文旨在提出2023年区高级中学岗位设置的实施方案,进一步完善学校管理体系和教育教学体系,促进学校的可持续发展。
二、总体目标1. 优化岗位设置,提高管理效能和教育质量。
2. 调整岗位职责,适应教育改革和创新发展的需要。
3. 促进学生全面发展,提高学校的教育质量和竞争力。
三、具体方案1. 教学管理类岗位设置(1)校长助理:负责协助校长开展工作,统筹教学管理工作,具备较高的政策研究和决策能力。
(2)教导主任:负责学校的教学管理,协调教师工作,推动教育教学改革。
(3)学科组长:负责学科建设和师资培养,推动学科发展和教研活动。
(4)班主任:负责班级管理和学生的思想教育工作,协助学校开展学生综合素质评价和导航工作。
2. 高级教师类岗位设置(1)特级教师:具备深厚的学科基础和教学经验,负责学校的示范教学和培训指导工作。
(2)骨干教师:负责教学活动的组织与开展,协助教导主任进行教研和教学创新工作。
(3)特色教师:负责特色课程的开发与教学,推动学校教学特色的建设。
3. 学生管理类岗位设置(1)辅导员:负责学生的思想引导和心理辅导工作,帮助学生解决学习和生活中的问题。
(2)宿管员:负责学生宿舍管理和生活服务工作,维护学生的日常秩序和生活环境。
(3)团委书记:负责学校团委工作,组织学生参加各种活动,培养学生的社会责任感和组织能力。
4. 行政管理类岗位设置(1)人事主管:负责学校的人事管理和教职工培训工作,确保教职工队伍的稳定性和连续性。
(2)财务主管:负责学校的财务管理和预算工作,保障学校的经济运行和资源配置。
(3)后勤主管:负责学校的后勤管理和服务工作,保障学校的正常运转和安全稳定。
四、实施过程1. 组织调研:通过召开座谈会、收集教师反馈等方式,了解当前岗位设置存在的问题和需求。
高中班级班委岗位设置及职责
班长
-负责班级的组织管理和协调工作;
-代表班级与其他班级和学校进行沟通和协调;
-监督并维护班级的纪律和秩序;
-协助老师开展各项工作。
副班长
-协助班长进行班级管理工作;
-在班长请假或不能履职时代替班长履行职责;
-协助组织并策划班级活动。
生活委员
-负责维护班级的卫生和环境;
-管理学生的日常行为规范;
-搜集并反馈同学的生活问题和需求;
-组织班级的生日会和其他生活活动。
研究委员
-负责组织班级的研究活动和研究小组;
-关注同学的研究情况和研究需求,提供帮助和支持;-与老师协作,传达同学们的研究问题和建议;
-参与组织班级的研究分享会和研究竞赛等。
劳动委员
-组织并监督班级的劳动活动;
-协调和分配班级的劳动任务;
-促进同学之间的团结合作;
-负责维护班级的公共设施和器材。
文艺委员
-组织和策划班级的文艺活动和表演;
-发现和培养班级内的艺术和才艺;
-协助组织文艺展览和演出;
-提供艺术指导和建议。
体育委员
-协助组织班级的体育活动和运动会;
-宣传体育知识和健康生活方式;
-监督并组织班级的体育设施和器材;
-培养同学们的团队意识和竞技精神。
心理委员
-关注班级同学的心理健康状况;
-提供心理咨询和支持服务;
-组织心理健康教育和活动;
-维护班级的和谐氛围和同学们的情感交流。
以上是高中班级班委常见的岗位设置及职责,具体的设置和分工可以根据班级的不同情况进行调整和完善。
希望各位班委能积极履行职责,团结带领班级共同进步。
高中岗位设置实施方案一、前言。
高中岗位设置是学校管理的重要组成部分,合理的岗位设置对于学校的教学、管理和服务工作具有重要的意义。
为了更好地推动学校管理工作的深入开展,提高学校管理效率和服务质量,特制定本实施方案。
二、目标。
本实施方案的目标是建立科学合理的高中岗位设置机制,明确各岗位职责,优化学校管理结构,提高管理效率和服务质量。
三、具体措施。
1. 制定岗位设置方案。
根据学校的规模、特点和发展需求,制定合理的岗位设置方案,明确各岗位的设置标准和职责范围,确保岗位设置科学合理。
2. 优化管理结构。
通过对现有管理结构进行分析和评估,优化学校管理结构,合理调整各岗位设置,确保各项管理工作有序进行。
3. 明确岗位职责。
对各岗位的职责进行详细的规定和说明,明确各岗位的权限和责任,建立健全的岗位职责制度,确保各项管理工作有人可依、有人可负。
4. 建立绩效考核机制。
建立科学的绩效考核机制,对各岗位的工作绩效进行定期评估和考核,激励和约束各岗位工作人员,提高工作效率和服务质量。
5. 加强岗位培训。
针对不同岗位的工作需求,加强岗位培训,提高岗位工作人员的专业素养和工作能力,确保各项管理工作的顺利开展。
6. 完善信息化建设。
加强学校信息化建设,提高管理工作的科学化、精细化水平,为各岗位工作人员提供便捷的信息化工作平台,提高工作效率。
四、保障措施。
1. 加强领导力量。
学校领导要高度重视岗位设置工作,加强对岗位设置工作的组织领导和协调管理,确保各项工作有序推进。
2. 健全制度建设。
建立健全的岗位设置相关制度,明确各项管理工作的程序和要求,规范各项管理工作的开展。
3. 加强督导检查。
加强对岗位设置工作的督导检查,确保各项工作按照规定和要求开展,及时发现和解决工作中的问题。
4. 健全激励机制。
建立健全的激励机制,对岗位工作人员的优秀表现给予适当奖励,激发工作积极性和创造性。
五、总结。
通过本实施方案的推行,学校的管理工作将更加科学、高效,服务质量将得到进一步提升,为学校的发展奠定坚实的管理基础。
XXXX中学岗位设置管理实施方案为了深化事业单位人事制度改革,建立健全聘用制度和岗位管理制度,实现单位人事管理的科学化、规范化和制度化,根据县政府、县教育局关于事业单位岗位设置管理规定和《xxxx中学岗位设置方案》,特制定本实施方案。
一、实施范围1、本单位正式在编在岗的管理人员、专业技术人员和工勤技能人员,均适用本实施方案。
二、岗位类别设置2、我校岗位设置分为管理岗位、专业技术岗位和工勤技能岗位三种类别。
3、管理岗位是指担负领导职责或管理任务的工作岗位。
管理岗位分为学校领导岗位、内设机构(中层)领导岗位和普通管理岗位。
4、专业技术岗位是指具有相应专业技术水平和能力要求的工作岗位。
专业技术岗位在学校主要有教师岗位、其他专业技术岗位,按岗位等级分为高级岗位、中级岗位和初级岗位。
教师岗位是学校专业技术的主体岗位,占学校岗位总量86%以上,其他岗位原则上不超过14%o5、工勤技能岗位是指承担技能操作和维护、后勤保障、服务等职责的工作岗位。
工勤技能岗位分为技术工岗位和普通工岗位。
三、设置原则6、科学设岗、结构控制。
坚持从学校发展需要出发,合理确定岗位总量,按照岗位结构比例标准规范设置各级各类岗位,岗位总量不得突破核定的编制数。
7、按岗聘用、规范管理。
以岗位设置为基础,继续深化聘任制改革,完善公开招聘、评价、激励与保障机制,加强规范管理,促进学校人事管理的自我发展和自我约束。
8、动态调整、协调发展。
依据学校的发展变化,对岗位设置进行动态管理,确保岗位设置与事业发展相适应,促进学校人才资源的优化配置和教师的合理流动。
四、岗位等级及结构比例9、管理岗位处级副职、科级正职、科级副职、科员、办事员依次对应管理岗位六至十级。
学校设置管理岗位32个,占全校岗位总量9.4%(含双肩挑)。
10、专业技术岗位高级(副高)、中级和初级岗位,每个岗位有3个等级,共划分为9个等级,其中高级(副高)分别对应事业单位专业技术等级五级、六级、七级:中级岗位分别对应八级、九级、十级:初级分别对应十一级、十二级、十三级,学校设置专业技术岗位326个,占全校岗位总量96.17%o11、工勤技能岗位中,技术工有2个等级,技师、高级工依次对应二至三级。
淳高高中岗位设置实施方案一、岗位设置原则1.因岗设人,人岗相适。
岗位的设置要紧密结合学校的教育教学需求,确保每一位教职工都能在适合自己的岗位上发挥最大价值。
2.结构优化,层次分明。
岗位设置要有利于学校内部管理,形成合理的人才梯度,促进教育教学质量提升。
3.动态调整,持续优化。
根据学校发展和教育教学需求,及时调整岗位设置,确保学校人力资源配置的合理性。
二、具体岗位设置1.管理岗位(1)校长:全面负责学校教育教学工作,对外代表学校,对内主持全面工作。
(2)副校长:协助校长开展工作,分管教育教学、行政管理、后勤保障等方面。
(3)教导主任:负责学校教学管理工作,组织制定和实施教学计划,检查教学质量。
(4)政教主任:负责学校学生德育工作,组织学生活动,维护校园秩序。
(5)总务主任:负责学校后勤保障工作,包括财务管理、资产管理、基建维修等。
2.教学岗位(1)学科带头人:负责本学科的教研工作,指导青年教师成长,提高教育教学质量。
(2)教研组长:组织本学科教师开展教研活动,提高教学水平。
(3)班主任:负责班级管理工作,组织学生开展各项活动,关心学长。
(4)任课教师:负责所教学科的教学工作,积极参与教育教学改革。
3.辅助岗位(1)图书管理员:负责学校图书馆的管理工作,为师生提供图书借阅服务。
(2)实验室管理员:负责学校实验室的管理工作,保障实验教学正常开展。
(3)信息技术管理员:负责学校信息技术设备的管理和维护,保障教育教学顺利进行。
(4)卫生保健员:负责学校卫生保健工作,关心师生健康。
三、岗位聘用与考核1.岗位聘用(1)根据岗位设置原则,制定岗位说明书,明确岗位职责、任职资格等。
(2)通过招聘、选拔等方式,选拔符合岗位要求的教职工。
(3)签订聘用合同,明确双方权利、义务和责任。
2.岗位考核(1)制定岗位考核标准,确保考核的科学性和公平性。
(2)定期对教职工进行考核,及时反馈考核结果。
(3)根据考核结果,对教职工进行奖惩、晋升、调整等。
高中学校岗位设置实施方案
一、指导思想
认真贯彻落实科学发展观和人才观,客观、公正、科学地评价广大教师的能力和水平,引导广大教师积极投身教育教学实践,全面履行教师职责,造就一支高素质专业化的教师队伍,充分调动教职工积极性和创造性,促进学校科学发展,办人民满意的教育。
二、领导机构
在校党委、校长室领导下,成立岗位设置与竞聘工作领导小组。
组长:
副组长:
成员:
领导小组根据工作需要设立办公室开展相关工作。
岗位设置工作办公室
主任:副主任:
成员:
同时,经校长办公会议研究决定,成立岗位聘用领导小组。
组长:副组长:
成员:
领导小组根据工作需要设立办公室开展相关工作。
岗位聘用工作办公室
主任:
副主任:
成员:
三、适用对象:
在编在岗教职工
四、岗位说明
我校岗位设置分为管理岗位、专业技术岗位和工勤技能岗位三种类别。
管理岗位是指担负学校领导职责或管理任务的工作岗位。
专业技术岗位是指具有相应专业技术水平和能力要求的工作岗位。
专业技术岗位是学校的主体岗位,需占学校岗位总量85%以上,其他岗位原则上不超过15%。
工勤技能岗位是指承担技能操作和维护、后勤保障、服务等职责的工作岗位。
工勤技能岗位分为技术工岗位和普通工岗位。
五、岗位设置
为副处级、全额拨款事业单位,省示范高中,编制总数672人。
1、管理岗位(由专业技术人员兼任):拟设管理岗位4个,占总岗位的0.5%,其中校长1名、副校长3名。
2、专业技术岗位:
拟设高级岗位261个,占总岗位的39%,五、六、七级之间的比例为2:4:
4,即五级岗位52个,六级岗位104个,七级岗位105个。
中级岗位294个,占总岗位的44%,八级、九级、十级岗位之间的比例为3:4:3,即八级岗位88个,九级岗位118个,十级岗位88个。
初级岗位98人,其中十一级49、十二级49人。
3、勤技能岗位。
技术工有5个等级,现高级技师、技师、高级工、中级工、初级工依次对应一至五级。
普通工岗位不分等级。
学校设置工勤技能岗位15个,占全校岗位总量2.2% 。
六、岗位聘任原则:
1、坚持学历、资历与业绩相结合的原则;
2、坚持公平、公开、公正原则;
3、坚持人文关怀原则。
七、岗位聘任基本条件
遵守宪法和法律;具有良好的品行及岗位所需的专业、能力或技能条件;具备适应岗位要求的身体和心理条件;继续教育学时达到教育行政部门的规定。
(1)管理岗位:一般应具有大专以上文化程度,其中六级以上管理岗位应具有本科以上文化程度。
六级、七级、八级职员岗位,须分别在七级、八级、九级职员岗位上工作三年以上(含三年,下同)。
(2)专业技术岗位:受聘教师岗位的人员应具有相应的教师资格证及规定的学历,符合国家关于相应教师职务的基本任职条件。
具备良好的师德修养,对违反师风师德规定受到处理者,竞聘本级岗位实行一票否决。
达到本校制定的教
育教学管理的要求,完成学校规定的教科研任务。
高级岗位五、六、七级以七级为基础,一级岗位八、九、十以十级为基础,竞聘上一级岗位须受聘担任本级岗位工作三年以上,即竞聘高级岗位五、六级分别需受聘高级教师职务后六年、三年,竞聘一级岗位八、九级分别需受聘一级教师职务后六年、三年以上。
(3)工勤技能岗位:一级、二级受聘上一级岗位,须在本工种下一级岗位工作满五年,并分别通过高级技师、技师技术等级考核;三级、四级工勤岗位,须在本工种下一级岗位工种满五年,并分别通过高级工、中级工等级考核;学徒期满和工人见习、试用期满通过初级工技术等级岗位考核后,可确定为技术工五级岗位。
其他工勤人员可列入普通工。
八、规范管理
严格岗位任职条件,按照岗位等级职位聘用,允许空岗,宁缺毋滥。
根据岗位分类和岗位情况,结合量化考核结果、个人申请,学校组织考核并对拟聘人员进行5个工作日公示;由学校自主聘用;按认定后的上岗情况,上报审批并兑现新的岗位工资。
把岗位设置工作作为学校一项重要内容纳入工作日程,坚持以人为本,精心组织,积极稳妥推进。
学校建立岗位设置管理信息数据库,运用计算机信息技术实行动态管理,提高岗位设置管理工作的信息化、规范化水平。
严肃工作纪律,严格执行相关规定。
坚持走群众路线,对违反规定的,追究
相应责任;情节严重的给予纪律处分。
本实施方案解释权为校长室。